The Neural Code for Taste in the Nucleus of the Solitary Tract of Rats with Obesity Following Roux-En-Y Gastric Bypass Surgery
Abstract
1. Introduction
2. Materials and Methods
2.1. Subjects
2.2. RYGB Surgery
2.3. Body Composition Determination
2.4. Microelectrode Construction
2.5. Microelectrode Implantation Surgery
2.6. Taste Stimuli
2.7. Testing
2.8. Data Analyses
2.9. Analyses of Licking
2.10. Histology
3. Results
3.1. Body Weight and Composition
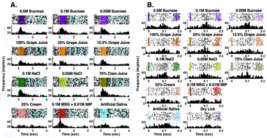
3.2. Responses to Taste Stimuli
3.3. Lick-Related Firing and Lick Behavior
4. Discussion
4.1. RYGB Surgery Only Partially Ameliorated the Effects of Diet-Induced Obesity (DIO) on NTS Taste Responses
4.2. Relation of the Effects of RYGB Surgery on Changes in Taste Preference
4.3. Limitations of the Present Study
5. Conclusions
Author Contributions
Funding
Institutional Review Board Statement
Informed Consent Statement
Data Availability Statement
Conflicts of Interest
References
- Fryar, C.D.; Carroll, M.D.; Afful, J. Prevalence of Overweight, Obesity, and Severe Obesity among Adults Aged 20 and over: United States, 1960–1962 through 2017–2018; NCHS Health E-Stats: Atlanta, GA, USA, 2020. [Google Scholar]
- Brownell, K.D.; Rodin, J. Medical, metabolic, and psychological effects of weight cycling. Arch. Intern. Med. 1994, 154, 1325–1330. [Google Scholar] [CrossRef] [PubMed]
- Lahti-Koski, M.; Männistö, S.; Pietinen, P.; Vartiainen, E. Prevalence of weight cycling and its relation to health indicators in Finland. Obes. Res. 2005, 13, 333–341. [Google Scholar] [CrossRef] [PubMed]
- Hooper, L.E.; Foster-Schubert, K.E.; Weigle, D.S.; Sorensen, B.; Ulrich, C.M.; McTiernan, A. Frequent intentional weight loss is associated with higher ghrelin and lower glucose and androgen levels in postmenopausal women. Nutr. Res. 2010, 30, 163–170. [Google Scholar] [CrossRef] [PubMed]
- Adams, T.D.; Davidson, L.E.; Litwin, S.E.; Kim, J.; Kolotkin, R.L.; Nanjee, M.N.; Gutierrez, J.M.; Frogley, S.J.; Ibele, A.R.; Brinton, E.A.; et al. Weight and Metabolic Outcomes 12 Years after Gastric Bypass. N. Engl. J. Med. 2017, 377, 1143–1155. [Google Scholar] [CrossRef] [PubMed]
- Abdeen, G.; le Roux, C.W. Mechanism Underlying the Weight Loss and Complications of Roux-en-Y Gastric Bypass. Obes. Surg. 2016, 26, 410–421. [Google Scholar] [CrossRef] [PubMed]
- Ballsmider, L.A.; Vaughn, A.C.; David, M.; Hajnal, A.; Di Lorenzo, P.M.; Czaja, K. Sleeve gastrectomy and Roux-en-Y gastric bypass alter the gut-brain communication. Neural. Plast. 2015, 2015, 601985. [Google Scholar] [CrossRef]
- Dar, M.S.; Chapman, W.H.; Pender, J.R.; Drake, A.J.; O’Brien, K.; Tanenberg, R.J.; Dohm, G.L.; Pories, W.J. GLP-1 response to a mixed meal: What happens 10 years after Roux-en-Y gastric bypass (RYGB)? Obes. Surg. 2012, 22, 1077–1083. [Google Scholar] [CrossRef]
- Dirksen, C.; Jørgensen, N.B.; Bojsen-Møller, K.N.; Kielgast, U.; Jacobsen, S.H.; Clausen, T.R.; Worm, D.; Hartmann, B.; Rehfeld, J.F.; Damgaard, M.; et al. Gut hormones, early dumping and resting energy expenditure in patients with good and poor weight loss response after Roux-en-Y gastric bypass. Int. J. Obes. 2013, 37, 1452–1459. [Google Scholar] [CrossRef]
- Le Roux, C.W.; Welbourn, R.; Werling, M.; Osborne, A.; Kokkinos, A.; Laurenius, A.; Lönroth, H.; Fändriks, L.; Ghatei, M.A.; Bloom, S.R.; et al. Gut hormones as mediators of appetite and weight loss after Roux-en-Y gastric bypass. Ann. Surg. 2007, 246, 780–785. [Google Scholar] [CrossRef]
- La Sala, M.S.; Hurtado, M.D.; Brown, A.R.; Bohórquez, D.V.; Liddle, R.A.; Herzog, H.; Zolotukhin, S.; Dotson, C.D. Modulation of taste responsiveness by the satiation hormone peptide YY. FASEB J. 2013, 27, 5022–5033. [Google Scholar] [CrossRef]
- Martin, B.; Dotson, C.D.; Shin, Y.K.; Ji, S.; Drucker, D.J.; Maudsley, S.; Munger, S.D. Modulation of taste sensitivity by GLP-1 signaling in taste buds. Ann. N. Y. Acad Sci. 2009, 1170, 98–101. [Google Scholar] [CrossRef] [PubMed]
- Dando, R. Endogenous peripheral neuromodulators of the mammalian taste bud. J. Neurophysiol. 2010, 104, 1835–1837. [Google Scholar] [CrossRef] [PubMed]
- Loper, H.B.; La Sala, M.; Dotson, C.; Steinle, N. Taste perception, associated hormonal modulation, and nutrient intake. Nutr. Rev. 2015, 73, 83–91. [Google Scholar] [CrossRef] [PubMed]
- Browning, K.N.; Fortna, S.R.; Hajnal, A. Roux-en-Y gastric bypass reverses the effects of diet-induced obesity to inhibit the responsiveness of central vagal motoneurones. J. Physiol. 2013, 591, 2357–2372. [Google Scholar] [CrossRef] [PubMed]
- Al-Alsheikh, A.S.; Alabdulkader, S.; Johnson, B.; Goldstone, A.P.; Miras, A.D. Effect of Obesity Surgery on Taste. Nutrients 2022, 14, 866. [Google Scholar] [CrossRef]
- Thirlby, R.C.; Bahiraei, F.; Randall, J.; Drewnoski, A. Effect of Roux-en-Y gastric bypass on satiety and food likes: The role of genetics. J. Gastrointest. Surg. 2006, 10, 270–277. [Google Scholar] [CrossRef]
- Kittrell, H.; Graber, W.; Mariani, E.; Czaja, K.; Hajnal, A.; Di Lorenzo, P.M. Taste and odor preferences following Roux-en-Y surgery in humans. PLoS ONE 2018, 13, e0199508. [Google Scholar] [CrossRef]
- Molin Netto, B.D.; Earthman, C.P.; Farias, G.; Landi Masquio, D.C.; Grotti Clemente, A.P.; Peixoto, P.; Bettini, S.C.; von Der Heyde, M.E.; Dâmaso, A.R. Eating patterns and food choice as determinant of weight loss and improvement of metabolic profile after RYGB. Nutrition 2017, 33, 125–131. [Google Scholar] [CrossRef]
- Beckman, M.E.; Whitehead, M.C. Intramedullary connections of the rostral nucleus of the solitary tract in the hamster. Brain Res. 1991, 557, 265–279. [Google Scholar] [CrossRef]
- Ganchrow, D.; Ganchrow, J.R.; Cicchini, V.; Bartel, D.L.; Kaufman, D.; Girard, D.; Whitehead, M.C. Nucleus of the solitary tract in the C57BL/6J mouse: Subnuclear parcellation, chorda tympani nerve projections, and brainstem connections. J. Comp. Neurol. 2014, 522, 1565–1596. [Google Scholar] [CrossRef]
- Travers, S.; Breza, J.; Harley, J.; Zhu, J.; Travers, J. Neurons with diverse phenotypes project from the caudal to the rostral nucleus of the solitary tract. J. Comp. Neurol. 2018, 526, 2319–2338. [Google Scholar] [CrossRef] [PubMed]
- Blouet, C.; Schwartz, G.J. Brainstem nutrient sensing in the nucleus of the solitary tract inhibits feeding. Cell Metab. 2012, 16, 579–587. [Google Scholar] [CrossRef]
- Cui, R.J.; Li, X.; Appleyard, S.M. Ghrelin inhibits visceral afferent activation of catecholamine neurons in the solitary tract nucleus. J. Neurosci. 2011, 31, 3484–3492. [Google Scholar] [CrossRef] [PubMed]
- Weiss, M.S.; Hajnal, A.; Czaja, K.; Di Lorenzo, P.M. Taste responses in the nucleus of the solitary tract of awake obese rats are blunted compared with those in lean rats. Front Integr. Neurosci. 2019, 13, 35. [Google Scholar] [CrossRef] [PubMed]
- Hajnal, A.; Zharikov, A.; Polston, J.E.; Fields, M.R.; Tomasko, J.; Rogers, A.M.; Volkow, N.D.; Thanos, P.K. Alcohol reward is increased after Roux-en-Y gastric bypass in dietary obese rats with differential effects following ghrelin antagonism. PLoS ONE 2012, 7, e49121. [Google Scholar] [CrossRef] [PubMed]
- Roussin, A.T.; D’Agostino, A.E.; Fooden, A.M.; Victor, J.D.; Di Lorenzo, P.M. Taste coding in the nucleus of the solitary tract of the awake, freely licking rat. J. Neurosci. 2012, 32, 10494–10506. [Google Scholar] [CrossRef]
- Sammons, J.D.; Weiss, M.S.; Victor, J.D.; Di Lorenzo, P.M. Taste coding of complex naturalistic taste stimuli and traditional taste stimuli in the parabrachial pons of the awake, freely licking rat. J. Neurophysiol. 2016, 116, 171–182. [Google Scholar] [CrossRef]
- Breza, J.M.; Nikonov, A.A.; Contreras, R.J. Response latency to lingual taste stimulation distinguishes neuron types within the geniculate ganglion. J. Neurophysiol. 2010, 103, 1771–1784. [Google Scholar] [CrossRef]
- Hirata, S.; Nakamura, T.; Ifuku, H.; Ogawa, H. Gustatory coding in the precentral extension of area 3 in Japanese macaque monkeys; comparison with area G. Exp. Brain Res. 2005, 165, 435–446. [Google Scholar] [CrossRef]
- Stapleton, J.R.; Lavine, M.L.; Wolpert, R.L.; Nicolelis, M.A.; Simon, S.A. Rapid taste responses in the gustatory cortex during licking. J. Neurosci. 2006, 26, 4126–4138. [Google Scholar] [CrossRef]
- Kattla, S.; Lowery, M.M. Fatigue related changes in electromyographic coherence between synergistic hand muscles. Exp. Brain Res. 2010, 202, 89–99. [Google Scholar] [CrossRef]
- Thanos, P.K.; Subrize, M.; Delis, F.; Cooney, R.N.; Culnan, D.; Sun, M.; Wang, G.J.; Volkow, N.D.; Hajnal, A. Gastric bypass increases ethanol and water consumption in diet-induced obese rats. Obes. Surg. 2012, 22, 1884–1892. [Google Scholar] [CrossRef]
- Hajnal, A.; Kovacs, P.; Ahmed, T.; Meirelles, K.; Lynch, C.J.; Cooney, R.N. Gastric bypass surgery alters behavioral and neural taste functions for sweet taste in obese rats. Am. J. Physiol. Gastrointest. Liver Physiol. 2010, 299, G967–G979. [Google Scholar] [CrossRef]
- Ye, J.; Hao, Z.; Mumphrey, M.B.; Townsend, R.L.; Patterson, L.M.; Stylopoulos, N.; Münzberg, H.; Morrison, C.D.; Drucker, D.J.; Berthoud, H.R. GLP-1 receptor signaling is not required for reduced body weight after RYGB in rodents. Am. J. Physiol. Regul. Integr. Comp. Physiol. 2014, 306, R352–R362. [Google Scholar] [CrossRef] [PubMed]
- Grayson, B.E.; Hakala-Finch, A.P.; Kekulawala, M.; Laub, H.; Egan, A.E.; Ressler, I.B.; Woods, S.C.; Herman, J.P.; Seeley, R.J.; Benoit, S.C.; et al. Weight loss by calorie restriction versus bariatric surgery differentially regulates the hypothalamo-pituitary-adrenocortical axis in male rats. Stress 2014, 17, 484–493. [Google Scholar] [CrossRef] [PubMed]
- Denman, A.J.; Sammons, J.D.; Victor, J.D.; Di Lorenzo, P.M. Heterogeneity of neuronal responses in the nucleus of the solitary tract suggests sensorimotor integration in the neural code for taste. J. Neurophysiol. 2019, 121, 634–645. [Google Scholar] [CrossRef] [PubMed]
- Kaufman, A.; Choo, E.; Koh, A.; Dando, R. Inflammation arising from obesity reduces taste bud abundance and inhibits renewal. PLoS Biol. 2018, 16, e2001959. [Google Scholar] [CrossRef]
- Harnischfeger, F.; O’Connell, F.; Weiss, M.; Axelrod, B.; Hajnal, A.; Czaja, K.; Di Lorenzo, P.M.; Dando, R. Sprague Dawley Rats Gaining Weight on a High Energy Diet Exhibit Damage to Taste Tissue Even after Return to a Healthy Diet. Nutrients 2021, 13, 3062. [Google Scholar] [CrossRef] [PubMed]
- Hyde, K.M.; Blonde, G.D.; Nisi, A.V.; Spector, A.C. The Influence of Roux-en-Y Gastric Bypass and Diet on NaCl and Sucrose Taste Detection Thresholds and Number of Circumvallate and Fungiform Taste Buds in Female Rats. Nutrients 2022, 14, 877. [Google Scholar] [CrossRef]
- Gallaher, Z.R.; Ryu, V.; Herzog, T.; Ritter, R.C.; Czaja, K. Changes in microglial activation within the hindbrain, nodose ganglia, and the spinal cord following subdiaphragmatic vagotomy. Neurosci. Lett. 2012, 513, 31–36. [Google Scholar] [CrossRef]
- Gautron, L.; Zechner, J.F.; Aguirre, V. Vagal innervation patterns following Roux-en-Y gastric bypass in the mouse. Int. J. Obes. 2013, 37, 1603–1607. [Google Scholar] [CrossRef] [PubMed]
- Minaya, D.M.; Di Lorenzo, P.M.; Hajnal, A.; Czaja, K. Roux-en-Y gastric bypass surgery triggers rapid DNA fragmentation in vagal afferent neurons in rats. Acta. Neurobiol. Exp. 2019, 79, 432–444. [Google Scholar] [CrossRef]
- Browning, K.N.; Hajnal, A. The effects of bariatric surgery: Will understanding its mechanism render the knife unnecessary? Expert Rev. Gastroenterol. Hepatol. 2014, 8, 1–4. [Google Scholar] [CrossRef] [PubMed][Green Version]
- Gautron, L. The Phantom Satiation Hypothesis of Bariatric Surgery. Front Neurosci. 2021, 15, 626085. [Google Scholar] [CrossRef]
- Laurenius, A.; Larsson, I.; Melanson, K.J.; Lindroos, A.K.; Lönroth, H.; Bosaeus, I.; Olbers, T. Decreased energy density and changes in food selection following Roux-en-Y gastric bypass. Eur. J. Clin. Nutr. 2013, 67, 168–173. [Google Scholar] [CrossRef]
- Olbers, T.; Björkman, S.; Lindroos, A.; Maleckas, A.; Lönn, L.; Sjöström, L.; Lönroth, H. Body composition, dietary intake, and energy expenditure after laparoscopic Roux-en-Y gastric bypass and laparoscopic vertical banded gastroplasty: A randomized clinical trial. Ann. Surg. 2006, 244, 715–722. [Google Scholar] [CrossRef]
- Bueter, M.; Miras, A.D.; Chichger, H.; Fenske, W.; Ghatei, M.A.; Bloom, S.R.; Unwin, R.J.; Lutz, T.A.; Spector, A.C.; le Roux, C.W. Alterations of sucrose preference after Roux-en-Y gastric bypass. Physiol. Behav. 2011, 104, 709–721. [Google Scholar] [CrossRef]
- Le Roux, C.W.; Bueter, M.; Theis, N.; Werling, M.; Ashrafian, H.; Löwenstein, C.; Athanasiou, T.; Bloom, S.R.; Spector, A.C.; Olbers, T.; et al. Gastric bypass reduces fat intake and preference. Am. J. Physiol. Regul. Integr. Comp. Physiol. 2011, 301, R1057–R1066. [Google Scholar] [CrossRef]
- Mathes, C.M.; Bohnenkamp, R.A.; Blonde, G.D.; Letourneau, C.; Corteville, C.; Bueter, M.; Lutz, T.A.; le Roux, C.W.; Spector, A.C. Gastric bypass in rats does not decrease appetitive behavior towards sweet or fatty fluids despite blunting preferential intake of sugar and fat. Physiol. Behav. 2015, 142, 179–188. [Google Scholar] [CrossRef]
- Hubert, P.A.; Papasavas, P.; Stone, A.; Swede, H.; Huedo-Medina, T.B.; Tishler, D.; Duffy, V.B. Associations between Weight Loss, Food Likes, Dietary Behaviors, and Chemosensory Function in Bariatric Surgery: A Case-Control Analysis in Women. Nutrients 2019, 11, 804. [Google Scholar] [CrossRef]
- Primeaux, S.D.; de Silva, T.; Tzeng, T.H.; Chiang, M.C.; Hsia, D.S. Recent advances in the modification of taste and food preferences following bariatric surgery. Rev. Endocr. Metab. Disord. 2016, 17, 195–207. [Google Scholar] [CrossRef] [PubMed]
- Pepino, M.Y.; Stein, R.I.; Eagon, J.C.; Klein, S. Bariatric surgery-induced weight loss causes remission of food addiction in extreme obesity. Obesity 2014, 22, 1792–1798. [Google Scholar] [CrossRef] [PubMed]
- Lopes, K.G.; Dos Santos, G.P.; Romagna, E.C.; Mattos, D.M.F.; Braga, T.G.; Cunha, C.B.; Maranhão, P.A.; Kraemer-Aguiar, L.G. Changes in appetite, taste, smell, and food aversion in post-bariatric patients and their relations with surgery time, weight loss and regain. Eat Weight Disord. 2022, 27, 1679–1686. [Google Scholar] [CrossRef] [PubMed]
- Makaronidis, J.M.; Neilson, S.; Cheung, W.H.; Tymoszuk, U.; Pucci, A.; Finer, N.; Doyle, J.; Hashemi, M.; Elkalaawy, M.; Adamo, M.; et al. Reported appetite, taste and smell changes following Roux-en-Y gastric bypass and sleeve gastrectomy: Effect of gender, type 2 diabetes and relationship to post-operative weight loss. Appetite 2016, 107, 93–105. [Google Scholar] [CrossRef]
- Scruggs, D.M.; Buffington, C.; Cowan, G.S., Jr. Taste Acuity of the Morbidly Obese before and after Gastric Bypass Surgery. Obes. Surg. 1994, 4, 24–28. [Google Scholar] [CrossRef]
- Tichansky, D.S.; Boughter, J.D., Jr.; Madan, A.K. Taste change after laparoscopic Roux-en-Y gastric bypass and laparoscopic adjustable gastric banding. Surg. Obes. Relat. Dis. 2006, 2, 440–444. [Google Scholar] [CrossRef]
- Shoar, S.; Naderan, M.; Shoar, N.; Modukuru, V.R.; Mahmoodzadeh, H. Alteration Pattern of Taste Perception After Bariatric Surgery: A Systematic Review of Four Taste Domains. Obes. Surg. 2019, 29, 1542–1550. [Google Scholar] [CrossRef]
- Shin, A.C.; Zheng, H.; Pistell, P.J.; Berthoud, H.R. Roux-en-Y gastric bypass surgery changes food reward in rats. Int. J. Obes. 2011, 35, 642–651. [Google Scholar] [CrossRef]
- Faulconbridge, L.F.; Ruparel, K.; Loughead, J.; Allison, K.C.; Hesson, L.A.; Fabricatore, A.N.; Rochette, A.; Ritter, S.; Hopson, R.D.; Sarwer, D.B.; et al. Changes in neural responsivity to highly palatable foods following roux-en-Y gastric bypass, sleeve gastrectomy, or weight stability: An fMRI study. Obesity 2016, 24, 1054–1060. [Google Scholar] [CrossRef]
- Miras, A.D.; Jackson, R.N.; Jackson, S.N.; Goldstone, A.P.; Olbers, T.; Hackenberg, T.; Spector, A.C.; le Roux, C.W. Gastric bypass surgery for obesity decreases the reward value of a sweet-fat stimulus as assessed in a progressive ratio task. Am. J. Clin. Nutr. 2012, 96, 467–473. [Google Scholar] [CrossRef]
- Nance, K.; Acevedo, M.B.; Pepino, M.Y. Changes in taste function and ingestive behavior following bariatric surgery. Appetite 2020, 146, 104423. [Google Scholar] [CrossRef] [PubMed]
- Smith, K.R.; Papantoni, A.; Veldhuizen, M.G.; Kamath, V.; Harris, C.; Moran, T.H.; Carnell, S.; Steele, K.E. Taste-related reward is associated with weight loss following bariatric surgery. J. Clin. Investig. 2020, 130, 4370–4381. [Google Scholar] [CrossRef] [PubMed]
- Scholtz, S.; Miras, A.D.; Chhina, N.; Prechtl, C.G.; Sleeth, M.L.; Daud, N.M.; Ismail, N.A.; Durighel, G.; Ahmed, A.R.; Olbers, T.; et al. Obese patients after gastric bypass surgery have lower brain-hedonic responses to food than after gastric banding. Gut 2014, 63, 891–902. [Google Scholar] [CrossRef] [PubMed]
- Mathes, C.M. Taste- and flavor-guided behaviors following Roux-en-Y gastric bypass in rodent models. Appetite 2020, 146, 104422. [Google Scholar] [CrossRef]
- Fuchs, H.F.; Broderick, R.C.; Harnsberger, C.R.; Chang, D.C.; Sandler, B.J.; Jacobsen, G.R.; Horgan, S. Benefits of Bariatric Surgery Do Not Reach Obese Men. J. Laparoendosc. Adv. Surg. Tech. 2015, 25, 196. [Google Scholar] [CrossRef]
- Martin, L.J.; Sollars, S.I. Contributory role of sex differences in the variations of gustatory function. J. Neurosci. Res. 2017, 95, 594–603. [Google Scholar]







| 5-Lick | Lick-By-Lick | |||
|---|---|---|---|---|
| Stimulus | Lean (n = 40) | RYGB (n = 26) | Lean (n = 61) | RYGB (n = 38) |
| 0.5 M Sucrose | 40% (16) | 31% (8) | 46% (28) | 24% (9) |
| 0.1 M Sucrose | 70% (28) | 23% (6) | 53% (32) | 34% (13) |
| 0.05 M Sucrose | 27% (7) | 34% (13) | ||
| 100% Grape Juice | 70% (28) | 46% (12) | 62% (38) | 50% (19) |
| 25% Grape Juice | 63% (25) | 35% (9) | 57% (35) | 45% (17) |
| 12.5% Grape Juice | 31% (8) | 26% (10) | ||
| 0.1 M NaCl | 35% (9) | 40% (15) | ||
| 0.05 M NaCl | 38% (15) | 35% (9) | 48% (29) | 26% 910) |
| 75% Clam Juice | 55% (22) | 35% (9) | 53% (32) | 37% (14) |
| 0.1 M MSG + 0.01 M IMP | 23% (6) | 32% (12) | ||
| 25% Cream | 33% (13) | 19% (5) | 39% (24) | 29% (11) |
| Artificial Saliva | 28% (11) | 23% (6) | 46% (28) | 32% (12) |
| A. 5-Lick | ||||
|---|---|---|---|---|
| Excitatory | Inhibitory | |||
| Stimulus | Lean | RYGB | Lean | RYGB |
| 0.5 M Sucrose | 15.1 ± 2.6 (12) | 24.9 ± 3.7 (4) | −12.2 ± 1.3 (4) | −4.9 ± 0.9 (3) |
| 0.1 M Sucrose | 11.6 ± 1.9 (23) | 21.4 ± 3.4 (4) | −10.0 ± 1.9 (5) | −8.0 (2) |
| 0.05 M Sucrose | 25.4 ± 4.5 (4) | −6.1 ± 1.8 (3) | ||
| 100% Grape Juice | 15.5 ± 2.2 (21) | 15.5 ± 3.4 (6) | −15.2 ± 2.9 (7) | −9.8 ± 1.8 (5) |
| 25% Grape Juice | 14.2 ± 2.5 (20) | 11.7 ± 3.0 (5) | −11.4 ± 2.6 (5) | −5.7 ± 1.5 (4) |
| 12.5% Grape Juice | 20.7 ± 7.6 (4) | −7.5 ± 2.5 (4) | ||
| 0.1 M NaCl | 20.4 ±8.1 (5) | −8.0 ± 1.9 (7) | ||
| 0.05 M NaCl | 15.2 ± 2.8 (12) | 11.5 (2) | −11.1 ± 2.7 (3) | −6.6 ± 1.3 (3) |
| 75% Clam Juice | 13.6 ±1.6 (4) | 18.2 ± 7.0 (5) | −12.7 ± 2.6 (4) | −6.0 ± 1.6 (3) |
| 0.1 M MSG + 0.01 M IMP | 5.4 (2) | −7.1 ± 2.0 (5) | ||
| 25% Cream | 18.7 ± 2.3 (13) | 13.7 ± 4.1 (5) | −8.2 (2) | (0) |
| Artificial Saliva | 12.2 ± 1.7 (10) | 11.6 ± 2.3 (4) | −13.4 (1) | −6.3 (1) |
| B. Lick-By-Lick | ||||
| Excitatory | Inhibitory | |||
| Stimulus | Lean | RYGB | Lean | RYGB |
| 0.5 M Sucrose | 18.8 ±2.7 (27) | 15.2 ± 3.3 (9) | −9.8 (1) | (0) |
| 0.1 M Sucrose | 16.9 ± 2.2 (31) | 12.8 ± 2.4 (12) | −29.6 (1) | −12.6 (1) |
| 0.05 M Sucrose | 13.2 ± 2.8 (11) | −7.6 (2) | ||
| 100% Grape Juice | 21.2 ± 2.3 (36) | 12.3 ± 2.3 (19) | −30.1 (2) | (0) |
| 25% Grape Juice | 19.3 ± 2.5 (35) | 11.8 ± 1.8 (17) | (0) | (0) |
| 12.5% Grape Juice | 14.0 ± 2.9 (9) | −9.8 (1) | ||
| 0.1 M NaCl | 13.6 ± 3.1 (15) | (0) | ||
| 0.05 M NaCl | 20.5 ± 2.8 (28) | 9.6 ± 1.6 (10) | −31.5 (1) | (0) |
| 75% Clam Juice | 20.4 ± 2.8 (32) | 17.1 ± 2.9 (14) | (0) | (0) |
| 0.1 M MSG + 0.01 M IMP | 16.5 ± 3.0 (12) | (0) | ||
| 25% Cream | 16.4 ± 2.1 (24) | 10.2 ± 1.4 (11) | (0) | (0) |
| Artificial Saliva | 17.8 ± 2.4 (28) | 11.6 ± 1.5 (12) | (0) | (0) |
| ILI (s) | No. Pauses | Pause Length (s) | |||||
|---|---|---|---|---|---|---|---|
| Stimulus | Lean | RYGB | Lean | RYGB | Lean | RYGB | |
| 0.5 M Sucrose | 0.153 | 0.170 | 2 | 19 | 1.165 | 1.342 | |
| 0.1M Sucrose | 0.151 | 0.170 | 2 | 22 | 1.090 | 1.430 | |
| 0.05 M Sucrose | 0.170 | 24 | 1.560 | ||||
| 100% Grape Juice | 0144 | 0.161 | 27 | 119 | 1.586 | 1.570 | |
| 25% Grape Juice | 0.150 | 0.170 | 5 | 84 | 1.230 | 1.360 | |
| 12.5% Grape Juice | 0.170 | 57 | 1.637 | ||||
| 0.1 M NaCl | 0.169 | 23 | 1.330 | ||||
| 0.05 M NaCl | 0.152 | 0.179 | 0 | 57 | N/A | 1.680 | |
| 75% Clam Juice | 0.150 | 0.170 | 1 | 31 | 1.900 | 1.282 | |
| 0.1 M MSG + 0.01 M IMP | 0.160 | 18 | 1.290 | ||||
| 25% Cream | 0.160 | 0.180 | 3 | 58 | 1.448 | 1.906 | |
| Artificial Saliva | 0.160 | 0.180 | 4 | 35 | 1.728 | 1.950 | |
| Time to Complete 5L (s) | No. Trials | ||||||
| Stimulus | Lean | RYGB | Lean | RYGB | |||
| 0.5 M Sucrose | 0.627 | 0.690 | 1408 | 643 | |||
| 0.1 M Sucrose | |||||||
| 0.05 M Sucrose | 0.170 | 24 | |||||
| 100% Grape Juice | 0144 | 0.161 | 27 | 119 | |||
| 25% Grape Juice | 0.150 | 0.170 | 5 | 84 | |||
| 12.5% Grape Juice | 0.170 | 57 | |||||
| 0.1 M NaCl | 0.169 | 23 | |||||
| 0.05 M NaCl | 0.152 | 0.179 | 0 | 57 | |||
| 75% Clam Juice | 0.150 | 0.170 | 1 | 31 | |||
| 0.1 M MSG + 0.01 M IMP | 0.160 | 18 | |||||
| 25% Cream | 0.160 | 0.180 | 3 | 58 | |||
| Artificial Saliva | 0.160 | 0.180 | 4 | 35 | |||
Publisher’s Note: MDPI stays neutral with regard to jurisdictional claims in published maps and institutional affiliations. |
© 2022 by the authors. Licensee MDPI, Basel, Switzerland. This article is an open access article distributed under the terms and conditions of the Creative Commons Attribution (CC BY) license (https://creativecommons.org/licenses/by/4.0/).
Share and Cite
Escanilla, O.D.; Hajnal, A.; Czaja, K.; Di Lorenzo, P.M. The Neural Code for Taste in the Nucleus of the Solitary Tract of Rats with Obesity Following Roux-En-Y Gastric Bypass Surgery. Nutrients 2022, 14, 4129. https://doi.org/10.3390/nu14194129
Escanilla OD, Hajnal A, Czaja K, Di Lorenzo PM. The Neural Code for Taste in the Nucleus of the Solitary Tract of Rats with Obesity Following Roux-En-Y Gastric Bypass Surgery. Nutrients. 2022; 14(19):4129. https://doi.org/10.3390/nu14194129
Chicago/Turabian StyleEscanilla, Olga D., Andras Hajnal, Krzysztof Czaja, and Patricia M. Di Lorenzo. 2022. "The Neural Code for Taste in the Nucleus of the Solitary Tract of Rats with Obesity Following Roux-En-Y Gastric Bypass Surgery" Nutrients 14, no. 19: 4129. https://doi.org/10.3390/nu14194129
APA StyleEscanilla, O. D., Hajnal, A., Czaja, K., & Di Lorenzo, P. M. (2022). The Neural Code for Taste in the Nucleus of the Solitary Tract of Rats with Obesity Following Roux-En-Y Gastric Bypass Surgery. Nutrients, 14(19), 4129. https://doi.org/10.3390/nu14194129

