Association between Geriatric Nutritional Risk Index and Depression after Ischemic Stroke
Abstract
1. Introduction
2. Materials and Methods
2.1. Study Participants
2.2. Clinical Data
2.3. Assessment of Malnutrition and Post-Stroke Depression
2.4. Statistical Analysis
3. Results
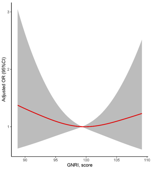
4. Discussion
4.1. GNRI as a Predictor for Stroke Outcome
4.2. Malnutrition and Depression
4.3. Advantage and Limitations
5. Conclusions
Supplementary Materials
Author Contributions
Funding
Institutional Review Board Statement
Informed Consent Statement
Data Availability Statement
Conflicts of Interest
Abbreviations
| PSD | post-stroke depression |
| GNRI | geriatric nutritional risk index |
| mRS | modified Rankin Scale |
| MUST | Malnutrition Universal Screening Tool |
| MNA | Mini-Nutritional Assessment |
| STROBE | Strengthening the Reporting of Observational Studies in Epidemiology |
| eGFR | estimated glomerular filtration rate |
| NIHSS | National Institute of Health Stroke Scale |
| TOAST | Trial of ORG 10,172 in Acute Stroke Treatment |
| HAMD-17 | 17-item Hamilton depression scale |
| DSM-5 | the American Diagnostic and Statistical Manual of Mental Disorders Version |
References
- Villa, R.F.; Ferrari, F.; Moretti, A. Post-stroke depression: Mechanisms and pharmacological treatment. Pharmacol. Ther. 2018, 184, 131–144. [Google Scholar] [CrossRef] [PubMed]
- Hackett, M.L.; Yapa, C.; Parag, V.; Anderson, C.S. Frequency of depression after stroke: A systematic review of observational studies. Stroke 2005, 36, 1330–1340. [Google Scholar] [CrossRef] [PubMed]
- Chun, H.Y.; Ford, A.; Kutlubaev, M.A.; Almeida, O.P.; Mead, G.E. Depression, Anxiety, and Suicide After Stroke: A Narrative Review of the Best Available Evidence. Stroke 2022, 53, 1402–1410. [Google Scholar] [CrossRef]
- Nishioka, S.; Omagari, K.; Nishioka, E.; Mori, N.; Taketani, Y.; Kayashita, J. Concurrent and predictive validity of the Mini Nutritional Assessment Short-Form and the Geriatric Nutritional Risk Index in older stroke rehabilitation patients. J. Hum. Nutr. Diet 2020, 33, 12–22. [Google Scholar] [CrossRef]
- Zhao, Q.; Zhang, T.Y.; Cheng, Y.J.; Ma, Y.; Xu, Y.K.; Yang, J.Q.; Zhou, Y.J. Impacts of geriatric nutritional risk index on prognosis of patients with non-ST-segment elevation acute coronary syndrome: Results from an observational cohort study in China. Nutr. Metab. Cardiovasc. Dis. 2020, 30, 1685–1696. [Google Scholar] [CrossRef]
- Ghimire, S.; Baral, B.K.; Pokhrel, B.R.; Pokhrel, A.; Acharya, A.; Amatya, D.; Amatya, P.; Mishra, S.R. Depression, malnutrition, and health-related quality of life among Nepali older patients. BMC Geriatr. 2018, 18, 191. [Google Scholar] [CrossRef] [PubMed]
- Cabrera, M.A.; Mesas, A.E.; Garcia, A.R.; de Andrade, S.M. Malnutrition and depression among community-dwelling elderly people. J. Am. Med. Dir. Assoc. 2007, 8, 582–584. [Google Scholar] [CrossRef]
- Yuan, K.; Zhu, S.; Wang, H.; Chen, J.; Zhang, X.; Xu, P.; Xie, Y.; Zhu, X.; Zhu, W.; Sun, W.; et al. Association between malnutrition and long-term mortality in older adults with ischemic stroke. Clin. Nutr. 2021, 40, 2535–2542. [Google Scholar] [CrossRef]
- Kang, M.K.; Kim, T.J.; Kim, Y.; Nam, K.W.; Jeong, H.Y.; Kim, S.K.; Lee, J.S.; Ko, S.B.; Yoon, B.W. Geriatric nutritional risk index predicts poor outcomes in patients with acute ischemic stroke—Automated undernutrition screen tool. PLoS ONE 2020, 15, e0228738. [Google Scholar] [CrossRef]
- Cai, Z.M.; Wu, Y.Z.; Chen, H.M.; Feng, R.Q.; Liao, C.W.; Ye, S.L.; Liu, Z.P.; Zhang, M.M.; Zhu, B.L. Being at risk of malnutrition predicts poor outcomes at 3 months in acute ischemic stroke patients. Eur. J. Clin. Nutr. 2020, 74, 796–805. [Google Scholar] [CrossRef]
- Naito, H.; Nezu, T.; Hosomi, N.; Aoki, S.; Kinoshita, N.; Kuga, J.; Shimomura, R.; Araki, M.; Ueno, H.; Ochi, K.; et al. Controlling nutritional status score for predicting 3-mo functional outcome in acute ischemic stroke. Nutrition 2018, 55–56, 1–6. [Google Scholar] [CrossRef]
- Fan, Y.; He, L.; Zhou, Y.; Man, C. Predictive Value of Geriatric Nutritional Risk Index in Patients with Coronary Artery Disease: A Meta-Analysis. Front. Nutr. 2021, 8, 736884. [Google Scholar] [CrossRef] [PubMed]
- Amare, H.; Hamza, L.; Asefa, H. Malnutrition and associated factors among heart failure patients on follow up at Jimma university specialized hospital, Ethiopia. BMC Cardiovasc. Disord. 2015, 15, 128. [Google Scholar] [CrossRef] [PubMed]
- Mantzorou, M.; Vadikolias, K.; Pavlidou, E.; Serdari, A.; Vasios, G.; Tryfonos, C.; Giaginis, C. Nutritional status is associated with the degree of cognitive impairment and depressive symptoms in a Greek elderly population. Nutr. Neurosci. 2020, 23, 201–209. [Google Scholar] [CrossRef] [PubMed]
- Wu, X.; Hou, G.; Han, P.; Yu, X.; Chen, X.; Song, P.; Zhang, Y.; Zhao, Y.; Xie, F.; Niu, S.; et al. Association Between Physical Performance and Cognitive Function in Chinese Community-Dwelling Older Adults: Serial Mediation of Malnutrition and Depression. Clin. Interv. Aging 2021, 16, 1327–1335. [Google Scholar] [CrossRef]
- Sanchez-Torralvo, F.J.; Contreras-Bolivar, V.; Ruiz-Vico, M.; Abuin-Fernandez, J.; Gonzalez-Almendros, I.; Barrios, M.; Olveira, G. Relationship between malnutrition and the presence of symptoms of anxiety and depression in hospitalized cancer patients. Support. Care Cancer 2022, 30, 1607–1613. [Google Scholar] [CrossRef]
- Islam, M.Z.; Disu, T.R.; Farjana, S.; Rahman, M.M. Malnutrition and other risk factors of geriatric depression: A community-based comparative cross-sectional study in older adults in rural Bangladesh. BMC Geriatr. 2021, 21, 572. [Google Scholar] [CrossRef]
- Kondrup, J.; Allison, S.P.; Elia, M.; Vellas, B.; Plauth, M. ESPEN guidelines for nutrition screening 2002. Clin. Nutr. 2003, 22, 415–421. [Google Scholar] [CrossRef]
- Bouillanne, O.; Morineau, G.; Dupont, C.; Coulombel, I.; Vincent, J.P.; Nicolis, I.; Benazeth, S.; Cynober, L.; Aussel, C. Geriatric Nutritional Risk Index: A new index for evaluating at-risk elderly medical patients. Am. J. Clin. Nutr. 2005, 82, 777–783. [Google Scholar] [CrossRef]
- Zheng, H.L.; Lu, J.; Li, P.; Xie, J.W.; Wang, J.B.; Lin, J.X.; Chen, Q.Y.; Cao, L.L.; Lin, M.; Tu, R.; et al. Effects of Preoperative Malnutrition on Short- and Long-Term Outcomes of Patients with Gastric Cancer: Can We Do Better? Ann. Surg. Oncol. 2017, 24, 3376–3385. [Google Scholar] [CrossRef]
- Stenvinkel, P.; Heimburger, O.; Paultre, F.; Diczfalusy, U.; Wang, T.; Berglund, L.; Jogestrand, T. Strong association between malnutrition, inflammation, and atherosclerosis in chronic renal failure. Kidney Int. 1999, 55, 1899–1911. [Google Scholar] [CrossRef] [PubMed]
- Lee, M.; Lim, J.S.; Kim, Y.; Lee, J.H.; Kim, C.H.; Lee, S.H.; Jang, M.U.; Oh, M.S.; Lee, B.C.; Yu, K.H. Association between Geriatric Nutritional Risk Index and Post-Stroke Cognitive Outcomes. Nutrients 2021, 13, 1776. [Google Scholar] [CrossRef] [PubMed]
- Williams, O.A.; Demeyere, N. Association of Depression and Anxiety With Cognitive Impairment 6 Months After Stroke. Neurology 2021, 96, e1966–e1974. [Google Scholar] [CrossRef] [PubMed]
- Von Elm, E.; Altman, D.G.; Egger, M.; Pocock, S.J.; Gotzsche, P.C.; Vandenbroucke, J.P.; Initiative, S. The Strengthening the Reporting of Observational Studies in Epidemiology (STROBE) statement: Guidelines for reporting observational studies. Epidemiology 2007, 18, 800–804. [Google Scholar] [CrossRef] [PubMed]
- Drozdowska, B.A.; Elliott, E.; Taylor-Rowan, M.; Shaw, R.C.; Cuthbertson, G.; Langhorne, P.; Quinn, T.J. Cardiovascular risk factors indirectly affect acute post-stroke cognition through stroke severity and prior cognitive impairment: A moderated mediation analysis. Alzheimers Res. Ther. 2020, 12, 85. [Google Scholar] [CrossRef] [PubMed]
- Campbell, K.H.; Huang, E.S.; Dale, W.; Parker, M.M.; John, P.M.; Young, B.A.; Moffet, H.H.; Laiteerapong, N.; Karter, A.J. Association between estimated GFR, health-related quality of life, and depression among older adults with diabetes: The Diabetes and Aging Study. Am. J. Kidney Dis. 2013, 62, 541–548. [Google Scholar] [CrossRef]
- Brott, T.; Adams, H.P., Jr.; Olinger, C.P.; Marler, J.R.; Barsan, W.G.; Biller, J.; Spilker, J.; Holleran, R.; Eberle, R.; Hertzberg, V.; et al. Measurements of acute cerebral infarction: A clinical examination scale. Stroke 1989, 20, 864–870. [Google Scholar] [CrossRef]
- Adams, H.P., Jr.; Bendixen, B.H.; Kappelle, L.J.; Biller, J.; Love, B.B.; Gordon, D.L.; Marsh, E.E., 3rd. Classification of subtype of acute ischemic stroke. Definitions for use in a multicenter clinical trial. TOAST. Trial of Org 10172 in Acute Stroke Treatment. Stroke 1993, 24, 35–41. [Google Scholar] [CrossRef]
- Hamilton, M. A rating scale for depression. J. Neurol. Neurosurg. Psychiatry 1960, 23, 56–62. [Google Scholar] [CrossRef]
- Wang, L.; Xu, H.; Ren, W.; Zhu, L.; Chang, Y.; Gu, Y.; Yan, M.; He, J. Low serum prealbumin levels in post-stroke depression. Psychiatry Res. 2016, 246, 149–153. [Google Scholar] [CrossRef]
- Cusin, C.; Yang, H.; Yeung, A.; Fava, M. Rating scales for depression. Curr. Clin. Psychiatry 2009, 17, 7–35. [Google Scholar]
- Kokura, Y.; Maeda, K.; Wakabayashi, H.; Nishioka, S.; Higashi, S. High Nutritional-Related Risk on Admission Predicts Less Improvement of Functional Independence Measure in Geriatric Stroke Patients: A Retrospective Cohort Study. J. Stroke Cerebrovasc. Dis. 2016, 25, 1335–1341. [Google Scholar] [CrossRef] [PubMed]
- Pascoe, M.C.; Crewther, S.G.; Carey, L.M.; Noonan, K.; Crewther, D.P.; Linden, T. Homocysteine as a potential biochemical marker for depression in elderly stroke survivors. Food Nutr. Res. 2012, 56, 14973. [Google Scholar] [CrossRef] [PubMed][Green Version]
- Gu, Y.; Zhu, Z.; Luan, X.; He, J. Vitamin D status and its association with season, depression in stroke. Neurosci. Lett. 2019, 690, 99–105. [Google Scholar] [CrossRef] [PubMed]
- Zielinska-Nowak, E.; Cichon, N.; Saluk-Bijak, J.; Bijak, M.; Miller, E. Nutritional Supplements and Neuroprotective Diets and Their Potential Clinical Significance in Post-Stroke Rehabilitation. Nutrients 2021, 13, 2704. [Google Scholar] [CrossRef]
- Almeida, O.P.; Marsh, K.; Alfonso, H.; Flicker, L.; Davis, T.M.; Hankey, G.J. B-vitamins reduce the long-term risk of depression after stroke: The VITATOPS-DEP trial. Ann. Neurol. 2010, 68, 503–510. [Google Scholar] [CrossRef] [PubMed]
- Chai, J.; Chu, F.C.; Chow, T.W.; Shum, N.C. Prevalence of malnutrition and its risk factors in stroke patients residing in an infirmary. Singapore Med. J. 2008, 49, 290–296. [Google Scholar]
- Kim, Y.; Kim, M.C.; Park, H.S.; Cho, I.H.; Paik, J.K. Association of the Anxiety/Depression with Nutrition Intake in Stroke Patients. Clin. Nutr. Res. 2018, 7, 11–20. [Google Scholar] [CrossRef]
- Smoliner, C.; Norman, K.; Wagner, K.H.; Hartig, W.; Lochs, H.; Pirlich, M. Malnutrition and depression in the institutionalised elderly. Br. J. Nutr. 2009, 102, 1663–1667. [Google Scholar] [CrossRef]
- Zhao, Y.; Lin, T.; Hou, L.; Zhang, M.; Peng, X.; Xie, D.; Gao, L.; Shu, X.; Yue, J.; Wu, C. Association Between Geriatric Nutritional Risk Index and Frailty in Older Hospitalized Patients. Clin. Interv. Aging 2021, 16, 1241–1249. [Google Scholar] [CrossRef]
- Shi, Y.; Yang, D.; Zeng, Y.; Wu, W. Risk Factors for Post-stroke Depression: A Meta-analysis. Front. Aging Neurosci. 2017, 9, 218. [Google Scholar] [CrossRef]
- Hua, J.; Zhuang, S.; Shen, Y.; Tang, X.; Sun, H.; Fang, Q. Exploring the Bidirectional Associations Between Short or Long Sleep Duration and Lower Cognitive Function: A 7-Year Cohort Study in China. Front. Aging Neurosci. 2021, 13, 727763. [Google Scholar] [CrossRef]
- Heshmatollah, A.; Dommershuijsen, L.J.; Fani, L.; Koudstaal, P.J.; Ikram, M.A.; Ikram, M.K. Long-term trajectories of decline in cognition and daily functioning before and after stroke. J. Neurol. Neurosurg. Psychiatry 2021, 92, 1158–1163. [Google Scholar] [CrossRef]


| PSD (n = 79) | Without PSD (n = 265) | p Value | |
|---|---|---|---|
| Malnutrition | 37 (46.8) | 148 (55.8) | 0.198 |
| GNRI | 99.0 ± 6.4 | 99.4 ± 5.9 | 0.661 |
| Age, years | 64 (54–70) | 65 (57–71) | 0.782 |
| Male | 39 (49.4) | 193 (72.8) | 0.001 |
| Education | 0.098 | ||
| Illiteracy or primary school | 33 (41.6) | 105 (39.7) | |
| High school | 31 (38.9) | 139 (52.6) | |
| College or higher | 15 (19.4) | 21 (7.8) | |
| Hypertension | 59 (74.7) | 186 (70.2) | 0.481 |
| Diabetes mellitus | 19 (24.1) | 92 (34.7) | 0.010 |
| Heart disease | 7 (8.9) | 22 (8.3) | 0.438 |
| History of stroke | 15 (18.9) | 38 (14.3) | 0.374 |
| eGFR 60 mL/min/1.73 m2 | 58 (73.4) | 135 (50.9) | <0.001 |
| Admission NIHSS score | 3 (1–7) | 2 (1–3) | 0.003 |
| Stroke subtype (TOAST) | |||
| LAA | 45 (56.7) | 162 (61.1) | 0.515 |
| SVO | 20 (25.3) | 84 (31.7) | 0.329 |
| CE | 6 (7.6) | 9 (3.4) | 0.121 |
| OD + UD | 8 (10.1) | 10 (3.8) | 0.040 |
| r-tPa | 11 (13.9) | 52 (19.6) | 0.320 |
| OR (95%CI) | p Value | |
|---|---|---|
| Model 1 | 0.696 (0.421, 1.153) | 0.160 |
| Model 2 | 0.720 (0.423, 1.224) | 0.225 |
| Model 3 | 0.670 (0.370, 1.213) | 0.186 |
| Tertile 1 (100.7) | Tertile 2 (100.7–107.4) | Tertile 3 (107.4) | P Trend | Continuous (Per SD Increase) | |
|---|---|---|---|---|---|
| Model 1 | 0.751 (0.257, 2.199) | 0.778 (0.457, 1.324) | 1.00 | 0.346 | 0.994 (0.733, 1.218) |
| Model 2 | 0.664 (0.204, 2.149) | 0.820 (0.473, 1.971) | 1.00 | 0.362 | 0.928 (0.701, 1.228) |
| Model 3 | 0.784 (0.484, 1.281) | 0.631 (0.170, 2.334) | 1.00 | 0.336 | 0.973 (0.709, 1.337) |
| Nutritional Risk | Model 1 | Model 2 | Model 3 | |||
|---|---|---|---|---|---|---|
| OR (95%CI) | p Value | OR (95%CI) | p Value | OR (95%CI) | p Value | |
| Without risk (n = 159) | 1.974 (0.923, 4.224) | 0.080 | 2.035 (0.933, 4.442) | 0.074 | 2.368 (0.983, 5.701) | 0.085 |
| Mile risk (n = 65) | Reference | Reference | Reference | |||
| Moderate risk (n = 116) | 1.588 (0.712, 3.545) | 0.259 | 1.893 (0.822, 4.359) | 0.134 | 2.226 (0.890, 5.563) | 0.087 |
| Severe risk (n = 4) | Excluded | Excluded | Excluded |
Publisher’s Note: MDPI stays neutral with regard to jurisdictional claims in published maps and institutional affiliations. |
© 2022 by the authors. Licensee MDPI, Basel, Switzerland. This article is an open access article distributed under the terms and conditions of the Creative Commons Attribution (CC BY) license (https://creativecommons.org/licenses/by/4.0/).
Share and Cite
Hua, J.; Lu, J.; Tang, X.; Fang, Q. Association between Geriatric Nutritional Risk Index and Depression after Ischemic Stroke. Nutrients 2022, 14, 2698. https://doi.org/10.3390/nu14132698
Hua J, Lu J, Tang X, Fang Q. Association between Geriatric Nutritional Risk Index and Depression after Ischemic Stroke. Nutrients. 2022; 14(13):2698. https://doi.org/10.3390/nu14132698
Chicago/Turabian StyleHua, Jianian, Jieyi Lu, Xiang Tang, and Qi Fang. 2022. "Association between Geriatric Nutritional Risk Index and Depression after Ischemic Stroke" Nutrients 14, no. 13: 2698. https://doi.org/10.3390/nu14132698
APA StyleHua, J., Lu, J., Tang, X., & Fang, Q. (2022). Association between Geriatric Nutritional Risk Index and Depression after Ischemic Stroke. Nutrients, 14(13), 2698. https://doi.org/10.3390/nu14132698

