Extracts of Phyllostachys pubescens Leaves Represses Human Steroid 5-Alpha Reductase Type 2 Promoter Activity in BHP-1 Cells and Ameliorates Testosterone-Induced Benign Prostatic Hyperplasia in Rat Model
Abstract
1. Introduction
2. Materials and Methods
2.1. Luciferase Reporter Constructs
2.2. Preparation of Phyllostachys pubescens Extract (PPE)
2.3. Cell Culture
2.4. Transient Transfection and Luciferase Reporter Assay
2.5. RNA Isolation and Quantitative Real-Time PCR (Q-PCR)
2.6. Cytotoxicity Assay
2.7. Animals, BPH Induction, and PPE Administration
2.8. Histological Analysis
2.9. Serum Analysis
2.10. Immunohistofluorescence Staining
2.11. Chemicals and Reagents
2.12. HPLC Analysis of Five Marker Components in P. pubescens Leaves
2.13. Statistical Analysis
3. Results
3.1. PPE Suppresses Human 5α-Reductase Type 2 Promoter Activity in the Human BPH Epithelial Cell Line BPH-1
3.2. Effects of PPE on Prostate Weights
3.3. Effects of PPE on Serum Prostate Parameters Levels
3.4. Analysis of SRD5A2, AR, PCNA, and FGF2 mRNA Levels in Prostate
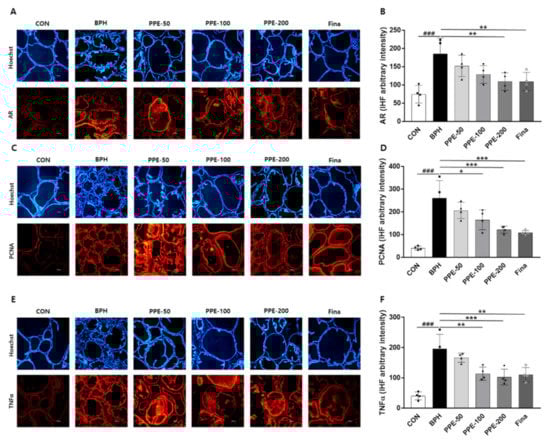
3.5. Effect of PPE on AR, PCNA, and TNFa Expression in Prostate
3.6. Hepatotoxicity of PPE in Rat BPH Model
3.7. Quantification of Five Marker Components in P. pubescens Leaves
4. Discussion
5. Conclusions
Author Contributions
Funding
Institutional Review Board Statement
Informed Consent Statement
Data Availability Statement
Conflicts of Interest
References
- Roehrborn, C.G. Benign prostatic hyperplasia: An overview. Rev. Urol. 2005, 7 (Suppl. 9), S3–S14. [Google Scholar] [PubMed]
- Lee, C.L.; Kuo, H.C. Pathophysiology of benign prostate enlargement and lower urinary tract symptoms: Current concepts. Ci Ji Yi Xue Za Zhi Tzu Chi Med. J. 2017, 29, 79–83. [Google Scholar] [CrossRef]
- Xing, N.; Guo, Y.; Yang, F.; Tian, L.; Zhang, J.; Yan, Y.; Kang, N.; Xin, Z.; Niu, Y. Laparoscopic simple prostatectomy with prostatic urethra preservation for benign prostatic hyperplasia. Transl. Androl. Urol. 2012, 1, 9–13. [Google Scholar] [CrossRef] [PubMed]
- Carbone, D.J.; Hodges, S. Medical therapy for benign prostatic hyperplasia: Sexual dysfunction and impact on quality of life. Int. J. Impot. Res. 2003, 15, 299–306. [Google Scholar] [CrossRef] [PubMed]
- Nicholson, T.M.; Ricke, W.A. Androgens and estrogens in benign prostatic hyperplasia: Past, present and future. Differ. Res. Biol. Divers. 2011, 82, 184–199. [Google Scholar] [CrossRef] [PubMed]
- Azzouni, F.; Godoy, A.; Li, Y.; Mohler, J. The 5 alpha-reductase isozyme family: A review of basic biology and their role in human diseases. Adv. Urol. 2012, 2012, 530121. [Google Scholar] [CrossRef]
- Rižner, T.L.; Penning, T.M. Role of aldo-keto reductase family 1 (AKR1) enzymes in human steroid metabolism. Steroids 2014, 79, 49–63. [Google Scholar] [CrossRef]
- Patrão, M.T.C.C.; Silva, E.J.R.; Avellar, M.C.W. Androgens and the male reproductive tract: An overview of classical roles and current perspectives. Arq. Bras. Endocrinol. Metabol. 2009, 53, 934–945. [Google Scholar] [CrossRef]
- Handelsman, D.J.; Hirschberg, A.L.; Bermon, S. Circulating Testosterone as the Hormonal Basis of Sex Differences in Athletic Performance. Endocr. Rev. 2018, 39, 803–829. [Google Scholar] [CrossRef]
- Lai, J.J.; Chang, P.; Lai, K.P.; Chen, L.; Chang, C. The role of androgen and androgen receptor in skin-related disorders. Arch. Dermatol. Res. 2012, 304, 499–510. [Google Scholar] [CrossRef]
- Hirshburg, J.M.; Kelsey, P.A.; Therrien, C.A.; Gavino, A.C.; Reichenberg, J.S. Adverse Effects and Safety of 5-alpha Reductase Inhibitors (Finasteride, Dutasteride): A Systematic Review. J. Clin. Aesthetic Dermatol. 2016, 9, 56–62. [Google Scholar]
- Kaplan, S.A.; Chung, D.E.; Lee, R.K.; Scofield, S.; Te, A.E. A 5-year retrospective analysis of 5α-reductase inhibitors in men with benign prostatic hyperplasia: Finasteride has comparable urinary symptom efficacy and prostate volume reduction, but less sexual side effects and breast complications than dutasteride. Int. J. Clin. Pract. 2012, 66, 1052–1055. [Google Scholar] [CrossRef]
- Kim, J.H.; Park, K.M.; Lee, J.A. Herbal medicine for benign prostatic hyperplasia: A protocol for a systematic review of controlled trials. Medicine 2019, 98, e14023. [Google Scholar] [CrossRef]
- Shin, S.J.; Lee, K.H.; Chung, K.S.; Cheon, S.Y.; An, H.J. The traditional Korean herbal medicine Ga-Gam-Nai-Go-Hyan suppresses testosterone-induced benign prostatic hyperplasia by regulating inflammatory responses and apoptosis. Exp. Ther. Med. 2017, 13, 1025–1031. [Google Scholar] [CrossRef] [PubMed][Green Version]
- Shin, I.S.; Lee, M.Y.; Ha, H.K.; Seo, C.S.; Shin, H.-K. Inhibitory effect of Yukmijihwang-tang, a traditional herbal formula against testosterone-induced benign prostatic hyperplasia in rats. Bmc Complement. Altern. Med. 2012, 12, 48. [Google Scholar] [CrossRef] [PubMed]
- Fagelman, E.; Lowe, F.C. Saw Palmetto Berry as a Treatment for BPH. Rev. Urol. 2001, 3, 134–138. [Google Scholar] [PubMed]
- Barry, M.J.; Meleth, S.; Lee, J.Y.; Kreder, K.J.; Avins, A.L.; Nickel, J.C.; Roehrborn, C.G.; Crawford, E.D.; Foster, H.E., Jr.; Kaplan, S.A.; et al. Effect of increasing doses of saw palmetto extract on lower urinary tract symptoms: A randomized trial. JAMA 2011, 306, 1344–1351. [Google Scholar] [CrossRef]
- Kim, D.S.; Kim, S.H.; Cha, J. Antiobesity Effects of the Combined Plant Extracts Varying the Combination Ratio of Phyllostachys pubescens Leaf Extract and Scutellaria baicalensis Root Extract. Evid. Based Complement. Altern. Med. eCAM 2016, 2016, 9735276. [Google Scholar] [CrossRef]
- Son, E.; Kim, S.H.; Yang, W.K.; Kim, D.S.; Cha, J. Antiplatelet mechanism of an herbal mixture prepared from the extracts of Phyllostachys pubescens leaves and Prunus mume fruits. Bmc Complement. Altern. Med. 2017, 17, 541. [Google Scholar] [CrossRef]
- Choi, S.; Park, M.S.; Lee, Y.R.; Lee, Y.C.; Kim, T.W.; Do, S.G.; Kim, D.S.; Jeon, B.H. A standardized bamboo leaf extract inhibits monocyte adhesion to endothelial cells by modulating vascular cell adhesion protein-1. Nutr. Res. Pract. 2013, 7, 9–14. [Google Scholar] [CrossRef][Green Version]
- Fang, J.; Gao, S.; Islam, R.; Teramoto, Y.; Maeda, H. Extracts of Phellinus linteus, Bamboo (Sasa senanensis) Leaf and Chaga Mushroom (Inonotus obliquus) Exhibit Antitumor Activity through Activating Innate Immunity. Nutrients 2020, 12, 2279. [Google Scholar] [CrossRef] [PubMed]
- Lu, B.; Wu, X.; Shi, J.; Dong, Y.; Zhang, Y. Toxicology and safety of antioxidant of bamboo leaves. Part 2: Developmental toxicity test in rats with antioxidant of bamboo leaves. Food Chem. Toxicol. Int. J. Publ. Br. Ind. Biol. Res. Assoc. 2006, 44, 1739–1743. [Google Scholar] [CrossRef]
- Yin, J.; Seo, C.S.; Hwang, I.H.; Lee, M.W.; Song, K.H. Anti-Obesity Activities of Chikusetsusaponin IVa and Dolichos lablab L. Seeds. Nutrients 2018, 10, 1221. [Google Scholar] [CrossRef] [PubMed]
- Nickel, J.C. Comparison of clinical trials with finasteride and dutasteride. Rev. Urol. 2004, 6 (Suppl. 9), S31–S39. [Google Scholar] [PubMed]
- Sciarra, A.; Mariotti, G.; Salciccia, S.; Autran Gomez, A.; Monti, S.; Toscano, V.; Di Silverio, F. Prostate growth and inflammation. J. Steroid Biochem. Mol. Biol. 2008, 108, 254–260. [Google Scholar] [CrossRef]
- Strzalka, W.; Ziemienowicz, A. Proliferating cell nuclear antigen (PCNA): A key factor in DNA replication and cell cycle regulation. Ann. Bot. 2011, 107, 1127–1140. [Google Scholar] [CrossRef]
- Zhong, W.; Peng, J.; He, H.; Wu, D.; Han, Z.; Bi, X.; Dai, Q. Ki-67 and PCNA expression in prostate cancer and benign prostatic hyperplasia. Clin. Investig. Med. Med. Clin. Exp. 2008, 31, E8–E15. [Google Scholar] [CrossRef] [PubMed]
- Chughtai, B.; Lee, R.; Te, A.; Kaplan, S. Role of inflammation in benign prostatic hyperplasia. Rev. Urol. 2011, 13, 147–150. [Google Scholar]
- Manji, M. Prostate-specific antigen (PSA): An overview. Ann. Saudi Med. 2002, 22, 1–3. [Google Scholar] [CrossRef][Green Version]
- Koide, C.L.; Collier, A.C.; Berry, M.J.; Panee, J. The effect of bamboo extract on hepatic biotransforming enzymes--findings from an obese-diabetic mouse model. J. Ethnopharmacol. 2011, 133, 37–45. [Google Scholar] [CrossRef]
- Fu, S.G.; Yoon, Y.; Bazemore, R. Aroma-active components in fermented bamboo shoots. J. Agric. Food Chem. 2002, 50, 549–554. [Google Scholar] [CrossRef]
- Yong-Chun, J.; Lin, Y.; Yuan, K. A novel high-performance liquid chromatography fingerprint approach to discriminate Phyllostachys pubescens from China. Pharmacogn. Mag. 2012, 8, 42–48. [Google Scholar] [CrossRef] [PubMed]
- Yang, H.; Said, A.M.; Huang, H.; Papa, A.P.D.; Jin, G.; Wu, S.; Ma, N.; Lan, L.; Shangguan, F.; Zhang, Q. Chlorogenic acid depresses cellular bioenergetics to suppress pancreatic carcinoma through modulating c-Myc-TFR1 axis. Phytother. Res. PTR 2020. [Google Scholar] [CrossRef] [PubMed]
- Ziqubu, K.; Dludla, P.V.; Joubert, E.; Muller, C.J.F.; Louw, J.; Tiano, L.; Nkambule, B.B.; Kappo, A.P.; Mazibuko-Mbeje, S.E. Isoorientin: A dietary flavone with the potential to ameliorate diverse metabolic complications. Pharmacol. Res. 2020, 158, 104867. [Google Scholar] [CrossRef]
- Wang, X.; Chen, Y.; Wang, Q.; Sun, L.; Li, G.; Zhang, C.; Huang, J.; Chen, L.; Zhai, H. Support for Natural Small-Molecule Phenols as Anxiolytics. Molecules 2017, 22, 2138. [Google Scholar] [CrossRef]
- Liu, B.; Huang, B.; Hu, G.; He, D.; Li, Y.; Ran, X.; Du, J.; Fu, S.; Liu, D. Isovitexin-Mediated Regulation of Microglial Polarization in Lipopolysaccharide-Induced Neuroinflammation via Activation of the CaMKKβ/AMPK-PGC-1α Signaling Axis. Front. Immunol. 2019, 10, 2650. [Google Scholar] [CrossRef] [PubMed]







| Analyte | Batch no. | |||||
|---|---|---|---|---|---|---|
| 1 | 2 | 3 | ||||
| Mean (mg/g) ± SD a (× 10−1) | RSD b (%) | Mean (mg/g) ± SD (× 10−1) | RSD (%) | Mean (mg/g) ± SD (× 10−1) | RSD (%) | |
| Chlorogenic acid | 1.71 ± 0.08 | 0.44 | 1.85 ± 0.16 | 0.84 | 1.78 ± 0.17 | 0.95 |
| Isoorientin | 10.94 ± 0.18 | 0.16 | 11.63 ± 0.23 | 0.20 | 11.29 ± 0.30 | 0.27 |
| Orientin | 3.06 ± 0.03 | 0.09 | 3.25 ± 0.09 | 0.29 | 3.15 ± 0.02 | 0.07 |
| Isovitexin | 4.36 ± 0.15 | 0.34 | 4.65 ± 0.06 | 0.12 | 4.51 ± 0.09 | 0.20 |
| 4-Hydroxycinnamic acid | 2.13 ± 0.04 | 0.17 | 2.27 ± 0.07 | 0.30 | 2.20 ± 0.10 | 0.44 |
Publisher’s Note: MDPI stays neutral with regard to jurisdictional claims in published maps and institutional affiliations. |
© 2021 by the authors. Licensee MDPI, Basel, Switzerland. This article is an open access article distributed under the terms and conditions of the Creative Commons Attribution (CC BY) license (http://creativecommons.org/licenses/by/4.0/).
Share and Cite
Song, K.H.; Seo, C.-S.; Yang, W.-K.; Gu, H.-O.; Kim, K.-J.; Kim, S.-H. Extracts of Phyllostachys pubescens Leaves Represses Human Steroid 5-Alpha Reductase Type 2 Promoter Activity in BHP-1 Cells and Ameliorates Testosterone-Induced Benign Prostatic Hyperplasia in Rat Model. Nutrients 2021, 13, 884. https://doi.org/10.3390/nu13030884
Song KH, Seo C-S, Yang W-K, Gu H-O, Kim K-J, Kim S-H. Extracts of Phyllostachys pubescens Leaves Represses Human Steroid 5-Alpha Reductase Type 2 Promoter Activity in BHP-1 Cells and Ameliorates Testosterone-Induced Benign Prostatic Hyperplasia in Rat Model. Nutrients. 2021; 13(3):884. https://doi.org/10.3390/nu13030884
Chicago/Turabian StyleSong, Kwang Hoon, Chang-Seob Seo, Won-Kyung Yang, Hyun-O Gu, Ki-Joong Kim, and Seung-Hyung Kim. 2021. "Extracts of Phyllostachys pubescens Leaves Represses Human Steroid 5-Alpha Reductase Type 2 Promoter Activity in BHP-1 Cells and Ameliorates Testosterone-Induced Benign Prostatic Hyperplasia in Rat Model" Nutrients 13, no. 3: 884. https://doi.org/10.3390/nu13030884
APA StyleSong, K. H., Seo, C.-S., Yang, W.-K., Gu, H.-O., Kim, K.-J., & Kim, S.-H. (2021). Extracts of Phyllostachys pubescens Leaves Represses Human Steroid 5-Alpha Reductase Type 2 Promoter Activity in BHP-1 Cells and Ameliorates Testosterone-Induced Benign Prostatic Hyperplasia in Rat Model. Nutrients, 13(3), 884. https://doi.org/10.3390/nu13030884

