The Psycho-Affective Roots of Obesity: Results from a French Study in the General Population
Abstract
1. Introduction
2. Materials and Methods
2.1. Participants and Procedures
2.2. Ethical Considerations
2.3. Measurements
2.3.1. Anxiety and Depression
2.3.2. Emotional Eating
2.3.3. Intuitive Eating
2.3.4. Food Addiction
2.4. Statistical Analyses
- -
- Step 1: To show that the predictor was significantly associated with the outcome variable, we estimated the unmediated effects of the HAD Depression and HAD Anxiety scores on the IES-2 Reliance on Hunger and Satiety Cues score (i.e., total effect);
- -
- Step 2: To verify that the predictor was associated with the mediator, we estimated the direct effects of the HAD Depression and HAD Anxiety scores on the EMAQ Negative score (i.e., a paths),
- -
- Step 3: To verify that the mediator was associated with the outcome, we estimated the direct effect of the EMAQ Negative score on the IES-2 Reliance on Hunger and Satiety Cues score (i.e., b paths);
- -
- Step 4: To establish that the mediator affects the predictor–outcome relationship, we estimated the direct effects (i.e., c paths, adjusted for the mediator) and indirect effects (i.e., a × b paths) of the HAD Depression and HAD Anxiety scores on the IES-2 Reliance on Hunger and Satiety Cues score.
3. Results
3.1. Descriptive Statistics of the Sample
3.2. BMI Group Comparisons
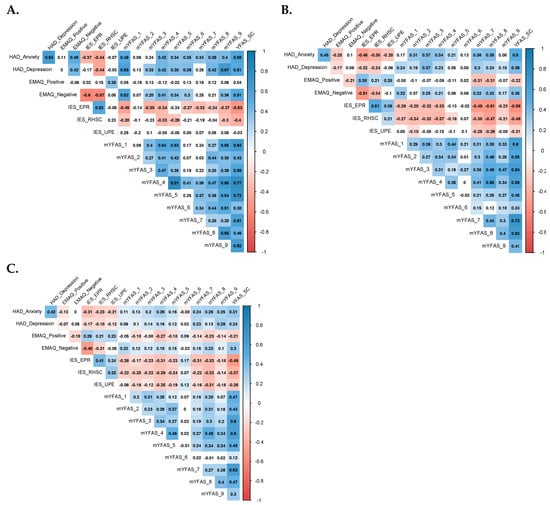
3.3. Correlograms
3.4. Mediation Analyses
4. Discussion
Supplementary Materials
Author Contributions
Funding
Acknowledgments
Conflicts of Interest
References
- Hruby, A.; Hu, F.B. The Epidemiology of Obesity: A Big Picture. Pharmacoeconomics 2015, 33, 673–689. [Google Scholar] [CrossRef] [PubMed]
- Herbert, C.; Pollatos, O. Attenuated interoceptive sensitivity in overweight and obese individuals. Eat. Behav. 2014, 15, 445–448. [Google Scholar] [CrossRef] [PubMed]
- Herman, C.P.; Polivy, J. A boundary model for the regulation of eating. Res. Publ. Assoc. Res. Nerv. Ment. Dis. 1984, 62, 141–156. [Google Scholar] [CrossRef] [PubMed]
- Kaplan, H.I.; Kaplan, H.S. The psychosomatic concept of obesity. J. Nerv. Ment. Dis. 1957, 125, 181–201. [Google Scholar] [CrossRef]
- Bruch, H. Eating Disorders: Obesity, Anorexia Nervosa, and the Person Within; Basic Books: New York, NY, USA, 1973; ISBN 978-0-465-01782-9. [Google Scholar]
- Raman, J.; Smith, E.; Hay, P. The Clinical Obesity Maintenance Model: An Integration of Psychological Constructs including Mood, Emotional Regulation, Disordered Overeating, Habitual Cluster Behaviours, Health Literacy and Cognitive Function. J. Obes. 2013, 2013, 1–9. [Google Scholar] [CrossRef]
- Casagrande, M.; Boncompagni, I.; Forte, G.; Guarino, A.; Favieri, F. Emotion and overeating behavior: Effects of alexithymia and emotional regulation on overweight and obesity. Eat. Weight. Disord. Stud. Anorexia Bulim. Obes. 2020, 25, 1333–1345. [Google Scholar] [CrossRef]
- Gold, P.W.; Chrousos, G.P. Organization of the stress system and its dysregulation in melancholic and atypical depression: High vs low CRH/NE states. Mol. Psychiatry 2002, 7, 254–275. [Google Scholar] [CrossRef]
- Gibson, E.L. The psychobiology of comfort eating: Implications for neuropharmacological interventions. Behav. Pharmacol. 2012, 23, 442–460. [Google Scholar] [CrossRef]
- Bruch, H. Psychological Aspects of Overeating And Obesity. J. Psychosom. Res. 1964, 5, 269–274. [Google Scholar] [CrossRef]
- Hamburger, W.W. Psychological Aspects of Obesity. Bull. N. Y. Acad. Med. 1957, 33, 771–782. [Google Scholar]
- Stunkard, A.; McLaren-Hume, M. The results of treatment for obesity: A review of the literature and report of a series. AMA Arch. Intern. Med. 1959, 103, 79–85. [Google Scholar] [CrossRef] [PubMed]
- Macht, M. How emotions affect eating: A five-way model. Appetite 2008, 50, 1–11. [Google Scholar] [CrossRef] [PubMed]
- Anversa, R.G.; Campbell, E.J.; Ch’Ng, S.S.; Gogos, A.; Lawrence, A.J.; Brown, R. A model of emotional stress-induced binge eating in female mice with no history of food restriction. Genes Brain Behav. 2019, 19, e12613. [Google Scholar] [CrossRef] [PubMed]
- Camilleri, G.M.; Méjean, C.; Kesse-Guyot, E.; Andreeva, V.A.; Bellisle, F.; Hercberg, S.; Péneau, S. The Associations between Emotional Eating and Consumption of Energy-Dense Snack Foods Are Modified by Sex and Depressive Symptomatology. J. Nutr. 2014, 144, 1264–1273. [Google Scholar] [CrossRef]
- Oliver, G.; Wardle, J.; Gibson, E.L. Stress and Food Choice: A Laboratory Study. Psychosom. Med. 2000, 62, 853–865. [Google Scholar] [CrossRef]
- Nguyen-Rodriguez, S.T.; Unger, J.B.; Spruijt-Metz, D. Dietary correlates of emotional eating in adolescence. Appetite 2007, 49, 494–499. [Google Scholar] [CrossRef]
- Bellisle, F.; Drewnowski, A.; Anderson, G.H.; Westerterp-Plantenga, M.; Martin, C.K. Sweetness, Satiation, and Satiety. J. Nutr. 2012, 142, 1149S–1154S. [Google Scholar] [CrossRef]
- Volkow, N.D.; Wang, G.-J.; Tomasi, D.; Baler, R.D. Obesity and addiction: Neurobiological overlaps. Obes. Rev. Off. J. Int. Assoc. Study Obes. 2013, 14, 2–18. [Google Scholar] [CrossRef]
- Paterson, C.; Lacroix, E.; Von Ranson, K.M. Conceptualizing addictive-like eating: A qualitative analysis. Appetite 2019, 141, 104326. [Google Scholar] [CrossRef]
- Lerma-Cabrera, J.M.; Carvajal, F.; Lopez-Legarrea, P. Food addiction as a new piece of the obesity framework. Nutr. J. 2015, 15, 5. [Google Scholar] [CrossRef]
- Davis, C.; Curtis, C.; Levitan, R.D.; Carter, J.C.; Kaplan, A.S.; Kennedy, J.L. Evidence that ‘food addiction’ is a valid phenotype of obesity. Appetite 2011, 57, 711–717. [Google Scholar] [CrossRef] [PubMed]
- Sinha, R. Role of addiction and stress neurobiology on food intake and obesity. Biol. Psychol. 2017, 131, 5–13. [Google Scholar] [CrossRef]
- Sinha, R.; Jastreboff, A.M. Stress as a common risk factor for obesity and addiction. Biol. Psychiatry 2013, 73, 827–835. [Google Scholar] [CrossRef]
- Frayn, M.; Knäuper, B. Emotional Eating and Weight in Adults: A Review. Curr. Psychol. 2017, 37, 924–933. [Google Scholar] [CrossRef]
- Piccinni, A.; Marazziti, D.; Vanelli, F.; Franceschini, C.; Baroni, S.; Costanzo, D.; Cremone, I.M.; Veltri, A.; Dell’Osso, L. Food addiction spectrum: A theoretical model from normality to eating and overeating disorders. Curr. Med. Chem. 2015, 22, 1631–1638. [Google Scholar] [CrossRef]
- Davis, C. From Passive Overeating to “Food Addiction”: A Spectrum of Compulsion and Severity. ISRN Obes. 2013, 2013, 1–20. [Google Scholar] [CrossRef] [PubMed]
- Bourdier, L.; Orri, M.; Carre, A.; Gearhardt, A.; Romo, L.; Dantzer, C.; Berthoz, S. Are emotionally driven and addictive-like eating behaviors the missing links between psychological distress and greater body weight? Appetite 2018, 120, 536–546. [Google Scholar] [CrossRef] [PubMed]
- Parylak, S.L.; Koob, G.F.; Zorrilla, E.P. The dark side of food addiction. Physiol. Behav. 2011, 104, 149–156. [Google Scholar] [CrossRef]
- Singh, M. Mood, food, and obesity. Front. Psychol. 2014, 5, 5. [Google Scholar] [CrossRef]
- Konttinen, H.; Männistö, S.; Sarlio-Lähteenkorva, S.; Silventoinen, K.; Haukkala, A. Emotional eating, depressive symptoms and self-reported food consumption. A population-based study. Appetite 2010, 54, 473–479. [Google Scholar] [CrossRef]
- Van Strien, T.; Konttinen, H.; Homberg, J.R.; Engels, R.C.; Winkens, L.H. Emotional eating as a mediator between depression and weight gain. Appetite 2016, 100, 216–224. [Google Scholar] [CrossRef] [PubMed]
- Pursey, K.M.; Stanwell, P.; Gearhardt, A.N.; Collins, C.E.; Burrows, T.L. The Prevalence of Food Addiction as Assessed by the Yale Food Addiction Scale: A Systematic Review. Nutrients 2014, 6, 4552–4590. [Google Scholar] [CrossRef] [PubMed]
- Meule, A.; Gearhardt, A.N. Ten Years of the Yale Food Addiction Scale: A Review of Version 2.0. Curr. Addict. Rep. 2019, 6, 218–228. [Google Scholar] [CrossRef]
- Koski, M.; Naukkarinen, H. Severe obesity, emotions and eating habits: A case-control study. BMC Obes. 2017, 4, 2. [Google Scholar] [CrossRef] [PubMed]
- Nicholls, W.; Devonport, T.J.; Blake, M. The association between emotions and eating behaviour in an obese population with binge eating disorder. Obes. Rev. Off. J. Int. Assoc. Study Obes. 2016, 17, 30–42. [Google Scholar] [CrossRef]
- Lépine, J.P.; Godchau, M.; Brun, P.; Lempérière, T.H. Évaluation de l’anxiété et de la dépression chez des patients hospitalisés dans un service de médecine interne. Ann. Med. Psychol. 1985, 143, 175–189. [Google Scholar]
- Zigmond, A.S.; Snaith, R.P. The Hospital Anxiety and Depression Scale. Acta Psychiatr. Scand. 1983, 67, 361–370. [Google Scholar] [CrossRef]
- Nolan, L.J.; Halperin, L.B.; Geliebter, A. Emotional Appetite Questionnaire. Construct validity and relationship with BMI. Appetite 2009, 54, 314–319. [Google Scholar] [CrossRef]
- Bourdier, L.; Lalanne, C.; Morvan, Y.; Kern, L.; Romo, L.; Berthoz, S. Validation and Factor Structure of the French-Language Version of the Emotional Appetite Questionnaire (EMAQ). Front. Psychol. 2017, 8, 8. [Google Scholar] [CrossRef]
- Camilleri, G.M.; Méjean, C.; Bellisle, F.; Andreeva, V.A.; Sautron, V.; Hercberg, S.; Péneau, S. Cross-cultural validity of the Intuitive Eating Scale-2. Psychometric evaluation in a sample of the general French population. Appetite 2015, 84, 34–42. [Google Scholar] [CrossRef]
- Tylka, T.L.; Van Diest, A.M.K. The Intuitive Eating Scale–2: Item refinement and psychometric evaluation with college women and men. J. Couns. Psychol. 2013, 60, 137–153. [Google Scholar] [CrossRef] [PubMed]
- Gearhardt, A.N.; Corbin, W.R.; Brownell, K.D. Food addiction: An examination of the diagnostic criteria for dependence. J. Addict. Med. 2009, 3, 1–7. [Google Scholar] [CrossRef] [PubMed]
- Brunault, P.; Ballon, N.; Gaillard, P.; Réveillère, C.; Courtois, R. Validation of the French version of the yale food addiction scale: An examination of its factor structure, reliability, and construct validity in a nonclinical sample. Can. J. Psychiatry Rev. Can. Psychiatr. 2014, 59, 276–284. [Google Scholar] [CrossRef] [PubMed]
- Flint, A.J.; Gearhardt, A.N.; Corbin, W.R.; Brownell, K.D.; Field, A.E.; Rimm, E.B. Food-addiction scale measurement in 2 cohorts of middle-aged and older women. Am. J. Clin. Nutr. 2014, 99, 578–586. [Google Scholar] [CrossRef] [PubMed]
- Abdella, H.M.; El Farssi, H.O.; Broom, D.R.; Hadden, D.A.; Dalton, C. Eating Behaviours and Food Cravings; Influence of Age, Sex, BMI and FTO Genotype. Nutrients 2019, 11, 377. [Google Scholar] [CrossRef]
- Hauck, C.; Weiß, A.; Schulte, E.M.; Meule, A.; Ellrott, T. Prevalence of ‘Food Addiction’ as Measured with the Yale Food Addiction Scale 2.0 in a Representative German Sample and Its Association with Sex, Age and Weight Categories. Obes. Facts 2017, 10, 12–24. [Google Scholar] [CrossRef]
- Cohen, J. Statistical Power Analysis for the Behavioral Sciences, 2nd ed.; Routledge: Hillsdale, NJ, USA, 1988; ISBN 978-0-8058-0283-2. [Google Scholar]
- Rea, L.M.; Parker, R.A. Designing and Conducting Survey Research: A Comprehensive Guide; John Wiley & Sons: Hoboken, NJ, USA, 2014. [Google Scholar]
- Holland, M. Understanding & Applying Basic Statistical Methods Using R; Scientific e-Resources: Waltham Abbey, UK, 2019. [Google Scholar]
- Baron, R.M.; Kenny, D.A. The moderator–mediator variable distinction in social psychological research: Conceptual, strategic, and statistical considerations. J. Pers. Soc. Psychol. 1986, 51, 1173–1182. [Google Scholar] [CrossRef]
- The Jamovi Project. Jamovi. (Version 1.1). 2019. Available online: https://www.jamovi.org (accessed on 21 February 2020).
- Team, R.C. R: A Language and Environment for Statistical Computing; R Foundation for Statistical Computing: Vienna, Austria, 2014. [Google Scholar]
- Luppino, F.S.; de Wit, L.M.; Bouvy, P.F.; Stijnen, T.; Cuijpers, P.; Penninx, B.W.J.H.; Zitman, F.G. Overweight, obesity, and depression: A systematic review and meta-analysis of longitudinal studies. Arch. Gen. Psychiatry 2010, 67, 220–229. [Google Scholar] [CrossRef]
- Jáuregui-Lobera, I.; Montes-Martínez, M. Emotional Eating and Obesity. In Psychosomatic Medicine [Online First]; IntechOpen: London, UK, 2020. [Google Scholar]
- Camilleri, G.M.; Méjean, C.; Bellisle, F.; Andreeva, V.A.; Kesse-Guyot, E.; Hercberg, S.; Péneau, S. Intuitive eating is inversely associated with body weight status in the general population-based NutriNet-Santé study. Obesity 2016, 24, 1154–1161. [Google Scholar] [CrossRef]
- Meule, A.; Gearhardt, A.N. Five years of the Yale Food Addiction Scale: Taking stock and moving forward. Curr. Addict. Rep. 2014, 1, 193–205. [Google Scholar] [CrossRef]
- Gearhardt, A.N.; White, M.A.; Masheb, R.M.; Morgan, P.T.; Crosby, R.D.; Grilo, C.M. An examination of the food addiction construct in obese patients with binge eating disorder. Int. J. Eat. Disord. 2011, 45, 657–663. [Google Scholar] [CrossRef] [PubMed]
- Meule, A.; Müller, A.; Gearhardt, A.N.; Blechert, J. German version of the Yale Food Addiction Scale 2.0: Prevalence and correlates of ‘food addiction’ in students and obese individuals. Appetite 2017, 115, 54–61. [Google Scholar] [CrossRef] [PubMed]
- Gearhardt, A.N.; Corbin, W.R.; Brownell, K.D. Development of the Yale Food Addiction Scale Version 2.0. Psychol. Addict. Behav. 2016, 30, 113–121. [Google Scholar] [CrossRef] [PubMed]
- Mannan, M.; Mamun, A.A.; Doi, S.A.; Clavarino, A. Is there a bi-directional relationship between depression and obesity among adult men and women? Systematic review and bias-adjusted meta analysis. Asian J. Psychiatry 2016, 21, 51–66. [Google Scholar] [CrossRef]
- Van Strien, T. Causes of distress-induced emotional eating. In Genes, Brain, and Emotions: Interdisciplinary and Translational Perspectives; Oxford University Press: New York, NY, USA, 2019. [Google Scholar]
- Castellini, G.; Godini, L.; Amedei, S.G.; Faravelli, C.; Lucchese, M.; Ricca, V. Psychological effects and outcome predictors of three bariatric surgery interventions: A 1-year follow-up study. Eat. Weight. Disord. Stud. Anorexia, Bulim. Obes. 2014, 19, 217–224. [Google Scholar] [CrossRef]
- Dingemans, A.; Danner, U.; Parks, M. Emotion Regulation in Binge Eating Disorder: A Review. Nutrients 2017, 9, 1274. [Google Scholar] [CrossRef]
- Gianini, L.M.; White, M.A.; Masheb, R.M. Eating pathology, emotion regulation, and emotional overeating in obese adults with binge eating disorder. Eat. Behav. 2013, 14, 309–313. [Google Scholar] [CrossRef]
- Wang, S.B.; Lydecker, J.A.; Grilo, C.M. Rumination in Patients with Binge-Eating Disorder and Obesity: Associations with Eating-Disorder Psychopathology and Weight-bias Internalization. Eur. Eat. Disord. Rev. 2017, 25, 98–103. [Google Scholar] [CrossRef]
- Maraldo, T.M.; Zhou, W.; Dowling, J.; Wal, J.S.V. Replication and extension of the dual pathway model of disordered eating: The role of fear of negative evaluation, suggestibility, rumination, and self-compassion. Eat. Behav. 2016, 23, 187–194. [Google Scholar] [CrossRef]
- Smith, E.; Hay, P.; Campbell, L.; Troller, J.N. A review of the association between obesity and cognitive function across the lifespan: Implications for novel approaches to prevention and treatment. Obes. Rev. 2011, 12, 740–755. [Google Scholar] [CrossRef]
- Gordon, E.L.; Ariel-Donges, A.H.; Bauman, V.; Merlo, L.J. What is the evidence for “food addiction”? A systematic review. Nutrients 2018, 10, 477. [Google Scholar] [CrossRef] [PubMed]
- Schulte, E.M.; Smeal, J.K.; Lewis, J.; Gearhardt, A.N. Development of the Highly Processed Food Withdrawal Scale. Appetite 2018, 131, 148–154. [Google Scholar] [CrossRef] [PubMed]
- Schulte, E.M.; Potenza, M.N.; Gearhardt, A.N. A commentary on the “eating addiction” versus “food addiction” perspectives on addictive-like food consumption. Appetite 2017, 115, 9–15. [Google Scholar] [CrossRef] [PubMed]
- Brewerton, T.D. Posttraumatic Stress Disorder and Disordered Eating: Food Addiction as Self-Medication; Mary Ann Liebert, Inc.: New Rochelle, NY, USA, 2011. [Google Scholar]


| n | % | ||
|---|---|---|---|
| Gender | |||
| Men | 286 | 25 | |
| Women | 856 | 85 | |
| Level of education | |||
| High School degree | 26 | 2.3 | |
| Bachelor’s degree | 760 | 66.8 | |
| Master’s degree | 321 | 28.2 | |
| Doctorate degree | 30 | 2.6 | |
| mYFAS | |||
| Diagnosis | 117 | 10.2 | |
| M | SD | Min–Max | |
| Age | 23.4 | 7.5 | 18–68 |
| BMI | 22.7 | 3.8 | 18.5–57.8 |
| HAD | |||
| Anxiety | 8.0 | 3.8 | 0–19 |
| Depression | 4.1 | 3.2 | 0–17 |
| EMAQ | |||
| Positive | 4.9 | 0.9 | 1–8.6 |
| Negative | 4.4 | 1.3 | 1–8.8 |
| IES-2 | |||
| EPR | 3.3 | 1.1 | 1–5 |
| RHSC | 3.3 | 0.9 | 1–5 |
| UPE | 3.5 | 1.0 | 1–5 |
| mYFAS | |||
| Symptoms Count | 1.6 | 1.4 | 0–7 |
| Obese (OB) | Overweight (OW) | Normal Weight (NW) | |||||||||||||
|---|---|---|---|---|---|---|---|---|---|---|---|---|---|---|---|
| n | 57 | 147 | 938 | ||||||||||||
| % | 5.0 | 12.9 | 82.1 | ||||||||||||
| Measure | M | SD | M | SD | M | SD | Pairwise comparisons adjusted for age | ||||||||
| F | df | p | ηp2 | Groups’ comparison | F | df | p | ηp2 | |||||||
| HAD | |||||||||||||||
| Anxiety | 8.8 | 4.3 | 8.1 | 3.9 | 7.9 | 3.7 | 1.9 | 2.1138 | NS | --- | --- | --- | --- | --- | --- |
| Depression | 5.8 | 4.4 | 4.2 | 3.0 | 3.9 | 3.1 | 9.4 | 2.1138 | <0.001 | 0.02 | OB > OW | 8.9 | 1.201 | 0.003 | 0.04 |
| OB > NW | 16.4 | 1.992 | <0.001 | 0.02 | |||||||||||
| OW = NW | --- | --- | --- | --- | |||||||||||
| EMAQ | |||||||||||||||
| Positive | 4.3 | 1.2 | 4.5 | 1.0 | 4.8 | 0.9 | 14.3 | 2.1127 | <0.001 | 0.02 | OB = OW | --- | --- | --- | --- |
| OB < NW | 11.6 | 1.982 | <0.001 | 0.01 | |||||||||||
| OW < NW | 13.6 | 1.1073 | <0.001 | 0.01 | |||||||||||
| Negative | 5.5 | 1.6 | 4.9 | 1.3 | 4.3 | 1.2 | 34.5 | 2.1131 | <0.001 | 0.06 | OB > OW | 6.8 | 1.199 | 0.01 | 0.03 |
| OB > NW | 49.9 | 1.986 | <0.001 | 0.05 | |||||||||||
| OW > NW | 29.7 | 1.1076 | <0.001 | 0.03 | |||||||||||
| IES-2 | |||||||||||||||
| EPR | 2.6 | 1.1 | 2.9 | 1.0 | 3.4 | 1.1 | 28.1 | 2.1138 | <0.001 | 0.05 | OB < OW | 4.5 | 1.201 | 0.038 | 0.02 |
| OB < NW | 35.4 | 1.992 | <0.001 | 0.03 | |||||||||||
| OW < NW | 27.9 | 1.1082 | <0.001 | 0.03 | |||||||||||
| RHSC | 2.7 | 1.0 | 2.9 | 1.0 | 3.4 | 1.0 | 30.3 | 2.1138 | <0.001 | 0.05 | OB = OW | --- | --- | --- | --- |
| OB < NW | 31.0 | 1.992 | <0.001 | 0.03 | |||||||||||
| OW < NW | 38.2 | 1.1082 | <0.001 | 0.03 | |||||||||||
| UPE | 3.5 | 0.9 | 3.3 | 0.9 | 3.5 | 1.0 | 2.5 | 2.1138 | NS | --- | --- | --- | --- | --- | --- |
| mYFAS Symptom Severity | |||||||||||||||
| 1—Loss of control | 0.3 | 0.4 | 0.2 | 0.4 | 0.1 | 0.3 | 5.7 | 2.1138 | <0.001 | 0.01 | OB = OW | --- | --- | --- | --- |
| OB > NW | 17.1 | 1.989 | <0.001 | 0.02 | |||||||||||
| OW = NW | --- | --- | --- | --- | |||||||||||
| 2—Cut down | 0.2 | 0.4 | 0.2 | 0.4 | 0.1 | 0.2 | 10.9 | 2.1138 | <0.001 | 0.02 | OB = OW | --- | --- | --- | --- |
| OB > NW | 12.9 | 1.992 | <0.001 | 0.01 | |||||||||||
| OW > NW | 14.6 | 1.1082 | 0.001 | 0.01 | |||||||||||
| 3—Time spent | 0.4 | 0.7 | 0.4 | 0.7 | 0.2 | 0.5 | 4.1 | 2.1138 | <0.05 | 0.01 | OB = OW | --- | --- | --- | --- |
| OB=NW | --- | --- | --- | --- | |||||||||||
| OW > NW | 6.4 | 1.1082 | 0.012 | 0.01 | |||||||||||
| 4—Impact activities | 0.3 | 0.6 | 0.1 | 0.4 | 0.1 | 0.4 | 4.2 | 2.1138 | <0.05 | 0.01 | OB > OW | 4.3 | 1.201 | 0.04 | 0.02 |
| OB > NW | 8.1 | 1.992 | 0.004 | 0.01 | |||||||||||
| OW = NW | --- | --- | --- | --- | |||||||||||
| 5—Withdrawal | 0.2 | 0.6 | 0.1 | 0.3 | 0.1 | 0.3 | 6.6 | 2.1138 | <0.001 | 0.01 | OB > OW | 7.1 | 1.201 | 0.008 | 0.03 |
| OB > NW | 12.9 | 1.992 | 0.001 | 0.01 | |||||||||||
| OW = NW | --- | --- | --- | --- | |||||||||||
| 6—Despite problems | 1.4 | 1.4 | 1.6 | 1.4 | 1.5 | 1.5 | 0.4 | 2.1138 | NS | --- | --- | --- | --- | --- | --- |
| 7—Tolerance | 1.2 | 1.5 | 1.0 | 1.3 | 0.7 | 1.2 | 7.4 | 2.1138 | <0.001 | 0.01 | OB = OW | --- | --- | --- | --- |
| OB > NW | 9.4 | 1.990 | 0.002 | 0.01 | |||||||||||
| OW > NW | 7.6 | 1.1081 | 0.006 | 0.01 | |||||||||||
| 8—Clinical distress | 0.6 | 0.9 | 0.4 | 0.7 | 0.2 | 0.5 | 27.3 | 2.1138 | <0.001 | 0.05 | OB > OW | 6.8 | 1.200 | 0.01 | 0.03 |
| OB > NW | 45.1 | 1.992 | <0.001 | 0.04 | |||||||||||
| OW > NW | 18.3 | 1.1082 | <0.001 | 0.02 | |||||||||||
| 9—Clinical impairments | 0.4 | 0.8 | 0.2 | 0.5 | 0.1 | 0.3 | 20.5 | 2.1138 | <0.001 | 0.03 | OB > OW | 7.7 | 1.200 | 0.006 | 0.04 |
| OB > NW | 40.1 | 1.992 | <0.001 | 0.04 | |||||||||||
| OW > NW | 6.8 | 1.1082 | 0.009 | 0.01 | |||||||||||
| mYFAS Symptom Count | 2.2 | 1.8 | 1.8 | 1.6 | 1.5 | 1.4 | 10.8 | 2.1138 | <0.001 | 0.02 | OB = OW | --- | --- | --- | --- |
| OB > NW | 17.1 | 1.989 | <0.001 | 0.02 | |||||||||||
| OW > NW | 8.2 | 1.1079 | 0.004 | 0.01 | |||||||||||
| Models Tested | % Mediation | B | SE | p | 95% CI | |
|---|---|---|---|---|---|---|
| Lower | Upper | |||||
| Model 1: HAD Dep → EMAQ Neg → IES-2 RHSC | ||||||
| Direct effects | 52.4 | |||||
| Path a: HAD Dep → EMAQ Neg | 0.138 | 0.05 | 0.004 | 0.035 | 0.225 | |
| Path b: EMAQ Neg → IES-2 RHSC | −0.309 | 0.07 | <0.001 | −0.448 | −0.165 | |
| Path c: HAD Dep → IES-2 RHSC | −0.047 | 0.03 | 0.109 | −0.100 | 0.013 | |
| Indirect effect (a X b) | 47.6 | |||||
| HAD Dep → EMAQ Neg → IES-2 RHSC | −0.043 | 0.018 | 0.020 | −0.082 | −0.0096 | |
| Total effect (c + a X b) | 100 | |||||
| HAD Dep → IES-2 RHSC + HAD Dep → EMAQ Neg → IES-2 RHSC | −0.089 | 0.027 | <0.001 | −0.133 | −0.029 | |
| Model 2: HAD Anx → EMAQ Neg → IES-2 RHSC | ||||||
| Direct effects | 45.3 | |||||
| Path a: HAD Anx → EMAQ Neg | 0.171 | 0.04 | <0.001 | 0.085 | 0.2446 | |
| Path b: EMAQ Neg → IES-2 RHSC | −0.303 | 0.08 | <0.001 | −0.453 | −0.1446 | |
| Path c: HAD Anx → IES-2 RHSC | −0.043 | 0.027 | 0.116 | −0.0966 | 0.0112 | |
| Indirect effect (a X b) | 54.7 | |||||
| HAD Anx → EMAQ Neg → IES-2 RHSC | −0.052 | 0.018 | 0.004 | −0.089 | −0.018 | |
| Total effect (c + a X b) | 100 | |||||
| HAD Anx → IES-2 RHSC + HAD Anx → EMAQ Neg → IES-2 RHSC | −0.094 | 0.023 | <0.001 | −0.138 | −0.047 | |
© 2020 by the authors. Licensee MDPI, Basel, Switzerland. This article is an open access article distributed under the terms and conditions of the Creative Commons Attribution (CC BY) license (http://creativecommons.org/licenses/by/4.0/).
Share and Cite
Bourdier, L.; Fatseas, M.; Maria, A.-S.; Carre, A.; Berthoz, S. The Psycho-Affective Roots of Obesity: Results from a French Study in the General Population. Nutrients 2020, 12, 2962. https://doi.org/10.3390/nu12102962
Bourdier L, Fatseas M, Maria A-S, Carre A, Berthoz S. The Psycho-Affective Roots of Obesity: Results from a French Study in the General Population. Nutrients. 2020; 12(10):2962. https://doi.org/10.3390/nu12102962
Chicago/Turabian StyleBourdier, Lena, Melina Fatseas, Anne-Solène Maria, Arnaud Carre, and Sylvie Berthoz. 2020. "The Psycho-Affective Roots of Obesity: Results from a French Study in the General Population" Nutrients 12, no. 10: 2962. https://doi.org/10.3390/nu12102962
APA StyleBourdier, L., Fatseas, M., Maria, A.-S., Carre, A., & Berthoz, S. (2020). The Psycho-Affective Roots of Obesity: Results from a French Study in the General Population. Nutrients, 12(10), 2962. https://doi.org/10.3390/nu12102962

