Global Daily High-Resolution Satellite-Based Foundation Sea Surface Temperature Dataset: Development and Validation against Two Definitions of Foundation SST
Abstract
:1. Introduction
2. Data
2.1. Satellite SST Data
2.1.1. AMSR-E on Aqua and AMSR2 on GCOM-W1
2.1.2. WindSat on Coriolis
2.1.3. MODIS Sensors on Aqua and Terra
2.2. Sea Surface Wind and Solar Radiation Data for Diurnal Correction
2.3. Sea Ice Data
2.4. In Situ Data for Validation
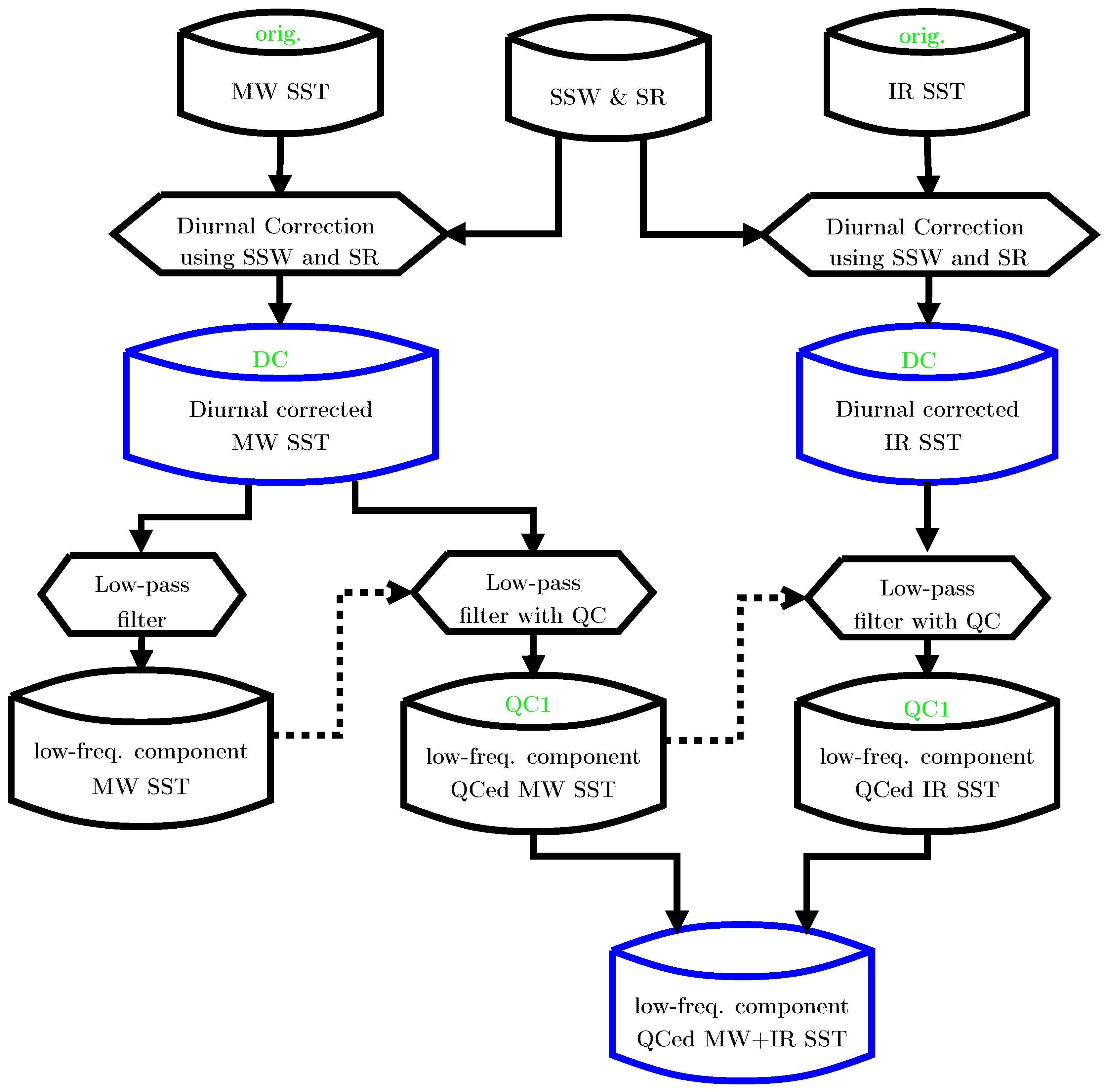
3. Data Integration and Quality Control
3.1. Diurnal Correction
3.2. Frequency Splitting and Quality Control of SST
3.3. Optimal Interpolation
3.4. Flag Information
4. Validation
5. Discussion
6. Conclusions
Acknowledgments
Author Contributions
Conflicts of Interest
References
- Lan, K.W.; Kawamura, H.; Lee, M.A.; Lu, H.J.; Shimada, T.; Hosoda, K.; Sakaida, F. Relationship between albacore (Thunnus alalunga) fishing grounds in the Indian Ocean and the thermal environment revealed by cloud-free microwave sea surface temperature. Fish. Res. 2012, 113, 1–7. [Google Scholar] [CrossRef]
- Xu, Y.; Nieto, K.; Teo, S.L.H.; McClatchie, S.; Holmes, J. Influence of fronts on the spatial distribution of albacore tuna (Thunnus alalunga) in the Northeast Pacific over the past 30 years (1982–2011). Prog. Oceanogr. 2015. [Google Scholar] [CrossRef]
- Guan, L.; Kawamura, H. Merging satellite infrared and microwave SSTs : Methodlogy and evaluation of the new SST. J. Oceanogr. 2004, 60, 905–912. [Google Scholar] [CrossRef]
- Sakaida, F.; Kawamura, H.; Takahashi, S.; Shimada, T.; Kawai, Y.; Hosoda, K.; Guan, L. Research, development, and demonstration operation of the New Generation Sea Surface Temperature for Open Ocean (NGSST-O) product. J. Oceanogr. 2009, 65, 859–870. [Google Scholar] [CrossRef]
- Hosoda, K.; Kawamura, H.; Sakaida, F. Improvement of New Generation Sea Surface Temperature for Open ocean (NGSST-O): A new sub-sampling method of blending microwave observations. J. Oceanogr. 2015, 71, 205–220. [Google Scholar] [CrossRef]
- Group for High Resolution Sea Surface Temperature(GHRSST). SST Definitions. Available online: https://www.ghrsst.org/science-and-applications/sst-definitions/ (accessed on 21 July 2016).
- Kummerow, C.; Barnes, W.; Kozu, T.; Shiue, J.; Simpson, J. The Tropical Rainfall Measuring Mission (TRMM) sensor package. J. Atmos. Ocean. Tech. 1998, 15, 809–817. [Google Scholar] [CrossRef]
- Guan, L.; Kawamura, H. SST availability of satellite infrared and microwave measurements. J. Oceanogr. 2003, 59, 201–209. [Google Scholar] [CrossRef]
- Hosoda, K. A review of satellite-based microwave observations of sea surface temperatures. J. Oceanogr. 2010, 66, 439–473. [Google Scholar] [CrossRef]
- Gentemann, C.L.; Meissner, T.; Wentz, F.J. Accuracy of satellite sea surface temperatures at 7 and 11 GHz. IEEE Trans. Geosci. Remote Sens. 2010, 48, 1009–1018. [Google Scholar] [CrossRef]
- Kawai, Y.; Wada, A. Diurnal sea surface temperature variation and its impact on the atmosphere and ocean: A review. J. Oceanogr. 2007, 63, 721–744. [Google Scholar] [CrossRef]
- Stuart-Menteth, A.C.; Robinson, I.S.; Challenor, P.G. A global study of diurnal warming using satellite-derived sea surface temperature. J. Geophys. Res. 2003, 108. [Google Scholar] [CrossRef]
- Gentemann, C.L.; Minnett, P.J.; Le Borgne, P.; Merchant, C.L. Multi-satellite measurements of large diurnal warming events. Geophys. Res. Lett. 2003, 35. [Google Scholar] [CrossRef]
- Hosoda, K. Global space time scales for day-to-day variations of daily-minimum and diurnal sea surface temperatures: Their distinct spatial distribution and seasonal cycles. J. Oceanogr. 2016, 72, 281–298. [Google Scholar] [CrossRef]
- Prytherch, J.; Farrar, J.T.; Weller, R.A. Moored surface buoy observations of the diurnal warm layer. J. Geophys. Res. 2013, 118, 4554–4569. [Google Scholar] [CrossRef]
- Kennedy, J.K. A review of uncertainty in in situ measurements and datasets of sea surface temperature. Rev. Geophys. 2013, 52, 1–32. [Google Scholar] [CrossRef]
- Hosoda, K. Empirical method of diurnal correction for estimating sea surface temperature at dawn and noon. J. Oceanogr. 2013, 69, 631–646. [Google Scholar] [CrossRef]
- Donlon, C.; Robinson, I.; Casey, K.S.; Vazquez-Cuervo, J.; Armstrong, E.; Arino, O.; Gentemann, C.L.; May, D.; LeBorgne, P.; Piollé, J.; et al. The global ocean data assimilation experiment high-resolution sea surface temperature pilot project. Bull. Am. Meteorol. Soc. 2007, 88, 1197–1213. [Google Scholar] [CrossRef]
- Minnet, P.J. Clarifications on SST definitions: Discussion. GHRSST-XII Science Team Workshop, 2011. Available online: https://www.ghrsst.org/files/download.php?m=documents&f=110718154251-SSTdefinitions.pdf (accessed on 18 October 2016).
- Brasnett, B. The impact of satellite retrievals in a global sea-surface-temperature analysis. Q. J. R. Meteorol. Soc. 2008, 134, 1745–1760. [Google Scholar] [CrossRef]
- Donlon, C.J.; Martin, M.; Stark, J.; Roberts-Jones, J.; Fiedler, E.; Wimmer, W. The Operational Sea Surface Temperature and Sea Ice Analysis (OSTIA) system. Remote Sens. Environ. 2011, 116, 140–158. [Google Scholar] [CrossRef]
- Hosoda, K.; Sakaida, F. Development of Daily-Minimum Sea Surface Temperature Data Set Based on Microwave and Visible/Infrared Measurements from Space. In Proceedings of the 30th International Symposium on Space Technology and Science, Kobe, Japan, 4–10 July 2015.
- Kurihara, Y.; Sakurai, T.; Kuragano, T. Global daily sea surface temperature analysis using data from satellite microwave radiometer, satellite infrared radiometer and in-situ observations. Weather Bull. JMA 2006, 73, s1–s18. (In Japanese) [Google Scholar]
- Reynolds, R.W.; Smith, T.M.; Liu, C.; Casey, K.S.; Chelton, D.B.; Schlax, M.G. Daily high-resolution-blended analyses for sea surface temperature. J. Clim. 2007, 20, 5473–5496. [Google Scholar] [CrossRef]
- Imaoka, K.; Fujimoto, Y.; Kachi, M.; Takeshima, T.; Shiomi, K.; Mikai, H.; Mutho, T.; Yoshikawa, M.; Shibata, A. Post-launch calibration and data evaluation of AMSR-E. In Proceedings of the 2003 IEEE International Geoscience and Remote Sensing Symposium (IGARSS '03), Toulouse, France, 21–25 July 2003; Volume 1, pp. 666–668.
- Imaoka, K.; Kachi, M.; Kasahara, M.; Oki, T. Instrument performance and calibration of AMSR-E and AMSR2. International Archives of the Photogrammetry, Remote Sensing and Spatial Information Science. 2010, Volume XXXVIII. Part 8. Available online: http://www.isprs.org/proceedings/XXXVIII/part8/pdf/JTS13_20100322190615.pdf (accessed on 16 August 2016).
- JAXA/EORC. Status of AMSR2 Level-2 products (Algorithm Ver. 2.00). Technical Report. JAXA/EORC, 2015. Available online: http://suzaku.eorc.jaxa.jp/GCOM_W/materials/product/AMSR2_L2_2.pdf (accessed on 16 August 2016).
- JAXA/EORC. Data Users’ Manual for the Advanced Microwave Scanning Radiometer 2 (AMSR2) Onboard the Global Change Observation Mission 1st—Water “SHIZUKU” (GCOM-W1), 2nd ed. 2013. Available online: http://suzaku.eorc.jaxa.jp/GCOM_W/data/doc/amsr2_data_user_guide.pdf (accessed on 16 August 2016).
- Shibata, A. AMSR/AMSR-E SST algorithm developments—Removal of ocean wind effect. Ital. J. Remote Sens. 2004, 30/31, 131–142. [Google Scholar]
- Shibata, A. Features of Ocean Microwave Emission Changed by Wind at 6 GHz. J. Oceanogr. 2006, 62, 321–330. [Google Scholar] [CrossRef]
- Shibata, A. Effect of air-sea temperature difference on ocean microwave brightness temperature estimated from AMSR, SeaWinds, and buoys. J. Oceanogr. 2007, 63, 863–872. [Google Scholar] [CrossRef]
- Tomita, H.; Kawai, Y.; Cronin, M.; Hihara, T.; Kubota, M. Validation of AMSR2 sea surface wind and temperature over the Kuroshio Extension Region. Sci. Online Lett. Atmos. 2015, 11, 43–47. [Google Scholar] [CrossRef]
- Hihara, T.; Kubota, M.; Okuro, A. Evaluation of sea surface temperature and wind speed observed by GCOM-W1/AMSR2 using in situ data and global products. Remote Sens. Environ. 2015, 164, 170–178. [Google Scholar] [CrossRef]
- JAXA/EORC. RESTEC. AMSR2 Research Products: All-Weather Sea Surface Wind Speed (ASW) and 10-GHz (High-Resolution) Sea Surface Temperature (SST) Validation Results. Technical Report. JAXA/EORC and RESTEC, 2015. Available online: http://suzaku.eorc.jaxa.jp/GCOM_W/materials/product/AMSR2_ASW_10GSST.pdf (accessed on 16 August 2016).
- Banzon, V.F.; Reynolds, R.W. Use of WindSat to extend a microwave-based daily optimum interpolation sea surface temperature time series. J. Clim. 2013, 26, 2557–2562. [Google Scholar] [CrossRef]
- Zhang, L.; Shi, H.; Du, H.; Zhu, E.; Zhang, Z.; Fang, X. Comparison of WindSat and buoy-measured ocean products from 2004 to 2013. Acta Oceanol. Sin. 2016, 35, 67–78. [Google Scholar] [CrossRef]
- Twarog, E.M.; Purdy, W.E.; Gaiser, P.W.; Cheung, K.H.; Kelm, B.E. WindSat on-orbit warm load calibration. IEEE Trans. Geosci. Remote Sens. 2006, 44, 516–529. [Google Scholar] [CrossRef]
- Gentemann, C.; Wentz, F.; Meissner, T.; Riccardulli, L. AMSR-E and WindSat Version 7 Microwave SSTs. The Second NASA Sea Surface Temperature Science Team Meeting. 2011. Available online: http://sstscienceteam.org/2011_meeting.html (accessed on 16 August 2016).
- Brown, O.B.; Minnett, P.J. MODIS Infrared Sea Surface Temperature Algorithm, Algorithm Theoretical Basis Document (ATBD) Version 2.0 ATBD-MOD-25. Technical Report; University of Miami, 1999. Available online: http://modis.gsfc.nasa.gov/data/atbd/atbd_mod25.pdf (accessed on 15 November 2016). [Google Scholar]
- National Ice Center. IMS Daily Northern Hemisphere Snow and Ice Analysis at 4 km and 24 km Resolution. Technical Report. National Snow and Ice Data Center: Boulder, CO, USA, 2008. Available online: http://nsidc.org/data/docs/noaa/g02156_ims_snow_ice_analysis/ (accessed on 27 October 2016).
- Cavalieri, D.; Comiso, J. AMSR-E/Aqua Daily L3 12.5 km Brightness Temperature, Sea Ice Concentration, & Snow Depth Polar Grid. Version 2; Technical Report; National Snow and Ice Data Center: Boulder, CO, USA, 2003. [Google Scholar]
- Comiso, J.C. Bootstrap Sea Ice Concentrations from Nimbus-7 SMMR and DMSP SSM/I-SSMIS, Version 2; Technical Report; NASA National Snow and Ice Data Center Distributed Active Archive Center: Boulder, CO, USA, 2000; Updated 2015. [Google Scholar]
- Ignatov, S.; Xu, F. In situ quality monitor: From iQuam version 1 to version 2. In Proceedings of the 14th GHRSST Meeting, Woods Hole, MA, USA, 17–21 June 2013.
- Xu, F.; Ignatov, A. In situ SST quality monitor (iQuam). J. Atmos. Ocean. Tech. 2014, 31, 164–180. [Google Scholar] [CrossRef]
- Kim, E.J.; Kang, S.K.; Jang, S.T.; Lee, J.H.; Kim, Y.H.; Kang, H.W.; Kwon, Y.Y.; Seung, Y.H. Satellite-derived SST validation based on in-situ data during summer in the East China Sea and Western North Pacific. Ocean Sci. J. 2010, 45, 159–170. [Google Scholar] [CrossRef]
- Lobb, M.G.; Buckley, J.R. Does MODIS sea surface temperature accurately represent the temperature of the dynamically significant surface layer of the ocean? In Proceedings of the IEEE International Geoscience and Remote Sensing Symposium, Munich, Germany, 22–27 July 2012; pp. 2612–2624.
- Udaya Bhaskar, T.V.S.; Jayaram, C.; Rao, E.P.R. Comparison between Argo-derived sea surface temperature and microwave sea surface temperature in tropical Indian Ocean. Remote Sens. Lett. 2013, 4, 141–150. [Google Scholar] [CrossRef]
- Castro, S.L.; Wick, G.A.; Buck, J.J.H. Comparison of diurnal warming estimates from unpumped Argo data and SEVIRI satellite observations. Remote Sens. Environ. 2014, 140, 789–799. [Google Scholar] [CrossRef]
- Akima, H. A new method of interpolation and smooth curve fitting based on local procedures. J. ACM 1970, 17, 589–602. [Google Scholar] [CrossRef]
- Kawai, Y.; Kawamura, H. Evaluation of the diurnal warming of sea surface temperature using satellite-derived marine meteorological data. J. Oceanogr. 2002, 58, 805–814. [Google Scholar] [CrossRef]
- Hosoda, K.; Murakami, H.; Shibata, A.; Sakaida, F.; Kawamura, H. Difference characteristics of sea surface temperature observed by GLI and AMSR aboard ADEOS-II. J. Oceanogr. 2006, 62, 339–350. [Google Scholar] [CrossRef]
- Gloersen, P.; Cavalieri, D.J. Reduction of weather effects in the calculation of sea ice concentration from microwave radiances. J. Geophys. Res. 1986, 91, 3913–3019. [Google Scholar] [CrossRef]
- Hosoda, K.; Kawamura, H.; Lan, K.W.; Shimada, T.; Sakaida, F. Temporal scale of sea surface temperature fronts revealed by microwave observations. IEEE Geosci. Remote Sens. Lett. 2012, 9, 3–7. [Google Scholar] [CrossRef]
- Hosoda, K.; Wirasatriya, A.; Sakaida, F. Diurnal SST ranges estimates from microwave and visible/infrared radiometers and their interannual variability related to ENSO phenomena. IEEE J. Sel. Top. Appl. Earth Obs. Remote Sens. 2016. submitted for publication. [Google Scholar]
- O’Carroll, A.G.; Eyre, J.R.; Saunders, R.W. Three-way error analysis between AATSR, AMSR-E and in situ sea surface temperature observations. J. Atmos. Ocean. Tech. 2008, 25, 1197–1207. [Google Scholar] [CrossRef]










| Type | Microwave | Infrared | ||||
|---|---|---|---|---|---|---|
| Satellite | Aqua | GCOM-W1 | Coriolis | Terra | Aqua | |
| Sensor | AMSR-E | AMSR2 | WindSat | MODIS | ||
| main band for SST | 6.9 GHz | 6.9 GHz | 10.7 GHz | 6.8 GHz | 11 m | |
| LTAN | 13:30 | 13:30 | 18:00 | 22:30 | 13:30 | |
| Spatial grid size | 10 km | 10 km | 10 km | 25 km | 4 km | |
| IFOV | 74 km × 43 km | 63 km × 35 km | 42 km × 24 km | 71 km × 39 km | 1 km | |
| Period | Alternative Data |
|---|---|
| 30 October–6 November 2003 | SSM/I F13 |
| 19 November–20 November 2004 | SSM/I F13 |
| 17 November and 21 November 2005 | SSM/I F13 |
| 17 November–19 November 2006 | SSM/I F13 |
| 28 November and 2 December 2007 | SSM/I F13 |
| 2 February and 3 February 2010 | SSM/I F13 |
| 3 October 2011–2 July 2012 | SSMIS F17 |
| AMSR-2 | AMSR-E | WindSat | MODIS | ||
|---|---|---|---|---|---|
| 6 GHz | 10 GHz | 6 GHz | 6 GHz | ||
| non-diurnally corrected (original daily-composite) | |||||
| Bias | 0.17 C | 0.32 C | 0.17 C | 0.10 C | −0.05 C |
| RMSE | 0.67 C | 1.03 C | 0.65 C | 0.60 C | 0.68 C |
| diurnally corrected without QC | |||||
| Bias | 0.03 C | 0.23 C | 0.01 C | 0.02 C | −0.03 C |
| RMSE | 0.53 C | 1.01 C | 0.56 C | 0.58 C | 0.57 C |
| Number | 872,607 | 727,688 | 2,312,967 | 2,469,220 | 1,467,646 |
| diurnally corrected with QC | |||||
| Bias | 0.03 C | 0.05 C | 0.00 C | 0.02 C | 0.02 C |
| RMSE | 0.44 C | 0.45 C | 0.48 C | 0.43 C | 0.47 C |
| Number | 686,845 | 526,752 | 1,781,611 | 1,295,446 | 693,438 |
| AMSR-2 | AMSR-E | WindSat | MODIS | ||
|---|---|---|---|---|---|
| 6 GHz | 10 GHz | 6 GHz | 6 GHz | ||
| non-diurnally corrected (original daily-composite) | |||||
| Bias | 0.13 C | 0.24 C | N/A | 0.02 C | −0.06 C |
| RMSE | 0.61 C | 0.96 C | N/A | 0.60 C | 0.64 C |
| diurnally corrected without QC | |||||
| Bias | 0.05 C | 0.11 C | N/A | 0.01 C | −0.04 C |
| RMSE | 0.57 C | 0.82 C | N/A | 0.55 C | 0.58 C |
| Number | 39,338 | 38,354 | N/A | 37,712 | 31,860 |
| diurnally corrected with QC | |||||
| Bias | −0.04 C | −0.02 C | N/A | −0.07 C | 0.11 C |
| RMSE | 0.49 C | 0.48 C | N/A | 0.49 C | 0.54 C |
| Number | 31,765 | 28,979 | N/A | 19,788 | 28,789 |
© 2016 by the authors; licensee MDPI, Basel, Switzerland. This article is an open access article distributed under the terms and conditions of the Creative Commons Attribution (CC-BY) license (http://creativecommons.org/licenses/by/4.0/).
Share and Cite
Hosoda, K.; Sakaida, F. Global Daily High-Resolution Satellite-Based Foundation Sea Surface Temperature Dataset: Development and Validation against Two Definitions of Foundation SST. Remote Sens. 2016, 8, 962. https://doi.org/10.3390/rs8110962
Hosoda K, Sakaida F. Global Daily High-Resolution Satellite-Based Foundation Sea Surface Temperature Dataset: Development and Validation against Two Definitions of Foundation SST. Remote Sensing. 2016; 8(11):962. https://doi.org/10.3390/rs8110962
Chicago/Turabian StyleHosoda, Kohtaro, and Futoki Sakaida. 2016. "Global Daily High-Resolution Satellite-Based Foundation Sea Surface Temperature Dataset: Development and Validation against Two Definitions of Foundation SST" Remote Sensing 8, no. 11: 962. https://doi.org/10.3390/rs8110962
APA StyleHosoda, K., & Sakaida, F. (2016). Global Daily High-Resolution Satellite-Based Foundation Sea Surface Temperature Dataset: Development and Validation against Two Definitions of Foundation SST. Remote Sensing, 8(11), 962. https://doi.org/10.3390/rs8110962

