Next Article in Journal
Evaluating the Performance of Satellite-Derived Soil Moisture Products Across South America Using Minimal Ground-Truth Assumptions in Spatiotemporal Statistical Analysis
Next Article in Special Issue
Accuracy Assessment of a Digital Elevation Model Constructed Using the KOMPSAT-5 Dataset
Previous Article in Journal
Multi-Factor Deep Learning Model for Sea Surface Temperature Forecasting
Previous Article in Special Issue
Sea Surface Wind Speed Retrieval Using Gaofen-3-02 SAR Full Polarization Data
 
 
Font Type:
Arial Georgia Verdana
Font Size:
Aa Aa Aa
Line Spacing:
Column Width:
Background:
Article

Research on Frequency-Modulated Continuous Wave Inverse Synthetic Aperture Ladar Imaging Based on Digital Delay

1
National Key Laboratory of Microwave Imaging Technology, Aerospace Information Research Institute, Chinese Academy of Sciences, Beijing 100190, China
2
School of Electronic, Electrical and Communication Engineering, University of Chinese Academy of Sciences, Beijing 100049, China
3
Shanghai Aerospace Electronic Techology Institute, Shanghai 201109, China
*
Author to whom correspondence should be addressed.
Remote Sens. 2025, 17(5), 751; https://doi.org/10.3390/rs17050751
Submission received: 31 December 2024 / Revised: 5 February 2025 / Accepted: 18 February 2025 / Published: 21 February 2025

Abstract

Inverse synthetic aperture ladar (ISAL) systems combine laser coherent detection technology with inverse synthetic aperture imaging methods, offering advantages such as compact size, long detection range, and high resolution. The traditional optical delay line technique is widely used in frequency-modulated continuous wave (FMCW) ISAL imaging systems, but its flexibility is limited, posing challenges for high-precision signal processing. Additionally, frequency modulation errors, atmospheric disturbances, and other errors inevitably affect image quality. Therefore, this paper proposes a signal processing method based on digital delay for FMCW ISAL, aiming to achieve the high-resolution imaging of targets across several kilometers. Firstly, the paper introduces the FMCW ISAL system. By introducing digital delay technology, it enables the flexible and real-time adjustment of reference signal delay. Next, to address the frequency offset issue caused by the introduction of digital delay technology, a preprocessing method for unified frequency shift correction is proposed to ensure signal consistency. Then, a set of internal calibration signal datasets is generated based on digital delay technology. Following this, a frequency modulation error iteration estimation method based on gradient descent is introduced. Without the need for target echo signals, the method accurately estimates the frequency modulation phase errors of both the transmitted and reference signals using only the internal calibration signals. Finally, this paper effectively decomposes the motion of the target, derives the echo model for the FMCW ISAL system, and constructs compensation functions to eliminate the intra-pulse Doppler shift and the residual video phase (RVP). Additionally, the Phase Gradient Autofocus (PGA) algorithm is used after two-dimensional imaging to eliminate the impact of atmospheric disturbances. We conducted two sets of experiments on point targets and surface targets to verify the effectiveness of error compensation in improving imaging quality. The results show that the two-dimensional resolution of point targets was optimized to 3 cm (range) × 0.6 cm (azimuth), while the resolution and entropy of the surface targets were both improved by 0.1. These results demonstrate that the proposed method effectively enhances target imaging quality and provides a new technical approach for high-precision signal processing in FMCW ISAL imaging.

1. Introduction

Inverse synthetic aperture ladar (ISAL) combines coherent imaging ladar with the inverse synthetic aperture method [1]. Compared to traditional optical imaging, ISAL breaks through the diffraction limit and also possesses photon-level weak signal detection capability. It can achieve centimeter-level high resolution for long-range targets [2,3,4]. In ISAL imaging, to achieve centimeter-level high resolution, the signal needs to have a large time–bandwidth product. A classic waveform choice for this is frequency-modulated continuous wave (FMCW) [5,6], which offers advantages such as real-time performance, high-precision ranging, and simple structure.
In the FMCW ISAL system, the delay line is a key component used for the heterodyne reception of the reference signal and echo signal. However, although traditional optical delay lines are widely used, they have some notable limitations. Traditional optical delay lines have restrictions in terms of flexibility in delay adjustment [7] The delay mechanism based on physical paths or optical fibers requires precise mechanical control, which is often cumbersome and prone to errors. In addition, the static characteristics of optical delay lines limit their adaptability in dynamic signal environments, while modern ISAL systems require real-time processing capabilities, which impose higher demands on traditional technologies. Therefore, this paper proposes an FMCW ISAL system based on digital delay technology. Digital delay technology, through digital signal processing methods, enables real-time and flexible delay adjustment. Unlike optical delay lines, digital delay systems can dynamically adapt to changes in signal conditions, offer higher precision, and reduce the complexity of error compensation.
Two-dimensional high-resolution imaging has always been a widely studied issue in FMCW ISAL imaging. On the one hand, frequency modulation errors are inevitably present during the modulation process of FMCW signals, which degrade target resolution. Using an extremely short delay line in FMCW radar to estimate the frequency modulation phase error of the transmitted signal is a common frequency modulation estimation method [7,8,9,10,11]. The systems applicable to these research institutes need to ensure that the transmitted signal is modulated in the same source as the reference signal, and an optical delay line should be set up. Optical delay lines are highly susceptible to environmental influences such as external temperature, and in the case where the transmitted and reference signals are not co-modulated, a single optical delay line is insufficient. Therefore, designing new methods for frequency modulation phase estimation is necessary. On the other hand, the laser wavelength is extremely short and highly sensitive to motion. In FMCW signals, intra-pulse motion and atmospheric disturbances can have a significant impact on target imaging [12,13]. Therefore, to achieve high-resolution imaging, improvements to two-dimensional imaging algorithms are needed to eliminate various phase errors. To address the aforementioned challenges, this paper proposes an FMCW ISAL imaging method based on digital delay technology. The main contributions are as follows:
  • The introduction of digital delay technology into the FMCW ISAL system, enabling the flexible real-time adjustment of the reference signal delay, thereby overcoming the limitations of traditional optical delay lines;
  • The proposal of a unified frequency offset preprocessing method, which addresses the initial frequency offset issues caused by different reference delays, thereby improving signal consistency;
  • A frequency modulation phase error iteration estimation method based on gradient descent is proposed, by using digital delay technology to generate an internal calibration signal dataset, which accurately estimates the frequency modulation phase errors of the transmitted and reference signals using only the internal calibration signals, without the need for target echo signals;
  • The improvement of the traditional two-dimensional imaging algorithm, achieving two-dimensional, high-resolution imaging of the target by eliminating the effects of various phase errors.

2. Materials and Methods

2.1. System Introduction Based on Digital Delay Technology

The entire FMCW ISAL system is divided into three parts: the optical subsystem, the electronics subsystem, and the optomechanical subsystem. This section focuses on introducing the core optical subsystem [14]. The optical subsystem mainly consists of the laser generation module, transceiver module, calibration module, and photoelectric detection module, with the basic structural composition shown in Figure 1.
In Figure 1, digital delay technology is introduced. Digital delay technology achieves signal delay in the signal path through digital signal processing methods. Unlike traditional optical delay lines, which rely on physical delay elements, digital delay utilizes the logic operations and counting mechanisms of digital circuits to adjust the signal delay. This method is not limited by physical fibers or other optical components, offering flexibility, high precision, and the ease of real-time adjustment. In the system, digital delay is implemented through Field Programmable Gate Array (FPGA), which generates logic levels and combines counting mechanisms to achieve signal delay. As a high-performance digital processing platform, the FPGA can quickly generate control signals and logic levels, enabling the precise adjustment of signal delay time [14].
The FPGA mentioned in this paper is mainly used for implementing the logic control of digital delay, while the subsequent frequency modulation error estimation and related signal processing are not executed on the FPGA. Therefore, the performance of the FPGA does not directly affect the core computational part of the proposed algorithm. Since digital delay technology controls the emission time of the signal in the digital circuit control system, it requires generating separate reference and signal light paths for coherent heterodyne detection, as shown in Figure 2. A seed laser generates two laser beams, which are individually modulated by two independent microwave sources using single-sideband modulation. After modulation, the local oscillator (LO) light is amplified by a low-noise amplifier and delayed digitally before the output, while the signal light is amplified to 20 W by a low-noise amplifier before the output. The signal light path is used for measuring the target range, while the LO light path serves as the reference signal for coherent detection. The digitally delayed, flexible LO signal coherently heterodynes with the echo signal, ensuring that the beat frequency of the target’s signal in any range does not exceed the intermediate frequency sampling bandwidth.
In the system, a coherent laser source is used to generate highly stable laser signals. The radio frequency (RF) source, as the core driving signal, is modulated onto the laser carrier using an electro-optic modulator [15], generating an FMCW laser signal. To achieve the effective imaging of distant targets, the system has high requirements for signal power. Compared to microwave radar, the output power of ladar is limited, so high-performance amplification equipment is required. Typically, an Erbium-Doped Fiber Amplifier (EDFA) is used to amplify the frequency-modulated signal.
The amplified laser signal is collimated by a collimator before entering a beam splitter, where it is divided into two parts. One part of the signal is transmitted through the transmission telescope to the target area, interacts with the far-field target, and generates an echo signal. After scattering from the target area, the echo signal is collected by the receiving telescope and transmitted to the backend processing system. Meanwhile, the other part of the laser signal undergoes fiber delay processing to form the LO light [16]. The LO light is then split again by a beam splitter into two paths to support different mixing processes. One path mixes with the received echo signal for optical heterodyne detection, performing the de-chirping operation of the echo signal through interference. The mixed optical signal enters the balanced photodetector (BPD), where it is converted into an electrical signal for the output, to be used by subsequent signal processing modules. The other path of LO light mixes with the transmitted signal’s split light to generate an internal calibration signal, used for coherent heterodyne reception and for calibration phase measurement. This phase measurement assesses internal system frequency modulation phase errors that the signal experiences before transmission, including signal modulation frequency phase, system vibration frequency phase, and signal instability errors.
Through this signal path design, the system not only achieves efficient signal detection and data extraction but also ensures the stability and reliability of the laser radar system in complex environments. The dual-channel mixing structure adopted in this paper consists of a mixing channel for the echo light and the local oscillator light, as well as a mixing channel for the transmitted light and the local oscillator light. This structure enhances the system’s signal-to-noise ratio (SNR) and anti-interference capability. Specifically, on one hand, the balanced photodetector (BPD) used in the mixing channel suppresses common-mode noise, reducing noise accumulation during the signal conversion process and thereby improving the SNR. On the other hand, the internal calibration channel mixes the local oscillator light with a portion of the transmitted signal, generating an internal calibration signal that inherently contains the same system errors as the transmitted light. This enables real-time error correction, compensating for instabilities caused by modulation errors, system vibrations, and other factors, thus enhancing the system’s resistance to interference in complex environments. Figure 3 shows the schematic of the FMCW ISAL ground imaging experimental setup. The optical transceiver lenses are fixed on a stand, with the emitted laser beam inclined 45° downward. The optical path is reflected by a plane mirror to change its direction. The imaging optical lens is fixed on the outer side of the transceiver optical housing, so that the optical path of the Charge-Coupled Device (CCD) camera is coaxial with the laser transceiver path. By flexibly controlling the azimuth and pitch directions of the mirror, the laser spot can be aligned with the target of interest.

2.2. Signal Preprocessing Based on Unified Frequency Shift Correction

After the reference signal undergoes different digital delays, heterodyning with the transmitted and echo signals can cause the generated beat frequency signals to shift in time, leading to inconsistent initial moments of the beat frequency signals and introducing potential errors. Specifically, these errors manifest as follows:
  • Reference Shift of Beat Frequency Signal: Due to the different delays applied to the reference signal, the starting point of the beat frequency will be correspondingly shifted. As a result, the position of the beat frequency signal on the time axis may experience a delay-related displacement.
  • Alignment Issue of Multiple Calibration Signals: if these calibration signals are directly used for subsequent processing, time offsets may introduce phase or frequency errors, which in turn affect the accurate estimation of the frequency modulation phase.
The paper performed a short-time Fourier transform (STFT) on the beat frequency data collected by the system under three different digital delays to obtain the corresponding time–frequency relationships. The characteristic of a mixing signal is that its frequency varies over time, which the FT cannot effectively represent. In contrast, the STFT applies a sliding window in the time domain to perform Fourier transforms, enabling the simultaneous observation of the signal’s dynamics in both the time and frequency domains. This is particularly important for accurately locating the initial moment of the beat frequency signal, something that the FT alone cannot achieve. Therefore, the STFT was chosen to better reveal the time–frequency characteristics of the signal and precisely identify the initial position of the mixing signal. The results are shown in Figure 4a. In Figure 4a, the 0-frequency position of each signal is marked with a red arrow. It can be seen that the starting moments of the beat frequency data collected under different reference delays are not the same.
To address the above issue, this paper proposes a preprocessing method based on unified frequency shift correction to solve the initial frequency offset problem of calibration signals caused by different reference delays, thereby improving signal consistency. According to the symmetry of the Fourier transform [17], time offsets manifest as linear phase changes in the frequency domain. Therefore, by combining digital delay to construct a linear frequency domain compensation function, the calibration signals are compensated in the frequency domain to eliminate the linear delay component in the phase of the calibration signals, ultimately achieving the alignment of the reference for different calibration signals. The compensation function equation is as follows:
H m = exp ( j 2 π f τ i )
Here, τ i represents the i digital delay time. Figure 4b shows the compensated calibration signals, with the 0-frequency position of each signal similarly marked by red arrows. It can be seen that the starting moments of the beat frequency data collected under different reference delays are now the same, indicating that the calibration signals under different digital delays were successfully aligned, laying the foundation for the accurate estimation of the frequency modulation phase in the subsequent steps.

2.3. Beat Frequency Signal Model

The beat frequency in the FMCW system is used for range measurement, with the reception principle shown in Figure 5a. In a practical system, FMCW signals cannot achieve ideal linear frequency modulation. Frequency modulation errors inevitably exist in both the transmitted signal and the reference signal. Additionally, since the transmitted signal and the reference signal are modulated by two independent frequency-modulated sources, the frequency modulation phase errors in the transmitted and reference signals are different. Therefore, the actual beat frequency interference reception is shown in Figure 5b. From Figure 5b, it can be seen that due to the frequency modulation, the beat frequency signal is no longer a single-frequency signal as shown in Figure 5a, which affects the subsequent target imaging results.
Since the transmitted signal and the reference signal are modulated by two independent frequency-modulated sources, the frequency modulation phase errors in the transmitted and reference signals are different and are defined as φ t ( t ) and φ r e f ( t ) , respectively. The transmitted signal S t ( t ) is defined by Equation (2), where f c is the signal carrier frequency and k is the frequency modulation rate. The reference signal S r e f ( t ) is represented by Equation (3), where τ r e f is the set reference delay time. The echo signal S r ( t ) is given by Equation (4) and τ contains the target’s range information.
S t ( t ) = exp j 2 π f c t + 1 2 k t 2 + j φ t ( t )
S r e f ( t ) = exp j 2 π f c ( t τ r e f ) + 1 2 k ( t τ r e f ) 2 + j φ r e f ( t τ r e f )
S r ( t ) = exp j 2 π f c ( t τ ) + 1 2 k ( t τ ) 2 + j φ t ( t τ )
The frequency-modulation phase error causes distortion in the frequency spectrum of the target’s beat frequency signal, such as main lobe broadening and increased side lobes, which degrades the quality of range imaging. In addition, the impact of frequency modulation on the imaging quality of targets at different ranges varies, with the effect becoming more severe as the range increases [17]. In the system, the transmitted signal and the echo signal are heterodyned with the reference signal to obtain the internal calibration signal s i ( t ) and the echo beat frequency signal s r e f ( t ) , as shown in Equations (5) and (6). From the equations, it can be seen that the beat frequency signal is simultaneously affected by φ t ( t ) and φ r e f ( t ) . As mentioned in Section 2.1, the internal calibration signal can be used for transceiver calibration phase measurement. However, relying on only one internal calibration signal cannot simultaneously estimate φ t ( t ) and φ r e f ( t ) . Therefore, seeking a new method for estimating the range frequency modulation phase error is necessary.
s i ( t ) = exp j 2 π f c τ r e f + k τ r e f 1 2 k τ r e f 2 + j φ r e f ( t τ r e f ) φ t ( t )
s r i f ( t ) = exp { j 2 π f c ( τ τ r e f ) + k ( τ τ r e f ) t + 1 2 k τ r e f 2 1 2 k τ 2 + j φ r e f ( t τ r e f ) φ t ( t τ ) }

2.4. Frequency Modulation Phase Error Iterative Estimation Method Based on Gradient Descent

In the system presented in this paper, the digital delay technology can flexibly adjust the reference delay in real time, which means that a set of internal calibration signals can be collected under different reference delays to form a dataset. The paper considers estimating the frequency modulation errors from this internal calibration dataset, treating the frequency modulation errors as the independent variable. Gradient descent is a commonly used method for solving optimization problems, which minimizes the objective function by computing the derivatives of the function. Therefore, this paper designs an iterative estimation method for frequency modulation phase errors based on gradient descent. First, the estimated values are initialized, with the initial phase estimate set as a zero vector, as shown in the following expression:
φ t ( 1 ) ( t ) = 0 , φ r e f ( 1 ) ( t ) = 0
Then, a set of internal calibration signals under different delays is collected as a dataset, which is used as input for error calculation. For each internal calibration signal, the phase error is calculated and expressed as
Δ φ i ( t ) = φ t ( t ) φ r e f ( t τ i )
The above phase is compared with the actual phase of the observed internal calibration signal to obtain the error signal. In this section, we choose the mean square error (MSE) between the two as the objective function for comparison, which is written as
E = i Δ φ i ( t ) a n g l e ( s i ( t ) ) 2
During the optimization phase, we use gradient descent to minimize the mean square error (MSE) between different iterations, where the phase error estimation is based on the cumulative processing of multiple internal calibration signals. By using multiple calibration signals and combining a step-by-step optimization strategy, we can effectively suppress phase ambiguity caused by signal modulation errors. Additionally, the initial phase is set based on the Lagrange mean value theorem, which ensures that the phase estimation change during the first iteration does not exceed 2 π . This guarantees that the subsequent optimization process converges within a reasonable range, avoiding phase ambiguity caused by large gradients or local minima.
Our goal is to find the values of φ t and φ r e f that minimize E. Therefore, we consider using the gradient descent method to iteratively update φ t and φ r e f . The iteration principle is as follows:
φ t ( k + 1 ) ( t ) = φ t ( k ) ( t ) α E φ t ( k )
φ r e f ( k + 1 ) ( t ) = φ r e f ( k ) ( t ) α E φ r e f ( k )
Here, φ t and φ r e f are the two vectors to be estimated. α is the step size in the gradient descent method, and in our frequency modulation error estimation method, it determines the size of the update in each iteration. We treat the objective function as a system of equations with a size corresponding to the number of signal sampling points, where the gradients E φ 1 ( t ) and E φ 2 ( t ) can be computed using partial derivatives. By jointly using multiple internal calibration signals corresponding to different digital delays for estimation, the matrix expression under batch processing is as follows:
S = S 1 ( t ) S 2 ( t ) S N ( t ) , Δ φ ( t ) = H [ φ t ( t ) , φ r e f ( t ) ]
Finally, the error E of all signals is optimized to improve the estimation accuracy. The iteration stops when the change in the error function E is smaller than a set threshold or when the maximum number of iterations is reached.

2.5. FMCW ISAL Two-Dimensional Imaging

In addition to signal frequency modulation errors, other factors also affect the resolution of the target during two-dimensional imaging. This section first establishes the FMCW ISAL imaging model and derives the echo equation by decomposing the target motion. Then, based on the echo equation, this paper points out that intra-pulse motion and atmospheric disturbances have significant impacts on target imaging that cannot be ignored. Finally, the paper improves the traditional two-dimensional imaging algorithm [18] by constructing compensation functions to eliminate various phase error effects, ultimately achieving high-resolution two-dimensional target imaging. Based on the actual experimental scenario, ISAL imaging can be modeled within a three-dimensional framework. Figure 6 shows a decomposition of the target’s motion relative to the ladar. The relative motion of the target to be measured can be decomposed into three components: rotational, translational, and rotational velocity components. The rotational component does not contribute to ISAL imaging. The translational component causes the Doppler frequency of all scattering points in the target’s imaging plane to remain relatively unchanged and thus does not contribute to the focusing in the azimuth direction. The rotational velocity component causes scattering points on the imaging plane to generate different Doppler frequencies along the azimuth direction. The Doppler frequency generated by the uniform rotational velocity component varies linearly along the azimuth, which is used for azimuthal focusing in the imaging process.
Figure 7 shows the decomposition process of the target’s rotational motion. Figure 7a is a geometric schematic diagram of ISAL rotational imaging. During the imaging accumulation time, the laser radar transmits signals outward, with the beam center aimed at the target, and the target rotates at a rotational angular velocity, ω ( t ) . The direction of the radar line of sight (RLOS) is defined as the Y-axis, the X-axis is perpendicular to the plane determined by the Y-axis and the rotational angular velocity ω ( t ) , and the Z-axis is determined according to the X-axis and the Y-axis by the right-hand rule. In Figure 7a, the initial coordinates of a point, p, on the target is ( x p , y p ) and the initial angle is θ p , and it rotates to p . The rotational angular velocity of the point p can be decomposed into directions parallel and perpendicular to the RLOS, which are defined as ω e ( t ) and ω r ( t ) , respectively. Among them, ω e ( t ) is the effective rotational angular velocity vector, and ω r ( t ) does not change the range from the point to the radar, so it does not generate Doppler information. In fact, the target rotates at the rotational angular velocity ω e ( t ) within the Imaging Projection Plane (IPP) composed of the X-axis and the Y-axis, as shown in Figure 7b. The XOY plane is the range–Doppler (RD) plane for ISAL imaging, r a is the range from the ladar to the target’s rotation center, and r 0 is the projected range from P to the rotation center on the XOY plane.
According to the target’s equivalent rotation model in Figure 7, the instantaneous range function of a scattering point with arbitrary coordinates, ( x , y ) , on the imaging plane is expressed as
R ( x , y , t ) = y cos [ θ ( t ) ] x sin [ θ ( t ) ]
The target’s instantaneous range function can be described by the rotation angle θ ( t ) along the RLOS direction in the imaging model. The laser wavelength is extremely short and is very sensitive to motion. In addition, the pulse duration of the frequency-modulated continuous wave (FMCW) is relatively long, and the pulse duty cycle is 1, so the influence of intra-pulse motion must be considered. Therefore, the target range needs to take into account the influence of the range fast time. In the equation, t = t r + t a represents the total time, t r represents the range fast time, and t a represents the azimuth slow time. Performing a first-order Taylor expansion on the trigonometric function in the above equation gives
R ( x , y , t ) y x θ ( t )
For ISAL imaging, the coherent integration angle is very small. And, due to the inertia of the target, its attitude change is not too complicated. The rotational motion of the target can be approximated as a uniform rotational speed motion. Therefore, the angle through which the target rotates in the equation is expressed as θ ( t ) = ω t , and ω represents the effective uniform rotational speed of the target. For a certain point in the scene, the echo beat frequency signal model after frequency modulation compensation can be expressed as
s i f ( t r , t a ) = exp j 4 π f c c R Δ + j 4 π c k t r 2 R r e f c R Δ j 4 π c 2 k R Δ 2
where r = y x ω t a , R Δ = r R r e f . Then, the above equation can be rewritten as
s i f ( t r , t a ) = exp j 4 π f c c R Δ d + j 4 π f c x ω t r c + j 4 π c k t r 2 R r e f c R Δ d j 4 π c 2 k R Δ d 2 exp + j 4 π c k t r 2 r c x ω t r j 4 π c 2 k x ω t r 2
where R Δ d = y R r e f . In the phase term of the above equation, c 2 appears in the denominators of 4 π c k t r 2 r c x ω t r and 4 π c 2 k x ω t r 2 , and t r 2 appears in the numerators. Since they are relatively small compared to other terms and can be neglected, the above equation can be simplified as
s i f ( t r , t a ) = exp j 4 π f c c R Δ d j 4 π f c x ω t r c + j 4 π c k t r 2 R r e f c R Δ d j 4 π c 2 k R Δ d 2
In the above equation, the second term of the phase term is the intra-pulse Doppler motion term, which needs to be compensated during the imaging process. We use the relationship between the azimuth Doppler and the rotation speed to compensate the intra-pulse Doppler. The relationship between the azimuth Doppler frequency and the rotation speed is as follows:
f a = 2 ω x λ = 2 ω x f c c
According to the above equation, the Doppler shift term can be removed in the azimuth frequency domain, and the compensation factor is
H a s ( t r , f a ) = exp ( j 2 π t r f a )
After the intra-pulse Doppler motion compensation, the RVP term is then compensated in the range frequency domain. The compensation factor is [19]
H r v p ( f r ) = exp j π f r 2 k
After removing the intra-pulse Doppler shift and the RVP term, the time domain of the signal becomes
s i f ( t r , t a ) = exp j 4 π f c c R Δ d + j 4 π c K r ( t r 2 R r e f c ) R Δ d
As shown in the above equation, after frequency modulation and the compensation for the aforementioned motion, the actual echo signal is transformed into an ideal FMCW ISAL echo signal. Then, by applying the traditional two-dimensional imaging algorithm, which is a two-dimensional Fourier transform, a high-resolution two-dimensional imaging result can be obtained.
For the laser, atmospheric disturbances have a serious impact on the effect of azimuth focusing and cannot be ignored [14]. In this paper, the PGA algorithm is considered applied to the azimuth autofocusing of the ISAL system. The PGA algorithm is an azimuth autofocusing algorithm that is not parameter-based. It was first proposed to be applied in the spotlight mode of synthetic aperture radar (SAR) [13] and has strong robustness.
Figure 8 shows the flowchart of FMCW ISAL imaging based on digital delay proposed in this paper. The algorithm mainly consists of three steps. The first step is data preprocessing. Based on the digital delay technology, internal calibration signal datasets under different reference delays are obtained. To address the problem of the initial frequency offset of the signal caused by the digital delay technology, a frequency offset compensation function is constructed to correct the signal offset so as to ensure the consistency of the signal. The second step is frequency modulation correction. For the internal calibration datasets that have undergone preprocessing in the first step, the transmitting signal and the reference signal are, respectively, estimated by using the gradient descent iterative estimation method. In our method, error minimization is achieved through iterative optimization, with a reasonable convergence threshold set. The iteration process terminates when the error falls within the threshold, ensuring that severe issues like non-convergence or divergence do not occur. The third step is improved two-dimensional imaging. By adding different compensation functions, the intra-pulse Doppler motion and RVP factors that affect the two-dimensional imaging effect of the target are removed. Then, the two-dimensional fast Fourier transform (FFT) is performed on the data after error compensation. After the two-dimensional imaging, the PGA algorithm is used to compensate for the atmospheric disturbances, and, finally, high-resolution ISAL imaging results are obtained.

3. Results

3.1. Experimental Scenarios and System Parameters

To verify the effectiveness of the proposed method, this paper conducted an FMCW ISAL experiment in Huairou, Beijing. The experiments utilized the ISAL system provided by the Aerospace Information Research Institute of the Chinese Academy of Sciences. The system incorporated the digital delay technology proposed in this paper. Figure 9 shows the experimental setup for ground imaging. The optical transceiver lens, CCD camera, and plane mirror are marked in the figure. The laser beam was emitted at an angle of 45° downward by the optical transceiver lens. The pitch and azimuth angles of the plane mirror were adjusted by the CCD camera to align with the cooperative target. The laser beam irradiated the cooperative target after passing through the adjusted plane mirror and was then reflected back along the emission path by the cooperative target. Finally, it was received by the optical transceiver lens after being reflected by the plane mirror again. In the ISAL experiment, the target was indeed in motion. We placed the cooperative target on a stable platform located 4 km away. The stable platform continuously rotated at a constant speed around its center, ensuring a controlled rotational movement. Additionally, the platform was equipped with wheels, allowing for translational motion when needed. This setup ensured that the target experienced both rotational and translational movements during the experiment.
Among them, the size of the laser spot was 0.48 m × 0.12 m. The cooperative target was designed in the experiment according to the size of the laser spot and the ideal resolution. The parameters of the FMCW ISAL system are shown in Table 1.

3.2. Point Target Experiment

3.2.1. Experimental Design

This paper first conducted imaging experiments on point targets to verify the feasibility of the system after the introduction of the digital delay technology and to verify the feasibility of the proposed imaging method. Firstly, the reference delay was flexibly set according to the imaging range. Then, the target echo and the reference signal were mixed to obtain the beat frequency signal. Subsequently, the algorithm proposed in this paper was used to perform frequency modulation error compensation and two-dimensional focusing processing on the data, and the compensated imaging results were compared and analyzed with the original ISAL images. The target scene is shown in Figure 10 and consisted of three point targets at different positions, with their sizes marked in the figure.

3.2.2. Frequency Modulation Error Compensation

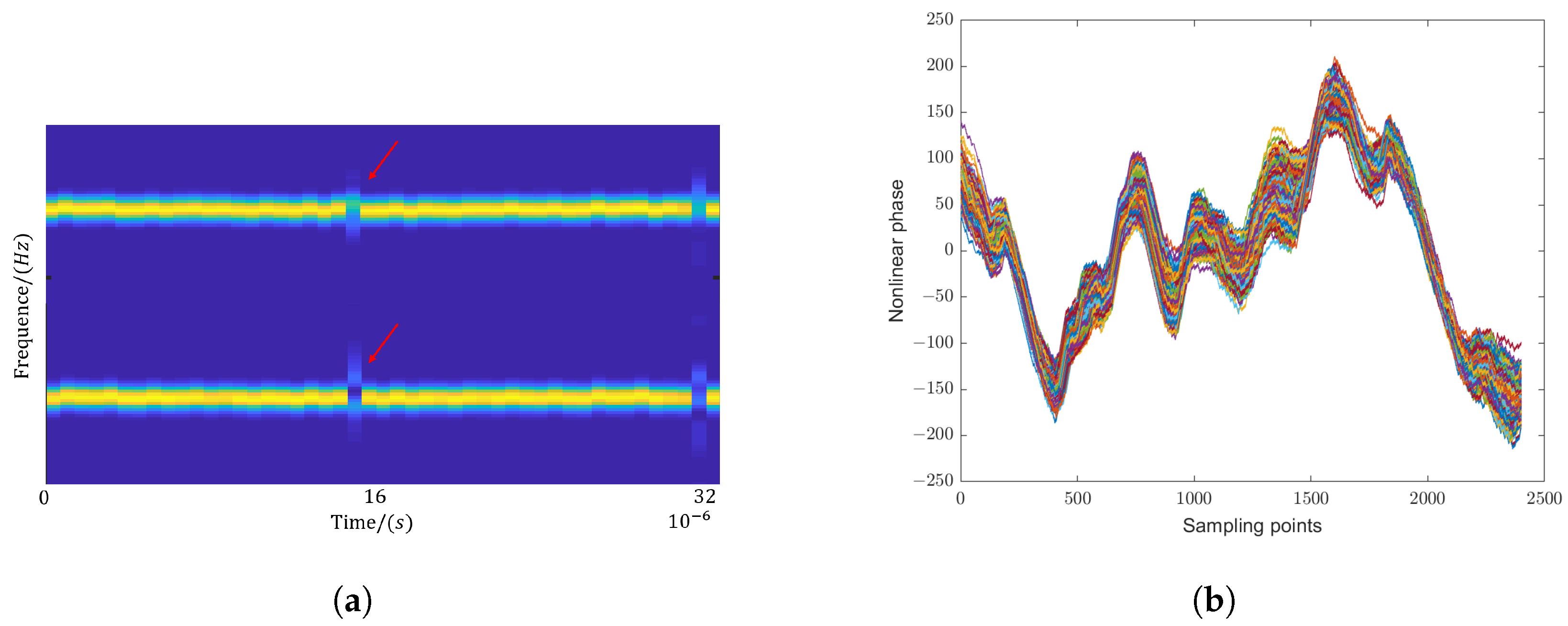
Before performing frequency modulation error compensation, the internal calibration datasets under different digital delays were first collected. Then, the method of internal calibration signal preprocessing based on unified frequency offset proposed in the paper was adopted to align the initial moments of all internal calibrations under different delays. The time–frequency analysis of the aligned signals is shown in Figure 11a. In the experiment, we set the digital delay to increase uniformly from 0 μs to 10 μs and collected 200 internal calibration signals to form a dataset. The frequency modulation phase was extracted from the aligned internal calibration signals, and the phase is shown in Figure 11b. It can be seen that the frequency modulation phases of the aligned signals were also aligned.
Subsequently, the gradient descent method proposed in the paper was adopted to conduct iterative estimation on the internal calibration signal dataset. After 200 iterations, the final frequency modulation phase errors of the transmitted signal and the reference signal were, respectively, estimated. Figure 12 plots the frequency modulation errors calculated after each iteration. This figure demonstrates the estimation results of the chirp errors for the transmitted and reference signals under different iteration counts using the gradient descent method. It intuitively reflects the convergence process of the nonlinear phase during optimization, showing that the target chirp phase gradually stabilized through continuous iterations. Among them, Figure 12a shows the frequency modulation of the transmitted signal, and Figure 12b shows the frequency modulation of the reference signal. It can be seen that the frequency modulation phase of the target gradually approached stability with continuous iterations. It is evident from Figure 12 that the trends of the low-frequency frequency modulation phases of the reference and transmitted signals were approximately the same, but there was a difference in the high-frequency jitter frequency modulation phases. To quantitatively describe this difference, we performed a differential operation on the two signals and plotted their phase difference, which was then added to the target echo signal, as shown in Figure 12c and Figure 12d, respectively. From the target range imaging results in Figure 12d, it can be observed that this phase difference caused image blurring, indicating that the frequency-modulated phase of the transmitted and reference signals was different and cannot be ignored.
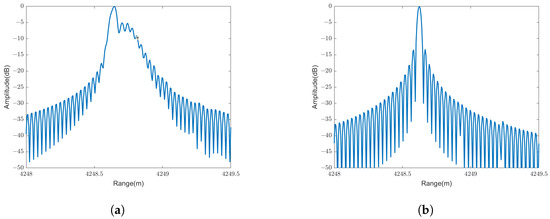
Figure 13 shows the comparison of the two-dimensional imaging of point targets before and after the frequency modulation phase error compensation. Figure 13a shows the original two-dimensional focused image without any compensation. In this image, the vertical direction is the range direction and the horizontal direction is the azimuth direction. It can be seen from Figure 13a that under the influence of the frequency modulation phase error, the target is defocused in the range direction. Meanwhile, due to atmospheric disturbances, the azimuth direction of the image also shows obvious defocusing, and an ideal point target could not be formed. Figure 13b shows the result of the two-dimensional imaging of the target after applying the gradient descent method proposed in this paper. It is not difficult to see that the range direction of the image under the frequency modulation error compensation method proposed in this paper is cleaner and clearer, and the three point targets have hardly any defocusing.
On the basis of Figure 13b, the azimuth focusing processing was continued. The improved two-dimensional algorithm proposed in the paper was used to perform two-dimensional imaging on the target, and the imaging result is shown in Figure 13c. It can be clearly seen that the azimuth defocusing of the target was basically eliminated.
In this section, taking pyramid one as an example, the range slices before and after range frequency modulation compensation and the azimuth slices before and after azimuth phase autofocusing are plotted. Figure 14a shows the result of the direct FFT in the range direction of pyramid one, with two relatively high side lobes on both sides of the main lobe. Figure 14b shows the result of the range frequency modulation correction proposed in this paper, where the side lobes on both sides of the main lobe are significantly reduced and the resolution is improved. Figure 15a shows the result of the direct FFT in the azimuth direction, where the side lobe on the right side of the main lobe is very high, forming a false target. Figure 15b shows the result of the azimuth PGA algorithm, where the main lobe becomes narrower, the side lobes are significantly reduced, and the resolution is improved.
The paper introduces three quantitative indicators—the impulse response width (IRW), Peak Side–Lobe Ratio (PSLR), and Integrated Side–Lobe Ratio (ISLR)—to evaluate the quality of the point impulse response [17]. Table 2 presents the calculated values of the quantitative indicators for the imaging results of the original method and the method proposed in this paper. The data in Table 2 indicates that the proposed method made the imaging quality close to the ideal state and successfully solved the defocusing problems caused by signal modulation frequency modulation and atmospheric disturbances. In theory, the azimuth error experienced by different targets does not change with distance. However, in practical experiments, due to the short wavelength of the laser, the imaging results are easily affected, and there may be spatial phase errors between targets. Therefore, the focusing effect of different targets may vary.

3.3. Area Target Experiment

Experimental Design

The second cooperative target in the experimental setup was composed of five horizontal strips spliced by reflective strips with a reflectivity of 0.0086. Figure 16 shows the physical picture, and the size information is marked in the figure. The widths of the reflective strips were only 2 cm, which were used to verify the high-resolution imaging ability of this system for small targets in the case of long-range detection at 4 km. The actual interval between the horizontal strips was 7.07 cm, and the angle between the target plane and the radar line of sight was 45°. According to the imaging geometric model in Section 2.5, the two-dimensional imaging result was the projection of the actual target on the XOY plane. Therefore, the interval between the horizontal strips in the imaging was only 5 cm.
Figure 17a shows the result of the direct two-dimensional algorithm. It can be seen from the figure that the horizontal strips are seriously defocused in the range direction, and the intervals between the horizontal strips can hardly be seen. Figure 17b shows the imaging result obtained by the method proposed in this paper. From the figure, the outlines of each horizontal strip can be clearly seen. Compared with Figure 17a, the focusing effect is very remarkable. Figure 17c shows the image after the improvement of the two-dimensional imaging algorithm. It can be clearly found that the energy of the horizontal strips in the azimuth direction is better concentrated.
Figure 18 shows the range slices of the reflective strips. Through these slices, the change in the range resolution before and after the compensation of the range frequency modulation phase error can be clearly seen. Figure 18a shows the result of the direct FFT in the range direction, and Figure 18b shows the correction result of the method proposed in this paper. In an ideal two-dimensional imaging result, five peaks should be able to be found. Since the five horizontal strips are very close to each other pairwise, theoretically, there should be no side lobes between the peaks of each target under ideal circumstances. In Figure 18a, there are some additional side lobes between the targets. The high side lobes make it impossible to clearly distinguish the targets or identify which ones are the targets. Compared to Figure 18a, in Figure 18b, through the range frequency modulation correction method proposed in this paper, the side lobe on the left side of target one is removed, and the side lobe between target three and target four is also eliminated. The resolutions of the five targets are all improved, and they can be clearly distinguished from the figure.
To quantitatively evaluate the performance of the imaging algorithm in this paper, image entropy and contrast were adopted, as is usually performed, to assess the imaging quality of this algorithm. In this section, the image entropy and contrast of the two-dimensional focused images in the three cases shown in Figure 17 were calculated, respectively [18,20], and the results are presented in Table 3.
In Figure 17a, the defocused ISAL image has a relatively high entropy value of 17.0516 and a low contrast value of 0.4914. The image after frequency modulation error compensation is shown in Figure 17b. The entropy value drops to 16.9611, and the contrast increases to 0.5662. The focusing effect of the target is improved, and the energy is enhanced. Finally, the image after applying the improved two-dimensional imaging method in this paper is shown in Figure 17c. The entropy value further decreases to 16.9322, and the contrast increases to 0.5897. The focusing effect of the target is improved, and the five horizontal strips are clearly visible, which proves the effectiveness of the proposed method in improving the quality of ISAL images.

4. Discussion

This article compares the proposed method with traditional methods and summarizes the following advantages: Compared to the traditional optical delay line method, our digital delay technology combined with gradient descent allows for the more precise estimation and compensation of frequency modulation errors, avoiding the lack of flexibility associated with the traditional method that relies on fixed optical devices to adjust signal delay. Additionally, the traditional optical delay line method is easily affected by temperature changes and fiber losses, leading to poor system stability. In contrast, our method is entirely based on digital processing, which eliminates the uncertainty of optical devices and significantly improves system stability and environmental adaptability.
It is worth noting that the target motion model established in this study is relatively traditional. Due to the extremely short wavelength of the laser, it is extremely sensitive to target motion. In fact, the target may have tiny, high-frequency vibrations under the influence of various external factors, which cannot be ignored in FMCW ISAL imaging and can affect two-dimensional high-resolution imaging. Therefore, future work will be devoted to further optimizing the algorithm to adapt to tiny, high-frequency vibrations so that it can be applied to more complex scenarios and environments.

5. Conclusions

In FMCW ISAL imaging, using a delayed reference signal for echo beat frequency reception is a common signal reception mode. Traditionally, an optical delay line is used to delay the signal. However, traditional optical delay line technology is limited by its physical structure in practical applications, lacks flexibility in adjustment, and poses certain challenges in precise control and high-precision signal processing. Therefore, this paper proposes a signal processing method for FMCW ISAL based on digital delay technology. Firstly, the paper introduces the system design of FMCW ISAL and digital delay technology. Then, it puts forward a preprocessing method of unified frequency shift correction, which solves the problem of the initial frequency offset of the signal caused by digital delay technology. After that, this paper designs an iterative estimation method for frequency modulation errors based on gradient descent. Without the need for target echo signals, it accurately estimates the frequency modulation phase errors of the transmitted signal and the reference signal, respectively, through only internal calibration signals. Finally, the paper establishes a two-dimensional imaging model for FMCW ISAL and designs an improved two-dimensional imaging algorithm, which eliminates the influences of errors such as intra-pulse Doppler effects and atmospheric disturbances. Through the imaging processing of real experimental point targets and experimental area targets, the paper verifies the effectiveness of the proposed method. The results show that compared to traditional imaging methods, the method proposed in this paper can significantly improve the imaging quality of the FMCW ISAL imaging system. Especially under high-precision requirements, it demonstrates good robustness and accuracy. It provides favorable technical support for future space-based FMCW ISAL imaging for space target detection and imaging and promotes the practical application process of future ISAL observations.

Author Contributions

Conceptualization, M.X. and R.S.; investigation, R.S. and W.L.; software, R.S. and W.L.; writing—original draft preparation, R.S. and G.S.; writing—review and editing, R.S., G.S., J.Z. and Y.W. All authors have read and agreed to the published version of the manuscript.

Funding

This paper was funded by the National Key Research and Development Program of China: “Earth Observation and Navigation” (No: 2022YFB3902504).

Data Availability Statement

The original contributions presented in the study are included in the article, further inquiries can be directed to the corresponding author.

Acknowledgments

The authors thank the staff of the National Key Laboratory of Microwave Imaging Technology, Aerospace Information Research Institute, Chinese Academy of Sciences, for their valuable conversations and comments.

Conflicts of Interest

The authors declare no conflicts of interest.

References

  1. Pellizzari, C.; Spencer, M.; Steinhoff, N.; Belsher, J.; Tyler, G.; Williams, S.; Williams, S. Inverse synthetic aperture ladar: A high-fidelity modeling and simulation tool. Unconv. Imaging Wavefront Sens. 2013, 8877, 57–70. [Google Scholar]
  2. Gao, J.; Li, D.; Wu, J.; Cui, A.; Wu, S. Moving Real-Target Imaging of a Beam-Broaden ISAL Based on Orthogonal Polarization Receiver and Along-Track Interferometry. Remote Sens. 2024, 16, 3201. [Google Scholar] [CrossRef]
  3. Guo, L.; Xing, M.; Zeng, X.; Tang, Y. Inverse synthetic aperture lidar imaging of indoor real data. Infrared Laser Eng. 2011, 40, 28–35. [Google Scholar]
  4. Hang, R.; Yanhong, W.; Wei, Y. Algorithm of phase error compensation for inverse synthetic aperture ladar. Laser Optoelectron. Prog. 2013, 50, 178–185. [Google Scholar]
  5. Wang, N.; Wang, R.; Li, G.; Zhang, K.; Wu, Y. Experiment of inverse synthetic aperture ladar at 1.1 km. Opt. Meas. Technol. Instrum. 2016, 10155, 375–378. [Google Scholar]
  6. Yu, J.; Kim, S.; Ka, M.H. A 94-GHz frequency modulation continuous wave radar imaging and motion compensation. In Topics in Radar Signal Processing; IntechOpen: London, UK, 2018. [Google Scholar]
  7. Wang, R.; Wang, B.; Xiang, M.; Li, C.; Wang, S.; Song, C. Simultaneous time-varying vibration and nonlinearity compensation for one-period triangular-FMCW lidar signal. Remote Sens. 2021, 13, 1731. [Google Scholar] [CrossRef]
  8. Anghel, A.; Vasile, G.; Cacoveanu, R.; Ioana, C.; Ciochina, S. Short-range wideband FMCW radar for millimetric displacement measurements. IEEE Trans. Geosci. Remote Sens. 2014, 52, 5633–5642. [Google Scholar] [CrossRef]
  9. Li, Y.; Wu, J.; Mao, Q.; Xiao, H.; Meng, F.; Gao, W.; Zhu, Y. A Novel Two-Dimensional Autofocusing Algorithm for Real Airborne Stripmap Terahertz Synthetic Aperture Radar Imaging. IEEE Geosci. Remote. Sens. Lett. 2023, 20, 4012405. [Google Scholar] [CrossRef]
  10. Ahn, T.J.; Lee, J.Y.; Kim, D.Y. Suppression of nonlinear frequency sweep in an optical frequency-domain reflectometer by use of Hilbert transformation. Appl. Opt. 2005, 44, 7630–7634. [Google Scholar] [CrossRef]
  11. Moore, E.D.; McLeod, R.R. Correction of sampling errors due to laser tuning rate fluctuations in swept-wavelength interferometry. Opt. Express 2008, 16, 13139–13149. [Google Scholar] [CrossRef] [PubMed]
  12. Pellizzari, C.J.; Bos, J.; Spencer, M.F.; Williams, S.; Williams, S.E.; Calef, B.; Senft, D.C. Performance characterization of Phase Gradient Autofocus for inverse synthetic aperture LADAR. In Proceedings of the 2014 IEEE Aerospace Conference, Big Sky, MT, USA, 1–8 March 2014; pp. 1–11. [Google Scholar]
  13. Gatt, P.; Jacob, D.; Bradford, B.; Marron, J.; Krause, B. Performance bounds of the phase gradient autofocus algorithm for synthetic aperture ladar. Laser Radar Technol. Appl. XIV 2009, 7323, 187–195. [Google Scholar]
  14. Wang, B.; Zhao, J.; Li, W.; Shi, R.; Xiang, M.; Zhou, Y.; Jia, J. Array synthetic aperture ladar with high spatial resolution technology. J. Radars 2022, 11, 1110–1118. [Google Scholar]
  15. Xu, M.; Zhou, y.; Sun, J.; Lu, Z.; Lao, C.; He, H.; Li, Y. Generation of linear frequency modulation laser source with broadband narrow linewidth using optical phase modulator. Infrared Laser Eng. 2020, 49, 0205004. [Google Scholar]
  16. Shi, R.; Li, W.; Dong, Q.; Wang, B.; Xiang, M.; Wang, Y. Synthetic Aperture Ladar Motion Compensation Method Based on Symmetric Triangle Linear Frequency Modulation Continuous Wave Segmented Interference. Remote Sens. 2024, 16, 793. [Google Scholar] [CrossRef]
  17. Cumming, I.G.; Wong, F.H. Digital processing of synthetic aperture radar data. Artech House 2005, 1, 108–110. [Google Scholar]
  18. Lv, Y.; Wu, Y.; Wang, H.; Qiu, L.; Jiang, J.; Sun, Y. An inverse synthetic aperture ladar imaging algorithm of maneuvering target based on integral cubic phase function-fractional Fourier transform. Electronics 2018, 7, 148. [Google Scholar] [CrossRef]
  19. Meta, A.; Hoogeboom, P.; Ligthart, L. Range non-linearities correction in FMCW SAR. In Proceedings of the 2006 IEEE International Symposium on Geoscience and Remote Sensing, Denver, CO, USA, 31 July–4 August 2006; pp. 403–406. [Google Scholar]
  20. Lv, Y.; Wu, Y.; Wang, H.; Sheng, S. Phase errors compensation algorithm of inverse synthetic aperture ladar based on CS-Fmea. In Proceedings of the 2017 3rd IEEE International Conference on Computer and Communications (ICCC), Chengdu, China, 13–16 December 2017; pp. 1313–1317. [Google Scholar]
Figure 1. A schematic diagram of the basic structure of the optical subsystem.
Figure 1. A schematic diagram of the basic structure of the optical subsystem.
Remotesensing 17 00751 g001
Figure 2. Signal generation method.
Figure 2. Signal generation method.
Remotesensing 17 00751 g002
Figure 3. A schematic diagram of the FMCW ISAL ground imaging experimental setup.
Figure 3. A schematic diagram of the FMCW ISAL ground imaging experimental setup.
Remotesensing 17 00751 g003
Figure 4. STFT results. (a) Original. (b) After compensation.
Figure 4. STFT results. (a) Original. (b) After compensation.
Remotesensing 17 00751 g004
Figure 5. Triangular wave beat frequency measurement principle diagram. (a) Ideal triangular wave beat frequency. (b) Actual triangular wave beat frequency.
Figure 5. Triangular wave beat frequency measurement principle diagram. (a) Ideal triangular wave beat frequency. (b) Actual triangular wave beat frequency.
Remotesensing 17 00751 g005
Figure 6. Target motion decomposition in ISAL imaging.
Figure 6. Target motion decomposition in ISAL imaging.
Remotesensing 17 00751 g006
Figure 7. Geometric schematic diagrams of ISAL imaging. (a) Original geometric schematic diagram of ISAL imaging. (b) Effective geometric schematic diagram of ISAL imaging.
Figure 7. Geometric schematic diagrams of ISAL imaging. (a) Original geometric schematic diagram of ISAL imaging. (b) Effective geometric schematic diagram of ISAL imaging.
Remotesensing 17 00751 g007
Figure 8. The process flow of the FMCW ISAL imaging algorithm.
Figure 8. The process flow of the FMCW ISAL imaging algorithm.
Remotesensing 17 00751 g008
Figure 9. Experimental scenario. (a) Imaging experimental setup. (b) Imaging experimental scene.
Figure 9. Experimental scenario. (a) Imaging experimental setup. (b) Imaging experimental scene.
Remotesensing 17 00751 g009
Figure 10. Experimental points target scene.
Figure 10. Experimental points target scene.
Remotesensing 17 00751 g010
Figure 11. Alignment of internal calibration signals. (a) Time–frequency analysis. (b) Frequency modulation phase.
Figure 11. Alignment of internal calibration signals. (a) Time–frequency analysis. (b) Frequency modulation phase.
Remotesensing 17 00751 g011
Figure 12. Frequency modulation phase error estimation. (a) Transmitted signal. (b) Reference signal. (c) Differential phase. (d) Range compression of error signals.
Figure 12. Frequency modulation phase error estimation. (a) Transmitted signal. (b) Reference signal. (c) Differential phase. (d) Range compression of error signals.
Remotesensing 17 00751 g012
Figure 13. Two-dimensional imaging of point targets. (a) Original image. (b) Image after compensation. (c) Image after improved two-dimensional imaging.
Figure 13. Two-dimensional imaging of point targets. (a) Original image. (b) Image after compensation. (c) Image after improved two-dimensional imaging.
Remotesensing 17 00751 g013
Figure 14. Range slices of point target. (a) Original image. (b) Image after frequency modulation error compensation.
Figure 14. Range slices of point target. (a) Original image. (b) Image after frequency modulation error compensation.
Remotesensing 17 00751 g014
Figure 15. Azimuth slices of point target. (a) Original image. (b) Image after improved two-dimensional imaging.
Figure 15. Azimuth slices of point target. (a) Original image. (b) Image after improved two-dimensional imaging.
Remotesensing 17 00751 g015
Figure 16. Experimental area target scene.
Figure 16. Experimental area target scene.
Remotesensing 17 00751 g016
Figure 17. Two-dimensional imaging of area target. (a) Original image. (b) Image after frequency modulation error compensation. (c) Image after improved two-dimensional imaging.
Figure 17. Two-dimensional imaging of area target. (a) Original image. (b) Image after frequency modulation error compensation. (c) Image after improved two-dimensional imaging.
Remotesensing 17 00751 g017
Figure 18. Range slices of reflective strips. (a) Original. (b) After frequency modulation phase correction in this paper.
Figure 18. Range slices of reflective strips. (a) Original. (b) After frequency modulation phase correction in this paper.
Remotesensing 17 00751 g018
Table 1. The parameters of the FMCW ISAL system.
Table 1. The parameters of the FMCW ISAL system.
ParametersValues
Waveform of LadarTriangular FMCW
Laser Wavelength1.55 μm
Bandwidth5 GHz
PRT32 μs
Operating Range4350 m
Incident Angle45°
Range Cell0.03 m
Azimuth Cell0.0001 m
Reference Range4339.5 m
Beam Width120 μrad × 30 μrad
Table 2. Quantitative indicator analysis of point targets.
Table 2. Quantitative indicator analysis of point targets.
TargetIRW (cm)PSLR (dB)ISLR (dB)
Target 13.00 (range)−13.35 (range)−12.34 (range)
0.68 (azimuth)−18.96 (azimuth)−14.78 (azimuth)
Target 23.01 (range)−13.97 (range)−12.40 (range)
0.65 (azimuth)−11.39 (azimuth)−11.22 (azimuth)
Target 33.00 (range)−14.55 (range)−12.53 (range)
0.63 (azimuth)−11.47 (azimuth)−11.01 (azimuth)
Table 3. Image quality comparison.
Table 3. Image quality comparison.
Image EntropyContrast
Figure 17a17.05160.4914
Figure 17b16.96110.5662
Figure 17c16.93220.5897
Disclaimer/Publisher’s Note: The statements, opinions and data contained in all publications are solely those of the individual author(s) and contributor(s) and not of MDPI and/or the editor(s). MDPI and/or the editor(s) disclaim responsibility for any injury to people or property resulting from any ideas, methods, instructions or products referred to in the content.

Share and Cite

MDPI and ACS Style

Shi, R.; Sun, G.; Wang, Y.; Li, W.; Xiang, M.; Zhao, J. Research on Frequency-Modulated Continuous Wave Inverse Synthetic Aperture Ladar Imaging Based on Digital Delay. Remote Sens. 2025, 17, 751. https://doi.org/10.3390/rs17050751

AMA Style

Shi R, Sun G, Wang Y, Li W, Xiang M, Zhao J. Research on Frequency-Modulated Continuous Wave Inverse Synthetic Aperture Ladar Imaging Based on Digital Delay. Remote Sensing. 2025; 17(5):751. https://doi.org/10.3390/rs17050751

Chicago/Turabian Style

Shi, Ruihua, Gen Sun, Yinshen Wang, Wei Li, Maosheng Xiang, and Juanying Zhao. 2025. "Research on Frequency-Modulated Continuous Wave Inverse Synthetic Aperture Ladar Imaging Based on Digital Delay" Remote Sensing 17, no. 5: 751. https://doi.org/10.3390/rs17050751

APA Style

Shi, R., Sun, G., Wang, Y., Li, W., Xiang, M., & Zhao, J. (2025). Research on Frequency-Modulated Continuous Wave Inverse Synthetic Aperture Ladar Imaging Based on Digital Delay. Remote Sensing, 17(5), 751. https://doi.org/10.3390/rs17050751

Note that from the first issue of 2016, this journal uses article numbers instead of page numbers. See further details here.

Article Metrics

Back to TopTop