An Enhanced Framework for Assessing Pluvial Flooding Risk with Integrated Dynamic Population Vulnerability at Urban Scale
Abstract
1. Introduction
2. Study Area and Data Sources
2.1. Study Area
2.2. Data for Modeling
2.3. Multi-Source Remote Sensing Data
3. Materials and Methods
3.1. Hydrological and Hydrodynamic Model
- (1)
- Underground pipeline drainage simulation
- (2)
- Surface flood propagation simulation
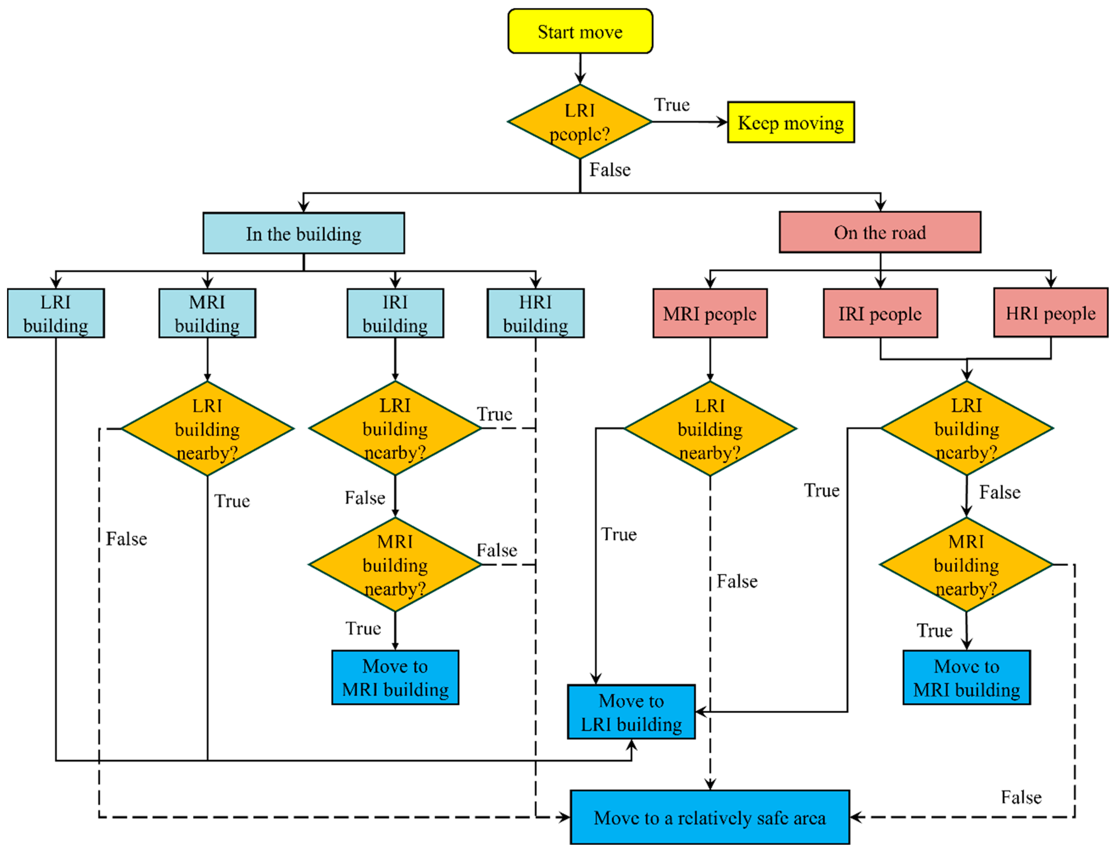
3.2. Population Vulnerability Model
3.3. Dynamic Risk Analysis of Floods
4. Results and Discussion
4.1. Parameter Calibration and Validation
4.2. Urban Pluvial Flooding Analysis
4.2.1. History of Rainfall Scenarios
4.2.2. Design Rainfall Scenarios
4.3. Dynamic Population Vulnerability Assessment During Flood Events
4.3.1. Dynamic Characteristics of Population Behavior During Flood Events
4.3.2. Risk Distribution Based on Agent Behavior Strategies
4.4. Dynamic Risk Evaluation Based on CM
4.5. Discussions
5. Conclusions
- (1)
- After 100 iterations, PSO achieved the fastest convergence with an objective function value of 0.135, outperforming DE (0.136) and the GA (0.143). Calibration results showed good model performance, with PSO achieving NSE values of 0.69–0.93 for calibration, respectively. Based on overall performance, PSO was identified as the most effective method for parameter optimization.
- (2)
- Rainfall intensity is strongly correlated with node overflow duration and pipeline overload. Events 1 (59.487 mm) and 6 (78.913 mm) caused overflows >2 h at 161 and 180 nodes, and overloaded 647 and 569 pipes, respectively. In scenarios with return periods of 1 to 100 years, over 90% of the drainage network exceeded capacity, highlighting insufficient drainage. Flooded areas also increased with rainfall intensity and the return period, especially in regions with depths >0.4 m.
- (3)
- As flood intensity and duration increase, so does the vulnerability of people and buildings. In Event 6, 22.75% of agents were affected after 1440 min and 44.38% in the 20-year event after 180 min. Most affected individuals were on roads, with vulnerability rising as they shifted from low- to high-risk groups. In Event 6, 11.41% of buildings were at risk after 1440 min, and 26.69% in the 20-year event after 180 min. As the flood progresses, individuals tend to migrate to lower-risk areas, with higher population density regions indicating lower exposure risk.
- (4)
- Feature analysis identifies the DEM, PND, NDVI, and slope as the key factors. In urban areas, risk and vulnerability rise during prolonged flooding, with high-risk zones expanding from 36.54% at 30 min to 38.05% at 180 min. Low-risk areas decrease from 10.15% at 30 min to 9.02% at 180 min.
Author Contributions
Funding
Data Availability Statement
Acknowledgments
Conflicts of Interest
References
- Liu, H.; Zou, L.; Xia, J.; Chen, T.; Wang, F. Impact assessment of climate change and urbanization on the nonstation-arity of extreme precipitation: A case study in an urban agglomeration in the middle reaches of the Yangtze river. Sustain. Cities Soc. 2022, 85, 104038. [Google Scholar] [CrossRef]
- Kreibich, H.; Van Loon, A.F.; Schröter, K.; Ward, P.J.; Mazzoleni, M.; Sairam, N.; Abeshu, G.W.; Agafonova, S.; AghaKouchak, A.; Aksoy, H.; et al. The challenge of unprecedented floods and droughts in risk management. Nature 2022, 608, 80–86. [Google Scholar] [CrossRef]
- Deng, Z.; Wang, Z.; Wu, X.; Lai, C.; Liu, W. Effect difference of climate change and urbanization on extreme precipitation over the Guangdong-Hong Kong-Macao Greater Bay Area. Atmos. Res. 2023, 282, 106514. [Google Scholar] [CrossRef]
- Rentschler, J.; Avner, P.; Marconcini, M.; Su, R.; Strano, E.; Vousdoukas, M.; Hallegatte, S. Global evidence of rapid urban growth in flood zones since 1985. Nature 2023, 622, 87–92. [Google Scholar] [CrossRef]
- Rentschler, J.; Salhab, M.; Jafino, B.A. Flood exposure and poverty in 188 countries. Nat. Commun. 2022, 13, 3527. [Google Scholar] [CrossRef] [PubMed]
- Ren, X.; Hong, N.; Li, L.; Kang, J.; Li, J. Effect of infiltration rate changes in urban soils on stormwater runoff process. Geoderma 2020, 363, 114158. [Google Scholar] [CrossRef]
- Zhang, Y.; Xia, J.; Yu, J.; Randall, M.; Zhang, Y.; Zhao, T.; Pan, X.; Zhai, X.; Shao, Q. Simulation and assessment of urbanization impacts on runoff metrics: Insights from landuse changes. J. Hydrol. 2018, 560, 247–258. [Google Scholar] [CrossRef]
- Green, D.; O’Donnell, E.; Johnson, M.; Slater, L.; Thorne, C.; Zheng, S.; Stirling, R.; Chan, F.K.S.; Li, L.; Boothroyd, R.J. Green infrastructure: The future of urban flood risk management? Wiley Interdiscip. Rev. Water 2021, 8, e1560. [Google Scholar] [CrossRef]
- Pallathadka, A.; Sauer, J.; Chang, H.; Grimm, N.B. Urban flood risk and green infrastructure: Who is exposed to risk and who benefits from investment? A case study of three US Cities. Landsc. Urban Plan. 2022, 223, 104417. [Google Scholar] [CrossRef]
- Moulds, S.; Buytaert, W.; Templeton, M.R.; Kanu, I. Modeling the impacts of urban flood risk management on social inequality. Water Resour. Res. 2021, 57, e2020WR029024. [Google Scholar] [CrossRef]
- Chen, J.; Chen, W.; Huang, G. Assessing urban pluvial flood resilience based on a novel grid-based quantification method that considers human risk perceptions. J. Hydrol. 2021, 601, 126601. [Google Scholar] [CrossRef]
- Nguyen, H.D.; Fox, D.; Dang, D.K.; Pham, L.T.; Du, Q.V.V.; Nguyen, T.H.T.; Dang, T.N.; Tran, V.T.; Vu, P.L.; Nguyen, Q.-H.; et al. Predicting future urban flood risk using land change and hydraulic modeling in a river watershed in the central Province of Vietnam. Remote Sens. 2021, 13, 262. [Google Scholar] [CrossRef]
- Ye, C.; Xu, Z.; Lei, X.; Liao, W.; Ding, X.; Liang, Y. Assessment of urban flood risk based on data-driven models: A case study in Fuzhou City, China. Int. J. Disaster Risk Reduct. 2022, 82, 103318. [Google Scholar] [CrossRef]
- Tehrany, M.S.; Pradhan, B.; Jebur, M.N. Spatial prediction of flood susceptible areas using rule based decision tree (DT) and a novel ensemble bivariate and multivariate statistical models in GIS. J. Hydrol. 2013, 504, 69–79. [Google Scholar] [CrossRef]
- Zhou, Q.; Su, J.; Arnbjerg-Nielsen, K.; Ren, Y.; Luo, J.; Ye, Z.; Feng, J. A GIS-based hydrological modeling approach for rapid urban flood hazard assessment. Water 2021, 13, 1483. [Google Scholar] [CrossRef]
- Guo, K.; Guan, M.; Yu, D. Urban surface water flood modelling—A comprehensive review of current models and future challenges. Hydrol. Earth Syst. Sci. 2021, 25, 2843–2860. [Google Scholar] [CrossRef]
- Cheng, S.; Yang, M.; Li, C.; Xu, H.; Chen, C.; Shu, D.; Jiang, Y.; Gui, Y.; Dong, N. An Improved Coupled Hydrologic-Hydrodynamic Model for Urban Flood Simulations Under Varied Scenarios. Water Resour. Manag. 2024, 38, 5523–5539. [Google Scholar] [CrossRef]
- Zhang, H.; Wu, W.; Hu, C.; Hu, C.; Li, M.; Hao, X.; Liu, S. A distributed hydrodynamic model for urban storm flood risk assessment. J. Hydrol. 2021, 600, 126513. [Google Scholar] [CrossRef]
- Zhao, G.; Pang, B.; Xu, Z.; Peng, D.; Zuo, D. Urban flood susceptibility assessment based on convolutional neural networks. J. Hydrol. 2020, 590, 125235. [Google Scholar] [CrossRef]
- Wang, M.; Fan, H.; Yuan, H.; Zhang, D.; Su, J.; Zhou, S.; Zhang, Q.; Li, J. Urban flooding damage prediction in matrix scenarios of extreme rainfall using a convolutional neural network. J. Hydrol. 2024, 644, 132069. [Google Scholar] [CrossRef]
- Eini, M.; Kaboli, H.S.; Rashidian, M.; Hedayat, H. Hazard and vulnerability in urban flood risk mapping: Machine learning techniques and considering the role of urban districts. Int. J. Disaster Risk Reduct. 2020, 50, 101687. [Google Scholar] [CrossRef]
- Zhou, K.; Kong, F.; Yin, H.; Destouni, G.; Meadows, M.E.; Andersson, E.; Chen, L.; Chen, B.; Li, Z.; Su, J. Urban flood risk management needs nature-based solutions: A coupled social-ecological system perspective. npj Urban Sustain. 2024, 4, 25. [Google Scholar] [CrossRef]
- Shu, X.; Xu, Z.; Ye, C.; Liao, R.; Jia, S. Flooding/waterlogging process response analysis and road flooding simulation in urban area of Jincheng City. Water Resour. Prot. 2023, 39, 176–186. (In Chinese) [Google Scholar]
- Shi, J.; Wang, H.; Zhou, J.; Ding, Y.; Zhang, S. Assessment of the impact of urban waterlogging disasters on the accessibility of emergency rescue services. Water Resour. Hydropower Eng. 2024, 55, 27–38. (In Chinese) [Google Scholar]
- Liu, F.; Ren, C.; Chen, Y.; Yuan, S.; Liu, Z.; Xu, W. Numerical simulation study on the flood instability risk of people and vehicles in mountainous cities. Water Resour. Hydropower Eng. 2024, 55, 62–77. (In Chinese) [Google Scholar]
- Kang, Y.; Li, W.; Xu, E.; Ren, S. Rainfall runoff simulation and pollutant reduction rate evaluation under sponge measures. Water Resour. Hydropower Eng. 2024, 55, 78–89. (In Chinese) [Google Scholar]
- Chen, S.; Yuan, W.; Yan, K.; Yuan, S.; Luo, N. Comprehensive assessment of urban flood resilience in Hubei Province based on multi-source data fusion J. Water Resour. Hydropower Eng. 2024, 55, 51–60. (In Chinese) [Google Scholar]
- Taillandier, F.; Di Maiolo, P.; Taillandier, P.; Jacquenod, C.; Rauscher-Lauranceau, L.; Mehdizadeh, R. An agent-based model to simulate inhabitants’ behavior during a flood event. Int. J. Disaster Risk Reduct. 2021, 64, 102503. [Google Scholar] [CrossRef]
- Moradzadeh, M.; Ahmadi, M. Unraveling the interplay of human decisions and flood risk: An agent-based modeling approach. Int. J. Disaster Risk Reduct. 2024, 107, 104486. [Google Scholar] [CrossRef]
- O’Shea, T.; Bates, P.; Neal, J. Testing the impact of direct and indirect flood warnings on population behaviour using an agent-based model. Nat. Hazards Earth Syst. Sci. 2020, 20, 2281–2305. [Google Scholar] [CrossRef]
- Funk, C.; Peterson, P.; Landsfeld, M.; Pedreros, D.; Verdin, J.; Shukla, S.; Husak, G.; Rowland, J.; Harrison, L.; Hoell, A.; et al. The climate hazards infrared precipitation with stations-a new environmental record for monitoring extremes. Sci. Data 2015, 2, 150066. [Google Scholar] [CrossRef]
- Didan, K. MODIS/Terra Vegetation Indices 16-Day L3 Global 500 m SIN Grid; NASA EOSDIS Land Processes Distributed Active Archive Center: Sioux Falls, SD, USA, 2021. [CrossRef]
- Gaughan, A.E.; Stevens, F.R.; Linard, C.; Jia, P.; Tatem, A.J. High resolution population distribution maps for Southeast Asia in 2010 and 2015. PLoS ONE 2013, 8, e55882. [Google Scholar] [CrossRef]
- Marconcini, M.; Metz-Marconcini, A.; Üreyen, S.; Palacios-Lopez, D.; Hanke, W.; Bachofer, F.; Zeidler, J.; Esch, T.; Gorelick, N.; Kakarla, A.; et al. Outlining where humans live, the World Settlement Footprint 2015. Sci. Data 2020, 7, 242. [Google Scholar] [CrossRef]
- Zanaga, D.; Van De Kerchove, R.; Daems, D.; De Keersmaecker, W.; Brockmann, C.; Kirches, G.; Wevers, J.; Cartus, O.; Santoro, M.; Fritz, S.; et al. ESA WorldCover 10 m 2021 v200; Zenodo: Geneve, Switzerland, 2022. [Google Scholar] [CrossRef]
- Xu, X. China GDP Spatial Distribution Grid Data Set; Resource and Environmental Science Data Center for China: Beijing, China, 2017. [Google Scholar] [CrossRef]
- Shu, X.; Xu, Z.; Ye, C.; Liao, R.; Jia, S. Flood depth-flow velocity joint distribution characteristics of Jincheng City under spatial layout optimization of sponge facilities. Water Resour. Prot. 2025, 41, 76–84. (In Chinese) [Google Scholar]
- Shu, X.; Xu, Z.; Ye, C.; Liao, R.; Huang, Y.; Wang, J.; Jia, S. Driving factors for urban flooding/waterlogging in different zones in Jincheng city. J. Beijing Norm. Univ. (Nat. Sci.) 2024, 60, 203–217. (In Chinese) [Google Scholar]
- Shu, X.; Xu, Z.; Ye, C.; Liao, R.; Huang, Y.; Wang, J.; Jia, S. Dynamic risk of urban flooding/waterlogging with attention to spatial heterogeneity of the underlying surface. J. Beijing Norm. Univ. (Nat. Sci.) 2024, 60, 375–385. (In Chinese) [Google Scholar]
- Ye, C.; Xu, Z.; Lei, X.; Zhang, R.; Chu, Q.; Li, P.; Ban, C. Assessment of the impact of urban water system scheduling on urban flooding by using coupled hydrological and hydrodynamic model in Fuzhou City, China. J. Environ. Manag. 2022, 321, 115935. [Google Scholar] [CrossRef] [PubMed]

















| Rainfall Event | Event 1 | Event 2 | Event 3 | Event 4 | Event 5 | Event 6 |
|---|---|---|---|---|---|---|
| 8 July 2003 | 30 June 2005 | 24 July 2005 | 16 September 2005 | 31 July 2006 | 23 July 2013 | |
| Total rainfall | 59.487 | 48.292 | 56.953 | 40.455 | 40.63 | 78.913 |
| Data | Abbreviation | Units | Spatial or Temporal Resolution | Data Source |
|---|---|---|---|---|
| Channel networks density | RND | m−1 | 30 m | Jinan Hydrology Bureau |
| Pipeline networks density | PND | m−1 | 30 m | Jinan Hydrology Bureau |
| Flood hazard | FH | - | 30 m | Based on the hydrological and hydrodynamic model results and the hazard assessment method used by the Department for Environment, Food and Rural Affairs [23] |
| Ten-year average precipitation [31] | TYAP | mm/d | 5566 m | CHIRPS Daily: Climate Hazards Center InfraRed Precipitation With Station Data (Version 2.0 Final) |
| Ten-year average normalized Difference vegetation index [32] | DAVC | - | 500 m | MOD13A1.061 Terra Vegetation Indices 16-Day Global 500 m |
| Decadal average population density [33] | DAPD | 10 k Yuan/km2 | 92.77 m | WorldPop Global Project Population Data: Estimated Residential Population per 100 × 100 m Grid Square |
| Settlement footprint [34] | SF | - | 10 m | World Settlement Footprint 2015 |
| Impervious surface ratio [35] | ISR | - | 10 m | ESA WorldCover 10 m v200 |
| Three-year average nighttime lights | TANL | nanoWatts/sr/cm2 | 463.83 m | VIIRS Stray Light Corrected Nighttime Day/Night Band Composites Version 1 |
| Digital elevation model | DEM | m | 30 m | ASTER GDEM 30 m Resolution Digital Elevation Data |
| Spatial distribution of GDP [36] | GDP | 1 km | 1 km | China GDP Spatial Distribution Grid Data (Kilometer Resolution) |
| Road network density | RWD | m−1 | - | Multi-Period Road Spatial Distribution Data for China (2020) |
| Slope | Slope | % | 30 m | Calculated through ArcGIS |
| Rainfall Event | Algorithm | NSE | MAE | RMSE | |
|---|---|---|---|---|---|
| Calibration period | Event 1 | DE | 0.94 | 9.52 | 12.47 |
| GA | 0.91 | 11.57 | 15.73 | ||
| PSO | 0.93 | 10.36 | 13.31 | ||
| Event 2 | DE | 0.76 | 9.79 | 11.53 | |
| GA | 0.47 | 15.53 | 17.06 | ||
| PSO | 0.81 | 8.41 | 10.12 | ||
| Event 4 | DE | 0.51 | 15.19 | 17.05 | |
| GA | 0.77 | 8.44 | 9.86 | ||
| PSO | 0.53 | 14.14 | 15.58 | ||
| Event 5 | DE | 0.72 | 14.45 | 16.39 | |
| GA | 0.73 | 14.21 | 16.10 | ||
| PSO | 0.69 | 15.32 | 17.22 | ||
| Validation period | Event 3 | DE | 0.93 | 8.10 | 9.82 |
| GA | 0.90 | 9.83 | 11.71 | ||
| PSO | 0.94 | 7.66 | 9.14 | ||
| Event 6 | DE | 0.64 | 22.47 | 25.50 | |
| GA | 0.56 | 25.76 | 28.24 | ||
| PSO | 0.64 | 22.34 | 25.38 | ||
| Parameters | Units | Values | |
|---|---|---|---|
| N-Imperv | Manning’s n—impervious area | - | 0.010 |
| N-Perv | Manning’s n—pervious area | - | 0.251 |
| D-Imperv | Storage depth—impervious area | mm | 1.029 |
| D-Perv | Storage depth—pervious area | mm | 27.199 |
| MaxRate | Maximum infiltration rate | mm/h | 64.001 |
| MinRate | Minimum infiltration rate | mm/h | 35.315 |
| Decay | Decay coefficient | d-1 | 6.702 |
| DryTime | Drying time | d | 7.562 |
| n-R | River channel roughness | - | 0.029 |
| n-P | Pipe network roughness | - | 0.015 |
| Event 6 Rainfall | 20-Year Return Period Rainfall | ||
|---|---|---|---|
| Time/Minutes | RPER | Time/Minutes | RPER |
| 240 | 0.000 | 30 | 0.000 |
| 480 | 0.038 | 60 | 0.003 |
| 720 | 0.481 | 90 | 0.477 |
| 960 | 1.889 | 120 | 1.033 |
| 1200 | 3.288 | 150 | 1.370 |
| 1440 | 4.741 | 180 | 1.480 |
Disclaimer/Publisher’s Note: The statements, opinions and data contained in all publications are solely those of the individual author(s) and contributor(s) and not of MDPI and/or the editor(s). MDPI and/or the editor(s) disclaim responsibility for any injury to people or property resulting from any ideas, methods, instructions or products referred to in the content. |
© 2025 by the authors. Licensee MDPI, Basel, Switzerland. This article is an open access article distributed under the terms and conditions of the Creative Commons Attribution (CC BY) license (https://creativecommons.org/licenses/by/4.0/).
Share and Cite
Shu, X.; Ye, C.; Xu, Z.; Liao, R.; Song, P.; Zhang, S. An Enhanced Framework for Assessing Pluvial Flooding Risk with Integrated Dynamic Population Vulnerability at Urban Scale. Remote Sens. 2025, 17, 654. https://doi.org/10.3390/rs17040654
Shu X, Ye C, Xu Z, Liao R, Song P, Zhang S. An Enhanced Framework for Assessing Pluvial Flooding Risk with Integrated Dynamic Population Vulnerability at Urban Scale. Remote Sensing. 2025; 17(4):654. https://doi.org/10.3390/rs17040654
Chicago/Turabian StyleShu, Xinyi, Chenlei Ye, Zongxue Xu, Ruting Liao, Pengyue Song, and Silong Zhang. 2025. "An Enhanced Framework for Assessing Pluvial Flooding Risk with Integrated Dynamic Population Vulnerability at Urban Scale" Remote Sensing 17, no. 4: 654. https://doi.org/10.3390/rs17040654
APA StyleShu, X., Ye, C., Xu, Z., Liao, R., Song, P., & Zhang, S. (2025). An Enhanced Framework for Assessing Pluvial Flooding Risk with Integrated Dynamic Population Vulnerability at Urban Scale. Remote Sensing, 17(4), 654. https://doi.org/10.3390/rs17040654

