Next Article in Journal
Reliability of Satellite Data in Capturing Spatiotemporal Changes of Precipitation Extremes in the Middle Reaches of the Yellow River Basin
Previous Article in Journal
CGNet: Remote Sensing Instance Segmentation Method Using Contrastive Language–Image Pretraining and Gated Recurrent Units
Previous Article in Special Issue
A Hybrid Framework for Soil Property Estimation from Hyperspectral Imaging
 
 
Font Type:
Arial Georgia Verdana
Font Size:
Aa Aa Aa
Line Spacing:
Column Width:
Background:
Article

Contrasting Drydown Time Scales: SMAP L-Band vs. AMSR2 C-Band Brightness Temperatures Against Ground Observations and SMAP Products

by
Hongxun Jiang
1,
Shaoning Lv
1,2,3,4,*,
Yin Hu
1 and
Jun Wen
5
1
Department of Atmospheric and Oceanic Sciences & Institute of Atmospheric Sciences, Fudan University, Shanghai 200438, China
2
Zhuhai Fudan Innovation Research Institute, Zhuhai 519000, China
3
Shanghai Key Laboratory of Ocean-Land-Atmosphere Boundary Dynamics and Climate Change, Shanghai 200438, China
4
Key Laboratory of Polar Atmosphere-Ocean-Ice System for Weather and Climate, Ministry of Education, Fudan University, Shanghai 200438, China
5
The Plateau Atmosphere and Environment Key Laboratory of Sichuan Province, Chengdu University of Information Technology, Chengdu, Sichuan 610225, China
*
Author to whom correspondence should be addressed.
Remote Sens. 2025, 17(19), 3307; https://doi.org/10.3390/rs17193307
Submission received: 9 August 2025 / Revised: 11 September 2025 / Accepted: 23 September 2025 / Published: 26 September 2025
(This article belongs to the Special Issue Advances in Remote Sensing for Soil Property Mapping)

Abstract

Highlights

What are the main findings?
  • Soil drydown time scale (τ) follows a depth-dependent pattern: AMSR2 C-band TB (0~3 cm) < SMAP L-band TB (0~5 cm) < NEON in situ observations (4~8 cm); τ is sensitive to NDVI (NDVI < 0.7) and climate types (L-band more sensitive than C-band) but insensitive to soil texture.
  • Despite similar sensing depths of SMAP L-band TB and SMAP soil moisture (SM), τ of SMAP SM is smaller, indicating that faster drying of SMAP SM products than in situ observations is not just due to sensing depth.
What is the implication of the main finding?
  • This study innovatively employs multi-frequency TB (instead of traditional SM products) to analyze τ, revealing frequency-dependent soil drying characteristics and differences in signal transmission.
  • It guides the optimization of the SMAP SM retrieval algorithm—by accounting for factors such as moisture gradients and vegetation-intercepted water—and enhances satellite SM product validation through the increased use of vertical sensors.

Abstract

Surface water loss, regulated by natural factors such as surface properties and atmospheric conditions, is a complex process across multiple spatiotemporal scales. This study compared the statistical characteristics of drydown time scale (τ) derived from multi-frequency microwave brightness temperatures (TB, including L-band and C-band), SMAP (Soil Moisture Active Passive) soil moisture (SM) products, and in situ observation data. It mainly conducted a sensitivity analysis of τ to depth, climate type, vegetation coverage, and soil texture, and compared the sensitivity differences between signals of different frequencies. The statistical results of τ showed a pattern varying with sensing depth: C-band TB (0~3 cm) < L-band TB (0~5 cm) < in situ observation (4~8 cm), i.e., the shallower the depth, the faster the drying. τ was sensitive to Normalized Difference Vegetation Index (NDVI) when NDVI < 0.7 and climate types, but relatively insensitive to soil texture. The global median τ retrieved from TB aligned with the spatial pattern of climate classifications; drier climates and sparser vegetation coverage led to faster drying, and L-band TB was more sensitive to these factors than C-band TB. The attenuation magnitude of L-band TB was smaller than that of C-band TB, but the degree of change in its attenuation effect was greater than that of C-band TB, particularly regarding variations in NDVI and climate types. Furthermore, given the similar sensing depths of SMAP SM and L-band TB, their τ statistical characteristics were compared and found to differ, indicating that depth is not the sole reason SMAP SM dries faster than in situ observations.

1. Introduction

Soil moisture (SM) dynamics following precipitation refer to the temporal evolution of SM after rainfall events. Understanding these dynamics is critically important in hydrology, meteorology, and agriculture. In hydrology, the temporal variability of SM facilitates the prediction of surface runoff and groundwater recharge, which is indispensable for water resource management and flood early warning systems [1,2]. In meteorology, SM dynamics modulate water and energy exchange between the land and atmosphere, significantly impacting the local and regional climates [3,4,5,6]. In agriculture, SM dynamics directly govern crop water availability and growth conditions. Accurate monitoring and prediction of post-precipitation SM variations allow farmers to optimize irrigation strategies, enhance water use efficiency, and reduce crop losses caused by drought or over-irrigation [7,8,9].
The study of SM dynamics after precipitation originates from the systematic analysis of soil drydown processes. Its theoretical foundation can be traced back to the division of SM depletion stages [10], and Figure 1 presents a conceptual diagram of SM loss. In the initial stage after precipitation, the soil is saturated or nearly saturated, and water is rapidly lost primarily through gravitational drainage until reaching field capacity. Subsequently, it enters the energy-limited evapotranspiration stage (Stage I). In this stage, the evapotranspiration rate is not restricted by SM but is solely determined by atmospheric evaporative demand (e.g., potential evapotranspiration). SM drops below a critical value and transitions to the water-limited evapotranspiration stage (Stage II). In Stage II, the evapotranspiration rate decreases with the reduction in SM. Eventually, when the SM content reaches the soil’s wilting point, it will no longer decrease. Stage I usually lasts for a short time. If Stage I is ignored, the soil drying process can be modeled as an exponential decay process dominated by evapotranspiration. An e-folding time scale (τ) can be used to characterize the rate of this exponential decay process, which regulates the shape of the drying curve [11]. This process is controlled by various natural environmental factors, including static factors such as soil texture, drought degree, and surface cover type, as well as dynamic factors such as atmospheric demand and vegetation growth status [12,13]. Therefore, the τ value obtained from the SM drying process contains information on surface properties and atmospheric conditions. Furthermore, τ can be a proxy for the land component of land-atmosphere coupling strength [14,15].
There are inconsistencies in the τ values derived from different SM products. Specifically, τ values derived from Soil Moisture Active Passive (SMAP) and Soil Moisture Ocean Salinity(SMOS) are smaller than those from in situ observations [16,17,18]. Since SMAP has a similar spatial scale to land surface models, SMAP has been used to evaluate the drying processes of model products. However, studies show that τ values from SMAP are smaller than all model surface layers [19], with the smallest thickness being 0~2 cm. This phenomenon is due to the different sensing depths of various products. In situ SM sensors are installed 5 cm below the surface, detecting approximately 3~7 cm. In contrast, SMAP is empirically considered to detect moisture within the soil’s top 0–5 cm. After rainfall, the SM increases, and the contribution of shallow soil to remote sensing (RS) signals increases, resulting in a shallower sensing depth for RS signals [20]. Since shallow soil dries faster than deep soil, leading to differences in τ values among products, τ values thus contain not only information on surface properties and atmospheric conditions but also depth information.
The mechanism of passive microwave RS for SM can be expressed as a physical chain. Changes in SM cause changes in soil dielectric constant, which in turn cause changes in surface emissivity, and finally shift the brightness temperature (TB) received by radiometers on satellites [21]. A one-to-one mapping relationship exists between TB and SM. Empirically, this relationship is linear [22,23]. During the drying process, SM gradually decreases, corresponding to a gradual increase in TB. Previous studies have explored drying dynamics through the drydown curve of various types of SM products. τ of the SM drying curve was quantified on a global scale using SMAP satellite observations, with findings showing that τ decreases as aridity and soil sand content increase, providing key parameters for climate models [13]. Research focused on southeastern South America compared multi-source microwave RS products with a land surface model, pointing out that effective sampling frequency and observational errors affect τ estimation [24]. In evaluating land surface models, it was found that reanalysis models overestimate τ values relative to SMAP SM, and such biases are closely linked to model parameterization schemes [19]. A multi-product comparison in the UK demonstrated that the τ ranges of different data (including satellite fusion, in situ observations, and hydrological models) vary; however, their spatial distributions are related to land cover and soil types, with notable seasonality [25]. Global drydown events were characterized using a Neural Network SM dataset, which deepened the understanding of spatio-temporal variations in drying characteristics [26].
Most existing studies analyze τ based on SM products, whereas this study, based on the linear relationship between SM and TB, innovatively uses multi-frequency TB to explore the regularity of τ and reveals frequency-dependent differences in drying characteristics. The primary objective of this study is to investigate the sensitivity of τ values derived from TB at different frequencies to depth, climate, vegetation coverage, and soil texture, as well as their spatial variation patterns. In addition, considering the same sensing depth of L-band TB and SMAP SM, the τ values derived from TB will be used as a benchmark to compare with the τ values derived from SM, thereby revealing possible problems in the SMAP retrieval algorithm, which serves as the secondary objective of this study. TB data from the C-band of Advanced Microwave Scanning Radiometer 2 (AMSR2), whose penetration depth is approximately 0~3 cm [27], SMAP TB, whose penetration depth is approximately 0~5 cm, and in situ SM observations from 40 sites of the National Ecological Observatory Network (NEON), whose sensing depth is approximately 4~8 cm, are used as the three objects for the sensitivity analysis of τ to depth. The results are divided into three parts. Section 4.1 will compare the τ values calculated from L-band and C-band TB with those from the NEON site SM and analyze the sensitivity of τ values to depth. Section 4.2 will explore the global spatial patterns of τ values from L-band and C-band TB, as well as their sensitivity to soil clay fraction, vegetation coverage, and climatic aridity/humidity. Vegetation coverage is characterized by the Normalized Difference Vegetation Index (NDVI), and climatic aridity/humidity by the Aridity Index. Section 4.3 will compare the differences in τ values between the official SMAP SM product and L-band TB and analyze the possible causes from the perspective of auxiliary data (soil clay fraction, land cover, NDVI) required for the SMAP retrieval process.
Figure 1. Conceptual diagram of the three stages of soil water loss [19]. θ refers to SM (m3 m−3), L(θ) represents the soil water loss rate (mm s−1). θw represents the wilting point. θfc and θ* refer to the field capacity and critical point, respectively; tfc and t* refer to the time corresponding to reaching these two points. Panel (a) shows L(θ) at different stages; panel (b) shows the variation in θ over time (t/day). When θ > θfc, it corresponds to the drainage stage, and θ decreases rapidly with t; when θ* < θ < θfc, L(θ) is a constant Emax (maximum evapotranspiration rate/mm s−1), and θ decreases linearly with t, which is Stage I; when θw < θ < θ*, L(θ) changes linearly with θ, corresponding to the exponential decrease in θ with t, which is stage II, shown as the red part in the figure and also the focus of this study.
Figure 1. Conceptual diagram of the three stages of soil water loss [19]. θ refers to SM (m3 m−3), L(θ) represents the soil water loss rate (mm s−1). θw represents the wilting point. θfc and θ* refer to the field capacity and critical point, respectively; tfc and t* refer to the time corresponding to reaching these two points. Panel (a) shows L(θ) at different stages; panel (b) shows the variation in θ over time (t/day). When θ > θfc, it corresponds to the drainage stage, and θ decreases rapidly with t; when θ* < θ < θfc, L(θ) is a constant Emax (maximum evapotranspiration rate/mm s−1), and θ decreases linearly with t, which is Stage I; when θw < θ < θ*, L(θ) changes linearly with θ, corresponding to the exponential decrease in θ with t, which is stage II, shown as the red part in the figure and also the focus of this study.
Remotesensing 17 03307 g001

2. Datasets

To systematically compare τ values derived from various products and conduct sensitivity analysis, this study integrated multiple datasets, covering in situ SM observations, satellite TB and SM products, climate indices, vegetation indices, soil texture and land cover data, as well as precipitation data. The key information of each type of dataset is presented below.

2.1. In Situ SM Networks (NEON)

SM products from the National Ecological Observatory Network (NEON) are standardized, long-term SM monitoring data covering a wide range of ecosystems in the United States, supported by the U.S. National Science Foundation [28,29]. Their long-term observations aim to reveal ecosystem change patterns and provide valuable support for SM-related research (e.g., satellite data validation, eco-hydrological analysis). The network encompasses various ecosystems, including forests, grasslands, farmlands, and deserts, and the corresponding SMAP pixels have been validated with high accuracy [30]. Each terrestrial site is equipped with five soil observation plots, spaced approximately tens of meters apart to capture the spatial variability of SM at the local scale, and each site has a spatial resolution of about 200 m. Vertically distributed SM sensors are installed in each plot, with a measurement depth of up to 2 m (specific depth adjusted according to soil layer thickness). The shallowest three sensors are fixed at 6, 16, and 26 cm depths, while the deeper sensors are arranged flexibly according to the soil structure. This study selects validated first-layer SM from 40 sites with a 30-min temporal resolution from 2017–01–01 to 2023–12–31, retains values passing quality control, and studies soil drying dynamics.
The NEON SM dataset lacks data for 2024, and its time range is inconsistent with the satellite data used in the following text. Therefore, the time range of Section 4.1, which involves this dataset, does not include 2024. The spatial distribution of the 40 sites is shown in Figure 2.

2.2. Soil Moisture Active Passive (SMAP) Data

SMAP L-band TB Level 3 products are gridded data based on satellite radiometer observations, mainly used for SM retrieval, while also providing basic observational support for studying surface energy balance, vegetation moisture, etc. [31]. They include products with 36 km and 9 km resolutions. The 36 km data originates from the original observation characteristics of the SMAP radiometer, corresponding to the spatial scale of the radiometer antenna half-power beam width footprint. The 9 km data uses the Backus–Gilbert method for optimized sampling of original radiometer observations [32], mapping the data to a 9 km Equal-Area Scalable Earth Grid, Version 2.0 (EASEv2) grid, representing a higher-resolution product obtained through enhanced processing. The SMAP satellite operates in a sun-synchronous orbit, with specific ascending and descending orbit times: the local time of the ascending node is 6:00 p.m., and that of the descending node is 6:00 a.m. This study uses 36 km Level 3 H polarization TB ascending and descending products for global τ value analysis. 9 km Level 3 TB will also be utilized to match the spatial representation of NEON sites better. The period is from 1 January 2017 to 30 June 2024. Unlike previous studies on drying characteristics using SMAP SM [13,19], this study does not filter out pixels containing partial water bodies, ice/snow, or urban areas. All events where TB increases conform to an exponential pattern are considered soil drying events.

2.3. Advanced Microwave Scanning Radiometer 2 (AMSR2) C-Band TB

AMSR2 is a sensor aboard the Global Change Observation Mission—Water (GCOM-W1) satellite by the Japan Aerospace Exploration Agency (JAXA). Launched in May 2012 to succeed AMSR-E [33], it is mainly used to monitor parameters related to the global water cycle. It covers multiple observation frequencies, including 6.9 GHz, 7.3 GHz, 10.65 GHz, etc., supporting vertical and horizontal dual-polarization observations [34]. Adding the 7.3 GHz frequency helps reduce radio frequency interference (RFI) in land areas. Its data products are divided into L1, L2, and L3 levels, with L3 products undergoing gridding processing, facilitating regional and global scale research applications. The equatorial overpass times of AMSR2 are approximately 1:30 for descending orbits and 13:30 for ascending orbits daily. This study uses C-band L3 0.1° × 0.1°H polarization ascending and descending TB from 1 January 2017 to 30 June 2024 for drying dynamic analysis. The C-band data is resampled to the SMAP 36 km grid using bilinear interpolation.
It should be noted that although this study only employs H-polarization TB, the conclusions derived from V-polarization TB are similar to those from H-polarization TB.

2.4. Aridity Index

The global Aridity Index quantifies the relationship between precipitation availability and regional atmospheric moisture demand. Calculated based on global data from 1970 to 2000, it has a spatial resolution of 30 arcseconds (equivalent to approximately 1 km in the equatorial region) and covers the entire globe. It is calculated as the ratio of annual average precipitation to annual average reference evapotranspiration. This study uses version 3 of this dataset [35]. Higher index values indicate more humid climates; lower values indicate more arid climates. The global Aridity Index is bilinearly interpolated to the SMAP 36 km grid.

2.5. Normalized Difference Vegetation Index (NDVI)

NASA’s Terra and Aqua satellites carry the Moderate Resolution Imaging Spectroradiometer (MODIS), which provides NDVI data. NDVI reflects the growth status of vegetation; the larger its value, the greater the degree of vegetation coverage. This study uses 1 km spatial resolution data, generating global coverage every 16 days as “MODIS/Terra Vegetation Indices 16-Day L3 Global 1 km SIN Grid V006”. The time range is from 1 January 2017 to 30 June 2024. Only high-quality values are retained, linearly interpolated in the temporal dimension, and then resampled to the SMAP 36 km grid.

2.6. Soil Clay Fraction and Land Cover Data

Soil clay fraction and land cover data are directly obtained from SMAP L3 products, serving as auxiliary data for SMAP SM retrieval [36]. The soil clay fraction is derived from processing 250 m of SoilGrid250 m data. During processing, soil property data from the 0 and 10 cm soil layers are averaged to obtain data at a 5 cm depth, and then regridded to a 36 km resolution. Land cover data is produced based on the MODIS_IGBP dataset, which adopts the International Geosphere-Biosphere Programme (IGBP) classification system, including 17 land cover types such as evergreen needleleaf forests, deciduous broadleaf forests, grasslands, farmlands, etc. The source data are converted to a 36 km resolution on the EASE 2.0 grid during processing. The land cover type corresponding to the 500 m original resolution pixel with the largest proportion in each 36 km grid cell is selected as the dominant type for that cell.

2.7. Precipitation Data

This study uses GPM IMERG Final Precipitation L3 1 day 0.1 degree × 0.1 degree V07 products. The data is mainly obtained from the Global Precipitation Measurement (GPM) satellite mission, a joint international satellite program by NASA and JAXA. The core satellite, the GPM Core Observatory, was launched in February 2014 to monitor global precipitation distribution more accurately [37]. The study uses final precipitation with a spatial resolution of 0.1° × 0.1° and a temporal resolution of 1 day from 1 January 2017 to 30 June 2024, resampled to the SMAP 36 km grid using bilinear interpolation.

3. Methodology

3.1. Spatial Matching of Satellite Overpasses with Ground Sites

The surface 6 cm SM from the five plots of each NEON site is averaged to represent the SM dynamics at the site’s approximately 200 m spatial scale. A pair of pixels corresponding to SMAP 9 km L-band TB and AMSR2 0.1° × 0.1° C-band TB, which are geographically closest to each site, are extracted and matched to the respective site.

3.2. Temporal Filtering to Isolate Post-Precipitation Events

This study uses two core methods to identify SM drying processes. The first method identifies SM drying processes based on changes in SM itself. It does not directly rely on precipitation data; instead, it defines the drying process by analyzing the dynamic variations in the time series of surface SM [25,38]. The first method used in this study was to compare the NEON site SM with TB at corresponding pixels, as described in Section 4.1. Consistent with previous studies [25], site SM is processed into daily average products to eliminate diurnal fluctuations in high-resolution site SM. Drying events are defined as periods where daily SM continuously decreases for five or more consecutive days, with periods containing <3 valid data points filtered out. This method is adopted because precipitation products at NEON sites have missing values, which are not incorporated into this study. In addition, satellite or other reanalysis precipitation gridded products would introduce errors due to the accuracy of gridded data and mismatches in temporal and spatial resolution with site data, affecting τ values derived from sites.
The second method directly uses precipitation events as the “switch” for the drying process, explicitly associating drying with the timing of precipitation [17,39]. Drying is marked as starting when cumulative rainfall in the previous 24 h reaches 5 mm. After this point, if cumulative precipitation in any subsequent 24 h period reaches 2 mm, a new precipitation event is considered to have occurred. This marks the end of the drying period. Only drying events lasting five days or more are included in the analysis. This method is applied to the global analysis of TB drying characteristics and a comparative analysis with SMAP SM, as presented in this study’s Section 4.2 and Section 4.3.
It should be noted that changing the thresholds indicating the start and end of the drydown process, as well as the minimum drydown duration, will alter the number of valid drydown samples, but the conclusions of this study are insensitive to minor changes in the drydown selection criteria.

3.3. Drydown Time Scale

After rainfall ceases, drainage and Stage I processes typically last for a short time except in a few extremely humid areas. Thus, consistent with previous studies [17], this study ignores these processes and models the drying period as an exponential decay process, conforming to the following formula:
θ t = A exp t τ + θ w  
where t is the time since the start of drying (days), θ refers to SM (m3 m−3), A is the drying amplitude (m3 m−3), τ is the drydown time scale (e-folding time scale/day), and θw is the lower limit of SM (m3 m−3). SM values during each drying period are input into the above model to obtain three fitting parameters: A, τ, θw. Fitting is not performed for periods with <3 valid data points. τ is the time for θ to decay until its relative change amplitude A from θw reaches 1/e. A smaller τ indicates faster drying, and a larger A indicates a greater drying amplitude. The upper limit during fitting is set as the minimum SM value during the drying period, and the lower limit as the minimum value in all SM observations (simulating the wilting point). Only fitting coefficients with a coefficient of determination R2 > 0.7 and 0< τ < 100 are retained. When τ exceeds 100 days, the process is no longer a normal drydown—it is either extremely slow or almost non-existent. Possible causes include the following: artificial watering such as irrigation (where supplementary water is added, which naturally slows down the drying process), excessively weak solar radiation in winter (which prevents SM from decreasing through evaporation), and shallow groundwater tables in some areas (where water continuously seeps into the soil; coupled with slow drainage, the soil cannot dry out effectively). None of these scenarios is the “natural drydown processes” the study aims to focus on, so they are excluded.
The fitted drying amplitude A can be regarded as the difference between θ* and θw, i.e., A = θ* − θw. Assuming a linear relationship between TB and SM: TB = k ∗ θ + b. Multiplying both sides of Equation (1) by k and adding b gives the following:
TB t = Δ TB     exp t τ + TB w
where ΔTB = TB* − TBw = (k ∗ θ* + b) − (k ∗ θw + b), with TB* and TBw representing TB observed by radiometers when SM equals the critical and wilting values, respectively. TB values during each drying period are input into Equation (2) to obtain three fitting parameters: ΔTB, τ, TBw. Similar to SM, fitting is not performed for <3. τ is the time required for TB to increase until the ratio of its distance from TBw to the absolute value of the change amplitude ΔTB (|ΔTB|) reaches 1/e. A smaller τ indicates faster TB increase, and a larger |ΔTB| indicates a greater TB increase amplitude. The upper limit of TB during fitting is set as the maximum value in all TB observations, and the lower limit is the maximum TB value during the drying period. Similarly, only fitting coefficients with R2 > 0.7 and τ < 100 are retained. These two conditions ensure that the TB increases reliability dominated by SM during drying. Therefore, τ derived from TB is similar to SM in terms of statistical characteristics.
Figure 3 shows the SM/TB time series of the JERC and SRER sites from 2019 to 2020, with the fitting curves of valid drying events plotted in the figure. It can be observed that within most of the effective drying time windows, the SMAP SM curve is steeper, with a faster decline (smaller τ) and a larger fluctuation range (larger A). For TB, it is evident that the fluctuation range of C-band TB is smaller than that of L-band TB (larger |ΔTB|). Given the significant gap between their |ΔTB| values, it is difficult to determine the relationship between their τ values directly.

3.4. Statistical Metrics for Comparison

This study compares τ values derived from NEON sites and TB using three commonly used statistical indicators [40,41]: Bias, root mean square error (RMSE), and correlation coefficient (R). τ values from NEON sites and TB are denoted as τNEON and τTB, respectively. Bias, RMSE, and R can be expressed as Equations (3)–(5), where E[…] represents the arithmetic mean:
Bias   =   E [ τ TB ]     E [ τ NEON ]
RMSE = E [ τ TB τ NEON 2 ]
R = E τ TB E τ TB τ NEON E τ NEON σ TB σ NEON

4. Results

4.1. NEON vs. TB

Valid drydown events must meet two conditions: R2 > 0.7 and 0 < τ < 100. A total of 2198 drying events across all sites satisfy these criteria. Among them, the HARV site has 0 valid events. This is mainly due to extensive periods of missing data at that site. Within the limited available periods, no valid drying events were detected. Therefore, the HARV site is excluded from the subsequent analysis. The situation where both sites and L-band descending-orbit TB meet this condition is marked as L-D; the situation where both sites and C-band descending-orbit TB meet this condition is marked as C-D; the situation where sites, L-band descending-orbit TB, and C-band descending-orbit TB all meet this condition simultaneously is marked as (L + C)-D. The three corresponding ascending orbit situations are L-A, C-A, and (L + C)-A. The number of valid events for L-D/L-A (976/995) is greater than that for C-D/C-A (623/648), indicating that L-band signal more closely conform to the exponential pattern during drying time windows compared to C-band signal, suggesting that C-band signal are more susceptible to external factors other than SM (e.g., vegetation interception, minor changes in vegetation water content), thereby disrupting the shape of the exponential curve and reducing the number of valid drydown events. Figure 4 shows the percentage of valid events at each site, representing the total number of valid events under different conditions. It can be observed that under the two scenarios of descending orbit and ascending orbit, the consistency of variation in percentage across all sites is relatively high. In all cases, each site’s percentage is less than 10%, and the percentages of the DCFS, JERC, KONA, OSBS, and WOOD are relatively higher than those of the others.
Figure 5 shows scatter density plots comparing τ values from NEON sites and TB, with data points in subfigures (a), (b), (c), (d) from L-D, L-A, C-D, and C-A, respectively. There are significant inconsistencies between the two τ values from different products, with biases of −5.83, −5.14, −7.04, and −7.27; RMSEs of 17.59, 19.13, 18.49, and 18.75; and Rs of 0.19, 0.06, 0.01, and 0.05. The RMSE is nearly 20. The high value is mainly caused by the large mismatch between some NEON and TB points. Some NEON points are at extremely high/low values, while TB points are at extremely low/high values. Specifically, some NEON τ values are in the 80–100 range, while TB τ values are in the 0–20 range, showing a large gap. These values will also significantly reduce R. If we lower the upper limit of τ—for example, by only considering the points that simultaneously satisfy τ < 60—then R will be improved. This large gap may be due to inconsistent spatial resolutions between NEON sites and TB. NEON sites are approximately 0.2 km × 0.2 km, L-band TB is 9 km × 9 km, and C-band TB is 0.1°×0.1°, with different spatial representations leading to varying impacts from surface heterogeneity and uneven precipitation. Additionally, the higher temporal sampling frequency of NEON sites (30 min) may contribute. The bias of TB relative to NEON is negative, indicating that the average τ of TB is smaller than that of NEON, which is confirmed by the peak scatter density area lying below the 1:1 line. There are 701, 703, 458, and 514 drying events below the 1:1 line, accounting for 72%, 71%, 74%, and 79% of the total, respectively. This phenomenon is expected, mainly due to differences in sensing depths between NEON sites and L/C TB. Overall, the Bias of the τ values derived from NEON and TB ranges from −5 to −7, with an RMSE of 17 to 20 and an R of 0 to 0.2, indicating a high level of inconsistency between the two. Specifically, water loss processes such as drainage and evapotranspiration have inconsistent impacts across different spatial scales, leading to significant differences in drying behaviors between the NEON site and RS footprint scales.
Figure 6 shows violin plots comparing τ values from NEON sites, L-band TB, and C-band TB. Subfigure (a) presents data from the (L + C)-D condition, while subfigure (b) shows results from the (L + C)-A condition. These two conditions correspond to 401 and 412 valid drying events. All three distributions exhibit a unimodal pattern and long-tailed effects. Among them, NEON shows a more significant long-tailed effect than TB. This difference reflects their varying sensing depths, approximately 4~8 cm for NEON, 0~5 cm for L-band TB, and 0~3 cm for C-band TB. As the sensing depth becomes shallower, the median, upper, and lower quartiles of τ values all decrease. For descending orbits, the kurtosis of NEON, L TB-D, and C TB-D distributions are 7.72, 6.28, and 13.68, respectively, and their skewness values are 2.53, 2.03, and 2.94. NEON and L TB have similar kurtosis and skewness, while C TB exhibits much higher values. For ascending orbits, the kurtosis of NEON, L TB-A, and C TB-A distributions increases to 7.31, 13.23, and 21.78, with skewness values of 2.41, 3.19, and 3.89. Both kurtosis and skewness follow the pattern C TB > L TB > NEON, indicating a relationship with sensing depth. As the depth becomes shallower, the peak of the distribution of τ becomes sharper, and the degree of right skewness increases.

4.2. Spatial Variability of Drying Patterns and Sensitivity Analysis

Figure 7 shows the global spatial pattern of median τ ( τ ^ ), Clearly, L TB τ ^ exhibits spatial heterogeneity and coherent spatial patterns. For example, Africa transitions from a dry–wet–dry pattern from north to south. Eastern South America, Western South America, and southern vs. northern Eurasia show dry–wet patterns. Australia is predominantly dry, with wetter areas located on its periphery. The spatial patterns of L TB descending and ascending orbits are similar. Still, C TB ascending orbits appear drier than descending in many regions, such as western South America and southeastern North America. Moreover, C TB τ ^ is smaller than L TB in many areas, such as northwestern South America and central Africa.
The global probability density function (PDF) of τ ^ reflects drying behavior across global regions. Figure 8 shows the PDF of τ ^ for globally valid grid cells. A cell is considered valid for the same grid cell location when the number of valid drydown events for all four conditions (L TB-D, L TB-A, C TB-D, C TB-A) is at least 3. This ensures that the sample sizes of the four curves are consistent. The distribution of τ ^ is positively skewed. Specifically, the medians of L TB-D, L TB-A, C TB-D, and C TB-A are 4.98, 5.10, 4.19, and 3.27, respectively. The kurtosis values for these conditions are 18.70, 25.67, 43.20, 70.26, respectively. Their skewness values are 2.99, 3.48, 4.97, and 6.12, respectively. Among these, C TB exhibits greater kurtosis and skewness but a smaller median than L TB globally, indicating that shallower depths dry faster. Furthermore, L TB-D shows a lower median than L TB-A, while C TB presents the opposite pattern. Comparing the kurtosis and skewness of L TB-D/C TB-D to those of L TB-A/C TB-A, L TB-D/C TB-D exhibits lower values.
Three covariates were selected for sensitivity analysis to explore key factors influencing the temporal and spatial variation in τ. These covariates include aridity index, clay fraction, and NDVI. Among them, the aridity index and clay fraction are considered static factors. The aridity index characterizes the background climatic dryness or wetness of a region. In contrast, the clay fraction represents the influence of soil texture on the drying process. NDVI is treated as a dynamic factor. The temporal average NDVI during the drying time window is used to characterize vegetation effects. This average value reflects the role of vegetation in modulating τ over time.
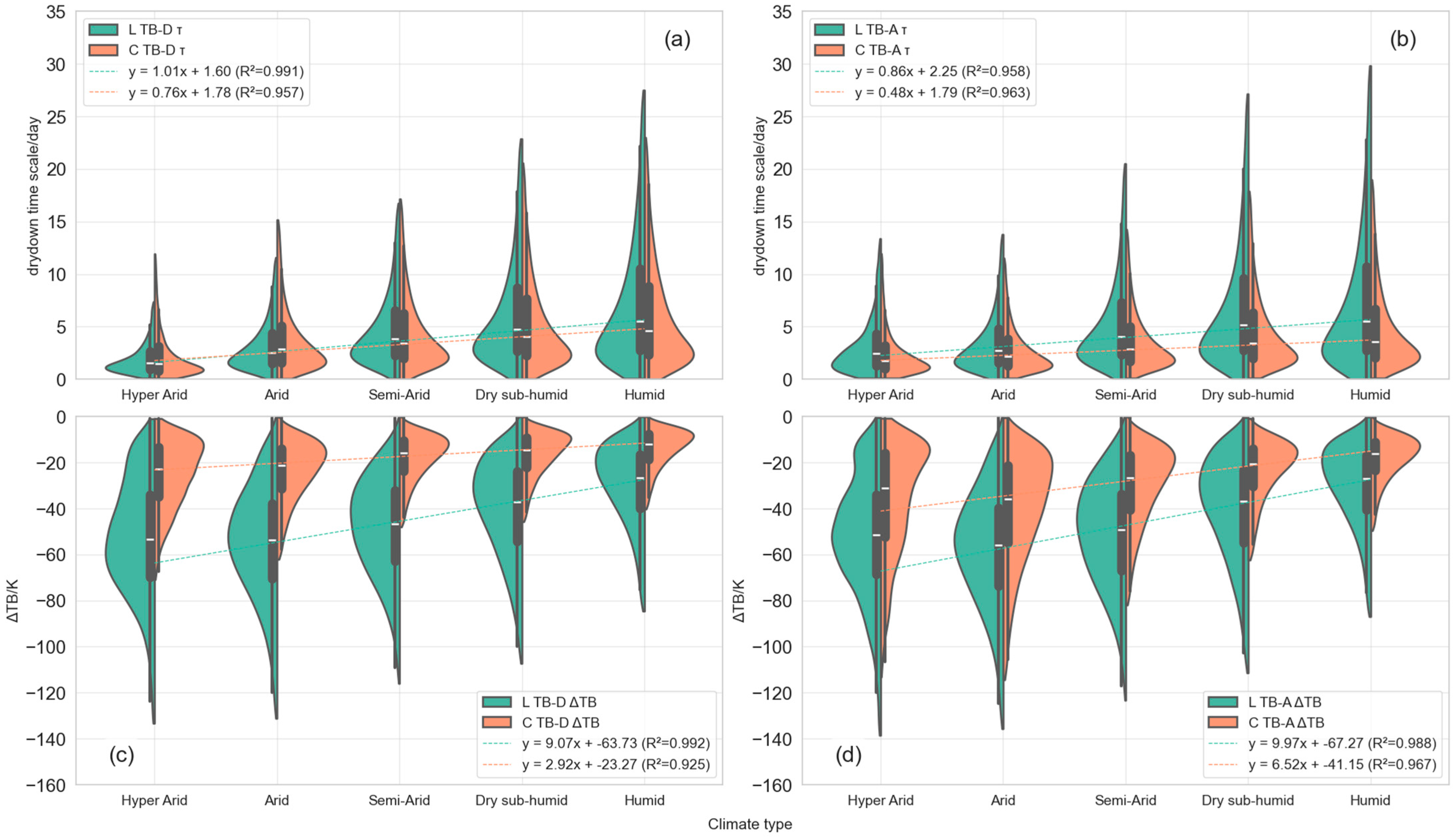
Based on the traditional UNEP 1997 classification system [42], the global aridity index is divided into 5 categories: index < 0.03 corresponds to hyper-arid climate; 0.03~0.2 to arid climate; 0.2~0.5 to semi-arid climate; 0.5~0.65 to dry sub-humid climate; >0.65 to humid climate. Figure 9 shows the spatial distribution of climate types based on this classification. The transition of climate type spatial patterns is consistent with that of L TB τ ^ spatial patterns in many regions.
Counting the number of global valid drydown events for L and C TB over 7.5 years yields millions, ensuring the reliability of the obtained statistical characteristics. However, both ΔTB and τ show a large dispersion. To facilitate result presentation, τ/ΔTB was filtered for outliers when classified by each type. Specifically, the lower bound was defined as the first quartile minus 1.5 times the interquartile range. The upper bound was the third quartile plus 1.5 times the interquartile range. Only τ/ΔTB values within this range were retained for both L and C TB, ensuring equal sample sizes across the two types for each climate class.
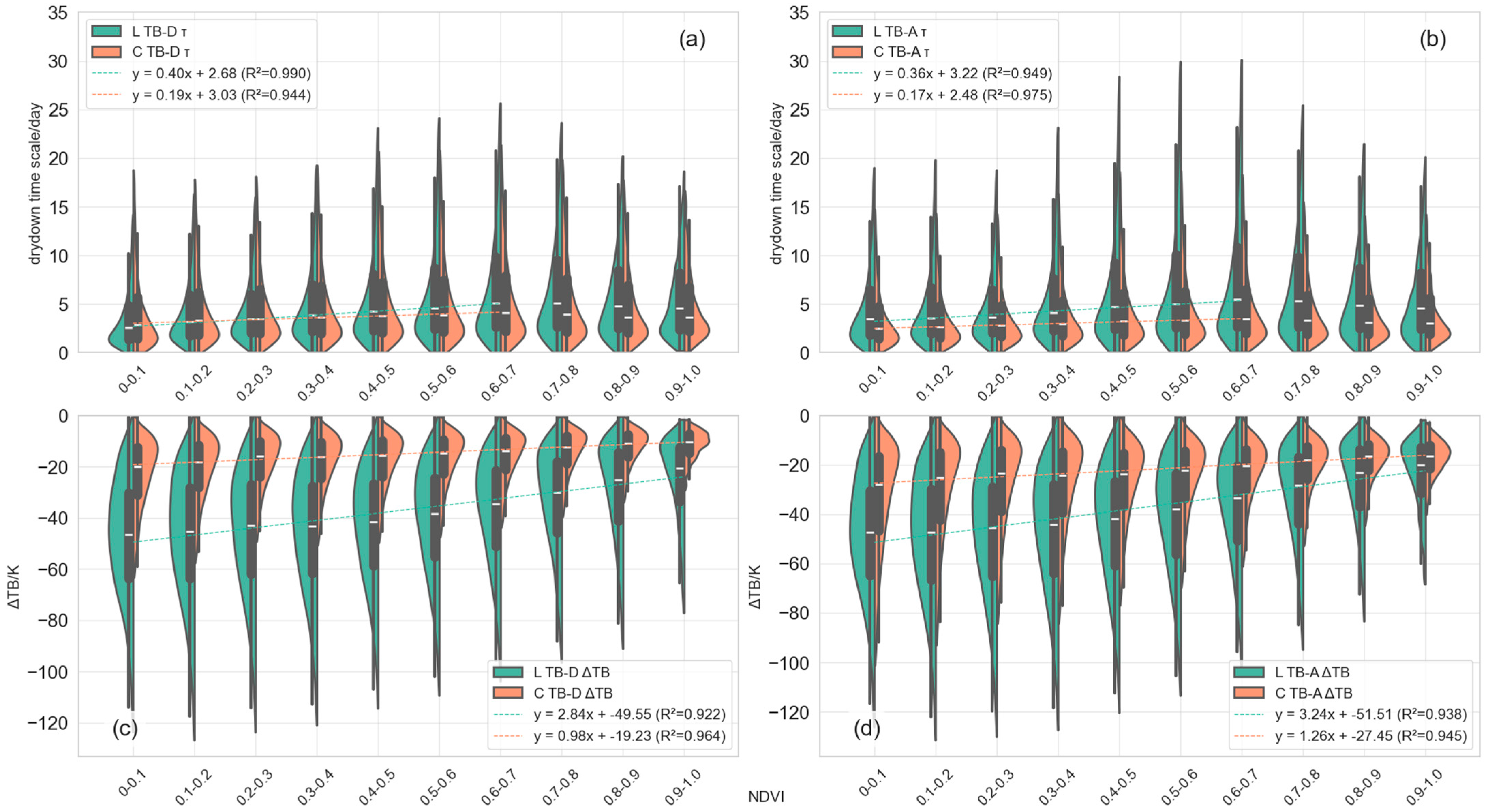
Figure 10 shows violin plots of τ and ΔTB classified by climate type. Hyper Arid, Arid, Semi-Arid, Dry sub-humid, and Humid are denoted as x = 0 to 4, respectively. Next, linear regression was performed using the medians of τ or ΔTB from each climate subclass (x = 0 to 4) as the dependent variable (y). This regression is used to assess the sensitivity of τ to climate type. R2 can be used to determine whether τ is sensitive to climate types. If it exceeds a high threshold, such as R2 > 0.9, it indicates that τ is sensitive to climate types. A higher slope indicates that τ increases more rapidly with climate wetness, reflecting greater sensitivity. The number of samples of the Hyper Arid class in Subfigures (c) and (d) is approximately 10,000 and 5000, respectively, much smaller than other climate types. It can be confirmed from Figure 8 and Figure 9, which indicate the Hyper Arid class is mainly concentrated in northern Africa, where the number of effective drying events in numerous grid points is less than 3. Therefore, this class is not considered in the linear regression. The R2 of all linear regressions is greater than 0.9, and the slope of L TB is larger than C TB. This means that both L and C TB τ/ΔTB values are sensitive to climate type, and L TB is more sensitive than C TB. As the climate becomes wetter, the median, upper quartile, and lower quartile (statistics) of τ increase with longer distribution tails, while the statistics of |ΔTB| decrease, with fluctuations observed between the Hyper Arid and Arid types. The performance of descending and ascending orbits is almost identical.
Figure 11 shows results classified by NDVI. Like Figure 10, linear regression was performed for each subfigure to examine trends in τ and ΔTB. However, for subfigures (a) and (b), only the first seven NDVI intervals were used. This is because NDVI values above 0.7 exhibit a different pattern. When NDVI is in the 0~0.7 range, the statistics of τ show an increasing trend, with a stronger trend for L TB than C TB. The R2 of all linear regressions is also greater than 0.9. Therefore, τ values of L and C TB are also sensitive to NDVI, and the sensitivity of L TB is also stronger than that of C TB. This phenomenon is reasonable. As NDVI increases, vegetation coverage increases, blocking solar radiation and reducing the evaporation rate of surface soil. When NDVI is in the 0.7~1.0 range, the statistics of τ values no longer increase but show a decreasing trend, indicating that when NDVI exceeds a certain threshold of 0.7, further increases in NDVI no longer enhance the inhibition of vegetation on soil evaporation rate. ΔTB statistics also increase with NDVI, indicating that greater vegetation coverage leads to more substantial attenuation of microwave signals and smaller TB increase amplitude during drying. The increasing trend of L TB ΔTB is significantly greater than that of C TB, showing higher sensitivity. This pattern of change is similar to that observed under different climate types, mainly because NDVI has a high correlation with climate types. Generally, regions with a larger annual average NDVI tend to have a more humid climate. It indicates that although the attenuation effect of vegetation on C TB is greater than that on L TB, this attenuation effect changes with increasing vegetation coverage, and the degree of change in L TB is more significant. The performance of descending orbit TB and ascending orbit TB is similar.
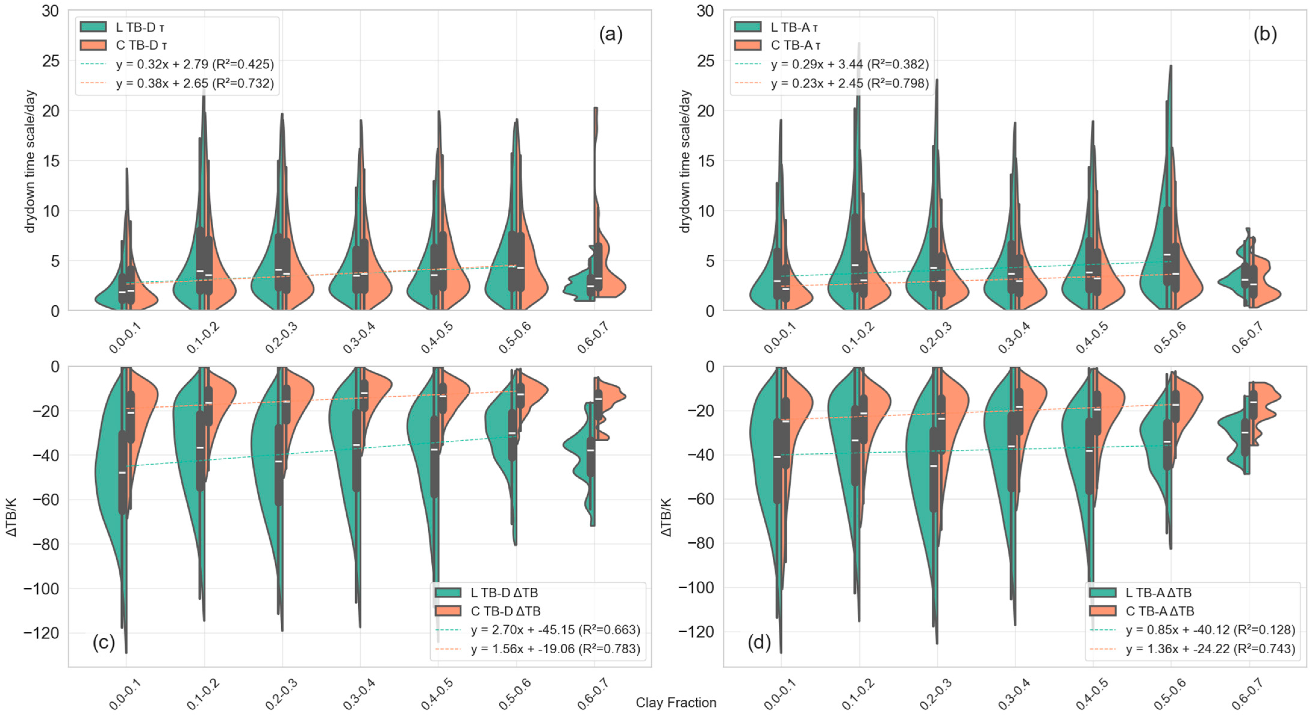
Figure 12 shows results classified by clay fraction. A higher clay fraction means smaller soil pores and slower water loss. Ideally, τ should increase with clay fraction. However, the τ statistics show no apparent increasing trend, and ΔTB also shows no clear pattern with clay fraction. In cases where the clay fraction is 0.6–0.7, the distribution of τ/ΔTB shows multimodality and instability. This instability mainly results from the limited number of samples in this category, which is fewer than 100. In contrast, in other cases, the sample sizes are tens or hundreds of thousands. Therefore, the last category was not considered when performing the linear regression. The R2 of all linear regression lines is significantly smaller than that in the previous climate and NDVI classifications, showing no strong linear growth trend. This is consistent with previous conclusions that soil texture has the smallest impact on the drying rate [12]. In addition, under all subcategories of NDVI, climate types, and clay fractions, |ΔTB| statistics of L TB are greater than those of C TB, which may be due not only to stronger attenuation of C TB emitted by the soil layer by vegetation compared to L TB but also to differences in scattering by vegetation and transmission/scattering by clouds between the two bands.

4.3. Comparison with SMAP SM Products

If the various assumptions of the radiative transfer model, soil dielectric model, empirical parameters, correction processes for vegetation and roughness used in retrieving SM from SMAP TB are entirely correct, τ values derived from SMAP TB and SM products based on the linear assumption would be equal, as they correspond to the same sensing depth.
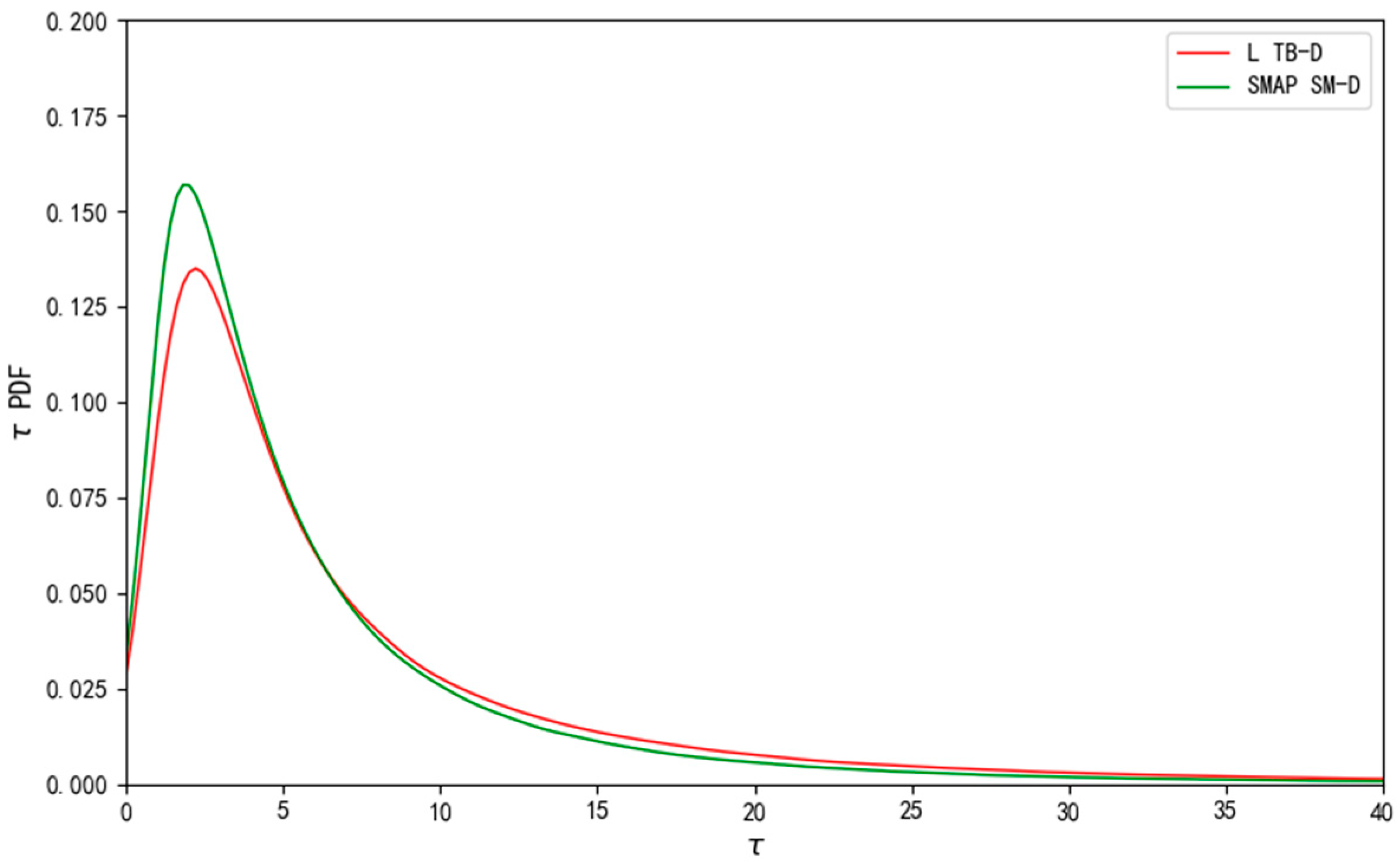
Both descending and ascending orbit TB are used to invert SM at corresponding times. For the descending orbit at 6:00 AM, near-surface soil and vegetation temperatures are more uniform, effectively reducing SM retrieval errors caused by temperature differences. Therefore, only the higher-precision descending orbit SMAP SM (SMAP SM-D) is used in this part. Global valid τ value pairs of L TB-D and SMAP SM-D were extracted over 7.5 years. Figure 13 shows their PDF curves. The L TB-D and SMAP SM-D medians are 4.65 and 3.98, with kurtosis values of 15.90 and 20.65, and skewness values of 3.41 and 3.68, respectively. The median of SM is smaller, and the distribution curve is steeper. L TB and SMAP SM correspond to the same depth; however, SM’s drying rate is faster than TB’s.
The SMAP baseline algorithm uses IGBP land cover type and NDVI to determine vegetation water content, thereby obtaining vegetation optical depth. The soil clay fraction is necessary for the soil dielectric model used. These three datasets are auxiliary data for SMAP retrieval. Figure 14 shows violin plots of valid τ value pairs of L TB-D and SMAP SM-D classified based on these three criteria. For land cover classification, pixels with dominant types such as permanent wetlands, urban and built-up, and snow and ice are filtered out. SM τ statistics are smaller than L TB’s in almost all NDVI, land cover type, and soil clay fraction subcategories. Only when the soil clay fraction is 0.6~0.7, SM τ statistics are larger than L TB’s. Additionally, the two are almost identical under the Open Shrublands type. These indicate that the faster drying of SMAP compared to in situ observations may not be solely due to a shallower sensing depth.

5. Discussion

SMAP and SMOS SM were found to dry faster than in situ observations [16,17], attributed to the shallower sensing depth of RS products. Using calibrated L3 brightness temperature (TB), this study compared τ values from C-band TB (0–3 cm), L-band TB (0–5 cm), and NEON (4–8 cm) with different sensing depths, revealing the statistical relationship: C TB < L TB < NEON, indicating slower drying at greater depths. This suggests depth should be considered when fusing SM products of different frequencies. Additionally, comparing τ from L-band TB and SMAP SM showed SMAP SM < L TB. Despite the same sensing depth, SMAP SM still dried faster, indicating the faster drying of SMAP/SMOS SM compared to in situ observations may not be solely due to sensing depth.
The zero-order incoherent radiative transfer model assumes uniform vertical SM profiles and ignores inter-layer scattering/absorption. Yet, rapid surface water loss early in drying creates large inter-layer SM gradients. A large SM gradient produces a large dielectric constant gradient, and the coherent effect of intra-layer reflected waves cannot be ignored when microwave signals penetrate such layered media [43]. Changes in surface roughness may accompany heavy precipitation [44]. When humidity gradients and roughness gradients coexist in RS pixels, microwave signals are modulated by dielectric constant mutations and topographic relief, leading to a transition in scattering mechanisms from specular reflection to diffuse scattering. In addition, precipitation can slightly increase the vegetation water content in pixels with vegetation. This increase, along with water intercepted above the vegetation layer [45], absorbs microwaves emitted by the soil. Moreover, the falling leaves absorb the microwave emitted by the soil. The above states are not considered in the RS inversion algorithm. Therefore, a bold conjecture can be put forward: Factors such as shallower sensing depth, complex soil scattering due to strong moisture gradients, and vegetation interception are not fully considered in retrieval algorithms, which jointly lead to a wet bias in SMAP SM. This wet bias gradually decreases as the SM gradient diminishes over time after the start of drying, which is consistent with the evaluation conclusion [46]. The initial large wet bias at the beginning of the drying period makes the SM drying curve steeper, with a smaller τ. We strongly recommend using more core validation sites equipped with vertically placed sensors, whose sensing depth is more consistent with the TB signal than that of horizontally placed sensors after precipitation [47], to explore the variation patterns of SM bias caused by other complex factors.
The spatial pattern of τ ^ reflects the regional differences in drying behavior. The τ ^ derived from C TB-A is drier than C TB-D in many regions, and its spatial pattern is smoother. The local times of C TB descending and ascending orbit satellite overpasses are 1:30 a.m. and 1:30 p.m. For the same location, the sun may heat the surface during one pass but not the other. The presence/absence of solar heating and changes in solar radiation intensity during drying can affect the shape of the drying curve. Therefore, solar heating may cause regional differences in C TB descending and ascending orbit drying patterns. The spatial pattern of τ ^ derived from L TB in this paper is similar to the results of SMAP SM [13], especially in the African region, and the transition of dry–wet patterns in Eurasia is similar.
When NDVI < 0.7, τ statistics increase with greater vegetation coverage, indicating slower drying. In addition, it has been pointed out that not all plants absorb water from the root zone for transpiration. In contrast, most plants (grasslands, farmlands, shrubs, trees, etc.) mainly or seasonally absorb water from the upper soil layer [48]. Therefore, when NDVI > 0.7, transpiration may be greater than evaporation inhibition, accelerating surface water loss and causing a downward trend in the statistics of τ.
Typically, we would expect the increase in L TB and C TB in low-vegetation coverage areas would be relatively close. This is because the impact of vegetation attenuation on both is minimal. However, the results show that under all subcategories, the statistical values of |ΔTB| for L TB are consistently greater than those for C TB. This may be due not only to the fact that vegetation causes stronger attenuation of the C TB emitted by the soil layer compared to L-band TB, but also to differences between the two bands in vegetation scattering, cloud transmission/scattering, and the degree of influence by RFI—all of which are potential contributing factors.
Notably, this paper has limitations. The exponential model assumes rapid drainage and Stage I during drying, with Stage II as the main process; however, in areas with low atmospheric evaporation demand or high clay content, drying may take five days to reach Stage II, leading to underestimated τ [13]. In Section 4.1, drying periods are identified by a daily average SM that decreases continuously for at least five days without a specific threshold, so in situ observation errors may cause false drying or truncate real processes. In Section 4.2 and Section 4.3, precipitation data accuracy affects drying window screening. Moreover, factors like RFI correction, data resampling, differences in temporal sampling frequencies across various products, variations in spatial representativeness, and uneven precipitation distribution may all affect the results.

6. Conclusions

This study aimed to explore the τ of SM by comparing multi-frequency microwave TB, SMAP SM products, and NEON in situ observations, focusing on the sensitivity of τ to key factors and global spatial patterns. The key results and implications are as follows:
First, τ exhibits a clear sensing depth-dependent pattern: C-band TB (0~3 cm) < L-band TB (0~5 cm) < NEON in situ observations (4~8 cm), confirming faster drying in shallower soil; C-band TB has fewer valid drying events than L-band TB, as it is more susceptible to external interference (e.g., vegetation interception, minor changes in vegetation water content). Second, the global spatial pattern of TB-derived τ ^ aligns with climate type distributions (based on the Aridity Index), and its PDF shows a positive skew; C-band TB has larger kurtosis, larger skewness, and a smaller median than L-band TB, further validating depth-driven drying differences. Third, τ is sensitive to NDVI (when NDVI < 0.7) and climate type—with L-band TB showing higher sensitivity than C-band TB—but relatively insensitive to soil texture; L-band TB has a smaller attenuation magnitude (|ΔTB|) than C-band TB, but its attenuation variation with NDVI/climate is more significant. Fourth, even with similar sensing depths, SMAP SM has a smaller τ than L-band TB, indicating that sensing depth is not the sole reason for SMAP’s faster drying; unaccounted factors in retrieval (e.g., the complex scattering process from SM gradients and vegetation water interception) may also play a role.
Scientifically, this study innovatively uses multi-frequency TB to explore τ, revealing frequency-dependent drying characteristics and filling gaps in SM product-based τ research. Practically, it guides SM retrieval algorithm optimization (e.g., incorporating moisture gradient effects) and suggests using vertical sensors at validation sites to investigate SM biases. Future research could use P-band data to explore deeper soil drying [49], enhancing the understanding of the SM drying process.

Author Contributions

Conceptualization, S.L.; methodology, H.J.; software, H.J.; validation, H.J.; formal analysis, H.J.; investigation, H.J.; resources, S.L.; data curation, H.J.; writing—original draft preparation, H.J.; writing—review and editing, Y.H., S.L. and J.W.; visualization, H.J.; supervision, S.L.; project administration, S.L.; funding acquisition, S.L. All authors have read and agreed to the published version of the manuscript.

Funding

This research was funded by the National Key R&D Program of China (Grant No. 2022YFF0801404), the Key Research and Development and Achievement Transformation Program of Inner Mongolia Autonomous Region, China (Grant No. 2025YFDZ0007), the Yan Liyuan–ENSKY Foundation Project of Zhuhai Fudan Innovation Research Institute (Grant No. JX240002), and the National Natural Science Foundation of China (Grant No. 42075150).

Data Availability Statement

The NEON data were obtained from https://data.neonscience.org/data-products/DP1.00094.001, accessed on 29 March 2025. SMAP data were obtained from https://nsidc.org/data/smap/data, accessed on 20 April 2024. AMSR2 data were obtained from https://gportal.jaxa.jp/, accessed on 5 May 2024. The Aridity Index dataset was retrieved from https://cgiarcsi.community, accessed on 10 June 2025. MODIS NDVI data were downloaded from https://search.earthdata.nasa.gov/, accessed on 18 July 2024. GPM IMERG precipitation data were obtained from https://disc.gsfc.nasa.gov/, accessed on 25 August 2024.

Conflicts of Interest

The authors declare no conflicts of interest.

References

  1. Weatherl, R.K.; Henao Salgado, M.J.; Ramgraber, M.; Moeck, C.; Schirmer, M. Estimating surface runoff and groundwater recharge in an urban catchment using a water balance approach. Hydrogeol. J. 2021, 29, 2411–2428. [Google Scholar] [CrossRef]
  2. Zhou, S.; Williams, A.P.; Lintner, B.R.; Berg, A.M.; Zhang, Y.; Keenan, T.F.; Cook, B.I.; Hagemann, S.; Seneviratne, S.I.; Gentine, P. Soil moisture–atmosphere feedbacks mitigate declining water availability in drylands. Nat. Clim. Change 2021, 11, 38–44. [Google Scholar] [CrossRef]
  3. Taylor, C.M.; de Jeu, R.A.; Guichard, F.; Harris, P.P.; Dorigo, W.A. Afternoon rain more likely over drier soils. Nature 2012, 489, 423–426. [Google Scholar] [CrossRef]
  4. Qiao, L.; Zuo, Z.; Zhang, R.; Piao, S.; Xiao, D.; Zhang, K. Soil moisture-atmosphere coupling accelerates global warming. Nat. Commun. 2023, 14, 4908. [Google Scholar] [CrossRef]
  5. Koster, R.D.; Dirmeyer, P.A.; Guo, Z.C.; Bonan, G.; Chan, E.; Cox, P.; Gordon, C.T.; Kanae, S.; Kowalczyk, E.; Lawrence, D.; et al. Regions of strong coupling between soil moisture and precipitation. Science 2004, 305, 1138–1140. [Google Scholar] [CrossRef] [PubMed]
  6. Seneviratne, S.I.; Corti, T.; Davin, E.L.; Hirschi, M.; Jaeger, E.B.; Lehner, I.; Orlowsky, B.; Teuling, A.J. Investigating soil moisture-climate interactions in a changing climate: A review. Earth-Sci. Rev. 2010, 99, 125–161. [Google Scholar] [CrossRef]
  7. Liu, L.; Gudmundsson, L.; Hauser, M.; Qin, D.; Li, S.; Seneviratne, S.I. Soil moisture dominates dryness stress on ecosystem production globally. Nat. Commun. 2020, 11, 4892. [Google Scholar] [CrossRef] [PubMed]
  8. Sehgal, V.; Gaur, N.; Mohanty, B.P. Global Flash Drought Monitoring Using Surface Soil Moisture. Water Resour. Res. 2021, 57, e2021WR029901. [Google Scholar] [CrossRef]
  9. Liu, J.G.; Wang, Q.R.; Zhan, W.W.; Lian, X.; Gentine, P. When and where soil dryness matters to ecosystem photosynthesis. Nat. Plants 2025, 11, 1390–1400. [Google Scholar] [CrossRef]
  10. Laio, F.; Porporato, A.; Ridolfi, L.; Rodriguez-Iturbe, I. Plants in water-controlled ecosystems: Active role in hydrologic processes and response to water stress—II. Probabilistic soil moisture dynamics. Adv. Water Resour. 2001, 24, 707–723. [Google Scholar] [CrossRef]
  11. McColl, K.A.; He, Q.; Lu, H.; Entekhabi, D. Short-Term and Long-Term Surface Soil Moisture Memory Time Scales Are Spatially Anticorrelated at Global Scales. J. Hydrometeorol. 2019, 20, 1165–1182. [Google Scholar] [CrossRef]
  12. Shellito, P.J.; Small, E.E.; Livneh, B. Controls on surface soil drying rates observed by SMAP and simulated by the Noah land surface model. Hydrol. Earth Syst. Sci. 2018, 22, 1649–1663. [Google Scholar] [CrossRef]
  13. McColl, K.A.; Wang, W.; Peng, B.; Akbar, R.; Gianotti, D.J.S.; Lu, H.; Pan, M.; Entekhabi, D. Global characterization of surface soil moisture drydowns. Geophys. Res. Lett. 2017, 44, 3682–3690. [Google Scholar] [CrossRef]
  14. Sehgal, V.; Gaur, N.; Mohanty, B.P. Global Surface Soil Moisture Drydown Patterns. Water Resour. Res. 2021, 57, e2020WR027588. [Google Scholar] [CrossRef]
  15. Rahmati, M.; Amelung, W.; Brogi, C.; Dari, J.; Flammini, A.; Bogena, H.; Brocca, L.; Chen, H.; Groh, J.; Koster, R.D.; et al. Soil Moisture Memory: State-Of-The-Art and the Way Forward. Rev. Geophys. 2024, 62, e2023RG000828. [Google Scholar] [CrossRef]
  16. Rondinelli, W.J.; Hornbuckle, B.K.; Patton, J.C.; Cosh, M.H.; Walker, V.A.; Carr, B.D.; Logsdon, S.D. Different Rates of Soil Drying after Rainfall Are Observed by the SMOS Satellite and the South Fork in situ Soil Moisture Network. J. Hydrometeorol. 2015, 16, 889–903. [Google Scholar] [CrossRef]
  17. Shellito, P.J.; Small, E.E.; Colliander, A.; Bindlish, R.; Cosh, M.H.; Berg, A.A.; Bosch, D.D.; Caldwell, T.G.; Goodrich, D.C.; McNairn, H.; et al. SMAP soil moisture drying more rapid than observed in situ following rainfall events. Geophys. Res. Lett. 2016, 43, 8068–8075. [Google Scholar] [CrossRef]
  18. Cappelletti, L.; Ruscica, R.; Salvia, M.M.; Sörensson, A.; Jobbágy, E.; Gattinoni, N.; Spennemann, P.; Fernandez-Long, M. First Surface Soil Drying Validation in a Productive Area in Central Argentina. ISPRS Ann. Photogramm. Remote Sens. Spat. Inf. Sci. 2020, IV-3/W2-2020, 89–94. [Google Scholar]
  19. He, Q.; Lu, H.; Yang, K. Soil Moisture Memory of Land Surface Models Utilized in Major Reanalyses Differ Significantly From SMAP Observation. Earth’s Future 2023, 11, e2022EF003215. [Google Scholar] [CrossRef]
  20. Lv, S.N.; Wen, J.; Zeng, Y.J.; Tian, H.; Su, Z.B. An improved two-layer algorithm for estimating effective soil temperature in microwave radiometry using in situ temperature and soil moisture measurements. Remote Sens. Environ. 2014, 152, 356–363. [Google Scholar] [CrossRef]
  21. Njoku, E.G.; Entekhabi, D. Passive microwave remote sensing of soil moisture. J. Hydrol. 1996, 184, 101–129. [Google Scholar] [CrossRef]
  22. Wang, J.R.; Mcmurtrey, J.E.; Engman, E.T.; Jackson, T.J.; Schmugge, T.J.; Gould, W.I.; Fuchs, J.E.; Glazar, W.S. Radiometric Measurements over Bare and Vegetated Fields at 1.4-Ghz and 5-Ghz Frequencies. Remote Sens. Environ. 1982, 12, 295–311. [Google Scholar] [CrossRef]
  23. Rao, K.S.; Chandra, G.; Rao, P.V.N. The Relationship between Brightness Temperature and Soil-Moisture—Selection of Frequency-Range for Microwave Remote-Sensing. Int. J. Remote Sens. 1987, 8, 1531–1545. [Google Scholar] [CrossRef]
  24. Ruscica, R.C.; Polcher, J.; Salvia, M.M.; Sörensson, A.A.; Piles, M.; Jobbágy, E.G.; Karszenbaum, H. Spatio-temporal soil drying in southeastern South America: The importance of effective sampling frequency and observational errors on drydown time scale estimates. Int. J. Remote Sens. 2020, 41, 7958–7992. [Google Scholar] [CrossRef]
  25. Tso, C.-H.M.; Blyth, E.; Tanguy, M.; Levy, P.E.; Robinson, E.L.; Bell, V.; Zha, Y.; Fry, M. Multiproduct Characterization of Surface Soil Moisture Drydowns in the United Kingdom. J. Hydrometeorol. 2023, 24, 2299–2319. [Google Scholar] [CrossRef]
  26. Xu, Y.; He, Q.; Yao, P.; Lu, H.; Yang, K.; Feldman, A.; Gianotti, D.J.S.; Entekhabi, D. Global Characterizations of Drydown Events from a Long-Term Satellite Soil Moisture Dataset. In Proceedings of the IGARSS 2023—2023 IEEE International Geoscience and Remote Sensing Symposium, Pasadena, CA, USA, 16–21 July 2023; pp. 2843–2845. [Google Scholar]
  27. Jost, T.; Wang, W.; Fiebig, U.C.; Pérez-Fontán, F. Comparison of L- and C-Band Satellite-to-Indoor Broadband Wave Propagation for Navigation Applications. IEEE Trans. Antennas Propag. 2011, 59, 3899–3909. [Google Scholar] [CrossRef]
  28. Goodman, K.J.; Parker, S.M.; Edmonds, J.W.; Zeglin, L.H. Expanding the scale of aquatic sciences: The role of the National Ecological Observatory Network (NEON). Freshw. Sci. 2015, 34, 377–385. [Google Scholar] [CrossRef]
  29. Keller, M.; Schimel, D.S.; Hargrove, W.W.; Hoffman, F.M. A continental strategy for the National Ecological Observatory Network. Front. Ecol. Environ. 2008, 6, 282–284. [Google Scholar] [CrossRef]
  30. Ayres, E.; Colliander, A.; Cosh, M.H.; Roberti, J.A.; Simkin, S.; Genazzio, M.A. Validation of SMAP Soil Moisture at Terrestrial National Ecological Observatory Network (NEON) Sites Show Potential for Soil Moisture Retrieval in Forested Areas. IEEE J. Sel. Top. Appl. Earth Obs. Remote Sens. 2021, 14, 10903–10918. [Google Scholar] [CrossRef]
  31. Entekhabi, D.; Njoku, E.G.; O’Neill, P.E.; Kellogg, K.H.; Crow, W.T.; Edelstein, W.N.; Entin, J.K.; Goodman, S.D.; Jackson, T.J.; Johnson, J.; et al. The Soil Moisture Active Passive (SMAP) Mission. P. IEEE 2010, 98, 704–716. [Google Scholar] [CrossRef]
  32. Chaubell, J.; Yueh, S.; Entekhabi, D.; Peng, J. Resolution Enhancement of Smap Radiometer Data Using the Backus Gilbert Optimum Interpolation Technique. In Proceedings of the 2016 IEEE International Geoscience and Remote Sensing Symposium (IGARSS), Beijing, China, 10–15 July 2016; pp. 284–287. [Google Scholar]
  33. Imaoka, K.; Kachi, M.; Fujii, H.; Murakami, H.; Hori, M.; Ono, A.; Igarashi, T.; Nakagawa, K.; Oki, T.; Honda, Y.; et al. Global Change Observation Mission (GCOM) for Monitoring Carbon, Water Cycles, and Climate Change. P. IEEE 2010, 98, 717–734. [Google Scholar] [CrossRef]
  34. Ebuchi, N.; Kachi, M.; Fujii, H.; Maeda, T.; Ono, N.; Kasahara, M.; Shimoda, H.; Team, A.S. Long-Term Observations of the Global Water Cycle, Air-Sea Interactions and Polar Environments by Gcom-W/Amsr2. In Proceedings of the IGARSS 2019—2019 IEEE International Geoscience and Remote Sensing Symposium, Yokohama, Japan, 28 July–2 August 2019; pp. 4674–4676. [Google Scholar]
  35. Zomer, R.J.; Xu, J.C.; Trabucco, A. Version 3 of the Global Aridity Index and Potential Evapotranspiration Database. Sci. Data 2022, 9, 409. [Google Scholar] [CrossRef]
  36. O’Neill, P.; Bindlish, R.; Chan, S.; Chaubell, J.; Njoku, E.; Jackson, T. Soil Moisture Active Passive (SMAP) Algorithm Theoretical Basis Document Level 2 & 3 Soil Moisture (Passive) Data Products, Revision F; JPL D-66480; Jet Propulsion Laboratory: Pasadena, CA, USA, 2020; pp. 51–63. [Google Scholar]
  37. Skofronick-Jackson, G.; Petersen, W.A.; Berg, W.; Kidd, C.; Stocker, E.F.; Kirschbaum, D.B.; Kakar, R.; Braun, S.A.; Huffman, G.J.; Iguchi, T.; et al. The Global Precipitation Measurement (Gpm) Mission for Science and Society. B Am. Meteorol. Soc. 2017, 98, 1679–1695. [Google Scholar] [CrossRef]
  38. Martínez-de la Torre, A.; Blyth, E.M.; Robinson, E.L. Evaluation of Drydown Processes in Global Land Surface and Hydrological Models Using Flux Tower Evapotranspiration. Water 2019, 11, 356. [Google Scholar] [CrossRef]
  39. Salvia, M.; Ruscica, R.; Sörensson, A.; Polcher, J.; Piles, M.; Karszenbaum, H. Seasonal Analysis of Surface Soil Moisture Dry-Downs in a Land-Atmosphere Hotspot as Seen by Lsm and Satellite Products. In Proceedings of the 2018 IEEE International Geoscience and Remote Sensing Symposium, Valencia, Spain, 22–27 July 2018; pp. 5521–5524. [Google Scholar]
  40. Zhang, L.H.; He, C.S.; Zhang, M.M.; Zhu, Y. Evaluation of the SMOS and SMAP soil moisture products under different vegetation types against two sparse networks over arid mountainous watersheds, Northwest China. Sci. China Earth Sci. 2019, 62, 703–718. [Google Scholar] [CrossRef]
  41. Ma, H.L.; Zeng, J.Y.; Chen, N.C.; Zhang, X.; Cosh, M.H.; Wang, W. Satellite surface soil moisture from SMAP, SMOS, AMSR2 and ESA CCI: A comprehensive assessment using global ground-based observations. Remote Sens. Environ. 2019, 231, 111215. [Google Scholar] [CrossRef]
  42. UNEP. World Atlas of Desertification, 2nd ed.; United Nations Environment Program: Nairobi, Kenya, 1997; pp. 2–8. [Google Scholar]
  43. Ulaby, F.T.; Moore, R.K.; Fung, A.K. Microwave Remote Sensing: Active and Passive; Artech House: Norwood, MA, USA, 1986; pp. 1522–1551. [Google Scholar]
  44. Walker, V.A.; Wallace, V.; Yildirim, E.; Eichinger, W.E.; Cosh, M.H.; Hornbuckle, B.K. From field observations to temporally dynamic soil surface roughness retrievals in the U.S. Corn Belt. Remote Sens. Environ. 2023, 287, 113458. [Google Scholar] [CrossRef]
  45. Li, R.; Min, Q.L. Dynamic response of microwave land surface properties to precipitation in Amazon rainforest. Remote Sens. Environ. 2013, 133, 183–192. [Google Scholar] [CrossRef]
  46. Colliander, A.; Jackson, T.J.; Berg, A.; Bosch, D.D.; Caldwell, T.; Chan, S.; Cosh, M.H.; Collins, C.H.; Martínez-Fernández, J.; McNairn, H.; et al. Effect of Rainfall Events on SMAP Radiometer-Based Soil Moisture Accuracy Using Core Validation Sites. J. Hydrometeorol. 2020, 21, 255–264. [Google Scholar] [CrossRef]
  47. Berg, A.A.; Ambadan, J.T.; Colliander, A.; McNairn, H.; Powers, J.; Tetlock, E. The Impact of Probe Orientation on SMAP Validation Statistics. IEEE Geosci. Remote Sens. 2022, 19, 1–5. [Google Scholar] [CrossRef]
  48. Feldman, A.F.; Gianotti, D.J.S.; Dong, J.Z.; Akbar, R.; Crow, W.T.; McColl, K.A.; Konings, A.G.; Nippert, J.B.; Tumber-Davila, S.J.; Holbrook, N.M.; et al. Remotely Sensed Soil Moisture Can Capture Dynamics Relevant to Plant Water Uptake. Water Resour. Res. 2023, 59, e2022WR033814. [Google Scholar] [CrossRef]
  49. Shen, X.J.; Walker, J.P.; Ye, N.; Wu, X.L.; Boopathi, N.; Yeo, I.Y.; Zhang, L.L.; Zhu, L.J. Soil Moisture Retrieval Depth of P- and L-Band Radiometry: Predictions and Observations. IEEE T Geosci. Remote 2021, 59, 6814–6822. [Google Scholar] [CrossRef]
Figure 2. Spatial distribution of the 40 NEON terrestrial sites used in this study; the site’s color indicates its elevation, and the names of the 40 sites used are on the right.
Figure 2. Spatial distribution of the 40 NEON terrestrial sites used in this study; the site’s color indicates its elevation, and the names of the 40 sites used are on the right.
Remotesensing 17 03307 g002
Figure 3. Time series of SM (top of subfigure) and descending orbit TB (bottom of subfigure) at the JERC (a) and SRER (b) site from 2019 to 2020, with green shaded areas representing drying time windows and curves representing fitting functions with R2 > 0.7 and 0 < τ < 100. The black, purple, red, and blue dots represent the time series of in situ, SMAP SM, L-band TB, and C-band TB, respectively; the yellow, purple, red, and blue curves represent the fitting function curves of in situ, SMAP SM, L-band TB, and C-band TB, respectively.
Figure 3. Time series of SM (top of subfigure) and descending orbit TB (bottom of subfigure) at the JERC (a) and SRER (b) site from 2019 to 2020, with green shaded areas representing drying time windows and curves representing fitting functions with R2 > 0.7 and 0 < τ < 100. The black, purple, red, and blue dots represent the time series of in situ, SMAP SM, L-band TB, and C-band TB, respectively; the yellow, purple, red, and blue curves represent the fitting function curves of in situ, SMAP SM, L-band TB, and C-band TB, respectively.
Remotesensing 17 03307 g003
Figure 4. In (a), L-D represents the percentage of each site in the total number of valid events where L-band descending orbit TB and site both meet; L-A represents the percentage of each site where C-band descending orbit TB and site both meet; (L + C)-D represents the percentage of each site where L/C-band descending orbit TB and site all meet; (b) is the same as (a), but for ascending orbit TBs.
Figure 4. In (a), L-D represents the percentage of each site in the total number of valid events where L-band descending orbit TB and site both meet; L-A represents the percentage of each site where C-band descending orbit TB and site both meet; (L + C)-D represents the percentage of each site where L/C-band descending orbit TB and site all meet; (b) is the same as (a), but for ascending orbit TBs.
Remotesensing 17 03307 g004
Figure 5. τ fit to NEON vs. τ fit to TB, with the red line representing the 1:1 line. L/C TB-D denotes L/C-band descending orbit TB, which are displayed in subplots (a) and (c) respectively; and L/C TB-A denotes L/C-band ascending orbit TB. which are displayed in subplots (b) and (d) respectively; the same applies below.
Figure 5. τ fit to NEON vs. τ fit to TB, with the red line representing the 1:1 line. L/C TB-D denotes L/C-band descending orbit TB, which are displayed in subplots (a) and (c) respectively; and L/C TB-A denotes L/C-band ascending orbit TB. which are displayed in subplots (b) and (d) respectively; the same applies below.
Remotesensing 17 03307 g005
Figure 6. τ fit to NEON vs. τ fit to L TB vs. τ fit to C TB (a) for descending orbits and (b) for ascending orbits. The horizontal line inside the box represents the median, the bottom line of the box is the lower quartile, the top line is the upper quartile, and the hollow circles are outliers.
Figure 6. τ fit to NEON vs. τ fit to L TB vs. τ fit to C TB (a) for descending orbits and (b) for ascending orbits. The horizontal line inside the box represents the median, the bottom line of the box is the lower quartile, the top line is the upper quartile, and the hollow circles are outliers.
Remotesensing 17 03307 g006
Figure 7. Global spatial variation pattern of τ ^ ; grid cells with <3 valid drydown events are excluded. (a,b) for L TB-D and L TB-A, (c,d) for C TB-D and C TB-A.
Figure 7. Global spatial variation pattern of τ ^ ; grid cells with <3 valid drydown events are excluded. (a,b) for L TB-D and L TB-A, (c,d) for C TB-D and C TB-A.
Remotesensing 17 03307 g007
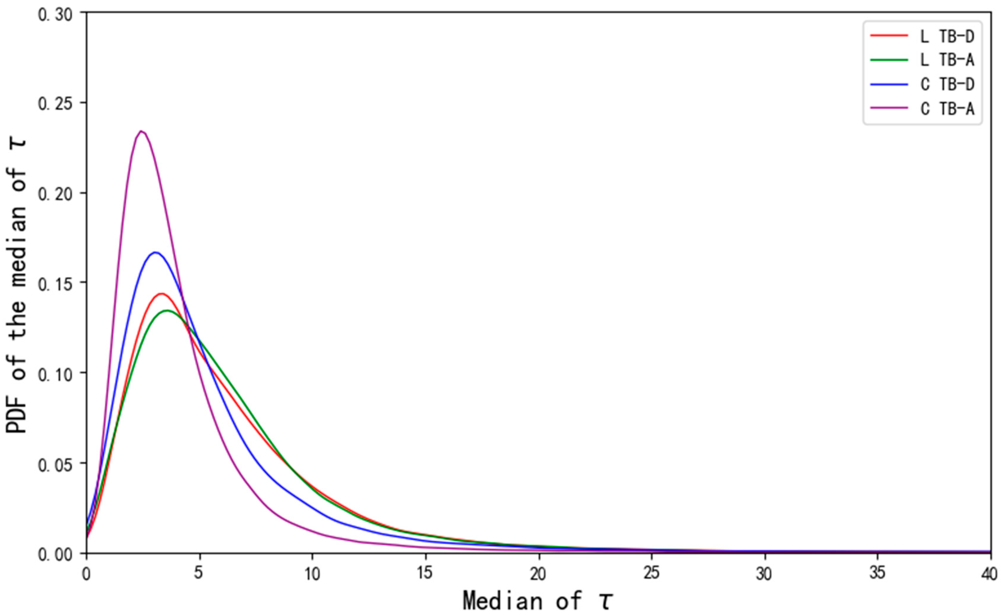
Figure 8. PDF of τ ^ for globally valid grid cells.
Figure 8. PDF of τ ^ for globally valid grid cells.
Remotesensing 17 03307 g008
Figure 9. Spatial distribution of climate types based on aridity index.
Figure 9. Spatial distribution of climate types based on aridity index.
Remotesensing 17 03307 g009
Figure 10. Violin plots of τ and ΔTB classified by climate type; (a) for τ of descending orbits, (b) for τ of ascending orbits, (c) for ΔTB of descending orbits; (d) for ΔTB of ascending orbits. White horizontal lines represent medians, black bottom lines of boxes are lower quartiles, and black top lines are upper quartiles. The dotted line represents the linear regression line.
Figure 10. Violin plots of τ and ΔTB classified by climate type; (a) for τ of descending orbits, (b) for τ of ascending orbits, (c) for ΔTB of descending orbits; (d) for ΔTB of ascending orbits. White horizontal lines represent medians, black bottom lines of boxes are lower quartiles, and black top lines are upper quartiles. The dotted line represents the linear regression line.
Remotesensing 17 03307 g010
Figure 11. Same as Figure 10 but classified by NDVI. (a) for τ of descending orbits, (b) for τ of ascending orbits, (c) for ΔTB of descending orbits; (d) for ΔTB of ascending orbits.
Figure 11. Same as Figure 10 but classified by NDVI. (a) for τ of descending orbits, (b) for τ of ascending orbits, (c) for ΔTB of descending orbits; (d) for ΔTB of ascending orbits.
Remotesensing 17 03307 g011
Figure 12. Same as Figure 10 but classified by clay fraction. (a) for τ of descending orbits, (b) for τ of ascending orbits, (c) for ΔTB of descending orbits; (d) for ΔTB of ascending orbits.
Figure 12. Same as Figure 10 but classified by clay fraction. (a) for τ of descending orbits, (b) for τ of ascending orbits, (c) for ΔTB of descending orbits; (d) for ΔTB of ascending orbits.
Remotesensing 17 03307 g012
Figure 13. PDF of τ values for L TB-D and SMAP SM-D.
Figure 13. PDF of τ values for L TB-D and SMAP SM-D.
Remotesensing 17 03307 g013
Figure 14. Violin plots of τ values classified by NDVI (top left), clay fraction (top right), and IGBP land cover type (bottom). White horizontal lines represent medians, black bottom lines of boxes are lower quartiles, and black top lines are upper quartiles.
Figure 14. Violin plots of τ values classified by NDVI (top left), clay fraction (top right), and IGBP land cover type (bottom). White horizontal lines represent medians, black bottom lines of boxes are lower quartiles, and black top lines are upper quartiles.
Remotesensing 17 03307 g014
Disclaimer/Publisher’s Note: The statements, opinions and data contained in all publications are solely those of the individual author(s) and contributor(s) and not of MDPI and/or the editor(s). MDPI and/or the editor(s) disclaim responsibility for any injury to people or property resulting from any ideas, methods, instructions or products referred to in the content.

Share and Cite

MDPI and ACS Style

Jiang, H.; Lv, S.; Hu, Y.; Wen, J. Contrasting Drydown Time Scales: SMAP L-Band vs. AMSR2 C-Band Brightness Temperatures Against Ground Observations and SMAP Products. Remote Sens. 2025, 17, 3307. https://doi.org/10.3390/rs17193307

AMA Style

Jiang H, Lv S, Hu Y, Wen J. Contrasting Drydown Time Scales: SMAP L-Band vs. AMSR2 C-Band Brightness Temperatures Against Ground Observations and SMAP Products. Remote Sensing. 2025; 17(19):3307. https://doi.org/10.3390/rs17193307

Chicago/Turabian Style

Jiang, Hongxun, Shaoning Lv, Yin Hu, and Jun Wen. 2025. "Contrasting Drydown Time Scales: SMAP L-Band vs. AMSR2 C-Band Brightness Temperatures Against Ground Observations and SMAP Products" Remote Sensing 17, no. 19: 3307. https://doi.org/10.3390/rs17193307

APA Style

Jiang, H., Lv, S., Hu, Y., & Wen, J. (2025). Contrasting Drydown Time Scales: SMAP L-Band vs. AMSR2 C-Band Brightness Temperatures Against Ground Observations and SMAP Products. Remote Sensing, 17(19), 3307. https://doi.org/10.3390/rs17193307

Note that from the first issue of 2016, this journal uses article numbers instead of page numbers. See further details here.

Article Metrics

Back to TopTop