Inversion of Water Quality Parameters from UAV Hyperspectral Data Based on Intelligent Algorithm Optimized Backpropagation Neural Networks of a Small Rural River
Abstract
1. Introduction
2. Materials and Methods
2.1. Study Area
2.2. Research Framework
2.3. Data Acquisition and Preprocessing
2.3.1. Manual Monitoring Data
2.3.2. UAV Hyperspectral Image Acquisition and Data Preprocessing
2.4. Spectral Preprocessing
2.4.1. Standard Normal Variate
2.4.2. Normalization
2.4.3. Fractional Order Derivation
2.5. Feature Selection Methods
2.6. BPNN Forecasting Method Based on GA–PSO
2.6.1. BP Neural Network
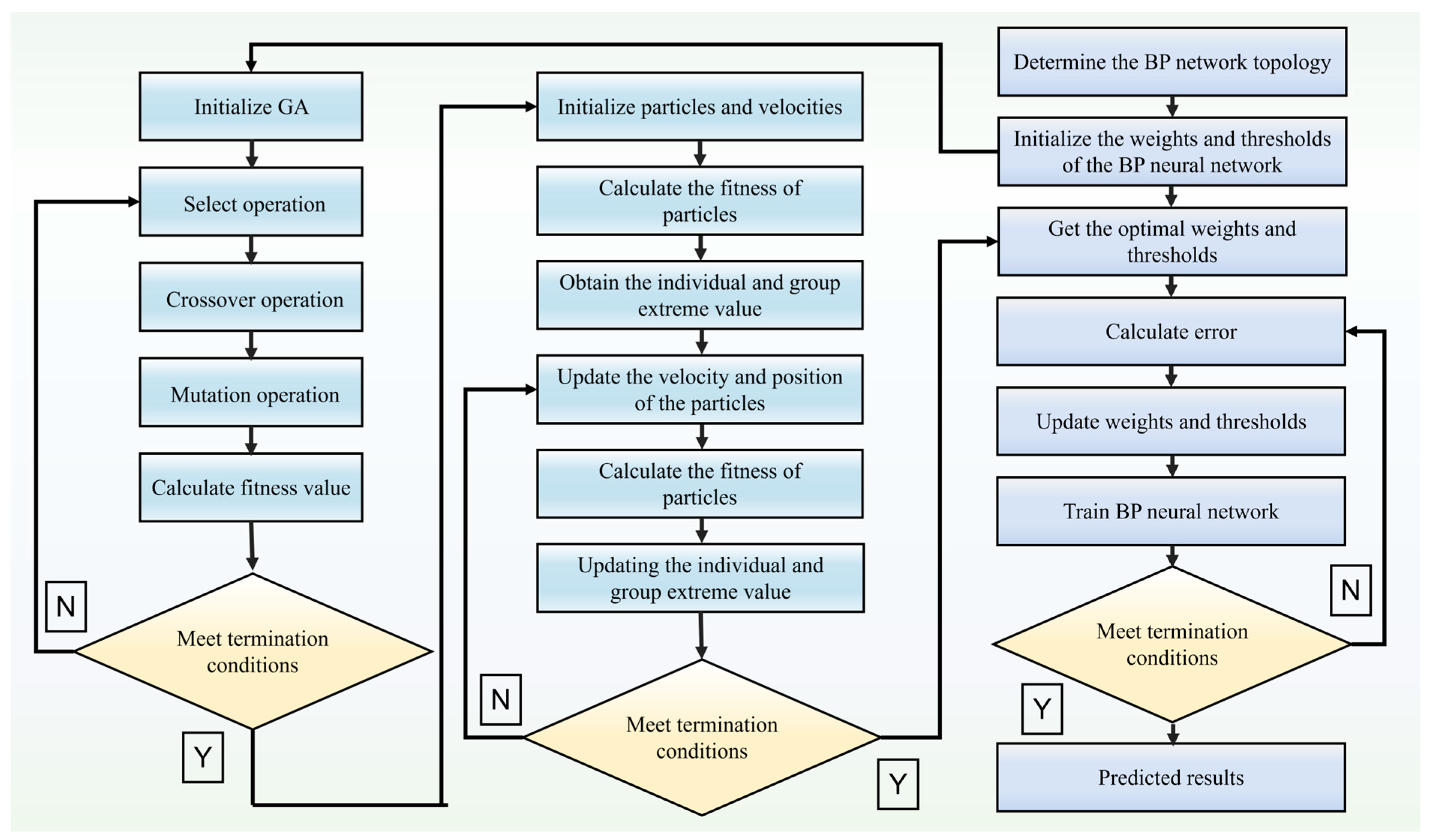
2.6.2. GA and PSO Optimization Algorithms
2.6.3. GA–PSO–BP Neural Network Model
2.7. Model Performance Evaluation
3. Results
3.1. Water Quality Status of Yudai River
3.2. Hyperspectral Characteristics of Water Body
3.3. Spectral Transformation and Feature Screening
3.3.1. Spectral Transformation
3.3.2. Feature Screening
3.4. Predictive Performances of Established Models
3.4.1. TUB
3.4.2. NH3-N
3.4.3. TN
3.4.4. TP
3.5. Stability of the GA–PSO–BPNN Model
3.6. Suitability of GA–PSO–BPNN Model
3.7. Inversion of Water Quality Parameters in Yudai River
4. Discussion
4.1. Potential Pollution Sources of Yudai River
4.2. Implications and Limitations
5. Conclusions
Supplementary Materials
Author Contributions
Funding
Data Availability Statement
Conflicts of Interest
References
- Opperman, J.J.; Orr, S.; Baleta, H.; Garrick, D.; Goichot, M.; McCoy, A.; Morgan, A.; Schmitt, R.; Turley, L.; Vermeulen, A. Achieving water security’s full goals through better integration of rivers’ diverse and distinct values. Water Secur. 2020, 10, 100063. [Google Scholar] [CrossRef]
- Wan, L.; Wang, H. Control of urban river water pollution is studied based on SMS. Environ. Technol. Innov. 2021, 22, 101468. [Google Scholar] [CrossRef]
- Ferreira, M.D.S.; Fontes, M.P.F.; Pacheco, A.A.; Lima, H.N.; Santos, J.Z.L. Risk assessment of trace elements pollution of Manaus urban rivers. Sci. Total Environ. 2020, 709, 134471. [Google Scholar] [CrossRef] [PubMed]
- Chen, P.; Wang, B.; Wu, Y.; Wang, Q.; Huang, Z.; Wang, C. Urban river water quality monitoring based on self-optimizing machine learning method using multi-source remote sensing data. Ecol. Indic. 2023, 146, 109750. [Google Scholar] [CrossRef]
- Wang, M.; Jiang, T.; Mao, Y.; Wang, F.; Yu, J.; Zhu, C. Current Situation of Agricultural Non-Point Source Pollution and Its Control. Water Air Soil Pollut. 2023, 234, 471. [Google Scholar] [CrossRef]
- Gray, W.B.; Shimshack, J.P. The Effectiveness of Environmental Monitoring and Enforcement: A Review of the Empirical Evidence. Rev. Environ. Econ. Policy 2011, 5, 3–24. [Google Scholar] [CrossRef]
- Boets, P.; Dillen, A.; Mertens, J.; Vervaeke, B.; Van Thuyne, G.; Breine, J.; Goethals, P.; Poelman, E. Do investments in water quality and habitat restoration programs pay off? An analysis of the chemical and biological water quality of a lowland stream in the Zwalm River basin (Belgium). Environ. Sci. Policy 2021, 124, 115–124. [Google Scholar] [CrossRef]
- Hernandez-Ramirez, A.G.; Martinez-Tavera, E.; Rodriguez-Espinosa, P.F.; Mendoza-Pérez, J.A.; Tabla-Hernandez, J.; Escobedo-Urías, D.C.; Jonathan, M.P.; Sujitha, S.B. Detection, provenance and associated environmental risks of water quality pollutants during anomaly events in River Atoyac, Central Mexico: A real-time monitoring approach. Sci. Total Environ. 2019, 669, 1019–1032. [Google Scholar] [CrossRef] [PubMed]
- Méndez-Barroso, L.A.; Rivas-Márquez, J.A.; Sosa-Tinoco, I.; Robles-Morúa, A. Design and implementation of a low-cost multiparameter probe to evaluate the temporal variations of water quality conditions on an estuarine lagoon system. Environ. Monit. Assess. 2020, 192, 710. [Google Scholar] [CrossRef]
- Tian, D.; Zhao, X.; Gao, L.; Liang, Z.; Yang, Z.; Zhang, P.; Wu, Q.; Ren, K.; Li, R.; Yang, C.; et al. Estimation of water quality variables based on machine learning model and cluster analysis-based empirical model using multi-source remote sensing data in inland reservoirs, South China. Environ. Pollut. 2024, 342, 123104. [Google Scholar] [CrossRef] [PubMed]
- Lausch, A.; Bannehr, L.; Berger, S.A.; Borg, E.; Bumberger, J.; Hacker, J.M.; Heege, T.; Hupfer, M.; Jung, A.; Kuhwald, K.; et al. Monitoring Water Diversity and Water Quality with Remote Sensing and Traits. Remote Sens. 2024, 16, 2425. [Google Scholar] [CrossRef]
- Adjovu, G.E.; Stephen, H.; James, D.; Ahmad, S. Overview of the Application of Remote Sensing in Effective Monitoring of Water Quality Parameters. Remote Sens. 2023, 15, 1938. [Google Scholar] [CrossRef]
- Gholizadeh, M.H.; Melesse, A.M.; Reddi, L. A Comprehensive Review on Water Quality Parameters Estimation Using Remote Sensing Techniques. Sensors 2016, 16, 1298. [Google Scholar] [CrossRef] [PubMed]
- Philipson, P.; Kratzer, S.; Ben Mustapha, S.; Strömbeck, N.; Stelzer, K. Satellite-based water quality monitoring in Lake Vanern, Sweden. Int. J. Remote Sens. 2016, 37, 3938–3960. [Google Scholar] [CrossRef]
- Mucheye, T.; Haro, S.; Papaspyrou, S.; Caballero, I. Water Quality and Water Hyacinth Monitoring with the Sentinel-2A/B Satellites in Lake Tana (Ethiopia). Remote Sens. 2022, 14, 4921. [Google Scholar] [CrossRef]
- Gómez, D.; Salvador, P.; Sanz, J.; Casanova, J.L. A new approach to monitor water quality in the Menor sea (Spain) using satellite data and machine learning methods. Environ. Pollut. 2021, 286, 117489. [Google Scholar] [CrossRef] [PubMed]
- Wu, M.; Zhang, W.; Wang, X.; Luo, D. Application of MODIS satellite data in monitoring water quality parameters of Chaohu Lake in China. Environ. Monit. Assess. 2009, 148, 255–264. [Google Scholar] [CrossRef]
- Gao, Y.; Gao, J.; Yin, H.; Liu, C.; Xia, T.; Wang, J.; Huang, Q. Remote sensing estimation of the total phosphorus concentration in a large lake using band combinations and regional multivariate statistical modeling techniques. J. Environ. Manag. 2015, 151, 33–43. [Google Scholar] [CrossRef] [PubMed]
- Dong, L.; Gong, C.; Wang, X.; Wang, Y.; He, D.; Hu, Y.; Li, L.; Yang, Z. Seasonal Monitoring Method for TN and TP Based on Airborne Hyperspectral Remote Sensing Images. Remote Sens. 2024, 16, 1614. [Google Scholar] [CrossRef]
- Wei, L.; Huang, C.; Wang, Z.; Wang, Z.; Zhou, X.; Cao, L. Monitoring of Urban Black-Odor Water Based on Nemerow Index and Gradient Boosting Decision Tree Regression Using UAV-Borne Hyperspectral Imagery. Remote Sens. 2019, 11, 2402. [Google Scholar] [CrossRef]
- Yan, Y.; Wang, Y.; Yu, C.; Zhang, Z. Multispectral Remote Sensing for Estimating Water Quality Parameters: A Comparative Study of Inversion Methods Using Unmanned Aerial Vehicles (UAVs). Sustainability 2023, 15, 10298. [Google Scholar] [CrossRef]
- Wei, L.; Wang, Z.; Huang, C.; Zhang, Y.; Wang, Z.; Xia, H.; Cao, L. Transparency Estimation of Narrow Rivers by UAV-Borne Hyperspectral Remote Sensing Imagery. IEEE Access 2020, 8, 168137–168153. [Google Scholar] [CrossRef]
- Forkuor, G.; Hounkpatin, O.K.L.; Welp, G.; Thiel, M. High Resolution Mapping of Soil Properties Using Remote Sensing Variables in South-Western Burkina Faso: A Comparison of Machine Learning and Multiple Linear Regression Models. PLoS ONE 2017, 12, e0170478. [Google Scholar] [CrossRef]
- Akbilgic, O.; Davis, R.L. The Promise of Machine Learning: When Will it be Delivered? J. Card. Fail. 2019, 25, 484–485. [Google Scholar] [CrossRef] [PubMed]
- Yan, X.; Zhang, T.; Du, W.; Meng, Q.; Xu, X.; Zhao, X. A Comprehensive Review of Machine Learning for Water Quality Prediction over the Past Five Years. J. Mar. Sci. Eng. 2024, 12, 159. [Google Scholar] [CrossRef]
- Li, H.; Zhang, G.; Zhu, Y.; Kaufmann, H.; Xu, G. Inversion and Driving Force Analysis of Nutrient Concentrations in the Ecosystem of the Shenzhen-Hong Kong Bay Area. Remote Sens. 2022, 14, 3694. [Google Scholar] [CrossRef]
- Sharaf El Din, E.; Zhang, Y.; Suliman, A. Mapping concentrations of surface water quality parameters using a novel remote sensing and artificial intelligence framework. Int. J. Remote Sens. 2017, 38, 1023–1042. [Google Scholar] [CrossRef]
- Yu, G.; Zhong, Y.; Fu, D.; Chen, F.; Chen, C. Remote sensing estimation of δ15NPN in the Zhanjiang Bay using Sentinel-3 OLCI data based on machine learning algorithm. Front. Mar. Sci. 2024, 11, 1366987. [Google Scholar] [CrossRef]
- Cui, L.; Tao, Y.; Deng, J.; Liu, X.; Xu, D.; Tang, G. BBO-BPNN and AMPSO-BPNN for multiple-criteria inventory classification. Expert Syst. Appl. 2021, 175, 114842. [Google Scholar] [CrossRef]
- Wang, C.-H.; Kao, C.-H.; Lee, W.-H. A new interactive model for improving the learning performance of back propagation neural network. Autom. Constr. 2007, 16, 745–758. [Google Scholar] [CrossRef]
- Wu, Y.; Wu, D.; Fei, M.; Sørensen, H.; Ren, Y.; Mou, J. Application of GA-BPNN on estimating the flow rate of a centrifugal pump. Eng. Appl. Artif. Intell. 2023, 199, 105738. [Google Scholar] [CrossRef]
- Wang, W.; Liang, R.; Qi, Y.; Cui, X.; Liu, J. Prediction model of spontaneous combustion risk of extraction borehole based on PSO-BPNN and its application. Sci. Rep. 2024, 14, 5. [Google Scholar] [CrossRef] [PubMed]
- Anand, A.; Suganthi, L. Hybrid GA-PSO Optimization of Artificial Neural Network for Forecasting Electricity Demand. Energies 2018, 11, 728. [Google Scholar] [CrossRef]
- Wang, J.; He, L.; Yang, C.; Dao, G.; Du, J.; Han, Y.; Wu, G.; Wu, Q.; Hu, H. Comparison of Taihu Lake, Chaohu Lake and Dianchi Lake hydrography with related meteorological and water quality factors and their responses (1981–2015). Lake Sci. 2018, 30, 897–906. [Google Scholar]
- HJ 494-2009; Water Quality-Guidance on Sampling Techniques. Ministry of Ecology and Environment of the People’s Republic of China: Beijing, China, 2009.
- Cui, M.; Sun, Y.; Huang, C.; Li, M. Water Turbidity Retrieval Based on UAV Hyperspectral Remote Sensing. Water 2022, 14, 128. [Google Scholar] [CrossRef]
- Kwon, S.; Seo, I.W.; Noh, H.; Kim, B. Hyperspectral retrievals of suspended sediment using cluster-based machine learning regression in shallow waters. Sci. Total Environ. 2022, 833, 155168. [Google Scholar] [CrossRef] [PubMed]
- Yang, K.; Wu, F.; Guo, H.; Chen, D.; Deng, Y.; Huang, Z.; Han, C.; Chen, Z.; Xiao, R.; Chen, P. Hyperspectral Inversion of Soil Cu Content in Agricultural Land Based on Continuous Wavelet Transform and Stacking Ensemble Learning. Land 2024, 13, 1810. [Google Scholar] [CrossRef]
- Ye, R.; Chen, Y.; Guo, Y.; Duan, Q.; Li, D.; Liu, C. NIR Hyperspectral Imaging Technology Combined with Multivariate Methods to Identify Shrimp Freshness. Appl. Sci. 2020, 10, 5498. [Google Scholar] [CrossRef]
- Xue, H.; Xu, X.; Yang, Y.; Hu, D.; Niu, G. Rapid and Non-Destructive Prediction of Moisture Content in Maize Seeds Using Hyperspectral Imaging. Sensors 2024, 24, 1855. [Google Scholar] [CrossRef]
- Yang, T.; Lu, J.; Liao, F.; Qi, H.; Yao, X.; Cheng, T.; Zhu, Y.; Cao, W.; Tian, Y. Retrieving potassium levels in wheat blades using normalised spectra. Int. J. Appl. Earth Obs. Geoinf. 2021, 102, 102412. [Google Scholar] [CrossRef]
- Liu, B.; Li, T. A Machine-Learning-Based Framework for Retrieving Water Quality Parameters in Urban Rivers Using UAV Hyperspectral Images. Remote Sens. 2024, 16, 905. [Google Scholar] [CrossRef]
- Liu, J.; Ding, J.; Ge, X.; Wang, J. Evaluation of Total Nitrogen in Water via Airborne Hyperspectral Data: Potential of Fractional Order Discretization Algorithm and Discrete Wavelet Transform Analysis. Remote Sens. 2021, 13, 4643. [Google Scholar] [CrossRef]
- Midya, T.; Garai, D.; Dasgupta, T. A Fast and Accurate Module for Calculating Fractional Order Derivatives and Integrals in Python. In Proceedings of the 2018 9th International Conference on Computing, Communication and Networking Technologies (ICCCNT), Bengaluru, India, 10–12 July 2018. [Google Scholar]
- Chen, Y.; Yao, K.; Zhu, B.; Gao, Z.; Xu, J.; Li, Y.; Hu, Y.; Lin, F.; Zhang, X. Water Quality Inversion of a Typical Rural Small River in Southeastern China Based on UAV Multispectral Imagery: A Comparison of Multiple Machine Learning Algorithms. Water 2024, 16, 553. [Google Scholar] [CrossRef]
- Wang, Y.; Yang, S.; Yan, X.; Yang, C.; Feng, M.; Xiao, L.; Song, X.; Zhang, M.; Shafiq, F.; Sun, H.; et al. Evaluation of data pre-processing and regression models for precise estimation of soil organic carbon using Vis–NIR spectroscopy. J. Soils Sediments 2023, 23, 634–645. [Google Scholar] [CrossRef]
- Cheng, J.; Sun, J.; Yao, K.; Xu, M.; Cao, Y. A variable selection method based on mutual information and variance inflation factor. Spectrochim. Acta A Mol. Biomol. Spectrosc. 2022, 268, 120652. [Google Scholar] [CrossRef]
- Salmerón Gómez, R.; Rodríguez Sánchez, A.; García, C.G.; García Pérez, J. The VIF and MSE in Raise Regression. Mathematics 2020, 8, 605. [Google Scholar] [CrossRef]
- Li, S.; Song, Q.; Liu, Y.; Zeng, T.; Liu, S.; Jie, D.; Wei, X. Hyperspectral imaging-based detection of soluble solids content of loquat from a small sample. Postharvest Biol. Technol. 2023, 204, 112454. [Google Scholar] [CrossRef]
- Sayadi, A.; Monjezi, M.; Talebi, N.; Khandelwal, M. A comparative study on the application of various artificial neural networks to simultaneous prediction of rock fragmentation and backbreak. J. Rock Mech. Geotech. Eng. 2013, 5, 318–324. [Google Scholar] [CrossRef]
- Cao, H.; Wang, T.; Chen, P.; Cheng, W.; Cao, Y.; Liu, Z. Solar Energy Forecasting in Short Term Based on the ASO-BPNN Model. Front. Energy Res. 2022, 10, 902486. [Google Scholar] [CrossRef]
- Katoch, S.; Chauhan, S.S.; Kumar, V. A review on genetic algorithm: Past, present, and future. Multimed. Tools Appl. 2021, 80, 8091–8126. [Google Scholar] [CrossRef]
- Li, Y.; Ren, C.; Zhao, H.; Chen, G. Investigating long-term vehicle speed prediction based on GA-BP algorithms and the road-traffic environment. Sci. China Inf. Sci. 2020, 63, 190205. [Google Scholar] [CrossRef]
- Wang, D.; Tan, D.; Liu, L. Particle swarm optimization algorithm: An overview. Soft Comput. 2018, 22, 387–408. [Google Scholar] [CrossRef]
- Feng, H.; Zhou, Y.; Zeng, W.; Guo, W. A physics-based PSO-BPNN model for civil aircraft noise assessment. Appl. Acoust. 2024, 221, 109992. [Google Scholar] [CrossRef]
- Zhou, H.; Huang, S.; Zhang, P.; Ma, B.; Ma, P.; Feng, X. Prediction of jacking force using PSO-BPNN and PSO-SVR algorithm in curved pipe roof. Tunn. Undergr. Space Technol. 2023, 138, 105159. [Google Scholar] [CrossRef]
- Fu, D.; Li, Q.; Chen, Y.; Ma, M.; Tang, W. Assessment of integrated freshness index of different varieties of eggs using the visible and near-infrared spectroscopy. Int. J. Food Prop. 2022, 26, 155–166. [Google Scholar] [CrossRef]
- GB 3838-2002; Environmental Quality Standards for Surface Water. Ministry of Ecology and Environment of the People’s Republic of China: Beijing, China, 2002.
- Gitelson, A. The peak near 700 nm on radiance spectra of algae and water: Relationships of its magnitude and position with chlorophyll concentration. Int. J. Remote Sens. 1992, 13, 3367–3373. [Google Scholar] [CrossRef]
- Willmott, C.J.; Matsuura, K. Advantages of the mean absolute error (MAE) over the root mean square error (RMSE) in assessing average model performance. Clim. Res. 2005, 30, 79–82. [Google Scholar] [CrossRef]
- Chen, B.; Mu, X.; Chen, P.; Wang, B.; Choi, J.; Park, H.; Xu, S.; Wu, Y.; Yang, H. Machine learning-based inversion of water quality parameters in typical reach of the urban river by UAV multispectral data. Ecol. Indic. 2021, 133, 108434. [Google Scholar] [CrossRef]
- Hou, Y.; Zhang, A.; Lv, R.; Zhang, Y.; Ma, J.; Li, T. Machine learning algorithm inversion experiment and pollution analysis of water quality parameters in urban small and medium-sized rivers based on UAV multispectral data. Environ. Sci. Pollut. Res. 2023, 30, 78913–78932. [Google Scholar] [CrossRef] [PubMed]
- Yan, T.; Li, Y.; Shi, Y.; Hu, Y. Analysis and evaluation of agricultural non-point source pollution in Changlinhe Town. China J. Biol. 2019, 40, 77–82. [Google Scholar]
- Yao, K.; Chen, Y.; Li, Y.; Zhang, X.; Zhu, B.; Gao, Z.; Lin, F.; Hu, Y. Water Quality Prediction of Small-Micro Water Body Based on the Intelligent-Algorithm-Optimized Support Vector Machine Regression Method and Unmanned Aerial Vehicles Multispectral Data. Sustainability 2024, 16, 559. [Google Scholar] [CrossRef]
- Yuan, M.; Chen, X.; Gao, L.; Cui, J.; Wei, F.; Jin, X.; Lu, H.; Wu, Y. Nitrogen and Oxygen Isotope Tracing of Nitrate Concentration Sources in the Middle Reaches of the Huaihe River. Water Air Soil Pollut. 2023, 234, 380. [Google Scholar] [CrossRef]
- Le, F.; Ruan, X.; Wei, Z.; Wu, K.; Wei, H.; Liu, C. Tracing phosphorus sources in the river-lake system using the oxygen isotope of phosphate. Sci. Total Environ. 2024, 949, 175022. [Google Scholar] [CrossRef] [PubMed]
- Xiao, Y.; Guo, Y.; Yin, G.; Zhang, X.; Shi, Y.; Hao, F.; Fu, Y. UAV Multispectral Image-Based Urban River Water Quality Monitoring Using Stacked Ensemble Machine Learning Algorithms—A Case Study of the Zhanghe River, China. Remote Sens. 2022, 14, 3272. [Google Scholar] [CrossRef]
- Dehiya, R. Error propagation and model update analysis in three-dimensional CSEM inversion. Geophys. J. Int. 2024, 238, 1807–1824. [Google Scholar] [CrossRef]
- Yang, H.; Hsu, K.-L.; Moradkhani, H.; Sorooshian, S. Uncertainty quantification of satellite precipitation estimation and Monte Carlo assessment of the error propagation into hydrologic response. Water Resour. Res. 2006, 42, W08421. [Google Scholar] [CrossRef]
- Thompson, A. Analytical results for uncertainty propagation through trained machine learning regression models. Measurement 2024, 234, 114841. [Google Scholar] [CrossRef]
- He, Y.; Leng, L.; Ji, X.; Wang, M.; Huo, Y.; Li, Z. Inversion and Analysis of Global Ocean Chlorophyll-a Concentration Based on Temperature Zoning. Remote Sens. 2024, 16, 2302. [Google Scholar] [CrossRef]
- Dong, L.; Wang, D.; Song, L.; Gong, F.; Chen, S.; Huang, J.; He, X. Monitoring Dissolved Oxygen Concentrations in the Coastal Waters of Zhejiang Using Landsat-8/9 Imagery. Remote Sens. 2024, 16, 1951. [Google Scholar] [CrossRef]
- Feng, L.; Zhang, J.; Fan, J.; Wei, L.; He, S.; Wu, H. Tracing dissolved organic matter in inflowing rivers of Nansi Lake as a storage reservoir: Implications for water-quality control. Chemosphere 2022, 286, 131624. [Google Scholar] [CrossRef]
- Wang, Z.-L.; Ogawa, T.; Adachi, Y. Influence of Algorithm Parameters of Bayesian Optimization, Genetic Algorithm, and Particle Swarm Optimization on Their Optimization Performance. Adv. Theory Simul. 2019, 2, 1900110. [Google Scholar] [CrossRef]
- Mohamed Shaban, W.; Elbaz, K.; Yang, J.; Shen, S. A multi-objective optimization algorithm for forecasting the compressive strength of RAC with pozzolanic materials. J. Clean. Prod. 2021, 327, 129355. [Google Scholar] [CrossRef]
- Liu, W.; Huo, H.; Zhou, P.; Li, M.; Wang, Y. Research on Hyperspectral Modeling of Total Iron Content in Soil Applying LSSVR and CNN Based on Shannon Entropy Wavelet Packet Transform. Remote Sens. 2023, 15, 4681. [Google Scholar] [CrossRef]














| Parameter | Max | Min | SD | Mean | Average Water Quality Category |
|---|---|---|---|---|---|
| TUB (ntu) | 13.1 | 1.5 | 2.629 | 5.311 | / |
| NH3-N (mg/L) | 0.815 | 0.071 | 0.242 | 0.380 | II |
| TN (mg/L) | 2.202 | 0.643 | 0.313 | 1.317 | IV |
| TP (mg/L) | 0.333 | 0.025 | 0.060 | 0.063 | II |
| Indicator | Transformation Method | Feature Band (nm) | Correlation Coefficient | VIF |
|---|---|---|---|---|
| TUB | FOD-0.3 order | 426.5 | 0.786 | 4.99 |
| OR | 767.4 | 0.756 | 4.60 | |
| FOD-0.1 order | 450.2 | 0.750 | 5.31 | |
| NH3-N | SNV | 850.1 | −0.814 | 4.72 |
| FOD-0.6 order | 690.9 | 0.782 | 8.24 | |
| SNV | 883.4 | −0.768 | 4.86 | |
| TN | FOD-1 order | 731.8 | −0.608 | 4.33 |
| FOD-0.8 order | 704.5 | 0.596 | 2.69 | |
| FOD-0.6 order | 803.1 | 0.592 | 5.1 | |
| TP | FOD-0.4 order | 897.3 | 0.635 | 1.75 |
| SNV | 753.7 | −0.577 | 1.56 | |
| FOD-1.1 order | 647.6 | 0.540 | 1.3 |
| Water Quality Index | Models | R2 | MSE | MAE | RMSE | RPD |
|---|---|---|---|---|---|---|
| TUB | Random Forest | 0.612 | 1.939 | 1.169 | 1.392 | 1.605 |
| CatBoost | 0.593 | 2.032 | 1.173 | 1.425 | 1.568 | |
| XGBoost | 0.613 | 1.932 | 1.200 | 1.390 | 1.608 | |
| BPNN | 0.646 | 1.768 | 1.141 | 1.330 | 1.680 | |
| GA–BPNN | 0.733 | 1.332 | 0.902 | 1.154 | 1.936 | |
| PSO–BPNN | 0.677 | 1.611 | 1.025 | 1.269 | 1.760 | |
| GA–PSO–BPNN | 0.770 | 1.148 | 0.922 | 1.072 | 2.085 |
| Water Quality Index | Models | R2 | MSE | MAE | RMSE | RPD |
|---|---|---|---|---|---|---|
| NH3-N | Random Forest | 0.720 | 0.014 | 0.087 | 0.119 | 1.890 |
| CatBoost | 0.706 | 0.015 | 0.104 | 0.122 | 1.843 | |
| XGBoost | 0.609 | 0.020 | 0.118 | 0.141 | 1.600 | |
| BPNN | 0.710 | 0.015 | 0.086 | 0.121 | 1.859 | |
| GA–BPNN | 0.779 | 0.011 | 0.081 | 0.106 | 2.126 | |
| PSO–BPNN | 0.796 | 0.010 | 0.077 | 0.102 | 2.213 | |
| GA–PSO–BPNN | 0.804 | 0.010 | 0.080 | 0.100 | 2.256 |
| Water Quality Index | Models | R2 | MSE | MAE | RMSE | RPD |
|---|---|---|---|---|---|---|
| TN | Random Forest | 0.602 | 0.026 | 0.143 | 0.162 | 1.586 |
| CatBoost | 0.623 | 0.025 | 0.138 | 0.158 | 1.628 | |
| XGBoost | 0.376 | 0.041 | 0.186 | 0.203 | 1.266 | |
| BPNN | 0.658 | 0.023 | 0.131 | 0.150 | 1.710 | |
| GA–BPNN | 0.718 | 0.019 | 0.122 | 0.136 | 1.885 | |
| PSO–BPNN | 0.695 | 0.020 | 0.104 | 0.142 | 1.810 | |
| GA–PSO–BPNN | 0.754 | 0.016 | 0.107 | 0.127 | 2.017 |
| Water Quality Index | Models | R2 | MSE | MAE | RMSE | RPD |
|---|---|---|---|---|---|---|
| TP | Random Forest | 0.624 | 2.542 × 10−3 | 0.032 | 0.050 | 1.631 |
| CatBoost | 0.606 | 2.669 × 10−3 | 0.031 | 0.052 | 1.592 | |
| XGBoost | 0.586 | 2.798 × 10−3 | 0.032 | 0.053 | 1.555 | |
| BPNN | 0.671 | 2.224 × 10−3 | 0.038 | 0.047 | 1.744 | |
| GA–BPNN | 0.692 | 2.082 × 10−3 | 0.028 | 0.046 | 1.802 | |
| PSO–BPNN | 0.771 | 1.548 × 10−3 | 0.035 | 0.039 | 2.091 | |
| GA–PSO–BPNN | 0.808 | 1.298 × 10−3 | 0.030 | 0.036 | 2.282 |
| Sample Size of the Training Set | Evaluation Index | TUB | NH3-N | TN | TP |
|---|---|---|---|---|---|
| 30% (n = 14) | R2 | 0.588 | 0.607 | 0.540 | 0.609 |
| MSE | 2.057 | 0.020 | 0.030 | 0.003 | |
| MAE | 1.163 | 0.103 | 0.145 | 0.030 | |
| RMSE | 1.434 | 0.141 | 0.174 | 0.051 | |
| RPD | 1.558 | 1.596 | 1.474 | 1.599 | |
| 50% (n = 24) | R2 | 0.599 | 0.696 | 0.588 | 0.671 |
| MSE | 2.000 | 0.015 | 0.027 | 0.002 | |
| MAE | 1.167 | 0.102 | 0.138 | 0.025 | |
| RMSE | 1.414 | 0.124 | 0.165 | 0.047 | |
| RPD | 1.580 | 1.814 | 1.558 | 1.745 | |
| 70% (n = 33) | R2 | 0.749 | 0.771 | 0.707 | 0.742 |
| MSE | 1.251 | 0.012 | 0.019 | 0.002 | |
| MAE | 0.965 | 0.092 | 0.118 | 0.032 | |
| RMSE | 1.119 | 0.108 | 0.139 | 0.042 | |
| RPD | 1.998 | 2.089 | 1.847 | 1.968 |
Disclaimer/Publisher’s Note: The statements, opinions and data contained in all publications are solely those of the individual author(s) and contributor(s) and not of MDPI and/or the editor(s). MDPI and/or the editor(s) disclaim responsibility for any injury to people or property resulting from any ideas, methods, instructions or products referred to in the content. |
© 2025 by the authors. Licensee MDPI, Basel, Switzerland. This article is an open access article distributed under the terms and conditions of the Creative Commons Attribution (CC BY) license (https://creativecommons.org/licenses/by/4.0/).
Share and Cite
Wang, M.; Zhou, C.; Shi, J.; Lin, F.; Li, Y.; Hu, Y.; Zhang, X. Inversion of Water Quality Parameters from UAV Hyperspectral Data Based on Intelligent Algorithm Optimized Backpropagation Neural Networks of a Small Rural River. Remote Sens. 2025, 17, 119. https://doi.org/10.3390/rs17010119
Wang M, Zhou C, Shi J, Lin F, Li Y, Hu Y, Zhang X. Inversion of Water Quality Parameters from UAV Hyperspectral Data Based on Intelligent Algorithm Optimized Backpropagation Neural Networks of a Small Rural River. Remote Sensing. 2025; 17(1):119. https://doi.org/10.3390/rs17010119
Chicago/Turabian StyleWang, Manqi, Caili Zhou, Jiaqi Shi, Fei Lin, Yucheng Li, Yimin Hu, and Xuesheng Zhang. 2025. "Inversion of Water Quality Parameters from UAV Hyperspectral Data Based on Intelligent Algorithm Optimized Backpropagation Neural Networks of a Small Rural River" Remote Sensing 17, no. 1: 119. https://doi.org/10.3390/rs17010119
APA StyleWang, M., Zhou, C., Shi, J., Lin, F., Li, Y., Hu, Y., & Zhang, X. (2025). Inversion of Water Quality Parameters from UAV Hyperspectral Data Based on Intelligent Algorithm Optimized Backpropagation Neural Networks of a Small Rural River. Remote Sensing, 17(1), 119. https://doi.org/10.3390/rs17010119

