Spatial Distribution and Differentiation Analysis of Coastal Aquaculture in China Based on Remote Sensing Monitoring
Abstract
1. Introduction
2. Study Areas
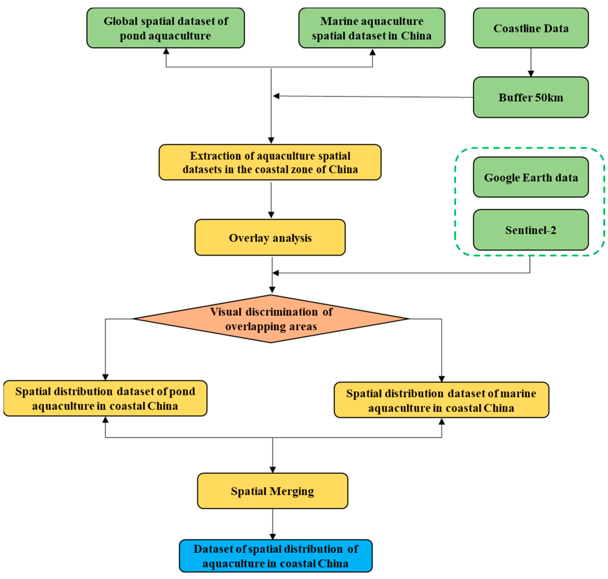
3. Materials and Methods
3.1. Comparative Analysis and Selection of Existing Pond Aquaculture Data
3.2. Comparative Analysis and Selection of Existing Marine Aquaculture Data
3.3. Other Data
- (1)
- Coastal shoreline-type data
- (2)
- Fishery statistical data
3.4. Methods
- (1)
- Synthesis and mapping of spatial distribution datasets of the aquaculture in coastal areas of China
- (2)
- Analysis method of aquaculture spatial distribution aggregation character
4. Results
4.1. Analysis of Total Marine and Landside Aquaculture in China
4.2. Analysis of Aggregation of Aquaculture in Coastal Areas of China
4.3. Analysis of the Relationship between Aquaculture Spatial Patterns and Landside and Seaside
5. Discussion
5.1. Effects of Coastal Geographical Features on Aquaculture Patterns in China
5.2. Relationship between Remote Sensing Monitoring Data and Statistical Data of Coastal Aquaculture
5.3. Suggestions for the Development of Aquaculture in the Coastal Zone
6. Conclusions
Author Contributions
Funding
Data Availability Statement
Conflicts of Interest
References
- Luo, Y.M. Sustainability Associated Coastal Eco-environmental Problems and Coastal Science Development in China. Coast. Sci. Sustain. Dev. 2016, 31, 1133–1142. [Google Scholar] [CrossRef]
- Li, H.Y.; Man, W.D.; Li, X.Y.; Ren, C.Y.; Wang, Z.M.; Li, L.; Jia, M.M.; Mao, D.H. Remote sensing investigation of anthropogenic land cover expansion in the low-elevation coastal zone of Liaoning Province, China. Ocean Coast. Manag. 2017, 148, 245–259. [Google Scholar] [CrossRef]
- Vu, H.T.D.; Tran, D.D.; Schenk, A.; Nguyen, C.P.; Vu, H.L.; Oberle, P.; Trinh, V.C.; Nestmann, F. Land use change in the Vietnamese Mekong Delta: New evidence from remote sensing. Sci. Total Environ. 2022, 813, 151918. [Google Scholar] [CrossRef] [PubMed]
- Doney, S.C. The growing human footprint on coastal and open-ocean biogeochemistry. Science 2010, 328, 1512–1516. [Google Scholar] [CrossRef] [PubMed]
- Gentry, R.R.; Froehlich, H.E.; Grimm, D.; Kareiva, P.; Parke, M.; Rust, M.; Gaines, S.D.; Halpern, B.S. Mapping the global potential for marine aquaculture. Nat. Ecol. Evol. 2017, 1, 1317–1324. [Google Scholar] [CrossRef] [PubMed]
- FAO. The State of World Fisheries and Aquaculture (SOFIA); FAO Fisheries and Aquaculture Department: Rome, Italy, 2022. [Google Scholar]
- Ottinger, M.; Clauss, K.; Kuenzer, C. Opportunities and Challenges for the Estimation of Aquaculture Production Based on Earth Observation Data. Remote Sens. 2018, 10, 1076. [Google Scholar] [CrossRef]
- Wang, Q.; Cheng, L.; Liu, J.; Li, Z.; Xie, S.; De Silva, S.S. Freshwater aquaculture in PR China: Trends and prospects. Rev. Aquac. 2015, 7, 283–302. [Google Scholar] [CrossRef]
- Zhang, W.; Belton, B.; Edwards, P.; Henriksson, P.J.G.; Little, D.C.; Newton, R.; Troell, M. Aquaculture will continue to depend more on land than sea. Nature 2022, 603, E2–E4. [Google Scholar] [CrossRef]
- Rangel-Buitrago, N.; Williams, A.T.; Anfuso, G. Hard protection structures as a principal coastal erosion management strategy along the Caribbean coast of Colombia. A chronicle of pitfalls. Ocean Coast. Manag. 2018, 156, 58–75. [Google Scholar] [CrossRef]
- Nguyen, D.T.H.; Tripathi, N.K.; Gallardo, W.G.; Tipdecho, T. Coastal and marine ecological changes and fish cage culture development in Phu Quoc, Vietnam (2001 to 2011). Geocarto Int. 2014, 29, 486–506. [Google Scholar] [CrossRef]
- Luo, J.H.; Sun, Z.; Lu, L.R.; Xiong, Z.Y.; Cui, L.P.; Mao, Z.G. Rapid expansion of coastal aquaculture ponds in Southeast Asia: Patterns, drivers and impacts. J. Environ. Manag. 2022, 315, 115100. [Google Scholar] [CrossRef] [PubMed]
- Ottinger, M.; Clauss, K.; Kuenzer, C. Aquaculture: Relevance, distribution, impacts and spatial assessments—A review. Ocean Coast. Manag. 2016, 119, 244–266. [Google Scholar] [CrossRef]
- Wei, Z.N. Seaweed cultivation region remote sensing and analysis on the dynamics in seaweed-facility recycling in northern Jiangsu shoal. Chin. Acad. Sci. Yantai Inst. Coast. Zone Res. 2019. [Google Scholar]
- Sun, Z.; Luo, J.; Yang, J.; Yu, Q.; Zhang, L.; Xue, K.; Lu, L. Nation-Scale Mapping of Coastal Aquaculture Ponds with Sentinel-1 SAR Data Using Google Earth Engine. Remote Sens. 2020, 12, 3086. [Google Scholar] [CrossRef]
- Xu, Y.; Hu, Z.; Zhang, Y.; Wang, J.; Yin, Y.; Wu, G. Mapping Aquaculture Areas with Multi-Source Spectral and Texture Features: A Case Study in the Pearl River Basin (Guangdong), China. Remote Sens. 2021, 13, 4320. [Google Scholar] [CrossRef]
- Wang, M.; Mao, D.; Xiao, X.; Song, K.; Jia, M.; Ren, C.; Wang, Z. Interannual changes of coastal aquaculture ponds in China at 10-m spatial resolution during 2016–2021. Remote Sens. Environ. 2023, 284, 113347. [Google Scholar] [CrossRef]
- Kurekin, A.A.; Miller, P.I.; Avillanosa, A.L.; Sumeldan, J.D.C. Monitoring of Coastal Aquaculture Sites in the Philippines through Automated Time Series Analysis of Sentinel-1 SAR Images. Remote Sens. 2022, 14, 2862. [Google Scholar] [CrossRef]
- Lu, X.; Zhang, Y.Z.; Zhang, S.; Li, Y.R. Spatial Change Analysis of Porphyra yezoensis Aquaculture in the Lianyungang Coastal Area by the Use of Remote Sensing and Geographic Information System Technology. J. Indian Soc. Remote Sens. 2019, 47, 1609–1622. [Google Scholar] [CrossRef]
- Wang, Z.; Yang, X.; Liu, Y.; Lu, C. Extraction of coastal raft cultivation area with heterogeneous water background by thresholding object-based visually salient NDVI from high spatial resolution imagery. Remote Sens. Lett. 2018, 9, 839–846. [Google Scholar] [CrossRef]
- Ottinger, M.; Clauss, K.; Eisfelder, C.; Leinenkugel, P.; Kuenzer, C. Time Series Sentinel-1 Sar Data for the Mapping of Aquaculture Ponds in Coastal Asia. In Proceedings of the IGARSS 2018—2018 IEEE International Geoscience and Remote Sensing Symposium, Valencia, Spain, 22–27 July 2018. [Google Scholar]
- Fu, Y.; Ye, Z.; Deng, J.; Zheng, X.; Huang, Y.; Yang, W.; Wang, Y.; Wang, K. Finer Resolution Mapping of Marine Aquaculture Areas Using WorldView-2 Imagery and a Hierarchical Cascade Convolutional Neural Network. Remote Sens. 2019, 11, 1678. [Google Scholar] [CrossRef]
- Shi, T.; Zou, Z.; Shi, Z.; Chu, J.; Zhao, J.; Gao, N.; Zhang, N.; Zhu, X. Mudflat aquaculture labeling for infrared remote sensing images via a scanning convolutional network. Infrared Phys. Technol. 2018, 94, 16–22. [Google Scholar] [CrossRef]
- Zheng, Y.; Wu, J.; Wang, A.; Chen, J. Object- and pixel-based classifications of macroalgae farming area with high spatial resolution imagery. Geocarto Int. 2017, 33, 1048–1063. [Google Scholar] [CrossRef]
- Prasad, K.; Ottinger, M.; Wei, C.; Leinenkugel, P. Assessment of Coastal Aquaculture for India from Sentinel-1 SAR Time Series. Remote Sens. 2019, 11, 357. [Google Scholar] [CrossRef]
- Bell, T.W.; Nidzieko, N.J.; Siegel, D.A.; Miller, R.J.; Cavanaugh, K.C.; Nelson, N.B.; Reed, D.C.; Fedorov, D.; Moran, C.; Snyder, J.N.; et al. The Utility of Satellites and Autonomous Remote Sensing Platforms for Monitoring Offshore Aquaculture Farms: A Case Study for Canopy Forming Kelps. Front. Mar. Sci. 2020, 7, 520223. [Google Scholar] [CrossRef]
- Wang, Z.; Zhang, J.; Yang, X.; Huang, C.; Su, F.; Liu, X.; Liu, Y.; Zhang, Y. Global mapping of the landside clustering of aquaculture ponds from dense time-series 10 m Sentinel-2 images on Google Earth Engine. Int. J. Appl. Earth Obs. Geoinf. 2022, 115, 103100. [Google Scholar] [CrossRef]
- Ottinger, M.; Bachofer, F.; Huth, J.; Kuenzer, C. Mapping Aquaculture Ponds for the Coastal Zone of Asia with Sentinel-1 and Sentinel-2 Time Series. Remote Sens. 2021, 14, 153. [Google Scholar] [CrossRef]
- Ren, C.; Wang, Z.; Zhang, Y.; Zhang, B.; Chen, L.; Xi, Y.; Xiao, X.; Doughty, R.B.; Liu, M.; Jia, M.; et al. Rapid expansion of coastal aquaculture ponds in China from Landsat observations during 1984–2016. Int. J. Appl. Earth Obs. Geoinf. 2019, 82, 101902. [Google Scholar] [CrossRef]
- Duan, Y.; Li, X.; Zhang, L.; Chen, D.; Liu, S.A.; Ji, H. Mapping national-scale aquaculture ponds based on the Google Earth Engine in the Chinese coastal zone. Aquaculture 2020, 520, 734666. [Google Scholar] [CrossRef]
- Liu, Y.; Wang, Z.; Yang, X.; Zhang, Y.; Yang, F.; Liu, B.; Cai, P. Satellite-based monitoring and statistics for raft and cage aquaculture in China’s offshore waters. Int. J. Appl. Earth Obs. Geoinf. 2020, 91, 102118. [Google Scholar] [CrossRef]
- Liu, Y.; Wang, Z.; Yang, X.; Wang, S.; Liu, X.; Liu, B.; Zhang, J.; Meng, D.; Ding, K.; Gao, K.; et al. Changes in mariculture and offshore seawater quality in China during the past 20 years. Ecol. Indic. 2023, 157, 111220. [Google Scholar] [CrossRef]
- Liu, X.; Wang, Z.; Yang, X.; Liu, Y.; Liu, B.; Zhang, J.; Gao, K.; Meng, D.; Ding, Y. Mapping China’s offshore mariculture based on dense time-series optical and radar data. Int. J. Digit. Earth 2022, 15, 1326–1349. [Google Scholar] [CrossRef]
- Wang, L.; Li, Y.; Zhang, D.; Liu, Z. Extraction of Aquaculture Pond Region in Coastal Waters of Southeast China Based on Spectral Features and Spatial Convolution. Water 2022, 14, 2089. [Google Scholar] [CrossRef]
- Wei, L.; Ren, C.Y.; Jia, M.M.; Mao, D.H.; Wang, Z.M.; Zhang, B.; Xu, H.T.; Zhang, Y.G. Distribution and Changes of Coastal Aquaculture Lands in Hangzhou Bay and Its Surrounding Areas for 6 Periods Since 1986. Wetl. Sci. 2021, 19, 534–542. [Google Scholar] [CrossRef]
- Li, K.Q. Spectral Characteristic Analysis and Classification Study of Coastal Aquaculture water Based on Remote Sensing Observation. Master’s Thesis, Shandong University of Science and Technology, Qingdao, China, 2020. [Google Scholar]
- Jin, J.; Mao, X.; Zhang, X.; Liu, Y.; Lu, X.; Ren, N. Identification of Farmed Aquatic Animals Types in Freshwater Identification of Farmed Aquatic Animals Types in Freshwater. J. Henan Agric. Sci. 2022, 51, 160–170. [Google Scholar]
- Li, F.; Liu, K.; Tang, H.; Liu, L.; Liu, H. Analyzing Trends of Dike-Ponds between 1978 and 2016 Using Multi-Source Remote Sensing Images in Shunde District of South China. Sustainability 2018, 10, 3504. [Google Scholar] [CrossRef]
- Alonso-Perez, F.; Ruiz-Luna, A.; Turner, J.; Berlanga-Robles, C.A.; Mitchelson-Jacob, G. Land cover changes and impact ofshrimp aquaculture on the landscape in the Ceuta coastal lagoon system, Sinaloa, Mexico. Ocean Coast. Manag. 2003, 46, 583–600. [Google Scholar] [CrossRef]
- Disperati, L.; Virdis, S.G.P. Assessment of land-use and land-cover changes from 1965 to 2014 in Tam Giang-Cau Hai Lagoon, central Vietnam. Appl. Geogr. 2015, 58, 48–64. [Google Scholar] [CrossRef]
- Yin, Y.; Zhang, Y.; Hu, Z.; Xu, Y.; Wang, J.; Wang, C.; Shi, T.; Wu, G. Quadrennial Series Dataset of Coastal Aquaculture Distribution of China Based on Landsat Images (1990–2022). J. Glob. Chang. Data Discov. 2023, 7, 215–224. [Google Scholar] [CrossRef]
- Li, J.L.; Wang, H.F.; Tian, P. Research Progress of Coastal Zone Development. Mar. Econ. 2022, 12, 21–31. [Google Scholar] [CrossRef]
- Sanchez-Jerez, P.; Karakassis, I.; Massa, F.; Fezzardi, D.; Aguilar-Manjarrez, J.; Soto, D.; Chapela, R.; Avila, P.; Macias, J.C.; Tomassetti, P.; et al. Aquaculture’s struggle for space: The need for coastal spatial planning and the potential benefits of Allocated Zones for Aquaculture (AZAs) to avoid conflict and promote sustainability. Aquac. Environ. Interact. 2016, 8, 41–54. [Google Scholar] [CrossRef]
- China, Academy of Ocean of China. Scientific and Governance Needs for Sustainable Development of Coastal Zones. Available online: https://aoc.ouc.edu.cn/2021/0928/c9824a349173/page.htm (accessed on 6 April 2024).
- Hou, X.Y. Review of land-sea coordination level and Evolution of coastal complex system in the East China Sea Continental Coastal Zone. Acta Geogr. Sin. 2023, 78, 1. [Google Scholar]
- Wang, Z.C.; Gao, Z.Q.; Jiang, X.P. Analysis of the evolution and driving forces of tidal wetlands at the estuary of the Yellow River and Laizhou Bay based on remote sensing data cube. Ocean Coast. Manag. 2023, 237, 106535. [Google Scholar] [CrossRef]
- Fu, Y.; Deng, J.; Wang, H.; Comber, A.; Yang, W.; Wu, W.; You, S.; Lin, Y.; Wang, K. A new satellite-derived dataset for marine aquaculture areas in China’s coastal region. Earth Syst. Sci. Data 2021, 13, 1829–1842. [Google Scholar] [CrossRef]
- Yan, F.; Wang, X.; Su, F. Ecosystem service changes in response to mainland coastline movements in China: Process, pattern, and trade-off. Ecol. Indic. 2020, 116, 106337. [Google Scholar] [CrossRef]
- Yan, F.; Wang, X.; Huang, C.; Zhang, J.; Su, F.; Zhao, Y.; Lyne, V. Sea Reclamation in Mainland China: Process, Pattern, and Management. Land Use Policy 2023, 127, 106555. [Google Scholar] [CrossRef]
- Wang, Z.; Lu, H.; Han, Z. An analysis of the spatial and temporal differentiation and driving factors of the marine resource curse in China. Ocean Coast. Manag. 2018, 155, 60–67. [Google Scholar] [CrossRef]
- Pakzad, R.; Pakzad, I.; Safiri, S.; Shirzadi, M.R.; Mohammadpour, M.; Behroozi, A.; Sullman, M.J.M.; Janati, A. Spatiotemporal analysis of brucellosis incidence in Iran from 2011 to 2014 using GIS. Int. J. Infect. Dis. 2018, 67, 129–136. [Google Scholar] [CrossRef] [PubMed]
- Duan, Y.; Li, X.; Zhang, L.; Liu, W.; Liu, S.a.; Chen, D.; Ji, H. Detecting spatiotemporal changes of large-scale aquaculture ponds regions over 1988–2018 in Jiangsu Province, China using Google Earth Engine. Ocean Coast. Manag. 2020, 188, 105144. [Google Scholar] [CrossRef]
- Duan, Y.; Tian, B.; Li, X.; Liu, D.; Sengupta, D.; Wang, Y.; Peng, Y. Tracking changes in aquaculture ponds on the China coast using 30 years of Landsat images. Int. J. Appl. Earth Obs. Geoinf. 2021, 102, 102383. [Google Scholar] [CrossRef]
- Rahmania, R.; Proisy, C.; Germain, O.; Gaspar, P.; Viennois, G.; Prosperi, J.; Andayani, A.; Subki, B.; Farhan, A.R.; Sidik, F.; et al. 13 Years of Changes in The Extent and Physiognomy of Mangroves After Shrimp Farming Abandonment, Bali. In Proceedings of the 2015 8th International Workshop on the Analysis of Multitemporal Remote Sensing Images (Multi-Temp), Annecy, France, 22–24 July 2015. [Google Scholar]
- Hagger, V.; Worthington, T.A.; Lovelock, C.E.; Adame, M.F.; Amano, T.; Brown, B.M.; Friess, D.A.; Landis, E.; Mumby, P.J.; Morrison, T.H.; et al. Drivers of global mangrove loss and gain in social-ecological systems. Nat. Commun. 2022, 13, 6373. [Google Scholar] [CrossRef]
- Proisy, C.; Viennois, G.; Sidik, F.; Andayani, A.; Enright, J.A.; Guitet, S.; Gusmawati, N.; Lemonnier, H.; Muthusankar, G.; Olagoke, A.; et al. Monitoring mangrove forests after aquaculture abandonment using time series of very high spatial resolution satellite images: A case study from the Perancak estuary, Bali, Indonesia. Mar. Pollut. Bull. 2018, 131, 61–71. [Google Scholar] [CrossRef] [PubMed]
- Rajakumari, S.; Rajaram, P. Sustainability assessment for coexistence of afforested mangroves and aquafarms upon existing and predicted scenarios: A case study in Southern Tamil Nadu coast. Environ. Dev. Sustain. 2021, 23, 4751–4763. [Google Scholar] [CrossRef]
- Hauser, L.T.; Vu, G.N.; Nguyen, B.A.; Dade, E.; Nguyen, H.M.; Nguyen, T.T.Q.; Le, T.Q.; Vu, L.H.; Tong, A.T.H.; Pham, H.V. Uncovering the spatio-temporal dynamics of land cover change and fragmentation of mangroves in the Ca Mau peninsula, Vietnam using multi-temporal SPOT satellite imagery (2004–2013). Appl. Geogr. 2017, 86, 197–207. [Google Scholar] [CrossRef]
- Wang, X.; Yan, F.; Su, F. Changes in coastline and coastal reclamation in the three most developed areas of China, 1980–2018. Ocean Coast. Manag. 2021, 204, 105542. [Google Scholar] [CrossRef]
- Zhang, X.R.; Song, W.; Lang, Y.Q.; Feng, X.M.; Yuan, Q.Z.; Wang, J.T. Land use changes in the coastal zone of China’s Hebei Province and the corresponding impacts on habitat quality. Land Use Policy 2020, 99, 104957. [Google Scholar] [CrossRef]
- Chatziantoniou, A.; Papandroulakis, N.; Stavrakidis-Zachou, O.; Spondylidis, S.; Taskaris, S.; Topouzelis, K. Aquasafe: A Remote Sensing, Web-Based Platform for the Support of Precision Fish Farming. Appl. Sci. 2023, 13, 6122. [Google Scholar] [CrossRef]
- Primavera, J.H. Overcoming the impacts of aquaculture on the coastal zone. Ocean Coast. Manag. 2006, 49, 531–545. [Google Scholar] [CrossRef]
- Gentry, R.R.; Lester, S.E.; Kappel, C.V.; White, C.; Bell, T.W.; Stevens, J.; Gaines, S.D. Offshore aquaculture: Spatial planning principles for sustainable development. Ecol. Evol. 2017, 7, 733–743. [Google Scholar] [CrossRef] [PubMed]
- Jayanthi, M.; Ravishankar, T.; Nagaraj, G.; Thirumurthya, S.; Muralidhar, M.; Saraswathya, R. Is aquaculture abandonment a threat to sustainable coastal resource use?—A case study of Andhra Pradesh, India, with options for reuse. Land Use Policy 2019, 86, 54–66. [Google Scholar] [CrossRef]
- Delgado, L.E.; Zuniga, C.C.; Asun, R.A.; Castro-Diaz, R.; Natenzon, C.E.; Paredes, L.D.; Perez-Orellana, D.; Quinones, D.; Sepulveda, H.H.; Rojas, P.M.; et al. Toward social-ecological coastal zone governance of Chiloe Island (Chile) based on the DPSIR framework. Sci. Total Environ. 2021, 758, 143999. [Google Scholar] [CrossRef]












| The Mode of Aquaculture | Author | Satellite and Sensors | Spatial Resolution | Study Period |
|---|---|---|---|---|
| Pond aquaculture | Wang et al., 2022 [27] | Sentinel-2 | 10 m | 2020 |
| Duan et al., 2020 [30] | Landsat-8 | 30 m | 2017 | |
| Ren et al., 2019 [29] | Landsat OLI | 30 m | 2016 | |
| Marine aquaculture | Liu et al., 2022 [33] | Sentinel-1/Sentinel-2 | 10 m | 2020 |
| Liu et al., 2020 [31] | Landsat8 | 30 m | 2018 | |
| Fu et al., 2021 [47] | GF-1 | 16 m | 2016–2019 |
Disclaimer/Publisher’s Note: The statements, opinions and data contained in all publications are solely those of the individual author(s) and contributor(s) and not of MDPI and/or the editor(s). MDPI and/or the editor(s) disclaim responsibility for any injury to people or property resulting from any ideas, methods, instructions or products referred to in the content. |
© 2024 by the authors. Licensee MDPI, Basel, Switzerland. This article is an open access article distributed under the terms and conditions of the Creative Commons Attribution (CC BY) license (https://creativecommons.org/licenses/by/4.0/).
Share and Cite
Meng, D.; Yang, X.; Wang, Z.; Liu, Y.; Zhang, J.; Liu, X.; Liu, B. Spatial Distribution and Differentiation Analysis of Coastal Aquaculture in China Based on Remote Sensing Monitoring. Remote Sens. 2024, 16, 1585. https://doi.org/10.3390/rs16091585
Meng D, Yang X, Wang Z, Liu Y, Zhang J, Liu X, Liu B. Spatial Distribution and Differentiation Analysis of Coastal Aquaculture in China Based on Remote Sensing Monitoring. Remote Sensing. 2024; 16(9):1585. https://doi.org/10.3390/rs16091585
Chicago/Turabian StyleMeng, Dan, Xiaomei Yang, Zhihua Wang, Yueming Liu, Junyao Zhang, Xiaoliang Liu, and Bin Liu. 2024. "Spatial Distribution and Differentiation Analysis of Coastal Aquaculture in China Based on Remote Sensing Monitoring" Remote Sensing 16, no. 9: 1585. https://doi.org/10.3390/rs16091585
APA StyleMeng, D., Yang, X., Wang, Z., Liu, Y., Zhang, J., Liu, X., & Liu, B. (2024). Spatial Distribution and Differentiation Analysis of Coastal Aquaculture in China Based on Remote Sensing Monitoring. Remote Sensing, 16(9), 1585. https://doi.org/10.3390/rs16091585

