PRISMA Hyperspectral Remote Sensing Data for Mapping Alteration Minerals in Sar-e-Châh-e-Shur Region, Birjand, Iran
Abstract
1. Introduction
2. Geology of the Study Area
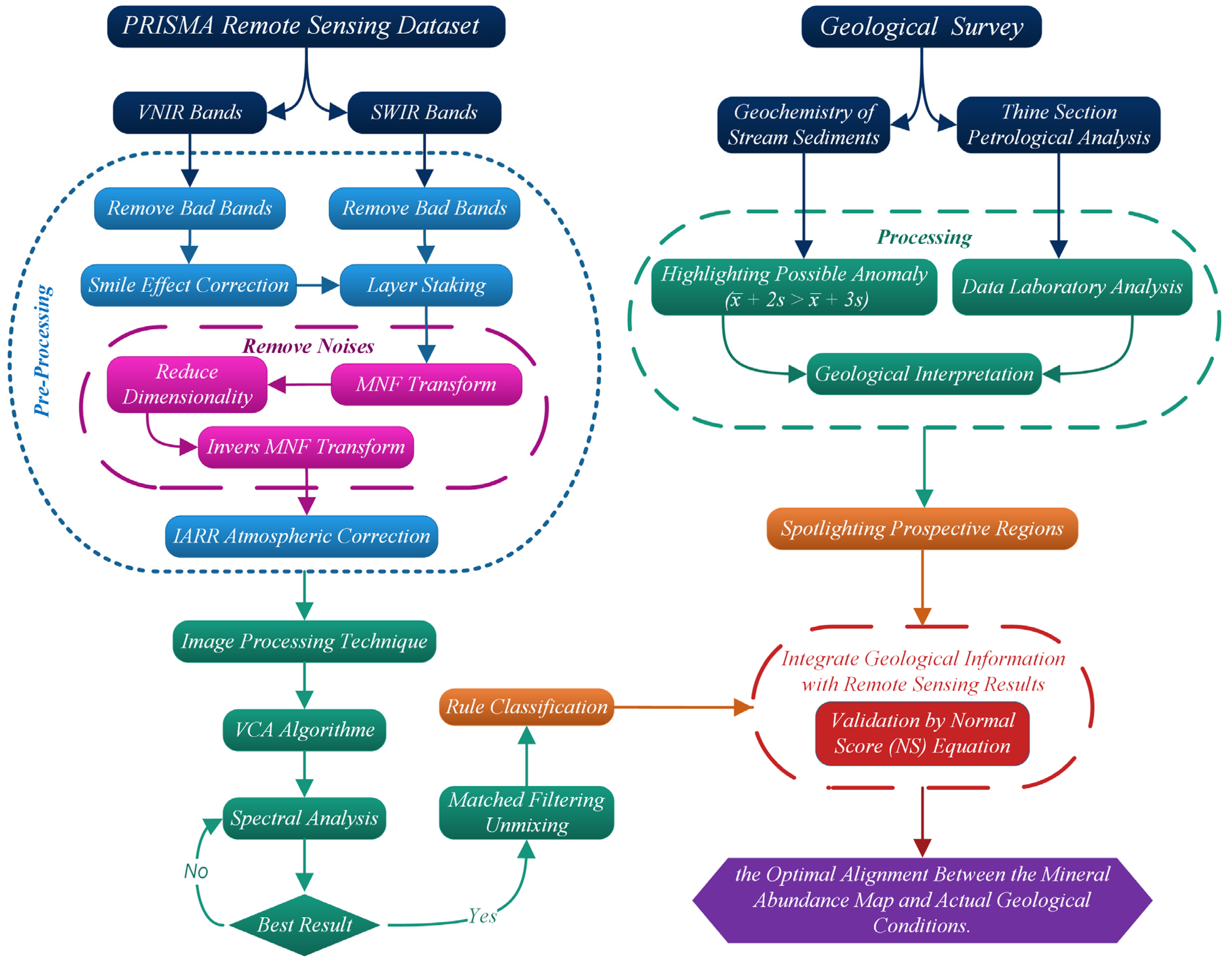
3. Materials and Methods
3.1. PRISMA Data Characteristics
3.2. Methodology
3.2.1. Pre-Processing
3.2.2. Image Processing Techniques
Endmember Extraction
Unmixing
3.2.3. Geological, Geochemical, and Laboratory Analysis
4. Results
4.1. Spectral Analysis of Detected Endmembers
4.2. Mapping Alteration Minerals
4.3. Fieldwork and Laboratory Analysis
5. Discussion
6. Conclusions
Author Contributions
Funding
Data Availability Statement
Acknowledgments
Conflicts of Interest
References
- Ghamisi, P.; Plaza, J.; Chen, Y.; Li, J.; Plaza, A.J. Advanced Spectral Classifiers for Hyperspectral Images: A review. IEEE Geosci. Remote Sens. Mag. 2017, 5, 8–32. [Google Scholar] [CrossRef]
- Agrawal, N.; Govil, H.; Mishra, G.; Gupta, M.; Srivastava, P.K. Evaluating the Performance of PRISMA Shortwave Infrared Imaging Sensor for Mapping Hydrothermally Altered and Weathered Minerals Using the Machine Learning Paradigm. Remote Sens. 2023, 15, 3133. [Google Scholar] [CrossRef]
- Mishra, G.; Govil, H.; Srivastava, P.K. Identification of Malachite and Alteration Minerals Using Airborne AVIRIS-NG Hy-perspectral Data. Quat. Sci. Adv. 2021, 4, 100036. [Google Scholar] [CrossRef]
- Abdelsalam, M.G.; Stern, R.J.; Berhane, W.G. Mapping gossans in arid regions with Landsat TM and SIR-C images: The Beddaho Alteration Zone in northern Eritrea. J. Afr. Earth Sci. 2000, 30, 903–916. [Google Scholar] [CrossRef]
- Qian, S.-E. Hyperspectral Satellites, Evolution, and Development History. IEEE J. Sel. Top. Appl. Earth Obs. Remote Sens. 2021, 14, 7032–7056. [Google Scholar] [CrossRef]
- Loizzo, R.; Daraio, M.; Guarini, R.; Longo, F.; Lorusso, R.; Dini, L.; Lopinto, E. Prisma Mission Status and Perspective. In Proceedings of the IGARSS 2019—2019 IEEE International Geoscience and Remote Sensing Symposium, Yokohama, Japan, 28 July–2 August 2019; pp. 4503–4506. [Google Scholar]
- Esmaeili, M.; Fathianpour, N.; Soltani-Mohammadi, S. PRISMA hyperspectral imagery for mapping alteration zones associated with Kuhpanj porphyry copper deposit, Southern Iran. Eur. J. Remote Sens. 2024, 57, 2299369. [Google Scholar] [CrossRef]
- Bedini, E.; Chen, J. Application of PRISMA satellite hyperspectral imagery to mineral alteration mapping at Cuprite, Nevada, USA. J. Hyperspectral Remote Sens. 2020, 10, 87–94. [Google Scholar] [CrossRef]
- Tripathi, P.; Garg, R.D. Feature extraction of DESIS and PRISMA hyperspectral remote sensing datasets for geological applications. ISPR—Int. Arch. Photogramm. Remote Sens. Spat. Inf. Sci. 2021, 44, 169–173. [Google Scholar] [CrossRef]
- Chirico, R.; Mondillo, N.; Laukamp, C.; Mormone, A.; Di Martire, D.; Novellino, A.; Balassone, G. Mapping hydrothermal and supergene alteration zones associated with carbonate-hosted Zn-Pb deposits by using PRISMA satellite imagery supported by field-based hyperspectral data, mineralogical and geochemical analysis. Ore Geol. Rev. 2023, 152, 105244. [Google Scholar] [CrossRef]
- Pour, A.B.; Park, Y.; Crispini, L.; Läufer, A.; Hong, J.K.; Park, T.-Y.S.; Zoheir, B.; Pradhan, B.; Muslim, A.M.; Hossain, M.S.; et al. Mapping Listvenite Occurrences in the Damage Zones of Northern Victoria Land, Antarctica Using ASTER Satellite Remote Sensing Data. Remote Sens. 2019, 11, 1408. [Google Scholar] [CrossRef]
- Pour, A.B.; Sekandari, M.; Rahmani, O.; Crispini, L.; Läufer, A.; Park, Y.; Hong, J.K.; Pradhan, B.; Hashim, M.; Hossain, M.S.; et al. Identification of Phyllosilicates in the Antarctic Environment Using ASTER Satellite Data: Case Study from the Mesa Range, Campbell and Priestley Glaciers, Northern Victoria Land. Remote Sens. 2020, 13, 38. [Google Scholar] [CrossRef]
- Iwasaki, A.; Tonooka, H. Validation of a crosstalk correction algorithm for ASTER/SWIR. IEEE Trans. Geosci. Remote Sens. 2005, 43, 2747–2751. [Google Scholar] [CrossRef]
- Bedini, E.; Chen, J. Prospection for economic mineralization using PRISMA satellite hyperspectral remote sensing imagery: An example from central East Greenland. J. Hyperspectral Remote Sens. 2022, 12, 124–130. [Google Scholar] [CrossRef]
- Shebl, A.; Abriha, D.; Fahil, A.S.; El-Dokouny, H.A.; Elrasheed, A.A.; Csámer, Á. PRISMA hyperspectral data for lithological mapping in the Egyptian Eastern Desert: Evaluating the support vector machine, random forest, and XG boost machine learning algorithms. Ore Geol. Rev. 2023, 161, 105652. [Google Scholar] [CrossRef]
- Romaniello, V.; Silvestri, M.; Buongiorno, M.F.; Musacchio, M. Comparison of PRISMA Data with Model Simulations, Hyperion Reflectance and Field Spectrometer Measurements on ‘Piano delle Concazze’ (Mt. Etna, Italy). Sensors 2020, 20, 7224. [Google Scholar] [CrossRef]
- Kasmaeeyazdi, S.; Braga, R.; Tinti, F.; Mandanici, E. Mapping Bauxite Mining Residues Using Remote Sensing Techniques. Mater. Proc. 2021, 5, 5091. [Google Scholar] [CrossRef]
- Tripathi, P.; Garg, R.D. Potential of DESIS and PRISMA hyperspectral remote sensing data in rock classification and mineral identification: A case study for Banswara in Rajasthan, India. Environ. Monit. Assess. 2023, 195, 575. [Google Scholar] [CrossRef]
- Benhalouche, F.Z.; Benabbou, O.; Kebir, L.W.; Bennia, A.; Karoui, M.S.; Deville, Y. An Informed NMF-Based Unmixing Ap-proach for Mineral Detection and Mapping in the Algerian Central Hoggar Using PRISMA Remote Sensing Hyperspectral Data. In Proceedings of the 2021 IEEE International Geoscience and Remote Sensing Symposium IGARSS, Brussels, Belgium, 11–16 July 2021; pp. 1863–1866. [Google Scholar]
- Santos, D.; Cardoso-Fernandes, J.; Campos de Lima, A.M.; Teodoro, A.C.M. The Potential of Spectral Unmixing Method Ap-plied to PRISMA Hyperspectral Images in the Identification of Li Minerals: An Evaluation for Prospecting Purposes. In Proceedings of the Earth Resources and Environmental Remote Sensing/GIS Applications XIII, Berlin, Germany, 26 October 2022; Volume 12268, p. 43. [Google Scholar]
- Benhalouche, F.Z.; Benabbou, O.; Karoui, M.S.; Kebir, L.W.; Bennia, A.; Deville, Y. Minerals Detection and Mapping in the Southwestern Algeria Gara-Djebilet Region with a Multistage Informed NMF-Based Unmixing Approach Using Prisma Remote Sensing Hyperspectral Data. In Proceedings of the IGARSS 2022—2022 IEEE International Geoscience and Remote Sensing Symposium, Kuala Lumpur, Malaysia, 17–22 July 2022; pp. 6422–6425. [Google Scholar]
- Cardoso-Fernandes, J.; Santos, D.; Lima, A.; Teodoro, A.C. Assessing the PRISMA Potential for Mineral Exploration to Vector Low-Grade Lithium Deposits. In Proceedings of the IGARSS 2022—2022 IEEE International Geoscience and Remote Sensing Symposium, Kuala Lumpur, Malaysia, 17–22 July 2022; pp. 5985–5988. [Google Scholar]
- Rialland, R.; Carrère, V.; Marion, R.; Soussen, C. Identification of minerals from hyperspectral imaging based on a fuzzy logic approach. In Proceedings of the Algorithms, Technologies, and Applications for Multispectral and Hyperspectral Imaging XXVII, Online, 21 April 2021. [Google Scholar]
- Massi, A.; Ortolani, M.; Brunetti, A.; Mazzanti, P. Vibrational Spectral Line Detection in GIS Environment for Mineral Mapping Applications of Hyperspectral Data of the PRISMA Satellite. In Proceedings of the IGARSS 2023—2023 IEEE International Geoscience and Remote Sensing Symposium, Pasadena, CA, USA, 16–21 July 2023; pp. 1644–1647. [Google Scholar]
- Benhalouche, F.Z.; Benabbou, O.; Yahia, O.; Karoui, M.S.; Deville, Y.; Kebir, L.W.; Bennia, A. New Informed Linear Mixing Model and NMF-Based Unmixing Method Addressing Spectral Variability with an Application to Mineral Detection and Mapping Using Prisma Hyperspectral Remote Sensing Data. In Proceedings of the IGARSS 2023—2023 IEEE International Geoscience and Remote Sensing Symposium, Pasadena, CA, USA, 16–21 July 2023; pp. 7539–7542. [Google Scholar]
- Chiavetta, U.; Camarretta, N.; Garfı, V.; Ottaviano, M.; Chirici, G.; Vizzarri, M.; Marchetti, M. Harmonized forest categories in central Italy. J. Maps 2016, 12, 98–100. [Google Scholar] [CrossRef]
- Loizzo, R.; Guarini, R.; Longo, F.; Scopa, T.; Formaro, R.; Facchinetti, C.; Varacalli, G. Prisma: The Italian Hyperspectral Mission. In Proceedings of the IGARSS 2018—2018 IEEE International Geoscience and Remote Sensing Symposium, Valencia, Spain, 22–27 July 2018; pp. 175–178. [Google Scholar]
- Karthikeyan, M.; Vasuki, A. Spectral Unmixing with Vertex Component Analysis. In Proceedings of the 2015 3rd International Conference on Signal Processing, Communication and Networking (ICSCN), Chennai, India, 26–28 March 2015; pp. 1–7. [Google Scholar]
- Vangi, E.; D’amico, G.; Francini, S.; Giannetti, F.; Lasserre, B.; Marchetti, M.; Chirici, G. The New Hyperspectral Satellite PRISMA: Imagery for Forest Types Discrimination. Sensors 2021, 21, 1182. [Google Scholar] [CrossRef]
- Karimzadeh, S.; Tangestani, M.H.; Fonseca, A. The synergistic use of WorldView-3 and EO1-Hyperion data for the identification of lineaments and hydrothermal alteration minerals in the Chadormalu iron oxide-apatite deposit area, Central Iran. Earth Sci. Inform. 2023, 16, 2573–2593. [Google Scholar] [CrossRef]
- Chen, L.; Sui, X.; Liu, R.; Chen, H.; Li, Y.; Zhang, X.; Chen, H. Mapping Alteration Minerals Using ZY-1 02D Hyperspectral Remote Sensing Data in Coalbed Methane Enrichment Areas. Remote Sens. 2023, 15, 3590. [Google Scholar] [CrossRef]
- Ji, L.; Wang, L.; Geng, X. An Automatic Bad Band Pre-Removal Method for Hyperspectral Imagery. IEEE J. Sel. Top. Appl. Earth Obs. Remote Sens. 2019, 12, 4985–4994. [Google Scholar] [CrossRef]
- Sun, W.; Du, Q. Hyperspectral Band Selection: A Review. IEEE Geosci. Remote Sens. Mag. 2019, 7, 118–139. [Google Scholar] [CrossRef]
- Ceamanos, X.; Doute, S. Spectral Smile Correction of CRISM/MRO Hyperspectral Images. IEEE Trans. Geosci. Remote Sens. 2010, 48, 3951–3959. [Google Scholar] [CrossRef]
- Moghadam, H.J.; Oskouei, M.M.; Nouri, T. Unmixing of hyperspectral data for mineral detection using a hybrid method, Sar Chah-e Shur, Iran. Arab. J. Geosci. 2020, 13, 1041. [Google Scholar] [CrossRef]
- Mohammady Oskouei, M.; Babakan, S. Role of Smile Correction in Mineral Detection on Hyperion Data. J. Min. Environ. 2016, 7, 261–272. [Google Scholar] [CrossRef]
- Vibhute, A.D.; Kale, K.V.; Dhumal, R.K.; Mehrotra, S.C. Hyperspectral imaging data atmospheric correction challenges and solutions using QUAC and FLAASH algorithms. In Proceedings of the 2015 International Conference on Man and Machine Interfacing (MAMI), Bhubaneswar, India, 17–19 December 2015; pp. 1–6. [Google Scholar]
- He, Q.; Wu, J.; Wang, G.; Liu, C.; Tao, T. Comparative Study on Atmospheric Correction Methods of Visible and Near-Infrared Hyperspectral Image. In Proceedings of the Selected Papers from Conferences of the Photoelectronic Technology Committee of the Chinese Society of Astronautics 2014, Part I, Chengdu, China, 4 March 2015; Volume 9521, p. 95211L. [Google Scholar] [CrossRef]
- Kayadibi, O. Evaluation of Imaging Spectroscopy and Atmospheric Correction of Multispectral Images (Aster and Landsat 7 ETM+). In Proceedings of the 5th International Conference on Recent Advances in Space Technologies—RAST2011, Istanbul, Turkey, 9–11 June 2011; pp. 154–159. [Google Scholar]
- Gao, B.-C.; Montes, M.J.; Davis, C.O.; Goetz, A.F. Atmospheric correction algorithms for hyperspectral remote sensing data of land and ocean. Remote Sens. Environ. 2009, 113, S17–S24. [Google Scholar] [CrossRef]
- Heylen, R.; Parente, M.; Scheunders, P. Pixel Purity Vertex Component Analysis. In Proceedings of the 2017 IEEE International Geoscience and Remote Sensing Symposium (IGARSS), Fort Worth, TX, USA, 23–28 July 2017; pp. 213–216. [Google Scholar]
- Nascimento, J.; Dias, J. Vertex component analysis: A fast algorithm to unmix hyperspectral data. IEEE Trans. Geosci. Remote Sens. 2005, 43, 898–910. [Google Scholar] [CrossRef]
- Boardman, J. SIPS User’s Guide Spectral Image Processing System, Version 1.2; Center for the Study of Earth from Space: Boulder, CO, USA, 1992. [Google Scholar]
- Kruse, F.A.; Lefkoff, A.B.; Boardman, J.W.; Heidebrecht, K.B.; Shapiro, A.T.; Barloon, P.J.; Goetz, A.F.H. The spectral image processing system (SIPS)—Interactive visualization and analysis of imaging spectrometer data. Remote Sens. Environ. 1993, 44, 145–163. [Google Scholar] [CrossRef]
- Clark, R.N.; Gallagher, A.J.; Swayze, G.A. Material Absorption Band Depth Mapping of Imaging Spectrometer Data Using a Complete Band Shape Least-Squares Fit with Library Reference Spectra. In Proceedings of the Second Airborne Visible/Infrared Imaging Spectrometer (AVIRIS) Workshop; JPL Publication 90-54: Pasadena, CA, USA, 1990; Volume 90, pp. 176–186. [Google Scholar]
- Clark, R.N.; Swayze, G.A.; Gallagher, A.; Gorelick, N.; Kruse, F.A. Mapping with Imaging Spectrometer Data Using the Complete Band Shape Least-Squares Algorithm Simultaneously Fit to Multiple Spectral Features from Multiple Materials. In Proceedings of the Third Airborne Visible/Infrared Imaging Spectrometer (AVIRIS) Workshop; Jet Pro-pulsion Laboratory Publication: Pasadena, CA, USA, 1991; Volume 42, pp. 2–3. [Google Scholar]
- Clark, R.N.; Swayze, G.A.; Gallagher, A. Mapping the Mineralogy and Lithology of Canyonlands, Utah with Imaging Spec-trometer Data and the Multiple Spectral Feature Mapping Algorithm. In Proceedings of the JPL, Summaries of the Third Annual JPL Airborne Geoscience Workshop; JPL Publication: Pasadena, CA, USA, 1992; Volume 1. [Google Scholar]
- Clark, R.N.; Swayze, G.A. Mapping Minerals, Amorphous Materials, Environmental Materials, Vegetation, Water, Ice and Snow, and Other Materials: The USGS Tricorder Algorithm. In Proceedings of the JPL, Summaries of the Fifth Annual JPL Airborne Earth Science Workshop; JPL Publication: Pasadena, CA, USA, 1995; Volume 1. [Google Scholar]
- Crowley, J.K.; Clark, R.N. AVIRIS Study of Death Valley Evaporite Deposits Using Least-Squares Band-Fitting Methods. In Proceedings of the JPL, Summaries of the Third Annual JPL Airborne Geoscience Workshop; JPL Publication: Pasadena, CA, USA, 1992; Volume 1. [Google Scholar]
- Swayze, G.A.; Clark, R.N. Spectral Identification of Minerals Using Imaging Spectrometry Data: Evaluating the Effects of Signal to Noise and Spectral Resolution Using the Tricorder Algorithm. In Proceedings of the Summaries of the 5th Annual JPL Airborne Earth Science Workshop; JPL Publication: Pasadena, CA, USA, 1995; pp. 91–95. [Google Scholar]
- Boardman, J.W.; Kruse, F.A.; Green, R.O. Mapping Target Signatures via Partial Unmixing of AVIRIS Data. In Proceedings of the Summaries of the Fifth Annual JPL Airborne Earth Science Workshop; JPL Publication: Pasadena, CA, USA, 1995; Volume 1. [Google Scholar]
- Nude, P.M.; Asigri, J.M.; Yidana, S.M.; Arhin, E.; Foli, G.; Kutu, J.M. Identifying Pathfinder Elements for Gold in Multi-Element Soil Geochemical Data from the Wa-Lawra Belt, Northwest Ghana: A Multivariate Statistical Approach. Int. J. Geosci. 2012, 03, 62–70. [Google Scholar] [CrossRef]
- Balaram, V.; Sawant, S.S. Indicator Minerals, Pathfinder Elements, and Portable Analytical Instruments in Mineral Exploration Studies. Minerals 2022, 12, 394. [Google Scholar] [CrossRef]
- Cohen, N.E.; Brooks, R.R.; Reeves, R.D. Pathfinders in geochemical prospecting for uranium in New Zealand. Econ. Geol. 1969, 64, 519–525. [Google Scholar] [CrossRef]
- Joyce, N.; Layton-Matthews, D.; Kyser, K.; Leybourne, M.; Ansdell, K.; Kotzer, T.; Quirt, D.; Zaluski, G. Alteration mineralogy and pathfinder element inventory in the footprint of the McArthur River unconformity-related uranium deposit, Canada. Can. Miner. 2021, 59, 985–1019. [Google Scholar] [CrossRef]
- Makvandi, S.; Beaudoin, G.; McClenaghan, M.B.; Quirt, D.; Ledru, P. PCA of Fe-oxides MLA data as an advanced tool in provenance discrimination and indicator mineral exploration: Case study from bedrock and till from the Kiggavik U deposits area (Nunavut, Canada). J. Geochem. Explor. 2018, 197, 199–211. [Google Scholar] [CrossRef]
- Trueman, D.L. Exploration for Rare-Element Granitic Pegmatites. In Short Course in Granitic Pegmatites in Science and Industry; Mineralogical Association of Canada: Québec, QC, Canada, 1982; Volume 8, pp. 463–493. [Google Scholar]
- McClenaghan, M.; Parkhill, M.; Pronk, A.; Sinclair, W. Indicator mineral and till geochemical signatures of the Mount Pleasant W-Mo-Bi and Sn-Zn-In deposits, New Brunswick, Canada. J. Geochem. Explor. 2017, 172, 151–166. [Google Scholar] [CrossRef]
- Gale, G.H. Vectoring volcanogenic massive sulphide deposits using rare earth elements and other pathfinder elements at the Ruttan mine, Manitoba (NTS 63B5). In Report of Activities 2003, Manitoba Industry, Trade and Mines; Manitoba Geological Survey: Brandon, MB, Canada, 2003; pp. 54–73. [Google Scholar]
- Hale, M. Pathfinder applications of arsenic, antimony and bismuth in geochemical exploration. J. Geochem. Explor. 1981, 15, 307–323. [Google Scholar] [CrossRef]
- Layton-Matthews, D.; McClenaghan, M.B. Current Techniques and Applications of Mineral Chemistry to Mineral Exploration; Examples from Glaciated Terrain: A Review. Minerals 2021, 12, 59. [Google Scholar] [CrossRef]
- McClenaghan, M.B.; Cabri, L.J. Review of gold and platinum group element (PGE) indicator minerals methods for surficial sediment sampling. Geochem. Explor. Environ. Anal. 2011, 11, 251–263. [Google Scholar] [CrossRef]
- Korshunova, V.A.; Charykova, M.V. Mobile Forms of Gold and Pathfinder Elements in Surface Sediments at the Novye Peski Gold Deposit and in the Piilola Prospecting Area (Karelia Region). Minerals 2019, 9, 34. [Google Scholar] [CrossRef]
- Wang, J.; Zuo, R. A Monte Carlo-based Workflow for Geochemical Anomaly Identification Under Uncertainty and Global Sensitivity Analysis of Model Parameters. Math. Geosci. 2023, 55, 1075–1099. [Google Scholar] [CrossRef]
- Esmaeiloghli, S.; Tabatabaei, S.H.; Carranza, E.J.M. Empirical mode decomposition and power spectrum filtering for detection of frequency channels related to multi-scale geochemical anomalies: Metal exploration targeting in Moalleman district, NE Iran. J. Geochem. Explor. 2023, 246, 107157. [Google Scholar] [CrossRef]
- Cardoso-Fernandes, J.; Lima, J.; Lima, A.; Roda-Robles, E.; Köhler, M.; Schaefer, S.; Barth, A.; Knobloch, A.; Gonçalves, M.A.; Gonçalves, F.; et al. Stream sediment analysis for Lithium (Li) exploration in the Douro region (Portugal): A comparative study of the spatial interpolation and catchment basin approaches. J. Geochem. Explor. 2022, 236, 106978. [Google Scholar] [CrossRef]
- Sadeghi, B. Simulated-multifractal models: A futuristic review of multifractal modeling in geochemical anomaly classification. Ore Geol. Rev. 2021, 139, 104511. [Google Scholar] [CrossRef]
- Bishop, J.L.; Lane, M.D.; Dyar, M.D.; Brown, A.J. Reflectance and emission spectroscopy study of four groups of phyllosilicates: Smectites, kaolinite-serpentines, chlorites and micas. Clay Miner. 2008, 43, 35–54. [Google Scholar] [CrossRef]
- Clark, R.N.; King, T.V.V.; Klejwa, M.; Swayze, G.A.; Vergo, N. High spectral resolution reflectance spectroscopy of minerals. J. Geophys. Res. Solid Earth 1990, 95, 12653–12680. [Google Scholar] [CrossRef]
- Hunt, G.R.; Ashley, R.P. Spectra of altered rocks in the visible and near infrared. Econ. Geol. 1979, 74, 1613–1629. [Google Scholar] [CrossRef]
- Habashi, J.; Oskouei, M.; Moghadam, H.J. Classification of ASTER Data by Neural Network to Mapping Alterations Related to Copper and Iron Mineralization in Birjand. J. Min. Environ. 2024, 15, 649–665. [Google Scholar] [CrossRef]
- Etemadi, A.; Karimpour, M.H.; Shafaroudi, A.M. Comparison of Remote Sensing Processing by SAM Method with Field Studies of Alteration Zones, in Hemech Prospect Area (SW Birjand). In Proceedings of the 7th Conference of the Economic Geology Association of Iran, Zahedan, Iran, 13 September 2014. [Google Scholar]
- Maryam, A.; Mohammd, H.K. Application of Spectral Angle Mapper Classification to Discriminate Hydrothermal Alteration in Southwest Birjand Iran Using Advanced Space Borne Thermal Emission and Reflection Radiometer Image Processing. Acta Geol. Sin.-Engl. Ed. 2012, 86, 1289–1296. [Google Scholar]
- Hosseini, M. Discrimination of Hydrothermal Alterations Associated with Copper Mineralization Using ASTER Image Processing Sheet in Sar-e-Chah-e-Shur, Eastern Iran. Q. Sci. J. Tech. Vocat. Univ. 2021, 18, 153–168. (In Persian) [Google Scholar] [CrossRef]
- Pearlshtien, D.H.; Pignatti, S.; Greisman-Ran, U.; Ben-Dor, E. PRISMA sensor evaluation: A case study of mineral mapping performance over Makhtesh Ramon, Israel. Int. J. Remote Sens. 2021, 42, 5882–5914. [Google Scholar] [CrossRef]
- Sorrentino, A.; Chirico, R.; Corrado, F.; Laukamp, C.; Di Martire, D.; Mondillo, N. The application of PRISMA hyperspectral satellite imagery in the delineation of distinct hydrothermal alteration zones in the Chilean Andes: The Marimaca IOCG and the Río Blanco-Los Bronces Cu-Mo porphyry districts. Ore Geol. Rev. 2024, 167, 105998. [Google Scholar] [CrossRef]
- Courba, S.; Youssef, H.; Jamal, A.; Abdessalam, O.; Mohamed, E.A.; Larbi, B.; Assia, I.; Zineb, A.; Slimane, S.; Lahcen, O.; et al. Litho-structural and hydrothermal alteration mapping for mineral prospection in the Maider basin of Morocco based on remote sensing and field investigations. Remote Sens. Appl. Soc. Environ. 2023, 31, 100980. [Google Scholar] [CrossRef]
- Castellanos, P.; Colarco, P.; Espinosa, W.R.; Guzewich, S.D.; Levy, R.C.; Miller, R.L.; Chin, M.; Kahn, R.A.; Kemppinen, O.; Moosmüller, H.; et al. Mineral dust optical properties for remote sensing and global modeling: A review. Remote Sens. Environ. 2024, 303, 113982. [Google Scholar] [CrossRef]
- Salesin, K.; Knobelspiesse, K.D.; Chowdhary, J.; Zhai, P.-W.; Jarosz, W. Unifying radiative transfer models in computer graphics and remote sensing, Part II: A differentiable, polarimetric forward model and validation. J. Quant. Spectrosc. Radiat. Transf. 2024, 315, 108849. [Google Scholar] [CrossRef]
- Bennett, G. Analysis of methods used to validate remote sensing and GIS-based groundwater potential maps in the last two decades: A review. Geosyst. Geoenviron. 2024, 3, 100245. [Google Scholar] [CrossRef]
- Castillo, P.R.; Janney, P.E.; Solidum, R.U. Petrology and geochemistry of Camiguin Island, southern Philippines: Insights to the source of adakites and other lavas in a complex arc setting. Contrib. Miner. Pet. 1999, 134, 33–51. [Google Scholar] [CrossRef]
- Tietz, O.; Büchner, J. The origin of the term ‘basalt’. J. Geosci. 2018, 63, 295–298. [Google Scholar] [CrossRef]
- Troll, V.R.; Donaldson, C.H.; Emeleus, C.H. Pre-eruptive magma mixing in ash-flow deposits of the Tertiary Rum Igneous Centre, Scotland. Contrib. Miner. Pet. 2004, 147, 722–739. [Google Scholar] [CrossRef]
- Duff, M.C.; Newville, M.; Hunter, D.B.; Bertsch, P.M.; Sutton, S.R.; Triay, I.R.; Vaniman, D.T.; Eng, P.; Rivers, M.L. Micro-XAS studies with sorbed plutonium on tuff. J. Synchrotron Radiat. 1999, 6, 350–352. [Google Scholar] [CrossRef]
- Haldar, S.K.; Tišljar, J. Chapter 6—Metamorphic Rocks. In Introduction to Mineralogy and Petrology; Haldar, S.K., Tišljar, J., Eds.; Elsevier: Oxford, UK, 2014; pp. 213–232. ISBN 978-0-12-408133-8. [Google Scholar]
- Viti, C. Serpentine minerals discrimination by thermal analysis. Am. Miner. 2010, 95, 631–638. [Google Scholar] [CrossRef]
- Krinsley, D.H.; Pye, K.; Kearsley, A.T. Application of backscattered electron microscopy in shale petrology. Geol. Mag. 1983, 120, 109–114. [Google Scholar] [CrossRef]
- Delavari, M.; Dolati, A.; Marroni, M.; Pandolfi, L.; Saccani, E. Association of MORB and SSZ Ophiolites along the Shear Zone between Coloured Mélamge and Bajgan Complexes (North Maran, Iran): Evidence from the Sorkhband Area. Ofioliti 2016, 41, 21–34. [Google Scholar] [CrossRef]
- Boggs, S. Principles of Sedimentology and Stratigraphy; Pearson: London, UK, 2012. [Google Scholar]
- Lambart, S.; Baker, M.B.; Stolper, E.M. The role of pyroxenite in basalt genesis: Melt-PX, a melting parameterization for mantle pyroxenites between 0.9 and 5 GPa. J. Geophys. Res. Solid Earth 2016, 121, 5708–5735. [Google Scholar] [CrossRef]
- Macdonald, G.A.; Abbott, A.; Peterson, F.L. Volcanoes in the Sea: The Geology of Hawaii; University of Hawaii Press: Honolulu, HI, USA, 1983; ISBN 0824808320. [Google Scholar]
- Schmid, R. Descriptive nomenclature and classification of pyroclastic deposits and fragments. Int. J. Earth Sci. 1981, 70, 794–799. [Google Scholar] [CrossRef]
- Yang, S.; Chen, H.; Li, Z.; Li, Y.; Yu, X. (Eds.) 4—Geodynamics of the Tarim LIP. In The Early Permian Tarim Large Igneous Province in Northwest China; Elsevier: Amsterdam, The Netherlands, 2018; pp. 109–152. ISBN 978-0-12-812872-5. [Google Scholar]
- Gorayeb, P.S.d.S.; Barros, G.S.; Moura, C.A.V.; Dantas, E.L.; Assis, C.R.d.F. Scapolite metagabbros of the Xambica Suite: A Tonian OIB magmatism in the crustal evolution of the Araguaia Belt. J. South Am. Earth Sci. 2023, 123, 104217. [Google Scholar] [CrossRef]
- Bakhsh, R.A. Microanalysis and genesis of Cu-Ag minerals in metadiabase dykes at the Jabal Zalm area, Saudi Arabia. Ore Geol. Rev. 2018, 95, 713–724. [Google Scholar] [CrossRef]
- Li, R.; Xiao, W.; Mao, Q.; Zhang, J.; Ao, S.; Song, D.; Tan, Z.; Wang, H.; Bhandari, S. High magnesian schist, granitic gneiss, amphibolite and monzogneiss in the eastern Ama Drime Massif in South Tibet (China): A rifted Paleoproterozoic arc fringed the western Columbia supercontinent? Precambrian Res. 2023, 388, 106972. [Google Scholar] [CrossRef]
- Watson, K.D. Zoisite-Prehnite Alteration of Gabbro. American Mineralogist. J. Earth Planet. Mater. 1942, 27, 638–645. [Google Scholar]
- Fettes, D.; Desmons, J. Metamorphic Rocks: A Classification and Glossary of Terms: Recommendations of the International Union of Geological Sciences Sub-Commission on the Systematics of Metamorphic Rocks; Cambridge University Press: Cambridge, MA, USA, 2007; 244p. [Google Scholar]
- Perkins, P.C. Petrography of Some Rock Types of the Precambrian Basement near the Los Alamos Scientific Laboratory Geothermal Test Site, Jemez Mountains, New Mexico; LA-5129-MS; Los Alamos National Security Science Laboratory: Los Alamos, NM, USA, 1973; 12p.
- Bowes, D.R. Ultrabasic Igneous Rocks. In Petrology; Springer US: Boston, MA, USA, 1990; pp. 576–577. ISBN 978-0-387-30845-6. [Google Scholar]
- Robertson, S. BGS Rock Classification Scheme. Classification of Metamorphic Rocks; British Geological Survey Research Report, RR 99-02; NERC; British Geological Survey: Keyworth, Nottingham, UK, 1999; Volume 2.
- Lopez, F.P.A.; Zhou, G.; Vargas, L.P.; Jing, G.; Marca, M.E.O.; Quispe, M.V.; Ticona, E.A.; Tonconi, N.M.M.; Apaza, E.O. Lithium quantification based on random forest with multi-source geoinformation in Coipasa salt flats, Bolivia. Int. J. Appl. Earth Obs. Geoinf. 2023, 117, 103184. [Google Scholar] [CrossRef]
- Raeisi, D.; Hajsadeghi, S.; Hosseinzadehsabeti, E.; Babazadeh, S.; Lentz, D.R.; Santosh, M. Exploration Targeting in the Shadan Porphyry Gold–Copper Deposit, Lut Block, Iran: Analysis of Spatial Distribution of Sheeted Veins and Lithogeochemical Data. Minerals 2023, 13, 471. [Google Scholar] [CrossRef]












| PRISMA (PRecursore IperSpettrale Della Missione Applicativa) | |
|---|---|
| Orbit Altitude | 614 km |
| Swath Width | 30 km |
| Field of View (FOV) | 2.77° |
| Spatial Resolution | Hyperspectral—30 m Panchromatic—5 m |
| Pixel Size | Hyperspectral—30 µm × 30 µm PAN—6.5 µm × 6.5 µm |
| Spectral Range | VNIR—0.400–1.01 µm (66 bands) SWIR—0.92–2.5 µm (173 bands) PAN—0.4–0.7 µm |
| Spectral Resolution | ≤12 nm |
| Radiometric Resolution | 12 bits |
| Signal-to-noise ratio (SNR) | VNIR —> 200:1 SWIR —> 100:1 PAN —> 240:1 |
| Lifetime | 5 years |
| Repeat interval | 29 days |
| No. Sample | Lithology | Minerals Identified Using XRD |
|---|---|---|
| A, B, C | Diorite–gabbro | Hornblende, plagioclase, clinopyroxene |
| D, E, F | Fine-grained tuff | Quartz, phenoclasts, muscovite, hematite, feldspar |
| G, H, I | Limestone | Calcite and quartz minerals, quartz-feldspar hematite |
| J, K | Rhyolite | Quartz, alkaline feldspar |
| L, M, N | Greywacke sandstone | Quartz, lithic, muscovite, and feldspar hematite |
| O, P, Q | Harzburgite | Olivine, orthopyroxene, serpentine, and hematite |
| R, S, T | Granite | Plagioclase, quartz chlorite, muscovite, zircon |
| Mineral Group | Minerals |
|---|---|
| Mica group | Muscovite |
| Pyroxene group | Augite |
| Clay group | Kaolinite/smectite–chlorite |
| Manganese oxide group | Psilomelane |
| Amphibole group | Richterite |
| Oxide group | Ilmenite |
| Sulfate group | Mirabilite |
| Legend | Geology Unit | Description | Mineral Group | ICP-OES |
|---|---|---|---|---|
| EOad, ba, EOd, Ea, da | Altered andesite and dacite, andesit to andesitic basalt, dacite, andesite, micrdiorite with andesitic or dacitic marginal facies | An extrusive volcanic rock formed from basalt and intermediate rhyolite, typically containing minerals such as plagioclase, along with pyroxene or hornblende. Hornblende in this rock can easily alter into chlorite and epidote [81,82,83]. | Clay group, Oxide group, Pyroxene group, Mica group | Ag-Zn-W-Sn-Sb-Pb-Mo-Cu-Co-Ba-Au Fe2O3-MnO |
| Et | Red tuff with chert marker. | Volcanic ashes [84]. | Zn-Sn-Pb-Cu-Co | |
| Sch | Sericite, chlorite, schist | Hydrothermal alteration [85]. | Mica group, Clay group | Zn-Sb-Pb-Co-Ba-Au-As, MnO, Fe2O3-TiO |
| Sr | Serpentinite | A rock is composed of one or a group of mineral types from the serpentine group [86]. | Serpentine group (manganese-oxides) | Cu-Cr-Ba-Au |
| Kus | Shale and sandstone | A sedimentary rock that appears in various colors depending on the percentage of materials present in it [87]. | Mica group, Clay group, Manganese oxide group | Zn-Sn-Co-Bi-Ba |
| Cm | Colored mélange | A sedimentary rock of volcanic origin typically contains fine-grained deposits [88]. | Clay group | Zn-Co-Ba-Fe2O3 |
| Ec | Conglomerate | A volcaniclastic sedimentary rock typically contains fine-grained deposits [89]. | Clay group | |
| Px | Pyroxenite | Ultramafic igneous rock that has undergone serpentinization [90]. | Pyroxene group | |
| kusd | Shale with diabasic tuff | Sediments and volcanic ash [84,87]. | Clay group, Manganese oxide group | Sb, Co-TiO |
| ap | Pyroxene andesite | Andesite igneous rock with pyroxene [90]. | Oxide group, Manganese oxide group, Pyroxene group | Pb-Ni-Cr-Co-Ba, Fe2O3-TiO-MnO |
| ah | Hornblende andesite | Hornblende andesite, a frequent rock type in volcanic arcs and subduction zones, results from magma with medium silica content solidifying as it cools [91]. | Amphibole group | As |
| Eob | Tuff breccia | Tuff is a type of rock created from volcanic ash that is ejected from a vent during a volcanic eruption. Once ejected and settled, the ash undergoes lithification, converting it into a solid rock [92]. | Zeolite group | Zn-Sn |
| Ngm | Marly tuff | Tuff marl is a sedimentary rock that combines characteristics of both marl and tuff. It forms through the consolidation and hardening of volcanic ash mixed with fine-grained sediment rich in clay [84,89]. | Clay group | |
| Kud | Diabase | Diorite is a fine-grained mafic igneous rock that is typically composed of minerals such as plagioclase feldspar and pyroxene [93]. | Ba | |
| Met | Metagabbro, metadiabase, amphibolite and gneiss | Metamorphic rocks are rocks that change mineral composition and texture due to high heat and pressure [93,94,95,96]. | Mica group, Amphibole group | Zn-Pb-Hg-Cr-Co-Bi-Ba-MnO-TiO |
| gb | Gabbro | A coarse-grained and intrusive igneous rock with a chemical composition equivalent to basalt is an ultramafic rock [97]. | Oxides group, Pyroxene group | Cu |
| lv | Listvinite (listvenite, listvanite, or listwaenite) | Low-temperature metamorphic rocks such as beresite are formed as a result of the alteration in ultramafic rocks like peridotite or serpentinite. Serpentinite is often associated with hydrothermal alteration processes, where fluids interact with ultramafic rocks and lead to mineral replacement, resulting in a distinct metamorphic rock. It is typically found in areas of intense folding or faulting, as well as in proximity to mineral deposits associated with ultramafic rocks [98]. | Manganese oxide group, Oxide group | MnO |
| Ub | Ultrabasic rocks in igneous | Ultramafic rocks are a type of igneous rocks that have very low silica content and are primarily rich in magnesium and iron. These rocks are often composed of dark-colored mafic minerals that have a high abundance of magnesium and iron [99]. | Oxides group, Mica group, Amphibole group, Pyroxene group | Zn |
| g | Granite | Granite is a coarse-grained, intrusive igneous rock composed mainly of quartz, feldspar, amphibole, and mica minerals. It forms deep within the Earth’s crust through the slow cooling of magma [100]. | Mica group, Oxides group, Amphibole group | Ba-TiO |
| Schm | Mica Schist | The definition by the IUGS is a schistose metamorphic rock with mica minerals as the only major (>5%) constituent [98]. | Mica group | TiO-MnO-Fe2O3 |
| Scha | Amphibole schist | Amphibole schist is a metamorphic rock predominantly composed of amphibole minerals like hornblende and actinolite, along with plagioclase feldspar and minimal quartz. It has a dark color, dense texture, and a foliated or schistose structure, often appearing banded. The rock may exhibit a salt-and-pepper appearance due to small black and white mineral flakes. Amphibole schist forms through the metamorphism of pre-existing rocks under high pressure and temperature conditions [101]. | Amphibole group | Fe2O3-MnO |
| Schg | Green schist | Green schist is a metamorphic rock recognized for its green appearance, mainly attributed to minerals like chlorite, serpentine, and epidote. It also contains platy minerals such as muscovite and platy serpentine, contributing to the rock’s schistosity, which makes it prone to splitting into layers. Additionally, common minerals found in green schist include quartz, orthoclase, talc, carbonate minerals, and amphibole, particularly actinolite [101]. | Amphibole group, Mica group, Clay group | |
| gd | Microgranodiorite | Microgranodiorite is an igneous rock that falls within the granodiorite category but has a finer grain size. It is composed of minerals such as quartz, plagioclase feldspar, and potassium feldspar. The term “micro” in micro granodiorite indicates that the individual mineral grains are smaller, typically in the range of less than 1 mm. Granodiorite itself is an intermediate intrusive rock, and microgranodiorite shares similar mineralogical characteristics but with a more fine-grained texture. This rock type forms through the slow cooling and crystallization of magma beneath the Earth’s surface, contributing to its coarse to fine-grained appearance [100]. | Pyroxene group, Micas group | |
| sa | Salt flats | Salt flats, also known as salt pans or salt deserts, are extensive flat terrains characterized by a layer of salt and minerals. Typically located in arid regions with low rainfall and high evaporation rates, these areas form through the evaporation of water from former lakes or seas, leaving concentrated mineral deposits on the surface. Notable salts present in salt flats include sodium chloride (table salt), potassium, lithium, and magnesium salts. The resulting landscape often gives a surreal, otherworldly impression, with large areas covered in a white or light-colored crust [102]. | Sulfate group |
| Compliance | Estimate |
|---|---|
| Noncompliance: 0 | Overestimate: 0 |
| Partial compliance: 1 | Partial estimate: 0.25 |
| Semi-compliance: 2 | Semi-estimate: 0.5 |
| Almost compliance: 3 | Almost estimate: 0.75 |
| Perfect compliance: 4 | Perfect estimate: 1 |
| The Name of the Map Used in the Validation | Estimate | Compliance | NS | NSP |
|---|---|---|---|---|
| Clay group | 1 | 4 | 3.42 | 85.71 |
| Amphibole group | 0.75 | 4 | ||
| Oxide group | 1 | 3 | ||
| Pyroxene group | 1 | 3 | ||
| Mica group | 1 | 4 | ||
| Sulfate group | 1 | 4 | ||
| Manganese oxide group | 1 | 3 |
Disclaimer/Publisher’s Note: The statements, opinions and data contained in all publications are solely those of the individual author(s) and contributor(s) and not of MDPI and/or the editor(s). MDPI and/or the editor(s) disclaim responsibility for any injury to people or property resulting from any ideas, methods, instructions or products referred to in the content. |
© 2024 by the authors. Licensee MDPI, Basel, Switzerland. This article is an open access article distributed under the terms and conditions of the Creative Commons Attribution (CC BY) license (https://creativecommons.org/licenses/by/4.0/).
Share and Cite
Habashi, J.; Jamshid Moghadam, H.; Mohammady Oskouei, M.; Pour, A.B.; Hashim, M. PRISMA Hyperspectral Remote Sensing Data for Mapping Alteration Minerals in Sar-e-Châh-e-Shur Region, Birjand, Iran. Remote Sens. 2024, 16, 1277. https://doi.org/10.3390/rs16071277
Habashi J, Jamshid Moghadam H, Mohammady Oskouei M, Pour AB, Hashim M. PRISMA Hyperspectral Remote Sensing Data for Mapping Alteration Minerals in Sar-e-Châh-e-Shur Region, Birjand, Iran. Remote Sensing. 2024; 16(7):1277. https://doi.org/10.3390/rs16071277
Chicago/Turabian StyleHabashi, Jabar, Hadi Jamshid Moghadam, Majid Mohammady Oskouei, Amin Beiranvand Pour, and Mazlan Hashim. 2024. "PRISMA Hyperspectral Remote Sensing Data for Mapping Alteration Minerals in Sar-e-Châh-e-Shur Region, Birjand, Iran" Remote Sensing 16, no. 7: 1277. https://doi.org/10.3390/rs16071277
APA StyleHabashi, J., Jamshid Moghadam, H., Mohammady Oskouei, M., Pour, A. B., & Hashim, M. (2024). PRISMA Hyperspectral Remote Sensing Data for Mapping Alteration Minerals in Sar-e-Châh-e-Shur Region, Birjand, Iran. Remote Sensing, 16(7), 1277. https://doi.org/10.3390/rs16071277

