Calculation of CO2 Emissions from China at Regional Scales Using Remote Sensing Data
Abstract
1. Introduction
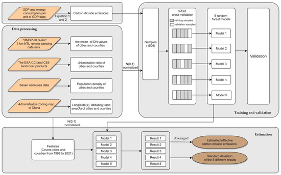
2. Data and Preprocessing
3. Methodology
3.1. Calculation of the Effective CO2 Emissions
3.2. CO2 Emissions Model
3.3. Accuracy Metrics
4. Results
4.1. Estimation Accuracy of the Proposed Model
4.2. Effective CO2 Emissions of China: Results at the City and County Scales
4.3. Inter-Comparison with the CO2 Emissions from the IPCC Accounting Method
5. Discussion
6. Conclusions
Author Contributions
Funding
Data Availability Statement
Acknowledgments
Conflicts of Interest
References
- Forster, P.M.; Smith, C.J.; Walsh, T.; Lamb, W.F.; Lamboll, R.; Hauser, M.; Ribes, A.; Rosen, D.; Gillett, N.; Palmer, M.D. Indicators of Global Climate Change 2022: Annual update of large-scale indicators of the state of the climate system and human influence. Earth Syst. Sci. Data 2023, 15, 2295–2327. [Google Scholar] [CrossRef]
- Change, P.C. Global Warming of 1.5 °C; World Meteorological Organization: Geneva, Switzerland, 2018. [Google Scholar]
- Agency, I.E. An Energy Sector Roadmap to Carbon Neutrality in China; OECD Publishing: Washington, DC, USA, 2021. [Google Scholar]
- Wang, J.; Li, L. Sustainable energy development scenario forecasting and energy saving policy analysis of China. Renew. Sustain. Energy Rev. 2016, 58, 718–724. [Google Scholar] [CrossRef]
- Feng, R.; Hu, L.; Hu, X.; Fang, X. Knowledge gaps are making it harder to formulate national climate policies. Proc. Natl. Acad. Sci. USA 2023, 120, e2218563120. [Google Scholar] [CrossRef]
- Ipcc, I. Guidelines for National Greenhouse Gas Inventories; Eggleston, H.S., Buendia, L., Miwa, K., Ngara, T., Tanabe, K., Eds.; Prepared by the National Greenhouse Gas Inventories Programme; IGES: Hayama, Japan, 2006. [Google Scholar]
- IPCC. Refinement to the 2006 IPCC Guidelines for National Greenhouse Gas Inventories. In Guidelines for National Greenhouse Gas Inventories; International Panel on Climate Change (IPCC): Geneva, Switzerland, 2019. [Google Scholar]
- Shan, Y.; Guan, D.; Zheng, H.; Ou, J.; Li, Y.; Meng, J.; Mi, Z.; Liu, Z.; Zhang, Q. China CO2 emission accounts 1997–2015. Sci. Data 2018, 5, 1–14. [Google Scholar] [CrossRef] [PubMed]
- Shan, Y.; Huang, Q.; Guan, D.; Hubacek, K. China CO2 emission accounts 2016–2017. Sci. Data 2020, 7, 1–9. [Google Scholar] [CrossRef] [PubMed]
- Shan, Y.; Liu, J.; Liu, Z.; Xu, X.; Shao, S.; Wang, P.; Guan, D. New provincial CO2 emission inventories in China based on apparent energy consumption data and updated emission factors. Appl. Energy 2016, 184, 742–750. [Google Scholar] [CrossRef]
- Mi, Z.-F.; Wei, Y.-M.; He, C.-Q.; Li, H.-N.; Yuan, X.-C.; Liao, H. Regional efforts to mitigate climate change in China: A multi-criteria assessment approach. Mitig. Adapt. Strateg. Glob. Chang. 2017, 22, 45–66. [Google Scholar] [CrossRef]
- Mi, Z.; Zhang, Y.; Guan, D.; Shan, Y.; Liu, Z.; Cong, R.; Yuan, X.-C.; Wei, Y.-M. Consumption-based emission accounting for Chinese cities. Appl. Energy 2016, 184, 1073–1081. [Google Scholar] [CrossRef]
- Zhu, L.; Yuan, S.; Liu, Y.; Chen, C.; Walker, J.P. Time series soil moisture retrieval from SAR data: Multi-temporal constraints and a global validation. Remote Sens. Environ. 2023, 287, 113466. [Google Scholar] [CrossRef]
- Levin, N.; Kyba, C.C.; Zhang, Q.; de Miguel, A.S.; Román, M.O.; Li, X.; Portnov, B.A.; Molthan, A.L.; Jechow, A.; Miller, S.D. Remote sensing of night lights: A review and an outlook for the future. Remote Sens. Environ. 2020, 237, 111443. [Google Scholar] [CrossRef]
- Han, J.; Meng, X.; Liang, H.; Cao, Z.; Dong, L.; Huang, C. An improved nightlight-based method for modeling urban CO2 emissions. Environ. Model. Softw. 2018, 107, 307–320. [Google Scholar] [CrossRef]
- Meng, L.; Graus, W.; Worrell, E.; Huang, B. Estimating CO2 (carbon dioxide) emissions at urban scales by DMSP/OLS (Defense Meteorological Satellite Program’s Operational Linescan System) nighttime light imagery: Methodological challenges and a case study for China. Energy 2014, 71, 468–478. [Google Scholar] [CrossRef]
- Chen, J.; Gao, M.; Cheng, S.; Hou, W.; Song, M.; Liu, X.; Liu, Y.; Shan, Y. County-level CO2 emissions and sequestration in China during 1997–2017. Sci. Data 2020, 7, 1–12. [Google Scholar] [CrossRef] [PubMed]
- Yang, D.; Luan, W.; Qiao, L.; Pratama, M. Modeling and spatio-temporal analysis of city-level carbon emissions based on nighttime light satellite imagery. Appl. Energy 2020, 268, 114696. [Google Scholar] [CrossRef]
- Li, X.; Li, D.; Xu, H.; Wu, C. Intercalibration between DMSP/OLS and VIIRS night-time light images to evaluate city light dynamics of Syria’s major human settlement during Syrian Civil War. In Remote Sensing of Night-Time Light; Routledge: London, UK, 2021; pp. 80–97. [Google Scholar]
- Wu, Y.; Shi, K.; Chen, Z.; Liu, S.; Chang, Z. Developing improved time-series DMSP-OLS-like data (1992–2019) in China by integrating DMSP-OLS and SNPP-VIIRS. IEEE Trans. Geosci. Remote Sens. 2021, 60, 1–14. [Google Scholar] [CrossRef]
- Defourny, P.; Kirches, G.; Brockmann, C.; Boettcher, M.; Peters, M.; Bontemps, S.; Lamarche, C.; Schlerf, M.; Santoro, M. Land cover CCI. Prod. User Guide Version 2012, 2, 10–16. [Google Scholar]
- Hersbach, H.; Bell, B.; Berrisford, P.; Biavati, G.; Horányi, A.; Muñoz Sabater, J. ERA5 Hourly Data on Single Levels from 1979 to Present. Copernicus Climate Change Service (C3S) Climate Data Store (CDS). Available online: https://cds.climate.copernicus.eu/cdsapp#!/dataset/reanalysis-era5-single-levels?tab=overview (accessed on 29 October 2021).
- Guan, Y.; Shan, Y.; Huang, Q.; Chen, H.; Wang, D.; Hubacek, K. Assessment to China’s recent emission pattern shifts. Earth’s Future 2021, 9, e2021EF002241. [Google Scholar] [CrossRef]
- Jia, N.S.; Han, Y.H.; Hu, B. Research on the Development of China’s Emission Reduction Based on low carbon economy. Adv. Mater. Res. 2014, 962, 2381–2385. [Google Scholar] [CrossRef]
- Jie-min, W.; Feng, G. Discussion on the Problems on Land SurfaceAlbedo Retrieval by Remote Sensing Data. Remote Sens. Technol. Appl. 2011, 19, 295–300. [Google Scholar]
- Sinha, S.; Sharma, L.K.; Nathawat, M.S. Improved land-use/land-cover classification of semi-arid deciduous forest landscape using thermal remote sensing. Egypt. J. Remote Sens. Space Sci. 2015, 18, 217–233. [Google Scholar] [CrossRef]
- Balenzano, A.; Satalino, G.; Belmonte, A.; D’Urso, G.; Capodici, F.; Iacobellis, V.; Gioia, A.; Rinaldi, M.; Ruggieri, S.; Mattia, F. On the use of multi-temporal series of cosmo-skymed data for Landcover classification and surface parameter retrieval over Agricultural sites. In Proceedings of the 2011 IEEE International Geoscience and Remote Sensing Symposium, Vancouver, BC, Canada, 24–29 July 2011; pp. 142–145. [Google Scholar]
- Breiman, L. Random forests. Mach. Learn. 2001, 45, 5–32. [Google Scholar] [CrossRef]
- Ali, J.; Khan, R.; Ahmad, N.; Maqsood, I. Random forests and decision trees. Int. J. Comput. Sci. Issues (IJCSI) 2012, 9, 272. [Google Scholar]
- Zhu, L.; Webb, G.I.; Yebra, M.; Scortechini, G.; Miller, L.; Petitjean, F. Live fuel moisture content estimation from MODIS: A deep learning approach. ISPRS J. Photogramm. Remote Sens. 2021, 179, 81–91. [Google Scholar] [CrossRef]
- Lerman, P. Fitting segmented regression models by grid search. J. R. Stat. Soc. Ser. C Appl. Stat. 1980, 29, 77–84. [Google Scholar] [CrossRef]
- Stigler, S.M. Regression towards the mean, historically considered. Stat. Methods Med. Res. 1997, 6, 103–114. [Google Scholar] [CrossRef] [PubMed]
- Li, P.; Li, D.; Li, W.; Gong, S.; Fu, Y.; Hospedales, T.M. A simple feature augmentation for domain generalization. In Proceedings of the IEEE/CVF International Conference on Computer Vision, Montreal, BC, Canada, 11–17 October 2021; pp. 8886–8895. [Google Scholar]
- Solomon, S.; Plattner, G.-K.; Knutti, R.; Friedlingstein, P. Irreversible climate change due to carbon dioxide emissions. Proc. Natl. Acad. Sci. USA 2009, 106, 1704–1709. [Google Scholar] [CrossRef] [PubMed]












| ID | Focus Area | Description |
|---|---|---|
| A | The three northeastern provinces | Traditional old industrial base including Heilongjiang, Jilin, and Liaoning provinces |
| B | The Beijing–Tianjin–Hebei region | The capital economic circle including Beijing, Tianjin, and Hebei provinces |
| C | The Chengyu city cluster | The major economic cities in western China including Chongqing and Sichuan provinces |
| D | The central Yangtze River cluster | The most dynamic cities in China including Hubei, Hunan, and Jiangxi provinces |
| E | The Yangtze delta | The leading cities of the Yangtze River economic area including Shanghai, Jiangsu, Zhejiang, and Anhui provinces |
| F | The Pearl delta | Early economically developed central cities including Guangzhou, Shenzhen, and other nine cities |
| Type (Source) | Variable Name | Minimum | Maximum | Variables |
|---|---|---|---|---|
| DMSP/OLS NPP/VIIRS | Type of sensors | 0 | 1 | 1 |
| Administrative zone map of China | Type of administrative divisions | 0 | 1 | 1 |
| Administrative zone map of China | X[°] | 75.94 | 127.96 | 1 |
| Y[°] | 21.84 | 49.66 | 1 | |
| A[km2] | 31.5 | 471,000 | 1 | |
| CCI and C3S landcover products | Urbanization ratio | 0.00 | 0.84 | 1 |
| National censuses | Population density[/km2] | 2.81 | 12,596.65 | 1 |
| DMSP/OLS NPP/VIIRS | Mean of DN values | 0.03 | 37.36 | 1 |
Disclaimer/Publisher’s Note: The statements, opinions and data contained in all publications are solely those of the individual author(s) and contributor(s) and not of MDPI and/or the editor(s). MDPI and/or the editor(s) disclaim responsibility for any injury to people or property resulting from any ideas, methods, instructions or products referred to in the content. |
© 2024 by the authors. Licensee MDPI, Basel, Switzerland. This article is an open access article distributed under the terms and conditions of the Creative Commons Attribution (CC BY) license (https://creativecommons.org/licenses/by/4.0/).
Share and Cite
Li, Y.; Chen, Y.; Cai, Q.; Zhu, L. Calculation of CO2 Emissions from China at Regional Scales Using Remote Sensing Data. Remote Sens. 2024, 16, 544. https://doi.org/10.3390/rs16030544
Li Y, Chen Y, Cai Q, Zhu L. Calculation of CO2 Emissions from China at Regional Scales Using Remote Sensing Data. Remote Sensing. 2024; 16(3):544. https://doi.org/10.3390/rs16030544
Chicago/Turabian StyleLi, Yaqian, Yile Chen, Qi Cai, and Liujun Zhu. 2024. "Calculation of CO2 Emissions from China at Regional Scales Using Remote Sensing Data" Remote Sensing 16, no. 3: 544. https://doi.org/10.3390/rs16030544
APA StyleLi, Y., Chen, Y., Cai, Q., & Zhu, L. (2024). Calculation of CO2 Emissions from China at Regional Scales Using Remote Sensing Data. Remote Sensing, 16(3), 544. https://doi.org/10.3390/rs16030544

