Rehabilitated Tailing Piles in the Metropolitan Ruhr Area (Germany) Identified as Green Cooling Islands and Explained by K-Mean Cluster and Random Forest Regression Analyses
Abstract
1. Introduction
- (I)
- Characterization of the summertime LST footprints of the piles compared to other common UGSs in the Ruhr Metropolitan Region.
- (II)
- Understanding mean summertime LST values of the piles in the context of vegetation and terrain attributes using the k-mean classification procedure.
- (III)
- Understanding pixel-based summertime LST values of the piles in the context of vegetation, soil, and terrain attributes using random forest regression modeling.
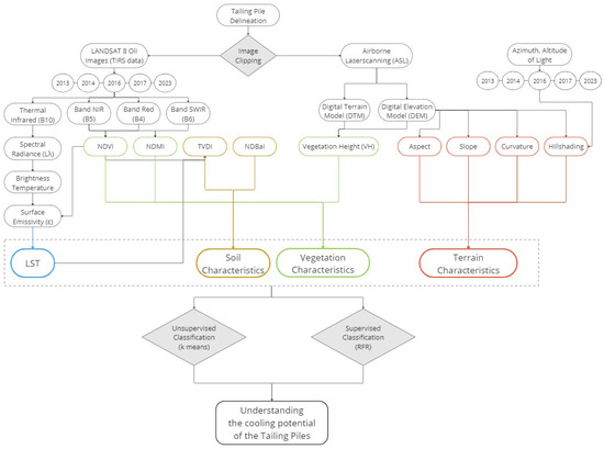
2. Materials and Methods
2.1. Study Area
2.2. UGS Delineation
2.3. Data Collection and Processing
2.3.1. Land Surface Temperature (LST)
2.3.2. Vegetation Characteristics (NDVI, NDMI, Height)
2.3.3. Soil Characteristics (NDBaI, TVDI)
2.3.4. Terrain Attributes (Altitude, Slope, Aspect, Curvature)
2.3.5. Data Downscaling
2.4. Statistical Analysis
2.4.1. Cluster Analyses
2.4.2. Random Forest Regression (RFR)
3. Results
3.1. Tailing Pile Characteristics
Thermal Footprints
3.2. Thermal Typification of Tailing Piles

3.3. Controlling Factors of the LST Distribution of the Tailing Piles


3.4. Impact of Soil Moisture on the Pile LST Pattern
4. Discussion
4.1. The Role of Tailing Piles as Cooling Urban Greens
4.2. Factors Controlling LST on Tailing Piles
4.3. Implications for Urban Planning
4.4. Limitations and Open Questions
5. Conclusions
Author Contributions
Funding
Data Availability Statement
Acknowledgments
Conflicts of Interest
Appendix A
| Date | Season | Cloud Cover of the Total Satelite Scene | Precipitation 1 3 Weeks Before Satelite Overpassing | Air Temperatur 1 During Satellite Overpassing | Potential Evaporation 2 During Satellite Overpassing |
|---|---|---|---|---|---|
| % | mm | °C | mm h−1 | ||
| 21 July 2013 (10:29) | summer scene | 0.03 | 4.82 ± 2.52 | 28.0 ± 1.02 | 7.00 ± 0.01 |
| 6 June 2014 (10:27) | summer scene | 2.39 | 48.94 ± 3.31 | 20.8 ± 0.53 | 5.10 ± 0.22 |
| 30 August 2016 (10:27) | summer scene | 1.55 | 20.46 ± 6.42 | 21.3 ± 0.50 | 4.47 ± 0.33 |
| 14 June 2017 (10:27) | summer scene | 0.74 | 28.88 ± 3.33 | 21.3 ± 0.71 | 5.33 ± 0.33 |
| 9 July 2023 (10:27) | summer scene | 4.58 | 93.96 ± 21.92 | 27.6 ± 0.71 | 5.67 ± 0.90 |
| 22 February 2022 (10:27) | winter scene | 0.13 | 96.00 ± 11.66 | 7.0 ± 0.40 | 2.50 ± 0.50 |
| LST Cat. | Cluster | Pile name | Area | Elevation | LST | VH | NDVI | NDMI | NDBaI |
|---|---|---|---|---|---|---|---|---|---|
| km2 | m ASL | °C | m | ||||||
| A | C1 | Kohlenhuck | 0.70 | 41.66 ± 9.27 | 35.84 ± 2.82 | 0.32 ± 1.88 | 0.145 ± 0.101 | −0.003 ± 0.057 | −0.559 ± 0.054 |
| B | C2 | Hohewardt | 1.56 | 93.91 ± 28.72 | 30.69 ± 2.10 | 3.86 ± 4.43 | 0.339 ± 0.097 | 0.159 ± 0.078 | −0.548 ± 0.025 |
| C | C3 | Tetraeder | 0.30 | 74.10 ± 28.72 | 29.38 ± 0.90 | 7.33 ± 5.52 | 0.371 ± 0.069 | 0.184 ± 0.053 | −0.565 ± 0.023 |
| D | C4 | Lohberg Nord | 0.74 | 82.35 ± 20.15 | 29.32 ± 0.75 | 6.87 ± 4.45 | 0.414 ± 0.043 | 0.205 ± 0.038 | −0.545 ± 0.022 |
References
- Yang, L.; Qian, F.; Song, D.-X.; Zheng, K.J. Research on urban heat-island effect. Procedia Eng. 2016, 169, 11–18. [Google Scholar] [CrossRef]
- Deilami, K.; Kamruzzaman, M.; Liu, Y. Urban heat island effect: A systematic review of spatio-temporal factors, data, methods, and mitigation measures. Int. J. Appl. Earth Obs. Geoinf. 2018, 67, 30–42. [Google Scholar] [CrossRef]
- Oke, T.R. The Energetic Basis of the Urban Heat Island. Q. J. R. Meteorol. Soc. 1982, 455, 1–24. [Google Scholar] [CrossRef]
- Aflaki, A.; Mirnezhad, M.; Ghaffarianhoseini, A.; Ghaffarianhoseini, A.; Omrany, H.; Wang, Z.-H.; Akbari, H. Urban heat island mitigation strategies: A state-of-the-art review on Kuala Lumpur, Singapore and Hong Kong. Cities 2017, 62, 131–145. [Google Scholar] [CrossRef]
- Wang, Y.; Akbari, H. Analysis of urban heat island phenomenon and mitigation solutions evaluation for Montreal. Sustain. Cities Soc. 2016, 26, 438–446. [Google Scholar] [CrossRef]
- O’Malley, C.; Piroozfar, P.; Farr, E.R.P.; Pomponi, F. Urban Heat Island (UHI) mitigating strategies: A case-based comparative analysis. Sustain. Cities Soc. 2015, 19, 222–235. [Google Scholar] [CrossRef]
- Aram, F.; Higueras García, E.; Solgi, E.; Mansournia, S. Urban green space cooling effect in cities. Heliyon 2019, 5, e01339. [Google Scholar] [CrossRef]
- Gago, E.J.; Roldan, J.; Pacheco-Torres, R.; Ordònez, J. The city and urban heat islands: A review of strategies to mitigate adverse effects. Renew. Sustain. Energy Rev. 2013, 25, 749–758. [Google Scholar] [CrossRef]
- Mackey, C.W.; Lee, X.; Smith, R.B. Remotely sensing the cooling effects of city scale efforts to reduce urban heat island. Build. Environ. 2012, 49, 348–358. [Google Scholar] [CrossRef]
- Farhadi, H.; Faizi, M.; Sanaieian, H. Mitigating the urban heat island in a residential area in Tehran: Investigating the role of vegetation, materials, and orientation of buildings. Sustain. Cities Soc. 2019, 46, 101448. [Google Scholar] [CrossRef]
- Lai, D.; Liu, W.; Gan, T.; Liu, K.; Chen, Q. A review of mitigating strategies to improve the thermal environment and thermal comfort in urban outdoor spaces. Sci. Total Environ. 2019, 661, 337–353. [Google Scholar] [CrossRef] [PubMed]
- Norton, B.A.; Coutts, A.M.; Livesley, S.J.; Harris, R.J.; Hunter, A.M.; Williams, N.S.G. Planning for cooler cities: A framework to prioritise green infrastructure to mitigate high temperatures in urban landscapes. Landsc. Urban Plan. 2015, 134, 127–138. [Google Scholar] [CrossRef]
- Sun, R.; Chen, L. Effects of green space dynamics on urban heat islands: Mitigation and diversification. Ecosyst. Serv. 2017, 23, 38–46. [Google Scholar] [CrossRef]
- Stumpe, B.; Stuhrmann, N.; Jostmeier, A.; Marschner, B. Urban cemeteries: The forgotten but powerful cooling islands. Sci. Total Environ. 2024, 934, 173167. [Google Scholar] [CrossRef] [PubMed]
- Huang, C.; Huang, P.; Wang, X.; Zhuou, Z. Assessment and optimization of green space for urban transformation in resources-based city—A case study of Lengshuijiang city, China. Urban For. Urban Green. 2018, 30, 295–306. [Google Scholar] [CrossRef]
- Hamada, S.; Ohta, T. Seasonal variations in the cooling effect of urban green areason surrounding urban areas. Urban For. Urban Green. 2010, 9, 15–24. [Google Scholar] [CrossRef]
- Kuang, W.; Liu, Y.; Dou, Y.; Chi, W.; Chen, G.; Gao, C.; Yang, T.; Liu, J.; Zhang, R. What are hot and what are not in an urban landscape: Quantifying and explaining the land surface temperature pattern in Beijing, China. Landsc. Ecol. 2015, 30, 357–373. [Google Scholar] [CrossRef]
- Algretawee, H. The effect of graduated urban park size on park cooling island and distance relative to land surface temperature (LST). Urban Clim. 2022, 45, 101255. [Google Scholar] [CrossRef]
- Park, S.; Im, J.; Park, S.; Rhee, J. Drought monitoring using high resolution soil moisture through multi-sensor satellite data fusion over the Korean peninsula. Agric. For. Meteorol. 2017, 237, 257–269. [Google Scholar] [CrossRef]
- Cao, X.; Onishi, A.; Chen, J.; Imura, H. Quantifying the cool island intensity of urban parks using ASTER and IKONOS data. Landsc. Urban Plan. 2010, 96, 224–231. [Google Scholar] [CrossRef]
- Masoudi, M.; Tan, P.Y.; Fadaei, M. The effects of land use on spatial pattern of urban green spaces and their cooling ability. Urban Clim. 2021, 35, 100743. [Google Scholar] [CrossRef]
- Kong, F.; Yin, H.; Wang, C.; Cavan, G.; James, P. A satellite image-based analysis of factors contributing to the green-space cool island intensity on a city scale. Urban For. Urban Green. 2014, 13, 846–853. [Google Scholar] [CrossRef]
- Li, Y.; Ren, C.; Ho, J.Y.-e.; Shi, Y. Landscape metrics in assessing how the configuration of urban green spaces affects their cooling effect: A systematic review of empirical studies. Landsc. Urban Plan. 2023, 239, 104842. [Google Scholar] [CrossRef]
- Terfa, B.K.; Chen, N.; Zhang, X.; Niyogi, D. Spatial Configuration and Extent Explains the Urban Heat Mitigation Potential due to Green Spaces: Analysis over Addis Ababa, Ethiopia. Remote Sens. 2020, 12, 2876. [Google Scholar] [CrossRef]
- Yao, L.; Li, T.; Xu, M.; Xu, Y. How the landscape features of urban green space impact seasonal land surface temperatures at a city-block-scale: An urban heat island study in Beijing, China. Urban For. Urban Green. 2020, 52, 126704. [Google Scholar] [CrossRef]
- Hou, H.; Estoque, R.C. Detecting Cooling Effect of Landscape from Composition and Configuration: An Urban Heat Island Study on Hangzhou. Urban For. Urban Green. 2020, 53, 126719. [Google Scholar] [CrossRef]
- Amani-Beni, M.; Zhang, B.; Xie, G.D.; Xu, J. Impact of urban park’s tree, grass and waterbody on microclimate in hot summer days: A case study of Olympic Park in Beijing, China. Urban For. Urban Green. 2018, 32, 1–6. [Google Scholar] [CrossRef]
- Wang, X.; Dallimer, M.; Scott, C.E.; Shi, W.; Gao, J. Tree species richness and diversity predicts the magnitude of urban heat island mitigation effects of greenspaces. Sci. Total Environ. 2021, 770, 145211. [Google Scholar] [CrossRef]
- Rahman, M.A.; Armson, D.; Ennos, A.R. A comparison of the growth and cooling effectiveness of five commonly planted urban tree species. Urban Ecosyst. 2015, 18, 371–389. [Google Scholar] [CrossRef]
- Helletsgruber, C.; Gillner, S.; Gulyas, A.; Junker, R.R.; Tanacs, E.; Hof, A. Identifying Tree Traits for Cooling Urban Heat Islands—A Cross-City Empirical Analysis. Forests 2020, 11, 1064. [Google Scholar] [CrossRef]
- Kong, F.; Yan, W.; Zheng, G.; Yin, H.; Cavan, G.; Zhan, W.; Zhang, N.; Cheng, L. Retrieval of three-dimensional tree canopy and shade using terrestrial laser scanning (TLS) data to analyze the cooling effect of vegetation. Agric. For. Meteorol. 2017, 217, 22–34. [Google Scholar] [CrossRef]
- Wang, X.; Rahman, M.A.; Mokros, M.; Rötzer, T.; Pattnaik, N.; Pang, Y.; Zhang, Y.; Da, L.; Song, K. The influence of vertical canopy structure on the cooling and humidifying urban microclimate during hot summer days. Landsc. Urban Plan. 2023, 238, 104841. [Google Scholar] [CrossRef]
- He, T.; Hu, Y.; Guo, A.; Chen, Y.; Yang, J.; Li, M.; Zhang, M. Quantifying the impact of urban trees on land surface temperature in global cities. ISPRS J. Photogram. Remote Sens. 2024, 210, 69–79. [Google Scholar] [CrossRef]
- Stumpe, B.; Bechtel, B.; Heil, J.; Jörges, C.; Jostmeier, A.; Kalks, F.; Schwarz, K.; Marschner, B. Soil texture mediates the surface cooling effect of urban and peri-urban green spaces during a drought period in the city area of Hamburg (Germany). Sci. Total Environ. 2023, 897, 165228. [Google Scholar] [CrossRef] [PubMed]
- Tan, J.; Yu, D.; Li, Q.; Tan, X.; Zhou, W. Spatial relationship between land-use/land-cover change and land surface temperature in the Dongting Lake area, China. Sci. Rep. 2020, 10, 9245. [Google Scholar] [CrossRef]
- Le, M.S.; Liou, Y.-A. Spatio-Temporal Assessment of Surface Moisture and Evapotranspiration Variability Using Remote Sensing Techniques. Remote Sens. 2021, 13, 1667. [Google Scholar] [CrossRef]
- Sandholt, I.; Rasmussen, K.; Andersen, J. A simple interpretation of the surface temperature/vegetation index space for assessment of surface moisture status. Remote Sens. Environ. 2002, 79, 213–224. [Google Scholar] [CrossRef]
- Chen, J.; Wang, C.; Jiang, H.; Mao, L.; Zhenrong, Y. Estimating soil moisture using Temperature–Vegetation Dryness Index (TVDI) in the Huang huai-hai (HHH) plain. Int. J. Remote Sens. 2011, 32, 1165–1177. [Google Scholar] [CrossRef]
- Yuan, L.; Li, L.; Zhang, T.; Chen, L.; Zhao, J.; Hu, S.; Cheng, L.; Liu, W. Soil Moisture Estimation for the Chinese Loess Plateau Using MODIS-derived ATI and TVDI. Remote Sens. 2020, 12, 3040. [Google Scholar] [CrossRef]
- Zhao, H.; Li, Y.; Chen, X.; Wang, H.; Yao, N.; Liu, F. Monitoring monthly soil moisture conditions in China with temperature vegetation dryness indexes based on an enhanced vegetation index and normalized difference vegetation index. Theor. Appl. Climatol. 2021, 143, 159–176. [Google Scholar] [CrossRef]
- Karbalaee, A.R.; Hedjazizadeh, Z.; Masoodian, S.A. Dependency of LSA and LST to topographic factors in Iran, based on remote sensing data. Theor. Appl. Climatol. 2023, 153, 709–726. [Google Scholar] [CrossRef]
- Bai, Y.; Wang, K.; Ren, Y.; Li, M.; Ji, R.; Wu, X.; Yan, X.; Lin, T.; Zhang, G.; Zhou, X.; et al. 3D compact form as the key role in the cooling effect of greenspace landscape pattern. Ecol. Indic. 2024, 160, 111776. [Google Scholar] [CrossRef]
- Spronken-Smith, R.A.; Oke, T.R. The thermal regime of urban parks in two cities with different summer climates. Int. J. Remote Sens. 1998, 19, 2085–2104. [Google Scholar] [CrossRef]
- Okumus, E.E.; Terzi, F. Ice floes in urban furnance: Cooling services of cemeteries in regulating the thermal environment of Istanbul’s urban landscape. Urban Clim. 2023, 49, 101549. [Google Scholar] [CrossRef]
- Glocke, P.; Scholz, T.; Grudzielanek, M.A. Assessing the Cooling Potential of Tailing Piles for Urban Heat Mitigation in Germany’s Ruhr Metropolitan Area—A Case Study of the Rungenberg in Gelsenkrichen. Atmosphere 2023, 14, 1492. [Google Scholar] [CrossRef]
- Goetzke, R.; Over, M.; Braun, M. A method to map land-use change and urban growth in North Rhine Westfalia (Germany). In Proceedings of the 2nd Workshop of the EARSeL SIG on Land Use and Land Cover, Bonn, Germany, 28–30 September 2006; pp. 102–111. [Google Scholar]
- Auer, S.; Wenning, T.; Burk, B.; Mathee-Will, G.; Müller, H.C. People. Nature. Space. Green Infrastructure in the Ruhr Metropolis; Regionalverband Ruhr: Essen, Germany, 2021; p. 33. [Google Scholar]
- Schulz, D. Recultivation of mining waste dumps in the Ruhr Area, Germany. In Minesite Recultivation; Reinhard, F.H., Heinkele, T., Wisniewski, J., Eds.; Springer: Dordrecht, The Netherlands, 1996; pp. 89–98. [Google Scholar] [CrossRef]
- Schulz, D. Recultivation of mining waste dumps in the Ruhr Area, Germany. Water Air Soil Pollut. 1996, 91, 89–98. [Google Scholar] [CrossRef]
- Working Committee of the Surveying Authorities of the States of the Federal Republic of Germany. ATKIS: Amtliches Topographisches Informationssystem (Official Topographic-Cartographic Information System). Available online: https://www.adv-online.de/AdV-Produkte/Geotopographie/ATKIS/ (accessed on 2 March 2024).
- Regionalverband-Ruhr. Regionalverband Ruhr—Biodiversitaet. Available online: https://biodiversitaet.geoportal.ruhr/?#74926@7.11470/51.55875r0@EPSG:25832 (accessed on 8 February 2024).
- Geyer, H.; Ruhr Regional Association (RVR), Essen, Germany. Tailing Pile Delineation (Shape File). Personal communication, 2024. [Google Scholar]
- Bezirksregierung-Koeln. Digitales Basis-Landschaftsmodell—Paketierung: Gesamt NRW. Data. Available online: https://www.opengeodata.nrw.de/produkte/geobasis/lm/akt/basis-dlm/ (accessed on 9 June 2024).
- Hoffmann, T. SunCalc. Available online: https://www.suncalc.org (accessed on 10 March 2024).
- USGS. EarthExplorer. Available online: https://earthexplorer.usgs.gov/ (accessed on 18 February 2024).
- The Deutscher Wetterdienst (DWD). Geoportal DWD. Available online: https://dwd-geoportal.de/ (accessed on 14 March 2024).
- Avdan, U.; Jovanovska, G. Algorithm for Automated Mapping of Land Surface Temperature Using LANDSAT 8 Satellite Data. J. Sens. 2016, 2016, 1480307. [Google Scholar] [CrossRef]
- Qin, Z.; Li, W.; Gao, M. Estimation of Land Surface Emissivity for Landsat TM6 and its Application to Lingxian Region in North China. Proc. SPIE—Int. Soc. Opt. Eng. 2006, 6366, 636618. [Google Scholar] [CrossRef]
- Stathopoulou, M.C. Daytime urban heat island from Landsat ETM+ and Corine land cover data: An application to major cities in Greece. Sol. Energy 2007, 81, 358–368. [Google Scholar] [CrossRef]
- Rongali, G.; Keshari, A.K.; Gosain, A.K.; Khosa, R. Split-window algorithm for retrieval of land surface temperature using Landsat 8 thermal infrared data. J. Geovisual. Spat. Anal. 2018, 2, 14–33. [Google Scholar] [CrossRef]
- Du, C.; Ren, H.; Qin, Q.; Meng, J.; Li, J. Split-Window algorithm for estimating land surface temperature from Landsat 8 TIRS data. In Proceedings of the 2014 IEEE Geoscience and Remote Sensing Symposium, Quebec City, QC, Canada, 13–18 July 2014; pp. 3578–3581. [Google Scholar]
- R_Foundation. The R Project for Statistical Computing. Available online: https://www.r-project.org/ (accessed on 20 March 2024).
- Huang, S.; Tang, L.; Hupy, J.P.; Wang, Y.; Shao, G. A commentary review on the use of normalized difference vegetation index (NDVI) in the era of popular remote sensing. J. For. Res. 2021, 32, 1–6. [Google Scholar] [CrossRef]
- Burnett, M.; Chen, D. Urban Heat Island Footprint Effects in Bio-Productive Rural Land Covers Surrounding a Low Density Urban Center. Int. Arch. Photogramm. Remote Sens. Spat. Inf. Sci. 2021, XLIII-B3-2021, 539–550. [Google Scholar] [CrossRef]
- Taloor, A.K.; Manhas, D.S.; Kothyari, G.C. Retrieval of land surface temperature, normalized difference moisture index, normalized difference water index of the Ravi basin using Landsat data. Appl. Comput. Geosci. 2021, 9, 100051. [Google Scholar] [CrossRef]
- Yu, Z.; Guo, X.; Jørgensen, G.; Vejre, H. How can urban green spaces be planned for climate adaptation in subtropical cities? Ecol. Indic. 2017, 82, 152–162. [Google Scholar] [CrossRef]
- Contreras, J.; Sickert, S.; Denzler, J. Region-based edge convolutions with geometric attributes for the semantic segmentation of large-scale 3-D point clouds. IEEE J. Sel. Top. Appl. Earth Obs. Remote Sens. 2020, 13, 2598–2609. [Google Scholar] [CrossRef]
- Halder, B.; Karimi, A.; Mohammad, P.; Bandyopadhyay, J.; Brown, R.D.; Yaseen, Z.M. Investigating the relationship between land alteration and the urban heat island of Seville city using multi-temporal Landsat data. Theor. Appl. Climatol. 2022, 150, 613–635. [Google Scholar] [CrossRef]
- Heil, H.; Häring, V.; Marschner, B.; Stumpe, B. Advantages of fuzzy k-means over k-means clustering in the classification of diffuse reflectance soil spectra: A case study with West African soils. Geoderma 2019, 337, 11–21. [Google Scholar] [CrossRef]
- Kodinariya, T.; Makwana, P. Review on determining of cluster in K-means clustering. Int. J. Appl. Earth Obs. Geoinf. 2013, 1, 90–95. [Google Scholar]
- MacQueen, J. Some methods for classification and analysis of multivariate observations. In Proceedings of the Fifth Berkeley Symposium on Mathematical Statistics and Probability; University of California Press: Berkeley, CA, USA, 1967; Volume 1, pp. 281–297. [Google Scholar]
- Cilek, M.U.; Cilek, A. Analyses of land surface temperature (LST) variability among local climate zones (LCZs) comparing Landsat-8 and ENVI-met model data. Sust. Cities Soc. 2021, 69, 102877. [Google Scholar] [CrossRef]
- Breimann, L. Random Forest. Mach. Learn. 2001, 45, 5–32. [Google Scholar] [CrossRef]
- Jörges, C.; Berkenbrink, C.; Stumpe, B. Prediction and reconstruction of ocean wave heights based on bathymetric data using LSTM neural networks. Ocean Eng. 2021, 232, 109046. [Google Scholar] [CrossRef]
- Karimi, N.; Ng, K.T.W.; Richter, A. Prediction of fugitive landfill gas hotspots using a random forest algorithm and Sentinel-2 data. Sustain. Cities Soc. 2021, 73, 103097. [Google Scholar] [CrossRef]
- Belgiu, M.; Dragut, L. Random forest in remote sensing: A review of applications and future directions. ISPRS J. Photogram. Remote Sens. 2016, 114, 24–31. [Google Scholar] [CrossRef]
- Genc, B.; Tunc, H. Optimal training and test sets design for machine learning. Turk. J. Electr. Eng. Comput. Sci. 2019, 27, 1534–1545. [Google Scholar] [CrossRef]
- Fox, E.W.; Hill, R.A.; Leibowitz, S.; Olsen, A.R.; Thornbrugh, D.J.; Weber, M.H. Assessing the accuracy and stability of variable selection methods for random forest modeling in ecology. Environ. Monit. Assess. 2017, 189, 316. [Google Scholar] [CrossRef] [PubMed]
- Kuhn, S.; Egert, B.; Neumann, S.; Steinbeck, C. Building blocks for automated elucidation of metabolites: Machine learning methods for NMR prediction. BMC Bioinform. 2008, 9, 400. [Google Scholar] [CrossRef]
- Mirchooli, F.; Kiani-Harchegani, M.; Darvishan, A.K.; Falahatkar, S.; Sadeghi, S.H. Spatial distribution dependency of soil organic carbon content to important environmental variables. Ecol. Indic. 2020, 116, 106473. [Google Scholar] [CrossRef]
- Rost, A.T.; Liste, V.; Seidel, C.; Matscheroth, L.; Otto, M.; Meier, F.; Fenner, D. How Cool Are Allotment Gardens? A Case Study of Nocturnal Air Temperature Differences in Berlin, Germany. Atmosphere 2020, 11, 500. [Google Scholar] [CrossRef]
- Speak, A.F.; Mizgajski, A.; Borysiak, J. Allotment gardens and parks: Provision of ecosystem services with an emphasis on biodiversity. Urban For. Urban Green. 2015, 14, 772–781. [Google Scholar] [CrossRef]
- Mathew, A.; Khandelwal, S.; Kaul, N. Spatial and temporal variations of urban heat island effect and the effect of percentage impervious surface area and elevation on land surface temperature: Study of Chandigarh city, India. Sustain. Cities Soc. 2016, 26, 264–277. [Google Scholar] [CrossRef]
- Macarof, P.; Bartic, G.C.; Groza, S.; Statescu, F. Analysis of LST-NDVI sparse/dense vegetation relationship: A case study of Iasi County. Sci. Pap.-Ser. E-Land Reclam. Earth Obs. Surv. Environ. Eng. 2018, 7, 168–173. [Google Scholar]
- Yang, C.; He, X.; Wang, R.; Yan, F.; Yu, L.; Bu, K.; Yang, J.; Chang, L.; Zhang, S. The Effect of Urban Green Spaces on the Urban Thermal Environment and Its Seasonal Variations. Forests 2017, 8, 153. [Google Scholar] [CrossRef]
- Caynes, R.J.C.; Mitchell, M.G.E.; Sabrina, D.; Johansen, K.; Rhodes, J.R. Using high-resolution LiDAR data to quantify the three-dimensional structure of vegetation in urban green space. Urban Ecosyst. 2016, 19, 1749–1765. [Google Scholar] [CrossRef]
- Gage, E.A.; Cooper, D.J. Urban forest structure and land cover composition effects on land surface temperature in a semi-arid suburban area. Urban For. Urban Green. 2017, 28, 28–35. [Google Scholar] [CrossRef]
- Chen, J.; Jin, S.; Du, P. Roles of horizontal and vertical tree canopy structure in mitigating daytime and nighttime urban heat island effects. Int. J. Appl. Earth Obs. Geoinf. 2020, 89, 102060. [Google Scholar] [CrossRef]
- Atkinson, D. The distribution and effectiveness of the roots of tree crops. Hortic. Rev. 2011, 2, 424–490. [Google Scholar] [CrossRef]
- Keating, K.A.; Gogan, P.J.P.; Vore, J.M.; Irby, L.R. A Simple Solar Radiation Index for Wildlife Habitat Studies. J. Wildl. Manag. 2020, 71, 1344–1348. [Google Scholar] [CrossRef]
- Peng, X.; Wu, W.; Zheng, Y.; Sun, J.; Hu, A.; Wang, P. Correlation analysis of land surface temperature and topographic elements in Hangzhou, China. Sci. Rep. 2020, 10, 10451. [Google Scholar] [CrossRef]
- Anning, A.K.; Rubino, D.L.; Sutherland, E.K.; McCarthy, B.C. Dendrochronological analysis of white oak growth patterns across a topographic moisture gradient in southern Ohio. Dendrochronologia 2013, 31, 120–128. [Google Scholar] [CrossRef]
- Mohamedou, C.; Tokola, T.; Eerikäinen, K. LiDAR-based TWI and terrain attributes in improving parametric predictor for tree growth in southeast Finland. Int. J. Appl. Earth Obs. Geoinf. 2017, 62, 183–191. [Google Scholar] [CrossRef]
- Adams, H.R.; Barnard, H.R.; Loomis, A.K. Topography alters tree growth–climate relationships in a semi-arid forested catchment. Ecosphere 2014, 5, 148. [Google Scholar] [CrossRef]
- Tanure, M.M.C.; Costa, L.M.; Huiz, H.A.; Fernandes, R.B.A.; Cecon, P.R.; Junior, J.D.P.; de Luz, J.M.R. Soil water retention, physiological characteristics, and growth of maize plants in response to biochar application to soil. Soil Tillage Res. 2019, 192, 164–173. [Google Scholar] [CrossRef]
- Atkinson, C.J. How good is the evidence that soil-applied biochar improves water-holding capacity? Soil Use Manag. 2018, 34, 177–186. [Google Scholar] [CrossRef]
- Kürten, S.; Feindegen, M.; Noel, Y. Geothermal Utilization of Smoldering Mining Dumps. In Coal and Peat Fires: A Global Perspective; Stracher, G.B., Prakash, A., Sokol, E.V., Eds.; Elsevier: Amsterdam, The Netherlands, 2015; Volume 4, pp. 241–261. [Google Scholar]
- Bezirksregierung-Arnsberg. Brennende Bergehalden. Available online: https://www.bund-nrw.de/themen/klima-energie/im-fokus/steinkohle-ewigkeitslasten/brennende-bergbauhalden/ (accessed on 28 June 2024).










| Data | Source | Spatial Resolution | Reference |
|---|---|---|---|
| Vector data delineating parks, cemeteries, and allotments | Authorative Topographic-Cartographic Information System (ATKIS) | not specified | [50,53] |
| Vector data delineating the tailing piles | Ruhr Regional Association (RVR) | not specified | [52] |
| Azimuth and altitude of sun light | SunCalc | not specified | [54] |
| Spectral Bands 4, 5, 6, 10 of Landsat 8 OLI | Earth Explorer | 30 m × 30 m | [55] |
| Digital elevation model | Geobasis NRW | 1 m × 1 m | [53] |
| Digital terrain model | Geobasis NRW | 1 m × 1 m | [53] |
| Meteorological data | German Meteorological Service (DWD) | not specified | [56] |
| Tailing Piles (n = 82) | Parks (n = 2233) | Allotments (n = 1409) | Cemeteries (n = 640) | |||
|---|---|---|---|---|---|---|
| Spatial expansion | total area | % | 0.51 | 1.46 | 0.79 | 0.69 |
| total area | km2 | 25.3 | 64.70 | 35.4 | 30.6 | |
| Ø area | km2 | 0.323 | 0.029 | 0.025 | 0.048 | |
| min area | km2 | 0.030 | 0.0001 | 0.002 | 0.0001 | |
| max area | km2 | 22.61 | 2.14 | 0.19 | 1.04 | |
| 21 July 2013 | °C | 30.83 ± 2.96 | 29.79 ± 2.07 | 30.26 ± 1.47 | 28.98 ± 1.69 | |
| 6 June 2014 | 22.51 ± 1.92 | 23.38 ± 1.89 | 23.15 ± 1.14 | 22.77 ± 1.59 | ||
| 30 August 2016 | 23.55 ± 2.78 | 23.15 ± 1.74 | 24.15 ± 0.05 | 22.38 ± 1.55 | ||
| 14 June 2017 | 25.99 ± 3.67 | 25.73 ± 2.52 | 26.62 ± 1.85 | 24.88 ± 2.11 | ||
| 9 July 2023 | 22.98 ± 2.23 | 23.02 ± 1.71 | 23.61 ± 1.33 | 22.53 ± 1.47 |
| Mean Properties | Cluster | Cluster | Cluster | Cluster | |
|---|---|---|---|---|---|
| 1 | 2 | 3 | 4 | ||
| Cluster Size | 7 | 15 | 40 | 19 | |
| Mean Cluster Silhoutte Scores 1 | 0.28 | 0.29 | 0.33 | 0.40 | |
| LST * | °C | 28.17 ± 2.84 | 26.05 ± 1.43 | 24.31 ± 1.12 | 22.88 ± 0.71 |
| Area | km2 | 0.64 a | 0.40 a | 0.27 a | 0.19 a |
| Altitute | m | 89.72 a | 88.54 a | 96.04 a | 91.16 a |
| Slope | ° | 11.89 a | 13.48 a | 15.45 a | 14.03 a |
| Curvature | ° | 0.02 a | 0.05 a | 0.02 a | 0.03 a |
| NDVI * | - | 0.229 a | 0.340 a | 0.385 b | 0.411 c |
| NDMI * | - | 0.070 a | 0.147 b | 0.191 c | 0.221 d |
| VH | m | 2.07 a | 3.61 b | 7.03 c | 10.04 bc |
| NDBaI | - | −0.556 a | −0.536 c | −0.546 bc | −0.558 b |
| TVDI * | - | 0.517 b | 0.482 c | 0.374 a | 0.270 a |
| RFR Modells | Period | Model Performance | ||
|---|---|---|---|---|
| R2 | RMSE | MAE | ||
| RFR 1 (n = 32,007) | Summer 1 | |||
| all TP data | 0.85 ± 0.04 | 0.39 ± 0.04 | 0.29 ± 0.03 | |
| RFR 2 (n = 24,032) | ||||
| TPs with DGMmax < 125 m | 0.86 ± 0.03 | 0.38 ± 0.03 | 0.29 ± 0.03 | |
| RFR 3 (n = 7770) | ||||
| TPs with DGMmax ≥ 125 m | 0.83 ± 0.03 | 0.42 ± 0.03 | 0.31 ± 0.02 | |
| RFR 1 (n = 32,007) | Winter 2 | |||
| all TP data | 0.75 | 0.49 | 0.38 | |
| RFR 2 (n = 24,032) | ||||
| TPs with DGMmax < 125 m | 0.74 | 0.49 | 0.38 | |
| RFR 3 (n = 7770) | ||||
| TPs with DGMmax ≥ 125 m | 0.83 | 0.40 | 0.31 | |
Disclaimer/Publisher’s Note: The statements, opinions and data contained in all publications are solely those of the individual author(s) and contributor(s) and not of MDPI and/or the editor(s). MDPI and/or the editor(s) disclaim responsibility for any injury to people or property resulting from any ideas, methods, instructions or products referred to in the content. |
© 2024 by the authors. Licensee MDPI, Basel, Switzerland. This article is an open access article distributed under the terms and conditions of the Creative Commons Attribution (CC BY) license (https://creativecommons.org/licenses/by/4.0/).
Share and Cite
Stumpe, B.; Marschner, B. Rehabilitated Tailing Piles in the Metropolitan Ruhr Area (Germany) Identified as Green Cooling Islands and Explained by K-Mean Cluster and Random Forest Regression Analyses. Remote Sens. 2024, 16, 4348. https://doi.org/10.3390/rs16234348
Stumpe B, Marschner B. Rehabilitated Tailing Piles in the Metropolitan Ruhr Area (Germany) Identified as Green Cooling Islands and Explained by K-Mean Cluster and Random Forest Regression Analyses. Remote Sensing. 2024; 16(23):4348. https://doi.org/10.3390/rs16234348
Chicago/Turabian StyleStumpe, Britta, and Bernd Marschner. 2024. "Rehabilitated Tailing Piles in the Metropolitan Ruhr Area (Germany) Identified as Green Cooling Islands and Explained by K-Mean Cluster and Random Forest Regression Analyses" Remote Sensing 16, no. 23: 4348. https://doi.org/10.3390/rs16234348
APA StyleStumpe, B., & Marschner, B. (2024). Rehabilitated Tailing Piles in the Metropolitan Ruhr Area (Germany) Identified as Green Cooling Islands and Explained by K-Mean Cluster and Random Forest Regression Analyses. Remote Sensing, 16(23), 4348. https://doi.org/10.3390/rs16234348

