Multi-GNSS Precise Point Positioning with Ambiguity Resolution Based on the Decoupled Clock Model
Abstract
1. Introduction
2. Methodology
2.1. The Conventional Decoupled Clock Model
2.2. Multi-GNSS Decoupled Clock Model for Clock Estimation
2.3. Multi-GNSS Decoupled Clock Model for PPP-AR
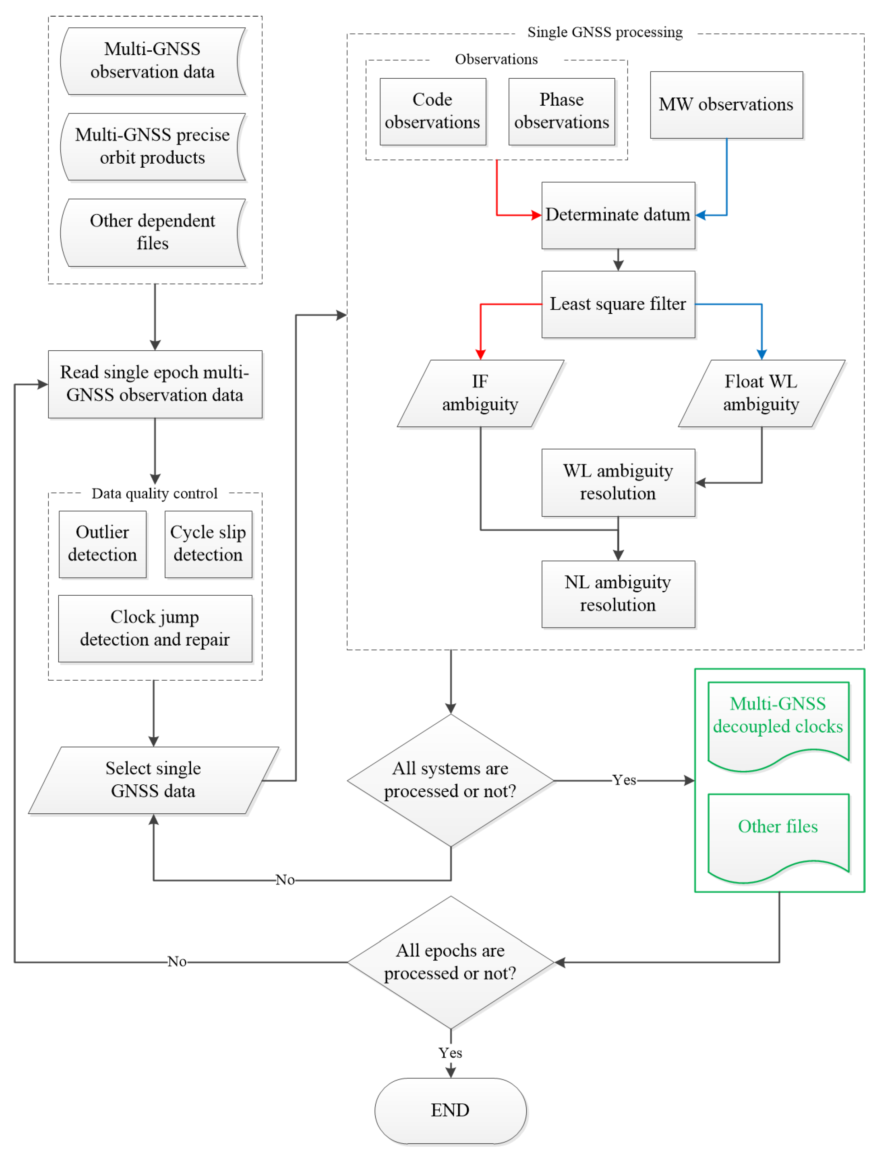
2.4. Implementation of Decoupled Clock Estimation
- Prepare the observation data from evenly distributed observation stations around the world for a network solution. In addition, multi-GNSS precise satellite orbit products, broadcast ephemeris, and other dependent files must be obtained.
- Read all the correction files. To save memory and increase the speed of the software, only the observation data of a single epoch are read in one calculation cycle.
- Quality control methods such as gross error detection, clock jump detection and repair, and cycle slip detection are performed on GNSS observations.
- According to the strategy of system-by-system estimation, the observation data and related information of a certain system are selected for processing, and the process is as follows.
- (a)
- (b)
- (c)
- Perform filtering for each set of observation equations to acquire the ionosphere-free ambiguity and float solutions for the wide-lane ambiguity.
- (d)
- Round the wide-lane ambiguity to an integer to produce the wide-lane ambiguity bias product.
- (e)
- By combining the ionosphere-free and integer wide-lane ambiguities, the float narrow-lane ambiguity can be determined. Further, by fixing the narrow-lane ambiguity to an integer, one can obtain the decoupled pseudorange and phase clocks, thereby completing the single-epoch, single-system decoupled clock calculation.
- Determine whether all the systems of the current epoch have been solved. If not completed, then, continue to solve the next system. If completed, then, output the current epoch of the multi-GNSS decoupled clock and other incidental products.
- Check if all epochs have been solved. If not, continue to solve the next epoch. If completed, end the run.
3. Results
3.1. Processing Strategies
3.2. Evaluation of Decoupled Clock Products
3.3. Positioning Experiments
4. Discussion
5. Conclusions
Author Contributions
Funding
Data Availability Statement
Acknowledgments
Conflicts of Interest
References
- Kouba, J.; Héroux, P. Precise point positioning using IGS orbit and clock products. GPS Solut. 2001, 5, 12–28. [Google Scholar] [CrossRef]
- Malys, S.; Jensen, P.A. Geodetic point positioning with GPS carrier beat phase data from the CASA UNO Experiment. Geophys. Res. Lett. 1990, 17, 651–654. [Google Scholar] [CrossRef]
- Zumberge, J.F.; Heflin, M.B.; Jefferson, D.C.; Watkins, M.M.; Webb, F.H. Precise point positioning for the efficient and robust analysis of GPS data from large networks. J. Geophys. Res. Solid Earth 1997, 102, 5005–5017. [Google Scholar] [CrossRef]
- Xia, F.; Ye, S.; Xia, P.; Zhao, L.; Jiang, N.; Chen, D. Assessing the latest performance of Galileo-only PPP and the contribution of Galileo to Multi-GNSS PPP. Adv. Space Res. 2018, 63, 2784–2795. [Google Scholar] [CrossRef]
- Zhou, F.; Dong, D.; Li, W.; Jiang, X.; Wickert, J.; Schuh, H. GAMP: An open-source software of multi-GNSS precise point positioning using undifferenced and uncombined observations. GPS Solut. 2018, 22, 33. [Google Scholar] [CrossRef]
- Xiao, G.; Liu, G.; Ou, J.; Liu, G.; Wang, S.; Guo, A. MG-APP: An open-source software for multi-GNSS precise point positioning and application analysis. GPS Solut. 2020, 24, 66. [Google Scholar] [CrossRef]
- Liu, T.; Yuan, Y.; Zhang, B.; Wang, N.; Tan, B.; Chen, Y. Multi-GNSS precise point positioning (MGPPP) using raw observations. J. Geod. 2017, 91, 253–268. [Google Scholar] [CrossRef]
- Fu, W.; Huang, G.; Zhang, Q.; Gu, S.; Ge, M.; Schuh, H. Multi-GNSS real-time clock estimation using sequential least square adjustment with online quality control. J. Geod. 2019, 93, 963–976. [Google Scholar] [CrossRef]
- Mirmohammadian, F.; Asgari, J.; Verhagen, S.; Amiri-Simkooei, A. Improvement of multi-GNSS precision and success rate using realistic stochastic model of observations. Remote Sens. 2021, 14, 60. [Google Scholar] [CrossRef]
- Cai, C.; Gao, Y.; Pan, L.; Zhu, J. Precise point positioning with quad-constellations: GPS, BeiDou, GLONASS and Galileo. Adv. Space Res. 2015, 56, 133–143. [Google Scholar] [CrossRef]
- Li, P.; Zhang, X.; Ren, X.; Zuo, X.; Pan, Y. Generating GPS satellite fractional cycle bias for ambiguity-fixed precise point positioning. GPS Solut. 2016, 20, 771–782. [Google Scholar] [CrossRef]
- Ge, M.; Gendt, G.; Rothacher, M.; Shi, C.; Liu, J. Resolution of GPS carrier-phase ambiguities in Precise Point Positioning (PPP) with daily observations. J. Geod. 2008, 82, 389–399. [Google Scholar] [CrossRef]
- Laurichesse, D.; Mercier, F.; Berthias, J.; Cerri, L. Integer ambiguity resolution on undifferenced GPS phase measurements and its application to PPP and satellite precise orbit determination. Navig. J. Inst. Navig. 2009, 56, 135–149. [Google Scholar] [CrossRef]
- Liu, T.; Chen, H.; Song, C.; Wang, Y.; Yuan, P.; Geng, T.; Jiang, W. Beidou-3 precise point positioning ambiguity resolution with B1I/B3I/B1C/B2a/B2b phase observable-specific signal bias and satellite B1I/B3I legacy clock. Adv. Space Res. 2023, 72, 10. [Google Scholar] [CrossRef]
- Hu, J.; Zhang, X.; Li, P.; Ma, F.; Pan, L. Multi-GNSS fractional cycle bias products generation for GNSS ambiguity-fixed PPP at Wuhan University. GPS Solut. 2020, 24, 15. [Google Scholar] [CrossRef]
- Geng, J.; Zhang, Q.; Li, G.; Liu, J.; Liu, D. Observable-specific phase biases of Wuhan multi-GNSS experiment analysis center’s rapid satellite products. Satell. Navig. 2022, 3, 23. [Google Scholar] [CrossRef]
- Chen, G.; Li, B.; Zhang, Z.; Liu, T. Integer ambiguity resolution and precise positioning for tight integration of BDS-3, GPS, GALILEO, and QZSS overlapping frequencies signals. GPS Solut. 2022, 26, 26. [Google Scholar] [CrossRef]
- Wang, X.; Li, X.; Shen, Z.; Li, X.; Zhou, Y.; Chang, H. Factor graph optimization-based multi-GNSS real-time kinematic system for robust and precise positioning in urban canyons. GPS Solut. 2023, 27, 200. [Google Scholar] [CrossRef]
- Cui, B.; Wang, J.; Li, P.; Ge, M.; Schuh, H. Modeling wide-area tropospheric delay corrections for fast PPP ambiguity resolution. GPS Solut. 2022, 26, 56. [Google Scholar] [CrossRef]
- Geng, J.; Chen, X.; Pan, Y.; Mao, S.; Li, C.; Zhou, J.; Zhang, K. PRIDE PPP-AR: An open-source software for GPS PPP ambiguity resolution. GPS Solut. 2019, 23, 91. [Google Scholar] [CrossRef]
- Li, X.; Han, X.; Li, X.; Liu, G.; Feng, G.; Wang, B.; Zheng, H. GREAT-UPD: An open-source software for uncalibrated phase delay estimation based on multi-GNSS and multi-frequency observations. GPS Solut. 2021, 25, 66. [Google Scholar] [CrossRef]
- Loyer, S.; Perosanz, F.; Mercier, F.; Capdeville, H.; Marty, J.C. Zero-difference GPS ambiguity resolution at CNES–CLS IGS Analysis Center. J. Geod. 2012, 86, 991–1003. [Google Scholar] [CrossRef]
- Schaer, S.; Villiger, A.; Arnold, D.; Dach, R.; Prange, L.; Jäggi, A. The CODE ambiguity-fixed clock and phase bias analysis products: Generation, properties, and performance. J. Geod. 2021, 95, 81. [Google Scholar] [CrossRef]
- Guo, J.; Geng, J.; Zeng, J.; Song, X.; Defraigne, P. GPS/Galileo/BDS phase bias stream from Wuhan IGS analysis center for real-time PPP ambiguity resolution. GPS Solut. 2024, 28, 67. [Google Scholar] [CrossRef]
- Zhang, B.; Teunissen, P.J.G.; Yuan, Y.; Zhang, X.; Li, M. A modified carrier-to-code leveling method for retrieving ionospheric observables and detecting short-term temporal variability of receiver differential code biases. J. Geod. 2019, 93, 19–28. [Google Scholar] [CrossRef]
- Zhang, B.; Teunissen, P.J.G.; Yuan, Y. On the short-term temporal variations of GNSS receiver differential phase biases. J. Geod. 2017, 91, 563–572. [Google Scholar] [CrossRef]
- Defraigne, P.; Bruyninx, C. On the link between GPS pseudorange noise and day-boundary discontinuities in geodetic time transfer solutions. GPS Solut. 2007, 11, 239–249. [Google Scholar] [CrossRef]
- Collins, P.; Bisnath, S.; Lahaye, F.; Héroux, P. Undifferenced GPS ambiguity resolution using the decoupled clock model and ambiguity datum fixing. Navig. J. Inst. Navig. 2010, 57, 123–135. [Google Scholar] [CrossRef]
- Zhang, X.; Guo, J.; Hu, Y.; Zhao, D.; He, Z. Research of eliminating the day-boundary discontinuities in GNSS carrier phase time transfer through network processing. Sensors 2020, 20, 2622. [Google Scholar] [CrossRef]
- Shi, J.; Gao, Y. A comparison of three PPP integer ambiguity resolution methods. GPS Solut. 2014, 18, 519–528. [Google Scholar] [CrossRef]
- Liu, S.; Yuan, Y. Generating GPS decoupled clock products for precise point positioning with ambiguity resolution. J. Geod. 2022, 96, 6. [Google Scholar] [CrossRef]
- Naciri, N.; Bisnath, S. An uncombined triple-frequency user implementation of the decoupled clock model for PPP-AR. J. Geod. 2021, 95, 60. [Google Scholar] [CrossRef]
- Chang, X.W.; Yang, X.; Zhou, T. MLAMBDA: A modified LAMBDA method for integer least-squares estimation. J. Geod. 2005, 79, 552–565. [Google Scholar] [CrossRef]
- Chen, Y.; Yuan, Y.; Zhang, B.; Liu, T.; Ding, W.; Ai, Q. A modified mix-differenced approach for estimating multi-GNSS real-time satellite clock offsets. GPS Solut. 2018, 22, 72. [Google Scholar] [CrossRef]













| Items | Strategies |
|---|---|
| Frequencies | GPS: L1 & L2; Galileo: E1 & E5b; BDS-3: B1 & B3 |
| Observations | Pseudorange and carrier-phase |
| A priori noise | Pseudorange: 0.3 m, carrier phase: 0.003 m |
| Station datum | LCK3 |
| Cut-off elevation | 10° |
| Phase wind-up | Corrected |
| Relativistic effect | Corrected |
| Differential code bias | CODE P1-C1 products |
| Tidal displacements | Solid earth tide, ocean tide loading, and pole tide |
| Phase center offset and variations | igs14.atx |
| Station coordinates | Fixed to IGS weekly solutions at the server end and estimated at the user end. In kinematic mode, coordinates are estimated as white noise parameters. |
| Earth rotation parameters | IGS products |
| Satellite orbits | GBM products |
| Satellite clocks | Estimated as white noises at the server end and fixed to the estimated products in this study at the user end |
| Receiver clocks | Estimated as white noises |
| Zenith troposphere delays | Estimated as random-walk noises with respect to the Saastamoinen model, and the Niell Mapping Function is used |
| Ambiguities | Estimated as constants over each continuous session |
| Integer ambiguity fixing | Rounding directly at the server end, rounding and MLAMBDA are applied to fix ambiguity at the user end |
| Estimator | Least square filter |
| System | Phase Clock (ns) | Pseudorange Clock (ns) | Wide-Lane Ambiguity Bias (c) |
|---|---|---|---|
| GPS | 0.027 | 1.137 | 0.010 |
| Galileo | 0.107 | 0.861 | 0.003 |
| BDS-3 | 0.073 | 2.185 | 0.007 |
| Scheme | Ambiguity-Fixed Solution (cm) | CT (min) | TTFF (min) | FR (%) | |||
|---|---|---|---|---|---|---|---|
| East | North | Horizontal | Vertical | ||||
| GC | 3.33 | 2.00 | 3.88 | 6.27 | 28.20 | 22.06 | 97.30 |
| GE | 2.81 | 1.77 | 3.32 | 6.53 | 23.76 | 17.59 | 95.28 |
| GEC | 2.62 | 1.66 | 3.10 | 6.13 | 23.13 | 13.65 | 95.80 |
Disclaimer/Publisher’s Note: The statements, opinions and data contained in all publications are solely those of the individual author(s) and contributor(s) and not of MDPI and/or the editor(s). MDPI and/or the editor(s) disclaim responsibility for any injury to people or property resulting from any ideas, methods, instructions or products referred to in the content. |
© 2024 by the authors. Licensee MDPI, Basel, Switzerland. This article is an open access article distributed under the terms and conditions of the Creative Commons Attribution (CC BY) license (https://creativecommons.org/licenses/by/4.0/).
Share and Cite
Liu, S.; Yuan, Y.; Guo, X.; Wang, K.; Xiao, G. Multi-GNSS Precise Point Positioning with Ambiguity Resolution Based on the Decoupled Clock Model. Remote Sens. 2024, 16, 2999. https://doi.org/10.3390/rs16162999
Liu S, Yuan Y, Guo X, Wang K, Xiao G. Multi-GNSS Precise Point Positioning with Ambiguity Resolution Based on the Decoupled Clock Model. Remote Sensing. 2024; 16(16):2999. https://doi.org/10.3390/rs16162999
Chicago/Turabian StyleLiu, Shuai, Yunbin Yuan, Xiaosong Guo, Kezhi Wang, and Gongwei Xiao. 2024. "Multi-GNSS Precise Point Positioning with Ambiguity Resolution Based on the Decoupled Clock Model" Remote Sensing 16, no. 16: 2999. https://doi.org/10.3390/rs16162999
APA StyleLiu, S., Yuan, Y., Guo, X., Wang, K., & Xiao, G. (2024). Multi-GNSS Precise Point Positioning with Ambiguity Resolution Based on the Decoupled Clock Model. Remote Sensing, 16(16), 2999. https://doi.org/10.3390/rs16162999
