Methods of Sandy Land Detection in a Sparse-Vegetation Scene Based on the Fusion of HJ-2A Hyperspectral and GF-3 SAR Data
Abstract
:1. Introduction
2. Study Area
3. Data and Materials
3.1. Remote Sensing Data Acquisition and Processing
3.2. Field Data
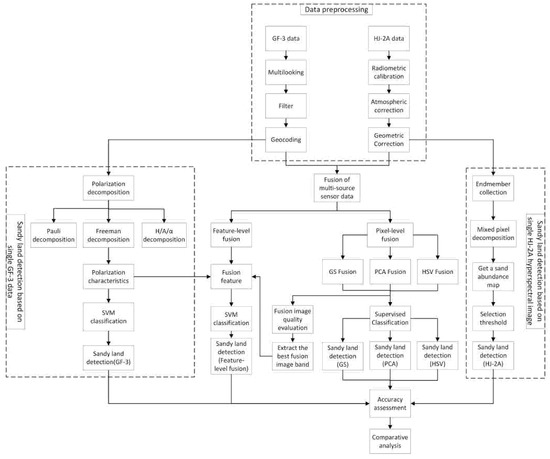
4. Methodology
4.1. Sandy Land Detection Based on a Single HJ-2A Hyperspectral Image
4.2. Sandy Land Detection Based on Single GF-3 Data
4.2.1. Sandy Land Detection Based on Pixel-Level Fusion
4.2.2. Sandy Land Detection Based on Feature-Level Fusion
4.3. Accuracy Verification Based on Field Data
5. Results
5.1. Sandy Land Detection Based on a Single HJ-2A Hyperspectral Image
5.2. Sandy Land Detection Based on Single GF-3 Data
5.3. Sandy Land Detection Based on a Fusion Image of HJ-2A and GF-3 Data
5.3.1. Sandy Land Detection Based on Pixel-Level Fusion
5.3.2. Sandy Land Detection Based on Feature-Level Fusion
5.4. The Accuracy Evaluation of Sandy Land Detection Based on a Google Earth Image
5.5. Application Promotion and Verification Analysis
6. Discussion
7. Conclusions and Prospects
Author Contributions
Funding
Institutional Review Board Statement
Informed Consent Statement
Data Availability Statement
Conflicts of Interest
References
- Li, X.L.; Gao, J.; Brierley, G.; Qiao, Y.M.; Zhang, J.; Yang, Y.W. Rangeland degradation on the Qinghai-Tibet plateau: Implications for rehabilitation. Land Degrad. Dev. 2013, 24, 72–80. [Google Scholar] [CrossRef]
- Gao, H.J.; Jiang, Q.G. Research of desert and sandy desertification land partition in North China based on remote sensing technology. In Proceedings of the 15th National Symposium on Remote Sensing of China-Remote Sensing of the Environment: CAS, Inst Remote Sensing Applicat, Guiyang, China, 19–23 August 2005; Spie-Int Soc Optical Engineering: Bellingham, WA, USA, 2006. [Google Scholar]
- Wang, Y.; Zhang, J.; Tong, S.; Guo, E. Monitoring the trends of aeolian desertified lands based on time-series remote sensing data in the Horqin Sandy Land, China. Catena 2017, 157, 286–298. [Google Scholar] [CrossRef]
- Biro, K.; Pradhan, B.; Buchroithner, M.; Makeschin, F. Land use/land cover change analysis and its impact on soil properties in the northern part of gadarif region, sudan. Land Degrad. Dev. 2013, 24, 90–102. [Google Scholar] [CrossRef]
- Gisladottir, G.; Stocking, M. Land degradation control and its global environmental benefits. Land Degrad. Dev. 2005, 16, 99–112. [Google Scholar] [CrossRef]
- Miyasaka, T.; Okuro, T.; Zhao, X.; Takeuchi, K. Classification of Land Use on Sand-Dune Topography by Object-Based Analysis, Digital Photogrammetry, and GIS Analysis in the Horqin Sandy Land, China. Environments 2016, 3, 17. [Google Scholar] [CrossRef] [Green Version]
- Reed, M.S.; Fazey, I.; Stringer, L.C.; Raymond, C.M.; Akhtar-Schuster, M.; Begni, G.; Bigas, H.; Brehm, S.; Briggs, J.; Bryce, R.; et al. Knowledge management for land degradation monitoring and assessment: An analysis of contemporary thinking. Land Degrad. Dev. 2013, 24, 307–322. [Google Scholar] [CrossRef] [Green Version]
- Kirkby, M. Desertification and development: Some broader contexts. J. Arid. Environ. 2021, 193, 104575. [Google Scholar] [CrossRef]
- Indoitu, R.; Orlovsky, L.; Orlovsky, N. Dust storms in Middle Asia: Spatial and temporal variations. In Proceedings of the 7th International Conference on Ecosystems and Sustainable Development, Chianciano Terme, Italy, 8–10 July 2009; Wit Press: Southampton, UK, 2009; pp. 353–364. [Google Scholar]
- Mayaud, J.R.; Wiggs, G.F.S.; Bailey, R.M. Characterizing turbulent wind flow around dryland vegetation. Earth Surf. Processes Landf. 2016, 41, 1421–1436. [Google Scholar] [CrossRef] [Green Version]
- Liu, Q.S.; Liu, G.H.; Huang, C.; Li, H. Remote Sensing Monitoring of Surface Characteristics in the Badain Jaran, Tengger, and Ulan Buh Deserts of China. Chin. Geogr. Sci. 2019, 29, 151–165. [Google Scholar] [CrossRef] [Green Version]
- Duan, H.C.; Wang, T.; Xue, X.; Liu, S.L.; Guo, J. Dynamics of aeolian desertification and its driving forces in the Horqin Sandy Land, Northern China. Environ. Monit. Assess 2014, 186, 6083–6096. [Google Scholar] [CrossRef]
- Chen, W.; Sakai, T.; Moriya, K.; Koyama, L.; Cao, C. Estimation of Vegetation Coverage in Semi-arid Sandy Land Based on Multivariate Statistical Modeling Using Remote Sensing Data. Environ. Modeling Assessment 2013, 18, 547–558. [Google Scholar] [CrossRef]
- Cowie, A.L.; Orr, B.J.; Sanchez, V.M.C.; Chasek, P.; Crossman, N.D.; Erlewein, A.; Louwagie, G.; Maron, M.; Metternicht, G.I.; Minelli, S.; et al. Land in balance: The scientific conceptual framework for Land Degradation Neutrality. Environ. Sci. Policy 2018, 79, 25–35. [Google Scholar] [CrossRef]
- Horne, G.; Barrow, C.; Brandt, M.; Frouz, J.; Kuzyakov, Y.; Nyssen, J.; Ojeda, G.; Wong, V. Land Degradation & Development:A new and bright future. Land Degrad. Dev. 2018, 29, 2775–2777. [Google Scholar]
- Bryan, B.A.; Gao, L.; Ye, Y.; Sun, X.; Connor, J.D.; Crossman, N.D.; Stafford-Smith, M.; Wu, J.; He, C.; Yu, D.; et al. China’s response to a national land-system sustainability emergency. Nature 2018, 559, 193–204. [Google Scholar] [CrossRef]
- Yang, X.; Xu, B.; Jin, Y.; Qin, Z.; Ma, H.; Li, J.; Zhao, F.; Chen, S.; Zhu, X. Remote sensing monitoring of grassland vegetation growth in the Beijing–Tianjin sandstorm source project area from 2000 to 2010. Ecol. Indic. 2015, 51, 244–251. [Google Scholar] [CrossRef]
- Abbasi, A.Z.; Islam, N.; Shaikh, Z.A. A review of wireless sensors and networks’ applications in agriculture. Comput. Stand. Interfaces 2014, 36, 263–270. [Google Scholar]
- Sun, D.F.; Dawson, R.; Li, H.; Li, B.G. Modeling desertification change in Minqin County, China. Environ. Monit. Assess 2005, 108, 169–188. [Google Scholar] [CrossRef]
- Chen, A.; Yang, X.; Xu, B.; Jin, Y.; Guo, J.; Xing, X.; Yang, D.; Wang, P.; Zhu, L. Monitoring the Spatiotemporal Dynamics of Aeolian Desertification Using Google Earth Engine. Remote Sens. 2021, 13, 1730. [Google Scholar] [CrossRef]
- Pu, J.; Zhao, X.; Dong, P.; Wang, Q.; Yue, Q. Extracting Information on Rocky Desertification from Satellite Images: A Comparative Study. Remote Sens. 2021, 13, 2497. [Google Scholar] [CrossRef]
- Yang, R.M.; Zhang, G.L.; Liu, F.; Lu, Y.Y.; Yang, F.; Yang, F.; Yang, M.; Zhao, Y.G.; Li, D.C. Comparison of boosted regression tree and random forest models for mapping topsoil organic carbon concentration in an alpine ecosystem. Ecol. Indic. 2016, 60, 870–878. [Google Scholar] [CrossRef]
- Wu, J.J.; Li, Z.Y.; Gao, Z.H.; Wang, B.Y.; Bai, L.N.; Sun, B.; Li, C.L.; Ding, X.Y. Degraded land detection by soil particle composition derived from multispectral remote sensing data in the Otindag Sandy Lands of China. Geoderma 2015, 241, 97–106. [Google Scholar] [CrossRef]
- Vågen, T.-G.; Winowiecki, L.A.; Tondoh, J.E.; Desta, L.T.; Gumbricht, T. Mapping of soil properties and land degradation risk in Africa using MODIS reflectance. Geoderma 2016, 263, 216–225. [Google Scholar] [CrossRef] [Green Version]
- Montzka, C.; Moradkhani, H.; Weihermuller, L.; Franssen, H.J.H.; Canty, M.; Vereecken, H. Hydraulic parameter estimation by remotely-sensed top soil moisture observations with the particle filter. J. Hydrol. 2011, 399, 410–421. [Google Scholar] [CrossRef]
- Lu, P.; Wang, L.; Niu, Z.; Li, L.H.; Zhang, W.H. Prediction of soil properties using laboratory VIS-NIR spectroscopy and Hyperion imagery. J. Geochem. Explor. 2013, 132, 26–33. [Google Scholar] [CrossRef]
- Schillaci, C.; Acutis, M.; Lombardo, L.; Lipani, A.; Fantappie, M.; Marker, M.; Saia, S. Spatio-temporal topsoil organic carbon mapping of a semi-arid Mediterranean region: The role of land use, soil texture, topographic indices and the influence of remote sensing data to modelling. Sci. Total Environ. 2017, 601, 821–832. [Google Scholar] [CrossRef] [PubMed]
- Wu, J.J.; Gao, Z.H.; Liu, Q.H.; Li, Z.Y.; Zhong, B. Methods for sandy land detection based on multispectral remote sensing data. Geoderma 2018, 316, 89–99. [Google Scholar] [CrossRef]
- Wang, K.; Shen, C.; Sun, B.; Wang, X.N.; Wei, D.; Lyu, L.Y. Effects of drought stress on C, N and P stoichiometry of Ulmus pumila seedlings in Horqin sandy land, China. Ying Yong Sheng Tai Xue Bao 2018, 29, 2286–2294. [Google Scholar]
- Bian, J.H.; Li, A.N.; Zhang, Z.J.; Zhao, W.; Lei, G.B.; Yin, G.F.; Jin, H.A.; Tan, J.B.; Huang, C.Q. Monitoring fractional green vegetation cover dynamics over a seasonally inundated alpine wetland using dense time series HJ-1A/B constellation images and an adaptive endmember selection LSMM model. Remote Sens. Environ. 2017, 197, 98–114. [Google Scholar] [CrossRef]
- Doetterl, S.; Stevens, A.; van Oost, K.; Quine, T.A.; van Wesemael, B. Spatially-explicit regional-scale prediction of soil organic carbon stocks in cropland using environmental variables and mixed model approaches. Geoderma 2013, 204, 31–42. [Google Scholar] [CrossRef]
- Plaza, A.; Martinez, P.; Perez, R.; Plaza, J. A new approach to mixed pixel classification of hyperspectral imagery based on extended morphological profiles. Pattern Recognit. 2004, 37, 1097–1116. [Google Scholar] [CrossRef]
- Xiaosong, L.; Zengyuan, L.; Bai Lina, L. Estimation of sparse vegetation coverage in arid areas based on the decomposition of hyperspectral mixed pixels. J. Appl. Ecol. 2010, 21, 152–158. [Google Scholar]
- Xiaohui, W. Research on the Mechanism and Method of Remote Sensing Monitoring of Sandy Land. Ph.D. Thesis, Chinese Academy of Forestry Sciences, Beijing, China, 2007. [Google Scholar]
- Ghosh, N.; Wood, M.F.G.; Vitkin, I.A. Mueller matrix decomposition for extraction of individual polarization parameters from complex turbid media exhibiting multiple scattering, optical activity, and linear birefringence. J. Biomed. Opt. 2008, 13, 14. [Google Scholar] [CrossRef]
- Hajnsek, I.; Pottier, E.; Cloude, S.R. Inversion of surface parameters from polarimetric SAR. IEEE Trans. Geosci. Remote Sens. 2003, 41, 727–744. [Google Scholar] [CrossRef]
- Haoran, T. Research on Soil Moisture Retrieval Based on Fully Polarized SAR Data. Master’s Thesis, Xi’an University of Science and Technology, Xi’an, China, 2018. [Google Scholar]
- Xiaoping, L.; Jian, M.; Yao, L.; Haiyang, Y. The application of multi-source remote sensing data fusion in land cover classification in mining area. J. Henan Univ. Technol. 2010, 29, 360–364. [Google Scholar]
- Qiong, C.; Ailong, M.; Yanfei, Z.; Ji, Z.; Bei, Z.; Liangpei, Z. Hyperspectral-LiDAR multi-level fusion urban land cover classification. J. Remote Sens. 2019, 23, 892–903. [Google Scholar]
- Pohl, C.; van Genderen, J.L. Multisensor image fusion in remote sensing: Concepts, methods and applications. Int. J. Remote Sens. 1998, 19, 823–854. [Google Scholar] [CrossRef] [Green Version]
- Zhang, J. Multi-source remote sensing data fusion: Status and trends. Int. J. Image Data Fusion 2010, 1, 5–24. [Google Scholar] [CrossRef] [Green Version]
- Gong, P.; Wang, J.; Yu, L.; Zhao, Y.; Zhao, Y.; Liang, L.; Niu, Z.; Huang, X.; Fu, H.; Liu, S.; et al. Finer resolution observation and monitoring of global land cover: First mapping results with Landsat TM and ETM+ data. Int. J. Remote Sens. 2012, 34, 2607–2654. [Google Scholar] [CrossRef] [Green Version]
- Zeng, Y.N.; Feng, Z.D. Spatial and Tempor al Changes of Deser tification in the Headwater Ar ea of the Yellow River Using Remote Sensing. Acta Geogr. Sin. 2007, 62, 529–536. [Google Scholar]
- Waweru, M.N. Spatial change analysis using temporal remote sensing and ancillary data for desertification change detection. In Proceedings of SPIE; SPIE-International Social Optical Engineering: Bellingham, WA, USA, 2004; pp. 345–356. [Google Scholar]
- Freeman, A.; Durden, S.L. A three-component scattering model for polarimetric SAR data. IEEE Trans. Geosci. Remote Sens. 1998, 36, 963–973. [Google Scholar] [CrossRef] [Green Version]
- Tursson, N.; Nurmemati, E.; Yuanhong, W.; Ariken, M. Soil salinization in arid areas based on H/A/α decomposition fully polarized synthetic aperture radar data Classification. Jiangsu Agric. Sci. 2019, 47, 273–279. [Google Scholar]
- Sahar, A.A.; Rasheed, M.J.; Uaid, D.A.A.H.; Jasim, A.A. Mapping Sandy Areas and their changes using remote sensing. A Case Study at North-East Al-Muthanna Province, South of Iraq. Rev. Teledetección 2021, 58, 31–52. [Google Scholar] [CrossRef]
- Tan, W.; Sun, B.; Xiao, C.; Huang, P.; Xu, W.; Yang, W. A Novel Unsupervised Classification Method for Sandy Land Using Fully Polarimetric SAR Data. Remote Sens. 2021, 13, 355. [Google Scholar] [CrossRef]













| Area | Type of Data | Imaging Time | Spatial Resolution | Image Quality |
|---|---|---|---|---|
| Otingdag | HJ-2A | 17 February 2021 | 48 m | No cloud coverage |
| GF-3 | 5 January 2021 | 8 m | No cloud coverage | |
| Landsat 8 OLI | 13 August 2021 | 30 m | No cloud coverage | |
| Alxa | HJ-2A | 2 February 2021 | 48 m | No cloud coverage |
| GF-3 | 18 March 2020 | 8 m | No cloud coverage | |
| Landsat 8 OLI | 7 August 2021 | 30 m | No cloud coverage |
| Decomposition Method | Extract Features | Feature Meaning |
|---|---|---|
| Pauli Decomposition | T11 is the surface scattering information contained in Pauli decomposition. | |
| T22 is the dihedral scattering information contained in Pauli decomposition. | ||
| T33 is the volume scattering information contained in Pauli decomposition. | ||
Decomposition | decomposition, identifying the main scattering mechanism. | |
| H | decomposition, which measures the degree of polarization. | |
| A | decomposition, which measures the relative magnitude of non-dominant scattering. | |
| Freeman Decomposition | is the surface scattering power in Freeman decomposition. | |
| is the dihedral scattering power in Freeman decomposition. | ||
| is the volume scattering power in Freeman decomposition. |
| Fusion Methods | Fusion Effect |
|---|---|
| HSV Fusion | The edge information of the multi-spectral image, the target spectrum information, and the high-resolution features of the panchromatic image are retained. The texture details of the image are enhanced. |
| PCA Fusion | It has the function of data compression and information concentration. The information content of the first principal component is relatively high. When the panchromatic image is used to replace the first principal component for inverse transformation, the phenomenon of spectral distortion appears to a certain extent. |
| GS Fusion | The spectral information of the original multi-spectral image can be maintained, the spatial information is also significantly enhanced, and the spectral fidelity effect is better. |
| Methods | User Accuracy | Producer Accuracy | Overall Accuracy |
|---|---|---|---|
| Decomposition of mixed pixels based on single-sensor HJ-2A | 63.64% | 82.35% | 60.00% |
| Polarization decomposition based on single-sensor GF-3 | 88.89% | 94.12% | 92.00% |
| Multi-source data GS pixel-level fusion | 68.00% | 100.00% | 72.00% |
| Multi-source data PCA pixel-level fusion | 60.87% | 82.35% | 56.00% |
| Multi-source data HSV pixel-level fusion | 60.87% | 82.35% | 56.00% |
| Multi-source data feature-level fusion | 88.89% | 94.12% | 92.00% |
| Methods | Mean | Standard Deviation | Entropy | Average Gradient |
|---|---|---|---|---|
| GS | 149.98 | 43.53 | 4.50 | 6.92 |
| PCA | 169.02 | 18.60 | 4.28 | 5.21 |
| HSV | 91.27 | 73.79 | 5.19 | 7.04 |
| Methods | User Accuracy | Producer Accuracy | Overall Accuracy |
|---|---|---|---|
| Decomposition of mixed pixels based on single-sensor HJ-2A | 94.34% | 75.19% | 74.17% |
| Polarization decomposition based on single-sensor GF-3 | 93.89% | 92.48% | 88.08% |
| Multi-source data GS pixel-level fusion | 98.02% | 74.44% | 76.16% |
| Multi-source data PCA pixel-level fusion | 97.12% | 75.94% | 76.82% |
| Multi-source data HSV pixel-level fusion | 96.36% | 79.70% | 79.47% |
| Multi-source data feature-level fusion | 93.94% | 93.23% | 88.74% |
| Methods | User Accuracy | Producer Accuracy | Overall Accuracy |
|---|---|---|---|
| Polarization decomposition based on single-sensor GF-3 | 94.12% | 92.75% | 91.80% |
| Multi-source data feature-level fusion | 95.65% | 95.65% | 94.90% |
Publisher’s Note: MDPI stays neutral with regard to jurisdictional claims in published maps and institutional affiliations. |
© 2022 by the authors. Licensee MDPI, Basel, Switzerland. This article is an open access article distributed under the terms and conditions of the Creative Commons Attribution (CC BY) license (https://creativecommons.org/licenses/by/4.0/).
Share and Cite
Li, Y.; Wu, J.; Zhong, B.; Shi, X.; Xu, K.; Ao, K.; Sun, B.; Ding, X.; Wang, X.; Liu, Q.; et al. Methods of Sandy Land Detection in a Sparse-Vegetation Scene Based on the Fusion of HJ-2A Hyperspectral and GF-3 SAR Data. Remote Sens. 2022, 14, 1203. https://doi.org/10.3390/rs14051203
Li Y, Wu J, Zhong B, Shi X, Xu K, Ao K, Sun B, Ding X, Wang X, Liu Q, et al. Methods of Sandy Land Detection in a Sparse-Vegetation Scene Based on the Fusion of HJ-2A Hyperspectral and GF-3 SAR Data. Remote Sensing. 2022; 14(5):1203. https://doi.org/10.3390/rs14051203
Chicago/Turabian StyleLi, Yi, Junjun Wu, Bo Zhong, Xiaoliang Shi, Kunpeng Xu, Kai Ao, Bin Sun, Xiangyuan Ding, Xinshuang Wang, Qinhuo Liu, and et al. 2022. "Methods of Sandy Land Detection in a Sparse-Vegetation Scene Based on the Fusion of HJ-2A Hyperspectral and GF-3 SAR Data" Remote Sensing 14, no. 5: 1203. https://doi.org/10.3390/rs14051203
APA StyleLi, Y., Wu, J., Zhong, B., Shi, X., Xu, K., Ao, K., Sun, B., Ding, X., Wang, X., Liu, Q., Yang, A., Chen, F., & Shi, M. (2022). Methods of Sandy Land Detection in a Sparse-Vegetation Scene Based on the Fusion of HJ-2A Hyperspectral and GF-3 SAR Data. Remote Sensing, 14(5), 1203. https://doi.org/10.3390/rs14051203

