Multitask Learning-Based for SAR Image Superpixel Generation
Abstract
:1. Introduction
- (1)
- We propose a multitask learning-based superpixel generation network (ML-SGN). SAR image segmentation is used as an auxiliary task to extract deep features of SAR images, which solves the problem of insufficient labeled samples for SAR image superpixel generation.
- (2)
- We construct a high-dimensional feature space containing deep semantic information, intensity information and spatial information, and define an effective pixel distance measure based on this high-dimensional feature space.
- (3)
- We design a soft assignment operation instead of the nearest neighbor operation to make SLIC differentiable. It can be used to construct an end-to-end superpixel generation network with the multitask feature extractor, which can be used to fine-tune the parameters of the multitask feature extractor.
2. Methodology
2.1. Multitask Feature Extractor
2.2. Pixel Distance Measure
2.3. Pixel-Superpixel Soft Assignment
2.4. Algorithm
| Algorithm 1 Our Proposed Method. |
| Input: SAR image, the number of superpixels K. |
| 1: while do |
| 2: deep features multitask feature extractor |
| 3: High-dimensional feature space |
| 4: Initialization of the cluster centers. |
| 5: for do |
| 6: Pixel-superpixel soft assignment by Equation (7). |
| 7: Recalculate superpixel center by Equation (8). |
| 8: end for |
| 9: Calculate reconstruction loss by Equation (10). |
| 10: Update parameters of the multitask feature extractor. |
| 11: end while |
| 12: function D() |
| 13: Equation (1) |
| 14: Equation (2) |
| 15: Equation (3) |
| 16: Equation (4) |
| 17: end function |
| Output: Superpixel generation result. |
3. Experimental Results and Analysis
3.1. Data Description and Parameter Settings
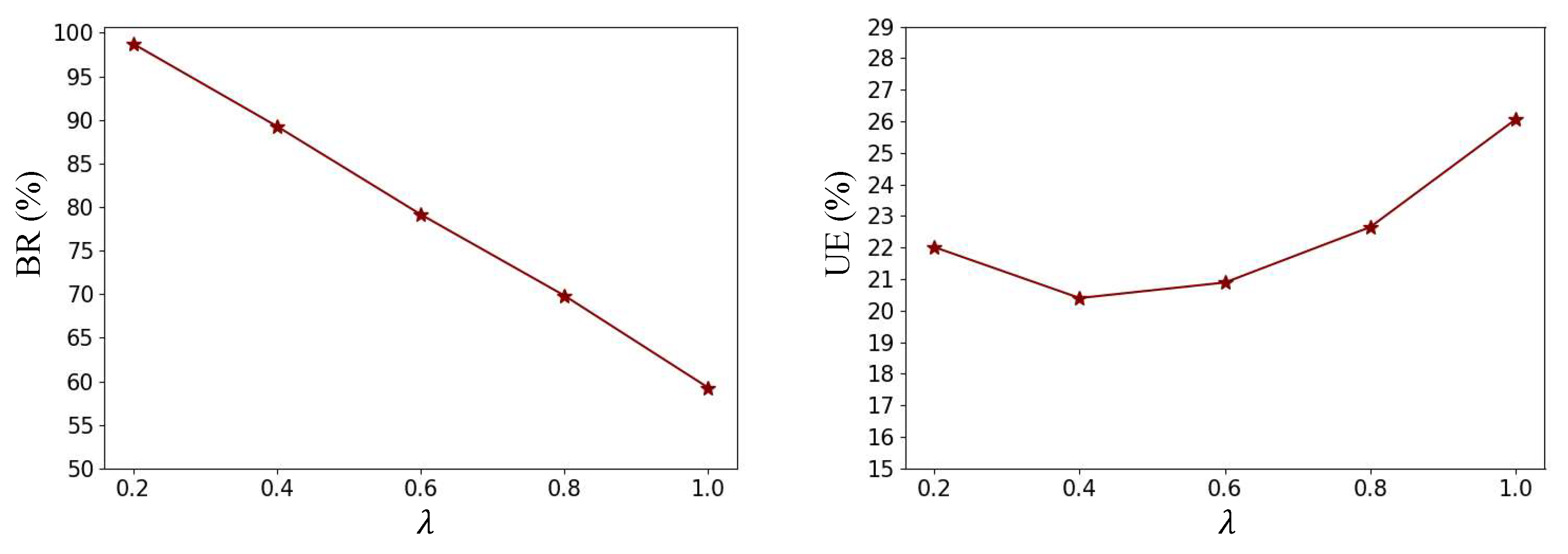
3.2. Hyperparameter Selection
3.3. Comparison with Other Methods
4. Discussion
4.1. The Impact of the Number of Superpixels
4.2. The Necessity of End-to-End Network Construction
5. Conclusions
Author Contributions
Funding
Acknowledgments
Conflicts of Interest
References
- Renga, A.; Graziano, M.D.; Moccia, A. Segmentation of marine SAR images by sublook analysis and application to sea traffic monitoring. IEEE Trans. Geosci. Remote Sens. 2018, 57, 1463–1477. [Google Scholar] [CrossRef]
- Cheng, J.; Zhang, F.; Xiang, D.; Yin, Q.; Zhou, Y.; Wang, W. PolSAR Image Land Cover Classification Based on Hierarchical Capsule Network. Remote Sens. 2021, 13, 3132. [Google Scholar] [CrossRef]
- Quan, S.; Xiong, B.; Xiang, D.; Zhao, L.; Zhang, S.; Kuang, G. Eigenvalue-based urban area extraction using polarimetric SAR data. IEEE J. Sel. Top. Appl. Earth Obs. Remote Sens. 2018, 11, 458–471. [Google Scholar] [CrossRef]
- Cheng, J.; Zhang, F.; Xiang, D.; Yin, Q.; Zhou, Y. PolSAR Image Classification with Multiscale Superpixel-Based Graph Convolutional Network. IEEE Trans. Geosci. Remote Sens. 2021, 60, 1–14. [Google Scholar] [CrossRef]
- Guan, D.; Xiang, D.; Dong, G.; Tang, T.; Tang, X.; Kuang, G. SAR image classification by exploiting adaptive contextual information and composite kernels. IEEE Geosci. Remote Sens. Lett. 2018, 15, 1035–1039. [Google Scholar] [CrossRef]
- Subudhi, S.; Patro, R.N.; Biswal, P.K.; Dell’Acqua, F. A Survey on Superpixel Segmentation as a Preprocessing Step in Hyperspectral Image Analysis. IEEE J. Sel. Top. Appl. Earth Obs. Remote Sens. 2021, 14, 5015–5035. [Google Scholar] [CrossRef]
- Shi, J.; Malik, J. Normalized cuts and image segmentation. IEEE Trans. Pattern Anal. Mach. Intell. 2000, 22, 888–905. [Google Scholar]
- Zhang, W.; Xiang, D.; Su, Y. Fast multiscale superpixel segmentation for SAR imagery. IEEE Geosci. Remote Sens. Lett. 2020, 19, 1–5. [Google Scholar] [CrossRef]
- Liu, M.Y.; Tuzel, O.; Ramalingam, S.; Chellappa, R. Entropy rate superpixel segmentation. In Proceedings of the IEEE Computer Vision and Pattern Recognition (CVPR 2011), Colorado Springs, CO, USA, 20–25 June 2011; pp. 2097–2104. [Google Scholar]
- Comaniciu, D.; Meer, P. Mean shift: A robust approach toward feature space analysis. IEEE Trans. Pattern Anal. Mach. Intell. 2002, 24, 603–619. [Google Scholar] [CrossRef] [Green Version]
- Vincent, L.; Soille, P. Watersheds in digital spaces: An efficient algorithm based on immersion simulations. IEEE Trans. Pattern Anal. Mach. Intell. 1991, 13, 583–598. [Google Scholar] [CrossRef] [Green Version]
- Levinshtein, A.; Stere, A.; Kutulakos, K.N.; Fleet, D.J.; Dickinson, S.J.; Siddiqi, K. Turbopixels: Fast superpixels using geometric flows. IEEE Trans. Pattern Anal. Mach. Intell. 2009, 31, 2290–2297. [Google Scholar] [CrossRef] [Green Version]
- Achanta, R.; Shaji, A.; Smith, K.; Lucchi, A.; Fua, P.; Süsstrunk, S. Slic Superpixels. Technical Report. 2010. Available online: https://infoscience.epfl.ch/record/149300 (accessed on 20 December 2021).
- Xiang, D.; Tang, T.; Zhao, L.; Su, Y. Superpixel generating algorithm based on pixel intensity and location similarity for SAR image classification. IEEE Geosci. Remote Sens. Lett. 2013, 10, 1414–1418. [Google Scholar] [CrossRef]
- Zou, H.; Qin, X.; Zhou, S.; Ji, K. A likelihood-based SLIC superpixel algorithm for SAR images using generalized Gamma distribution. Sensors 2016, 16, 1107. [Google Scholar] [CrossRef]
- Akyilmaz, E.; Leloglu, U.M. Segmentation of SAR images using similarity ratios for generating and clustering superpixels. Electron. Lett. 2016, 52, 654–656. [Google Scholar] [CrossRef]
- Xiang, D.; Tang, T.; Quan, S.; Guan, D.; Su, Y. Adaptive superpixel generation for SAR images with linear feature clustering and edge constraint. IEEE Trans. Geosci. Remote Sens. 2019, 57, 3873–3889. [Google Scholar] [CrossRef]
- Jing, W.; Jin, T.; Xiang, D. Content-Sensitive Superpixel Generation for SAR Images with Edge Penalty and Contraction-Expansion Search Strategy. IEEE Trans. Geosci. Remote Sens. 2021, 60, 1–15. [Google Scholar] [CrossRef]
- Wang, Y.; Cheng, J.; Zhou, Y.; Zhang, F.; Yin, Q. A Multichannel Fusion Convolutional Neural Network Based on Scattering Mechanism for PolSAR Image Classification. IEEE Geosci. Remote Sens. Lett. 2021, 19, 1–5. [Google Scholar] [CrossRef]
- Bi, H.; Sun, J.; Xu, Z. A graph-based semisupervised deep learning model for PolSAR image classification. IEEE Trans. Geosci. Remote Sens. 2018, 57, 2116–2132. [Google Scholar] [CrossRef]
- Chen, S.W.; Tao, C.S. PolSAR image classification using polarimetric-feature-driven deep convolutional neural network. IEEE Geosci. Remote Sens. Lett. 2018, 15, 627–631. [Google Scholar] [CrossRef]
- Yue, Z.; Gao, F.; Xiong, Q.; Wang, J.; Hussain, A.; Zhou, H. A novel attention fully convolutional network method for synthetic aperture radar image segmentation. IEEE J. Sel. Top. Appl. Earth Obs. Remote Sens. 2020, 13, 4585–4598. [Google Scholar] [CrossRef]
- Yang, F.; Sun, Q.; Jin, H.; Zhou, Z. Superpixel segmentation with fully convolutional networks. In Proceedings of the IEEE/CVF Conference on Computer Vision and Pattern Recognition, Seattle, WA, USA, 14–19 June 2020; pp. 13964–13973. [Google Scholar]
- Jampani, V.; Sun, D.; Liu, M.Y.; Yang, M.H.; Kautz, J. Superpixel sampling networks. In Proceedings of the European Conference on Computer Vision (ECCV), Munich, Germany, 8–14 September 2018; pp. 352–368. [Google Scholar]
- Du, W.; Zhang, F.; Ma, F.; Yin, Q.; Zhou, Y. Improving SAR Target Recognition with Multi-Task Learning. In Proceedings of the IGARSS 2020—2020 IEEE International Geoscience and Remote Sensing Symposium, Waikoloa, HI, USA, 26 September–2 October 2020; pp. 284–287. [Google Scholar]
- Liu, W.; Wen, Y.; Yu, Z.; Yang, M. Large-margin softmax loss for convolutional neural networks. In Proceedings of the International Conference on Machine Learning (ICML), New York, NY, USA, 20–22 June 2016; Volume 2, p. 7. [Google Scholar]
- Shamsolmoali, P.; Zareapoor, M.; Wang, R.; Zhou, H.; Yang, J. A novel deep structure U-Net for sea-land segmentation in remote sensing images. IEEE J. Sel. Top. Appl. Earth Obs. Remote Sens. 2019, 12, 3219–3232. [Google Scholar] [CrossRef] [Green Version]
- Nagi, A.S.; Kumar, D.; Sola, D.; Scott, K.A. RUF: Effective Sea Ice Floe Segmentation Using End-to-End RES-UNET-CRF with Dual Loss. Remote Sens. 2021, 13, 2460. [Google Scholar] [CrossRef]
- Jing, W.; Jin, T.; Xiang, D. Edge-Aware superpixel generation for SAR imagery with one iteration merging. IEEE Geosci. Remote Sens. Lett. 2020, 18, 1600–1604. [Google Scholar] [CrossRef]
- Sun, X.; Shi, A.; Huang, H.; Mayer, H. BAS4 Net: Boundary-Aware Semi-Supervised Semantic Segmentation Network for Very High Resolution Remote Sensing Images. IEEE J. Sel. Top. Appl. Earth Obs. Remote Sens. 2020, 13, 5398–5413. [Google Scholar] [CrossRef]
- Sun, X.; Wang, P.; Yan, Z.; Diao, W.; Lu, X.; Yang, Z.; Zhang, Y.; Xiang, D.; Yan, C.; Guo, J.; et al. Automated High-Resolution Earth Observation Image Interpretation: Outcome of the 2020 Gaofen Challenge. IEEE J. Sel. Top. Appl. Earth Obs. Remote Sens. 2021, 14, 8922–8940. [Google Scholar] [CrossRef]
- Csillik, O. Fast segmentation and classification of very high resolution remote sensing data using SLIC superpixels. Remote Sens. 2017, 9, 243. [Google Scholar] [CrossRef] [Green Version]
- Yin, J.; Wang, T.; Du, Y.; Liu, X.; Zhou, L.; Yang, J. SLIC Superpixel Segmentation for Polarimetric SAR Images. IEEE Trans. Geosci. Remote Sens. 2021, 60, 1–17. [Google Scholar] [CrossRef]
- Feng, H.; Hou, B.; Gong, M. SAR image despeckling based on local homogeneous-region segmentation by using pixel-relativity measurement. IEEE Trans. Geosci. Remote Sens. 2011, 49, 2724–2737. [Google Scholar] [CrossRef]
- Gold, S.; Rangarajan, A. Softmax to softassign: Neural network algorithms for combinatorial optimization. J. Artif. Neural Netw. 1996, 2, 381–399. [Google Scholar]
- Inthumathi, V.; Chitra, V.; Jayasree, S. Fuzzy soft min-max decision making and its applications. J. Inform. Math. Sci. 2017, 9, 827–834. [Google Scholar]
- Ma, F.; Zhang, F.; Yin, Q.; Xiang, D.; Zhou, Y. Fast SAR Image Segmentation with Deep Task-Specific Superpixel Sampling and Soft Graph Convolution. IEEE Trans. Geosci. Remote Sens. 2021, 60, 1–16. [Google Scholar] [CrossRef]
- Liu, R.; Sisman, B.; Gao, G.; Li, H. Expressive tts training with frame and style reconstruction loss. IEEE/ACM Trans. Audio Speech Lang. Process. 2021, 29, 1806–1818. [Google Scholar] [CrossRef]
- Kingma, D.P.; Ba, J. Adam: A method for stochastic optimization. arXiv 2014, arXiv:1412.6980. [Google Scholar]
- Xiang, D.; Wang, W.; Tang, T.; Guan, D.; Quan, S.; Liu, T.; Su, Y. Adaptive statistical superpixel merging with edge penalty for PolSAR image segmentation. IEEE Trans. Geosci. Remote Sens. 2019, 58, 2412–2429. [Google Scholar] [CrossRef]
- Li, Z.; Chen, J. Superpixel segmentation using linear spectral clustering. In Proceedings of the IEEE Conference on Computer Vision and Pattern Recognition, Boston, MA, USA, 7–12 June 2015; pp. 1356–1363. [Google Scholar]
- Akyilmaz, E.; Leloglu, U.M. Similarity ratio based adaptive Mahalanobis distance algorithm to generate SAR superpixels. Can. J. Remote Sens. 2017, 43, 569–581. [Google Scholar] [CrossRef]
- Arisoy, S.; Kayabol, K. Mixture-based superpixel segmentation and classification of SAR images. IEEE Geosci. Remote Sens. Lett. 2016, 13, 1721–1725. [Google Scholar] [CrossRef]


















| Method | X-Band | C-Band | ||||
|---|---|---|---|---|---|---|
| BR | UE | Time | BR | UE | Time | |
| SRMP [42] | 0.6280 | 0.1770 | 157.70 | 0.6113 | 0.1010 | 31.59 |
| MISP [43] | 0.6889 | 0.1583 | 1380 | 0.7708 | 0.0659 | 87.18 |
| LSC [41] | 0.9274 | 0.1584 | 91.53 | 0.9071 | 0.0812 | 17.56 |
| ESOM [29] | 0.6756 | 0.1195 | 2.55 | 0.8523 | 0.0620 | 1.52 |
| ML-SGN | 0.9571 | 0.1165 | 3.37 | 0.9460 | 0.0549 | 2.35 |
Publisher’s Note: MDPI stays neutral with regard to jurisdictional claims in published maps and institutional affiliations. |
© 2022 by the authors. Licensee MDPI, Basel, Switzerland. This article is an open access article distributed under the terms and conditions of the Creative Commons Attribution (CC BY) license (https://creativecommons.org/licenses/by/4.0/).
Share and Cite
Liu, J.; Wang, Q.; Cheng, J.; Xiang, D.; Jing, W. Multitask Learning-Based for SAR Image Superpixel Generation. Remote Sens. 2022, 14, 899. https://doi.org/10.3390/rs14040899
Liu J, Wang Q, Cheng J, Xiang D, Jing W. Multitask Learning-Based for SAR Image Superpixel Generation. Remote Sensing. 2022; 14(4):899. https://doi.org/10.3390/rs14040899
Chicago/Turabian StyleLiu, Jiafei, Qingsong Wang, Jianda Cheng, Deliang Xiang, and Wenbo Jing. 2022. "Multitask Learning-Based for SAR Image Superpixel Generation" Remote Sensing 14, no. 4: 899. https://doi.org/10.3390/rs14040899
APA StyleLiu, J., Wang, Q., Cheng, J., Xiang, D., & Jing, W. (2022). Multitask Learning-Based for SAR Image Superpixel Generation. Remote Sensing, 14(4), 899. https://doi.org/10.3390/rs14040899

