Ship Recognition for SAR Scene Images under Imbalance Data
Abstract
1. Introduction
2. Method
2.1. The Recognition Network in SAR Scene Images
2.1.1. Image Preprocessing
2.1.2. Network Base
2.1.3. The Generation of Result Images
2.2. The Improved Classification Subnetwork
2.3. The Improvement of the Loss Function under Imbalance Data
3. Experiments
3.1. Experimental Configuration
3.2. Assessment Criteria
3.3. The Proposed Recognition Method Validation Experiment
3.4. Comparison Experiments
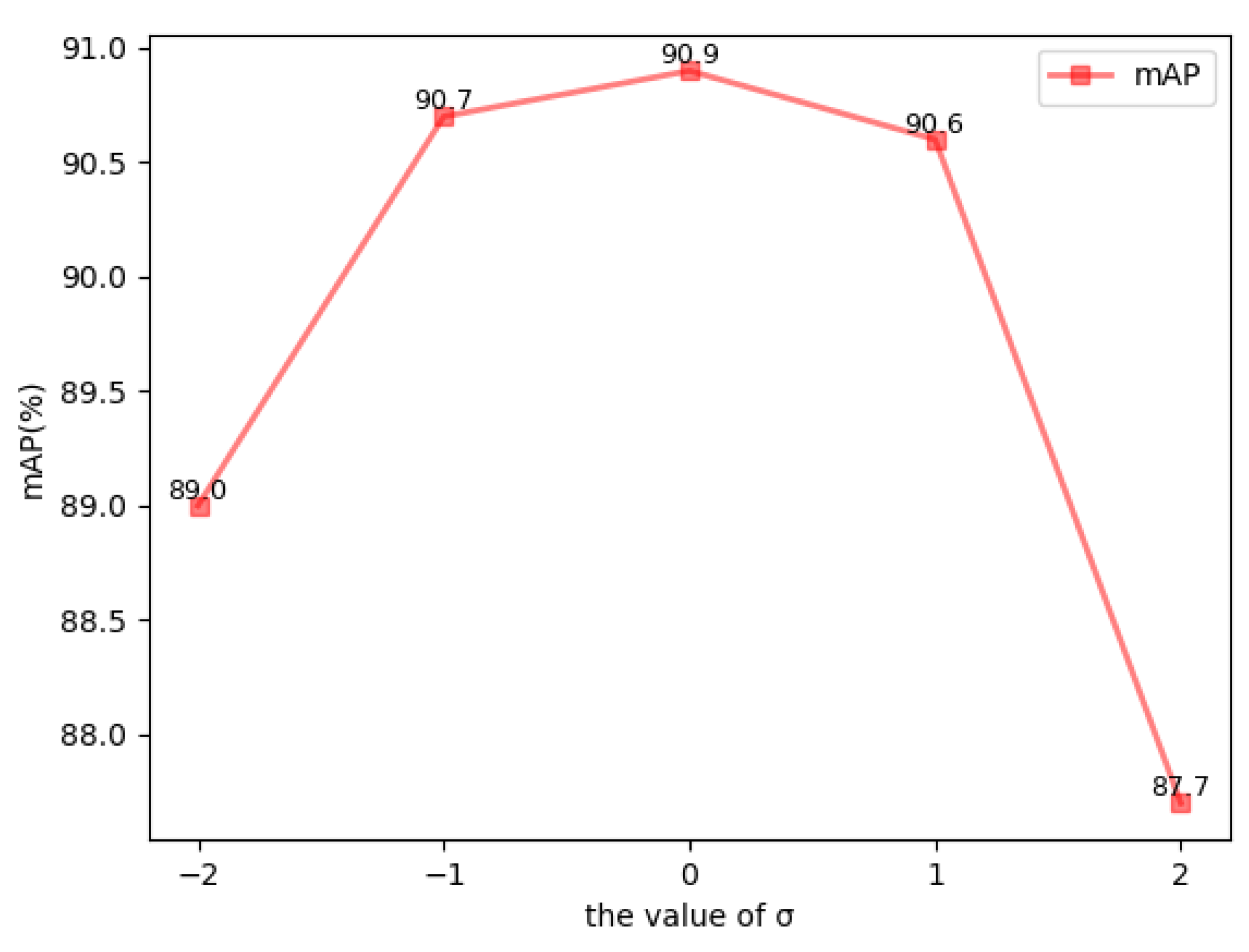
3.4.1. The Choice of the Parameter in the Central Focal Loss
3.4.2. Ablation Experiment with RetinaNet
3.4.3. Contrast Results of Disparate Algorithms
4. Discussion
4.1. Analysis of the Proposed Recognition Method Validation Experiment
4.2. Analysis on the Comparison Experiments
5. Conclusions
Author Contributions
Funding
Data Availability Statement
Acknowledgments
Conflicts of Interest
References
- Curlander, J.C.; Mcdonough, R.N. Synthetic Aperture Radar: Systems and Signal Processing; Wiley: New York, NY, USA, 1991. [Google Scholar]
- Wu, J.; Pu, W.; Huang, Y.; Yang, J.; Yang, H. Bistatic Forward-Looking SAR Focusing Using ω–k Based on Spectrum Modeling and Optimization. IEEE J. Sel. Top. Appl. Earth Obs. Remote Sens. 2018, 11, 4500–4512. [Google Scholar] [CrossRef]
- Brusch, S.; Lehner, S.; Fritz, T.; Soccorsi, M.; Soloviev, A.; van Schie, B. Ship Surveillance With TerraSAR-X. IEEE Trans. Geosci. Remote Sens. 2011, 49, 1092–1103. [Google Scholar] [CrossRef]
- Bhanu, B.; Jones, T. Image understanding research for automatic target recognition. IEEE Aerosp. Electron. Syst. Mag. 1993, 8, 15–23. [Google Scholar] [CrossRef]
- Zhao, Q.; Principe, J. Support vector machines for SAR automatic target recognition. IEEE Trans. Aerosp. Electron. Syst. 2001, 37, 643–654. [Google Scholar] [CrossRef]
- Novak, L.; Owirka, G.; Weaver, A. Automatic target recognition using enhanced resolution SAR data. IEEE Trans. Aerosp. Electron. Syst. 1999, 35, 157–175. [Google Scholar] [CrossRef]
- Bhatnagar, V.; Shaw, A.; Williams, R. Improved automatic target recognition using singular value decomposition. In Proceedings of the 1998 IEEE International Conference on Acoustics, Speech and Signal Processing, ICASSP ’98 (Cat. No. 98CH36181), Seattle, WA, USA, 15 May 1998; Volume 5, pp. 2717–2720. [Google Scholar] [CrossRef]
- Tison, C.; Pourthie, N.; Souyris, J.C. Target recognition in SAR images with Support Vector Machines (SVM). In Proceedings of the 2007 IEEE International Geoscience and Remote Sensing Symposium, Barcelona, Spain, 23–28 July 2007; pp. 456–459. [Google Scholar] [CrossRef]
- Kaplan, L. Analysis of multiplicative speckle models for template-based SAR ATR. IEEE Trans. Aerosp. Electron. Syst. 2001, 37, 1424–1432. [Google Scholar] [CrossRef]
- Robey, F.C.; Fuhrmann, D.R.; Kelly, E.J.; Nitzberg, R. A Cfar Adaptive Matched-Filter Detector. IEEE Trans. Aerosp. Electron. Syst. 1992, 28, 208–216. [Google Scholar] [CrossRef]
- Xu, Y.L.; Xiong, W.; Lv, Y.F.; Liu, H.Y. A New Method Based on Two-Stage Detection Mechanism for Detecting Ships in High-Resolution SAR Images. In Proceedings of the 2017 International Conference on Electronic Information Technology and Computer Engineering (Eitce 2017), Zhuhai, China, 23–24 September 2017; Volume 128. [Google Scholar] [CrossRef]
- Mishra, S.; Sarkar, U.; Taraphder, S.; Datta, S.; Swain, D.; Saikhom, R.; Panda, S.; Laishram, M. Principal Component Analysis. Int. J. Livest. Res. 2017, 7, 60–78. [Google Scholar] [CrossRef]
- Debnath, L.; Antoine, J.P. Wavelet Transforms and Their Applications. Phys. Today 2003, 56, 68. [Google Scholar] [CrossRef]
- Jijo, B.; Mohsin Abdulazeez, A. Classification Based on Decision Tree Algorithm for Machine Learning. J. Appl. Sci. Technol. Trends 2021, 2, 20–28. [Google Scholar]
- Cui, Z.; Li, Q.; Cao, Z.; Liu, N. Dense Attention Pyramid Networks for Multi-Scale Ship Detection in SAR Images. IEEE Trans. Geosci. Remote Sens. 2019, 57, 8983–8997. [Google Scholar] [CrossRef]
- Cui, Z.; Wang, X.; Liu, N.; Cao, Z.; Yang, J. Ship Detection in Large-Scale SAR Images Via Spatial Shuffle-Group Enhance Attention. IEEE Trans. Geosci. Remote Sens. 2021, 59, 379–391. [Google Scholar] [CrossRef]
- Zhou, Z.; Cui, Z.; Zang, Z.; Meng, X.; Cao, Z.; Yang, J. UltraHi-PrNet: An Ultra-High Precision Deep Learning Network for Dense Multi-Scale Target Detection in SAR Images. Remote Sens. 2022, 14, 5596. [Google Scholar] [CrossRef]
- Yang, Y.; Xiao, S.; Yang, J.; Cheng, C. A Tiny Model for Fast and Precise Ship Detection via Feature Channel Pruning. Sensors 2022, 22, 9331. [Google Scholar] [CrossRef] [PubMed]
- Suo, Z.; Zhao, Y.; Chen, S.; Hu, Y. BoxPaste: An Effective Data Augmentation Method for SAR Ship Detection. Remote Sens. 2022, 14, 5761. [Google Scholar] [CrossRef]
- Zhang, D.; Liu, J.; Heng, W.; Ren, K.; Song, J. Transfer Learning with Convolutional Neural Networks for SAR Ship Recognition. Mater. Sci. Eng. Conf. Ser. 2018, 322, 072001. [Google Scholar] [CrossRef]
- Wu, Y.; Yuan, Y.; Guan, J.; Yin, L.; Chen, J.; Zhang, G.; Feng, P. Joint Convolutional Neural Network for Small-Scale Ship Classification in SAR Images. In Proceedings of the IGARSS 2019—2019 IEEE International Geoscience and Remote Sensing Symposium, Yokohama, Japan, 28 July–2 August 2019; pp. 2619–2622. [Google Scholar] [CrossRef]
- Wei, S.; Jiang, P.; Yuan, Q.; Liu, M. Detection and Recognition of SAR Small Ship Objects Using Deep Neural Network. Xibei Gongye Daxue Xuebao/J. Northwestern Polytech. Univ. 2019, 37, 587–593. [Google Scholar] [CrossRef]
- Xu, F.; Wang, H.; Song, Q.; Ao, W.; Shi, Y.; Qian, Y. Intelligent Ship Recongnition from Synthetic Aperture Radar Images. In Proceedings of the IGARSS 2018—2018 IEEE International Geoscience and Remote Sensing Symposium, Valencia, Spain, 22–27 July 2018; pp. 4387–4390. [Google Scholar] [CrossRef]
- Sun, Z.; Lei, Y.; Leng, X.; Xiong, B.; Ji, K. An Improved Oriented Ship Detection Method in High-Resolution SAR Image Based on YOLOv5. In Proceedings of the 2022 Photonics & Electromagnetics Research Symposium (PIERS), Hangzhou, China, 25–29 April 2022; IEEE: Piscataway, NJ, USA, 2022; pp. 647–653. [Google Scholar]
- Pei, J.; Huang, Y.; Huo, W.; Zhang, Y.; Yang, J.; Yeo, T.S. SAR Automatic Target Recognition Based on Multiview Deep Learning Framework. IEEE Trans. Geosci. Remote Sens. 2018, 56, 2196–2210. [Google Scholar] [CrossRef]
- Japkowicz, N.; Stephen, S. The Class Imbalance Problem: A Systematic Study. Intell. Data Anal. 2002, 6, 429–449. [Google Scholar] [CrossRef]
- Rao, R.B.; Krishnan, S.; Niculescu, R.S. Data mining for improved cardiac care. SIGKDD Explor. 2006, 8, 3–10. [Google Scholar] [CrossRef]
- Wei, W.; Li, J.; Cao, L.; Ou, Y.; Chen, J. Effective detection of sophisticated online banking fraud on extremely imbalanced data. World Wide Web 2013, 16, 449–475. [Google Scholar] [CrossRef]
- Fan, W.W.; Lee, C.H. Classification of Imbalanced Data Using Deep Learning with Adding Noise. J. Sens. 2021, 2021, 1735386. [Google Scholar] [CrossRef]
- Rodda, S.; Erothi, U.S.R. Class imbalance problem in the Network Intrusion Detection Systems. In Proceedings of the 2016 International Conference on Electrical, Electronics, and Optimization Techniques (ICEEOT), Chennai, India, 3–5 March 2016; pp. 2685–2688. [Google Scholar] [CrossRef]
- Venkataramanan, S.; Kijak, E.; Amsaleg, L.; Avrithis, Y. AlignMixup: Improving Representations By Interpolating Aligned Features. In Proceedings of the 2022 IEEE/CVF Conference on Computer Vision and Pattern Recognition (CVPR), New Orleans, LA, USA, 18–24 June 2022; pp. 19152–19161. [Google Scholar] [CrossRef]
- Zhang, H.; Wang, Y.; Dayoub, F.; Sünderhauf, N. VarifocalNet: An IoU-aware Dense Object Detector. In Proceedings of the 2021 IEEE/CVF Conference on Computer Vision and Pattern Recognition (CVPR), Nashville, TN, USA, 20–25 June 2021; pp. 8510–8519. [Google Scholar] [CrossRef]
- Li, X.; Wang, W.H.; Hu, X.L.; Li, J.; Tang, J.H.; Yang, J. Generalized Focal Loss V2: Learning Reliable Localization Quality Estimation for Dense Object Detection. In Proceedings of the 2021 IEEE/Cvf Conference on Computer Vision and Pattern Recognition, CVPR 2021, Nashville, TN, USA, 20–25 June 2021; pp. 11627–11636. [Google Scholar] [CrossRef]
- Yeung, M.; Sala, E.; Schönlieb, C.B.; Rundo, L. Unified Focal loss: Generalising Dice and cross entropy-based losses to handle class imbalanced medical image segmentation. Comput. Med. Imaging Graph. 2022, 95, 102026. [Google Scholar] [CrossRef] [PubMed]
- Zhang, H.; Wang, Z. A Normal Distribution-Based Over-Sampling Approach to Imbalanced Data Classification. In Advanced Data Mining and Applications; Tang, J., King, I., Chen, L., Wang, J., Eds.; Springer: Berlin/Heidelberg, Germany, 2011; pp. 83–96. [Google Scholar]
- Xu, Y.; Cheng, C.; Guo, W.; Zhang, Z.; Yu, W. Exploring Similarity in Polarization: Contrastive Learning with Siamese Networks for Ship Classification in Sentinel-1 SAR Images. In Proceedings of the IGARSS 2022—2022 IEEE International Geoscience and Remote Sensing Symposium, Virtual, 17–22 July 2022; pp. 835–838. [Google Scholar] [CrossRef]
- He, H.; Garcia, E.A. Learning from Imbalanced Data. IEEE Trans. Knowl. Data Eng. 2009, 21, 1263–1284. [Google Scholar] [CrossRef]
- Lee, H.; Park, M.; Kim, J. Plankton classification on imbalanced large scale database via convolutional neural networks with transfer learning. In Proceedings of the 2016 IEEE International Conference on Image Processing (ICIP), Phoenix, AZ, USA, 25–28 September 2016; pp. 3713–3717. [Google Scholar] [CrossRef]
- Chawla, N.V.; Bowyer, K.W.; Hall, L.O.; Kegelmeyer, W.P. SMOTE: Synthetic Minority Over-Sampling Technique. J. Artif. Intell. Res. 2011, 16, 321–357. [Google Scholar] [CrossRef]
- Zhang, M.; Li, W.; Tao, R.; Wang, S. Transfer Learning for Optical and SAR Data Correspondence Identification With Limited Training Labels. IEEE J. Sel. Top. Appl. Earth Obs. Remote Sens. 2021, 14, 1545–1557. [Google Scholar] [CrossRef]
- Malmgren-Hansen, D.; Kusk, A.; Dall, J.; Nielsen, A.A.; Engholm, R.; Skriver, H. Improving SAR Automatic Target Recognition Models With Transfer Learning From Simulated Data. IEEE Geosci. Remote Sens. Lett. 2017, 14, 1484–1488. [Google Scholar] [CrossRef]
- Zhang, C.; Wang, Y.; Liu, H.; Sun, Y.; Hu, L. SAR Target Recognition Using Only Simulated Data for Training by Hierarchically Combining CNN and Image Similarity. IEEE Geosci. Remote. Sens. Lett. 2022, 19, 4503505. [Google Scholar] [CrossRef]
- Feng, F.; Li, K.C.; Shen, J.; Zhou, Q.; Xuhui, Y. Using Cost-Sensitive Learning and Feature Selection Algorithms to Improve the Performance of Imbalanced Classification. IEEE Access 2020, 8, 69979–69996. [Google Scholar] [CrossRef]
- Lin, T.Y.; Goyal, P.; Girshick, R.; He, K.; Dollár, P. Focal Loss for Dense Object Detection. IEEE Trans. Pattern Anal. Mach. Intell. 2020, 42, 318–327. [Google Scholar] [CrossRef]
- Cao, K.; Wei, C.; Gaidon, A.; Aréchiga, N.; Ma, T. Learning Imbalanced Datasets with Label-Distribution-Aware Margin Loss. arXiv 2019, arXiv:1906.07413. [Google Scholar]
- Li, J.; Qu, C.; Peng, S. Ship classification for unbalanced SAR dataset based on convolutional neural network. J. Appl. Remote Sens. 2018, 12, 035010. [Google Scholar] [CrossRef]
- Lu, Z.; Dzurisin, D. Recent Advances in InSAR Image Processing and Analysis. In InSAR Imaging of Aleutian Volcanoes: Monitoring a Volcanic Arc from Space; Springer: Berlin/Heidelberg, Germany, 2014; pp. 35–48. [Google Scholar] [CrossRef]
- He, K.; Zhang, X.; Ren, S.; Sun, J. Deep Residual Learning for Image Recognition. In Proceedings of the 2016 IEEE Conference on Computer Vision and Pattern Recognition (CVPR), Las Vegas, NV, USA, 27–30 June 2016; pp. 770–778. [Google Scholar] [CrossRef]
- Lin, T.Y.; Dollár, P.; Girshick, R.; He, K.; Hariharan, B.; Belongie, S. Feature Pyramid Networks for Object Detection. In Proceedings of the 2017 IEEE Conference on Computer Vision and Pattern Recognition (CVPR), Honolulu, HI, USA, 21–26 July 2017; pp. 936–944. [Google Scholar] [CrossRef]
- Wang, Y.; Zheng, Q. Recognition of roads and bridges in SAR images. In Proceedings of the Proceedings International Radar Conference, Alexandria, VA, USA, 8–11 May 1995; pp. 399–404. [Google Scholar] [CrossRef]
- Hu, J.; Shen, L.; Albanie, S.; Sun, G.; Wu, E. Squeeze-and-Excitation Networks. IEEE Trans. Pattern Anal. Mach. Intell. 2020, 42, 2011–2023. [Google Scholar] [CrossRef] [PubMed]
- Cui, Y.; Jia, M.; Lin, T.Y.; Song, Y.; Belongie, S. Class-Balanced Loss Based on Effective Number of Samples. In Proceedings of the 2019 IEEE/CVF Conference on Computer Vision and Pattern Recognition (CVPR), Long Beach, CA, USA, 15–20 June 2019; pp. 9260–9269. [Google Scholar] [CrossRef]
- Wen, Y.; Zhang, K.; Li, Z.; Qiao, Y. A Discriminative Feature Learning Approach for Deep Face Recognition. In Computer Vision—ECCV 2016; Leibe, B., Matas, J., Sebe, N., Welling, M., Eds.; Springer International Publishing: Cham, Switzerland, 2016; pp. 499–515. [Google Scholar]
- Liu, W.; Anguelov, D.; Erhan, D.; Szegedy, C.; Reed, S.; Fu, C.Y.; Berg, A.C. SSD: Single Shot MultiBox Detector. In Computer Vision—ECCV 2016; Leibe, B., Matas, J., Sebe, N., Welling, M., Eds.; Springer International Publishing: Cham, Switzerland, 2016; pp. 21–37. [Google Scholar]
- Ren, S.; He, K.; Girshick, R.; Sun, J. Faster R-CNN: Towards Real-Time Object Detection with Region Proposal Networks. IEEE Trans. Pattern Anal. Mach. Intell. 2017, 39, 1137–1149. [Google Scholar] [CrossRef]









| SE | Focal Loss | Central Focal Loss | Class 1 | Class 2 | Class 3 | mAP (%) | |||
|---|---|---|---|---|---|---|---|---|---|
| Recall (%) | AP (%) | Recall (%) | AP (%) | Recall (%) | AP (%) | ||||
| ✓ | 93.1 | 85.6 | 90.0 | 87.6 | 98.0 | 90.1 | 87.8 | ||
| ✓ | ✓ | 93.1 | 86.2 | 95.0 | 89.5 | 98.0 | 90.5 | 88.7 | |
| ✓ | 100.0 | 88.6 | 95.0 | 90.0 | 100.0 | 94.1 | 90.9 | ||
| ✓ | ✓ | 100.0 | 88.8 | 100.0 | 91.8 | 100.0 | 94.4 | 91.7 | |
| Class | Class 1 | Class 2 | Class 3 | mAP (%) | ||||
|---|---|---|---|---|---|---|---|---|
| Method | Recall (%) | AP (%) | Recall (%) | AP (%) | Recall (%) | AP (%) | ||
| SSD | 89.7 | 81.1 | 95.0 | 85.2 | 96.1 | 90.4 | 85.6 | |
| Faster RCNN | 96.6 | 84.6 | 95.0 | 86.6 | 98.0 | 90.9 | 87.4 | |
| RetinaNet | 93.1 | 85.6 | 90.0 | 87.6 | 98.0 | 90.1 | 87.8 | |
| Our method | 100.0 | 88.8 | 100.0 | 91.8 | 100.0 | 94.4 | 91.7 | |
Publisher’s Note: MDPI stays neutral with regard to jurisdictional claims in published maps and institutional affiliations. |
© 2022 by the authors. Licensee MDPI, Basel, Switzerland. This article is an open access article distributed under the terms and conditions of the Creative Commons Attribution (CC BY) license (https://creativecommons.org/licenses/by/4.0/).
Share and Cite
Zhan, R.; Cui, Z. Ship Recognition for SAR Scene Images under Imbalance Data. Remote Sens. 2022, 14, 6294. https://doi.org/10.3390/rs14246294
Zhan R, Cui Z. Ship Recognition for SAR Scene Images under Imbalance Data. Remote Sensing. 2022; 14(24):6294. https://doi.org/10.3390/rs14246294
Chicago/Turabian StyleZhan, Ronghui, and Zongyong Cui. 2022. "Ship Recognition for SAR Scene Images under Imbalance Data" Remote Sensing 14, no. 24: 6294. https://doi.org/10.3390/rs14246294
APA StyleZhan, R., & Cui, Z. (2022). Ship Recognition for SAR Scene Images under Imbalance Data. Remote Sensing, 14(24), 6294. https://doi.org/10.3390/rs14246294

