Daily Spatial Distribution of Apparent Temperature Comfort Zone in China Based on Heat Index
Abstract
1. Introduction
2. Materials and Methods
2.1. Study Area
2.2. Meteorological Station Data
2.3. Multi-Source Data in the Heat Index Calculation
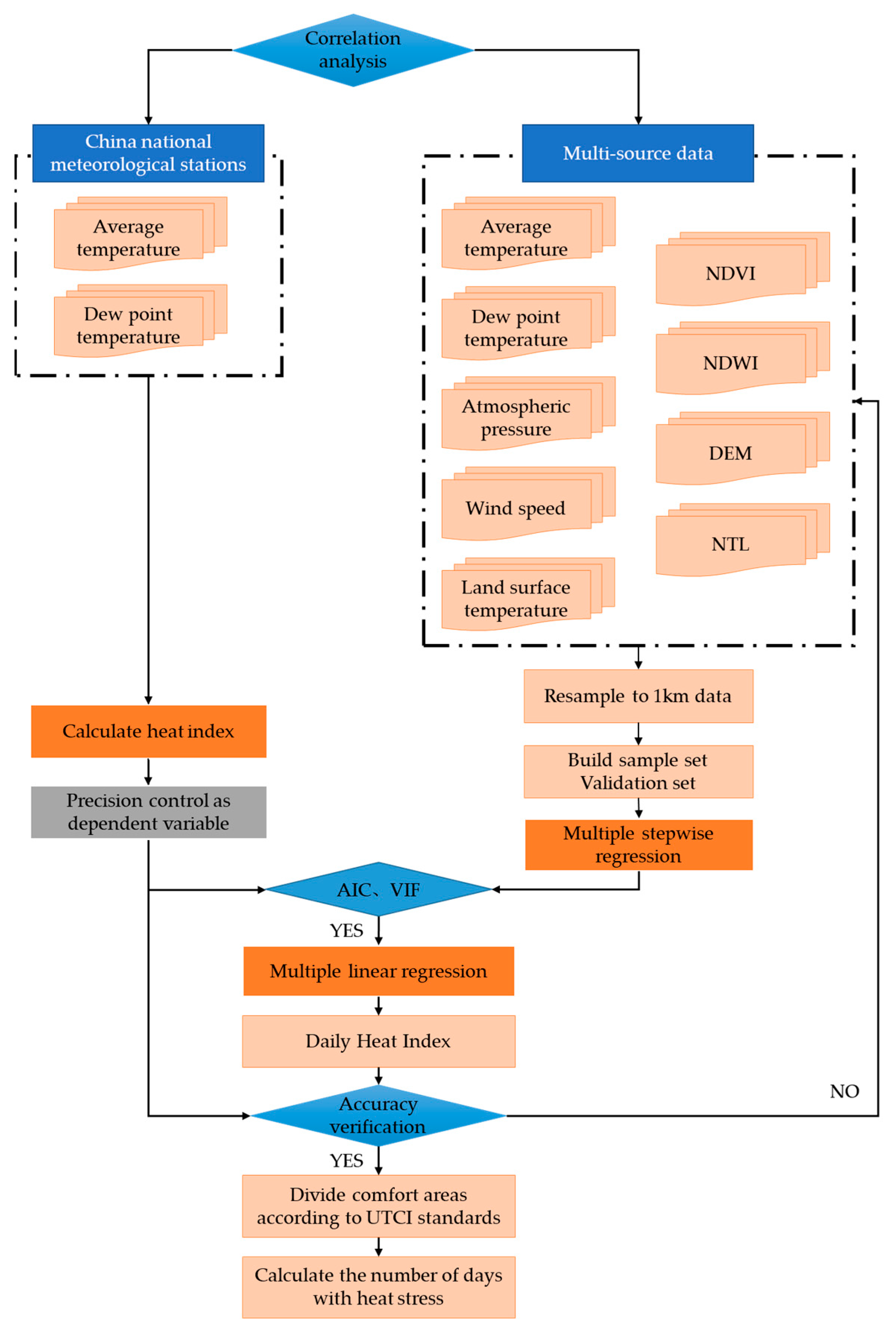
2.4. Research Technical Route
- (1)
- Selection of multi-source data and pre-processing, and selection of meteorological factors that may potentially affect the HI. Pre-processing was implemented to unify the resolution and to coordinate the data system.
- (2)
- Selection of multi-source data obtained from the national surface meteorological stations in the study area, analysis of the correlation between data obtained from the meteorological station and atmospheric analysis, confirmation that the atmospheric reanalysis data can replace the meteorological station data, and finally the establishment of a multiple stepwise regression model. The optimal variables for the HI calculation were selected based on the Akaike information criterion (AIC) and variance inflation factor (VIF).
- (3)
- The HI calculated by the meteorological stations was used to verify the estimated HI calculated by the model. Calculation of the distribution characteristic diagram of the HI was conducted after the accuracy met the requirements. If the accuracy of the estimated HI model did not meet the requirements, the factors that potentially affected the HI were selected again, and the above steps were repeated.
- (4)
- According to the precision model calculation results, the HI distribution characteristics at a resolution of 1 km were calculated from the multi-source data using the ArcMap v10.6 grid computing tool. Based on the UTCI standard, the whole area was divided into 10 parts, and the duration days of area with heat stress were calculated.
2.5. HI
2.6. Multiple Stepwise Regression Model
+ e × ATM + f × NDWI + g × NDVI + h × NTL + i × DEM + j,
2.7. Multiple Linear Regression Model
2.8. Comfort Zone Division
3. Results
3.1. HI
3.1.1. HI Prediction
− 5.8673 × NDWI + 0.0127 × NTL + 2.4943
3.1.2. HI Verification
3.2. Distribution Characteristics of the Average HI
3.3. Difference between HI and Air Temperature
3.4. Calculation of the Number of Days with Heat Stress
3.5. Variation in Daily Heat Stress Area Trends
4. Discussion
4.1. Comparison with Previous Studies
4.2. Improvements and Shortcomings
5. Conclusions
Author Contributions
Funding
Data Availability Statement
Conflicts of Interest
References
- Zhang, X.; Han, L.; Wei, H.; Tan, X.; Zhou, W.; Li, W.; Qian, Y. Linking urbanization and air quality together: A review and a perspective on the future sustainable urban development. J. Clean. Prod. 2022, 346, 130988. [Google Scholar] [CrossRef]
- Zhan, Z.Y.; Zhong, X.; Yang, J.; Ding, Z.; Xie, X.X.; Zheng, Z.Q.; Hu, Z.J. Effect of apparent temperature on hospitalization from a spectrum of cardiovascular diseases in rural residents in Fujian, China. Environ. Pollut. 2022, 303, 119101. [Google Scholar] [CrossRef]
- Giannopoulou, K.; Livada, I.; Santamouris, M.; Saliari, M.; Assimakopoulos, M.; Caouris, Y. The influence of air temperature and humidity on human thermal comfort over the greater Athens area. Sustain. Cities Soc. 2014, 10, 184–194. [Google Scholar] [CrossRef]
- Song, C.; Duan, G.; Wang, D.; Liu, Y.; Du, H.; Chen, G. Study on the influence of air velocity on human thermal comfort under non-uniform thermal environment. Build. Environ. 2021, 196, 107808. [Google Scholar] [CrossRef]
- Yin, J.; Tan, J.G.; Zhu, L.M.; Wang, J.Y.; Zhao, Y. Correlation Analysis between Chronic Obstructive Pulmonary Disease and Meteorological Factors in Different Areas. 2007, 35, 841–844.
- Yue, H.Y.; Shen, S.H. Advance in the relationship between respiratory and cardio-cerebrovascular diseases and meteorological conditions. J. Meteorol. Environ. 2009, 25, 57–61. [Google Scholar] [CrossRef]
- Ho, H.C.; Knudby, A.; Xu, Y.; Hodul, M.; Aminipouri, M. A comparison of urban heat islands mapped using skin temperature, air temperature, and apparent temperature (Humidex), for the greater Vancouver area. Sci. Total Environ. 2016, 544, 929–938. [Google Scholar] [CrossRef] [PubMed]
- Steadman, R.G. Indices of Windchill of Clothed Persons. J. Appl. Meteorol. Climatol. 1971, 10, 674–683. [Google Scholar] [CrossRef]
- Steadman, R.G. The Assessment of Sultriness. Part I: A Temperature-Humidity Index Based on Human Physiology and Clothing Science. J. Appl. Meteorol. Climatol. 1979, 18, 861–873. [Google Scholar] [CrossRef]
- Wichmann, J. Heat effects of ambient apparent temperature on all-cause mortality in Cape Town, Durban and Johannesburg, South Africa: 2006–2010. Sci. Total Environ. 2017, 587–588, 266–272. [Google Scholar] [CrossRef] [PubMed]
- Oppermann, E.; Kjellstrom, T.; Lemke, B.; Otto, M.; Lee, J.K.W. Establishing intensifying chronic exposure to extreme heat as a slow onset event with implications for health, wellbeing, productivity, society and economy. Curr. Opin. Environ. Sustain. 2021, 50, 225–235. [Google Scholar] [CrossRef]
- Bisanti, L.; Cadum, E.; Costa, G.; Michelozzi, P.; Perucci, C.; Russo, A.J.E. 2003 Heat Waves and Mortality in Italy. Epidemiology 2004, 15, S97. [Google Scholar] [CrossRef]
- Nagano, K.; Horikoshi, T. Development of outdoor thermal index indicating universal and separate effects on human thermal comfort. Int. J. Biometeorol. 2011, 55, 219–227. [Google Scholar] [CrossRef]
- Keatinge, W.R.; Donaldson, G.C.; Cordioli, E.; Martinelli, M.; Kunst, A.E.; Mackenbach, J.P.; Nayha, S.; Vuori, I. Heat related mortality in warm and cold regions of Europe: Observational study. BMJ 2000, 321, 670–673. [Google Scholar] [CrossRef] [PubMed]
- Vanos, J.K.; Warland, J.S.; Gillespie, T.J.; Kenny, N.A. Review of the physiology of human thermal comfort while exercising in urban landscapes and implications for bioclimatic design. Int. J. Biometeorol. 2010, 54, 319–334. [Google Scholar] [CrossRef]
- Fanger, P. Thermal Comfort: Analysis and Applications in Environmental Engineering; Danish Technical Press: Copenhagen, Denmark, 1972. [Google Scholar]
- Yan, Y.; Yue, S.; Hui, C.; Liu, X.; Yan, Y.C.; Yue, S.P.; Liu, X.H.; Wang, D.D.; Chen, H. Advances on Assessment of Bioclimatic Comfort Conditions at Home and Abroad. Adv. Earth Sci. 2013, 28, 1119–1125. [Google Scholar]
- Li, J.Y.; Ma, X.P.; Wang, S.G.; Ying, Z.; Shang, K.Z. Analysis of the relationship between diseases of the circulatoryrespiratory system and felt air temperature in Nanjing City with the GAM model. J. Lanzhou Univ. (Nat. Sci.) 2015, 51, 659–664. [Google Scholar] [CrossRef]
- Guisan, A.; Edwards, T.C., Jr.; Hastie, T. Generalized linear and generalized additive models in studies of species distributions: Setting the scene. J. Ecol. Model. 2002, 157, 89–100. [Google Scholar] [CrossRef]
- Ma, P.; Wang, S.G.; Shang, K.Z.; Li, T.S.; Yin, L.J. The impact of meteorological comfort conditions on respiratory disease. China Environ. Sci. 2018, 38, 374–382. [Google Scholar]
- Yang, J.J. The comprehensive evaluation of suitability of summer tourism base in China. Res. Sci. 2016, 38, 11–16. [Google Scholar]
- QX/T 500-2019; Evaluation Method of Climate Suitability for the Cool Summer Tourism. Chinese Industry Standard: Beijing China, 2019.
- Mei, L.; Bo, Y.; Yao, K. The apparent temperature model based on thermal equilibrium and effect of climatic elements. J. Nanjing Institut. Meteorol. 2001, 4, 527–535. [Google Scholar] [CrossRef]
- Zhu, S.Y.; Gao, T.; Wang, L.; Yang, D.; Zeng, Y.Q. Study on calculation method of somatosensory temperature. J. Technol. Innov. Appl. 2020, 22, 116–117. [Google Scholar]
- Steadman, R.G. A Universal Scale of Apparent Temperature. J. Appl. Meteorol. Climatol. 1984, 23, 1674–1687. [Google Scholar] [CrossRef]
- Masterton, J.M.; Richardson, F.A. Humidex: A Method of Quantifying Human Discomfort Due to Excessive Heat and Humidity; Environment Canada, Atmospheric Environment: Gatineau, QC, Canada, 1979. [Google Scholar]
- Li, N.; Xu, Y.M.; He, M.; Wu, X.H. Retrieval of Apparent Temperature in Beijing Based on Remote Sensing. Ecol. Environ. Sci. 2018, 27, 1113–1121. [Google Scholar]
- Yin, C.; Yang, F.; Wang, J.; Ye, Y. Spatiotemporal Distribution and Risk Assessment of Heat Waves Based on Apparent Temperature in the One Belt and One Road Region. Remote Sens. 2020, 12, 1174. [Google Scholar] [CrossRef]
- Höppe, P. The physiological equivalent temperature—A universal index for the biometeorological assessment of the thermal environment. Int. J. Biometeorol. 1999, 43, 71–75. [Google Scholar] [CrossRef]
- Jendritzky, G.; De, D.R.; Havenith, G. UTCI—Why another thermal index? Int. J. Biometeorol. 2012, 56, 421–428. [Google Scholar] [CrossRef]
- Gagge, A.P.; Stolwijk, J.A.J.; Nishi, Y. An Effective Temperature Scale Based on a Simple Model of Human Physiological Regulatory Response; Memoirs of the Faculty of Engineering, Hokkaido University: Sapporo, Japan, 1971; Volume 77, pp. 21–36. [Google Scholar]
- Höppe, P. Die Energiebilanz des Menschen (Dissertation). Wiss. Mitt. Met. Inst. 1984; 49. [Google Scholar]
- Rothfusz, L. The Heat Index Equation; National Oceanic and Atmospheric Administration, National Weather Service, Office of Meteorology: Fort Worth, TX, USA, 1990. [Google Scholar]
- Feng, L.; Zhao, M.; Zhou, Y.; Zhu, L.; Tian, H. The seasonal and annual impacts of landscape patterns on the urban thermal comfort using Landsat. Ecol. Indic. 2020, 110, 105798. [Google Scholar] [CrossRef]
- Zhu, X.; Hou, C.; Xu, K.; Liu, Y. Establishment of agricultural drought loss models: A comparison of statistical methods. Ecol. Indic. 2020, 112, 106084. [Google Scholar] [CrossRef]
- Aretouyap, Z.; Domra Kana, J.; Kemgang Ghomsi, F.E. Appraisal of environment quality in the capital district of Cameroon using Landsat-8 images. Sustain. Cities Soc. 2021, 67, 102734. [Google Scholar] [CrossRef]
- Sharma, R.; Pradhan, L.; Kumari, M.; Bhattacharya, P. Assessing urban heat islands and thermal comfort in Noida City using geospatial technology. Urban Clim. 2021, 35, 100751. [Google Scholar] [CrossRef]
- Mandal, J.; Patel, P.P.; Samanta, S. Examining the expansion of Urban Heat Island effect in the Kolkata Metropolitan Area and its vicinity using multi-temporal MODIS satellite data. Adv. Space Res. 2022, 69, 1960–1977. [Google Scholar] [CrossRef]
- Du, H.; Cai, W.; Xu, Y.; Wang, Z.; Wang, Y.; Cai, Y. Quantifying the cool island effects of urban green spaces using remote sensing Data. Urban For. Urban Green. 2017, 27, 24–31. [Google Scholar] [CrossRef]
- Xu, J.; Wei, Q.; Huang, X.; Zhu, X.; Li, G. Evaluation of human thermal comfort near urban waterbody during summer. Build. Environ. 2010, 45, 1072–1080. [Google Scholar] [CrossRef]
- Vandentorren, S.; Bretin, P.; Zeghnoun, A.; Mandereau-Bruno, L.; Croisier, A.; Cochet, C.; Ribéron, J.; Siberan, I.; Declercq, B.; Ledrans, M. August 2003 Heat Wave in France: Risk Factors for Death of Elderly People Living at Home. Eur. J. Public Health 2006, 16, 583–591. [Google Scholar] [CrossRef]
- Mansour, K.; Aziz, M.A.; Hashim, S.; Effat, H. Impact of anthropogenic activities on urban heat islands in major cities of El-Minya Governorate, Egypt. Egypt. J. Remote Sens. Space Sci. 2022, 25, 609–620. [Google Scholar] [CrossRef]
- Hersbach, H.; Bell, B.; Berrisford, P.; Horányi, A.; Sabater, J.M.; Nicolas, J.; Radu, R.; Schepers, D.; Simmons, A.; Soci, C.; et al. Global Reanalysis: Goodbye ERA-Interim, Hello ERA5. In ECMWF Newsletter No. 159; Lentze, G., Ed.; European Centre for Medium-Range Weather Forecasts (ECMWF): Reading, UK, 2019; pp. 17–24. [Google Scholar]
- Román, M.O.; Wang, Z.; Sun, Q.; Kalb, V.; Miller, S.D.; Molthan, A.; Schultz, L.; Bell, J.; Stokes, E.C.; Pandey, B.; et al. NASA’s Black Marble nighttime lights product suite. Remote Sens. Environ. 2018, 210, 113–143. [Google Scholar] [CrossRef]
- McCutchan, M.H.; Fox, D.G. Effect of Elevation and Aspect on Wind, Temperature and Humidity. J. Clim. Appl. Meteorol. 1986, 25, 1996–2013. [Google Scholar] [CrossRef]
- Muthusamy, M.; Casado, M.R.; Butler, D.; Leinster, P. Understanding the effects of Digital Elevation Model resolution in urban fluvial flood modelling. J. Hydrol. 2021, 596, 126088. [Google Scholar] [CrossRef]
- Gressner, A.M.; Arndt, T. Lexikon der Medizinischen Laboratoriumsdiagnostik; Springer: Berlin/Heidelberg, Germany, 2013. [Google Scholar]
- Li, J.; Chen, Y.D.; Gan, T.Y.; Lau, N.-C. Elevated increases in human-perceived temperature under climate warming. Nat. Clim. Chang. 2018, 8, 43–47. [Google Scholar] [CrossRef]
- Lawrence, M.G. The Relationship between Relative Humidity and the Dewpoint Temperature in Moist Air: A Simple Conversion and Applications. Bull. Am. Meteorol. Soc. 2005, 86, 225–234. [Google Scholar] [CrossRef]
- Li, Y.; Fan, T.; Zhao, C.; Yang, X.; Zhou, P.; Li, K. Quantifying the Long-Term MODIS Cloud Regime Dependent Relationship between Aerosol Optical Depth and Cloud Properties over China. Remote Sens. 2022, 14, 3844. [Google Scholar] [CrossRef]
- James, G.; Witten, D.; Hastie, T.; Tibshirani, R. Resampling Methods. In An Introduction to Statistical Learning: With Applications in R; James, G., Witten, D., Hastie, T., Tibshirani, R., Eds.; Springer: New York, NY, USA, 2013; pp. 175–201. [Google Scholar]
- Saud, S.; Jamil, B.; Upadhyay, Y.; Irshad, K. Performance improvement of empirical models for estimation of global solar radiation in India: A k-fold cross-validation approach. Sustain. Energy Technol. Assess. 2020, 40, 100768. [Google Scholar] [CrossRef]
- Burnham, K.P.; Anderson, D.R. Multimodel Inference: Understanding AIC and BIC in Model Selection. Sociol. Methods Res. 2004, 33, 261–304. [Google Scholar] [CrossRef]
- O’brien, R.M. A Caution Regarding Rules of Thumb for Variance Inflation Factors. Qual. Quant. 2007, 41, 673–690. [Google Scholar] [CrossRef]
- Bröde, P.; Fiala, D.; Błażejczyk, K.; Holmér, I.; Jendritzky, G.; Kampmann, B.; Tinz, B.; Havenith, G. Deriving the operational procedure for the Universal Thermal Climate Index (UTCI). Int. J. Biometeorol. 2012, 56, 481–494. [Google Scholar] [CrossRef] [PubMed]
- Ge, Q.; Kong, Q.; Xi, J.; Zheng, J. Application of UTCI in China from tourism perspective. Theor. Appl. Climatol. 2016, 128, 551–561. [Google Scholar] [CrossRef]
- Ren, Z.; Fu, Y.; Dong, Y.; Zhang, P.; He, X. Rapid urbanization and climate change significantly contribute to worsening urban human thermal comfort: A national 183-city, 26-year study in China. Urban Clim. 2022, 43, 101154. [Google Scholar] [CrossRef]
- Gobo, J.P.A.; Wollmann, C.A.; Celuppi, M.C.; Galvani, E.; Faria, M.R.; Mendes, D.; de Oliveira-Júnior, J.F.; dos Santos Malheiros, T.; Riffel, E.S.; Gonçalves, F.L.T. The bioclimate present and future in the state of são paulo/brazil: Space-time analysis of human thermal comfort. Sustain. Cities Soc. 2022, 78, 103611. [Google Scholar] [CrossRef]
- Hajat, S.; Kovats, R.S.; Atkinson, R.W.; Haines, A. Impact of hot temperatures on death in London: A time series approach. J. Epidemiol. Community Health 2002, 56, 367–372. [Google Scholar] [CrossRef] [PubMed]
- Fouillet, A.; Rey, G.; Laurent, F.; Pavillon, G.; Bellec, S.; Guihenneuc-Jouyaux, C.; Clavel, J.; Jougla, E.; Hémon, D. Excess mortality related to the August 2003 heat wave in France. Int. Arch. Occup. Environ. Health 2006, 80, 16–24. [Google Scholar] [CrossRef]








| Data | Source | Links | Spatial Coverage | Horizontal Grid Spacing | Time Resolution |
|---|---|---|---|---|---|
| LST | ERA5_LAND HOURLY | https://cds.climate.copernicus.eu/ | Global | 0.1° ≈ 11.3 km | Daily |
| TEMP | ERA5_LAND HOURLY | https://cds.climate.copernicus.eu/ | Global | 0.1° ≈ 11.3 km | Daily |
| DEW | ERA5_LAND HOURLY | https://cds.climate.copernicus.eu/ | Global | 0.1° ≈ 11.3 km | Daily |
| ATM | ERA5_LAND HOURLY | https://cds.climate.copernicus.eu/ | Global | 0.1° ≈ 11.3 km | Daily |
| WS_U | ERA5_LAND HOURLY | https://cds.climate.copernicus.eu/ | Global | 0.1° ≈ 11.3 km | Daily |
| WS_V | ERA5_LAND HOURLY | https://cds.climate.copernicus.eu/ | Global | 0.1° ≈ 11.3 km | Daily |
| NDVI | MOD09GA | https://earthengine.google.com/ | Global | 463.3 m | Daily |
| NDWI | MOD09GA | https://earthengine.google.com/ | Global | 463.3 m | Daily |
| DEM | National Aeronautics and Space Administration | https://lpdaac.usgs.gov/products/astgtmv003/ | Global | 30 m | - |
| NTL | NASA’s Black Marble | https://blackmarble.gsfc.nasa.gov/ | Global | 500 m | Daily |
| UTCI Range (°C) 1 | Stress Category | UTCI Range (°C) | Stress Category |
|---|---|---|---|
| >46 | Extreme heat stress | 0 to 9 | Slight cold stress |
| 38 to 46 | Very strong heat stress | 0 to −13 | Moderate cold stress |
| 32 to 38 | Strong heat stress | −13 to −27 | Strong cold stress |
| 26 to 32 | Moderate heat stress | −27 to −40 | Very strong cold stress |
| 9 to 26 | No thermal stress | <−40 | Extreme cold stress |
| VARBALS * | R2 | AIC | VIF | p-Value | |||||
|---|---|---|---|---|---|---|---|---|---|
| 1 | +TEMP | 0.86 | 52,004.48 | 1.00 | <0.05 | ||||
| 2 | +TEMP | +DEW | 0.88 | 50,013.95 | 1.52 | <0.05 | |||
| 3 | +TEMP | +DEW | −WS | 0.89 | 49,628.11 | 1.65 | <0.05 | ||
| 4 | +TEMP | +DEW | −WS | −NDWI | 0.89 | 49,322.25 | 1.80 | <0.05 | |
| 5 | +TEMP | +DEW | −WS | −NDWI | +NTL | 0.89 | 49,144.96 | 1.85 | <0.05 |
Publisher’s Note: MDPI stays neutral with regard to jurisdictional claims in published maps and institutional affiliations. |
© 2022 by the authors. Licensee MDPI, Basel, Switzerland. This article is an open access article distributed under the terms and conditions of the Creative Commons Attribution (CC BY) license (https://creativecommons.org/licenses/by/4.0/).
Share and Cite
Wang, Z.; Zhang, A.; Liu, M. Daily Spatial Distribution of Apparent Temperature Comfort Zone in China Based on Heat Index. Remote Sens. 2022, 14, 4999. https://doi.org/10.3390/rs14194999
Wang Z, Zhang A, Liu M. Daily Spatial Distribution of Apparent Temperature Comfort Zone in China Based on Heat Index. Remote Sensing. 2022; 14(19):4999. https://doi.org/10.3390/rs14194999
Chicago/Turabian StyleWang, Zhengkun, An Zhang, and Meiling Liu. 2022. "Daily Spatial Distribution of Apparent Temperature Comfort Zone in China Based on Heat Index" Remote Sensing 14, no. 19: 4999. https://doi.org/10.3390/rs14194999
APA StyleWang, Z., Zhang, A., & Liu, M. (2022). Daily Spatial Distribution of Apparent Temperature Comfort Zone in China Based on Heat Index. Remote Sensing, 14(19), 4999. https://doi.org/10.3390/rs14194999

