Tectono-Geomorphic Analysis in Low Relief, Low Tectonic Activity Areas: Case Study of the Temiskaming Region in the Western Quebec Seismic Zone (WQSZ), Eastern Canada
Abstract
:1. Introduction
2. Study Area, General Physiography and Previous Studies

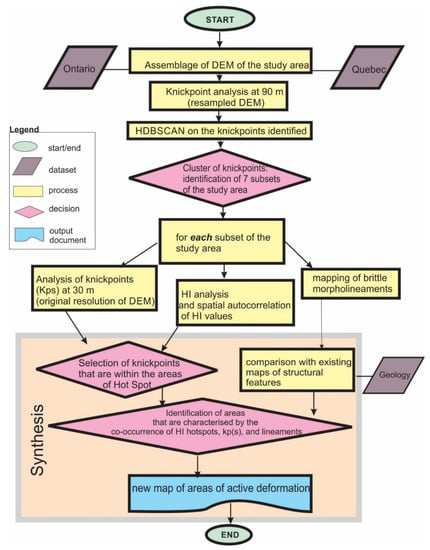
3. Methods
3.1. Data Available and DEM Preparation
3.2. Knickpoint Analysis
3.3. Hypsometric Index Analysis
3.4. Lineament Mapping
4. Results
4.1. Analysis of Knickpoints at 90 m, and HDBSCAN
4.2. Analysis of Knickpoints at 30 m
4.3. HI Results
4.4. Lineaments Hand Mapping
4.5. Synthesis
5. Discussion
5.1. Summary of the Key Findings and Validation of our Technique
5.2. Considerations about the Techniques
6. Conclusions
Supplementary Materials
Author Contributions
Funding
Acknowledgments
Conflicts of Interest
References
- Bruneau, M.; Lamontagne, M. Damage from 20th century earthquakes in eastern Canada and seismic vulnerability of unreinforced masonry buildings. Can. J. Civ. Eng. 1994, 21, 643–662. [Google Scholar] [CrossRef]
- Lamontagne, M. An overview of some significant Eastern Canadian earthquakes and their impacts on the geological environment, buildings and the public. Nat. Hazards 2002, 26, 55–67. [Google Scholar] [CrossRef]
- Adams, J.; Wetmiller, R.J.; Hasegawa, H.S.; Drysdale, J. The first surface faulting from a historical intraplate earthquake in North America. Nature 1991, 352, 617–619. [Google Scholar] [CrossRef]
- Ebel, J.E.; Tuttle, M.P. Earthquakes in the Eastern Great Lakes Basin from a regional perspective. Tectonophysics 2002, 353, 17–20. [Google Scholar] [CrossRef]
- Lamontagne, M.; Halchuk, S.; Cassidy, J.F.; Rogers, G.C. Significant Canadian earthquakes 1600–2006. Seismol. Res. Lett. 2007, 79, 211–223. [Google Scholar] [CrossRef]
- Bent, A.L.; Lamontagne, M.; Peci, V.; Halchuk, S.; Brooks, G.; Motazedian, D.; Hunter, J.A.; Adams, J.; Woodgold, C.; Drysdale, J.; et al. The 17 May 2013 M 4.6 Ladysmith, Quebec, Earthquake. Seismol. Res. Lett. 2015, 86, 460–476. [Google Scholar] [CrossRef]
- Bent, A.L.; Peci, V.; Halchuk, S.; Hayek, S. Two moderate earthquakes near Montreal: 10 October and 6 November 2012. Seismol. Res. Lett. 2014, 85, 940–947. [Google Scholar] [CrossRef]
- Ma, S.; Audet, P. The 5.2 magnitude earthquake near Ladysmith, Quebec, 17 May 2013: Implications for the seismotectonics of the Ottawa–Bonnechere Graben. Can. J. Earth Sci. 2014, 51, 439–451. [Google Scholar] [CrossRef]
- Basham, D.M.; Weichert, D.H.; Berry, M.J. Regional assessment of seismic risk in eastern Canada. Bull. Seismol. Soc. Am. 1979, 11, 1567–1602. [Google Scholar]
- Forsyth, D.A. Characteristics of the Western Quebec Seismic Zone. Can. J. Earth Sci. 2011, 18, 103–119. [Google Scholar] [CrossRef]
- Ma, S.; Eaton, D.W. Western Quebec seismic zone (Canada): Clustered, midcrustal seismicity along a Mesozoic hot spot track. J. Geophys. Res. 2007, 112, B06305. [Google Scholar] [CrossRef] [Green Version]
- Shilts, W.W. Sonar evidence for postglacial tectonic instability of the Canadian Shield and Appalachians. Geol. Surv. Can. 1984, 84, 567–579. [Google Scholar]
- Goodacre, A.K.; Bonham-Carter, G.F.; Agterberg, F.P.; Wright, D.F. A statistical analysis of the spatial association of seismicity with drainage patterns and magnetic anomalies in western Quebec. Tectonophysics 1994, 217, 285–305. [Google Scholar] [CrossRef]
- Rimando, R.E.; Benn, K. Evolution of faulting and paleo-stress field within the Ottawa graben, Canada. J. Geodyn. 2005, 39, 337–360. [Google Scholar] [CrossRef]
- Mazzotti, S. Geodymanic models for earthquake studies in intraplate North America. In Continental intraplate Earthquakes: Science, Hazard, and Policy Issues; Stein, S., Mazzotti, S., Eds.; Special Paper; Geological Society of America: Boulder, CO, USA, 2007; Volume 425, pp. 17–33. [Google Scholar]
- Zoback, M.L. Stress field constraints on intraplate seismicity in eastern North America. J. Geophys. Res. Solid Earth 1992, 97, 11761–11782. [Google Scholar] [CrossRef] [Green Version]
- Stein, S. Approaches to continental intraplate earthquake issues. In Continental Intraplate Earthquakes; Stein, S., Mazzotti, S., Eds.; Science, hazard, and Policy Issue; Geological Society of America Special Papers; Geological Society of America: Boulder, CO, USA, 2007; Volume 425, pp. 1–16. [Google Scholar]
- Mazzotti, S.; Townend, J. State of stress in central and eastern North American seismic zones. Lithosphere 2010, 2, 76–83. [Google Scholar] [CrossRef] [Green Version]
- Peace, A.L.; Dempsey, E.D.; Schiffer, C.; Welford, J.K.; McCaffrey, K.J.; Imber, J.; Phethean, J.J. Evidence for basement reactivation during the opening of the Labrador Sea from the Makkovik Province, Labrador, Canada: Insights from field data and numerical models. Geosciences 2018, 8, 308. [Google Scholar] [CrossRef] [Green Version]
- Rimando, J.; Peace, A.L. Reactivation potential of intraplate faults in the Western Quebec Seismic Zone, Eastern Canada. Earth Space Sci. 2021, 8, e2021EA001825. [Google Scholar] [CrossRef]
- Galadini, F.; Galli, P.; Giraudi, C. Geological investigations of Italian earthquakes: New paleoseismological data from the fucino plain (Central Italy). J. Geodyn. 1997, 24, 87–103. [Google Scholar] [CrossRef]
- Galli, P.; Galadini, F.; Calzoni, F. Surface Faulting in Norcia (Central Italy): A Paleoseismological Perspective. Tectonophysics 2005, 403, 117–130. [Google Scholar] [CrossRef]
- Caputo, R.; Poli, M.E.; Minarelli, L.; Rapti, D.; Sboras, S.; Stefani, M.; Zanferrari, A. Paleoseismological evidence for the 1570 Ferrara earthquake, Italy: Evidence of the 1570 Ferrara earthquake. Tectonics 2016, 35, 1423–1445. [Google Scholar] [CrossRef]
- Cinti, F.R.; Civico, R.; Blumetti, A.M.; Chiarini, E.; La Posta, E.; Pantosti, D.; Papasodaro, F.; Smedile, A.; De Martini, P.M.; Villani, F.; et al. Evidence for surface faulting earthquakes on the Montereale fault system (Abruzzi Apennines, central Italy). Tectonics 2018, 37, 2758–2776. [Google Scholar] [CrossRef]
- Okumura, K. Paleoseismology of the Itoigawa-Shizuoka tectonic line in central Japan. J. Seismol. 2001, 5, 411–431. [Google Scholar] [CrossRef]
- Lin, A.; Sano, M.; Wang, M.; Yan, B.; Bian, D.; Fueta, R.; Hosoya, T. Paleoseismic study of the Kamishiro Fault on the northern segment of the Itoigawa–Shizuoka Tectonic Line, Japan. J. Seismol. 2017, 21, 683–703. [Google Scholar] [CrossRef] [PubMed] [Green Version]
- Miyashita, Y. Holocene paleoseismic history of the Yunodake fault ruptured by the 2011 Fukushima-ken Hamadori earthquake, Fukushima Prefecture, Japan. Geomorphology 2018, 323, 70–79. [Google Scholar] [CrossRef]
- Bastin, S.; van Ballegooy, S.; Mellsop, N.; Wotherspoon, L. Liquefaction case histories from the 1987 Edgecumbe earthquake, New Zealand—Insights from an extensive CPT dataset and paleo-liquefaction trenching. Eng. Geol. 2019, 271, 105404. [Google Scholar] [CrossRef]
- Bastin, S.H.; Quigley, M.C.; Bassett, K.; Green, R.A. Characterisation of Modern and Paleo-Liquefaction Features in Eastern Christchurch, NZ, Following the 2010–2011 Canterbury Earthquake Sequence, NZ Geomechanics News; New Zealand Geotechnical Society: Wellington, New Zealand, 2013; Volume 26, pp. 38–46. [Google Scholar]
- Villamor, P.; Almond, P.; Tuttle, M.P.; Giona Bucci, M.; Langridge, R.M.; Clark, K.; Ries, W.; Bastin, S.H.; Eger, A.; Vandergoes, M.; et al. Liquefaction features produced by the 2010–2011 Canterbury earthquake sequence in southwest Christchurch, New Zealand and preliminary assessment of paleoliquefaction features. Bull. Seismol. Soc. Am. 2016, 106, 1747–1771. [Google Scholar] [CrossRef] [Green Version]
- Tuttle, M.P.; Villamor, P.; Almond, P.; Bastin, S.; Giona Bucci, M.; Langdridge, R.; Clark, K.; Hardwick, C. Liquefaction induced by the 2010–2011 Canterbury, New Zealand, earthquake sequence and lessons learned for the study of paleoliquefaction features. Seismol. Res. Lett. 2017, 88, 1403–1414. [Google Scholar] [CrossRef]
- Tuttle, M.P.; Cowie, P.; Wolf, L. Liquefaction induced by modern earthquakes as a key to paleoseismicity: A case study of the 1988 Saguenay earthquake. In Proceedings of the Nineteenth International Water Reactor Safety Information Meeting, Bethesda, MD, USA, 28–30 October 1991; Weiss, A., Ed.; Volume 3, pp. 437–462. [Google Scholar]
- Tuttle, M.P.; Lafferty, R.H.; Schweig, E.S. Dating of liquefaction features in the New Madrid Seismic Zone and implication for earthquake Hazard; Report NUREG/GR-0017; US Nuclear Regulatory Commission: Rockville, MD, USA, 1998. [Google Scholar]
- Tuttle, M.P. Towards a Paleoearthquake Chronology for the New Madrid Seismic Zone: Collaborative Research; M. Tuttle & Associates and Central Region Geologic Hazards Team, USGS: Georgetown, ME, USA, 2001. [Google Scholar]
- Tuttle, M.P.; Atkinson, G.M. Localization of large earthquakes in the Charlevoix seismic zone, Quebec, Canada during the past 10,000 years. Seismol. Res. Lett. 2010, 81, 18–25. [Google Scholar] [CrossRef]
- Tuttle, M.P.; Hartleb, R.; Wolf, L.; Mayne, P.W. Paleoliquefaction studies and the evaluation of Seismic Hazard-review. Geosciences 2019, 9, 311. [Google Scholar] [CrossRef] [Green Version]
- Brooks, G.R. A massive sensitive clay landslide, Quyon Valley, southwestern Québec, Canada, and evidence for a paleoearthquake triggering mechanism. Quat. Res. 2013, 80, 425–434. [Google Scholar] [CrossRef]
- Brooks, G.R. Evidence of late glacial paleoseismicity from submarine landslide deposits within Lac Dasserat, northwestern Quebec, Canada. Quat. Res. 2016, 86, 184–199. [Google Scholar] [CrossRef]
- Brooks, G.R. Deglacial record of palaeoearthquakes interpreted from mass transport deposits at three lakes near Rouyn-Noranda, north-western Quebec, Canada. Sedimentology 2018, 65, 2439–2467. [Google Scholar] [CrossRef]
- Brooks, G.R.; Pugin, A.J.-M. Assessment of a seismo-neotectonic origin for the New Liskeard–Thornloe scarp, Timiskaming graben, northeastern Ontario. Can. J. Earth Sci. 2019, 57, 267–274. [Google Scholar] [CrossRef]
- Brooks, G.R.; Adams, J. A review of evidence of glacially-induced faulting and seismic shaking in eastern Canada Quaternary. Sci. Rev. 2020, 228, 106070. [Google Scholar] [CrossRef]
- Doughty, M.; Eyles, C.H.; Eyles, N.; Wallace, K.; Boyce, J.I. Lake sediments as natural seismographs: Earthquake-related deformations (seismites) in central Canadian lakes. Sediment. Geol. 2014, 313, 45–67. [Google Scholar] [CrossRef]
- Adams, J. Postglacial faulting in eastern Canada: Nature, origin and seismic hazard implications. Tectonophysics 1989, 163, 323–331. [Google Scholar] [CrossRef]
- Lagerback, R. Dating of Late Quaternary faulting in northern Sweden. J. Geol. Soc. 1992, 149, 285–291. [Google Scholar] [CrossRef]
- Morner, N.A.; Troften, P.E.; Sjoberg, R.; Grant, D.; Dawson, S.; Bronge, C.; Kvamsdal, O.; Siden, A. Deglacial paleoseismicity in Sweden: The 9663 BP Iggesund event. Quat. Sci. Rev. 2000, 19, 1461–1468. [Google Scholar] [CrossRef]
- Morner, N.A. An interpretation and catalogue of paleoseismicity in Sweden. Tectonophysics 2005, 408, 265–307. [Google Scholar] [CrossRef]
- Lagerback, R.; Sundh, M. Early Holocene Faulting and Paleoseismicity in Northern Sweden; Geological Survey of Sweden: Uppsala, Sweden, 2018. [Google Scholar]
- Ojala, A.E.K.; Mattila, J.; Markovaara-Koivisto, M.; Ruskeeniemi, T.; Palmu, J.-P.; Sutinen, R. Distribution and morphology of landslides in northern Finland: An analysis of postglacial seismic activity. Geomorphology 2019, 326, 190–201. [Google Scholar] [CrossRef]
- Kujansuu, R. Nuorista siirroksista Lapissa. English summary: Recent faults in Lapland. Geologi 1964, 16, 30–36. [Google Scholar]
- Lundqvist, J.; Lagerbäck, R. The Pärve Fault: A late-glacial fault in the Precambrian of Swedish Lapland. Geol. Föreningen I Stockh. Förhandlingar 1976, 98, 45–51. [Google Scholar] [CrossRef]
- Lagerback, R.; Henkel, H. Studier av Neotektonisk Aktivitet i Mellersta och Norra Sverige, Flygbildsgenomga˚ng och Geofysisk Tolkning av Recenta Fo¨rkastningar; Swedish Nuclear Fuel and Waste Management Company, KBS: Stockholm, Sweden, 1977. [Google Scholar]
- Lagerback, R. Neotectonic structures in northern Sweden. Geol. Föreningen Stockh. Förhandlingar 1978, 100, 263–269. [Google Scholar] [CrossRef]
- Olesen, O. The Stuoragurra Fault, evidence of neotectonics in the Precambrian of Finnmark, northern Norway. Nor. Geol. Tidskr. 1988, 68, 107–118. [Google Scholar]
- Steffen, H.; Olesen, O.; Sutinen, R. Glacially-Triggered Faulting; Cambridge University Press: Cambridge, UK, 2021. [Google Scholar]
- Muir Wood, R. Extraordinary deglaciation reverse faulting in northern Fennoscandia. In Earthquakes at NorthAtlantic Passive Margins: Neotectonics and Postglacial Rebound; Gregersen, S., Basham, P.W., Eds.; Kluwer: Dordrech, The Netherlands, 1989; pp. 141–173. [Google Scholar]
- Arvidsson, R. Fennoscandian earthquakes: Whole crustal rupturing related to postglacial rebound. Science 1996, 274, 744–746. [Google Scholar] [CrossRef]
- Adams, J. Crustal stresses in eastern Canada. In Neotectonics and Postglacial Rebound, Volume Earthquakes at North Atlantic Passive Margins: Dordrecht; Gregersen, S., Basham, P.W., Eds.; NATO ASI Series; Springer: Dordrecht, The Netherlands, 1989; Volume 266, pp. 289–297. [Google Scholar]
- Adams, J.E.; Basham, P.W. The seismicity and seismotectonics of eastern Canada. In Neotectonics of North America; Slemmons, D.B., Engdhal, E.R., Zoback, M.D., Blackwell, D.D., Eds.; Geological Society of America: Boulder, CO, USA, 1991; Volume 1. [Google Scholar]
- Andreani, L.; Stanek, K.P.; Gloaguen, R.; Krentz, O.; Domínguez-González, L. DEM-based analysis of interactions between tectonics and landscapes in the Ore Mountains and Eger Rift (East Germanyand NW Czech Republic). Remote Sens. 2014, 6, 7971–8001. [Google Scholar] [CrossRef] [Green Version]
- Gioia, D.; Schiattarella, M.; Giano, S.I. Right-angle pattern of minor fluvial networks from the Ionian Terraced Belt, Southern Italy: Passive structural control or foreland bending? Geosciences 2018, 8, 331. [Google Scholar] [CrossRef] [Green Version]
- Freund, R. Rift Valleys, The World Rift System; Geological Survey of Canada: Ottawa, ON, Canada, 1966. [Google Scholar]
- Kumarapeli, P.S.; Saul, V.A. The St. Lawrence Valley system: A North American equivalent of the East African Rift System. Can. J. Earth Sci. 1966, 3, 639–658. [Google Scholar] [CrossRef]
- Lovell, H.R.; Caine, T.W. Lake Timiskaming Rift Valley; Ontario Department of Mines and Northern Affairs: Toronto, ON, Canada, 1970. [Google Scholar]
- Dix, G.R.; Coniglio, M.; Riva, J.F.V. The Late Ordovician Dawson point formation (Timiskaming outlier, Ontario): Key to a new regional synthesis of Richmondian-Hirnantian carbonate and siliclastic magna facies across the central Canadian craton. Can. J. Earth Sci. 2007, 28, 1349–1352. [Google Scholar] [CrossRef]
- Doughty, M.; Eyles, N.; Daurio, L. (1935 Timiskaming M6.2) triggered slumps in Lake Kipawa, Western Quebec Seismic Zone, Canada. Sediment. Geol. 2010, 228, 113–118. [Google Scholar] [CrossRef]
- Dyke, A.S. An outline of North American deglaciation with emphasis on central and northern Canada. In Quaternary Glaciations-Extent and Chronology, Part II; Ehlers, J., Gibbard, P.L., Eds.; Elsevier: Amsterdam, The Netherlands, 2004; pp. 373–424. [Google Scholar]
- Godbout, P.-M.; Roy, M.; Veillette, J.-J. High-resolution varve sequences record one major late-glacial ice readvance and two drainage events in the eastern Lake Agassiz-Ojibway basin. Quat. Sci. Rev. 2019, 223, 105942. [Google Scholar] [CrossRef]
- Dufréchou, G.; Harris, L.B. Tectonic models for the origin of regional transverse structures in the SW Grenville Province interpreted from regional gravity. J. Geodyn. 2013, 64, 15–39. [Google Scholar] [CrossRef]
- Dufréchou, G.; Harris, L.B.; Corriveau, L. Tectonic reactivation of transverse basement structures in the Grenville orogen of SW Quebec, Canada; insights from gravity and aeromagnetic data. Precambrian Res. 2014, 241, 61–84. [Google Scholar] [CrossRef]
- Harris, L.B.; Dufréchou, G. Localization of the intraplate Western Quebec—Adirondack Mountains seismic zone of N America by deep Precambrian structures, transverse to the Grenville Orogen. In Proceedings of the Biennial Conference, Thredbo NSW, Geological Society of Australia, Thredbo, Australia, 2–8 February 2014. [Google Scholar]
- Hodgson, E.A. The Temiskaming earthquake of November 1, 1935. The location of the epicentre and determination of focal depth. J. R. Astron. Soc. Can. 1936, 30, 113–123. [Google Scholar]
- Doig, R. Effect of strong seismic shaking in lake sediments and earthquake recurrence interval, Temiskaming, Quebec. Can. J. Earth Sci. 1991, 28, 1349–1352. [Google Scholar] [CrossRef]
- Adams, J.; Bent, A.; Drysdale, J.; Halchuck, S.; Lamontagne, M.; Ma, S.; Wentmiller, R.J.; Woodgold, C.; Dastous, J.-B. The 01 January 2000 Kipawa Earthquake (MN = 5.2); Geological Survey of Canada: Ottawa, ON, Canada, 2000. [Google Scholar]
- Bent, A.L.; Lamontagne, M.; Adams, J.; Woodgold, C.R.D.; Halchuk, S.; Drysdale, J.; Wetmiller, R.J.; Ma, S.; Dastous, J.-B. The Kipawa, Québec “Millennium” Earthquake. Seismol. Res. Lett. 2002, 73, 285–297. [Google Scholar] [CrossRef]
- Doughty, M.; Eyles, N.; Eyles, C.H. High-resolution seismic reflection profiling of neotectonic faults in Lake Timiskaming, Timiskaming Graben, Ontario-Quebec, Canada. Sedimentology 2013, 60, 983–1006. [Google Scholar] [CrossRef]
- Doughty, M.; Eyles, N.; Daurio, L. Ongoing neotectonic activity in the Timiskaming–Kipawa Area of Ontario and Québec. Geosci. Can. 2010, 37, 109–116. [Google Scholar]
- Burbank, D.W.; Pinter, N. Landscape evolution: The interaction of tectonics and surface processes. Basin Res. 1999, 11, 1–6. [Google Scholar] [CrossRef]
- Burbank, D.W.; Anderson, R.A. Tectonic Geomorphology; Blackwell Science: Malden, MA, USA, 2001. [Google Scholar]
- Bull, W.B. Tectonic Geomorphology of Mountains; Blackwell Publishing: Malden, MA, USA, 2017. [Google Scholar]
- Ascione, A.; Cinque, A.; Miccadei, E.; Villani, F.; Berti, C. The Plio-Quaternary uplift of the Apennine chain: New data from the analysis of topography and river valleys in central Italy. Geomorphology 2008, 102, 105–118. [Google Scholar] [CrossRef] [Green Version]
- Watkinson, I.M.; Hall, R. Fault systems of the eastern Indonesian triple junction: Evaluation of Quaternary activity and implications for seismic hazards. In Geohazards in Indonesia: Earth Science for Disaster Risk Reduction; Cummins, P.R., Meilano, I., Eds.; The Geological Society of London: London, UK, 2017; Volume 441, pp. 71–120. [Google Scholar]
- Kirby, E.; Whipple, K.X. Expression of active tectonics in erosional landscapes. J. Struct. Geol. 2012, 44, 54–75. [Google Scholar] [CrossRef]
- Chen, Y.-W.; Shyu, J.B.H.; Chang, C.P. Neotectonic characteristics along the eastern flank of the Central Range in the active Taiwan orogen inferred from fluvial channel morphology. Tectonics 2015, 34, 2249–2270. [Google Scholar] [CrossRef]
- Vanacker, V.; von Blanckenburg, F.; Govers, G.; Molina, A.; Campforts, B.; Kubik, P.W. Transient river response, captured by channel steepness and its concavity. Geomorphology 2015, 228, 234–243. [Google Scholar] [CrossRef] [Green Version]
- Siddiqui, S.; Castaldini, D.; Soldati, M. DEM-based drainage network analysis using steepness and Hack SL indices to identify areas of differential uplift in Emilia–Romagna Apennines, northern Italy. Arab. J. Geosci. 2017, 10, 1–23. [Google Scholar] [CrossRef]
- Wobus, C.; Whipple, K.X.; Kirby, E.; Snyder, N.; Johnson, J.; Spyropolou, K.; Crosby, B.; Sheehan, D. Tectonics from Topography: Procedures, Promise and Pitfalls; Geological Society of America Special Paper; No. Penrose Conference Series; Geological Society of America: Boulder, CO, USA, 2006; Volume 398, pp. 55–74. [Google Scholar]
- Pavano, F.; Pazzaglia, F.J.; Catalano, S. Knickpoints as geomorphic markers of active tectonics: A case study from northeastern Sicily (southern Italy). Lithosphere 2016, 8, 633–648. [Google Scholar] [CrossRef] [Green Version]
- Marra, F.; Frepoli, A.; Gioia, D.; Schiattarella, M.; Tertulliani, A.; Bini, M.; De Luca, G.; Luppichini, M. A morpho-tectonic approach to the study of earthquakes in Rome. Nat. Hazards Earth Syst. Sci. Discuss 2022. preprint. [Google Scholar]
- Strahler, A.N. Hypsometric (area-altitude) analysis of erosional topography. Geol. Soc. Am. Bull. 1952, 63, 1117–1142. [Google Scholar] [CrossRef]
- Pike, J.R.; Wilson, S.E. Elevation-Relief Ratio, Hypsometric Integral, and geomorphic area-altitude analysis. Geol. Soc. Am. Bull. 1971, 82, 1079–1084. [Google Scholar] [CrossRef]
- Perez-Pena, J.V.; Azano, J.M.; Booth-Rea, G.; Azor, A.; Delgado, J. Differentiating geology and tectonics using a spatial autocorrelation technique for the hypsometric integral. J. Geophys. Res. 2009, 114, F02018. [Google Scholar] [CrossRef]
- Mahmoud, S.; Gloaguen, R. Analysing spatial autocorrelation for the hypsometric integral to discriminate neotectonics and lithologies using DEMs and GIS. GIScience Remote Sens. 2011, 48, 541–565. [Google Scholar] [CrossRef]
- Morelli, M.; Piana, F. Comparison between remote sensed lineaments and geological structures in intensively cultivated hills (Monferrato and Langhe domains, NW Italy). Int. J. Remote Sens. 2006, 20, 4471–4493. [Google Scholar] [CrossRef]
- Ramli, M.F.; Yusof, N.; Yusoff, M.K.; Juahir, H.; Shafri, H.Z.M. Lineament mapping and its application in landslide hazard assessment: A review. Bull. Eng. Geol. Environ. 2010, 69, 215–233. [Google Scholar]
- Scheiber, T.; Fredin, O.; Viola, G.; Jarna, A.; Gasser, D.; Łapińska-Viola, R. Manual extraction of bedrock lineaments from high-resolution LiDAR data: Methodological bias and human perception. GFF 2015, 137, 362–372. [Google Scholar] [CrossRef] [Green Version]
- Ontario Ministry of Natural Resources and Forestry-Provincial Mapping Unit. Provincial Digital Elevation Model (PDEM); Ontario Ministry of Natural Resources and Forestry, Ed.; Ontario Provincial Mapping, 2013. Available online: https://geohub.lio.gov.on.ca/datasets/mnrf::provincial-digital-elevation-model-pdem (accessed on 1 April 2020).
- Gouvernement du Québec. 2015–2021, LiDAR. In Ministère des Forêts, and de la Faune et des Parcs (MFFP); Ministère des Forêts, de la Faune et des Parcs (MFFP). Available online: https://www.foretouverte.gouv.qc.ca/?context=_lidar&zoom=6¢er=-70.78076,50.58378&invisiblelayers=*&visiblelayers=6954522a31346e60dd6a9ba3105a29bd,09e0a456d4ea557627fee6f6928a8e7a,b70fcde722df2f0b913374961c7c9ae8,1da64ddfeaf23710b8a9ad95133fb5d8 (accessed on 1 November 2019).
- Earth Observation Research Center. ALOS World, 3D-30m (AW3D30) Version 3.1. 2020. Available online: https://www.eorc.jaxa.jp/ALOS/en/dataset/aw3d30/aw3d30_e.htm (accessed on 1 March 2020).
- Schwanghart, W.; Kuhn, N.J. TopoToolbox: A set of Matlab functions for topographic analysis. Environ. Model. Softw. 2010, 25, 770–781. [Google Scholar]
- Schwanghart, W.; Scherler, D. TopoToolbox 2–MATLAB-based software for topographic analysis and modeling in Earth surface sciences. Earth Surf. Dyn. 2014, 2, 1–7. [Google Scholar] [CrossRef] [Green Version]
- Schwanghart, W.; Scherler, D. Bumps in river profiles: Uncertainty assessment and smoothing using quantile regression techniques. Earth Surf. Dyn. 2017, 5, 821–839. [Google Scholar] [CrossRef] [Green Version]
- Tucker, G.E.; Whipple, K.X.J. Topographic outcomes predicted by stream erosion models: Sensitivity analysis and intermodel comparison. Geophys. Res. Solid Earth 2002, 107, ETG 1-1–ETG 1-16. [Google Scholar] [CrossRef] [Green Version]
- Whipple, K.X.; Tucker, G.E. Implications of sediment-flux-dependent river incision models for landscape evolution. J. Geophys. Res. Solid Earth 2002, 107, ETG3-1–ETG3-20. [Google Scholar] [CrossRef] [Green Version]
- Boulton, S.J. Geomorphic response to differential uplift: River long profiles and knickpoints from Guadalcanal and Makira (Solomon Islands). Front. Earth Sci. 2020, 8, 10. [Google Scholar] [CrossRef]
- Hack, J.T. Studies of longitudinal stream profiles in Virginia and Maryland. US Geol. Surv. Prof. Pap. 1954, 294, 45–97. [Google Scholar]
- Mackin, J.H. Concept of the graded river. Geol. Soc. Am. Bull. 1948, 59, 463–512. [Google Scholar] [CrossRef] [Green Version]
- Bull, W.B. Geomorphic Responses to Climatic Change; Oxford University Press: New York, NY, USA, 1991. [Google Scholar]
- Stolle, A.; Schwanghart, W.; Andermann, C.; Bernhardt, A.; Fort, M.; Jansen, J.D.; Wittmann, H.; Merchel, S.; Rugel, G.; Adhikari, B.R.; et al. Protracted river response to medieval earthquakes. Earth Surf. Processes Landf. 2018, 44, 331–341. [Google Scholar] [CrossRef] [Green Version]
- Campello, R.J.G.B.; Moulavi, D.; Sander, J. Density-Based Clustering based on Hierarchical Density Estimates; Springer: Berlin/Heidelberg, Germany, 2011; pp. 160–172. [Google Scholar]
- Wood, W.F.; Snell, J.B. A Quantitative System for Classifying Landforms; Technical Report EP-124; US Army, Quartermaster Research & Engineering Center: Natick, MA, USA, 1960. [Google Scholar]
- Lifton, N.A.; Chase, C.G. Tectonic, climatic and lithologic influences on landscape fractal dimension and hypsometry: Implications for landscape evolution in the San Gabriel Mountains, California. Geomorphology 1992, 5, 77–114. [Google Scholar] [CrossRef]
- Delcaillau, B.; Deffontaines, B.; Floissac, L.; Angelier, J.; Deramond, J.; Souquet, P.; Chu, H.T.; Lee, J.F. Morphotectonic evidence from lateral propagation of an active frontal fold; Pakuashan anticline, foothills of Taiwan. Geomorphology 1998, 24, 263–290. [Google Scholar] [CrossRef]
- Chen, Y.C.; Sung, Q.; Cheng, K.-Y. Along-strike variations of morphotectonic features in the Western Foothills of Taiwan: Tectonic implications based on stream-gradient and hypsometric analysis. Geomorphology 2003, 56, 109–1137. [Google Scholar] [CrossRef]
- Cohen, S.; Willgoose, G.; Hancock, G. A methodology for calculating the spatial distribution of the area-slopeequation and the hypsometric integral within a catchment. J. Geophys. Res. 2008, 113, F03027. [Google Scholar]
- van der Beek, P.; Braun, J. Numerical modeling of landscape evolution on geological time-scales: A parameter analysis and comparison with the south-eastern highlands of Australia. Basin Res. 1998, 10, 49–68. [Google Scholar] [CrossRef]
- Anselin, L. Local indicators of spatial association—LISA. Geograph. Anal. 1995, 27, 93–115. [Google Scholar] [CrossRef]
- Siddiqui, S.; Soldati, M. Appraisal of active tectonics using DEM-based hypsometric integral and trend surface analysis in Emilia-Romagna Apennines, northern Italy. Turk. J. Earth Sci. 2014, 23, 277–292. [Google Scholar] [CrossRef]
- Rabii, F.; Achour, H.; Rebai, N.; Jallouli, C. Hypsometric integral for the identification of neotectonic and lithology differences in low tectonically active area (Utica-Mateur region, north eastern Tunisia). Geocarto Int. 2017, 32, 1229–1242. [Google Scholar] [CrossRef]
- Ontario Geological Survey. 1:250,000 Scale Bedrock Geology of Ontario; Ontario Geological Survey, Miscellaneous Release—Data 126-Revision 1; Ministry of Energy, and Northern Development and Mines, Ed.; Ministry of Energy, Northern Development and Mines, Ontario Geological Survey, 2011. Available online: http://www.geologyontario.mndm.gov.on.ca/mndmaccess/mndm_dir.asp?type=pub&id=MRD126-REV1 (accessed on 1 April 2020).
- Ontario Geological Survey. Quaternary Geology, Seamless Coverage of the Province of Ontario: Ontario Geological Survey, Data Set 14; Ministry of Northern Development and Mines, Ed.; Ministry of Northern Development and Mines: Greater Sudbury, ON, Canada, 1997. Available online: http://www.geologyontario.mndm.gov.on.ca/mndmaccess/mndm_dir.asp?type=pub&id=eds014-rev (accessed on 1 April 2020).
- Mines Service Centre. SIGEOM, Geomining Information System of Quebec; Governement of Quebec, Ministère de l’Énergie, et des Ressources Naturelles, Eds.; Mines Service Centre, 2020; Available online: http://sigeom.mines.gouv.qc.ca/signet/classes/I1102_aLaCarte?l=A (accessed on 1 April 2020).
- Moran, P.A.P. Notes on Continuous Stochastic Phenomena. Biometrika 1950, 37, 17–23. [Google Scholar] [CrossRef]
- Ord, J.K.; Getis, A. Local spatial autocorrelation statistics: Distributional issues and an application. Geogr. Anal. 1995, 27, 286–306. [Google Scholar] [CrossRef]
- Jansson, K.A.; Glasser, N.F. Using Landsat 7 ETM + imagery and Digital Terrain Models for mapping glacial lineaments on former ice sheet beds. Int. J. Remote Sens. 2005, 26, 3931–3941. [Google Scholar] [CrossRef] [Green Version]
- Smith, M.J.; Clark, C.D. Methods for the visualization of digital elevation models for landform mapping. Earth Surf. Processes Landf. 2005, 30, 885–900. [Google Scholar] [CrossRef]
- Smith, M.J.; Rose, J.; Booth, S. Geomorphological mapping of glacial landforms from remotely sensed data: An evaluation of the principal data sources and an assessment of their quality. Geomorphology 2006, 76, 148–165. [Google Scholar] [CrossRef]
- Santimano, T.; Riller, U. Revisiting thrusting, reverse faulting and transpression in the southern Sudbury Basin, Ontario. Precambrian Res. 2012, 200, 74–81. [Google Scholar] [CrossRef]
- Lamontagne, M.; Brouillette, P.; Grégoire, S.; Bédard, M.P.; Bleeker, W. Faults and Lineaments of the Western Quebec Seismic Zone, Quebec and Ontario; Geological Survey of Canada: Ottawa, ON, Canada, 2020. [Google Scholar]
- Šilhavý, J.; Minár, J.; Mentlík, P.; Sládekd, J. A new artefacts resistant method for automatic lineament extraction using Multi-Hillshade Hierarchic Clustering (MHHC). Comput. Geosci. 2016, 92, 9–20. [Google Scholar] [CrossRef]
- Karimi, B.; Karimi, H.A. An automated method for the detection of topographic patterns at tectonic boundaries, patterns 2017. In Proceedings of the Ninth International Conference on Pervasive Patterns and Application, Athens, Greece, 19–23 February 2017. [Google Scholar]
- Salui, C.L. Methodological validation for automated lineament extraction by LINE Method in PCI Geomatica and Matlab based Hough Transformation. J. Geol. Soc. India 2018, 92, 321–328. [Google Scholar] [CrossRef]
- Baxter, A.T.; Hannington, M.D.; Stewart, M.S.; Emberley, J.M.; Breker, K.; Krätschell, A.; Petersen, S.; Brandl, P.A.; Klischies, M.; Mensing, R.; et al. Shallow seismicity and the classification of structures in the Lau Back-Arc Basin. Geochem. Geophys. Geosyst. 2020, 21, e2020GC008924. [Google Scholar] [CrossRef] [Green Version]
- Statistics Canada. Electric Power Generating Stations: Natural Resources Canada. 2007. Available online: https://open.canada.ca/data/en/dataset/ce1a6040-8893-11e0-9597-6cf049291510 (accessed on 1 August 2021).
- Schwanghart, W.; Groom, G.; Kuhn, N.J.; Heckrath, G. Flow network derivation from a high resolution DEM in a low relief, agrarian landscape. Earth Surf. Processes Landf. 2013, 38, 1576–1586. [Google Scholar] [CrossRef]









| Subset Number | Total (Selected) Knickpoints * | Drainage Basin Number | Basin Area (km2) | Knickpoint Number | Knickpoint Coordinates UTM 17N (x, y) | Knickpoint Elevation (m) |
|---|---|---|---|---|---|---|
| 1 | 14 (7) | 1 | 877 | 1 | 400,806.7, 5,542,635.6 | 161 |
| 2 | 1670 | 2 | 454,866.7, 5,558,415.6 | 120 | ||
| 3 | 457,776.7, 5,539,965.6 | 178 | ||||
| 3 | 1704 | 4 | 478,596.7, 5,554,065.6 | 189 | ||
| 4 | 1933 | 5 | 497,226.7, 5,561,445.6 | 204 | ||
| 5 | 2054 | 6 | 513,636.7, 5,574,645.6 | 208 | ||
| 7 | 523,146.8, 5,570,235.6 | 235 | ||||
| 2 | 9 (8) | 1 | 2072 | 1 | 367,942.6, 5,317,836.4 | 398 |
| 3 | 371,581.6, 5,319,170.7 | 396 | ||||
| 7 | 376,433.6, 5,321,596.6 | 418 | ||||
| 5 | 382,498.5, 5,326,448.6 | 414 | ||||
| 2 | 360 | 2a | 344,653.2, 5,315,895.6 | 383 | ||
| 2b | 351,931.2, 5,325,963 | 375 | ||||
| 3 | 2796 | 6 | 404,089.7, 5,301,097.1 | 377 | ||
| 8 | 402,270.2, 5,304,978.7 | 380 | ||||
| 3 | 34 (13) | 1 | 2525 | 1 | 439,956.88, 5,211,825.6 | 430 |
| 2 | 437,406.8, 5,174,925.6 | 369 | ||||
| 3 | 434,736.8, 5,165,175.6 | 398 | ||||
| 4 | 446,676.8, 5,172,135.6 | 337 | ||||
| 2 | 3095 | 5 | 470,826.8, 5,161,335.6 | 318 | ||
| 6 | 491,616.8, 5,178,675.6 | 390 | ||||
| 7 | 495,036.8, 5,199,135.6 | 387 | ||||
| 3 | 2077 | 8 | 504,246.8, 5,227,365.6 | 358 | ||
| 9 | 506,346.8, 5,215,305.6 | 359 | ||||
| 10 | 508,986.8, 5,210,445.6 | 344 | ||||
| 11 | 508,446.8, 5,202,075.6 | 358 | ||||
| 12 | 509,526.8, 5,200,245.6 | 350 | ||||
| 4 | 1131 | 13 | 550,146.8, 5,237,655.6 | 339 | ||
| 4 | 6 (2) | 1 | 737 | 1 | 607,566.8, 5,157,975.6 | 339 |
| 2 | 590,886.8, 5,158,545.6 | 287 | ||||
| 5 | 16 (9) | 1 | 60 | 1 | 596,106.8, 5,264,025.6 | 273 |
| 2 | 507 | 2 | 577,476.8, 5,281,095.6 | 238 | ||
| 3 | 580,776.8, 5,294,715.6 | 270 | ||||
| 3 | 620 | 4 | 573,666.8, 5,315,775.6 | 229 | ||
| 5 | 582,756.8, 5,308,185.6 | 228 | ||||
| 4 | 300 | 6 | 584,406.8, 5,305,845.6 | 230 | ||
| 7 | 585,426.8, 5,317,185.6 | 289 | ||||
| 8 | 586,206.8, 5,317,335.6 | 258 | ||||
| 5 | 210 | 9 | 607,386.8, 5,293,065.6 | 224 | ||
| 6 | 23 (10) | 1 | 247 | 1 | 613,206.8, 5,219,805.6 | 275 |
| 2 | 28 | 2 | 615,966.8, 5,216,565.6 | 250 | ||
| 3 | 22 | 3 | 625,866.8, 5,202,105.6 | 250 | ||
| 4 | 371 | 4 | 641,616.8, 5,156,355.6 | 309 | ||
| 5 | 81 | 5 | 644,856.8, 5,169,855.6 | 288 | ||
| 6 | 33 | 6 | 642,966.8, 5,173,095.6 | 308 | ||
| 7 | 57 | 7 | 639,606.8, 5,182,545.6 | 308 | ||
| 8 | 640,956.8, 5,182,515.6 | 243 | ||||
| 8 | 99 | 9 | 645,996.8, 5,176,725.6 | 242 | ||
| 9 | 36 | 10 | 654,906.8, 5,161,335.6 | 238 | ||
| 7 | 46 (25) | 1 | 219 | 1 | 219,770.5, 5,157,043.7 | 333 |
| 2 | 220,215.3, 5,153,397.4 | 296 | ||||
| 2 | 330 | 3 | 225,693.9, 5,135,973.0 | 213 | ||
| 4 | 226,903.2, 5,137,627.1 | 249 | ||||
| 5 | 225,283.1, 5,136,907.3 | 256 | ||||
| 3 | 96 | 6 | 234,806.6, 5,134,287.9 | 243 | ||
| 4 | 562 | 7 | 245,344.6, 5,135,534.6 | 250 | ||
| 8 | 243,243.8, 5,144,722.7 | 259 | ||||
| 5 | 58 | 9 | 250,373.5, 5,130,819.5 | 205 | ||
| 10 | 252,410.9, 5,132,289.8 | 277 | ||||
| 6 | 91 | 11 | 257,903.6, 5,130,518.9 | 211 | ||
| 12 | 260,474.6, 5,129,902.6 | 238 | ||||
| 7 | 21 | 13 | 267,077.2, 5,126,904.6 | 220 | ||
| 8 | 38 | 14 | 275,095.2, 5,125,123.3 | 226 | ||
| 9 | 2238 | 15 | 286,829.4, 5,139,815.3 | 215 | ||
| 16 | 283,708.0, 5,141,887.4 | 255 | ||||
| 17 | 284,753.3, 5,148,907.2 | 296 | ||||
| 18 | 281,756.5, 5,150,639.3 | 286 | ||||
| 19 | 288,210.5, 5,155,201.7 | 300 | ||||
| 20 | 283,970.1, 5,159,164.6 | 297 | ||||
| 21 | 292,577.3, 5,163,953.1 | 323 | ||||
| 22 | 288,747.9, 5,170,140.9 | 336 | ||||
| 10 | 380 | 23 | 302,283.2, 5,121,107.4 | 271 | ||
| 24 | 296,645.01, 5,121,715.1 | 209 | ||||
| 25 | 302,575.4, 5,127,340.7 | 273 |
Publisher’s Note: MDPI stays neutral with regard to jurisdictional claims in published maps and institutional affiliations. |
© 2022 by the authors. Licensee MDPI, Basel, Switzerland. This article is an open access article distributed under the terms and conditions of the Creative Commons Attribution (CC BY) license (https://creativecommons.org/licenses/by/4.0/).
Share and Cite
Giona Bucci, M.; Schoenbohm, L.M. Tectono-Geomorphic Analysis in Low Relief, Low Tectonic Activity Areas: Case Study of the Temiskaming Region in the Western Quebec Seismic Zone (WQSZ), Eastern Canada. Remote Sens. 2022, 14, 3587. https://doi.org/10.3390/rs14153587
Giona Bucci M, Schoenbohm LM. Tectono-Geomorphic Analysis in Low Relief, Low Tectonic Activity Areas: Case Study of the Temiskaming Region in the Western Quebec Seismic Zone (WQSZ), Eastern Canada. Remote Sensing. 2022; 14(15):3587. https://doi.org/10.3390/rs14153587
Chicago/Turabian StyleGiona Bucci, Monica, and Lindsay M. Schoenbohm. 2022. "Tectono-Geomorphic Analysis in Low Relief, Low Tectonic Activity Areas: Case Study of the Temiskaming Region in the Western Quebec Seismic Zone (WQSZ), Eastern Canada" Remote Sensing 14, no. 15: 3587. https://doi.org/10.3390/rs14153587
APA StyleGiona Bucci, M., & Schoenbohm, L. M. (2022). Tectono-Geomorphic Analysis in Low Relief, Low Tectonic Activity Areas: Case Study of the Temiskaming Region in the Western Quebec Seismic Zone (WQSZ), Eastern Canada. Remote Sensing, 14(15), 3587. https://doi.org/10.3390/rs14153587

