Updated GOES-13 Heliosat-2 Method for Global Horizontal Irradiation in the Americas
Abstract
:1. Introduction
2. Materials and Methods
2.1. GOES-13 Data
GOES-13 Image Requests per Region
- North America: 99° W and 32° N to 86° W and 42° N.
- South America:
- –
- Brasilia and Petrolina stations: 50° W and 8°S to 38° W and 18° S;
- –
- Florianopolis and São Martinho da Serra stations: 56° W and 32° S to 46° W and 25° S.
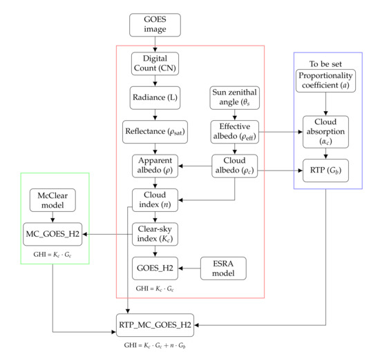
2.2. Description of the RTP_MC_GOES_H2 Method
2.2.1. The Original GOES_H2 Method
2.2.2. The MC_GOES_H2 Method
2.2.3. The RTP_MC_GOES_H2 Method
2.3. Choice of Ground Stations
Climate
2.4. Configurations
2.5. Metrics
2.5.1. Mean Bias Error
2.5.2. Root-Mean-Square Error
2.5.3. R-Squared
3. Results
3.1. Comparison between GOES_H2, MC_GOES_H2 and RTP_MC_GOES_H2 Estimates
3.2. Comparison between GOES_H2 and RTP_MC_GOES_H2 for North America
3.3. Comparison between GOES_H2 and RTP_MC_GOES_H2 for South America
3.4. Comparison to Other Estimations
- The Copernicus Atmosphere Monitoring Service (CAMS) radiation service.The spatial coverage is the same as that of Meteosat. Thus, GHI estimates were only compared to BSRN stations in South America. Furthermore, Meteosat has a resolution of 3 km at nadir. Moreover, Heliosat-4 is the algorithm used for the estimation [18].
- The National Solar Radiation Database (NSRDB).NSRDB [41] provides GHI estimation via a physical solar model that uses information from multiple satellites. The resolution of the satellite data is about 4 km.
- The NASA Prediction Of Worldwide Energy Resources (POWER).POWER [17] uses a specific NASA algorithm to estimate GHI. The method combines many types of climatic and meteorological information from different satellites. The data resolution is approximately 50 km.
4. Discussion
5. Conclusions
Author Contributions
Funding
Institutional Review Board Statement
Informed Consent Statement
Data Availability Statement
Acknowledgments
Conflicts of Interest
References
- Boyle, G. Renewable Energy; Oxford University Press & The Open University: Oxford, UK, 2004. [Google Scholar]
- Dinçer, F. The analysis on photovoltaic electricity generation status, potential and policies of the leading countries in solar energy. Renew. Sustain. Energy Rev. 2011, 15, 713–720. [Google Scholar] [CrossRef]
- Program, E.S.M.A. Global Photovoltaic Power Potential by Country. 2020. Available online: https://documents1.worldbank.org/curated/en/466331592817725242/pdf/Global-Photovoltaic-Power-Potential-by-Country.pdf (accessed on 1 October 2021).
- Lorenz, E.; Hurka, J.; Heinemann, D.; Beyer, H.G. Irradiance Forecasting for the Power Prediction of Grid-Connected Photovoltaic Systems. IEEE J. Sel. Top. Appl. Earth Obs. Remote Sens. 2009, 2, 2–10. [Google Scholar] [CrossRef]
- Li, J.; Ward, J.K.; Tong, J.; Collins, L.; Platt, G. Machine learning for solar irradiance forecasting of photovoltaic system. Renew. Energy 2016, 90, 542–553. [Google Scholar] [CrossRef]
- Perez, R.; Seals, R.; Stewart, R.; Zelenka, A.; Estrada-Cajigal, V. Using satellite-derived insolation data for the site/time specific simulation of solar energy systems. Sol. Energy 1994, 53, 491–495. [Google Scholar] [CrossRef]
- Rigollier, C.; Lefèvre, M.; Wald, L. The method Heliosat-2 for deriving shortwave solar radiation from satellite images. Solar Energy 2004, 77, 159–169. [Google Scholar] [CrossRef] [Green Version]
- Inman, R.H.; Pedro, H.T.; Coimbra, C.F. Solar forecasting methods for renewable energy integration. Prog. Energy Combust. Sci. 2013, 39, 535–576. [Google Scholar] [CrossRef]
- Huang, G.; Li, Z.; Li, X.; Liang, S.; Yang, K.; Wang, D.; Zhang, Y. Estimating surface solar irradiance from satellites: Past, present, and future perspectives. Remote Sens. Environ. 2019, 233, 111371. [Google Scholar] [CrossRef]
- Gautier, C.; Diak, G.; Masse, S. A Simple Physical Model to Estimate Incident Solar Radiation at the Surface from GOES Satellite Data. J. Appl. Meteorol. Climatol. 1980, 19, 1005–1012. [Google Scholar] [CrossRef] [Green Version]
- O’Hirok, W.; Gautier, C. A Three-Dimensional Radiative Transfer Model to Investigate the Solar Radiation within a Cloudy Atmosphere. Part I: Spatial Effects. J. Atmos. Sci. 1998, 55, 2162–2179. [Google Scholar] [CrossRef]
- Perez, R.; Ineichen, P.; Moore, K.; Kmiecik, M.; Chain, C.; George, R.; Vignola, F. A New Operational Model for Satellite-Derived Irradiances: Description and Validation. Solar Energy 2002, 73, 307–317. [Google Scholar] [CrossRef] [Green Version]
- Martins, F.; Pereira, E.; Abreu, S. Satellite-derived solar resource maps for Brazil under SWERA project. Sol. Energy 2007, 81, 517–528. [Google Scholar] [CrossRef]
- Stephens, G.L.; Gabriel, P.M.; Partain, P.T. Parameterization of Atmospheric Radiative Transfer. Part I: Validity of Simple Models. J. Atmos. Sci. 2001, 58, 3391–3409. [Google Scholar] [CrossRef]
- Sengupta, M.; Habte, A.; Gueymard, C.; Wilbert, S.; Renne, D. Best Practices Handbook for the Collection and Use of Solar Resource Data for Solar Energy Applications, 2nd ed.; National Renewable Energy Laboratory: Golden, CO, USA, 2017. [Google Scholar] [CrossRef]
- Gueymard, C.A. REST2: High-performance solar radiation model for cloudless-sky irradiance, illuminance, and photosynthetically active radiation—Validation with a benchmark dataset. Sol. Energy 2008, 82, 272–285. [Google Scholar] [CrossRef]
- Sparks, A.H. nasapower: A NASA POWER Global Meteorology, Surface Solar Energy and Climatology Data Client for R. J. Open Source Softw. 2018, 3, 1035. [Google Scholar] [CrossRef] [Green Version]
- Qu, Z.; Oumbe, A.; Blanc, P.; Espinar, B.; Gesell, G.; Gschwind, B.; Klüser, L.; Lefèvre, M.; Saboret, L.; Schroedter-Homscheidt, M.; et al. Fast radiative transfer parameterisation for assessing the surface solar irradiance: The Heliosat-4 method. Meteorol. Z. 2017, 26, 33–57. [Google Scholar] [CrossRef]
- Lefèvre, M.; Oumbe, A.; Blanc, P.; Espinar, B.; Gschwind, B.; Qu, Z.; Wald, L.; Schroedter-Homscheidt, M.; Hoyer-Klick, C.; Arola, A.; et al. McClear: A new model estimating downwelling solar radiation at ground level in clear-sky conditions. Atmos. Meas. Tech. 2013, 6, 2403–2418. [Google Scholar] [CrossRef] [Green Version]
- Oumbe, A.; Qu, Z.; Blanc, P.; Lefèvre, M.; Wald, L.; Cros, S. Decoupling the effects of clear atmosphere and clouds to simplify calculations of the broadband solar irradiance at ground level. Geosci. Model Dev. 2014, 7, 1661–1669. [Google Scholar] [CrossRef] [Green Version]
- Betcke, J.; Kuhlemann, R.; Hammer, A.; Drews, A.; Lorenz, E.; Girodo, M.; Heinemann, D.; Wald, L.; Cros, S.; Schroedter-Homscheidt, M.; et al. Energy-Specific Solar Radiation Data from Meteosat Second Generation (MSG): The Heliosat-3 Project, Final Report; Technical Report; University of Oldenburg: Oldenburg, Germany, 2006. [Google Scholar] [CrossRef]
- Mueller, R.; Dagestad, K.; Ineichen, P.; Schroedter-Homscheidt, M.; Cros, S.; Dumortier, D.; Kuhlemann, R.; Olseth, J.; Piernavieja, G.; Reise, C.; et al. Rethinking satellite-based solar irradiance modelling: The SOLIS clear-sky module. Remote Sens. Environ. 2004, 91, 160–174. [Google Scholar] [CrossRef]
- Rigollier, C.; Bauer, O.; Wald, L. On the clear sky model of the ESRA—European Solar Radiation Atlas—With respect to the heliosat method. Sol. Energy 2000, 68, 33–48. [Google Scholar] [CrossRef] [Green Version]
- Albarelo, T.; Marie-Joseph, I.; Primerose, A.; Seyler, F.; Wald, L.; Linguet, L. Optimizing the Heliosat-II Method for Surface Solar Irradiation Estimation with GOES Images. Can. J. Remote. Sens. 2015, 41, 86–100. [Google Scholar] [CrossRef]
- Lefèvre, M.; Wald, L.; Diabate, L. Using reduced data sets ISCCP-B2 from the Meteosat satellites to assess surface solar irradiance. Solar Energy 2007, 81, 240–253. [Google Scholar] [CrossRef] [Green Version]
- Marie-Joseph, I.; Linguet, L.; Gobindass, M.L.; Wald, L. On the applicability of the Heliosat-2 method to assess surface solar irradiance in the intertropical convergence zone, French Guiana. Int. J. Remote Sens. 2013, 34, 3012–3027. [Google Scholar] [CrossRef] [Green Version]
- Fillol, E.; Albarelo, T.; Primerose, A.; Wald, L.; Linguet, L. Spatiotemporal indicators of solar energy potential in the Guiana Shield using GOES images. Renew. Energy 2017, 111, 11–25. [Google Scholar] [CrossRef] [Green Version]
- Diallo, M.; Albarelo, T.; Primerose, A.; Linguet, L. Improving the Heliosat-2 method for surface solar irradiation estimation under cloudy sky areas. Solar Energy 2018, 169, 565–576. [Google Scholar]
- McArthur, L.J.B. Baseline Surface Radiation Network (BSRN). Operations Manual. 2005. Available online: https://bsrn.awi.de/ (accessed on 1 June 2018).
- National Aeronautics and Space Administration. GOES N Data Book. 2005. Available online: https://www.nasa.gov/pdf/148080main_GOES-N%20Databook%20with%20Copyright.pdf (accessed on 1 October 2021).
- Nguyen, L.; Doelling, D.; Minnis, P.; Ayers, J.K. Rapid technique to cross-calibrate satellite imager visible channels. In Proceedings of the SPIE Proceedings, Denver, CO, USA, 26 October 2004; Volume 5542. [Google Scholar] [CrossRef]
- Taylor, V.R.; Stowe, L.L. Reflectance characteristics of uniform Earth and cloud surfaces derived from NIMBUS-7 ERB. J. Geophys. Res. Atmos. 1984, 89, 4987–4996. [Google Scholar] [CrossRef]
- Remund, J.; Wald, L.; Lefèvre, M.; Ranchin, T.; Page, J. Worldwide Linke Turbidity Information. In Proceedings of the ISES Solar World Congress, Goteborg, Sweden, 16–19 June 2003. [Google Scholar]
- CAMS McClear Service for Irradiation under Clear-Sky. Available online: http://www.soda-pro.com/web-services/radiation/cams-mcclear (accessed on 1 October 2021).
- Gautier, C.; Landsfeld, M. Surface Solar Radiation Flux and Cloud Radiative Forcing for the Atmospheric Radiation Measurement (ARM) Southern Great Plains (SGP): A Satellite, Surface Observations, and Radiative Transfer Model Study. J. Atmos. Sci. 1997, 54, 1289–1307. [Google Scholar] [CrossRef]
- Diak, G.; Gautier, C. Improvements to a Simple Physical Model for Estimating Insolation From GOES Data. J. Appl. Meteorol. 1983, 22, 505–508. [Google Scholar] [CrossRef] [Green Version]
- Geiger, M.; Diabaté, L.; Ménard, L.; Wald, L. A web service for controlling the quality of measurements of global solar irradiation. Sol. Energy 2002, 73, 475–480. [Google Scholar] [CrossRef] [Green Version]
- Kottek, M.; Grieser, J.; Beck, C.; Rudolf, B.; Rubel, F. World Map of the Köppen-Geiger climate classification updated. Meteorol. Z. 2006, 15, 259–263. [Google Scholar] [CrossRef]
- Global Modeling and Assimilation Office (GMAO). MERRA-2 tavg1_2d_slv_Nx: 2d,1-Hourly, Time-Averaged, Single-Level, Assimilation, Single-Level Diagnostics V5.12.4, Greenbelt, MD, USA, Goddard Earth Sciences Data and Information Services Center (GES DISC). 2015. Available online: https://cmr.earthdata.nasa.gov/search/concepts/C1276812862-GES_DISC.html (accessed on 5 May 2021). [CrossRef]
- Gelaro, R.; McCarty, W.; Suárez, M.J.; Todling, R.; Molod, A.; Takacs, L.; Randles, C.A.; Darmenov, A.; Bosilovich, M.G.; Reichle, R.; et al. The Modern-Era Retrospective Analysis for Research and Applications, Version 2 (MERRA-2). J. Clim. 2017, 30, 5419–5454. [Google Scholar] [CrossRef]
- Sengupta, M.; Xie, Y.; Lopez, A.; Habte, A.; Maclaurin, G.; Shelby, J. The National Solar Radiation Data Base (NSRDB). Renew. Sustain. Energy Rev. 2018, 89, 51–60. [Google Scholar] [CrossRef]
- Allen, R.C.; Durkee, P.A.; Wash, C.H. Snow/Cloud Discrimination with Multispectral Satellite Measurements. J. Appl. Meteorol. Climatol. 1990, 29, 994–1004. [Google Scholar] [CrossRef] [Green Version]
- Miller, S.D.; Lee, T.F.; Fennimore, R.L. Satellite-Based Imagery Techniques for Daytime Cloud/Snow Delineation from MODIS. J. Appl. Meteorol. 2005, 44, 987–997. [Google Scholar] [CrossRef]
- Kay, S.; Hedley, J.D.; Lavender, S. Sun Glint Correction of High and Low Spatial Resolution Images of Aquatic Scenes: A Review of Methods for Visible and Near-Infrared Wavelengths. Remote Sens. 2009, 1, 697–730. [Google Scholar] [CrossRef] [Green Version]
- Schmit, T.J.; Griffith, P.; Gunshor, M.M.; Daniels, J.M.; Goodman, S.J.; Lebair, W.J. A Closer Look at the ABI on the GOES-R Series. Bull. Am. Meteorol. Soc. 2017, 98, 681–698. [Google Scholar] [CrossRef]










| Station | Location | Latitude | Longitude | Altitude (m) |
|---|---|---|---|---|
| North America | ||||
| Billings | Center | ° N | ° W | 317 |
| Bondville | Center/East | ° N | ° W | 213 |
| Goodwin Creek | Center/East | ° N | ° W | 98 |
| Southern Great Plains | Center | ° N | ° W | 318 |
| South America | ||||
| Brasilia | Center | ° S | ° W | 1023 |
| Florianopolis | South | ° S | ° W | 11 |
| Petrolina | Center/North | ° S | ° W | 387 |
| São Martinho da Serra | South | ° S | ° W | 489 |
| Number of Data and Mean of Global Horizontal Irradiation | |||||
|---|---|---|---|---|---|
| Station | Number of Data | GHI Mean Wh/m | |||
| BSRN | GOES_H2 | MC_GOES_H2 | RTP_MC_GOES_H2 | ||
| All | 24,423 | ||||
| North America | 15,614 | ||||
| Billings | 3832 | ||||
| Bondville | 3953 | ||||
| Goodwin Creek | 3995 | ||||
| Southern Great Plains | |||||
| South America | 8809 | ||||
| Brasilia | 2874 | ||||
| Florianopolis | 1522 | ||||
| Petrolina | 3050 | ||||
| São Martinho da Serra | 1363 | ||||
| Mean Bias Error | |||||
| Station | MBE Wh/m (%) | ||||
| GOES_H2 | MC_GOES_H2 | RTP_MC_GOES_H2 | |||
| All | () | () | () | ||
| North America | () | () | () | ||
| Billings | () | () | () | ||
| Bondville | () | () | () | ||
| Goodwin Creek | () | () | () | ||
| Southern Great Plains | () | () | () | ||
| South America | () | () | () | ||
| Brasilia | () | () | () | ||
| Florianopolis | () | () | () | ||
| Petrolina | () | () | () | ||
| São Martinho da Serra | () | () | () | ||
| Root-Mean Square Error | |||||
| Station | RMSE Wh/m (%) | ||||
| GOES_H2 | MC_GOES_H2 | RTP_MC_GOES_H2 | |||
| All | () | () | () | ||
| North America | () | () | () | ||
| Billings | () | () | () | ||
| Bondville | () | () | () | ||
| Goodwin Creek | () | () | () | ||
| Southern Great Plains | () | () | () | ||
| South America | () | () | () | ||
| Brasilia | () | () | () | ||
| Florianopolis | () | () | () | ||
| Petrolina | () | () | () | ||
| São Martinho da Serra | () | () | () | ||
| Month | Number of Data | % of Data Involved |
|---|---|---|
| 1 | 5 | |
| 2 | 68 | |
| 3 | 37 | |
| 8 | 1 | |
| 11 | 8 |
| Configuration | Number of Data | MBE Wh/m (%) | RMSE Wh/m (%) | R |
|---|---|---|---|---|
| 8–18 h | 1522 | () | () | |
| 9–17 h | 1175 | () | () |
Publisher’s Note: MDPI stays neutral with regard to jurisdictional claims in published maps and institutional affiliations. |
© 2022 by the authors. Licensee MDPI, Basel, Switzerland. This article is an open access article distributed under the terms and conditions of the Creative Commons Attribution (CC BY) license (https://creativecommons.org/licenses/by/4.0/).
Share and Cite
Bechet, J.; Albarelo, T.; Macaire, J.; Salloum, M.; Zermani, S.; Primerose, A.; Linguet, L. Updated GOES-13 Heliosat-2 Method for Global Horizontal Irradiation in the Americas. Remote Sens. 2022, 14, 224. https://doi.org/10.3390/rs14010224
Bechet J, Albarelo T, Macaire J, Salloum M, Zermani S, Primerose A, Linguet L. Updated GOES-13 Heliosat-2 Method for Global Horizontal Irradiation in the Americas. Remote Sensing. 2022; 14(1):224. https://doi.org/10.3390/rs14010224
Chicago/Turabian StyleBechet, Jessica, Tommy Albarelo, Jérémy Macaire, Maha Salloum, Sara Zermani, Antoine Primerose, and Laurent Linguet. 2022. "Updated GOES-13 Heliosat-2 Method for Global Horizontal Irradiation in the Americas" Remote Sensing 14, no. 1: 224. https://doi.org/10.3390/rs14010224
APA StyleBechet, J., Albarelo, T., Macaire, J., Salloum, M., Zermani, S., Primerose, A., & Linguet, L. (2022). Updated GOES-13 Heliosat-2 Method for Global Horizontal Irradiation in the Americas. Remote Sensing, 14(1), 224. https://doi.org/10.3390/rs14010224

