Freeze-Thaw Deformation Cycles and Temporal-Spatial Distribution of Permafrost along the Qinghai-Tibet Railway Using Multitrack InSAR Processing
Abstract
:1. Introduction
2. Study Area and Dataset
2.1. Study Area
2.2. Qinghai-Tibet Railway
2.3. Sentinel-1 Dataset
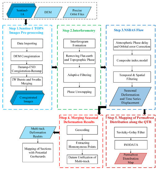
3. Methodology
3.1. Composite Index Model Based on the NSBAS Method
3.2. NSBAS Method
3.3. Merging of Seasonal Deformation Results of Multi-Track Sentinel-1 Images
3.4. Permafrost Distribution Mapping Based on InSAR Time Series Deformation
4. Results and Analysis
4.1. Seasonal Deformation Results along the QTR
4.2. Spatial Distribution and Deformation Factors Analysis of the Geohazard-Prone Sections
4.2.1. Xidatan
4.2.2. Braided Stream Plains and Salt Lake
4.2.3. Wudaoliang to Wuli
4.2.4. Naqu to Lhasa
4.3. Permafrost Distribution Map along the QTR
4.4. Validation of the InSAR Results
5. Discussion
5.1. Comparison with Other Permafrost Deformation Studies along the QTR
5.2. Advantages and Limitations of Permafrost Distribution Mapping
- (1)
- The deformation law of permafrost is complex, the deformation laws of some permafrost areas and seasonally frozen ground are similar.
- (2)
- Unfortunately, the deformation law of unfrozen ground cannot be distinguished.
- (3)
- There are some errors in the calculation process of InSAR method, such as unwrapping phase errors, residual topographic phase errors, and residual atmospheric phase errors, etc. These errors may lead to the incorrect time series deformation results which are related to permafrost distribution.
- (4)
- Without combining other measured data, only time series deformation is used as the input data, and the classification basis is relatively simple.
6. Conclusions
Author Contributions
Funding
Institutional Review Board Statement
Informed Consent Statement
Data Availability Statement
Acknowledgments
Conflicts of Interest
References
- Dobiński, W. International Encyclopedia of Geography: People, the Earth, Environment and Technology. In Permafrost: Definition and Extent; Wiley: Houston, TX, USA, 2016; pp. 1–10. [Google Scholar]
- Wang, T.; Wu, T.; Wang, P.; Li, R.; Xie, C.; Zou, D. Spatial distribution and changes of permafrost on the Qinghai-Tibet Plateau revealed by statistical models during the period of 1980 to 2010. Sci. Total Environ. 2019, 650, 661–670. [Google Scholar] [CrossRef] [PubMed]
- Cao, B.; Zhang, T.; Wu, Q.; Sheng, Y.; Zhao, L.; Zou, D. Permafrost zonation index map and statistics over the Qinghai–Tibet Plateau based on field evidence. Permafr. Periglac. Process. 2019, 30, 178–194. [Google Scholar] [CrossRef]
- Wu, T.; Zhao, L.; Li, R.; Wang, Q.; Xie, C.; Pang, Q. Recent ground surface warming and its effects on permafrost on the central Qinghai-Tibet Plateau. Int. J. Climatol. 2013, 33, 920–930. [Google Scholar] [CrossRef]
- Zhao, L.; Wu, T.; Xie, C.; Li, R.; Wu, X.; Yao, J.; Yue, G.; Xiao, Y. Support geoscience research, environmental management, and engineering construction with investigation and monitoring on permafrost in the Qinghai-Tibet Plateau, China. Bull. Chin. Acad. Sci. 2017, 32, 1159–1168. [Google Scholar]
- Cheng, G.; Zhao, L.; Li, R.; Wu, X.; Sheng, Y.; Hu, G.; Zou, D.; Jin, H.; Li, X.; Wu, Q. Characteristic, changes and impacts of permafrost on Qinghai-Tibet Plateau. Chin. Sci. Bull. 2019, 64, 2783–2795. [Google Scholar]
- Zhao, L.; Wu, Q.; Marchenko, S.; Sharkhuu, N. Thermal state of permafrost and active layer in Central Asia during the International Polar Year. Permafr. Periglac. Process. 2010, 21, 198–207. [Google Scholar] [CrossRef] [Green Version]
- Biskaborn, B.K.; Smith, S.L.; Noetzli, J.; Matthes, H.; Vieira, G.; Streletskiy, D.A.; Schoeneich, P.; Romanovsky, V.E.; Lewkowicz, A.G.; Abramov, A. Permafrost is warming at a global scale. Nat. Commun. 2019, 10, 264. [Google Scholar] [CrossRef] [Green Version]
- Jin-ping, L.; Yu, S. Analysis of the thermal stability of an embankment under different pavement types in high temperature permafrost regions. Cold Reg. Sci. Technol. 2008, 54, 120–123. [Google Scholar] [CrossRef]
- Wu, Q.; Niu, F. Permafrost changes and engineering stability in Qinghai-Xizang Plateau. Chin. Sci. Bull. 2013, 58, 1079–1094. [Google Scholar] [CrossRef] [Green Version]
- Zheng, B.; Zhang, J.; Qin, Y. Investigation for the deformation of embankment underlain by warm and ice-rich permafrost. Cold Reg. Sci. Technol. 2010, 60, 161–168. [Google Scholar] [CrossRef]
- Tai, B.; Wu, Q.; Zhang, Z.; Xu, X. Cooling performance and deformation behavior of crushed-rock embankments on the Qinghai-Tibet Railway in permafrost regions. Eng. Geol. 2020, 265, 105453. [Google Scholar] [CrossRef]
- Youhua, R.; Xin, L. Progress, Challenges and Opportunities of Permafrost Mapping in China. Adv. Earth Sci. 2019, 34, 1015–1027. (In Chinese) [Google Scholar]
- Qin, Y.; Zhang, J.; Li, G.; Qu, G. Settlement characteristics of unprotected embankment along the Qinghai–Tibet Railway. Cold Reg. Sci. Technol. 2010, 60, 84–91. [Google Scholar] [CrossRef]
- Chen, D.; Fu, Y.-S.; Cai, B.; Yuan, Y.-X. Modeling and algorithms of GPS data reduction for the Qinghai–Tibet railway. IEEE Trans. Intell. Transp. Syst. 2010, 11, 753–758. [Google Scholar] [CrossRef]
- Niu, F.; Luo, J.; Lin, Z.; Liu, M.; Yin, G. Thaw-induced slope failures and susceptibility mapping in permafrost regions of the Qinghai–Tibet Engineering Corridor, China. Nat. Hazards 2014, 74, 1667–1682. [Google Scholar] [CrossRef]
- Rouyet, L.; Lauknes, T.R.; Christiansen, H.H.; Strand, S.M.; Larsen, Y. Seasonal dynamics of a permafrost landscape, Adventdalen, Svalbard, investigated by InSAR. Remote Sens. Environ. 2019, 231, 111236. [Google Scholar] [CrossRef]
- Zhang, Z.; Wang, M.; Wu, Z.; Liu, X. Permafrost deformation monitoring along the qinghai-tibet plateau engineering corridor using InSAR observations with multi-sensor SAR datasets from 1997–2018. Sensors 2019, 19, 5306. [Google Scholar] [CrossRef] [PubMed] [Green Version]
- Daout, S.; Doin, M.P.; Peltzer, G.; Socquet, A.; Lasserre, C. Large-scale InSAR monitoring of permafrost freeze-thaw cycles on the Tibetan Plateau. Geophys. Res. Lett. 2017, 44, 901–909. [Google Scholar] [CrossRef]
- Rudy, A.C.; Lamoureux, S.F.; Treitz, P.; Short, N.; Brisco, B. Seasonal and multi-year surface displacements measured by DInSAR in a High Arctic permafrost environment. Int. J. Appl. Earth Obs. Geoinf. 2018, 64, 51–61. [Google Scholar] [CrossRef]
- Antonova, S.; Sudhaus, H.; Strozzi, T.; Zwieback, S.; Kääb, A.; Heim, B.; Langer, M.; Bornemann, N.; Boike, J. Thaw subsidence of a yedoma landscape in northern Siberia, measured in situ and estimated from TerraSAR-X interferometry. Remote Sens. 2018, 10, 494. [Google Scholar] [CrossRef] [Green Version]
- Chang, L.; Hanssen, R.F. Detection of permafrost sensitivity of the Qinghai–Tibet railway using satellite radar interferometry. Int. J. Remote Sens. 2015, 36, 691–700. [Google Scholar] [CrossRef]
- Chen, F.; Lin, H.; Zhou, W.; Hong, T.; Wang, G. Surface deformation detected by ALOS PALSAR small baseline SAR interferometry over permafrost environment of Beiluhe section, Tibet Plateau, China. Remote Sens. Environ. 2013, 138, 10–18. [Google Scholar] [CrossRef]
- Zhang, X.; Zhang, H.; Wang, C.; Tang, Y.; Zhang, B.; Wu, F.; Wang, J.; Zhang, Z. Time-series InSAR monitoring of permafrost freeze-thaw seasonal displacement over Qinghai–Tibetan Plateau using Sentinel-1 data. Remote Sens. 2019, 11, 1000. [Google Scholar] [CrossRef] [Green Version]
- Zebker, H.A.; Villasenor, J. Decorrelation in interferometric radar echoes. IEEE Trans. Geosci. Remote Sens. 1992, 30, 950–959. [Google Scholar] [CrossRef] [Green Version]
- Beck, I.; Ludwig, R.; Bernier, M.; Strozzi, T.; Boike, J. Vertical movements of frost mounds in subarctic permafrost regions analyzed using geodetic survey and satellite interferometry. Earth Surf. Dyn. 2015, 3, 409–421. [Google Scholar] [CrossRef] [Green Version]
- Wang, L.; Marzahn, P.; Bernier, M.; Jacome, A.; Poulin, J.; Ludwig, R. Comparison of TerraSAR-X and ALOS PALSAR differential interferometry with multisource DEMs for monitoring ground displacement in a discontinuous permafrost region. IEEE J. Sel. Top. Appl. Earth Obs. Remote Sens. 2017, 10, 4074–4093. [Google Scholar] [CrossRef]
- Chen, F.; Lin, H.; Li, Z.; Chen, Q.; Zhou, J. Interaction between permafrost and infrastructure along the Qinghai–Tibet Railway detected via jointly analysis of C-and L-band small baseline SAR interferometry. Remote Sens. Environ. 2012, 123, 532–540. [Google Scholar] [CrossRef]
- Wang, L.; Marzahn, P.; Bernier, M.; Ludwig, R. Sentinel-1 InSAR measurements of deformation over discontinuous permafrost terrain, Northern Quebec, Canada. Remote Sens. Environ. 2020, 248, 111965. [Google Scholar] [CrossRef]
- Ferretti, A.; Prati, C.; Rocca, F. Permanent scatterers in SAR interferometry. IEEE Trans. Geosci. Remote Sens. 2001, 39, 8–20. [Google Scholar] [CrossRef]
- Chen, J.; Liu, L.; Zhang, T.; Cao, B.; Lin, H. Using persistent scatterer interferometry to map and quantify permafrost thaw subsidence: A case study of Eboling Mountain on the Qinghai-Tibet Plateau. J. Geophys. Res. Earth Surf. 2018, 123, 2663–2676. [Google Scholar] [CrossRef]
- Berardino, P.; Fornaro, G.; Lanari, R.; Sansosti, E. A new algorithm for surface deformation monitoring based on small baseline differential SAR interferograms. IEEE Trans. Geosci. Remote Sens. 2002, 40, 2375–2383. [Google Scholar] [CrossRef] [Green Version]
- Wang, J.; Wang, C.; Zhang, H.; Tang, Y.; Zhang, X.; Zhang, Z. Small-Baseline Approach for Monitoring the Freezing and Thawing Deformation of Permafrost on the Beiluhe Basin, Tibetan Plateau Using TerraSAR-X and Sentinel-1 Data. Sensors 2020, 20, 4464. [Google Scholar] [CrossRef]
- Li, Z.; Zhao, R.; Hu, J.; Wen, L.; Feng, G.; Zhang, Z.; Wang, Q. InSAR analysis of surface deformation over permafrost to estimate active layer thickness based on one-dimensional heat transfer model of soils. Sci. Rep. 2015, 5, 1–9. [Google Scholar]
- Jia, Y.; Kim, J.-W.; Shum, C.; Lu, Z.; Ding, X.; Zhang, L.; Erkan, K.; Kuo, C.-Y.; Shang, K.; Tseng, K.-H. Characterization of active layer thickening rate over the northern Qinghai-Tibetan plateau permafrost region using ALOS interferometric synthetic aperture radar data, 2007–2009. Remote Sens. 2017, 9, 84. [Google Scholar] [CrossRef] [Green Version]
- Liu, L.; Zhang, T.; Wahr, J. InSAR measurements of surface deformation over permafrost on the North Slope of Alaska. J. Geophys. Res. Earth Surf. 2010, 115, F3. [Google Scholar] [CrossRef]
- Liu, L.; Schaefer, K.; Zhang, T.; Wahr, J. Estimating 1992–2000 average active layer thickness on the Alaskan North Slope from remotely sensed surface subsidence. J. Geophys. Res. Earth Surf. 2012, 117, F1. [Google Scholar] [CrossRef]
- Zhao, R.; Li, Z.-W.; Feng, G.-C.; Wang, Q.-J.; Hu, J. Monitoring surface deformation over permafrost with an improved SBAS-InSAR algorithm: With emphasis on climatic factors modeling. Remote Sens. Environ. 2016, 184, 276–287. [Google Scholar] [CrossRef]
- Zhang, Z.; Wang, M.; Liu, X.; Wang, C.; Zhang, H. Map and Quantify the Ground Deformation Around Salt Lake in Hoh Xil, Qinghai-Tibet Plateau Using Time-Series InSAR From 2006 to 2018. IEEE J. Sel. Top. Appl. Earth Obs. Remote Sens. 2020, 14, 858–869. [Google Scholar] [CrossRef]
- Wang, C.; Zhang, Z.; Zhang, H.; Wu, Q.; Zhang, B.; Tang, Y. Seasonal deformation features on Qinghai-Tibet railway observed using time-series InSAR technique with high-resolution TerraSAR-X images. Remote Sens. Lett. 2017, 8, 1–10. [Google Scholar] [CrossRef]
- Wang, C.; Zhang, Z.; Zhang, H.; Zhang, B.; Tang, Y.; Wu, Q. Active layer thickness retrieval of Qinghai–Tibet permafrost using the TerraSAR-X InSAR technique. IEEE J. Sel. Top. Appl. Earth Obs. Remote Sens. 2018, 11, 4403–4413. [Google Scholar] [CrossRef]
- Zhang, X.; Zhang, H.; Wang, C.; Tang, Y.; Zhang, B.; Wu, F.; Wang, J.; Zhang, Z. Active Layer Thickness Retrieval Over the Qinghai-Tibet Plateau Using Sentinel-1 Multitemporal InSAR Monitored Permafrost Subsidence and Temporal-Spatial Multilayer Soil Moisture Data. IEEE Access 2020, 8, 84336–84351. [Google Scholar] [CrossRef]
- Chen, J.; Wu, Y.; O’Connor, M.; Cardenas, M.B.; Schaefer, K.; Michaelides, R.; Kling, G. Active layer freeze-thaw and water storage dynamics in permafrost environments inferred from InSAR. Remote Sens. Environ. 2020, 248, 112007. [Google Scholar] [CrossRef]
- Daout, S.; Dini, B.; Haeberli, W.; Doin, M.-P.; Parsons, B. Ice loss in the Northeastern Tibetan Plateau permafrost as seen by 16 yr of ESA SAR missions. Earth Planet. Sci. Lett. 2020, 545, 116404. [Google Scholar] [CrossRef]
- Lu, P.; Han, J.; Li, Z.; Xu, R.; Li, R.; Hao, T.; Qiao, G. Lake outburst accelerated permafrost degradation on Qinghai-Tibet Plateau. Remote Sens. Environ. 2020, 249, 112011. [Google Scholar] [CrossRef]
- Zhang, Q.; Li, Y.; Zhang, J.; Luo, Y. InSAR technique applied to the monitoring of the Qinghai–Tibet Railway. Nat. Hazards Earth Syst. Sci. 2019, 19, 2229–2240. [Google Scholar] [CrossRef] [Green Version]
- Han, J.; Lu, P. Retrieving Surface Deformation of the Qinghai-Tibet Railway Across Permafrost Areas from InSAR. In Proceedings of the IGARSS 2020–2020 IEEE International Geoscience and Remote Sensing Symposium, Waikoloa, HI, USA, 26 September–2 October 2020; pp. 3074–3077. [Google Scholar]
- Youwu, Z.; Dongxin, G. Principal characteristics of permafrost in China. J. Glaciol. Geocryol. 1982, 4, 1–19. [Google Scholar]
- Li, X.; Cheng, G. A GIS-aided response model of high-altitude permafrost to global change. Sci. China Ser. D Earth Sci. 1999, 42, 72–79. [Google Scholar] [CrossRef]
- Qiu, G. The principle of geocryological regionalization and the compilation of frozen ground map. In Geocryology in China; Zhou, Y.W., Guo, D.X., Qiu, G.Q., Cheng, G.D., Li, S.D., Eds.; Science Press: Beijing, China, 2000; pp. 162–170. [Google Scholar]
- Wang, T.; Wang, N.; Li, S. Map of the Glaciers, Frozen Ground and Desert in China, 1:4,000,000; Chinese Map Press: Beijing, China, 2006. [Google Scholar]
- Ran, Y.; Li, X.; Cheng, G.; Zhang, T.; Wu, Q.; Jin, H.; Jin, R. Distribution of permafrost in China: An overview of existing permafrost maps. Permafr. Periglac. Process. 2012, 23, 322–333. [Google Scholar] [CrossRef]
- Zou, D.; Zhao, L.; Sheng, Y.; Chen, J.; Hu, G.; Wu, T.; Wu, J.; Xie, C.; Wu, X.; Pang, Q. A new map of permafrost distribution on the Tibetan Plateau. Cryosphere 2017, 11, 2527–2542. [Google Scholar] [CrossRef] [Green Version]
- Ran, Y.; Li, X.; Cheng, G. Climate warming over the past half century has led to thermal degradation of permafrost on the Qinghai–Tibet Plateau. Cryosphere 2018, 12, 595–608. [Google Scholar] [CrossRef] [Green Version]
- Wu, Q.; Zhang, T. Changes in active layer thickness over the Qinghai-Tibetan Plateau from 1995 to 2007. J. Geophys. Res. Atmos. 2010, 115, 115. [Google Scholar] [CrossRef]
- Xi, X.; Xu, Z. Ecological environment protection in the construction of Qinghai-Tibet railway. Environ. Sci Technol. 2005, 28, 119–121. [Google Scholar]
- Chen, D.; Cheng, R. Intelligent Processing Algorithms and Applications for GPS Positioning Data of Qinghai-Tibet Railway; Springer: Berlin/Heidelberg, Germany, 2019. [Google Scholar]
- Wu, Q.; Zhang, T.; Liu, Y. Thermal state of the active layer and permafrost along the Qinghai-Xizang (Tibet) Railway from 2006 to 2010. Cryosphere 2012, 6, 607–612. [Google Scholar] [CrossRef] [Green Version]
- Wu, Q.; Cheng, G.; Ma, W.; Niu, F.; Sun, Z. Technical approaches on permafrost thermal stability for Qinghai–Tibet Railway. Geomech. Geoengin. Int. J. 2006, 1, 119–127. [Google Scholar] [CrossRef]
- Ni, J.; Wu, T.; Zhu, X.; Wu, X.; Pang, Q.; Zou, D.; Chen, J.; Li, R.; Hu, G.; Du, Y. Risk assessment of potential thaw settlement hazard in the permafrost regions of Qinghai-Tibet Plateau. Sci. Total Environ. 2021, 776, 145855. [Google Scholar] [CrossRef]
- Savitzky, A.; Golay, M.J. Smoothing and differentiation of data by simplified least squares procedures. Anal. Chem. 1964, 36, 1627–1639. [Google Scholar] [CrossRef]
- Memarsadeghi, N.; Mount, D.M.; Netanyahu, N.S.; Le Moigne, J. A fast implementation of the ISODATA clustering algorithm. Int. J. Comput. Geom. Appl. 2007, 17, 71–103. [Google Scholar] [CrossRef]
- Xu, X.; Sandwell, D.T.; Tymofyeyeva, E.; González-Ortega, A.; Tong, X. Tectonic and anthropogenic deformation at the Cerro Prieto geothermal step-over revealed by Sentinel-1A InSAR. IEEE Trans. Geosci. Remote Sens. 2017, 55, 5284–5292. [Google Scholar] [CrossRef]
- Agram, P.; Jolivet, R.; Riel, B.; Lin, Y.; Simons, M.; Hetland, E.; Doin, M.P.; Lasserre, C. New radar interferometric time series analysis toolbox released. EOS Trans. Am. Geophys. Union 2013, 94, 69–70. [Google Scholar] [CrossRef] [Green Version]
- Hu, Y.; Liu, L.; Larson, K.M.; Schaefer, K.M.; Zhang, J.; Yao, Y. GPS interferometric reflectometry reveals cyclic elevation changes in thaw and freezing seasons in a permafrost area (Barrow, Alaska). Geophys. Res. Lett. 2018, 45, 5581–5589. [Google Scholar] [CrossRef]
- Cao, B.; Zhang, T.; Peng, X.; Mu, C.; Wang, Q.; Zheng, L.; Wang, K.; Zhong, X. Thermal characteristics and recent changes of permafrost in the upper reaches of the heihe river basin, Western China. J. Geophys. Res. Atmos. 2018, 123, 7935–7949. [Google Scholar] [CrossRef]
- López-Quiroz, P.; Doin, M.-P.; Tupin, F.; Briole, P.; Nicolas, J.-M. Time series analysis of Mexico City subsidence constrained by radar interferometry. J. Appl. Geophys. 2009, 69, 1–15. [Google Scholar] [CrossRef]
- Wang, C.; Tang, Y.; Zhang, H.; You, H.; Zhang, W.; Duan, W.; Wang, J.; Dong, L.; Zhang, B. First mapping of China surface movement using supercomputing interferometric SAR technique. Sci. Bull. 2021, 66, 1608–1610. [Google Scholar] [CrossRef]
- Zhou, C.; Gong, H.; Chen, B.; Gao, M.; Cao, Q.; Cao, J.; Duan, L.; Zuo, J.; Shi, M. Land subsidence response to different land use types and water resource utilization in Beijing-Tianjin-Hebei, China. Remote Sens. 2020, 12, 457. [Google Scholar] [CrossRef] [Green Version]
- Dik, A.; El Moujahid, A.; Jebari, K.; Ettouhami, A. A new dynamic algorithm for unsupervised learning. Int. J. Innov. Comput. Inf. Control. 2015, 11, 1325–1339. [Google Scholar]
- Ball, G.H.; Hall, D.J. ISODATA, A Novel Method of Data Analysis and Pattern Classification; Stanford Research Institute: Menlo Park, CA, USA, 1965. [Google Scholar]
- ERA Monthly Averaged Data on Pressure Levels from 1979 to Present. Available online: https://cds.climate.copernicus.eu/cdsapp#!/dataset/10.24381/cds.6860a573?tab=overview (accessed on 20 October 2021).
- Yao, X.; Sun, M.; Gong, P.; Liu, B.; Li, X.; An, L.; Yan, L. Overflow probability of the salt lake in Hoh Xil region. J. Geogr. Sci. 2018, 28, 647–655. [Google Scholar] [CrossRef] [Green Version]
- Zhou, H.; Zhao, L.; Tian, L.; Wu, Z.; Xie, M.; Yuan, L.; Ni, J.; Qiao, Y.; Gao, Z.; Shi, J. Monitoring and analysis of surface deformation in the permafrost area of Wudaoliang on the Tibetan Plateau based on Sentinel-1 data. J. Glaciol. Geocryol. 2019, 41, 525–536. (In Chinese) [Google Scholar]
- Zhao, L. A New Map of Permafrost Distribution on the Tibetan Plateau (2017); National Tibetan Plateau Data Center: Beijing, China, 2019. [Google Scholar] [CrossRef]
- Hong, Z.; Jin, S. Permafrost deformation in Qinghai-Tibet Plateau time-series PS-InSAR. Bull. Surv. Mapp. 2021, 1, 35–40. (In Chinese) [Google Scholar] [CrossRef]
- Zhao, T.; Zhang, M.; Lu, J.; Yan, Z. Correlation between the ground surface deformation and influential factors in permafrost regions. J. Harbin Inst. Technol. 2021, 53, 145–153. (In Chinese) [Google Scholar] [CrossRef]
- Li, R.; Li, Z.; Han, J.; Lu, P.; Qiao, G.; Meng, X.; Hao, T.; Zhou, F. Monitoring surface deformation of permafrost in Wudaoliang Region, Qinghai–Tibet Plateau with ENVISAT ASAR data. Int. J. Appl. Earth Obs. Geoinf. 2021, 104, 102527. [Google Scholar] [CrossRef]
























| Sentinel-1 | Number of SAR Images | Angle of Incidence | Memory Occupied by Data |
|---|---|---|---|
| Track 77 Frame 470 | 80 | 39.84 | 4 G × 80 = 320 G |
| Track 77 Frame 475 | 81 | 39.37 | 4 G × 81 = 324 G |
| Track 150 Frame 475 | 82 | 39.31 | 4 G × 82 = 328 G |
| Track 150 Frame 480 | 84 | 39.80 | 4 G × 84 = 336 G |
| Track 150 Frame 485 | 87 | 39.82 | 4 G × 87 = 348 G |
| Track 150 Frame 490 | 85 | 39.86 | 4 G × 85 = 340 G |
| Track 150 Frame 495 | 86 | 39.84 | 4 G × 86 = 344 G |
| Benchmark | A | B | C |
|---|---|---|---|
| Leveling(unit:mm) | 2.2 | −8.8 | −16.6 |
| InSAR results(unit:mm) | 4.5 | −12.1 | −19.5 |
| Absolute error(unit:mm) | 2.3 | 3.3 | 2.9 |
| Study Area | InSAR Method | SAR Dataset | Observation Period | Seasonal Displacements or Deformation Rate | Authors |
|---|---|---|---|---|---|
| Beiluhe-Fenghuoshan | IPTA | ALOS-1 PALSAR and Envisat ASAR | 2007–2010 | −20–20 mm/yr | Chen et al. (2012) |
| Beiluhe-Fenghuoshan | SBAS | ALOS-1 PALSAR | 2007–2010 | −25–10 mm/yr | Chen et al. (2013) |
| Qiangtang terrane | MTInSAR | Envisat ASAR | 2007–2009 | −15–15 mm | Chang et al. (2015) |
| Beiluhe | MTInSAR | TerraSAR-X | 2014–2015 | 20–90 mm | Wang et al. (2017) |
| Naqu-Lhasa | SBAS | Envisat ASAR and TerraSAR-X | 2003–2012 | −20–20 mm/yr | Zhang et al. (2018) |
| Wudaoliang-Tuotuohe | MT-InSAR | Sentinel-1/Envisat ASAR/ERS-1 | 1997–2018 | −20–10 mm/yr | Zhang et al. (2019) |
| Wudaoliang | StaMPS-InSAR | Sentinel-1 and TerraSAR-X | 2017–2018 | −12.80–7.20 mm/yr | Han et al. (2020) |
| Wudaoliang | SBAS | Envisat ASAR | 2006–2009 | 0–40 mm/−15–15 mm/yr | Li et al. (2021) |
| Golmud-Lhasa | NSBAS | Sentinel-1 | 2017–2020 | −20–20 mm/yr | This study |
Publisher’s Note: MDPI stays neutral with regard to jurisdictional claims in published maps and institutional affiliations. |
© 2021 by the authors. Licensee MDPI, Basel, Switzerland. This article is an open access article distributed under the terms and conditions of the Creative Commons Attribution (CC BY) license (https://creativecommons.org/licenses/by/4.0/).
Share and Cite
Wang, J.; Wang, C.; Zhang, H.; Tang, Y.; Duan, W.; Dong, L. Freeze-Thaw Deformation Cycles and Temporal-Spatial Distribution of Permafrost along the Qinghai-Tibet Railway Using Multitrack InSAR Processing. Remote Sens. 2021, 13, 4744. https://doi.org/10.3390/rs13234744
Wang J, Wang C, Zhang H, Tang Y, Duan W, Dong L. Freeze-Thaw Deformation Cycles and Temporal-Spatial Distribution of Permafrost along the Qinghai-Tibet Railway Using Multitrack InSAR Processing. Remote Sensing. 2021; 13(23):4744. https://doi.org/10.3390/rs13234744
Chicago/Turabian StyleWang, Jing, Chao Wang, Hong Zhang, Yixian Tang, Wei Duan, and Longkai Dong. 2021. "Freeze-Thaw Deformation Cycles and Temporal-Spatial Distribution of Permafrost along the Qinghai-Tibet Railway Using Multitrack InSAR Processing" Remote Sensing 13, no. 23: 4744. https://doi.org/10.3390/rs13234744
APA StyleWang, J., Wang, C., Zhang, H., Tang, Y., Duan, W., & Dong, L. (2021). Freeze-Thaw Deformation Cycles and Temporal-Spatial Distribution of Permafrost along the Qinghai-Tibet Railway Using Multitrack InSAR Processing. Remote Sensing, 13(23), 4744. https://doi.org/10.3390/rs13234744

