Quantifying Marine Plastic Debris in a Beach Environment Using Spectral Analysis
Abstract
:1. Introduction
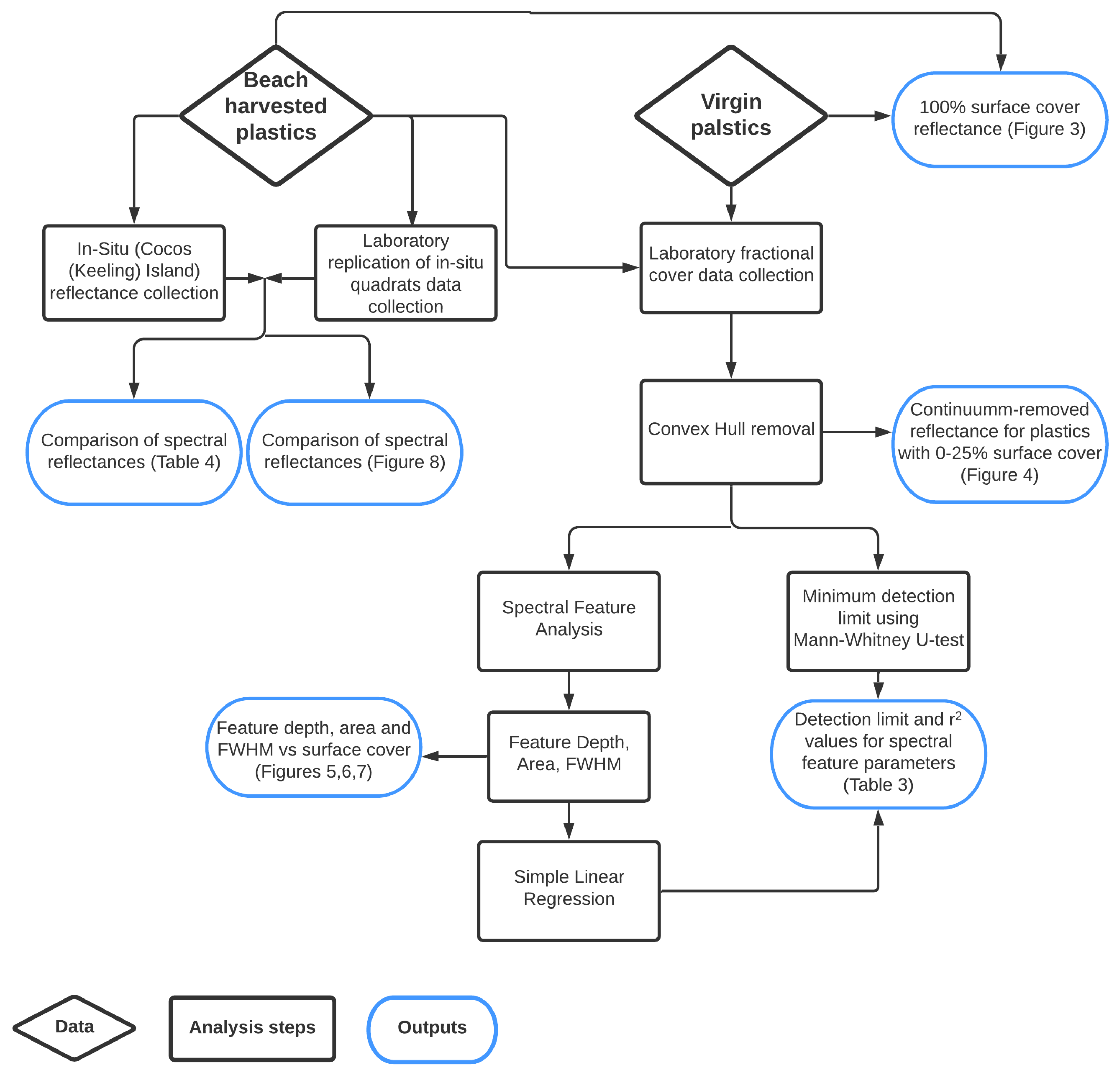
2. Materials and Methods
2.1. Field Work and Sample Collection
2.2. Laboratory Setup and Sample Preparation
2.3. Analysis
3. Results
3.1. Spectra of Marine-Harvested and Virgin Plastics
3.2. Comparison to Field Data
4. Discussion
Challenges and Future Work
5. Conclusions
Author Contributions
Funding
Data Availability Statement
Acknowledgments
Conflicts of Interest
Appendix A




References
- Pham, C.K.; Ramirez-Llodra, E.; Alt, C.H.; Amaro, T.; Bergmann, M.; Canals, M.; Company, J.B.; Davies, J.; Duineveld, G.; Galgani, F.; et al. Marine litter distribution and density in European seas, from the shelves to deep basins. PLoS ONE 2014, 9, e95839. [Google Scholar] [CrossRef] [Green Version]
- Suaria, G.; Aliani, S. Floating debris in the Mediterranean Sea. Mar. Pollut. Bull. 2014, 86, 494–504. [Google Scholar] [CrossRef]
- Jambeck, J.; Geyer, R.; Wilcox, C.; Siegler, T.; Perryman, M.; Andrady, A.; Narayan, R.; Law, K. Plastic waste inputs from Land into the Ocean. Science 2015, 347, 768–771. [Google Scholar] [CrossRef] [PubMed]
- Borrelle, S.B.; Ringma, J.; Law, K.L.; Monnahan, C.C.; Lebreton, L.; McGivern, A.; Murphy, E.; Jambeck, J.; Leonard, G.H.; Hilleary, M.A.; et al. Predicted growth in plastic waste exceeds efforts to mitigate plastic pollution. Science 2020, 369, 1515 LP–1518 LP. [Google Scholar] [CrossRef]
- Bergmann, M.; Lutz, B.; Tekman, M.B.; Gutow, L. Citizen scientists reveal: Marine litter pollutes Arctic beaches and affects wild life. Mar. Pollut. Bull. 2017, 125, 535–540. [Google Scholar] [CrossRef] [PubMed] [Green Version]
- Barnes, D.K.; Walters, A.; Gonçalves, L. Macroplastics at sea around Antarctica. Mar. Environ. Res. 2010, 70, 250–252. [Google Scholar] [CrossRef]
- Law, K.L.; Morét-Ferguson, S.E.; Goodwin, D.S.; Zettler, E.R.; Deforce, E.; Kukulka, T.; Proskurowski, G. Distribution of surface plastic debris in the eastern pacific ocean from an 11-year data set. Environ. Sci. Technol. 2014, 48, 4732–4738. [Google Scholar] [CrossRef]
- Woodall, L.C.; Sanchez-Vidal, A.; Canals, M.; Paterson, G.L.J.; Coppock, R.; Sleight, V.; Calafat, A.; Rogers, A.D.; Narayanaswamy, B.E.; Thompson, R.C. The deep sea is a major sink for microplastic debris. R. Soc. Open Sci. 2014, 1, 140317. [Google Scholar] [CrossRef] [Green Version]
- Lavers, J.L.; Dicks, L.; Dicks, M.R.; Finger, A. Significant plastic accumulation on the Cocos (Keeling) Islands, Australia. Sci. Rep. 2019, 9, 7102. [Google Scholar] [CrossRef] [PubMed]
- Lavers, J.L.; Bond, A.L. Exceptional and rapid accumulation of anthropogenic debris on one of the world’s most remote and pristine islands. Proc. Natl. Acad. Sci. USA 2017, 114, 6052–6055. [Google Scholar] [CrossRef] [Green Version]
- Pichel, W.G.; Veenstra, T.S.; Churnside, J.H.; Arabini, E.; Friedman, K.S.; Foley, D.G.; Brainard, R.E.; Kiefer, D.; Ogle, S.; Clemente-Colón, P.; et al. GhostNet marine debris survey in the Gulf of Alaska—Satellite guidance and aircraft observations. Mar. Pollut. Bull. 2012, 65, 28–41. [Google Scholar] [CrossRef] [PubMed]
- Napper, I.E.; Thompson, R.C. Marine Plastic Pollution: Other Than Microplastic. In Waste, 2nd ed.; Elsevier: Amsterdam, The Netherlands, 2019; pp. 425–442. [Google Scholar]
- Li, P.; Wang, X.; Su, M.; Zou, X.; Duan, L.; Zhang, H. Characteristics of Plastic Pollution in the Environment: A Review. Bull. Environ. Contam. Toxicol. 2021, 107, 577–584. [Google Scholar] [CrossRef] [PubMed]
- Lebreton, L.C.; Van Der Zwet, J.; Damsteeg, J.W.; Slat, B.; Andrady, A.; Reisser, J. River plastic emissions to the world’s oceans. Nat. Commun. 2017, 8, 15611. [Google Scholar] [CrossRef]
- Lebreton, L.C.; Andrady, A.; Eriksen, M.; Lebreton, L.C.; Carson, H.S.; Thiel, M.; Moore, C.J.; Borerro, J.C.; Galgani, F.; Ryan, P.G.; et al. Future scenarios of global plastic waste generation and disposal. Palgrave Commun. 2019, 5, 6. [Google Scholar] [CrossRef] [Green Version]
- Schmidt, C.; Krauth, T.; Wagner, S. Export of Plastic Debris by Rivers into the Sea. Environ. Sci. Technol. 2017, 51, 12246–12253. [Google Scholar] [CrossRef] [PubMed]
- Lebreton, L.; Slat, B.; Ferrari, F.; Sainte-Rose, B.; Aitken, J.; Marthouse, R.; Hajbane, S.; Cunsolo, S.; Schwarz, A.; Levivier, A.; et al. Evidence that the Great Pacific Garbage Patch is rapidly accumulating plastic. Sci. Rep. 2018, 8, 4666. [Google Scholar] [CrossRef] [Green Version]
- Lobelle, D.; Cunliffe, M. Early microbial biofilm formation on marine plastic debris. Mar. Pollut. Bull. 2011, 62, 197–200. [Google Scholar] [CrossRef]
- Olivelli, A.; Hardesty, B.D.; Wilcox, C. Coastal margins and backshores represent a major sink for marine debris: Insights from a continental-scale analysis. Environ. Res. Lett. 2020, in press. [Google Scholar] [CrossRef]
- Rudduck, O.A.; Lavers, J.L.; Fischer, A.M.; Stuckenbrock, S.; Sharp, P.B.; Banati, R.B. Inter-annual variation in the density of anthropogenic debris in the Tasman Sea. Mar. Pollut. Bull. 2017, 124, 51–55. [Google Scholar] [CrossRef] [PubMed]
- Hardesty, B.D.; Lawson, T.J.; van der Velde, T.; Lansdell, M.; Wilcox, C. Estimating quantities and sources of marine debris at a continental scale. Front. Ecol. Environ. 2017, 15, 18–25. [Google Scholar] [CrossRef]
- Van Sebille, E.; England, M.H.; Froyland, G. Origin, dynamics and evolution of ocean garbage patches from observed surface drifters. Environ. Res. Lett. 2012, 7, 6. [Google Scholar] [CrossRef]
- Mace, T.H. At-sea detection of marine debris: Overview of technologies, processes, issues, and options. Mar. Pollut. Bull. 2012, 65, 23–27. [Google Scholar] [CrossRef]
- Martínez-Vicente, V.; Clark, J.R.; Corradi, P.; Aliani, S.; Arias, M.; Bochow, M.; Bonnery, G.; Cole, M.; Cózar, A.; Donnelly, R.; et al. Measuring marine plastic debris from space: Initial assessment of observation requirements. Remote Sens. 2019, 11, 2443. [Google Scholar] [CrossRef] [Green Version]
- Garaba, S.P.; Aitken, J.; Slat, B.; Dierssen, H.M.; Lebreton, L.; Zielinski, O.; Reisser, J. Sensing Ocean Plastics with an Airborne Hyperspectral Shortwave Infrared Imager. Environ. Sci. Technol. 2018, 52, 11699–11707. [Google Scholar] [CrossRef] [PubMed]
- Biermann, L.; Clewley, D.; Martinez-Vicente, V.; Topouzelis, K. Finding Plastic Patches in Coastal Waters using Optical Satellite Data. Sci. Rep. 2020, 10, 5364. [Google Scholar] [CrossRef] [PubMed] [Green Version]
- Fallati, L.; Polidori, A.; Salvatore, C.; Saponari, L.; Savini, A.; Galli, P. Anthropogenic Marine Debris assessment with Unmanned Aerial Vehicle imagery and deep learning: A case study along the beaches of the Republic of Maldives. Sci. Total Environ. 2019, 693, 133581. [Google Scholar] [CrossRef] [PubMed]
- Goddijn-murphy, L.; Peters, S.; Sebille, E.V.; James, N.A.; Gibb, S. Concept for a hyperspectral remote sensing algorithm for floating marine macro plastics. Mar. Pollut. Bull. 2018, 126, 255–262. [Google Scholar] [CrossRef] [PubMed] [Green Version]
- Veenstra, T.S.; Churnside, J.H. Airborne sensors for detecting large marine debris at sea. Mar. Pollut. Bull. 2012, 65, 63–68. [Google Scholar] [CrossRef] [PubMed]
- Garaba, S.P.; Dierssen, H.M. An airborne remote sensing case study of synthetic hydrocarbon detection using short wave infrared absorption features identified from marine-harvested macro- and microplastics. Remote Sens. Environ. 2018, 205, 224–235. [Google Scholar] [CrossRef]
- Guffogg, J.A.; Soto-Berelov, M.; Jones, S.D.; Bellman, C.J.; Lavers, J.L.; Skidmore, A.K. Towards the Spectral Mapping of Plastic Debris on Beaches. Remote Sens. 2021, 13, 1850. [Google Scholar] [CrossRef]
- Garaba, S.P.; Arias, M.; Harmel, T.; Vries, R.D. Concentration, anisotropic and apparent colour effects on optical reflectance properties of virgin and ocean-harvested plastics. J. Hazard. Mater. 2020, 406, 124290. [Google Scholar] [CrossRef]
- Vázquez-Guardado, A.; Money, M.; McKinney, N.; Chanda, D. Multi-spectral infrared spectroscopy for robust plastic identification. Appl. Opt. 2015, 54, 7396. [Google Scholar] [CrossRef]
- Garaba, S.P.; Dierssen, H.M. Hyperspectral ultraviolet to shortwave infrared characteristics of marine-harvested, washed ashore and virgin plastics. Earth Syst. Sci. Data Discuss. 2019, 12, 77–86. [Google Scholar] [CrossRef] [Green Version]
- Moshtaghi, M.; Knaeps, E.; Sterckx, S.; Garaba, S. Spectral reflectance of marine macroplastics in the VNIR and SWIR measured in a controlled environment. Sci. Rep. 2021, 11, 5436. [Google Scholar] [CrossRef]
- Balsi, M.; Esposito, S.; Moroni, M. Hyperspectral characterization of marine plastic litters. In Proceedings of the 2018 IEEE International Workshop on Metrology for the Sea, Learning to Measure Sea Health Parameters, MetroSea 2018-Proceedings, Reggio Calabria, Italy, 4–6 October 2019; pp. 28–32. [Google Scholar] [CrossRef]
- Knaeps, E.; Sterckx, S.; Strackx, G.; Mijnendonckx, J.; Moshtaghi, M.; Garaba, S.P.; Meire, D. Hyperspectral-reflectance dataset of dry, wet and submerged marine litter. Earth Syst. Sci. Data 2021, 13, 713–730. [Google Scholar] [CrossRef]
- Corbari, L.; Maltese, A.; Capodici, F.; Mangano, M.C.; Sarà, G.; Ciraolo, G. Indoor spectroradiometric characterization of plastic litters commonly polluting the Mediterranean Sea: Toward the application of multispectral imagery. Sci. Rep. 2020, 10, 19850. [Google Scholar] [CrossRef] [PubMed]
- Woodroffe, C.D.; McLean, R.F.; Wallensky, E. Geomorphology of the Cocos (Keeling) Islands. Attol Res. Bull. 1994, 402, 1–33. [Google Scholar] [CrossRef]
- Kingdon, C.; Lee, Y. SpecDal Python Package. 2017. Available online: https://pypi.org/project/specdal/ (accessed on 25 April 2021).
- Kokaly, R.F. PRISM: Processing Routines in IDL for Spectroscopic Measurements (Installation Manual and User’s Guide, Version 1.0); Technical Report; US Geological Society: Reston, VA, USA, 2011.
- Clark, R.N.; Roush, T.L. Reflectance spectroscopy: Quantitative analysis techniques for remote sensing applications. J. Geophys. Res. Solid Earth 1984, 89, 6329–6340. [Google Scholar] [CrossRef]
- Therien, C. Pysptools Python Package. 2013. Available online: https://pysptools.sourceforge.io/ (accessed on 25 April 2021).
- Goddijn-Murphy, L.; Dufaur, J. Proof of concept for a model of light reflectance of plastics floating on natural waters. Mar. Pollut. Bull. 2018, 135, 1145–1157. [Google Scholar] [CrossRef] [PubMed]
- Zhou, S.; Kuester, T.; Bochow, M.; Bohn, N.; Brell, M.; Kaufmann, H. A knowledge-based, validated classifier for the identification of aliphatic and aromatic plastics by WorldView-3 satellite data. Remote Sens. Environ. 2021, 264, 112598. [Google Scholar] [CrossRef]
- Tasseron, P.; van Emmerik, T.; Peller, J.; Schreyers, L.; Biermann, L. Advancing Floating Macroplastic Detection from Space Using Experimental Hyperspectral Imagery. Remote Sens. 2021, 13, 2335. [Google Scholar] [CrossRef]
- Acuña-Ruz, T.; Uribe, D.; Taylor, R.; Amézquita, L.; Guzmán, M.C.; Merrill, J.; Martínez, P.; Voisin, L.; Mattar, B.C. Anthropogenic marine debris over beaches: Spectral characterization for remote sensing applications. Remote Sens. Environ. 2018, 217, 309–322. [Google Scholar] [CrossRef]
- Masoumi, H.; Safavi, S.; Khani, Z. Identification and Classification of Plastic Resins using Near Infrared Reflectance. Int. J. Mech. Ind. Eng. 2012, 6, 213–220. [Google Scholar]
- Moroni, M.; Mei, A.; Leonardi, A.; Lupo, E.; La Marca, F. PET and PVC separation with hyperspectral imagery. Sensors 2015, 15, 2205–2227. [Google Scholar] [CrossRef]
- Havianas. What Are Havianas Made of? Available online: https://havaianas.com.au/ (accessed on 2 September 2021).








| Materials Tested | Citation |
|---|---|
| bottle caps, buoys, ropes, nets, containers and virgin plastic samples (PVC, PA 6.6 and PA 6, LDPE, PET, PP, PS, FEP, ABS, Merlon, PMMA) | Garaba et al., 2019 [34] |
| virgin plastic pellets and plastic waste in flake and fragment form for PET, PVC, LDPE, HDPE and PE | Moshtaghi et al., 2021 and Kneaps et al., 2021 [35,37] |
| HDPE, LDPE, PP, PVC, PS, Polycarbonate (PC), PET, Polylactic acid (PLA) | Balsi et al., 2019 [36] |
| Dry and wet microplastic fragments of PET, HDPE, EVA, PP, PS | Corbari et al., 2021 [38] |
| Plastic Group (W = Weathered Debris and Likely Polymer, V = Virgin Plastic with Known Polymer) | Optical and Physical Properties | Common Items | |
|---|---|---|---|
| w | Weathered bottles (PET) | Transparent, hard | Single use bottles |
| w | Fishing debris (Nylon, Polyamide) | Opaque, Flexible, Coloured | fishing rope, nets and lines |
| w | Coloured debris fragments (PP, Polyoxymethylene (POM)) | Opaque, coloured, hard | Disposable cigarette lighters, Bottle caps, Unknown fragments |
| w | White debris fragments (HDPE, PP) | Opaque, hard, white | Pharmaceutical bottles, Toothbrushes, fragments |
| w | shoe debris (Polyurethane (PU)) | Opaque, coloured, black, foam | shoes, flip-flops |
| v | High density polyethylene (HDPE) | Transparent, hard | Single use bottles |
| v | Polypropylene (PP) | Opaque, hard | Disposable cigarette lighters, Bottle caps, Unknown fragments |
| v | Polyethylene terephthalate (PET) | Transparent, hard | Single use bottles |
| Feature (nm) | Min Detect (%) | Depth r2 | Area r2 | FWHM r2 | Min Detect (%) | Depth r2 | Area r2 | FWHM r2 |
|---|---|---|---|---|---|---|---|---|
| White Debris | Colour Debris | |||||||
| 931 | 5 | 0.91 | 0.92 | 0.84 | 11 | 0.95 | 0.96 | 0.95 |
| 1214 | 2 | 0.73 | 0.97 | 0.83 | 2 | 0.68 | 0.98 | 0.8 |
| 1420 | 3 | 0.79 | 0.97 | 0.83 | 2 | 0.74 | 0.98 | 0.79 |
| 1660 | - | - | - | - | - | - | - | - |
| 1732 | 2 | 0.72 | 0.96 | 0.83 | 2 | 0.74 | 0.98 | 0.84 |
| 2130 | - | - | - | - | - | - | - | - |
| 2280 | 5 | 0.92 | 0.85 | 0.88 | 7 | 0.94 | 0.94 | 0.94 |
| Fishing Debris | Shoe Debris | |||||||
| 931 | - | - | - | - | - | - | - | - |
| 1214 | 4 | 0.84 | 0.97 | 0.88 | 17 | p > 0.05 | p > 0.05 | p > 0.05 |
| 1420 | 5 | 0.87 | 0.97 | 0.88 | - | - | - | - |
| 1660 | - | - | - | - | - | - | - | - |
| 1732 | 4 | 0.82 | 0.97 | 0.89 | 5 | 0.88 | 0.99 | 0.9 |
| 2130 | - | - | - | - | - | - | - | - |
| 2280 | 9 | 0.97 | 0.93 | 0.95 | - | - | - | - |
| Bottle Debris | PET | |||||||
| 931 | - | - | - | - | - | - | - | - |
| 1214 | - | - | - | - | - | - | - | - |
| 1420 | - | - | - | - | - | - | - | - |
| 1660 | 4 | 0.83 | 0.97 | 0.88 | 8 | 0.9 | 0.98 | 0.93 |
| 1732 | - | - | - | - | - | - | - | - |
| 2130 | 5 | 0.89 | 0.97 | 0.92 | 9 | 0.94 | 0.97 | 0.96 |
| 2280 | 5 | 0.9 | 0.85 | 0.82 | - | - | - | - |
| HDPE | PP | |||||||
| 930 | 21 | p > 0.05 | p > 0.05 | p > 0.05 | - | - | - | - |
| 1214 | 3 | 0.72 | 0.99 | 0.79 | 8 | 0.92 | 0.99 | 0.94 |
| 1420 | 3 | 0.8 | 0.99 | 0.82 | 12 | p > 0.05 | p > 0.05 | p > 0.05 |
| 1660 | - | - | - | - | - | - | - | - |
| 1732 | 3 | 0.71 | 0.99 | 0.83 | - | - | - | - |
| 2130 | - | - | - | - | - | - | - | - |
| 2260 | - | - | - | - | 8 | 0.96 | 0.97 | 0.95 |
| Absorption Feature | Depth | Area | FWHM (nm) | Depth | Area | FWHM (nm) |
|---|---|---|---|---|---|---|
| White fragments | lab | field | ||||
| 931 | 0.94 | 4.27 | 30.4 | - | - | - |
| 1214 | 0.69 | 20.71 | 58.5 | 0.68 | 27.3 | 85.9 |
| 1732 | 0.65 | 21.23 | 67.2 | 0.69 | 20.1 | 67 |
| Colour fragments | lab | field | ||||
| 931 | 0.96 | 5.1 | 30 | - | - | - |
| 1214 | 0.84 | 12.01 | 73.3 | 0.76 | 21.01 | 88 |
| 1732 | 0.84 | 15.1 | 109 | 0.82 | 13.22 | 78 |
| Shoe debris | lab | field | ||||
| 1214 | 0.93 | 6.15 | 51.9 | 0.89 | 8.62 | 78 |
| 1732 | 0.849 | 7.29 | 36.9 | 0.83 | 9.8 | 46.5 |
| Fishing debris | lab | field | ||||
| 1214 | 0.81 | 13.06 | 49.2 | 0.86 | 12.62 | 87.3 |
| 1732 | 0.74 | 14.51 | 40.8 | 0.79 | 16.08 | 70 |
| Bottles debris | lab | field | ||||
| 1660 | 0.81 | 10.66 | 40 | 0.701 | 20.02 | 41.7 |
Publisher’s Note: MDPI stays neutral with regard to jurisdictional claims in published maps and institutional affiliations. |
© 2021 by the authors. Licensee MDPI, Basel, Switzerland. This article is an open access article distributed under the terms and conditions of the Creative Commons Attribution (CC BY) license (https://creativecommons.org/licenses/by/4.0/).
Share and Cite
Guffogg, J.A.; Blades, S.M.; Soto-Berelov, M.; Bellman, C.J.; Skidmore, A.K.; Jones, S.D. Quantifying Marine Plastic Debris in a Beach Environment Using Spectral Analysis. Remote Sens. 2021, 13, 4548. https://doi.org/10.3390/rs13224548
Guffogg JA, Blades SM, Soto-Berelov M, Bellman CJ, Skidmore AK, Jones SD. Quantifying Marine Plastic Debris in a Beach Environment Using Spectral Analysis. Remote Sensing. 2021; 13(22):4548. https://doi.org/10.3390/rs13224548
Chicago/Turabian StyleGuffogg, Jenna A., Samantha M. Blades, Mariela Soto-Berelov, Chris J. Bellman, Andrew K. Skidmore, and Simon D. Jones. 2021. "Quantifying Marine Plastic Debris in a Beach Environment Using Spectral Analysis" Remote Sensing 13, no. 22: 4548. https://doi.org/10.3390/rs13224548
APA StyleGuffogg, J. A., Blades, S. M., Soto-Berelov, M., Bellman, C. J., Skidmore, A. K., & Jones, S. D. (2021). Quantifying Marine Plastic Debris in a Beach Environment Using Spectral Analysis. Remote Sensing, 13(22), 4548. https://doi.org/10.3390/rs13224548

