How Does Peri-Urbanization Trigger Climate Change Vulnerabilities? An Investigation of the Dhaka Megacity in Bangladesh
Abstract
1. Introduction
2. Materials and Methods
2.1. Study Area
2.2. Datasets
2.3. Methods
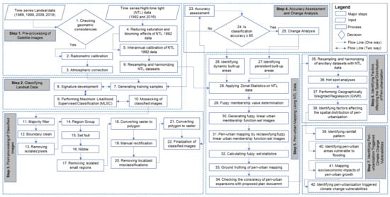
2.3.1. Pre-Processing of Satellite Images
Preprocessing of Landsat Data
Preprocessing of NTL Data
2.3.2. Classifying Landsat Data
2.3.3. Post-Processing of Classified Images
2.3.4. Accuracy Assessment of Classified Images and Change Analysis
2.3.5. Peri-Urban Mapping Using NTL Data
Recognizing the Fuzzy Characters of Peri-Urban Areas
Identifying the Suitable Fuzzy Membership Function
Selecting the Membership Value for the Fuzzy Linear Urban Membership Function
Identification of Peri-Urban Areas within the Fuzzy Linear Urban Membership Function Set Images
Derivation of Fuzzy Set Statistics for the Study Area
2.3.6. Validation of Peri-Urban Mapping
Ground Truthing of Peri-Urban Mapping
Checking the Consistency of Peri-Urban Expansions with the Proposed Plan Documents
2.3.7. Identifying Factors Affecting the Spatial Distribution of Peri-Urbanization
Pre-Processing of Ancillary Datasets
Identification of Statistically Significant Hot Spots for Interpreting Peri-Urbanization
Performing Geographically Weighted Regression
2.3.8. Identifying Peri-Urbanization Triggered Climate Change Vulnerabilities
Identifying Rainfall Pattern of the Study Area
Identification of Peri-Urban Growth Pockets Vulnerable to Flooding
Mapping the Socioeconomic Impacts of Peri-Urban Growth
3. Results
3.1. Changes in Land Cover
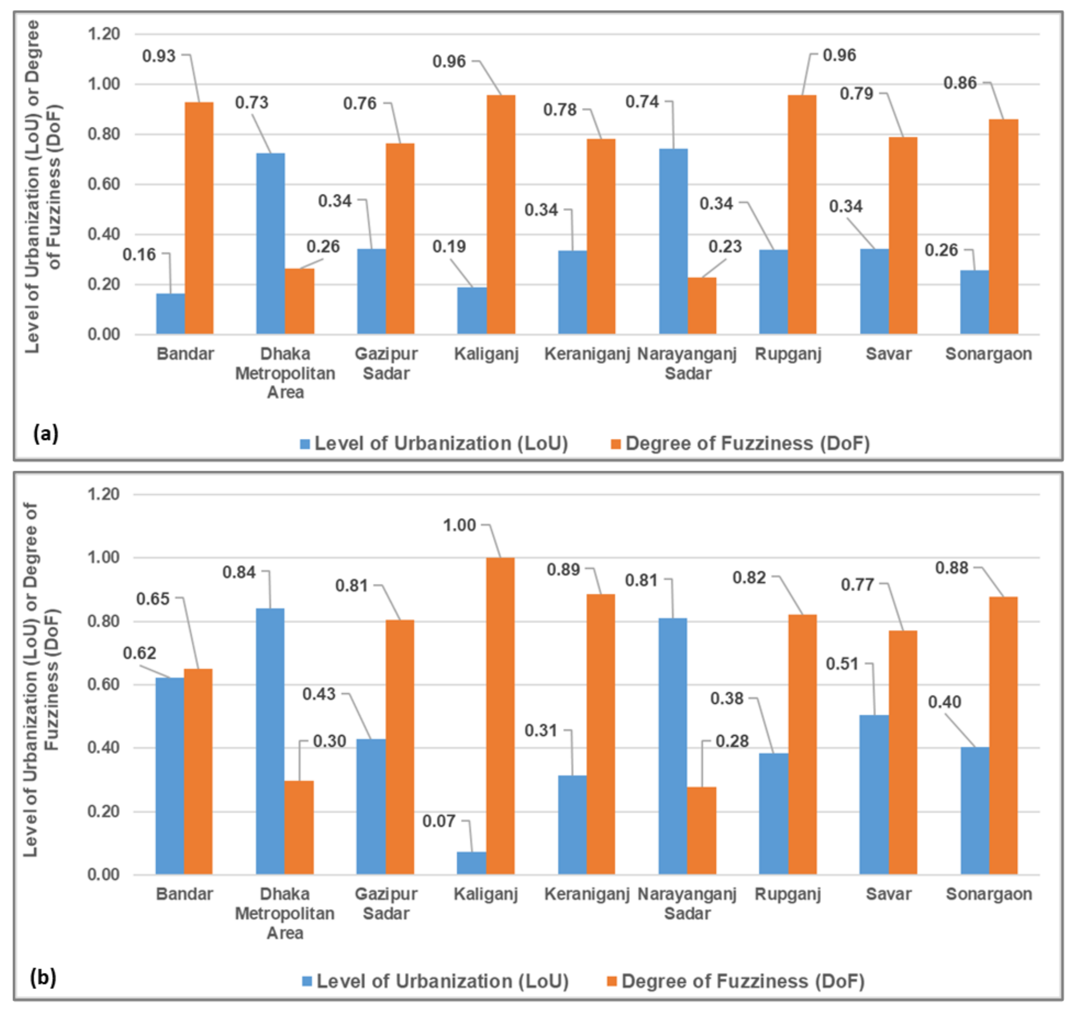
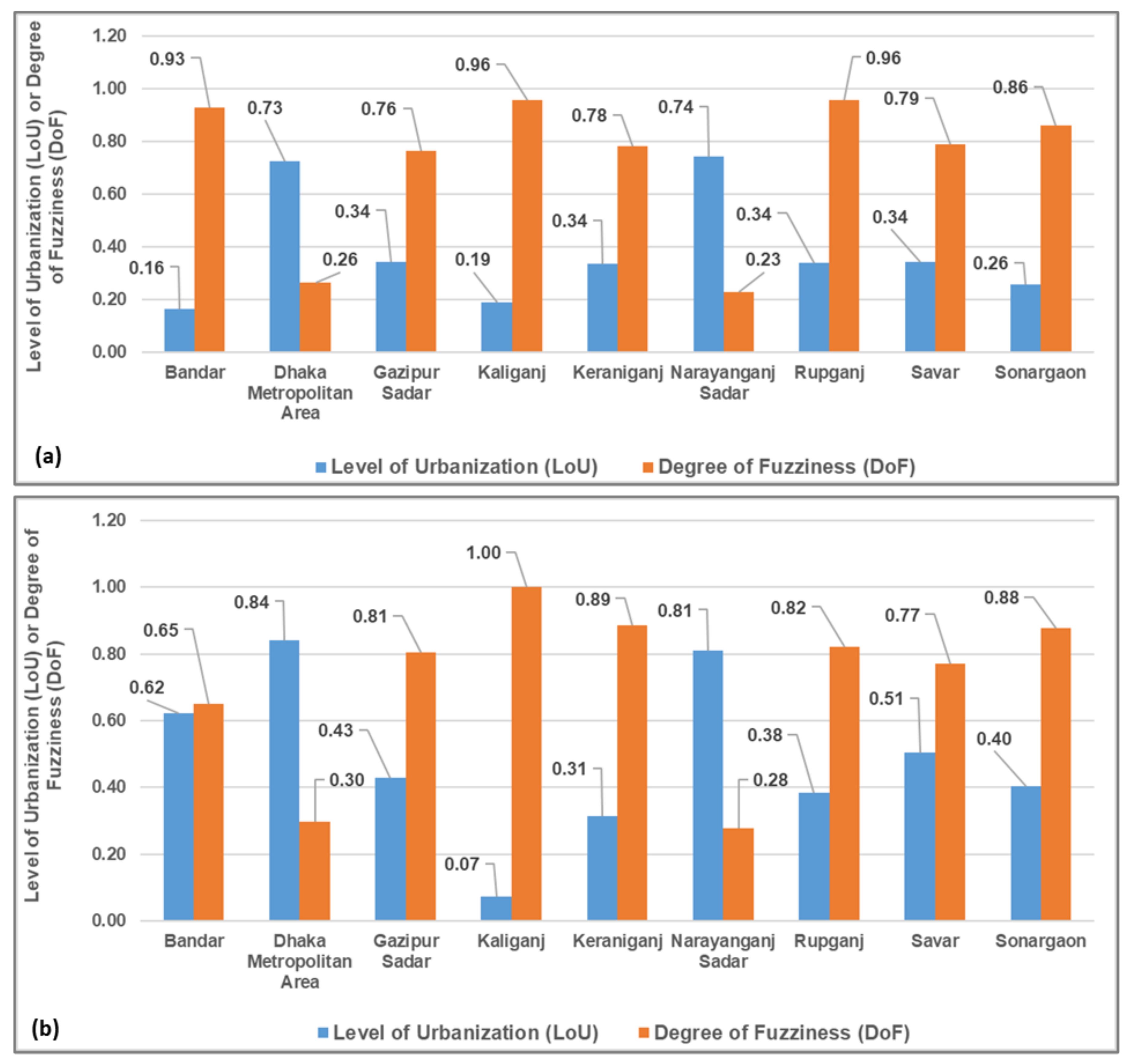
3.2. Changes in Peri-Urban Boundary
3.3. Validation of Peri-Urban Mapping
3.3.1. Ground-Truthing of Peri-Urban Mapping
3.3.2. Consistency of Peri-urban Expansions with the Proposed Plan Documents
3.4. Factors Affecting the Spatial Distribution of Peri-Urbanization
3.4.1. Identification of Statistically Significant Hot Spots for Interpreting Peri-Urbanization
Hotspots of Population Growth
Hotspots Mapping of the Standard Deviation of the Average Likelihood of Poverty
Hotspots of Elevation Pattern
Hotspots of Peri-Urbanization
3.4.2. Carrying out Geographically Weighted Regression for Interpreting Peri-Urbanization
3.5. Identifying Peri-Urbanization Triggered Climate Change Vulnerabilities
3.5.1. Identifying Rainfall Pattern of the Study Area
3.5.2. Identification of Peri-Urban Growth Pockets Vulnerable to Flooding
3.5.3. Mapping Socioeconomic Impacts of Peri-Urban Growth
Changes in Demography
Population Densification and Peri-Urban Growth
Poverty and Peri-Urban Growth
4. Discussion
4.1. Factors Affecting Peri-Urbanization
4.2. Implications for Growth Management and Natural Hazards
5. Conclusions
Author Contributions
Funding
Acknowledgments
Conflicts of Interest
References
- Yigitcanlar, T. Australian local governments’ practice and prospects with online planning. URISA J. 2006, 18, 7–17. [Google Scholar]
- Yigitcanlar, T. Rethinking Sustainable Development: Urban Management, Engineering, and Design; IGI Global: Hersey, PA, USA, 2010. [Google Scholar]
- Kamruzzaman, M.; Hine, J.; Yigitcanlar, T. Investigating the link between carbon dioxide emissions and transport-related social exclusion in rural Northern Ireland. Int. J. Environ. Sci. Technol. 2015, 12, 3463–3478. [Google Scholar] [CrossRef]
- Kamruzzaman, M.; Deilami, K.; Yigitcanlar, T. Investigating the urban heat island effect of transit-oriented development in Brisbane. J. Transp. Geogr. 2018, 66, 116–124. [Google Scholar] [CrossRef]
- Mortoja, M.; Yigitcanlar, T. Local drivers of anthropogenic climate change: Quantifying the impact through a remote sensing approach in Brisbane. Remote Sens. 2020, 12, 2270. [Google Scholar] [CrossRef]
- Yigitcanlar, T.; Kamruzzaman, M. Planning, development and management of sustainable cities: A commentary from the guest editors. Sustainability 2015, 7, 14677–14688. [Google Scholar] [CrossRef]
- Nielsen, D.L.; Brock, M.A.; Rees, G.N.; Baldwin, D.S. Effects of increasing salinity on freshwater ecosystems in Australia. Aust. J. Bot. 2003, 51, 655–665. [Google Scholar] [CrossRef]
- Carey, R.; James, S. Peri-urban agriculture in Australia: Pressure on the urban fringe. In Routledge Handbook of Landscape and Food, 1st ed.; Zeunert, J., Waterman, T., Eds.; Routledge: London, UK, 2018; pp. 213–227. [Google Scholar]
- James, S.W.; O’Neill, P.M. Planning for peri-urban agriculture: A geographically-specific, evidence-based approach from Sydney. Aust. Geogr. 2016, 47, 179–194. [Google Scholar] [CrossRef]
- Kennedy, M.; Butt, A.; Amati, M. Conflict and Change in Australia’s Peri-Urban Landscapes, 1st ed.; Routledge: London, UK, 2016; pp. 1–306. [Google Scholar]
- Ruoso, L.-E.; Plant, R. A politics of place framework for unravelling peri-urban conflict: An example of peri-urban Sydney. Aust. J. Urban Manag. 2018, 7, 57–69. [Google Scholar] [CrossRef]
- Teriman, S.; Yigitcanlar, T.; Severine, M. Urban sustainability and growth management in south-east Asian city regions: The case of Kualalumpur and Hongkong. Plan. Malays. 2009, 7, 47–68. [Google Scholar] [CrossRef]
- Woltjer, J. A global review on peri-urban development and planning. J. Perenc. Wil. Kota 2014, 25, 1–16. [Google Scholar] [CrossRef]
- Argent, N.; Tonts, M.; Jones, R.; Holmes, J. Amenity-led migration in rural Australia: A new driver of local demographic and environmental change? In Demographic Change in Australia’s Rural Landscapes; Luck, G.W., Race, D., Black, R., Eds.; Springer: Singapore, 2011; Volume 12, pp. 23–44. [Google Scholar]
- Zhao, P. Urban-rural transition in China’s metropolises: New trends in peri-urbanization in Beijing. Int. Dev. Plan. Rev. 2012, 34, 269–295. [Google Scholar] [CrossRef]
- Datta, P. Push-pull factors of documented migration from Bangladesh to west Bengal: A perception study. Qual. Rep. 2004, 9, 335–358. [Google Scholar]
- Pouliotte, J.; Smit, B.; Westerhoff, L. Adaptation and development: Livelihoods and climate change in Subarnabad, Bangladesh. Clim. Dev. 2009, 1, 31–46. [Google Scholar] [CrossRef]
- Hossain, M. Development through democratisation and decentralisation: The case of Bangladesh, South Asia. J. South Asian Stud. 2003, 26, 297–308. [Google Scholar]
- Todes, A. New directions in spatial planning? Linking strategic spatial planning and infrastructure development. J. Plan. Educ. Res. 2012, 32, 400–414. [Google Scholar] [CrossRef]
- Mortoja, M.G.; Yigitcanlar, T.; Mayere, S. What is the most suitable methodological approach to demarcate peri-urban areas? A systematic review of the literature. Land Use Policy 2020, 95, 104601. [Google Scholar] [CrossRef]
- ADB (Asian Development Bank). The Informal Sector and Informal Employment in Bangladesh, Country Report 2010; Asian Development Bank: Manila, Philippines, 2010. [Google Scholar]
- Kabir, A.; Parolin, B. Planning and development of Dhaka—A story of 400 years. In Proceedings of the Cities, Nations and Regions in Planning History, 15th International Planning History Society Conference, São Paulo, Brazil, 15–18 July 2012; The International Planning History Society (IPHS): Delft, The Netherlands, 2012. [Google Scholar]
- Weatherbase. Available online: http://www.weatherbase.com/weather/weather.php3?s=032914&refer=/ (accessed on 20 July 2020).
- Alam, M.; Rabbani, M.D.G. Vulnerabilities and responses to climate change for Dhaka. Environ. Urban 2007, 19, 81–97. [Google Scholar] [CrossRef]
- Rabbani, G.; Rahman, A.A.; Islam, N. Climate change implications for Dhaka City: A need for immediate measures to reduce vulnerability. In Resilient Cities; Otto-Zimmermann, K., Ed.; Springer: Dordrecht, The Netherlands, 2011; Volume 1, pp. 531–541. [Google Scholar]
- Siddiqui, T. Impact of Climate Change: Migration as One of the Adaptation Strategies (Working Paper Series No. 18); Refugee and Migratory Movements Research Unit (RMMRU): Dhaka, Bangladesh, 2010. [Google Scholar]
- Rigaud, K.K.; de Sherbinin, A.; Jones, B.; Bergmann, J.; Clement, V.; Ober, K.; Schewe, J.; Adamo, S.; McCusker, B.; Heuser, S. Groundswell: Preparing for Internal Climate Migration; World Bank: Washington, DC, USA, 2018. [Google Scholar]
- Ahmed, B. Climate migrants in Bangladesh: A journey towards uncertainty! In Proceedings of the Seeking Refuge in the Climate Emergency, 2020 Global Shifts Colloquium, University of Pennsylvania, Philadelphia, PA, USA, 14–16 September 2020; Perry World House: Philadelphia, PA, USA, 2020. [Google Scholar]
- Nazrul, I.; Salma, A.S. Solid waste management and the urban poor in Dhaka. In Proceedings of the Forum on Urban Infrastructure and Public Service Delivery for the Urban Poor Regional Focus, New Delhi, India, 24–25 June 2004; Urban Sustainability Laboratory: New Delhi, India, 2004. [Google Scholar]
- Baker, J.L. Bangladesh-Dhaka: Improving Living Conditions for the Urban Poor (Report No. 35824-BD); World Bank: Washington, DC, USA, 2007. [Google Scholar]
- DhakaTribune. Available online: https://www.dhakatribune.com/business/2019/04/26/apparel-sector-s-contribution-to-gdp-going-down-for-years (accessed on 20 August 2020).
- WB (World Bank). Improving Living Conditions for the Urban Poor (Paper No. 17); World Bank: Washington, DC, USA, 2007. [Google Scholar]
- Silva, C. Auckland’s urban sprawl, policy ambiguities and the peri-urbanization to Pukekohe. Urban Sci. 2019, 3, 1. [Google Scholar] [CrossRef]
- Silva, C. The rural lands of urban sprawl: Institutional changes and suburban rurality in Santiago de Chile. Asian Geogr. 2020, 37, 117–144. [Google Scholar] [CrossRef]
- Gallent, N.; Shaw, D. Spatial planning, area action plans and the rural-urban fringe. J. Environ. Plan. Manag. 2007, 50, 617–638. [Google Scholar] [CrossRef]
- Rauws, W.S.; de Roo, G. Exploring transitions in the peri-urban area. Plan. Theory Pract. 2011, 12, 269–284. [Google Scholar] [CrossRef]
- Fan, Q.; Rama, M.; Qian, J. Seize the Opportunity to Make Dhaka a Great, Vibrant City. End Poverty in South Asia, World Bank Blogs. Available online: https://blogs.worldbank.org/endpovertyinsouthasia/seize-opportunity-make-dhaka-great-vibrant-city# (accessed on 15 June 2020).
- Jahan, M. Impact of rural urban migration on physical and social environment: The case of Dhaka city. Int. J. Dev. Sustain. 2012, 1, 186–194. [Google Scholar]
- Hossain, S. Rapid urban growth and poverty in Dhaka city. Bangladesh E J. Sociol. 2008, 5, 1–24. [Google Scholar]
- BBS (Bangladesh Bureau of Statistics). Population and Housing Census 2011, Community Report: Dhaka; Statistics and Informatics Division: Dhaka, Bangladesh, 2011. Available online: http://bbs.dhaka.gov.bd/sites/default/files/files/bbs.dhaka.gov.bd/law_policy/6ed6b42c_2015_11e7_8f57_286ed488c766/Socio-Economic%20and%20demographic%20Report%202012.pdf (accessed on 15 November 2020).
- DWUA (Demographia World Urban Areas). 16th Annual Demography World Urban Areas. Available online: http://www.demographia.com/db-worldua.pdf (accessed on 10 October 2020).
- EIU (Economist Intelligence Unit). The Global Liveability Index 2019: A Free Overview; Economist Intelligence Unit: London, UK, 2019. [Google Scholar]
- USGS (United States Geological Survey). EarthExplorer. Available online: https://earthexplorer.usgs.gov/ (accessed on 11 June 2020).
- NCEI (National Centers for Environmental Information). NOAA National Centers for Environmental Information. Available online: https://ngdc.noaa.gov (accessed on 13 June 2020).
- WorldPop (www.worldpop.org—School of Geography and Environmental Science, University of Southampton; Department of Geography and Geosciences, University of Louisville; Department de Geographie, Universite de Namur), CIESIN (Center for International Earth Science Information Network). Global High-Resolution Population Denominators Project—Funded by the Bill and Melinda Gates Foundation (OPP1134076). Available online: https://www.worldpop.org/geodata/country?iso3=BGD (accessed on 11 June 2020).
- Bennett, M.M.; Smith, L.C. Advances in using multitemporal night-time lights satellite imagery to detect, estimate, and monitor socioeconomic dynamics. Remote Sens. Environ. 2017, 192, 176–197. [Google Scholar] [CrossRef]
- Li, X.; Zhou, Y. Urban mapping using DMSP/OLS stable night-time light: A review. Int. J. Remote Sens. 2017, 38, 6030–6046. [Google Scholar] [CrossRef]
- Cao, X.; Hu, Y.; Zhu, X.; Shi, F.; Zhuo, L.; Chen, J. A simple self-adjusting model for correcting the blooming effects in DMSP-OLS nighttime light images. Remote Sens. Environ. 2019, 224, 401–411. [Google Scholar] [CrossRef]
- Han, H.; Yang, C.; Song, J. Scenario simulation and the prediction of land use and land cover change in Beijing, China. Sustainability 2015, 7, 4260–4279. [Google Scholar] [CrossRef]
- Cox, W. The Evolving Urban Form: Beijing. Available online: http://www.newgeography.com/content/002406-the-evolving-urban-form-beijing (accessed on 17 October 2020).
- Wu, J.; He, S.; Peng, J.; Li, W.; Zhong, X. Intercalibration of DMSP-OLS night-time light data by the invariant region method. Int. J. Remote Sens. 2013, 34, 7356–7368. [Google Scholar] [CrossRef]
- Li, C.; Wang, J.; Wang, L.; Hu, L.; Gong, P. Comparison of classification algorithms and training sample sizes in urban land classification with Landsat thematic mapper imagery. Remote Sens. 2014, 6, 964–983. [Google Scholar] [CrossRef]
- Phiri, D.; Morgenroth, J. Developments in Landsat land cover classification methods: A review. Remote Sens. 2017, 9, 967. [Google Scholar] [CrossRef]
- Lu, D.; Weng, Q. A survey of image classification methods and techniques for improving classification performance. Int. J. Remote Sens. 2007, 28, 823–870. [Google Scholar] [CrossRef]
- Congalton, R.G.; Green, K. Assessing the Accuracy of Remotely Sensed Data: Principles and Practices, 3rd ed.; CRC Press: Boca Raton, FL, USA, 2019; pp. 1–346. [Google Scholar]
- Rahman, M.T.; Aldosary, A.S.; Mortoja, M.G. Modeling future land cover changes and their effects on the land surface temperatures in the Saudi Arabian eastern coastal city of Dammam. Land 2017, 6, 36. [Google Scholar] [CrossRef]
- Ahmed, B.; Ahmed, R. Modeling urban land cover growth dynamics using multi‑temporal satellite images: A case study of Dhaka, Bangladesh. ISPRS Int. J. Geo-Inf. 2012, 1, 3–31. [Google Scholar] [CrossRef]
- Ahmed, B.; Kamruzzaman, M.; Zhu, X.; Rahman, M.; Choi, K. Simulating land cover changes and their impacts on land surface temperature in Dhaka, Bangladesh. Remote Sens. 2013, 5, 5969–5998. [Google Scholar] [CrossRef]
- Hassan, M.M.; Southworth, J. Analyzing land cover change and urban growth trajectories of the mega-urban region of Dhaka using remotely sensed data and an ensemble classifier. Sustainability 2018, 10, 10. [Google Scholar] [CrossRef]
- CRDP (City Regional Development Planning). Interim Report (Draft); Rajdhani Unnayan Kartripakkha (RAJUK): Dhaka, Bangladesh, 2014. [Google Scholar]
- Dewan, A.M.; Humayun Kabir, M.; Monirul Islam, M.; Kumamoto, T.; Nishigaki, M. Delineating flood risk areas in greater Dhaka of Bangladesh using geoinformatics. Georisk 2007, 1, 190–201. [Google Scholar] [CrossRef]
- Steele, J.E.; Sundsøy, P.R.; Pezzulo, C.; Alegana, V.A.; Bird, T.J.; Blumenstock, J.; Bjelland, J.; Engø-Monsen, K.; de Montjoye, Y.-A.; Iqbal, A.M. Mapping poverty using mobile phone and satellite data. J. R. Soc. Interface 2017, 14, 20160690. [Google Scholar] [CrossRef]
- Gruebner, O.; Sachs, J.; Nockert, A.; Frings, M.; Khan, M.; Hossain, M.; Lakes, T.; Hostert, P. Mapping the slums of Dhaka from 2006 to 2010. Dataset Pap. Sci. 2014, 2014, 1–7. [Google Scholar] [CrossRef]
- EIU (Economist Intelligence Unit). Dhaka, Bangladesh GDP and Income Distribution; Economist Intelligence Unit: London, UK, 2019. [Google Scholar]
- BBS (Bangladesh Bureau of Statistics). Yearbook of Agricultural Statistics of Bangladesh-2014 (26th Series); Bangladesh Bureau of Statistics: Dhaka, Bangladesh, 2016. [Google Scholar]
- Uddin, M.M.M. Causal relationship between agriculture, industry and services sector for GDP growth in Bangladesh: An econometric investigation. J. Poverty Invest. Dev. 2015, 8, 124–129. [Google Scholar]
- Razi, A.; Dhrubo, A. Rural-Urban Dichotomy: Dhaka. Available online: http://www.futurarc.com/commentary/rural-urban-dichotomy-dhaka/ (accessed on 11 August 2020).
- Yigitcanlar, T.; Dodson, J.; Gleeson, B.; Sipe, N. Travel self-containment in master planned estates: Analysis of recent Australian trends. Urban Policy Res. 2007, 25, 129–149. [Google Scholar] [CrossRef]
- Dur, F.; Yigitcanlar, T. Assessing land-use and transport integration via a spatial composite indexing model. Int. J. Environ. Sci. Technol. 2015, 12, 803–816. [Google Scholar] [CrossRef]
- Mowla, Q.A.; Islam, M.S. Natural drainage system and water logging in Dhaka: Measures to address the problems. J. Bangladesh Inst. Plan. 2013, 2075, 9363. [Google Scholar]
- Alam, B.M.; Damole, L.N.; Wickramanyake, E. Effects of flood mitigation measure: Lessons from Dhaka flood protection project, Bangladesh. Asian Profile 1996, 24, 511–524. [Google Scholar]
- WB (World Bank). Bangladesh Urban Population 1960–2020. Available online: https://www.macrotrends.net/countries/BGD/bangladesh/urban-population (accessed on 13 July 2020).
- UN (United Nations). World Population Prospects. Department of Economic and Social Affairs Population Dynamics. Available online: https://population.un.org/wpp/ (accessed on 14 May 2020).
- UNFPA (United Nations Population Fund). State of World Population 2007: Unleashing the Potential of Urban Growth; United Nations Population Fund: New York, NY, USA, 2007. [Google Scholar]
- Ahsan, R.; Karuppannan, S.; Kellett, J. Climate migration and urban planning system: A study of Bangladesh. Environ. Justice 2011, 4, 163–170. [Google Scholar] [CrossRef]
- Ahsan, R. Climate-induced migration: Impacts on social structures and justice in Bangladesh. South Asia Res. 2019, 39, 184–201. [Google Scholar] [CrossRef]
- Sotto, D.; Philippi, A.; Yigitcanlar, T.; Kamruzzaman, M. Aligning urban policy with climate action in the global south: Are Brazilian cities considering climate emergency in local planning practice? Energies 2019, 12, 3418. [Google Scholar] [CrossRef]
- Akther, H.; Ahmed, M.S.; Rasheed, K.B.S. Spatial and temporal analysis of groundwater level fluctuation in Dhaka city, Bangladesh. Asian J. Earth Sci. 2009, 2, 49–57. [Google Scholar] [CrossRef]
- BWP (Bangladesh Water Partnership). Rapid Assessment of Greater Dhaka Groundwater Sustainability; Global Water Partnership Organization (GWPO): Stockholm, Sweden, 2019. [Google Scholar]
- Islam, M.S. Ready-made garments exports earning and its contribution to economic growth in Bangladesh. GeoJournal 2020. [CrossRef]
- Heikkila, E.J.; Shen, T.; Yang, K. Fuzzy urban sets: Theory and application to desakota regions in China. Environ. Plan. B Plan. Des. 2003, 30, 239–254. [Google Scholar] [CrossRef]
- Sutton, P.C.; Cova, T.J.; Elvidge, C.D. Mapping “Exurbia” in the conterminous United States using nighttime satellite imagery. Geocarto Int. 2006, 21, 39–45. [Google Scholar] [CrossRef]
- Sutton, P.C.; Goetz, A.R.; Fildes, S.; Forster, C.; Ghosh, T. Darkness on the edge of town: Mapping urban and peri-urban Australia using nighttime satellite imagery. Prof. Geogr. 2010, 62, 119–133. [Google Scholar] [CrossRef]
- Mustak, S.; Baghmar, N.K.; Srivastava, P.K.; Singh, S.K.; Binolakar, R. Delineation and classification of rural–urban fringe using geospatial technique and onboard DMSP–Operational Linescan System. Geocarto Int. 2018, 33, 375–396. [Google Scholar] [CrossRef]
- Peng, J.; Liu, Y.; Ma, J.; Zhao, S. A new approach for urban-rural fringe identification: Integrating impervious surface area and spatial continuous wavelet transform. Landsc. Urban Plan. 2018, 175, 72–79. [Google Scholar] [CrossRef]




















| Date | Path/Row | Sensor | Satellite | Resolution |
|---|---|---|---|---|
| 20 November 1989 | 137/44 | TM | Landsat 5 | 30 m |
| 9 March 1989 | 137/44 | TM | Landsat 5 | 30 m |
| 1 February 1999 | 137/44 | TM | Landsat 5 | 30 m |
| 1 February 1999 | 137/43 | TM | Landsat 5 | 30 m |
| 30 January 2010 | 137/44 | TM | Landsat 5 | 30 m |
| 28 February 2009 | 137/43 | TM | Landsat 5 | 30 m |
| 23 January 2019 | 137/44 | OLI | Landsat 8 | 30 m |
| 23 January 2019 | 137/43 | OLI | Landsat 8 | 30 m |
| Year | Persistent Built-up Areas | Dynamic Built-up Areas | ||||
|---|---|---|---|---|---|---|
| Minimum | Maximum | Mean | Minimum | Maximum | Mean | |
| 1992 | 0 | 64.22 | 29.22 | 0 | 64.22 | 9.0 |
| 2016 | 0 | 33.37 | 12.82 | 0 | 46.4 | 6.33 |
| Category | Criteria |
|---|---|
| Predominantly urban | The ground-truthing point falls in places where the areas maintain a high-density (i.e., apparently, there is no distance between two settlements) continuous built-up development and surrounding areas are built-up. |
| If the point does not fall within continuous built-up areas, point falls in places from where high-density continuous built-up areas are within 300 m. | |
| Predominantly rural | The point falls in places where vegetation is more dominant, and a number of scattered rural homesteads are located within 200 m radius |
| The point falls within the proximity of 300 m radius from the nearby road | |
| Settlements are located proximity to paddy lands, wetlands, or low-lying areas | |
| Peri-urban | Located within 400 m of low-density continuous built-up development |
| Located within 50 m from the nearby roads | |
| The point falls in places where vegetation is less dominant (i.e., built-up areas are not shaded by the vegetation) than the presence of built-up areas | |
| Point falls in a location where settlements are dispersed but follows a linear development alongside the road |
| Land Cover/Year | 1989 | 1999 | 2009 | 2019 | R2 (Exponential) | ||||
|---|---|---|---|---|---|---|---|---|---|
| Area (Km2) | % | Area (Km2) | % | Area (Km2) | % | Area (Km2) | % | ||
| Bare soil | 274 | 18 | 247 | 16 | 152 | 10 | 125 | 8 | 0.94 |
| Built-up | 199 | 13 | 329 | 22 | 632 | 41 | 790 | 52 | 0.97 |
| Vegetation | 659 | 43 | 636 | 42 | 435 | 28 | 320 | 21 | 0.92 |
| Water body | 38 | 3 | 40 | 3 | 47 | 3 | 42 | 3 | 0.00 |
| Low land | 359 | 23 | 277 | 18 | 262 | 17 | 252 | 16 | 0.83 |
| Total | 1529 | 100 | 1529 | 100 | 1529 | 100 | 1529 | 100 | |
| Category | Year 1992 | Year 2016 | % of Changes (1992–2016) | |||||||
|---|---|---|---|---|---|---|---|---|---|---|
| Area (in km2) | % | LoU | DoF | Area (in km2) | % | LoU | DoF | LoU | DoF | |
| Predominantly rural | 365 | 24 | 0.03 | 1 | 167 | 11 | 0.04 | 1 | 33.33% | 0.00% |
| Peri-urban | 715 | 47 | 0.3 | 0.98 | 874 | 58 | 0.4 | 0.94 | 33.33% | (-)4.08% |
| Predominantly urban | 452 | 29 | 0.94 | 0.07 | 478 | 31 | 0.96 | 0.12 | 2.13% | 71.43% |
| Category | Predominantly Rural | Peri-Urban | Predominantly Urban | Total | Producer’s Accuracy | User’s Accuracy |
|---|---|---|---|---|---|---|
| Predominantly rural | 30 | 4 | 0 | 34 | 55.56% | 88.24% |
| Peri-Urban | 24 | 147 | 1 | 172 | 89.09% | 85.47% |
| Predominantly urban | 0 | 14 | 80 | 94 | 98.77% | 85.11% |
| Total | 54 | 165 | 81 | 300 | ||
| Overall Accuracy | 86% | |||||
| Kappa Coefficient | 0.75 |
| Proposed Land Use Zoning | Predominantly Rural | Peri-Urban | Predominantly Urban | Total Area (in km2) | Total % | |||
|---|---|---|---|---|---|---|---|---|
| Area (in Km2) | % | Area (in Km2) | % | Area (in Km2) | % | |||
| Agricultural Zone | 86.36 | 5.81 | 325.23 | 21.87 | 19.46 | 1.31 | 431.05 | 29 |
| Forest Area | 4.71 | 0.32 | 14.42 | 0.97 | 0.08 | 0.01 | 19.21 | 1 |
| Heavy Industrial Zone | 0.21 | 0.01 | 6.60 | 0.44 | 23.11 | 1.55 | 29.93 | 2 |
| Institutional Zone | 0.41 | 0.03 | 19.81 | 1.33 | 38.88 | 2.61 | 59.10 | 4 |
| Mixed Use Zone | 58.66 | 3.94 | 417.93 | 28.10 | 335.67 | 22.57 | 812.26 | 55 |
| Open Space | 1.46 | 0.10 | 4.72 | 0.32 | 7.00 | 0.47 | 13.18 | 1 |
| Transport and Communication | 0.94 | 0.06 | 7.47 | 0.50 | 14.77 | 0.99 | 23.18 | 2 |
| Waterbody | 7.40 | 0.50 | 56.17 | 3.78 | 35.60 | 2.39 | 99.16 | 7 |
| Category | Area (in km2) | Year 201 | Year 2016 | Year 2020 | ||||||
|---|---|---|---|---|---|---|---|---|---|---|
| Population | % | Density (in Km2) | Population | % | Density (in Km2) | Population | % | Density (in Km2) | ||
| Predominantly rural | 167 | 148,583 | 1 | 890 | 246,185 | 1 | 1474 | 269,277 | 1 | 1612 |
| Peri-urban | 874 | 2,204,142 | 21 | 2522 | 3,512,173 | 20 | 4019 | 3,999,344 | 21 | 4576 |
| Predominantly urban | 478 | 8,073,684 | 77 | 16,891 | 13,436,218 | 78 | 28,109 | 15,136,359 | 78 | 31,666 |
| Total | 1519 | 10,426,409 | 100 | 6864 | 17,194,576 | 100 | 11,320 | 19,404,979 | 100 | 12,775 |
Publisher’s Note: MDPI stays neutral with regard to jurisdictional claims in published maps and institutional affiliations. |
© 2020 by the authors. Licensee MDPI, Basel, Switzerland. This article is an open access article distributed under the terms and conditions of the Creative Commons Attribution (CC BY) license (http://creativecommons.org/licenses/by/4.0/).
Share and Cite
Mortoja, M.G.; Yigitcanlar, T. How Does Peri-Urbanization Trigger Climate Change Vulnerabilities? An Investigation of the Dhaka Megacity in Bangladesh. Remote Sens. 2020, 12, 3938. https://doi.org/10.3390/rs12233938
Mortoja MG, Yigitcanlar T. How Does Peri-Urbanization Trigger Climate Change Vulnerabilities? An Investigation of the Dhaka Megacity in Bangladesh. Remote Sensing. 2020; 12(23):3938. https://doi.org/10.3390/rs12233938
Chicago/Turabian StyleMortoja, Md. Golam, and Tan Yigitcanlar. 2020. "How Does Peri-Urbanization Trigger Climate Change Vulnerabilities? An Investigation of the Dhaka Megacity in Bangladesh" Remote Sensing 12, no. 23: 3938. https://doi.org/10.3390/rs12233938
APA StyleMortoja, M. G., & Yigitcanlar, T. (2020). How Does Peri-Urbanization Trigger Climate Change Vulnerabilities? An Investigation of the Dhaka Megacity in Bangladesh. Remote Sensing, 12(23), 3938. https://doi.org/10.3390/rs12233938
