MYI Floes Identification Based on the Texture and Shape Feature from Dual-Polarized Sentinel-1 Imagery
Abstract
1. Introduction
2. Study Area and Data
2.1. Study Area
2.2. Sentinel-1 A/B SAR Images
2.3. Comparison Data
3. Method
3.1. Pre-Processing
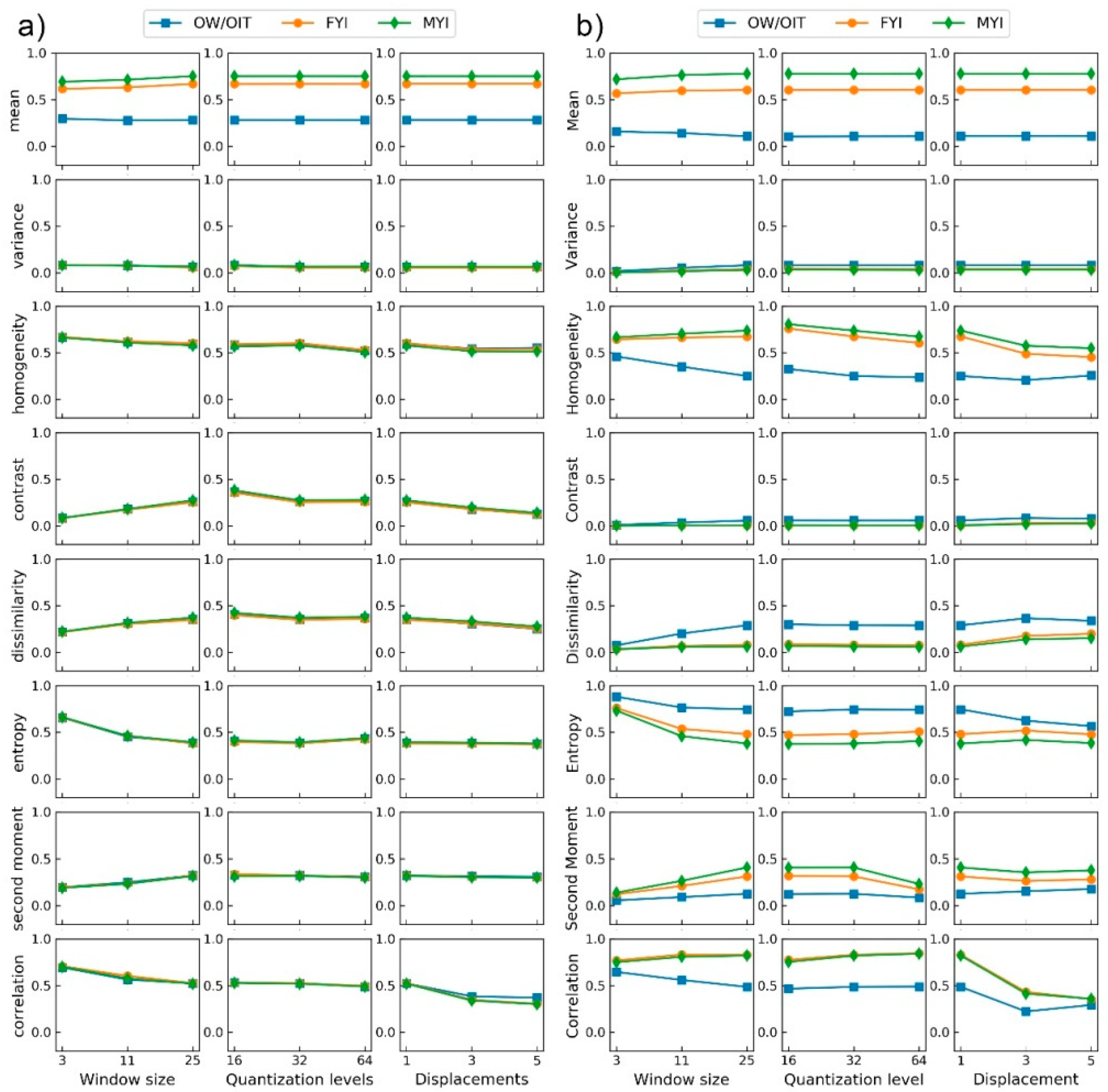
3.2. Texture Feature Selection
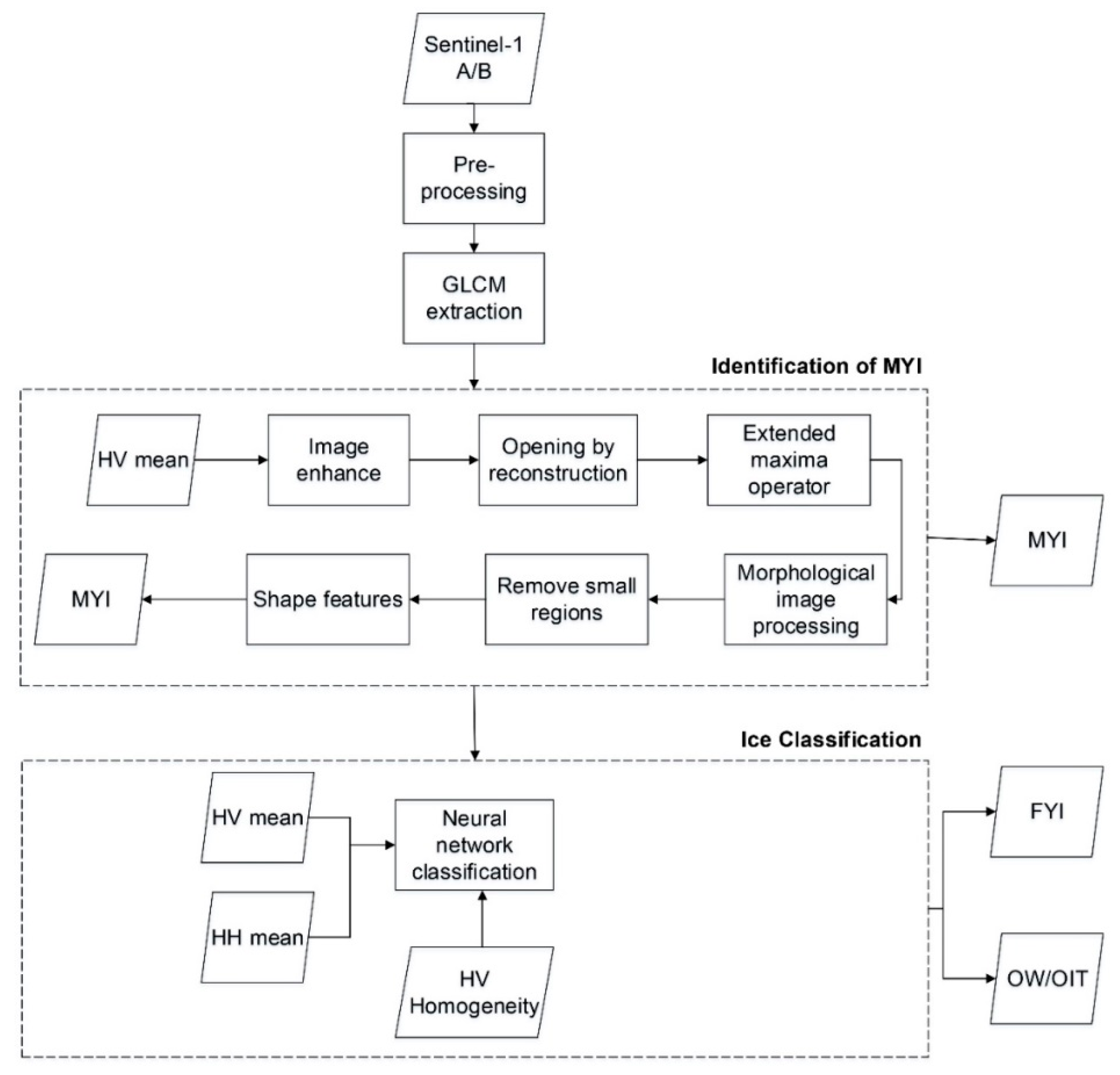
3.3. The TEMS Method
3.4. The TPO Method
3.5. Neural Network Classification Algorithm
3.6. Validation Method
4. Results
4.1. Qualitative Comparison of Classification Maps against SAR Images
4.2. Accuracy of the Classification Schemes
4.3. Comparison against Other MYI Classification Data
5. Discussion
6. Conclusions
Author Contributions
Funding
Acknowledgments
Conflicts of Interest
Abbreviations
| Acronym | Stands for |
| NWP | Northwest Passage |
| MYI | multi-year ice |
| FYI | first-year ice |
| SAR | Synthetic Aperture Radar |
| CAA | Canadian Arctic Archipelago |
| CIS | Canadian Ice Service |
| ESA | European Space Agency |
| SMOS | Soil Moisture and Ocean Salinity |
| GLCM | grey level co-occurrence matrix |
| ARKTOS | Advanced Reasoning using Knowledge for Typing of Sea ice |
| MCC | M’Clintock Channel |
| VMS | Viscount Melville strait |
| MCS | M’clure Strait |
| BS | Barrow Strait |
| LS | Lancaster Sound |
| SM | Stripmap |
| IW | Interferometric Wide Swath |
| EW | Extra Wide Swath |
| WV | Wave |
| GRD | Ground Range Detected |
| TOPSAR | Terrain Observation with Progressive Scans SAR |
| ECICE | Environment Canada’s Ice Concentration Extractor |
| AMSR-E | Advanced Microwave Scanning Radiometer for EOS |
| ERA-Interim | European Reanalysis |
| ASCAT | Advanced Scatterometer |
| SSMI/S | Special Sensor Microwave Imager/Sounder |
| AMSR-2 | Advanced Microwave Scanning Radiometer 2 |
| OW | Open water |
| OIT | other ice type |
| SNAP | Sentinel Application Platform |
| LUT | look-up table |
| TEMS-N | the new method |
| TPO | method that uses texture parameters only in a neural network scheme |
| SNAP | Sentinel Application Platform |
| W | window size |
| D | displacement |
| K | quantization level |
| ZR | Zhang’s results |
References
- Maslanik, J.; Stroeve, J.; Fowler, C.; Emery, W. Distribution and trends in Arctic sea ice age through spring 2011. Geophys. Res. Lett. 2011, 38, L13502. [Google Scholar] [CrossRef]
- Cavalieri, D.J.; Parkinson, C.L. Arctic sea ice variability and trends, 1979–2010. Cryosphere 2012, 6, 881–889. [Google Scholar] [CrossRef]
- Polyakov, I.V.; Walsh, J.E.; Kwok, R. Recent changes of Arctic multiyear sea ice coverage and the likely causes. Bull. Am. Meteorol. Soc. 2012, 93, 145–151. [Google Scholar] [CrossRef]
- Khon, V.C.; Mokhov, I.I.; Latif, M.; Semenov, V.A.; Park, W. Perspectives of Northern Sea Route and Northwest Passage in the twenty-first century. Clim. Chang. 2009, 100, 757–768. [Google Scholar] [CrossRef]
- Smith, L.C.; Stephenson, S.R. New Trans-Arctic shipping routes navigable by midcentury. Proc. Natl. Acad. Sci. USA 2013, 110, 1191–1195. [Google Scholar] [CrossRef]
- McLaren, A.S.; Wadhams, P.; Weintraub, R. The sea ice topography of M’Clure Strait in winter and summer of 1960 from submarine profiles. Arctic 1984, 37, 110–120. [Google Scholar] [CrossRef][Green Version]
- Melling, H. Sea ice of the northern Canadian Arctic Archipelago. J. Geophys. Res. Ocean. 2002, 107, 2-1–2-21. [Google Scholar] [CrossRef]
- Howell, S.E.L.; Tivy, A.; Yackel, J.J.; McCourt, S. Multi-year sea-ice conditions in the western Canadian arctic archipelago region of the northwest passage: 1968–2006. Atmos. Ocean 2008, 46, 229–242. [Google Scholar] [CrossRef]
- Zhang, Z.; Yu, Y.; Li, X.; Hui, F.; Cheng, X.; Chen, Z. Arctic Sea Ice Classification Using Microwave Scatterometer and Radiometer Data During 2002–2017. IEEE Trans. Geosci. Remote Sens. 2019, 57, 5319–5328. [Google Scholar] [CrossRef]
- Maslanik, J.A.; Fowler, C.; Stroeve, J.; Drobot, S.; Zwally, J.; Yi, D.; Emery, W. A younger, thinner Arctic ice cover: Increased potential for rapid, extensive sea-ice loss. Geophys. Res. Lett. 2007, 34, 497–507. [Google Scholar] [CrossRef]
- Kwok, R. Arctic sea ice thickness, volume, and multiyear ice coverage: Losses and coupled variability (1958–2018). Environ. Res. Lett. 2018, 13, 105005. [Google Scholar] [CrossRef]
- Howell, S.E.L.; Duguay, C.R.; Markus, T. Sea ice conditions and melt season duration variability within the Canadian Arctic Archipelago: 1979–2008. Geophys. Res. Lett. 2009, 36. [Google Scholar] [CrossRef]
- Howell, S.E.L.; Wohlleben, T.; Dabboor, M.; Derksen, C.; Komarov, A.; Pizzolato, L. Recent changes in the exchange of sea ice between the Arctic Ocean and the Canadian Arctic Archipelago. J. Geophys. Res. Ocean. 2013, 118, 3595–3607. [Google Scholar] [CrossRef]
- Curlander, J.C.; McDonough, R.N. Synthetic Aperture Radar; John Wiley and Sons: New York, NY, USA, 1991; Volume 396. [Google Scholar]
- Liu, H.; Guo, H.; Zhang, L. SVM-based sea ice classification using textural features and concentration from RADARSAT-2 dual-pol ScanSAR data. IEEE J. Sel. Top. Appl. Earth Obs. Remote Sens. 2015, 8, 1601–1613. [Google Scholar] [CrossRef]
- Carsey, F.D. Microwave Remote Sensing of Sea Ice; American Geophysical Union: Washington, DC, USA, 1992. [Google Scholar]
- Kwok, R.; Cunningham, G.F. Backscatter characteristics of the winter ice cover in the Beaufort Sea. J. Geophys. Res. Ocean. 1994, 99, 7787–7802. [Google Scholar] [CrossRef]
- Askne, J.; Carlstrom, A.; Dierking, W.; Ulander, L. ERS-1 SAR backscatter modeling and interpretation of sea ice signatures. In Proceedings of the IGARSS’94-1994 IEEE International Geoscience and Remote Sensing Symposium, Pasadena, CA, USA, 8–12 August 1994; pp. 162–164. [Google Scholar]
- Shokr, M.E. Evaluation of second-order texture parameters for sea ice classification from radar images. J. Geophys. Res. Ocean. 1991, 96, 10625–10640. [Google Scholar] [CrossRef]
- Falkingham, J.C. Operational remote sensing of sea ice. Arctic 1991, 44, 29–33. [Google Scholar] [CrossRef]
- Ochilov, S.; Clausi, D.A. Operational SAR sea-ice image classification. IEEE Trans. Geosci. Remote Sens. 2012, 50, 4397–4408. [Google Scholar] [CrossRef]
- Zakhvatkina, N.; Korosov, A.; Muckenhuber, S.; Sandven, S.; Babiker, M. Operational algorithm for ice–water classification on dual-polarized RADARSAT-2 images. Cryosphere 2017, 11, 33–46. [Google Scholar] [CrossRef]
- Komarov, A.S.; Buehner, M. Detection of First-Year and Multi-Year Sea Ice from Dual-Polarization SAR Images Under Cold Conditions. IEEE Trans. Geosci. Remote Sens. 2019, 57, 9109–9123. [Google Scholar] [CrossRef]
- Xie, T.; Perrie, W.; Wei, C.; Zhao, L. Discrimination of open water from sea ice in the Labrador Sea using quad-polarized synthetic aperture radar. Remote Sens. Environ. 2020, 247, 111948. [Google Scholar] [CrossRef]
- Boulze, H.; Korosov, A.; Brajard, J. Classification of sea ice types in Sentinel-1 SAR data using convolutional neural networks. Remote Sens. 2020, 12, 2165. [Google Scholar] [CrossRef]
- Rignot, E.; Drinkwater, M.R. Winter sea-ice mapping from multi-parameter synthetic-aperture radar data. J. Glaciol. 1994, 40, 31–45. [Google Scholar] [CrossRef][Green Version]
- Zhang, L.; Liu, H.; Gu, X.; Guo, H.; Chen, J.; Liu, G. Sea Ice Classification Using TerraSAR-X ScanSAR Data With Removal of Scalloping and Interscan Banding. IEEE. J. Sel. Top. Appl. Earth Obs. Remote Sens. 2019, 12, 589–598. [Google Scholar] [CrossRef]
- Haralick, R.M.; Shanmugam, K.; Dinstein, I.H. Textural features for image classification. IEEE Trans. Syst. ManCybern. 1973, SMC-3, 610–621. [Google Scholar] [CrossRef]
- Soh, L.-K.; Tsatsoulis, C. Texture analysis of SAR sea ice imagery using gray level co-occurrence matrices. IEEE Trans. Geosci. Remote Sens. 1999, 37, 780–795. [Google Scholar] [CrossRef]
- Ressel, R.; Frost, A.; Lehner, S. A neural network-based classification for sea ice types on X-band SAR images. IEEE J. Sel. Top. Appl. Earth Obs. Remote Sens. 2015, 8, 3672–3680. [Google Scholar] [CrossRef]
- Zhu, T.; Li, F.; Heygster, G.; Zhang, S. Antarctic Sea-Ice Classification Based on Conditional Random Fields From RADARSAT-2 Dual-Polarization Satellite Images. IEEE J. Sel. Top. Appl. Earth Obs. Remote Sens. 2016, 9, 2451–2467. [Google Scholar] [CrossRef]
- Tan, W.; Li, J.; Xu, L.; Chapman, M.A. Semiautomated segmentation of Sentinel-1 SAR imagery for mapping sea ice in Labrador coast. IEEE J. Sel. Top. Appl. Earth Obs. Remote Sens. 2018, 11, 1419–1432. [Google Scholar] [CrossRef]
- Soh, L.-K.; Tsatsoulis, C.; Gineris, D.; Bertoia, C. ARKTOS: An intelligent system for SAR sea ice image classification. IEEE Trans. Geosci. Remote Sens. 2004, 42, 229–248. [Google Scholar] [CrossRef]
- Yu, Q.; Clausi, D.A. SAR sea-ice image analysis based on iterative region growing using semantics. IEEE Trans. Geosci. Remote Sens. 2007, 45, 3919–3931. [Google Scholar] [CrossRef]
- Deng, H.; Clausi, D.A. Unsupervised segmentation of synthetic aperture radar sea ice imagery using a novel Markov random field model. IEEE Trans. Geosci. Remote Sens. 2005, 43, 528–538. [Google Scholar] [CrossRef]
- Haas, C.; Howell, S.E.L. Ice thickness in the Northwest Passage. Geophys. Res. Lett. 2015, 42, 7673–7680. [Google Scholar] [CrossRef]
- Pizzolato, L.; Howell, S.E.L.; Derksen, C.; Dawson, J.; Copland, L. Changing sea ice conditions and marine transportation activity in Canadian Arctic waters between 1990 and 2012. Clim. Chang. 2014, 123, 161–173. [Google Scholar] [CrossRef]
- Stroeve, J.; Holland, M.M.; Meier, W.; Scambos, T.; Serreze, M. Arctic sea ice decline: Faster than forecast. Geophys. Res. Lett. 2007, 34, L09501. [Google Scholar] [CrossRef]
- MANICE. Manual of Standard Procedures for Observing and Reporting Ice Conditions; Canadian Ice Service (CIS), Meteorological Service of Canada: Ottawa, ON, Canada, 2005. [Google Scholar]
- Shokr, M.; Lambe, A.; Agnew, T. A new algorithm (ECICE) to estimate ice concentration from remote sensing observations: An application to 85-GHz passive microwave data. IEEE Trans. Geosci. Remote Sens. 2008, 46, 4104–4121. [Google Scholar] [CrossRef]
- Ye, Y.; Heygster, G.; Shokr, M. Improving multiyear ice concentration estimates with reanalysis air temperatures. IEEE Trans. Geosci. Remote Sens. 2016, 54, 2602–2614. [Google Scholar] [CrossRef]
- Vincent, L. Morphological Grayscale Reconstruction in Image Analysis: Applications and E cient Algorithms. IEEE Trans. Image Process. 1993, 2, 176–201. [Google Scholar] [CrossRef]
- Soille, P. Morphological Image Analysis: Principles and Applications; Springer Science and Business Media: Berlin, Germany, 2013; pp. 17–392. [Google Scholar]
- Shokr, M.; Sinha, N. Sea Ice: Physics and Remote Sensing; John Wiley and Sons: Hoboken, NJ, USA, 2015. [Google Scholar]
- Hopfield, J.J. Neural networks and physical systems with emergent collective computational abilities. Proc. Natl. Acad. Sci. USA 1982, 79, 2554–2558. [Google Scholar] [CrossRef]
- Kaleschke, L.; Kern, S. ERS-2 SAR image analysis for sea ice classification in the marginal ice zone. In Proceedings of the IEEE International Geoscience and Remote Sensing Symposium, Toronto, ON, Canada, 24–28 June 2002; pp. 3038–3040. [Google Scholar]
- Bogdanov, A.V.; Sandven, S.; Johannessen, O.M.; Alexandrov, V.Y.; Bobylev, L.P. Multisensor approach to automated classification of sea ice image data. IEEE Trans. Geosci. Remote Sens. 2005, 43, 1648–1664. [Google Scholar] [CrossRef]
- Zakhvatkina, N.Y.; Alexandrov, V.Y.; Johannessen, O.M.; Sandven, S.; Frolov, I.Y. Classification of sea ice types in ENVISAT synthetic aperture radar images. IEEE Trans. Geosci. Remote Sens. 2012, 51, 2587–2600. [Google Scholar] [CrossRef]
- Ressel, R.; Singha, S.; Lehner, S.; Rösel, A.; Spreen, G. Investigation into different polarimetric features for sea ice classification using X-band synthetic aperture radar. IEEE J. Sel. Top. Appl. Earth Obs. Remote Sens. 2016, 9, 3131–3143. [Google Scholar] [CrossRef]
- Olofsson, P.; Foody, G.M.; Herold, M.; Stehman, S.V.; Woodcock, C.E.; Wulder, M.A. Good practices for estimating area and assessing accuracy of land change. Remote Sens. Environ. 2014, 148, 42–57. [Google Scholar] [CrossRef]
- Congalton, R.G.; Green, K. Assessing the Accuracy of Remotely Sensed Data: Principles and Practices; CRC Press: Boca Raton, FL, USA, 2019. [Google Scholar]
- Guard, C.C. Ice Navigation in Canadian Waters; Information Canada: Ottawa, ON, Canada, 1972. [Google Scholar]
- Fissel, D.B.; de Saavedra Álvarez, M.; Kulan, N.; Mudge, T.D.; Marko, J.R. Long-Terms Trends for Sea Ice in the Western Arctic Ocean: Implications for Shipping and Offshore Oil and Gas Activities. In Proceedings of the Twenty-first International Offshore and Polar Engineering Conference, Maui, HI, USA, 19–24 June 2011; pp. 992–997. [Google Scholar]
- McHugh, M.L. Interrater reliability: The kappa statistic. Biochem. Med. 2012, 22, 276–282. [Google Scholar] [CrossRef]
- Casey, J.A.; Howell, S.E.; Tivy, A.; Haas, C. Separability of sea ice types from wide swath C-and L-band synthetic aperture radar imagery acquired during the melt season. Remote Sens. Environ. 2016, 174, 314–328. [Google Scholar] [CrossRef]
- Proshutinsky, A.; Krishfield, R.; Timmermans, M.L. Introduction to special collection on arctic ocean modeling and observational synthesis (FAMOS) 2: Beaufort gyre phenomenon. J. Geophys. Res. Ocean. 2020, 125, e2019JC015400. [Google Scholar] [CrossRef]
- Park, J.-W.; Korosov, A.A.; Babiker, M.; Sandven, S.; Won, J.-S. Efficient thermal noise removal for Sentinel-1 TOPSAR cross-polarization channel. IEEE Trans. Geosci. Remote Sens. 2017, 56, 1555–1565. [Google Scholar] [CrossRef]
- Shokr, M.; Markus, T. Comparison of NASA Team2 and AES-York ice concentration algorithms against operational ice charts from the Canadian ice service. IEEE Trans. Geosci. Remote Sens. 2006, 44, 2164–2175. [Google Scholar] [CrossRef]









| No. | SAR Images for Training | SAR Images for Classification | ||||||
|---|---|---|---|---|---|---|---|---|
| Acquisition Date | Acquisition Time | Coverage | Satellite | Acquisition Date | Acquisition Time | Coverage | Satellite | |
| 1 | 11-03-2019 | 13:49:25 | MCC | Sentinel-1A | 16-01-2016 | 13:33:03 | MCC | Sentinel-1A |
| 2 | 10-12-2017 | 13:49:21 | MCC | Sentinel-1A | 21-04-2018 | 13:49:20 | MCC | Sentinel-1A |
| 3 | 07-01-2018 | 22:09:48 | LS | Sentinel-1B | 27-12-2017 | 12:18:05 | LS | Sentinel-1A |
| 4 | 05-02-2019 | 14:21:16 | VMS | Sentinel-1B | 26-11-2016 | 12:18:07 | LS | Sentinel-1A |
| 5 | 06-04-2019 | 14:21:16 | VMS | Sentinel-1B | 23-03-2017 | 14:21:03 | VMS | Sentinel-1B |
| 6 | 21-10-2018 | 13:23:53 | BS | Sentinel-1B | 24-02-2019 | 14:13:04 | VMS | Sentinel-1B |
| 7 | 22-09-2018 | 14:53:43 | MCS | Sentinel-1B | 30-09-2016 | 13:31:30 | BS | Sentinel-1B |
| 8 | 26-09-2018 | 14:21:19 | MCS | Sentinel-1B | 04-10-2018 | 14:53:44 | MCS | Sentinel-1B |
| 9 | 14-11-2017 | 14:53:37 | MCS | Sentinel-1B | ||||
| Datasets | Data Source |
|---|---|
| CIS ice chart | SAR imagery (Radarsat/Envisat) |
| ECICE | scatterometer from ASCAT, brightness temperature from AMSR-2, Air temperature at 2 m level ERA-Interim and sea ice drift data |
| Zhang | microwave scatterometer data from QuikSCAT and the ASCAT, microwave radiometer data from the AMSR-E, SSMI/S, and AMSR-2 |
| No. | Coverage | Date | User’s Accuracy (%) | Producer’s Accuracy (%) | Kappa | Overall Accuracy (%) | ||||
|---|---|---|---|---|---|---|---|---|---|---|
| OW/OIT | FYI | MYI | OW/OIT | FYI | MYI | |||||
| 1 | MCC | 16-01-2016 | 92.93% | 97.82% | 78.36% | 99.20% | 80.30% | 97.81% | 0.8659 | 91.59% |
| 2 | MCC | 21-04-2018 | 99.54% | 69.25% | 79.78% | 59.23% | 75.39% | 98.88% | 0.6809 | 79.06% |
| 3 | LS | 27-12-2017 | 100.00% | 88.77% | 77.69% | 77.34% | 94.64% | 72.22% | 0.7413 | 87.29% |
| 4 | LS | 26-11-2016 | 97.60% | 90.44% | 97.80% | 100% | 98.84% | 62.24% | 0.8569 | 92.71% |
| 5 | VMS | 23-03-2017 | 100.00% | 86.13% | 91.00% | 90.04% | 98.03% | 65.47% | 0.8290 | 90.31% |
| 6 | VMS | 24-02-2019 | 100.00% | 92.08% | 19.39% | 91.19% | 42.20% | 98.29% | 0.4264 | 59.75% |
| 7 | BS | 30-09-2016 | 99.63% | 54.49% | 89.00% | 68.29% | 100% | 48.11% | 0.5908 | 73.33% |
| 8 | MCS | 04-10-2018 | 99.69% | 99.63% | 12.30% | 99.69% | 28.84% | 100.00% | 0.3565 | 50.73% |
| Overall | 98.19% | 83.69% | 47.60% | 84.58% | 69.37% | 81.53% | 0.6191 | 75.81% | ||
| No. | Coverage | Date | User’s Accuracy (%) | Producer’s Accuracy (%) | Kappa | Overall Accuracy (%) | ||||
|---|---|---|---|---|---|---|---|---|---|---|
| OW/OIT | FYI | MYI | OW/OIT | FYI | MYI | |||||
| 1 | MCC | 16-01-2016 | 98.75% | 83.65% | 95.00% | 98.75% | 97.44% | 65.52% | 0.8679 | 91.73% |
| 2 | MCC | 21-04-2018 | 100.00% | 90.41% | 98.00% | 86.98% | 99.64% | 76.56% | 0.8696 | 93.27% |
| 3 | LS | 27-12-2017 | 98.92% | 97.48% | 84.85% | 97.87% | 97.87% | 83.17% | 0.8931 | 96.30% |
| 4 | LS | 26-11-2016 | 100.00% | 99.71% | 86.87% | 100.00% | 98.12% | 97.73% | 0.9553 | 98.31% |
| 5 | VMS | 23-03-2017 | 95.20% | 91.74% | 83.00% | 91.54% | 94.07% | 81.37% | 0.8532 | 91.73% |
| 6 | VMS | 24-02-2019 | 100.00% | 97.89% | 52.00% | 97.73% | 90.61% | 92.86% | 0.8715 | 93.02% |
| 7 | BS | 30-09-2016 | 100.00% | 78.76% | 94.06% | 74.28% | 98.45% | 80.51% | 0.7749 | 86.66% |
| 8 | MCS | 04-10-2018 | 100.00% | 100.00% | 49.00% | 95.61% | 92.95% | 100.00% | 0.8752 | 94.00% |
| Overall | 98.97% | 93.48% | 80.35% | 91.51% | 96.17% | 81.58% | 0.8715 | 93.26% | ||
| Coverage | Date | Polygon | CIS | TEMS-N | ECICE | |||
|---|---|---|---|---|---|---|---|---|
| No. | FYI | MYI | OW/OIT | FYI | MYI | MYI | ||
| MCC | 16-01-2016 | 1 | 60% | 40% | 36.70% | 53.27% | 10.03% | 19.59% |
| 2 | 100% | - | 92.56% | 7.42% | 0.01% | 7.45% | ||
| 3 | 100% | - | 70.57% | 28.04% | 1.39% | 5.29% | ||
| 4 | 20% | 80% | 17.07% | 65.77% | 17.16% | 39.88% | ||
| LS | 26-11-2016 | 1 | 90% | 10% | 1.32% | 80.54% | 6.56% | 1.32% |
| 2 | 100% | - | 0.00% | 84.58% | 3.95% | 0.00% | ||
| 3 | 90% | 10% | 0.00% | 87.94% | 7.53% | 0.00% | ||
| VMS | 23-03-2017 | 1 | 100% | - | 63.74% | 35.46% | 0.80% | 15.61% |
| 2 | 50% | 50% | 6.75% | 78.45% | 14.80% | 57.50% | ||
| 3 | 10% | 90% | 37.56% | 57.37% | 5.07% | 83.36% | ||
| 4 | 10% | 90% | 17.14% | 72.52% | 10.35% | 69.31% | ||
| 5 | 100% | - | 61.42% | 36.96% | 1.62% | 29.34% | ||
© 2020 by the authors. Licensee MDPI, Basel, Switzerland. This article is an open access article distributed under the terms and conditions of the Creative Commons Attribution (CC BY) license (http://creativecommons.org/licenses/by/4.0/).
Share and Cite
Chen, S.; Shokr, M.; Li, X.; Ye, Y.; Zhang, Z.; Hui, F.; Cheng, X. MYI Floes Identification Based on the Texture and Shape Feature from Dual-Polarized Sentinel-1 Imagery. Remote Sens. 2020, 12, 3221. https://doi.org/10.3390/rs12193221
Chen S, Shokr M, Li X, Ye Y, Zhang Z, Hui F, Cheng X. MYI Floes Identification Based on the Texture and Shape Feature from Dual-Polarized Sentinel-1 Imagery. Remote Sensing. 2020; 12(19):3221. https://doi.org/10.3390/rs12193221
Chicago/Turabian StyleChen, Shiyi, Mohammed Shokr, Xinqing Li, Yufang Ye, Zhilun Zhang, Fengming Hui, and Xiao Cheng. 2020. "MYI Floes Identification Based on the Texture and Shape Feature from Dual-Polarized Sentinel-1 Imagery" Remote Sensing 12, no. 19: 3221. https://doi.org/10.3390/rs12193221
APA StyleChen, S., Shokr, M., Li, X., Ye, Y., Zhang, Z., Hui, F., & Cheng, X. (2020). MYI Floes Identification Based on the Texture and Shape Feature from Dual-Polarized Sentinel-1 Imagery. Remote Sensing, 12(19), 3221. https://doi.org/10.3390/rs12193221

