Estimating Rural Electric Power Consumption Using NPP-VIIRS Night-Time Light, Toponym and POI Data in Ethnic Minority Areas of China
Abstract
1. Introduction
2. Materials
2.1. Study Area
2.2. Data Sources
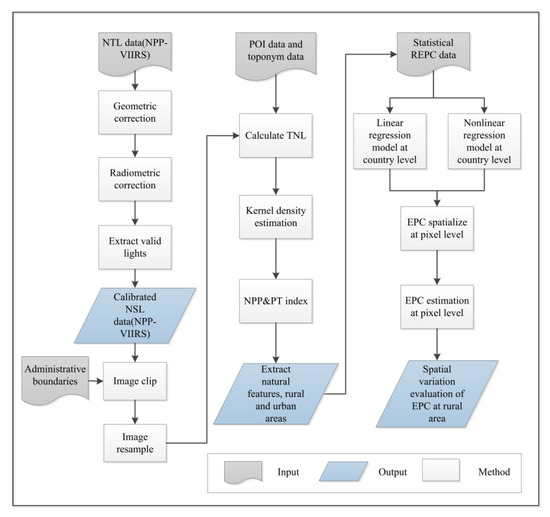
3. Methods
3.1. Calibration of the NPP-VIIRS Data
3.2. Extraction and Accuracy Assessment of Urban and Rural Areas
3.3. Construction of the REPC Model
3.4. EPC Spatialization
4. Results
5. Discussion
5.1. EPC of Ethnic Minorities
5.2. Influence of Terrain on Distribution of REPC
5.3. Innovation and Limitation
6. Conclusions
Author Contributions
Funding
Acknowledgments
Conflicts of Interest
References
- Peng, W.; Pan, J. Rural Electrification in China: History and Institution. China World Econ. 2006, 14, 71–84. [Google Scholar] [CrossRef]
- Li, D.R.; Li, X. An overview on data mining of nighttime light remote sensing. Acta Geod. Cartogr. Sin. 2015, 44, 591–601. [Google Scholar]
- Zhang, F. An overview on application of nightime light remote sensing. Constr. Sci. Technol. 2017, 14, 50–52. [Google Scholar]
- Elvidge, C.D.; Baugh, K.E.; Dietz, J.B.; Bland, T.; Sutton, P.C.; Kroehl, H.W. Radiance Calibration of DMSP-OLS Low-Light Imaging Data of Human Settlements. Remote Sens. Environ. 1999, 68, 77–88. [Google Scholar] [CrossRef]
- Levin, N.; Kyba, C.C.M.; Zhang, Q.; de Miguel, A.S.; Román, M.O.; Li, X.; Portnov, B.A.; Molthan, A.L.; Jechow, A.; Miller, S.D.; et al. Remote sensing of night lights: A review and an outlook for the future. Remote Sens. Environ. 2020, 237, 111443. [Google Scholar] [CrossRef]
- Wu, J.; Wang, Z.; Li, W.; Peng, J. Exploring factors affecting the relationship between light consumption and GDP based on DMSP/OLS nighttime satellite imagery. Remote Sens. Environ. 2013, 134, 111–119. [Google Scholar] [CrossRef]
- Shi, K.; Yu, B.; Huang, Y.; Hu, Y.; Yin, B.; Chen, Z.; Chen, L.; Wu, J. Evaluating the Ability of NPP-VIIRS Nighttime Light Data to Estimate the Gross Domestic Product and the Electric Power Consumption of China at Multiple Scales: A Comparison with DMSP-OLS Data. Remote Sens. 2014, 6, 1705–1724. [Google Scholar] [CrossRef]
- Liang, Y.J.; Zhong-Min, X.U. Modeling the Spatial Distribution of Population Based on Night Light Radiation and LUCC: A Case Study in Ganzhou District, Zhangye Municipality. J. Glaciol. Geocryol. 2012, 34, 999–1006. [Google Scholar]
- Doll, C.N.; Pachauri, S. Estimating rural populations without access to electricity in developing countries through night-time light satellite imagery. Energy Policy 2010, 38, 5661–5670. [Google Scholar] [CrossRef]
- Letu, H.; Nakajima, T.Y.; Nishio, F. Regional-Scale Estimation of Electric Power and Power Plant CO2 Emissions Using Defense Meteorological Satellite Program Operational Linescan System Nighttime Satellite Data. Environ. Sci. Technol. Lett. 2014, 1, 259–265. [Google Scholar] [CrossRef]
- Yu, B.; Shi, K.; Hu, Y.; Huang, C.; Chen, Z.; Wu, J. Poverty Evaluation Using NPP-VIIRS Nighttime Light Composite Data at the County Level in China. IEEE J. Sel. Top. Appl. Earth Obs. Remote Sens. 2017, 8, 1217–1229. [Google Scholar] [CrossRef]
- Shi, K.F.; Huang, C.; Yu, B.L.; Yin, B.; Huang, Y.X.; Wu, J.P. Evaluation of NPP-VIIRS night-time light composite data for extracting built-up urban areas. Remote Sens. Lett. 2014, 5, 358–366. (In English) [Google Scholar] [CrossRef]
- Imhoff, M.L.; Lawrence, W.T.; Stutzer, D.C.; Elvidge, C.D. A technique for using composite DMSP/OLS “City Lights” satellite data to map urban area. Remote Sens. Environ. 1997, 61, 361–370. [Google Scholar] [CrossRef]
- Román, M.O.; Wang, Z.; Sun, Q.; Kalb, V.; Miller, S.D.; Molthan, A.; Schultz, L.; Bell, J.; Stokes, E.C.; Pandey, B. NASA’s Black Marble nighttime lights product suite. Remote Sens. Environ. 2018, 210, 113–143. [Google Scholar] [CrossRef]
- Levin, N. The impact of seasonal changes on observed nighttime brightness from 2014 to 2015 monthly VIIRS DNB composites. Remote Sens. Environ. 2017, 193, 150–164. [Google Scholar] [CrossRef]
- Li, X.; Levin, N.; Xie, J.; Li, D. Monitoring hourly night-time light by an unmanned aerial vehicle and its implications to satellite remote sensing. Remote Sens. Environ. 2020, 247, 111942. [Google Scholar] [CrossRef]
- Hillger, D.; Lee, T.; Lindsey, D.; Seaman, C.; Miller, S.; Solbrig, J.E.; Kidder, S.; Bachmeier, S.; Jasmin, T.; Rink, T. First-light imagery from Suomi NPP VIIRS. Bull. Am. Meteorol. Soc. 2013, 94, 1019–1029. [Google Scholar] [CrossRef]
- Li, X.; Xu, H.M.; Chen, X.L.; Li, C. Potential of NPP-VIIRS Nighttime Light Imagery for Modeling the Regional Economy of China. Remote Sens. 2013, 5, 3057–3081. (In English) [Google Scholar] [CrossRef]
- Jing, X.; Shao, X.; Cao, C.; Fu, X.; Yan, L. Comparison between the Suomi-NPP Day-Night Band and DMSP-OLS for Correlating Socio-Economic Variables at the Provincial Level in China. Remote Sens. 2016, 8, 17. [Google Scholar] [CrossRef]
- Wu, R.; Yang, D.; Dong, J.; Zhang, L.; Xia, F. Regional inequality in China based on NPP-VIIRS night-time light imagery. Remote Sens. 2018, 10, 240. [Google Scholar] [CrossRef]
- Levin, N.; Kyba, C.; Zhang, Q. Remote Sensing of Night Lights—Beyond DMSP. Multidisciplinary Digital Publishing Institute 2019, 11, 1472. [Google Scholar] [CrossRef]
- Min, K.; Gaba, M.; Sarr, F.O.; Agalassou, A. Detection of rural electrification in Africa using DMSP-OLS night lights imagery. Int. J. Remote Sens. 2013, 34, 8118–8141. [Google Scholar] [CrossRef]
- Welch, R. Monitoring urban population and energy utilization patterns from satellite data. Remote Sens. Environ. 1980, 9, 1–9. [Google Scholar] [CrossRef]
- Amaral, S.; Câmara, G.; Monteiro, A.M.V.; Quintanilha, J.A.; Elvidge, C.D. Estimating population and energy consumption in Brazilian Amazonia using DMSP night-time satellite data. Comput. Environ. Urban Syst. 2005, 29, 179–195. [Google Scholar] [CrossRef]
- Shi, K.; Chen, Y.; Yu, B.; Xu, T.; Yang, C.; Li, L.; Huang, C.; Chen, Z.; Liu, R.; Wu, J. Detecting spatiotemporal dynamics of global electric power consumption using DMSP-OLS nighttime stable light data. Appl. Energy 2016, 184, 450–463. [Google Scholar] [CrossRef]
- He, C.Y.; Ma, Q.; Li, T.; Yang, Y.; Liu, Z.F. Spatiotemporal dynamics of electric power consumption in Chinese Mainland from 1995 to 2008 modeled using DMSP/OLS stable nighttime lights data. J. Geogr. Sci. 2012, 22, 125–136. (In English) [Google Scholar] [CrossRef]
- He, C.Y.; Ma, Q.; Liu, Z.F.; Zhang, Q.F. Modeling the spatiotemporal dynamics of electric power consumption in Mainland China using saturation-corrected DMSP/OLS nighttime stable light data. Int. J. Digit. Earth 2014, 7, 993–1014. (In English) [Google Scholar] [CrossRef]
- Falchetta, G.; Noussan, M. Interannual Variation in Night-Time Light Radiance Predicts Changes in National Electricity Consumption Conditional on Income-Level and Region. Energies 2019, 12, 456. [Google Scholar] [CrossRef]
- Li, X.; Xue, X.Y. Estimation method of nighttime light images’ electric power consumption based on the boston matrix. Geomat. Inf. Sci. Wuhan Univ. 2018, 43, 1994–2002. [Google Scholar]
- Jasiński, T. Modeling electricity consumption using nighttime light images and artificial neural networks. Energy 2019, 179, 831–842. [Google Scholar] [CrossRef]
- Gibson, J.; Olivia, S.; Boe-Gibson, G. Night Lights in Economics: Sources and Uses. J. Econ. Surv. 2020, 1–26. [Google Scholar] [CrossRef]
- Pokhriyal, N.; Jacques, D.C. Combining disparate data sources for improved poverty prediction and mapping. Proc. Natl. Acad. Sci. USA 2017, 114, E9783–E9792. [Google Scholar] [CrossRef] [PubMed]
- Li, J.H.; Mi, W.B.; Feng, C.Y.; Yang, X.M. An analysis on toponym cultural landscape based on GIS application in Zhongwei county, Ningxia municipality. Human Geogr. 2011, 26, 100–104. [Google Scholar]
- Wang, F.; Wang, G.; Hartmann, J.; Luo, W. Sinification of Zhuang place names in Guangxi, China: A GIS-based spatial analysis approach. Trans. Inst. Br. Geogr. 2012, 37, 317–333. [Google Scholar] [CrossRef]
- Chen, C.; Xiu, C.L.; Chen, W.; Li, C.Y. Spatial Distribution Characteristics of Place-name Landscape Based on GIS Approach in Beijing and Its Reasons for the Formation. Sci. Geogr. Sin. 2014, 34, 420–429. [Google Scholar]
- Pan, S. Spatial Coupling between Housing Development and Economic Growth Based on Night Light Remote Sensing and Residential POI. J. Geo Inf. Sci. 2017, 19, 646–652. [Google Scholar]
- Yu, W.H.; Ai, T.H. The visualization and analysis of POI features under network space supported by kernel density estimation. Acta Geod. Cartogr. Sin. 2015, 44, 82–90. [Google Scholar]
- Elvidge, C.D.; Zhizhin, M.; Baugh, K.; Hsu, F.-C. Automatic boat identification system for VIIRS low light imaging data. Remote Sens. 2015, 7, 3020–3036. [Google Scholar] [CrossRef]
- Xu, Z.N.; Gao, X.L. A novel method for identifying the boundary of urban build-up areas with POI data. Acta Geogr. Sin. 2016, 71, 928–939. [Google Scholar]
- Li, F.; Yan, Q.W.; Zou, Y.L.; Liu, B.L. Improving the accuracy of built-up area extraction based on nighttime light data and POI: A case study of NPP/VIIRS and Luojia 1-01 nighttime light images. Geomat. Inf. Sci. Wuhan Univ. 2019, 1–14. [Google Scholar] [CrossRef]
- Chen, J.; Zhuo, L.; Shi, P.J. The Study on Urbanization Process in China Based on DMSP/OLS Data: Development of a Light Index for Urbanization Level Estimation. J. Remote Sens. Beijing 2003, 7, 168–175. [Google Scholar]
- Shi, K.F.; Yu, B.L.; Hu, Y.; Huang, C.; Chen, Y. Modeling and mapping total freight traffic in China using NPP-VIIRS nighttime light composite data. GIsci. Remote Sens. 2015, 52, 274–289. [Google Scholar] [CrossRef]
- Li, F.; Sun, G.T.; Wang, Q.L.; Qian, A. Spatialization research of electricity consumptions at county level using NPP-VIIRS nighttime lights. Geomat. Spat. Inf. Technol. 2018, 41, 8–11. [Google Scholar]











| Data | Data Description | Year | Source |
|---|---|---|---|
| NPP-VIIRS | Annual composites | 2015 and 2016 | NOAA/NGDC (https://www.ngdc.noaa.gov/eog/viirs/download_dnb_composites.html) |
| Monthly composites | 2012, 2013, 2014, 2017 | ||
| POI | Points-of-interest | 2017 | BigeMap (http://www.bigemap.com/) |
| Toponym | Results of the second national Toponymic census of China | 2019 | National Database for Geographical Names of China (http://dmfw.mca.gov.cn/) |
| REPC | Annual statistical data of REPC (unit: 104 kW·h) | 2012–2017 (Except 2016) | China’s Economic and Social Big Data Research Platform (http://data.cnki.net/) |
| Boundaries | Shapefile of DH prefecture and counties | 2017 | National Geomatics Center of China (http://www.ngcc.cn/ngcc/) |
| DEM | digital elevation model | 2015 | Geospatial Data Cloud (http://www.gscloud.cn/) |
| Statistical Classification Index | Urban Central Areas | Suburb Areas | Rural Areas | Natural Areas |
|---|---|---|---|---|
| precision | 0.91 | 0.77 | 0.68 | 0.66 |
| recall | 0.87 | 0.89 | 0.8 | 0.41 |
| F1 score | 0.89 | 0.82 | 0.73 | 0.5 |
| Year | Ruili | Mangshi | Lianghe | Yingjiang | Longchuan |
|---|---|---|---|---|---|
| 2012 | 43,757 | 105,419 | 35,843 | 129,793 | 60,050 |
| 2013 | 44,529 | 108,576 | 35,721 | 130,127 | 60,074 |
| 2014 | 44,979 | 107,738 | 35,651 | 129,832 | 60,210 |
| 2015 | 44,557 | 106,523 | 35,644 | 129,654 | 60,488 |
| 2017 | 43,988 | 105,757 | 35,494 | 129,549 | 62,121 |
| Year | Ruili | Mangshi | Lianghe | Yingjiang | Longchuan |
|---|---|---|---|---|---|
| 2012 | 4917 | 4119 | 1100 | 1648 | 1302 |
| 2013 | 4975 | 4117 | 967 | 1698 | 1373 |
| 2014 | 4997 | 4278 | 900 | 1695 | 1603 |
| 2015 | 4988 | 4292 | 862 | 1626 | 1652 |
| 2017 | 4803 | 4218 | 835 | 1746 | 1653 |
| Year | Ruili | Mangshi | Lianghe | Yingjiang | Longchuan |
|---|---|---|---|---|---|
| 2012 | 22,514 | 41,526 | 16,169 | 38,625 | 24,910 |
| 2013 | 22,917 | 43,236 | 16,003 | 38,317 | 24,435 |
| 2014 | 23,400 | 42,771 | 16,067 | 38,429 | 24,608 |
| 2015 | 23,058 | 42,139 | 16,103 | 38,356 | 24,782 |
| 2017 | 22,983 | 42,274 | 16,179 | 38,840 | 26,619 |
| Region | Year | REPCcal (104 kW·h) | REPCreal (104 kW·h) | RE | ARE |
|---|---|---|---|---|---|
| Ruili | 2012 2013 2014 2015 2017 | 38,347 39,694 41,310 40,166 39,915 | 25,026 7371 15,075 7294 12,068 | 0.53 4.39 1.74 4.51 2.31 | 2.69 |
| Mangshi | 2012 2013 2014 2015 2017 | 101,923 107,641 106,086 103,973 104,424 | 114,691 110,567 103,295 118,332 93,842 | 0.11 0.03 0.03 0.12 0.11 | 0.08 |
| Lianghe | 2012 2013 2014 2015 2017 | 17,129 16,574 16,788 16,908 17,163 | 18,480 17,077 29,310 39,676 25,982 | 0.07 0.03 0.43 0.57 0.34 | 0.29 |
| Yingjing | 2012 2013 2014 2015 2017 | 92,222 91,192 91,567 91,322 92,941 | 69,357 95,717 102,437 89,363 94,850 | 0.33 0.05 0.11 0.02 0.02 | 0.11 |
| Longchuan | 2012 2013 2014 2015 2017 | 46,359 44,771 45,349 45,931 52,074 | 52,334 60,406 74,599 72,950 51,600 | 0.11 0.26 0.39 0.37 0.01 | 0.23 |
| Region | Year | TEPCi (104 kW·h) | EPCi (104 kW·h) | Ki |
|---|---|---|---|---|
| Ruili | 2012 2013 2014 2015 2017 | 25,026 7371 15,075 7294 12,068 | 38,347 39,694 41,310 40,166 39,915 | 0.65 0.19 0.36 0.18 0.30 |
| Mangshi | 2012 2013 2014 2015 2017 | 114,691 110,567 103,295 118,332 93,842 | 101,923 107,641 106,086 103,973 104,424 | 1.13 1.03 0.97 1.14 0.90 |
| Lianghe | 2012 2013 2014 2015 2017 | 18,480 17,077 29,310 39,676 25,982 | 17,129 16,574 16,788 16,908 17,163 | 1.08 1.03 1.75 2.35 1.51 |
| Yingjing | 2012 2013 2014 2015 2017 | 69,357 95,717 102,437 89,363 94,850 | 92,222 91,192 91,567 91,322 92,941 | 0.75 1.05 1.12 0.98 1.02 |
| Longchuan | 2012 2013 2014 2015 2017 | 52,334 60,406 74,599 72,950 51,600 | 46,359 44,771 45,349 45,931 52,074 | 1.13 1.35 1.64 1.59 0.99 |
| Region | Real REPC (104 kW·h) | Total EPC (104 kW·h) | Urban Center EPC (104 kW·h) |
|---|---|---|---|
| Ruili | 12,068 | 14,381 | 2313 |
| Mangshi | 93,842 | 104,491 | 10,649 |
| Lianghe | 25,982 | 27,483 | 1501 |
| Yingjiang | 94,850 | 100,902 | 6052 |
| Longchuan | 51,600 | 54,148 | 2548 |
© 2020 by the authors. Licensee MDPI, Basel, Switzerland. This article is an open access article distributed under the terms and conditions of the Creative Commons Attribution (CC BY) license (http://creativecommons.org/licenses/by/4.0/).
Share and Cite
Zhao, F.; Ding, J.; Zhang, S.; Luan, G.; Song, L.; Peng, Z.; Du, Q.; Xie, Z. Estimating Rural Electric Power Consumption Using NPP-VIIRS Night-Time Light, Toponym and POI Data in Ethnic Minority Areas of China. Remote Sens. 2020, 12, 2836. https://doi.org/10.3390/rs12172836
Zhao F, Ding J, Zhang S, Luan G, Song L, Peng Z, Du Q, Xie Z. Estimating Rural Electric Power Consumption Using NPP-VIIRS Night-Time Light, Toponym and POI Data in Ethnic Minority Areas of China. Remote Sensing. 2020; 12(17):2836. https://doi.org/10.3390/rs12172836
Chicago/Turabian StyleZhao, Fei, Jieyu Ding, Sujin Zhang, Guize Luan, Lu Song, Zhiyan Peng, Qingyun Du, and Zhiqiang Xie. 2020. "Estimating Rural Electric Power Consumption Using NPP-VIIRS Night-Time Light, Toponym and POI Data in Ethnic Minority Areas of China" Remote Sensing 12, no. 17: 2836. https://doi.org/10.3390/rs12172836
APA StyleZhao, F., Ding, J., Zhang, S., Luan, G., Song, L., Peng, Z., Du, Q., & Xie, Z. (2020). Estimating Rural Electric Power Consumption Using NPP-VIIRS Night-Time Light, Toponym and POI Data in Ethnic Minority Areas of China. Remote Sensing, 12(17), 2836. https://doi.org/10.3390/rs12172836

