Retrieval of High Spatial Resolution Aerosol Optical Depth from HJ-1 A/B CCD Data
Abstract
:1. Introduction
2. Data and Methods
2.1. HJ-1 A/B CCD Data
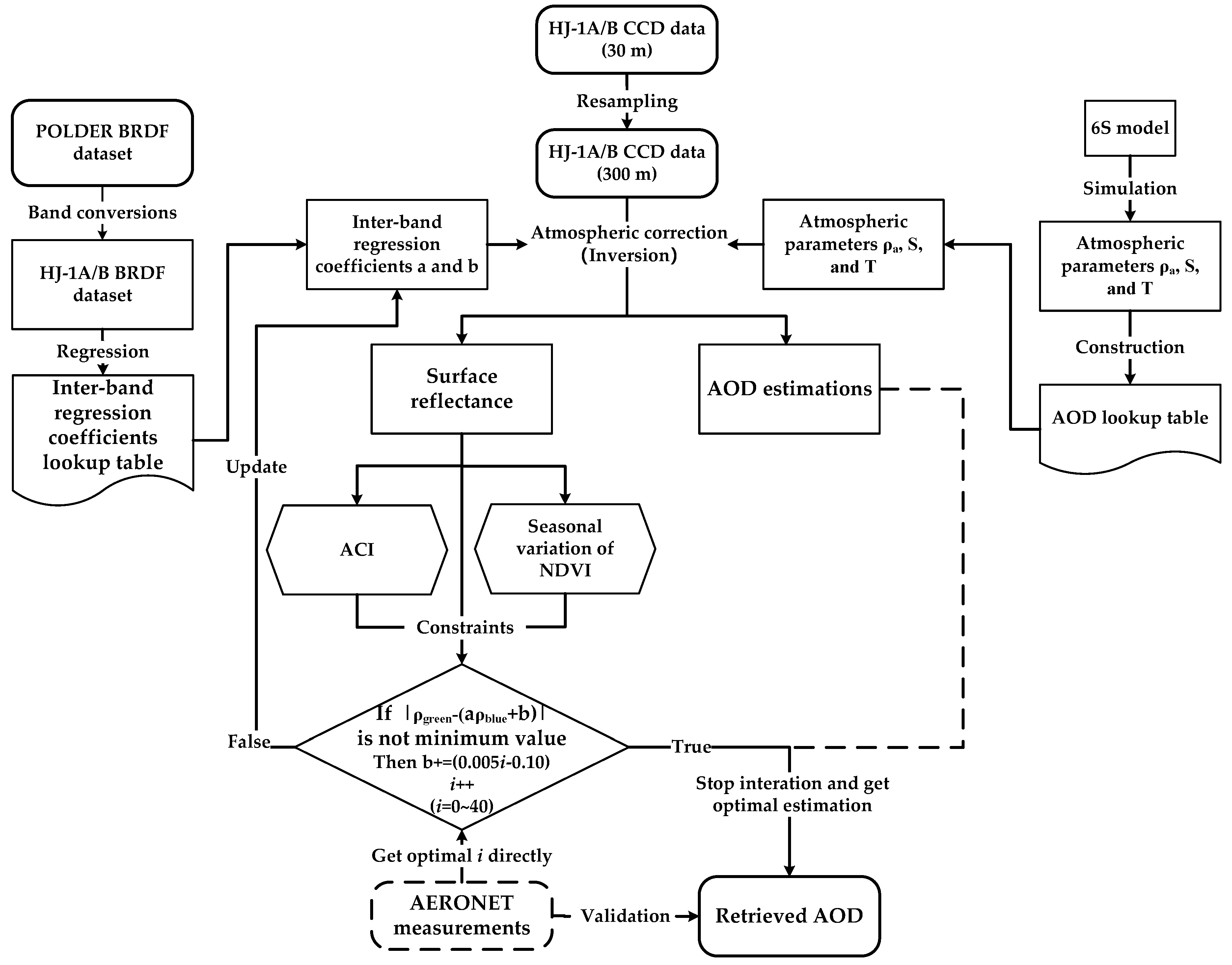
2.2. Overall Framework of the AOD Retrieval Algorithm
2.3. Interband Regression Coefficient Lookup Table
2.4. Aerosol Lookup Table
2.5. Retrieval of AOD with Constraints
2.6. Data and Method for Validation
3. Results and Discussion
3.1. Sensitivity Analysis of Interband Regression Coefficients
3.2. Validation with AERONET Measurements
3.3. Comparison with MODIS Aerosol Product
3.4. Discussion
4. Conclusions
Author Contributions
Funding
Acknowledgments
Conflicts of Interest
References
- Qiu, J. A Method to Determine Atmospheric Aerosol Optical Depth Using Total Direct Solar Radiation. J. Atmos. Sci. 1998, 55, 744–757. [Google Scholar] [CrossRef]
- Anderson, J.C.; Wang, J.; Zeng, J.; Petrenko, M.; Leptoukh, G.G.; Ichoku, C. Accuracy assessment of Aqua-MODIS aerosol optical depth over coastal regions: Importance of quality flag and sea surface wind speed. Atmos. Meas. Tech. Discuss. 2012, 2012, 5205–5243. [Google Scholar] [CrossRef]
- King, M.D.; Kaufman, Y.J.; Tanré, D.; Nakajima, T. Remote Sensing of Tropospheric Aerosols from Space: Past, Present, and Future. Bull. Am. Meteorol. Soc. 1999, 80, 2229–2260. [Google Scholar] [CrossRef]
- Kaufman, Y.J.; Gobron, N.; Pinty, B.; Widlowski, J.-L.; Verstraete, M.M. Relationship between surface reflectance in the visible and mid-IR used in MODIS aerosol algorithm—Theory. Geophys. Res. Lett. 2002, 29, 31-1–31-34. [Google Scholar] [CrossRef]
- Sun, L.; Sun, C.; Liu, Q.; Zhong, B. Aerosol optical depth retrieval by HJ-1/CCD supported by MODIS surface reflectance data. Sci. China Earth Sci. 2010, 53, 74–80. [Google Scholar] [CrossRef]
- Kaufman, Y.J.; Wald, A.E.; Remer, L.A.; Gao, B.C.; Li, R.R.; Flynn, L. The MODIS 2.1-/spl mu/m channel-correlation with visible reflectance for use in remote sensing of aerosol. IEEE Trans. Geosci. Remote Sens. 1997, 35, 1286–1298. [Google Scholar] [CrossRef]
- Kaufman, Y.J.; Remer, L.A. Detection of forests using mid-IR reflectance: An application for aerosol studies. IEEE Trans. Geosci. Remote Sens. 1994, 32, 672–683. [Google Scholar] [CrossRef]
- Levy, R.C.; Remer, L.A.; Mattoo, S.; Vermote, E.F.; Kaufman, Y.J. Second-generation operational algorithm: Retrieval of aerosol properties over land from inversion of Moderate Resolution Imaging Spectroradiometer spectral reflectance. J. Geophys. Res. Atmos. 2007, 112. [Google Scholar] [CrossRef]
- Hsu, N.C.; Si-Chee, T.; King, M.D.; Herman, J.R. Aerosol properties over bright-reflecting source regions. IEEE Trans. Geosci. Remote Sens. 2004, 42, 557–569. [Google Scholar] [CrossRef]
- Hsu, N.C.; Tsay, S.; King, M.D.; Herman, J.R. Deep Blue Retrievals of Asian Aerosol Properties During ACE-Asia. IEEE Trans. Geosci. Remote Sens. 2006, 44, 3180–3195. [Google Scholar] [CrossRef]
- Tian, X.; Sun, L.; Liu, Q.; Li, X. Retrieval of high-resolution aerosol optical depth using Landsat 8 OLI data over Beijing. J. Remote Sens. 2018, 51–63. [Google Scholar] [CrossRef]
- Wang, Z.T.; Li, Q.; Wang, Q.; Li, S.; Chen, L.; Zhou, C.Y.; Zhang, L.J.; Xu, Y.J. HJ-1 terrestrial aerosol data retrieval using deep blue algorithm. J. Remote Sens. 2012, 16, 596–610. [Google Scholar]
- Remer, L.A.; Mattoo, S.; Levy, R.C.; Munchak, L.A. MODIS 3 km aerosol product: Algorithm and global perspective. Atmos. Meas. Tech. 2013, 6, 1829–1844. [Google Scholar] [CrossRef]
- Wang, Z.; Li, Q.; Tao, J.; Li, S.; Wang, Q.; Chen, L. Monitoring of aerosol optical depth over land surface using CCD camera on HJ-1 satellite. China Environ. Sci. 2009, 29, 902–907. [Google Scholar]
- Zhao, Z.; Li, A.; Bian, J.; Huang, C. An improved DDV method to retrieve AOT for HJ CCD image in typical mountainous areas. Spectrosc. Spectral Anal. 2015, 35, 1479–1487. [Google Scholar] [CrossRef]
- Sun, L.; Liu, Q.; Chen, L.; Liu, Q. The Application of HJ-1 Hyper spectral Imaging Radiometer to Retrieve Aerosol Optical Thickness over Land. J. Remote Sens. 2006, 10, 770–776. [Google Scholar]
- Wang, Z.; Wang, H.; Li, Q.; Zhao, S.; Li, S.; Chen, L. A quickly atmospheric correction method for HJ-1 CCD with deep blue algorithm. Spectrosc. Spectral Anal. 2014, 34, 729–734. [Google Scholar] [CrossRef]
- Sun, L.; Wei, J.; Bilal, M.; Tian, X.; Jia, C.; Guo, Y.; Mi, X. Aerosol Optical Depth Retrieval over Bright Areas Using Landsat 8 OLI Images. Remote Sens. 2016, 8, 23. [Google Scholar] [CrossRef]
- Li, S.; Chen, L.; Tao, J.; Han, D.; Wang, Z.; Su, L.; Fan, M.; Yu, C. Retrieval of aerosol optical depth over bright targets in the urban areas of North China during winter. Sci. China Earth Sci. 2012, 55, 1545–1553. [Google Scholar] [CrossRef]
- Hautecœur, O.; Leroy, M.M. Surface bidirectional reflectance distribution function observed at global scale by POLDER/ADEOS. Geophys. Res. Lett. 1998, 25, 4197–4200. [Google Scholar] [CrossRef]
- Alonso, L.; Moreno, J.; Leroy, M. BRDF Signatures from Polder Data. In The Digital Airborne Spectrometer Experiment (DAISEX), Proceedings of the Workshop Held July 2001; Wooding, M., Harris, R.A., Eds.; ESA SP-499; European Space Agency: Paris, France, 2001; p. 183. [Google Scholar]
- POLDER-3/PARASOL BRDF Databases User Manual 2009. Available online: https://www.theia-land.fr/sites/default/files/imce/produits/polder-3_brdf_usermanual-i1.20-22_doc.pdf (accessed on 15 February 2019).
- Sun, C.K.; Liu, Q.; Wen, J.G.; LI, D.; Yu, K.; Zhang, Z.G. An algorithm for retrieving land surface albedo from HJ-1 CCD data. Remote Sens. Land Resour. 2013, 25, 58–63. [Google Scholar]
- Vermote, E.F.; Tanre, D.; Deuze, J.L.; Herman, M.; Morcette, J. Second Simulation of the Satellite Signal in the Solar Spectrum, 6S: An overview. IEEE Trans. Geosci. Remote Sens. 1997, 35, 675–686. [Google Scholar] [CrossRef]
- Ångström, A. The parameters of atmospheric turbidity. Tellus 1964, 16, 64–75. [Google Scholar] [CrossRef]
- Holben, B.N.; Eck, T.F.; Slutsker, I.; Tanré, D.; Buis, J.P.; Setzer, A.; Vermote, E.; Reagan, J.A.; Kaufman, Y.J.; Nakajima, T.; et al. AERONET—A Federated Instrument Network and Data Archive for Aerosol Characterization. Remote Sens. Environ. 1998, 66, 1–16. [Google Scholar] [CrossRef]
- Dubovik, O.; Smirnov, A.; Holben, B.; King, M.; Kaufman, Y.J.; Eck, T.; Slutsker, I. Accuracy assessment of aerosol optical properties retrieved from Aerosol Robotic Network (AERONET) Sun and sky radiance measurements. J. Geophys. Res. Atmos. 2000, 105, 9791–9806. [Google Scholar] [CrossRef]
- Ge, J.M.; Su, J.; Fu, Q.; Ackerman, T.P.; Huang, J.P. Dust aerosol forward scattering effects on ground-based aerosol optical depth retrievals. J. Quant. Spectrosc. Radiat. Transf. 2011, 112, 310–319. [Google Scholar] [CrossRef]
- Xia, X.A.; Chen, H.B.; Wang, P.C. Validation of MODIS aerosol retrievals and evaluation of potential cloud contamination in East Asia. J. Environ. Sci. 2004, 16, 832–837. [Google Scholar]
- Bilal, M.; Nichol, J.E.; Bleiweiss, M.P.; Dubois, D. A Simplified high resolution MODIS Aerosol Retrieval Algorithm (SARA) for use over mixed surfaces. Remote Sens. Environ. 2013, 136, 135–145. [Google Scholar] [CrossRef]
- Bilal, M.; Nichol, J.E.; Chan, P.W. Validation and accuracy assessment of a Simplified Aerosol Retrieval Algorithm (SARA) over Beijing under low and high aerosol loadings and dust storms. Remote Sens. Environ. 2014, 153, 50–60. [Google Scholar] [CrossRef]
- Bilal, M.; Nichol, J.E. Evaluation of MODIS aerosol retrieval algorithms over the Beijing-Tianjin-Hebei region during low to very high pollution events. J. Geophys. Res. Atmos. 2015, 120, 7941–7957. [Google Scholar] [CrossRef]
Band | Spectral Region (μm) | Spatial Resolution | Breadth (km) | Revisiting Period |
---|---|---|---|---|
1 | 0.43–0.52 (blue) | 30 m | 360 | |
2 | 0.52–0.60 (green) | (single sensor) | 4 days (single sensor) | |
3 | 0.63–0.69 (red) | 700 | 2 days (2 sensor) | |
4 | 0.76–0.90 (near-infrared) | (2 sensors) |
Band | POLDER BRDF | Offset | RMSE | |||||
---|---|---|---|---|---|---|---|---|
C1 | C2 | C3 | C4 | C5 | C6 | |||
HJ-Band1 | 0.777 | 0.212 | −0.011 | 0.016 | 0.030 | −0.028 | −0.006 | 0.003 |
HJ-Band2 | 0.196 | 0.532 | 0.243 | 0.066 | −0.010 | −0.032 | 0.001 | 0.003 |
HJ-Band3 | 0.004 | 0.269 | 0.740 | −0.050 | −0.009 | 0.052 | 0.004 | 0.003 |
HJ-Band4 | 0.023 | −0.008 | −0.025 | 0.426 | 0.537 | 0.052 | 0.001 | 0.002 |
Variables | Input Parameters |
---|---|
Solar zenith angle | 0°, 6°, 12°, 18°, 24°, 30°, 36°, 42°, 48°, 54°, 60°, 66° |
View zenith angle | 0°, 3°, 6°, 9°, 12°, 15°, 18°, 21°, 24°, 27°, 30°, 33°, 36°, 39° |
Relative azimuth angle | 0°, 12°, 24°, 36°, 48°, 60°, 72°, 84°, 96°, 108°, 120°, 132°, 144°, 156°, 168°, 180° |
Atmospheric model | Mid-latitude summer |
Aerosol Type | Continental |
AOD | 0.0001, 0.05, 0.1, 0.15, 0.2, 0.25, 0.3, 0.35, 0.4, 0.45, 0.5, 0.55, 0.6, 0.65, 0.7, 0.75, 0.8, 0.85, 0.9, 0.95, 1.0, 1.05, 1.1, 1.15, 1.2, 1.25, 1.3, 1.35, 1.4, 1.45, 1.5, 1.55, 1.6, 1.65, 1.7, 1.75, 1.8, 1.85, 1.9, 1.95 |
Site | Longitude (Degree) | Latitude (Degree) | Approach I | Approach II | |
---|---|---|---|---|---|
The Years Used for Validation | The Years Used As an Input | The Years Used for Validation | |||
Beijing | 116.381 | 39.977 | 2013–2015 | 2014 | 2012, 2013, 2015 |
Beijing_CAMS | 116.317 | 39.933 | 2013–2015 | 2012, 2015 | 2013, 2014 |
Beijing_RADI | 116.379 | 40.005 | 2013–2015 | — | 2012, 2013, 2014, 2015 |
XiangHe | 116.962 | 39.754 | 2013–2015 | 2013 | 2012, 2014, 2015 |
© 2019 by the authors. Licensee MDPI, Basel, Switzerland. This article is an open access article distributed under the terms and conditions of the Creative Commons Attribution (CC BY) license (http://creativecommons.org/licenses/by/4.0/).
Share and Cite
Fan, X.; Qu, Y. Retrieval of High Spatial Resolution Aerosol Optical Depth from HJ-1 A/B CCD Data. Remote Sens. 2019, 11, 832. https://doi.org/10.3390/rs11070832
Fan X, Qu Y. Retrieval of High Spatial Resolution Aerosol Optical Depth from HJ-1 A/B CCD Data. Remote Sensing. 2019; 11(7):832. https://doi.org/10.3390/rs11070832
Chicago/Turabian StyleFan, Xianlei, and Ying Qu. 2019. "Retrieval of High Spatial Resolution Aerosol Optical Depth from HJ-1 A/B CCD Data" Remote Sensing 11, no. 7: 832. https://doi.org/10.3390/rs11070832
APA StyleFan, X., & Qu, Y. (2019). Retrieval of High Spatial Resolution Aerosol Optical Depth from HJ-1 A/B CCD Data. Remote Sensing, 11(7), 832. https://doi.org/10.3390/rs11070832