Assessing the Glacier Boundaries in the Qinghai-Tibetan Plateau of China by Multi-Temporal Coherence Estimation with Sentinel-1A InSAR
Abstract
1. Introduction
2. Study Area and Datasets Used
2.1. Study Area
2.2. SAR Datasets and Auxiliary Data Used in the Study
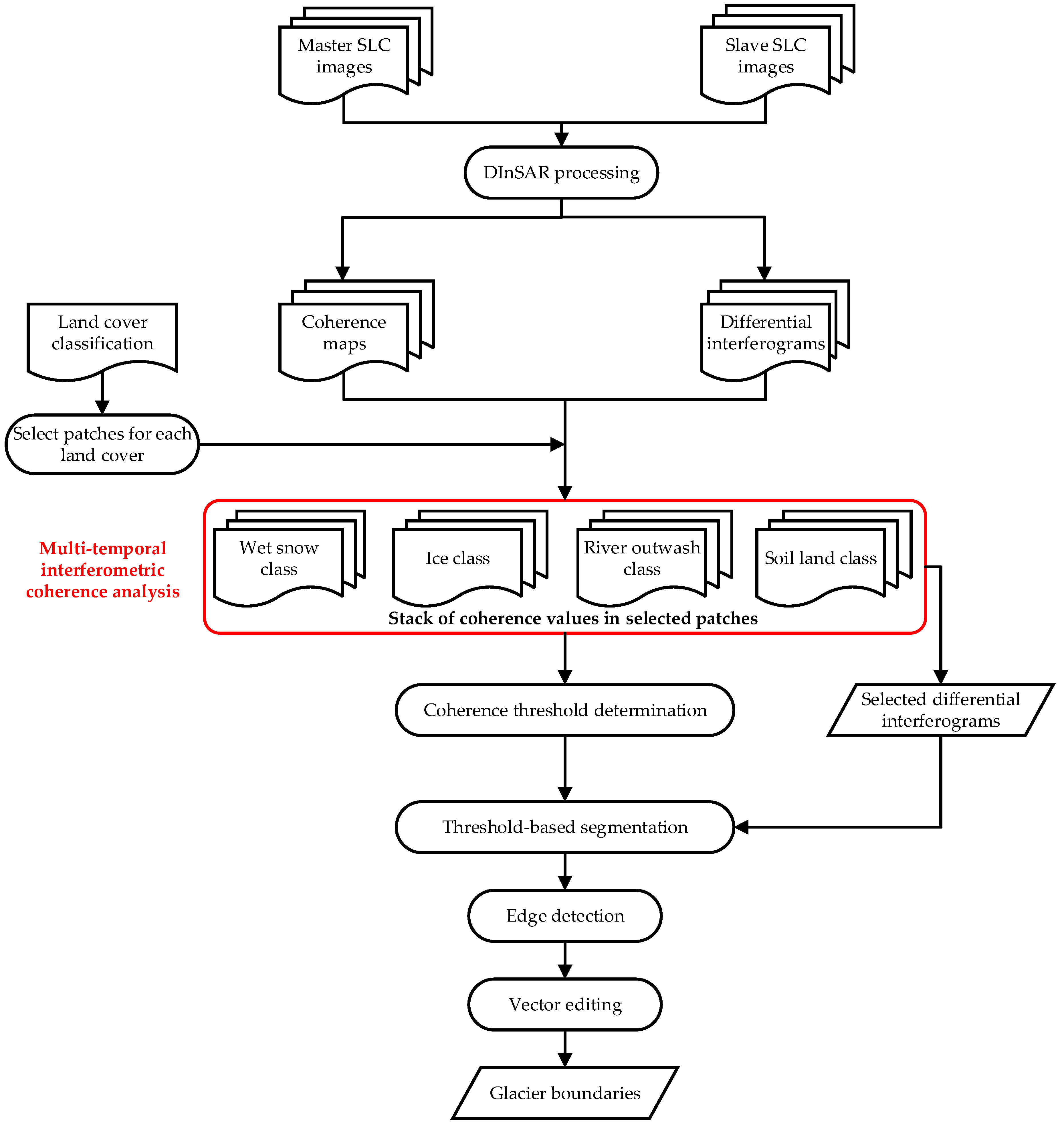
3. Method for Identifying the Alpine Glacier by Multi-Temporal Coherence Estimation with Sentinel-1A InSAR
3.1. Interferometric Processing with Use of Sentinel-1A SAR Images
3.2. Analysis of Interferometric Decorrelation
3.3. Extracting the Glacier-Covered Areas and Their Boundaries with Multi-Temporal Coherence Analysis
4. Results and Discussions
4.1. Results of Multi-Temporal Coherence Maps and Their Spatiotemporal Analysis
4.2. The Extracted DDG Boundaries and Discussions
4.3. Correlation Analysis with the Meteorological Data
5. Conclusions
Author Contributions
Funding
Acknowledgments
Conflicts of Interest
References
- Molnar, P.; England, P. Late Cenozoic uplift of mountain ranges and global climate change: chicken or egg? Nature 1990, 346, 29–34. [Google Scholar] [CrossRef]
- Dyurgerov, M.B.; Meier, M.F. Twentieth century climate change: evidence from small glaciers. Proc. Natl. Acad. Sci. USA 2000, 97, 1406. [Google Scholar] [CrossRef]
- Kaser, G.; Hardy, D.R.; Mölg, T.; Bradley, R.S.; Hyera, T.M. Modern glacier retreat on Kilimanjaro as evidence of climate change: observations and facts. Int. J. Climatol. 2004, 24, 329–339. [Google Scholar] [CrossRef]
- Scherler, D.; Bookhagen, B.; Strecker, M.R. Spatially variable response of Himalayan glaciers to climate change affected by debris cover. Nat. Geosci. 2011, 4, 156–159. [Google Scholar] [CrossRef]
- Dai, L.Y.; Che, T.; Ding, Y.J.; Hao, X.H. Evaluation of snow cover and snow depth on the Qinghai-Tibetan Plateau derived from passive microwave remote sensing. Cryosphere 2017, 11, 1–31. [Google Scholar] [CrossRef]
- Immerzeel, W.W.; Beek, L.P.H.; Bierkens, M.F.P. Climate change will affect the Asian water towers. Science 2010, 328, 1382–1385. [Google Scholar] [CrossRef]
- Kaser, G.; Grosshauser, M.; Marzeion, B. Contribution potential of glaciers to water availability in different climate regimes. Proc. Natl. Acad. Sci. USA 2010, 107, 20223–20227. [Google Scholar] [CrossRef]
- Braithwaite, R.J.; Zhang, Y. Sensitivity of mass balance of five Swiss glaciers to temperature changes assessed by tuning a degree-day model. J. Glaciol. 2000, 46, 7–14. [Google Scholar] [CrossRef]
- Vincent, C. Influence of climate change over the 20th Century on four French glacier mass balances. J. Geophys. Res. 2002, 107, 4375. [Google Scholar] [CrossRef]
- Huss, M.; Bauder, A.; Funk, M. Determination of the seasonal mass balance of four Alpine glaciers since 1865. J. Geophys. Res. 2008, 113, F01015. [Google Scholar] [CrossRef]
- Kääb, A.; Berthier, E.; Nuth, C.; Gardelle, J.; Arnaud, Y. Contrasting patterns of early twenty-first-century glacier mass change in the Himalayas. Nat. Lett. 2012, 488, 495–498. [Google Scholar] [CrossRef]
- Gardelle, J.; Berthier, E.; Arnaud, Y.; Kääb, A. Region-wide glacier mass balances over the Pamir-Karakoram-Himalaya during 1999–2011. Cryosphere 2013, 7, 1263–1286. [Google Scholar] [CrossRef]
- Bishop, M.P.; Olsenholler, J.A.; Shroder, J.F.; Barry, R.G.; Raup, B.H.; Bush, A.B.G.; Copland, L.; Dwyer, J.L.; Fountain, A.; Haeberli, W. Global Land Ice Measurements from Space (GLIMS): Remote Sensing and GIS Investigations of the Earth’s Cryosphere. Geocarto Int. 2004, 19, 57–84. [Google Scholar] [CrossRef]
- Paul, F.; Kääb, A.; Haeberli, W. Recent glacier changes in the Alps observed by satellite: Consequences for future monitoring strategies. Glob. Planet. Chang. 2007, 56, 111–122. [Google Scholar] [CrossRef]
- Bayr, K.J.; Hall, D.K.; Kovalick, W.M. Observations on glaciers in the eastern Austrian Alps using satellite data. Int. J. Remote Sens. 1994, 15, 1733–1742. [Google Scholar] [CrossRef]
- Bolch, T. Climate change and glacier retreat in northern Tien Shan (Kazakhstan/Kyrgyzstan) using remote sensing data. Glob. Planet. Chang. 2007, 56, 1–12. [Google Scholar] [CrossRef]
- Pan, B.T.; Zhang, G.L.; Wang, J.; Cao, B. Glacier changes from 1966–2009 in the Gongga Mountains, on the south-eastern margin of the Qinghai-Tibetan Plateau and their climatic forcing. Cryosphere 2012, 6, 1087–1101. [Google Scholar] [CrossRef]
- Yin, D.; Cao, X.; Chen, X.; Shao, Y.; Chen, J. Comparison of automatic thresholding methods for snow-cover mapping using Landsat TM imagery. Int. J. Remote Sens. 2013, 34, 6529–6538. [Google Scholar] [CrossRef]
- König, M.; Winther, J.G.; Isaksson, E. Measuring snow and glacier ice properties from satellite. Rev. Geophys. 2011, 39, 1–28. [Google Scholar] [CrossRef]
- Huang, L.; Li, Z.; Tian, B.S.; Chen, Q.; Liu, J.L.; Zhang, R. Classification and snow line detection for glacial areas using the polarimetric SAR image. Remote Sens. Environ. 2011, 115, 1721–1732. [Google Scholar] [CrossRef]
- Kumar, V.; Venkataramana, G.; Høgda, K.A. Glacier surface velocity estimation using SAR interferometry technique applying ascending and descending passes in Himalayas. Int. J. Appl. Earth Obs. Geoinf. 2011, 13, 545–551. [Google Scholar] [CrossRef]
- Atwood, D.K.; Meyer, F.; Arendt, A. Using L-band SAR coherence to delineate glacier extent. Can. J. Remote Sens. 2010, 36, S186–S195. [Google Scholar] [CrossRef]
- Zebker, H.A.; Villasenor, J. Decorrelation in Interferometric Radar Echoes. IEEE Trans. Geosci. Remote Sens. 1992, 30, 950–959. [Google Scholar] [CrossRef]
- Hoen, E.W.; Zebker, H.A. Penetration depths inferred from interferometric volume decorrelation observed over the Greenland Ice Sheet. IEEE Trans. Geosci. Remote Sens. 2000, 38, 2571–2583. [Google Scholar] [CrossRef]
- Huang, L.; Li, Z.; Zhou, J.; Tian, B. Glacier Change Monitoring Using SAR: An Overview. Adv. Earth Sci. 2014, 29, 985–994. (In Chinese) [Google Scholar]
- Hall-Atkinson, C.; Smith, L.C. Delineation of delta ecozones using interferometric SAR phase coherence: Mackenzie River Delta, N.W.T., Canada. Remote Sens. Environ. 2001, 78, 229–238. [Google Scholar] [CrossRef]
- Strozzi, T.; Dammert, P.B.G.; Wegmuller, U.; Martinez, J.M.; Askne, J.I.H.; Beaudoin, A.; Hallikainen, N.T. Landuse mapping with ERS SAR interferometry. IEEE Trans. Geosci. Remote Sens. 2002, 38, 766–775. [Google Scholar] [CrossRef]
- Askne, J.; Hagberg, J.O. Potential of interferometric SAR for classification of land surfaces. In Proceedings of the International Geoscience and Remote Sensing Symposium, (IGARSS’93), Tokyo, Japan, 18–21 August 1993; pp. 985–987. [Google Scholar] [CrossRef]
- Rott, H.; Siegel, A. Glaciological studies in the Alps and in Antarctica using ERS interferometric SAR. In Proceedings of the Fringe 96’ Workshop on ERS SAR Interferometry, Zürich, Switzerland, 30 September–2 October 1996; pp. 149–159. [Google Scholar]
- Weydahl, D.J. Analysis of ERS Tandem SAR coherence from glaciers, valleys, and fjord ice on Svalbard. IEEE Trans. Geosci. Remote Sens. 2001, 39, 2029–2039. [Google Scholar] [CrossRef]
- Kumar, V.; Venkataraman, G.; Rao, Y.S.; Singh, G.; Snehmani. Spaceborne InSAR Technique for Study of Himalayan Glaciers using ENVISAT ASAR and ERS Data. In Proceedings of the International Geoscience and Remote Sensing Symposium (IGARSS’08), Boston, MA, USA, 6–11 July 2008; pp. 1085–1088. [Google Scholar] [CrossRef]
- Paul, F.; Barrand, N.E.; Baumann, S.; Berthier, E.; Bolch, T.; Casey, K.; Frey, H.; Joshi, S.P.; Konovalov, V.; Le Bris, R.; et al. On the accuracy of glacier outlines derived from remote-sensing data. Ann. Glaciol. 2013, 54, 171–182. [Google Scholar] [CrossRef]
- Berger, M.; Moreno, J.; Johannessen, J.A.; Levelt, P.F.; Hanssen, R.F. ESA’s sentinel missions in support of Earth system science. Remote Sens. Environ. 2012, 120, 84–90. [Google Scholar] [CrossRef]
- Torres, R.; Snoeij, P.; Geudtner, D.; Bibby, D.; Davidson, M.; Attema, E.; Potin, P.; Rommen, B.; Floury, N.; Brown, M. GMES Sentinel-1 mission. Remote Sens. Environ. 2012, 120, 9–24. [Google Scholar] [CrossRef]
- Geudtner, D.; Torres, R.; Snoeij, P.; Davidson, M.; Rommen, B. Sentinel-1 System capabilities and applications. In Proceedings of the Geoscience and Remote Sensing Symposium (IGARSS’14), Quebec City, QC, Canada, 13–18 July 2014; pp. 1457–1460. [Google Scholar] [CrossRef]
- Sánchez-Gámez, P.; Navarro, F. Glacier surface velocity retrieval using D-InSAR and offset tracking techniques applied to ascending and descending passes of Sentinel-1 data for southern Ellesmere ice caps, Canadian Arctic. Remote Sens. 2017, 9, 442. [Google Scholar] [CrossRef]
- Zhou, J.M.; Li, Z.; Li, X.W.; Liu, S.Y.; Chen, Q.; Xie, C.; Tian, B.S. Movement estimate of the Dongkemadi Glacier on the Qinghai–Tibetan Plateau using L-band and C-band spaceborne SAR data. Int. J. Remote Sens. 2011, 32, 6911–6928. [Google Scholar] [CrossRef]
- Zhang, Y.; Yao, T.; Pu, J. The features of hydrological processes in the Dongkemadi River Basin, Tanggula Pass, Tibetan Plateau. J. Glaciol. Geocryol. 1997, 19, 214–222. (In Chinese) [Google Scholar]
- Pu, J.C.; Su, Z.; Yao, T.D.; Xie, Z.C. Mass Balance on Xiao Dongkemadi Glacier and Hailuogou Glacier. J. Glaciol. Geocryol. 1998, 20, 408–412. (In Chinese) [Google Scholar]
- Farr, T.G.; Rosen, P.A.; Caro, E.; Crippen, R.; Duren, R.; Hensley, S.; Kobrick, M.; Paller, M.; Rodriguez, E.; Roth, L. The Shuttle Radar Topography Mission. Rev. Geophys. 2007, 45, 361. [Google Scholar] [CrossRef]
- Wegmuller, U.; Werner, C.; Stroozzi, T.; Wiesmann, A.; Frey, O.; Santoro, M. Sentinel-1 Support in the GAMMA Software Fringe. In Proceedings of the Fringe 2015 Workshop, Frascati, Italy, 23–27 March 2015. [Google Scholar]
- Prats-Iraola, P.; Scheiber, R.; Marotti, L.; Wollstadt, S.; Reigber, A. TOPS Interferometry with TerraSAR-X. IEEE Trans. Geosci. Remote Sens. 2012, 50, 3179–3188. [Google Scholar] [CrossRef]
- Edwards, D.P.; Sexton, R.; Heald, R.J.; Moran, B.J. Speckle Tracking and Interferometric Processing of TerraSAR-X TOPS Data for Mapping Nonstationary Scenarios. IEEE J. Sel. Top. Appl. Earth Observ. Remote Sens. 2015, 8, 1709–1720. [Google Scholar] [CrossRef]
- Gatelli, F.; Monti Guamieri, A.; Parizzi, F.; Pasquali, P.; Prati, C.; Rocca, F. The wavenumber shift in SAR interferometry. IEEE Trans. Geosci. Remote Sens. 1994, 29, 855–865. [Google Scholar] [CrossRef]
- Lee, H.; Liu, J.G. Analysis of Topographic Decorrelation in SAR Interferometry Using Ratio Coherence Imagery. IEEE Trans. Geosci. Remote Sens. 2001, 39, 223–232. [Google Scholar]
- Touzi, R.; Lopes, A.; Bruniquel, J.; Vachon, P.W. Coherence estimation for SAR imagery. IEEE Trans. Geosci. Remote Sens. 1999, 37, 135–149. [Google Scholar] [CrossRef]
- Grandin, R. Interferometric Processing of SLC Sentinel-1 TOPS Data. In Proceedings of the 2015 ESA Fringe Workshop, Frascati, Italy, 23–27 March 2015. [Google Scholar]
- Ghiglia, D.C. IFSAR correlation improvement through local slope correction. In Proceedings of the International Geoscience and Remote Sensing Symposium (IGARSS’98), Seattle, WA, USA, 6–10 July 1998; pp. 2445–2447. [Google Scholar] [CrossRef]
- Lee, H.; Liu, J.G. Spatial decorrelation due to topography in the interferometric SAR coherence imagery. In Proceedings of the Geoscience and Remote Sensing Symposium (IGARSS’99), Hamburg, Germany, 28 June–2 July 1999; pp. 485–487. [Google Scholar]
- Deeb, E.J.; Forster, R.R.; Kane, D.L. Monitoring snowpack evolution using interferometric synthetic aperture radar on the North Slope of Alaska, USA. Int. J. Remote Sens. 2011, 32, 3985–4003. [Google Scholar] [CrossRef]
- Zaitoun, N.M.; Aqel, M.J. Survey on Image Segmentation Techniques. Procedia Comput. Sci. 2015, 65, 797–806. [Google Scholar] [CrossRef]
- Jiang, Z.; Liu, S.; Wang, X.; Lin, J.; Long, S. Applying SAR interferometric coherence to outline debris-covered glacier. In Proceedings of the 2011 19th International Conference on Geoinformatics, Shanghai, China, 24–26 June 2011; pp. 1–4. [Google Scholar] [CrossRef]















| Acquisition Date | Orbit Number | Frame Number | Orbit Type | Acquisition Date | Orbit Number | Frame Number | Orbit Type |
|---|---|---|---|---|---|---|---|
| 20141015 | 143 | 105 | A | 20160525 | 150 | 482 | D |
| 20141108 | 143 | 105 | A | 20160606 | 143 | 104 | A |
| 20141202 | 143 | 105 | A | 20160630 | 143 | 104 | A |
| 20141226 | 143 | 105 | A | 20160724 | 143 | 104 | A |
| 20150119 | 143 | 105 | A | 20160817 | 143 | 104 | A |
| 20150212 | 143 | 105 | A | 20160910 | 143 | 104 | A |
| 20150308 | 143 | 105 | A | 20161004 | 143 | 104 | A |
| 20150401 | 143 | 105 | A | 20161028 | 143 | 104 | A |
| 20150425 | 143 | 105 | A | 20161121 | 143 | 104 | A |
| 20150507 | 150 | 482 | D | 20161215 | 143 | 104 | A |
| 20150531 | 150 | 482 | D | 20170108 | 143 | 104 | A |
| 20150612 | 143 | 105 | A | 20170201 | 143 | 104 | A |
| 20150706 | 143 | 105 | A | 20170414 | 150 | 481 | D |
| 20150730 | 143 | 105 | A | 20170508 | 150 | 481 | D |
| 20150823 | 143 | 105 | A | 20170601 | 150 | 481 | D |
| 20150916 | 143 | 105 | A | 20170824 | 150 | 481 | D |
| 20151127 | 143 | 104 | A | 20170917 | 150 | 481 | D |
| 20151221 | 143 | 104 | A | 20171011 | 150 | 480 | D |
| 20160114 | 143 | 104 | A | 20171104 | 150 | 480 | D |
| 20160207 | 143 | 104 | A | 20171128 | 150 | 480 | D |
| 20160302 | 143 | 104 | A | 20171222 | 150 | 480 | D |
| 20160326 | 143 | 104 | A | 20180115 | 150 | 480 | D |
| 20160501 | 150 | 482 | D |
| No. | InSAR Pair | Orbit Type | No. | InSAR Pair | Orbit Type | ||
|---|---|---|---|---|---|---|---|
| 1 | 20141015-20141108 | 37 | A | 19 | 20160501-20160525 | 30 | D |
| 2 | 20141108-20141202 | −20 | A | 20 | 20160606-20160630 | −67 | A |
| 3 | 20141202-20141226 | −33 | A | 21 | 20160630-20160724 | 48 | A |
| 4 | 20141226-20150119 | 83 | A | 22 | 20160724-20160817 | 6 | A |
| 5 | 20150119-20150212 | 108 | A | 23 | 20160817-20160910 | −57 | A |
| 6 | 20150212-20150308 | −179 | A | 24 | 20160910-20161004 | 70 | A |
| 7 | 20150308-20150401 | 126 | A | 25 | 20161004-20161028 | 3 | A |
| 8 | 20150401-20150425 | −76 | A | 26 | 20161028-20161121 | −88 | A |
| 9 | 20150507-20150531 | 84 | D | 27 | 20161121-20161215 | 128 | A |
| 10 | 20150612-20150706 | 56 | A | 28 | 20161215-20170108 | −18 | A |
| 11 | 20150706-20150730 | 26 | A | 29 | 20170108-20170201 | −58 | A |
| 12 | 20150730-20150823 | −118 | A | 30 | 20170414-20170508 | 73 | D |
| 13 | 20150823-20150916 | 119 | A | 31 | 20170508-20170601 | −151 | D |
| 14 | 20151127-20151221 | −19 | A | 32 | 20170824-20170917 | 27 | D |
| 15 | 20151221-20160114 | −12 | A | 33 | 20171011-20171104 | 75 | D |
| 16 | 20160114-20160207 | 26 | A | 34 | 20171104-20171128 | −81 | D |
| 17 | 20160207-20160302 | −114 | A | 35 | 20171128-20171222 | −19 | D |
| 18 | 20160302-20160326 | 24 | A | 36 | 20171222-20180115 | 106 | D |
| Year | July | August | September | December |
|---|---|---|---|---|
| 2014 | / | / | / | 0.8545 |
| 2015 | 0.9019 | 0.8854 | 0.8811 | 0.8741 |
| 2016 | 0.8977 | 0.9027 | 0.9060 | 0.8844 |
| 2017 | / | / | 0.9322 | 0.9317 |
| Mean | 0.8998 | 0.8941 | 0.9064 | 0.8862 |
© 2019 by the authors. Licensee MDPI, Basel, Switzerland. This article is an open access article distributed under the terms and conditions of the Creative Commons Attribution (CC BY) license (http://creativecommons.org/licenses/by/4.0/).
Share and Cite
Shi, Y.; Liu, G.; Wang, X.; Liu, Q.; Zhang, R.; Jia, H. Assessing the Glacier Boundaries in the Qinghai-Tibetan Plateau of China by Multi-Temporal Coherence Estimation with Sentinel-1A InSAR. Remote Sens. 2019, 11, 392. https://doi.org/10.3390/rs11040392
Shi Y, Liu G, Wang X, Liu Q, Zhang R, Jia H. Assessing the Glacier Boundaries in the Qinghai-Tibetan Plateau of China by Multi-Temporal Coherence Estimation with Sentinel-1A InSAR. Remote Sensing. 2019; 11(4):392. https://doi.org/10.3390/rs11040392
Chicago/Turabian StyleShi, Yueling, Guoxiang Liu, Xiaowen Wang, Qiao Liu, Rui Zhang, and Hongguo Jia. 2019. "Assessing the Glacier Boundaries in the Qinghai-Tibetan Plateau of China by Multi-Temporal Coherence Estimation with Sentinel-1A InSAR" Remote Sensing 11, no. 4: 392. https://doi.org/10.3390/rs11040392
APA StyleShi, Y., Liu, G., Wang, X., Liu, Q., Zhang, R., & Jia, H. (2019). Assessing the Glacier Boundaries in the Qinghai-Tibetan Plateau of China by Multi-Temporal Coherence Estimation with Sentinel-1A InSAR. Remote Sensing, 11(4), 392. https://doi.org/10.3390/rs11040392

