An Unsupervised Method to Detect Rock Glacier Activity by Using Sentinel-1 SAR Interferometric Coherence: A Regional-Scale Study in the Eastern European Alps
Abstract
1. Introduction
2. Materials and Methods
2.1. Study Area and Dataset
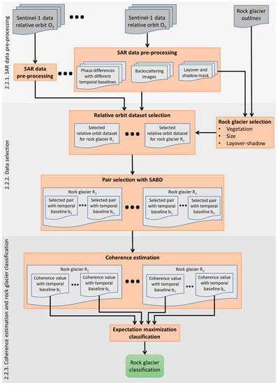
2.2. Description of the Proposed Method
2.2.1. SAR Data Pre-Processing
2.2.2. Data Selection
2.2.3. Coherence Estimation and Rock Glacier Classification
2.3. Evaluation, Validation, and Performance Test
3. Results
3.1. Rock Glaciers Classification and Comparison with the South Tyrol Inventory
3.2. Evaluation of the Rock Glacier Classification with Altitude and Permafrost Probability
3.3. Validation with the Trentino Dataset
3.4. Performance Test with a Restricted Dataset of Images
4. Discussion
5. Conclusions
Author Contributions
Funding
Acknowledgments
Conflicts of Interest
References
- Haeberli, W.; Hallet, B.; Arenson, L.; Elconin, R.; Humlum, O.; Kääb, A.; Kaufmann, V.; Ladanyi, B.; Matsuoka, N.; Springman, S.; et al. Permafrost creep and rock glacier dynamics. Permafr. Periglac. Process. 2006, 17, 189–214. [Google Scholar] [CrossRef]
- Barsch, D. Rockglaciers, Indicators for the Permafrost and Former Geoecology in High. Mountain Environment, Series in the Physical Environment; Springer: Berlin, Germany, 1996. [Google Scholar]
- Delaloye, R.; Lambiel, C.; Gärtner-Roer, I. Overview of rock glacier kinematics research in the Swiss Alps. Geogr. Helv. 2010, 65, 135–145. [Google Scholar] [CrossRef]
- Lugon, R.; Stoffel, M. Rock-glacier dynamics and magnitude-frequency relations of debris flows in a high-elevation watershed: Ritigraben, Swiss Alps. Glob. Planet. Change 2010, 73, 202–210. [Google Scholar] [CrossRef]
- Delaloye, R.; Morard, S.; Barboux, C.; Abbet, D.; Gruber, V.; Riedo, M.; Gachet, S. Rapidly moving rock glaciers in Mattertal. Jahrestagung Schweizerischen Geomorphology Gesellschaft 2012, 29, 21–31. [Google Scholar]
- Scotti, R.; Crosta, G.B.; Villa, A. Destabilisation of creeping permafrost: The plator rock glacier case study (central Italian Alps). Permafr. Periglac. Process. 2017, 28, 224–236. [Google Scholar] [CrossRef]
- Bodin, X.; Krysiecki, J.-M.; Schoeneich, P.; Le Roux, O.; Lorier, L.; Echelard, T.; Peyron, M.; Walpersdorf, A. The 2006 Collapse of the bérard rock glacier (southern French Alps). Permafr. Periglac. Process. 2017, 28, 209–223. [Google Scholar] [CrossRef]
- Marcer, M.; Serrano, C.; Brenning, A.; Bodin, X.; Goetz, J.; Schoeneich, P. Evaluating the destabilization susceptibility of active rock glaciers in the French Alps. Cryosphere 2019, 13, 141–155. [Google Scholar] [CrossRef]
- Vivero, S.; Lambiel, C. Monitoring the crisis of a rock glacier with repeated UAV surveys. Geogr. Helv. 2019, 74, 59–69. [Google Scholar] [CrossRef]
- Kääb, A.; Frauenfelder, R.; Roer, I. On the response of rockglacier creep to surface temperature increase. Glob. Planet. Change 2007, 56, 172–187. [Google Scholar] [CrossRef]
- Alcántara, I.; Goudie, A. Geomorphological Hazards and Disaster Prevention; Cambridge University Press: Cambrige, UK, 2010. [Google Scholar]
- Cremonese, E.; Gruber, S.; Phillips, M.; Pogliotti, P.; Boeckli, L.; Noetzli, J.; Suter, C.; Bodin, X.; Crepaz, A.; Kellerer-Pirklbauer, A.; et al. Brief communication: “An inventory of permafrost evidence for the European Alps”. Cryosphere 2011, 5, 651–657. [Google Scholar] [CrossRef]
- Colucci, R.R.; Boccali, C.; Žebre, M.; Guglielmin, M. Rock glaciers, protalus ramparts and pronival ramparts in the south-eastern Alps. Geomorphology 2016, 269, 112–121. [Google Scholar] [CrossRef]
- Scotti, R.; Brardinoni, F.; Alberti, S.; Frattini, P.; Crosta, G.B. A regional inventory of rock glaciers and protalus ramparts in the central Italian Alps. Geomorphology 2013, 186, 136–149. [Google Scholar] [CrossRef]
- Seppi, R.; Carton, A.; Zumiani, M.; Dall’Amico, M.; Zampedri, G.; Rigon, R. Inventory, distribution and topographic features of rock glaciers in the southern region of the Eastern Italian Alps (Trentino). Geogr. Fis. Din. Quat. 2012, 35, 185–197. [Google Scholar]
- Mair, V.; Zischg, A.; Krainer, K.; Stötter, J.; Zilger, J.; Belitz, K.; Lang, K. PROALP Rilevamento e monitoraggio dei fenomeni permafrost. Esperienze della Provincia di Bolzano. Neve Valanghe 2008, 64, 50–59. [Google Scholar]
- Krainer, K.; Ribis, M. A rock glacier inventory of the Tyrolean Alps (Austria). Austrian J. Earth Sci. 2012, 105, 32–47. [Google Scholar]
- Roer, I.; Nyenhuis, M. Rockglacier activity studies on a regional scale: Comparison of geomorphological mapping and photogrammetric monitoring. Earth Surf. Process. Landforms 2007, 32, 1747–1758. [Google Scholar] [CrossRef]
- Falaschi, D.; Tadono, T.; Masiokas, M. Rock glaciers in the patagonian andes: An inventory for the monte san lorenzo (cerro cochrane) massif, 47° s. Geogr. Ann. Ser. A Phys. Geogr. 2015, 97, 769–777. [Google Scholar] [CrossRef]
- Onaca, A.; Ardelean, F.; Urdea, P.; Magori, B. Southern Carpathian rock glaciers: Inventory, distribution and environmental controlling factors. Geomorphology 2017, 293, 391–404. [Google Scholar] [CrossRef]
- Rangecroft, S.; Harrison, S.; Anderson, K.; Magrath, J.; Castel, A.P.; Pacheco, P. A First rock glacier inventory for the Bolivian Andes. Permafr. Periglac. Process. 2014, 25, 333–343. [Google Scholar] [CrossRef]
- Blöthe, J.H.; Rosenwinkel, S.; Höser, T.; Korup, O. Rock-glacier dams in High Asia. Earth Surf. Process. Landforms 2019, 44, 808–824. [Google Scholar] [CrossRef]
- Jones, D.B.; Harrison, S.; Anderson, K.; Selley, H.L.; Wood, J.L.; Betts, R.A. The distribution and hydrological significance of rock glaciers in the Nepalese Himalaya. Glob. Planet. Change 2018, 160, 123–142. [Google Scholar] [CrossRef]
- Strozzi, T.; Delaloye, R.; Kääb, A.; Ambrosi, C.; Perruchoud, E.; Wegmüller, U. Combined observations of rock mass movements using satellite SAR interferometry, differential GPS, airborne digital photogrammetry, and airborne photography interpretation. J. Geophys. Res. Earth Surf. 2010, 115, 1–11. [Google Scholar] [CrossRef]
- Buchli, T.; Kos, A.; Limpach, P.; Merz, K.; Zhou, X.; Springman, S.M. Kinematic investigations on the Furggwanghorn Rock Glacier, Switzerland. Permafr. Periglac. Process. 2018, 29, 3–20. [Google Scholar] [CrossRef]
- Wirz, V.; Gruber, S.; Purves, R.S.; Beutel, J.; Gärtner-Roer, I.; Gubler, S.; Vieli, A. Short-term velocity variations at three rock glaciers and their relationship with meteorological conditions. Earth Surf. Dyn. 2016, 4, 103–123. [Google Scholar] [CrossRef]
- Kaab, A. Photogrammetry for early recognition of high mountain hazards: New techniques and applications. Phys. Chem. Earth Part B Hydrol. Ocean. Atmos. 2000, 25, 765–770. [Google Scholar] [CrossRef]
- Strozzi, T.; Kääb, A.; Frauenfelder, R. Detecting and quantifying mountain permafrost creep from in situ inventory, space-borne radar interferometry and airborne digital photogrammetry. Int. J. Remote Sens. 2004, 25, 2919–2931. [Google Scholar] [CrossRef]
- Kääb, A.; Vollmer, M. Surface geometry, thickness changes and flow fields on creeping mountain permafrost: Automatic extraction by digital image analysis. Permafr. Periglac. Process. 2000, 11, 315–326. [Google Scholar] [CrossRef]
- Monnier, S.; Kinnard, C. Pluri-decadal (1955–2014) evolution of glacier-rock glacier transitional landforms in the central Andes of Chile. Earth Surf. Dynam. 2017, 5, 493–509. [Google Scholar] [CrossRef]
- Kenyi, L.W.; Kaufmann, V. Estimation of rock glacier surface deformation using sar interferometry data. IEEE Trans. Geosci. Remote Sens. 2003, 41, 1512–1515. [Google Scholar] [CrossRef]
- Lugon, R.; Lambiel, C.; Raetzo, H. ERS InSAR for assessing rock glacier activity. In Proceedings of the Ninth International Conference on Permafrost, University of Alaska, Fairbanks, Fairbanks, AK, USA, 29 June–3 July 2008. [Google Scholar]
- Barboux, C.; Strozzi, T.; Delaloye, R.; Wegmüller, U.; Collet, C. Mapping slope movements in Alpine environments using TerraSAR-X interferometric methods. ISPRS J. Photogramm. Remote Sens. 2015, 109, 178–192. [Google Scholar] [CrossRef]
- Necsoiu, M.; Onaca, A.; Wigginton, S.; Urdea, P. Rock glacier dynamics in Southern Carpathian Mountains from high-resolution optical and multi-temporal SAR satellite imagery. Remote Sens. Environ. 2016, 177, 21–36. [Google Scholar] [CrossRef]
- Villarroel, C.; Tamburini Beliveau, G.; Forte, A.; Monserrat, O.; Morvillo, M.; Villarroel, C.D.; Tamburini Beliveau, G.; Forte, A.P.; Monserrat, O.; Morvillo, M. DInSAR for a Regional inventory of active rock glaciers in the dry andes mountains of argentina and chile with sentinel-1 data. Remote Sens. 2018, 10, 1588. [Google Scholar] [CrossRef]
- Liu, L.; Millar, C.I.; Westfall, R.D.; Zebker, H.A. Surface motion of active rock glaciers in the Sierra Nevada, California, USA: Inventory and a case study using InSAR. Cryosphere 2013, 7, 1109–1119. [Google Scholar] [CrossRef]
- Wang, X.; Liu, L.; Zhao, L.; Wu, T.; Li, Z.; Liu, G. Mapping and inventorying active rock glaciers in the northern Tien Shan of China using satellite SAR interferometry. Cryosphere 2017, 11, 997–1014. [Google Scholar] [CrossRef]
- Barboux, C.; Delaloye, R.; Lambiel, C. Inventorying slope movements in an Alpine environment using DInSAR. Earth Surf. Process. Landforms 2014, 39, 2087–2099. [Google Scholar] [CrossRef]
- Ferretti, A.; Prati, C.; Rocca, F. Permanent scatterers in SAR interferometry. IEEE Trans. Geosci. Remote Sens. 2001, 39, 8–20. [Google Scholar] [CrossRef]
- Berardino, P.; Fornaro, G.; Lanari, R.; Sansosti, E. A new algorithm for surface deformation monitoring based on small baseline differential SAR interferograms. IEEE Trans. Geosci. Remote Sens. 2002, 40, 2375–2383. [Google Scholar] [CrossRef]
- Zischg, A.; Mair, V.; Lang, K. PROALP-KARTIERUNG und monitoring von Permafrost in der Autonomen Provinz Bozen Südtirol, Italien. In Proceeding of the 12th Congress INTERPRAEVENT 2012, Grenoble, France, 23–26 April 2012; pp. 421–432. [Google Scholar]
- Seppi, R. (University of Pavia, Pavia, Italy). Personal communication, 2019.
- Seppi, R.; Carturan, L.; Carton, A.; Zanoner, T.; Zumiani, M.; Cazorzi, F.; Bertone, A.; Baroni, C.; Salvatore, M.C. Decoupled kinematics of two neighbouring permafrost creeping landforms in the Eastern Italian Alps. Earth Surf. Process. Landforms. Accepted. [CrossRef]
- Land Use Information System South Tyrol. Available online: http://geoportale.retecivica.bz.it/geodati.asp (accessed on 20 February 2018).
- South Tyrol Digital Terrain Model (DTM). Available online: http://geoportale.retecivica.bz.it/geodati.asp (accessed on 20 February 2018).
- Bartsch, A.; Grosse, G.; Kääb, A.; Westermann, S.; Strozzi, T.; Wiesmann, A.; Duguay, C.; Seifert, F.M.; Obu, J.; Goler, R. GlobPermafrost—How space-based earth observation supports understanding of permafrost. In Proceedings of the ESA Living Planet Symposium, Prague, Czech Republic, 9–13 May 2016. [Google Scholar]
- Westermann, S.; Peter, M.; Langer, M.; Schwamborn, G.; Schirrmeister, L.; Etzelmüller, B.; Boike, J. Transient modeling of the ground thermal conditions using satellite data in the Lena River delta, Siberia. Cryosphere 2017, 11, 1441–1463. [Google Scholar] [CrossRef]
- Massonnet, D.; Souyris, J.-C. Imaging with Synthetic Aperture Radar; EPFL Press: Lausanne, Switzerland, 2008. [Google Scholar]
- Moreira, A.; Prats-Iraola, P.; Younis, M.; Krieger, G.; Hajnsek, I.; Papathanassiou, K.P. A tutorial on synthetic aperture radar. IEEE Geosci. Remote Sens. Mag. 2013, 1, 6–43. [Google Scholar] [CrossRef]
- Yague-Martinez, N.; Prats-Iraola, P.; Rodriguez Gonzalez, F.; Brcic, R.; Shau, R.; Geudtner, D.; Eineder, M.; Bamler, R. Interferometric Processing of Sentinel-1 TOPS data. IEEE Trans. Geosci. Remote Sens. 2016, 54, 2220–2234. [Google Scholar] [CrossRef]
- Klees, R.; Massonnet, D. Deformation measurements using SAR interferometry: Potential and limitations. Geol. Mijnb. 1998, 77, 161–176. [Google Scholar] [CrossRef]
- Touzi, R.; Lopes, A.; Bruniquel, J.; Vachon, P.W. Coherence estimation for SAR imagery. IEEE Trans. Geosci. Remote Sens. 1999, 37, 135–149. [Google Scholar] [CrossRef]
- Corbane, C.; Lemoine, G.; Pesaresi, M.; Kemper, T.; Sabo, F.; Ferri, S.; Syrris, V. Enhanced automatic detection of human settlements using Sentinel-1 interferometric coherence. Int. J. Remote Sens. 2018, 39, 842–853. [Google Scholar] [CrossRef]
- Massonnet, D.; Feigl, K.L. Radar interferometry and its application to changes in the Earth’s surface. Rev. Geophys. 1998, 36, 441–500. [Google Scholar] [CrossRef]
- Smith, L.C. Emerging applications of interferometric synthetic aperture radar (InSAR) in geomorphology and hydrology. Ann. Assoc. Am. Geogr. 2002, 92, 385–398. [Google Scholar] [CrossRef]
- Nolan, M.; Fatland, D.R. Penetration depth as a DInSAR observable and proxy for soil moisture. IEEE Trans. Geosci. Remote Sens. 2003, 41, 532–537. [Google Scholar] [CrossRef]
- Strozzi, T.; Wegmuller, U.; Matzler, C. Mapping wet snowcovers with SAR interferometry. Int. J. Remote Sens. 1999, 20, 2395–2403. [Google Scholar] [CrossRef]
- Bergstedt, H.; Zwieback, S.; Bartsch, A.; Leibman, M. Dependence of C-band backscatter on ground temperature, air temperature and snow depth in arctic permafrost regions. Remote Sens. 2018, 10, 142. [Google Scholar] [CrossRef]
- Nagler, T.; Rott, H. Retrieval of wet snow by means of multitemporal SAR data. IEEE Trans. Geosci. Remote Sens. 2000, 38, 754–765. [Google Scholar] [CrossRef]
- Bamler, R.; Hartl, P. Synthetic aperture radar interferometry. Inverse Probl. 1998, 14, R1–R54. [Google Scholar] [CrossRef]
- Tarayre, H.; Massonnet, D. Atmospheric propagation heterogeneities revealed by ERS-1 interferometry. Geophys. Res. Lett. 1996, 23, 989–992. [Google Scholar] [CrossRef]
- Zebker, H.A.; Rosen, P.A.; Hensley, S. Atmospheric effects in interferometric synthetic aperture radar surface deformation and topographic maps. J. Geophys. Res. Solid Earth 1997, 102, 7547–7563. [Google Scholar] [CrossRef]
- Hu, J.; Li, Z.W.; Ding, X.L.; Zhu, J.J.; Zhang, L.; Sun, Q. Resolving three-dimensional surface displacements from InSAR measurements: A review. Earth Sci. Rev. 2014, 133, 1–17. [Google Scholar] [CrossRef]
- Ikeda, A.; Matsuoka, N. Degradation of talus-derived rock glaciers in the Upper Engadin, Swiss Alps. Permafr. Periglac. Process. 2002, 13, 145–161. [Google Scholar] [CrossRef]
- Lee, S.-K.; Kugler, F.; Papathanassiou, K.P.; Hajnsek, I. Quantification of temporal decorrelation effects at L-band for polarimetric SAR interferometry applications. IEEE J. Sel. Top. Appl. Earth Obs. Remote Sens. 2013, 6, 1351–1367. [Google Scholar] [CrossRef]
- Moon, T.K. The expectation-maximization algorithm. IEEE Signal. Process. Mag. 1996, 13, 47–60. [Google Scholar] [CrossRef]
- Gupta, M.R.; Chen, Y.; Gupta, M.R.; Chen, Y. Theory and use of the EM algorithm. Found. Trends Signal. Process. 2011, 4, 223–296. [Google Scholar] [CrossRef]
- Pontius, R.G.; Millones, M. Death to Kappa: Birth of quantity disagreement and allocation disagreement for accuracy assessment. Int. J. Remote Sens. 2011, 32, 4407–4429. [Google Scholar] [CrossRef]
- Jones, D.B.; Harrison, S.; Anderson, K.; Betts, R.A. Mountain rock glaciers contain globally significant water stores. Sci. Rep. 2018, 8, 2834. [Google Scholar] [CrossRef]
- Rouyet, L.; Lauknes, T.R.; Christiansen, H.H.; Strand, S.M.; Larsen, Y. Seasonal dynamics of a permafrost landscape, Adventdalen, Svalbard, investigated by InSAR. Remote Sens. Environ. 2019, 231, 111236. [Google Scholar] [CrossRef]
- Rott, H.; Scheuchl, B.; Siegel, A.; Grasemann, B. Monitoring very slow slope movements by means of SAR interferometry: A case study from a mass waste above a reservoir in the Otztal Alps, Austria. Geophys. Res. Lett. 1999, 26, 1629–1632. [Google Scholar] [CrossRef]
- Brardinoni, F.; Scotti, R.; Sailer, R.; Tonidandel, D. Sources of uncertainty and variability in rock glacier inventories. In Proceedings of the 5th European Conference on Permafrost—EUCOP5, Chamonix, France, 23 June–1 July 2018; p. 388. [Google Scholar]
- Frauenfelder, R.; Kääb, A. Towards a palaeoclimatic model of rock-glacier formation in the Swiss Alps. Ann. Glaciol. 2000, 31, 281–286. [Google Scholar] [CrossRef]
- Balzter, H. Forest mapping and monitoring with interferometric synthetic aperture radar (InSAR). Prog. Phys. Geogr. Earth Environ. 2001, 25, 159–177. [Google Scholar] [CrossRef]
- Zebker, H.A.; Villasenor, J. Decorrelation in interferometric radar echoes. IEEE Trans. Geosci. Remote Sens. 1992, 30, 950–959. [Google Scholar] [CrossRef]
- Kenner, R.; Phillips, M.; Beutel, J.; Hiller, M.; Limpach, P.; Pointner, E.; Volken, M. Factors controlling velocity variations at short-term, seasonal and multiyear time scales, Ritigraben Rock Glacier, Western Swiss Alps. Permafr. Periglac. Process. 2017, 28, 675–684. [Google Scholar] [CrossRef]











| Accuracy 88% Kappa 0.76 | Trentino Dataset | ||
|---|---|---|---|
| Moving | No-Moving | ||
| Coherence Classification | Moving 21 (39%) | 20 | 1 |
| No-moving 28 (47%) | 5 | 23 | |
| Not classified 8 (14%) | 4 | 4 | |
| Trentino Dataset | |||||
|---|---|---|---|---|---|
| August | September | ||||
| Coherence Classification | Accuracy 71%, Kappa 0.43 | Accuracy 86%, Kappa 0.72 | |||
| Moving | No-moving | Moving | No-moving | ||
| Moving | 14 | 3 | 19 | 1 | |
| No-moving | 11 | 21 | 6 | 23 | |
© 2019 by the authors. Licensee MDPI, Basel, Switzerland. This article is an open access article distributed under the terms and conditions of the Creative Commons Attribution (CC BY) license (http://creativecommons.org/licenses/by/4.0/).
Share and Cite
Bertone, A.; Zucca, F.; Marin, C.; Notarnicola, C.; Cuozzo, G.; Krainer, K.; Mair, V.; Riccardi, P.; Callegari, M.; Seppi, R. An Unsupervised Method to Detect Rock Glacier Activity by Using Sentinel-1 SAR Interferometric Coherence: A Regional-Scale Study in the Eastern European Alps. Remote Sens. 2019, 11, 1711. https://doi.org/10.3390/rs11141711
Bertone A, Zucca F, Marin C, Notarnicola C, Cuozzo G, Krainer K, Mair V, Riccardi P, Callegari M, Seppi R. An Unsupervised Method to Detect Rock Glacier Activity by Using Sentinel-1 SAR Interferometric Coherence: A Regional-Scale Study in the Eastern European Alps. Remote Sensing. 2019; 11(14):1711. https://doi.org/10.3390/rs11141711
Chicago/Turabian StyleBertone, Aldo, Francesco Zucca, Carlo Marin, Claudia Notarnicola, Giovanni Cuozzo, Karl Krainer, Volkmar Mair, Paolo Riccardi, Mattia Callegari, and Roberto Seppi. 2019. "An Unsupervised Method to Detect Rock Glacier Activity by Using Sentinel-1 SAR Interferometric Coherence: A Regional-Scale Study in the Eastern European Alps" Remote Sensing 11, no. 14: 1711. https://doi.org/10.3390/rs11141711
APA StyleBertone, A., Zucca, F., Marin, C., Notarnicola, C., Cuozzo, G., Krainer, K., Mair, V., Riccardi, P., Callegari, M., & Seppi, R. (2019). An Unsupervised Method to Detect Rock Glacier Activity by Using Sentinel-1 SAR Interferometric Coherence: A Regional-Scale Study in the Eastern European Alps. Remote Sensing, 11(14), 1711. https://doi.org/10.3390/rs11141711

