Fog Detection Based on Meteosat Second Generation-Spinning Enhanced Visible and InfraRed Imager High Resolution Visible Channel
Abstract
1. Introduction
2. Instruments and Data Description
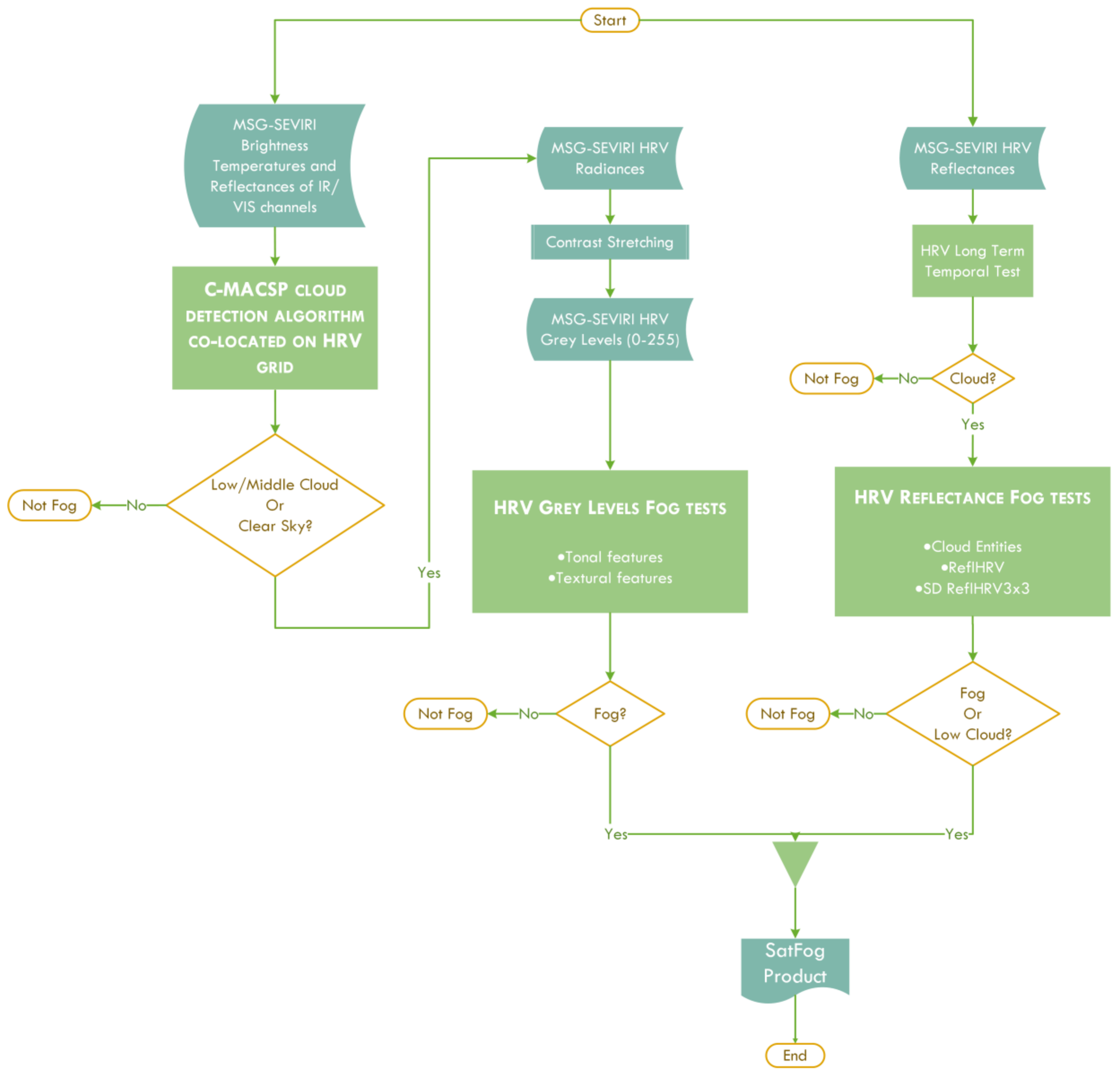
3. MSG-SEVIRI SatFog Monitoring Algorithm
- is the BDRF for the HRV channel,
- is the measured radiance in mW·m−2·sr−1·(cm−1)−1,
- is the Sun-Earth distance in Astronomical Unit (AU) at time t,
- is the band solar irradiance for the HRV channel at 1 AU in mW·m−2·sr−1·(cm−1)−1,
- is the Solar Zenith Angle in Radians at time t and location x.
3.1. HRV Grey Levels Fog Tests
Dataset Description
3.2. HRV Long Term Temporal Test
3.3. HRV Reflectance Fog Tests
4. Evaluation Study
4.1.Quantitative Evaluation
- accuracy (ACC), ,
- probability of detection (POD), ,
- probability of false detection (POFD), ,
- false alarm ratio (FAR), ,
- Hanssen-Kuipers discriminant (HKD), .
- the GOES-R ABI algorithm uses multispectral tests to detect fog/low cloud making no distinction between them, while SatFog mainly uses tests based on the HRV broadband channel to detect fog or low cloud, attempting the distinction between them;
- the two algorithms use observations acquired by different sensors characterized by different spatial resolution (HRV spatial resolution is 1.67 km at the sub-satellite point while ABI measurements are available at 0.5 km, 1 km and 2 km);
- topography of the study area for SatFog (this paper) and GOES-R ABI [28] algorithms is different, the former being characterized by more complex terrain.
4.2. Example of SatFog Application
5. Conclusions
Acknowledgments
Author Contributions
Conflicts of Interest
References
- World Meteorological Organization (WMO). International Meteorological Vocabulary, 2nd ed.; Secretariat of the WMO: Geneva, Switzerland, 1992; p. 782. [Google Scholar]
- Glickman, T.S. Glossary of Meteorology, 2nd ed.; American Meteorological Society: Boston, MA, USA, 2000; p. 855. [Google Scholar]
- Gultepe, I.; Tardiff, R.; Michaelides, S.; Cermak, J.; Bott, A.; Bendix, J.; Müller, M.D.; Pagowski, M.; Hansen, B.; Ellrod, G.; et al. Fog research: A review of past achievements and future perspectives. Pure Appl. Geophys. 2007, 164, 1121–1159. [Google Scholar] [CrossRef]
- Hunt, G.E. Radiative properties of terrestrial clouds at visible and infra-red thermal window wavelengths. Q. J. R. Meteorol. Soc. 1973, 99, 346–369. [Google Scholar] [CrossRef]
- Eyre, J.R.; Brownscombe, J.L.; Allam, R.J. Detection of fog at night using advanced very high-resolution radiometer. Meteorol. Mag. 1984, 113, 266–271. [Google Scholar]
- Turner, J.; Allam, R.J.; Maine, D.R. A case study of the detection of fog at night using channel 3 and 4 on the advanced very high-resolution radiometer (AVHRR). Meteorol. Mag. 1986, 115, 285–290. [Google Scholar]
- Bendix, J. A fog monitoring scheme based on MSG data. In Proceedings of the 1st MSG RAO Workshop, Bologna, Italy, 17–19 May 2000; ESA SP-452. pp. 131–134. [Google Scholar]
- Cermak, J.; Bendix, J. Dynamical night-time fog/low stratus detection based on Meteosat SEVIRI data: A feasibility study. Pure Appl. Geophys. 2007, 164, 1179–1192. [Google Scholar] [CrossRef]
- Cermak, J.; Bendix, J. A novel approach to fog/low stratus detection using Meteosat 8 data. Atmos. Res. 2008, 87, 279–292. [Google Scholar] [CrossRef]
- Schulz, H.M.; Thies, B.; Cermak, J.; Bendix, J. 1 km fog and low stratus detection using pan-sharpened MSG SEVIRI data. Atmos. Meas. Tech. 2012, 5, 2469–2480. [Google Scholar] [CrossRef]
- Bendix, J.; Thies, B.; Nauss, T.; Cermak, J. A feasibility study of daytime fog and low stratus detection with TERRA/AQUA-MODIS over land. Meteorol. Appl. 2006, 13, 111–125. [Google Scholar] [CrossRef]
- Schmetz, J.; Pili, P.; Tjemkes, S.; Just, D.; Kerkmann, J.; Rota, S.; Ratier, A. An Introduction to Meteosat second generation (MSG). Bull. Am. Meteorol. Soc. 2002, 83, 977–992. [Google Scholar] [CrossRef]
- Ricciardelli, E.; Cimini, D.; Di Paola, F.; Romano, F.; Viggiano, M. A statistical approach for rain intensity differentiation using Meteosat second generation-spinning enhanced visible and infrared imager observations. Hydrol. Earth Syst. Sci. 2014, 18, 2559–2576. [Google Scholar] [CrossRef]
- Di Paola, F.; Ricciardelli, E.; Cimini, D.; Romano, F.; Viggiano, M.; Cuomo, V. analysis of Catania flash flood case study by using combined microwave and infrared technique. J. Hydrometeorol. 2014, 15, 1989–1998. [Google Scholar] [CrossRef]
- Ricciardelli, E.; Romano, F.; Cuomo, V. Physical and statistical approaches for cloud identification using Meteosat second generation-spinning enhanced visible and infrared imager data. Remote Sens. Environ. 2008, 112, 2741–2760. [Google Scholar] [CrossRef]
- ASOS Program Office Staff. Automated Surface Observing System Users Guide; National Weather Service ASOS Program Office: Silver Spring, MD, USA, 1998.
- United States Geological Survey (USGS). Digital Elevation Models. Data Users’ Guide 5; U.S. Geological Survey: Reston, VA, USA, 1993; p. 48.
- Romano, F.; Cimini, D.; Rizzi, R.; Cuomo, V. Multilayered cloud parameters retrievals from combined infrared and microwave satellite observations. J. Geophys. Res. 2007, 112. [Google Scholar] [CrossRef]
- Haralick, R.M.; Shanmugan, K.; Dinstein, I. Textural Features for Image Classification. IEEE Trans. Syst. Man Cybern. 1973, SMC-3, 610–621. [Google Scholar] [CrossRef]
- Ebert, E. A pattern recognition technique for distinguishing surface and cloud types in the polar regions. J. Clim. Appl. Meteorol. 1987, 26, 1412–1427. [Google Scholar] [CrossRef]
- Parikh, J. A comparative study of cloud classification techniques. Remote Sens. Environ. 1977, 6, 67–81. [Google Scholar] [CrossRef]
- Jasiński, J.; Krawczyk, K.; Pietrek, S. Fog detection over sea based on multispectral analysis of satellite images. Zeszyty Naukowe/Akademia Morska w Szczecinie 2012, 29, 53–62. [Google Scholar]
- Romano, F.; Cimini, D.; Nilo, S.T.; Di Paola, F.; Ricciardelli, E.; Ripepi, E.; Viggiano, M. The role of emissivity in the detection of arctic night clouds. Remote Sens. 2017, 9, 406. [Google Scholar] [CrossRef]
- Geraldi, E.; Romano, F.; Ricciardelli, E. An Advanced Model for the Estimation of the Surface Solar Irradiance Under All Atmospheric Conditions Using MSG/SEVIRI Data. IEEE Trans. Geosci. Remote Sens. 2012, 50, 2934–2953. [Google Scholar] [CrossRef]
- Hocking, J.; Francis, P.N.; Saunders, R. Cloud detection in Meteosat second generation imagery at the Met Office. Meteorol. Appl. 2011, 18, 307–323. [Google Scholar] [CrossRef]
- Bley, S.; Deneke, H. A threshold-based cloud mask for the high-resolution visible channel of Meteosat second generation SEVIRI. Atmos. Meas. Tech. 2013, 6, 2713–2723. [Google Scholar] [CrossRef]
- Ackerman, S.; Strabala, K.; Menzel, W.P.; Frey, R.A.; Moeller, C.C.; Gumley, L.E. Discriminating clear sky from clouds with MODIS. J. Geophys. Res. 1998, 103, 141–157. [Google Scholar] [CrossRef]
- Calvert, C.; Pavolonis, M. GOES-R Advanced Baseline Imager (ABI) Algorithm Theoretical Basis Document for Low Cloud and Fog; NOAA NESDIS Centre for Satellite Applications and Research: College Park, MD, USA, 2010; p. 77.











| Feature | Formula | Description |
|---|---|---|
| Minimum | - | |
| Maximum | - | |
| Max Min Ratio | - | |
| Median | - | |
| Mean | - | |
| Standard Deviation | - | |
| Entropy | It is a statistical measure of randomness inside an image block. High values occur when all the gl have an equal probability of occurring, while low values reveal a smooth or highly structured texture. | |
| Homogeneity | It gives an indication of the closeness of the distribution of elements in the GLCM to the GLCM diagonal. It is 1 for a diagonal GLCM. | |
| Contrast | It measures the local variation of GLCM in a grid box 3 × 3. It returns a measure of the intensity contrast between a pixel and its neighbours over the whole image. It is 0 for a constant image block. | |
| Correlation | It returns a measure of how correlated a pixel is to its neighbours over the image block. Correlation is 1 or −1 for a perfectly positively or negatively correlated image block. Correlation is not defined for a constant image. | |
| Angular Second Moment | It measures the homogeneity of the GLCM. It returns the sum of squared elements in the GLCM. It is 1 for a constant image block. |
| MSG-SEVIRI Day | Hours (UTC) | Fog | Low/Middle Clouds | Clear Sky |
|---|---|---|---|---|
| 2016-10-12 | 07:00 | x | ||
| 2016-10-12 | 07:15, 07:45, 08:15 | x | x | |
| 2016-10-12 | 10:00, 10:45 | x | ||
| 2016-10-13 | 06:00 | x | ||
| 2016-10-13 | 06:15, 06:45, 07:00 | x | x | |
| 2016-10-13 | 07:15, 08:00, 08:15, 08:45, 09:00, 09:15, 09:45, 11:00 | x | ||
| 2016-10-14 | 06:15 | x | ||
| 2016-10-14 | 06:45, 07:00, 07:15, 07:45, 08:00 | x | ||
| 2016-10-14 | 08:15, 09:00, 09:45 | x | ||
| 2016-10-15 | 06:15 | x | ||
| 2016-10-16 | 06:15, 06:45, 07:00, 07:15, 07:45, 08:00, 08:15 | x | ||
| 2016-10-17 | 06:00, 06:15, 06:45, 07:00, 07:15, 07:45, 08:00, 08:15, 08:45, 09:00, 09:15 | x | ||
| 2016-10-19 | 06:15, 07:00, 07:45, 08:00, 08:15 | x |
| MSG-SEVIRI Day | Hours (UTC) | Fog | Low/Middle Clouds | Clear Sky |
|---|---|---|---|---|
| 2016-11-20 | 07:00, 07:15, 07:45, 08:00, 08:15 | x | x | x |
| 2016-11-20 | 08:45, 09:00, 09:15, 09:45 | x | x | |
| 2016-11-21 | 07:00, 07:15, 07:45 | x | x | |
| 2016-11-21 | 08:00, 08:15 | x | ||
| 2016-11-21 | 08:45, 09:00, 09:15, 09:45 | x | x | x |
| 2016-11-21 | 10:00 | x |
| Classes | Classification Accuracy (%) |
|---|---|
| Fog | 90.74 |
| Low/Middle Clouds | 95.68 |
| Clear Sky | 97.78 |
| MODIS Granule Pass Date | MSG-SEVIRI Image Date | HRV LTTT Pixels Detected Exactly (%) | Pixels Detected Clear in HRV LTTT but Cloudy in MOD35 Cloud Mask (%) | Pixels Detected Cloudy in HRV LTTT but Clear in MOD35 Cloud Mask (%) |
|---|---|---|---|---|
| 2016-10-13 10:20 | 2016-10-13 10:15 | 81.47 | 15.17 | 3.36 |
| 2016-11-07 10:15 | 2016-11-07 10:15 | 84.39 | 8.64 | 6.98 |
| 2016-11-27 09:50 | 2016-11-27 09:45 | 83.52 | 10.8 | 5.68 |
| 2017-02-18 10:20 | 2017-02-18 10:15 | 89.25 | 6.27 | 4.48 |
| 2017-03-03 09:50 | 2017-03-03 09:45 | 91.26 | 6.07 | 2.67 |
| 2017-04-11 09:55 | 2017-04-11 09:45 | 88.79 | 7.37 | 3.84 |
| 86.45 | 9.05 | 4.5 |
| SatFog Product | |||
|---|---|---|---|
| True | False | ||
| METAR | True | 1466 | 669 |
| False | 668 | 1636 | |
| Index | Definition | Score (%) |
|---|---|---|
| ACC | 69.9% | |
| POD | 68.7% | |
| POFD | 30.0% | |
| FAR | 31.3% | |
| HKD | 38.7% |
© 2018 by the authors. Licensee MDPI, Basel, Switzerland. This article is an open access article distributed under the terms and conditions of the Creative Commons Attribution (CC BY) license (http://creativecommons.org/licenses/by/4.0/).
Share and Cite
Nilo, S.T.; Romano, F.; Cermak, J.; Cimini, D.; Ricciardelli, E.; Cersosimo, A.; Di Paola, F.; Gallucci, D.; Gentile, S.; Geraldi, E.; et al. Fog Detection Based on Meteosat Second Generation-Spinning Enhanced Visible and InfraRed Imager High Resolution Visible Channel. Remote Sens. 2018, 10, 541. https://doi.org/10.3390/rs10040541
Nilo ST, Romano F, Cermak J, Cimini D, Ricciardelli E, Cersosimo A, Di Paola F, Gallucci D, Gentile S, Geraldi E, et al. Fog Detection Based on Meteosat Second Generation-Spinning Enhanced Visible and InfraRed Imager High Resolution Visible Channel. Remote Sensing. 2018; 10(4):541. https://doi.org/10.3390/rs10040541
Chicago/Turabian StyleNilo, Saverio Teodosio, Filomena Romano, Jan Cermak, Domenico Cimini, Elisabetta Ricciardelli, Angela Cersosimo, Francesco Di Paola, Donatello Gallucci, Sabrina Gentile, Edoardo Geraldi, and et al. 2018. "Fog Detection Based on Meteosat Second Generation-Spinning Enhanced Visible and InfraRed Imager High Resolution Visible Channel" Remote Sensing 10, no. 4: 541. https://doi.org/10.3390/rs10040541
APA StyleNilo, S. T., Romano, F., Cermak, J., Cimini, D., Ricciardelli, E., Cersosimo, A., Di Paola, F., Gallucci, D., Gentile, S., Geraldi, E., Larosa, S., Ripepi, E., & Viggiano, M. (2018). Fog Detection Based on Meteosat Second Generation-Spinning Enhanced Visible and InfraRed Imager High Resolution Visible Channel. Remote Sensing, 10(4), 541. https://doi.org/10.3390/rs10040541

