Sustainable Supply Chain Management Implementation–Enablers and Barriers in the Textile Industry
Abstract
1. Introduction
- What are the enabling factors for the implementation of sustainability policies along the supply chain in the textile industry and to what extent and how are collaborative structures used?
- Which barriers occur during the implementation of sustainability policies in the textile industry and how do companies within the industry seek to overcome them?
2. Literature Review
2.1. Enablers for SSCM
2.1.1. Internal Enablers
2.1.2. External Enablers
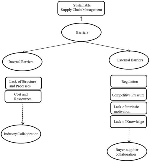
2.2. Barriers for SSCM
2.2.1. Internal Barriers
2.2.2. External Barriers
2.3. Sustainable Supply Chain Management in the Textile Sector
3. Methodology
3.1. Case Description
3.2. Data Collection and Analysis
4. Discussion of Results
4.1. Enablers for SSCM in the Textile Industry
4.1.1. Internal Enablers
Collaboration
“[…] my position is consciously attached to the purchasing department because one says […] here, you are directly connected to other persons […] connected to all areas that are relevant for social and environmental standards along the supply chain including purchasing or product development and design. Considering that, we have short distances and it is a relatively informal exchange”(Sustainability Manager–H)
“[…] I believe that it is also the culture of the company”(Director Global Purchasing–B)
“[…] Basically, I think it is important that the management is fully committed. Otherwise, stones are placed in your way when you want to achieve something. It is important that commitment and open-mindedness basically exists”(Sustainability Manager–B)
“A clear strategy […] in terms of what do we mean with sustainability”(CEO–D)
“[…] we tried to create goals that the different departments can then form themselves. And we released it down to the whole management team and think about what do we want to do, what is our sustainability mission, what is our approach, what is our identity”(Sustainability Manager–F)
“We do it [training] from time to time at our standard meetings so that we simply inform our representatives and our sales team again and again about what standards exits. That way we inform our sales team about our strategic standards and of course also all our employees who are responsible for sourcing. They do need to know what to keep it in mind”(Head of Production–D)
4.1.2. External Enablers
Collaboration
“[…] it is certainly the case that we began to collaborate with other brands, for example through the joint conduction of audits. This means we are able to share costs. We believe it is a valuable resource expeniture to keep track of sustainability improvements”(Corporate Social Responsibility (CSR) Manager–J)
“[…] if you just change factories from producer every six months or every year, you would never build up that trust [...]”(Head of Marketing–E)
“[…] when the suppliers show no willingness to improve, little will be achieved […] Basically, I believe that it is important that open-mindedness exists”(Director Sustainable Business Solution–I)
4.2. Barriers for SSCM in the Textile Industry
4.2.1. Internal Barriers
“[…] it’s not like we say we don’t want to be working in Bangladesh. If it would be possible for us to be there and do good for society that would be a great aim for us, since we would contribute to a country with high needs. But due to a lack of resources we cannot control operations afar at the moment because we are too small so we have to operate where we have control”(Head of Marketing–E)
“For us, as small company, [...] we would be ill-advised when we produce in Bangladesh because we cannot dominate [or control] the process chain in Bangladesh”(CEO–E)
“Without networks, you would not make it [implementing SSCM practices]. Especially for us [as a] small company, it is even more important to have contacts to other brands”(Director Sustainability-I)
“[…] also regarding personnel and financial [costs] because you have, of course, to dip into your purse for such an auditing process or a certification process”(Materials Development and Sourcing Manager-G)
4.2.2. External Barriers
Lack of Knowledge
Lack of Intrinsic Motivation
“[…] they do not feel any pressure or see any relevance with regard to sustainability”(Sustainability Manager–F)
Competitive Pressure
“[…] the price of the product would increase higher than the market level at the moment so we wouldn’t be able […] you know, we can make one showcase per backpack with the point that we are not able to produce and then make money off them”(Sustainability Manager–F)
Regulation
“There are many barriers that hinder sustainability, that is absolutely clear. There are sometimes legal requirements which exist in certain countries that we cannot influence. Where it definitely has to be reworked or where we simply avoid those countries”(CEO–D)
5. Conclusions
Acknowledgments
Conflicts of Interest
References
- Pedersen, E.R.G. The many and the few: Rounding up the SMEs that manage CSR in the supply chain. Supply Chain Manag. 2009, 14, 109–116. [Google Scholar] [CrossRef]
- Ciliberti, F.; Pontrandolfo, P.; Scozzi, B. Small business social responsibility in the supply chain: A literature review. In Ethics in Small and Medium Sized Enterprises—A Global Commentary, 2nd ed.; Spence, L., Painter-Morland, M., Eds.; Springer: Dordrecht, The Netherlands, 2010; pp. 291–311. [Google Scholar]
- Seuring, S.; Müller, M. From a literature review to a conceptual framework for sustainable supply chain management. J. Clean. Prod. 2008, 16, 1699–1710. [Google Scholar] [CrossRef]
- Zsidisin, G.A. Managerial perceptions of supply risk. J. Supply Chain Manag. 2003, 39, 14–25. [Google Scholar] [CrossRef]
- Lee, S.Y.; Klassen, R.D. Drivers and enablers that foster environmental management capabilities in small- and medium-sized suppliers in supply chains. Prod. Oper. Manag. 2008, 17, 573–586. [Google Scholar] [CrossRef]
- Siltaoja, M.E. Revising the corporate social performance model–towards knowledge creation for sustainable development. Bus. Strategy Environ. 2014, 23, 289–302. [Google Scholar] [CrossRef]
- Sajjad, A.; Eweje, G.; Tappin, D. Sustainable Supply Chain Management: Motivators and Barriers. Bus. Strategy Environ. 2015, 24, 643–655. [Google Scholar] [CrossRef]
- Harms, D.; Hansen, E.G.; Schaltegger, S. Strategies in Sustainable Supply Chain Management: An Empirical Investigation of Large German Companies. Corp. Soc. Responsib. Environ. Manag. 2013, 20, 205–218. [Google Scholar] [CrossRef]
- Turker, D.; Altuntas, C. Sustainable supply chain management in the fast fashion industry: An analysis of corporate reports. Eur. Manag. J. 2014, 32, 837–849. [Google Scholar] [CrossRef]
- Pagell, M.; Wu, Z. Building a more complete theory of sustainable supply chain management using case studies of 10 exemplars. J. Supply Chain Manag. 2009, 45, 37–56. [Google Scholar] [CrossRef]
- Walker, H.; Di Sisto, L.; McBain, D. Drivers and barriers to environmental supply chain management practices: Lessons from the public and private sectors. J. Purch. Supply Manag. 2008, 14, 69–85. [Google Scholar] [CrossRef]
- Diabat, A. Hybrid algorithm for a vendor managed inventory system in a two-echelon supply chain. Eur. J. Oper. Res. 2014, 238, 114–121. [Google Scholar] [CrossRef]
- Wilhelm, M.M.; Blome, C.; Bhakoo, V.; Paulraj, A. Sustainability in multi-tier supply chains: Understanding the double agency role of the first-tier supplier. J. Oper. Manag. 2016, 41, 42–60. [Google Scholar] [CrossRef]
- Day, M.; Lichtenstein, S. Strategic supply management: The relationship between supply management practices, strategic orientation and their impact on organisational performance. J. Purch. Supply Manag. 2006, 12, 313–321. [Google Scholar] [CrossRef]
- Alvarez, G.; Pilbeam, C.; Wilding, R. A sustainable quality program: An investigation into the governance dynamics in a multi—Stakeholder supply chain network. Supply Chain Manag. Int. J. 2010, 15, 165–182. [Google Scholar] [CrossRef]
- Carter, C.R.; Jennings, M. The role of purchasing in corporate social responsibility: A structural equation analysis. J. Bus. Logist. 2004, 25, 145–186. [Google Scholar] [CrossRef]
- Zhu, Q.; Sarkis, J. An inter-sectoral comparison of green supply chain management in China: Drivers and practices. J. Clean. Prod. 2006, 14, 472–486. [Google Scholar] [CrossRef]
- Andersen, M.; Skjoett-Larsen, T. Corporate Social Responsibility in global supply chains. Supply Chain Manag. Int. J. 2009, 14, 75–86. [Google Scholar] [CrossRef]
- Hanna, M.D.; Newman, W.R.; Johnson, P. Linking operational and environmental improvement through employee involvement. Int. J. Oper. Prod. Manag. 2000, 20, 148–165. [Google Scholar] [CrossRef]
- Hervani, A.; Helms, M. Performance measurement for green supply chain management. Benchmarking Int. J. 2005, 12, 330–353. [Google Scholar] [CrossRef]
- Dey, A.; La Guardia, P.; Srinivasan, M. Building sustainability in logistics operations: A research agenda. Manag. Res. Rev. 2011, 34, 1237–1259. [Google Scholar] [CrossRef]
- Klimley, A. Sustainable development becoming integral part of business strategy. Res. Technol. Manag. 2005, 48, 2. [Google Scholar] [CrossRef]
- Gold, S.; Seuring, S.; Beske, P. Sustainable supply chain management and inter-organizational resources: A literature review. Corp. Soc. Responsib. Environ. Manag. 2010, 17, 230–245. [Google Scholar] [CrossRef]
- Large, R.O.; Gimenez Thomsen, C. Drivers of green supply management performance: Evidence from Germany. J. Purch. Supply Manag. 2011, 17, 176–184. [Google Scholar] [CrossRef]
- Clift, R. Metrics for supply chain sustainability. Clean Technol. Environ. Policy 2003, 5, 240–247. [Google Scholar] [CrossRef]
- Vachon, S.; Klassen, R. Extending green practices across the supply chain: the impact of upstream and downstream integration. Int. J. Oper. Prod. Manag. 2006, 26, 795–821. [Google Scholar] [CrossRef]
- Zsidisin, G.A.; Hendrick, T.E. Purchasing’s involvement in environmental issues: A multi-country perspective. Ind. Manag. Data Syst. 1998, 98, 313–320. [Google Scholar] [CrossRef]
- Barratt, M. Understanding the meaning of collaboration in the supply chain. Supply Chain Manag. 2004, 9, 30–42. [Google Scholar] [CrossRef]
- Awaysheh, A.; Klassen, R.D. The impact of supply chain structure on the use of supplier socially responsible practices. Int. J. Oper. Prod. Manag. 2010, 30, 1246–1268. [Google Scholar] [CrossRef]
- Oelze, N.; Hoejmose, S.U.; Habisch, A.; Millington, A. Sustainable development in supply chain management: The role of organizational learning for policy implementation. Bus. Strategy Environ. 2016, 25, 241–260. [Google Scholar] [CrossRef]
- Giunipero, L.C.; Hooker, R.E.; Denslow, D. Purchasing and supply management sustainability: Drivers and barriers. J. Purch. Supply Manag. 2012, 18, 258–269. [Google Scholar] [CrossRef]
- Rao Tummala, V.M.; Phillips, C.L.; Johnson, M. Assessing supply chain management success factors: A case study. Supply Chain Manag. Int. J. 2006, 11, 179–192. [Google Scholar] [CrossRef]
- Ageron, B.; Gunasekaran, A.; Spalanzani, A. Sustainable supply management: An empirical study. Int. J. Prod. Econ. 2011, 140, 168–182. [Google Scholar] [CrossRef]
- Walker, H.; Brammer, S. Sustainable procurement in the United Kingdom public sector. Supply Chain Manag. Int. J. 2009, 14, 128–137. [Google Scholar] [CrossRef]
- Rossetti, C.L.; Dooley, K.J. Job types in the supply chain management profession. J. Supply Chain Manag. 2010, 46, 40–56. [Google Scholar] [CrossRef]
- Orsato, R. Competitive environmental strategies: When does it pay to be green? Calif. Manag. Rev. 2006, 48, 127–143. [Google Scholar] [CrossRef]
- Hall, J. Environmental supply-chain innovation. Greener Manag. Int. 2001, 105–120. [Google Scholar] [CrossRef]
- Peters, N.J.; Hofstetter, J.S.; Hoffmann, V.H. Institutional entrepreneurship capabilities for interorganizational sustainable supply chain strategies. Int. J. Logist. Manag. 2011, 22, 52–86. [Google Scholar] [CrossRef]
- Schneider, A.M.; Schwerk, A. No corporate social responsibility in Chinese supplier firms. Zeitschrift Für Betriebswirtschaft 2010, 1, 39–59. [Google Scholar]
- Greer, J.; Bruno, K. Greenwash. In The Reality behind Corporate Environmentalism; Apex Press: New York, NY, USA, 1996. [Google Scholar]
- Min, H.; Galle, W.P. Green purchasing practices of US firms. Int. J. Oper. Prod. Manag. 2001, 21, 1222–1238. [Google Scholar] [CrossRef]
- Perry, P.; Towers, N. Determining the antecedents for a strategy of corporate social responsibility by small-and medium-sized enterprises in the UK fashion apparel industry. J. Retail. Consum. Serv. 2009, 16, 377–385. [Google Scholar] [CrossRef]
- Gam, H.J.; Banning, J. Addressing sustainable apparel design challenges with problem-based learning. Text. Res. J. 2011, 29, 202–215. [Google Scholar] [CrossRef]
- Freise, M.; Seuring, S. Social and environmental risk management in supply chains: A survey in the textile industry. Logist. Res. 2015, 8, 1–12. [Google Scholar] [CrossRef]
- Kozlowski, A.; Bardecki, M.; Searcy, C. Environmental impacts in the fashion industry. J. Corp. Citizsh. 2012, 45, 16–36. [Google Scholar] [CrossRef]
- Niinimäki, K.; Hassi, L. Emerging design strategies in sustainable production and consumption of textiles and textile. J. Clean. Prod. 2011, 19, 1876–1883. [Google Scholar]
- Pookulangara, S.; Shephard, A. Slow fashion movement: Understanding consumer perceptions—An exploratory study. J. Retail. Consum. Serv. 2013, 20, 200–206. [Google Scholar] [CrossRef]
- Clancy, G.; Fröling, M.; Peters, G. Ecolabels as drivers of textile design. J. Clean. Prod. 2015, 99, 345–353. [Google Scholar] [CrossRef]
- De Brito, M.P.; Carbone, V.; Blanquart, C.M. Towards a sustainable fashion retail supply chain in Europe: Organisation and performance. J. Prod. Econ. 2008, 114, 534–553. [Google Scholar] [CrossRef]
- Barnes, L.; Lea-Greenwood, G. Fast fashioning the supply chain: Shaping the research agenda. J. Fash. Mark. Manag. Int. J. 2006, 10, 259–271. [Google Scholar] [CrossRef]
- Li, Y.; Zhao, X.; Shi, D.; Li, X. Governance of sustainable supply chains in the fast fashion industry. Eur. Manag. J. 2014, 32, 823–836. [Google Scholar] [CrossRef]
- Yin, R.K. Case Study Research: Design and Methods, 5th ed.; Sage Publications: London, UK, 2014. [Google Scholar]
- Eisenhardt, K.M. Building theories from case study research. Acad. Manag. Rev. 1989, 14, 532–550. [Google Scholar]
- Yin, R.K. Case Study Research; Sage: Beverly Hills, CA, USA, 1984. [Google Scholar]
- Corbin, J.; Strauss, A. Basics of Qualitative Research: Techniques and Procedures for Developing Grounded Theory, 4th ed.; Sage Publications: London, UK, 2015. [Google Scholar]


| Company | Description | Country | Position | |
|---|---|---|---|---|
| 1 | A | Backpack/bag brand manufacturer | Germany | Head of CSR |
| CSR Team Member | ||||
| Head of Logistics | ||||
| 2 | B | Work clothing brand manufacturer | Germany | Director Global Procurement |
| Sustainability Manager | ||||
| 3 | C | Mountain sport | Germany | Sourcing Manager |
| Sustainability Manager | ||||
| 4 | D | Mountain sport | Germany | CEO |
| Head of Production | ||||
| 5 | E | Sportswear | Sweden | CEO |
| Head of Marketing | ||||
| Production Manager | ||||
| Supply Chain Manager | ||||
| 6 | F | Outdoor clothing, equipment | Norway | Sustainability Manager |
| Supply Chain Manager | ||||
| 7 | G | Menswear clothing | USA | Sustainability Manager |
| Sourcing Manager | ||||
| 8 | H | Outdoor clothing, equipment | Sustainability Manager | |
| Supply Chain Manager | ||||
| 9 | I | Mountain Equipment | Canada | Materials Development & Sourcing Manager |
| Director Sustainable Business Innovation | ||||
| 10 | J | Bodywear | Germany | Sourcing Manager |
| CSR Manager |
© 2017 by the author. Licensee MDPI, Basel, Switzerland. This article is an open access article distributed under the terms and conditions of the Creative Commons Attribution (CC BY) license (http://creativecommons.org/licenses/by/4.0/).
Share and Cite
Oelze, N. Sustainable Supply Chain Management Implementation–Enablers and Barriers in the Textile Industry. Sustainability 2017, 9, 1435. https://doi.org/10.3390/su9081435
Oelze N. Sustainable Supply Chain Management Implementation–Enablers and Barriers in the Textile Industry. Sustainability. 2017; 9(8):1435. https://doi.org/10.3390/su9081435
Chicago/Turabian StyleOelze, Nelly. 2017. "Sustainable Supply Chain Management Implementation–Enablers and Barriers in the Textile Industry" Sustainability 9, no. 8: 1435. https://doi.org/10.3390/su9081435
APA StyleOelze, N. (2017). Sustainable Supply Chain Management Implementation–Enablers and Barriers in the Textile Industry. Sustainability, 9(8), 1435. https://doi.org/10.3390/su9081435
