Rural Tourism: Development, Management and Sustainability in Rural Establishments
Abstract
:1. Introduction
2. Materials and Methods
- M1. It is useful to implement a code of environmental best practice.
- M2. Application of ecological criteria in investments, purchases, etc.
- M3. Need for staff training and motivation regarding environmental goals.
- M4. Information for customers, workers and suppliers on sustainable environmental conduct.
- C1. Customers’ environmental attitudes are satisfactory.
- C2. There are economic incentives for encouraging best environmental practice.
- C3. My customers appreciate best environmental practice.
- C4. Respect for the environment helps to attract new customers.
- S1. In rooms and communal toilets there is information on water-saving measures, asking customers to cooperate in this.
- S2. Importance of introducing water-saving systems.
- S3. Water-saving toilet cisterns have been installed (e.g., with two buttons or short flush).
- S4. We regard the energy rating of domestic appliances as important.
- S5. We regard the installation of energy-saving measures as important.
- S6. We have energy control systems (thermostats, timers, etc.)
- S7. Bulbs that stay on for more than two hours are of the low-energy type.
- S8. We regard the use of solar energy in our business as necessary.
- E1. Need to use non-polluting climate control systems.
- E2. We make sure to buy biodegradable detergents and, generally, cleaning products with a low environmental impact.
- E3. We regard the separation of waste as important.
- E4. We regard the treatment of toxic waste as important.
- E5. We sort containers and packaging, separating glass, plastic, metal and paper.
- E6. We separate special waste (batteries, toner, etc.) and hand it over to an authorized waste manager.
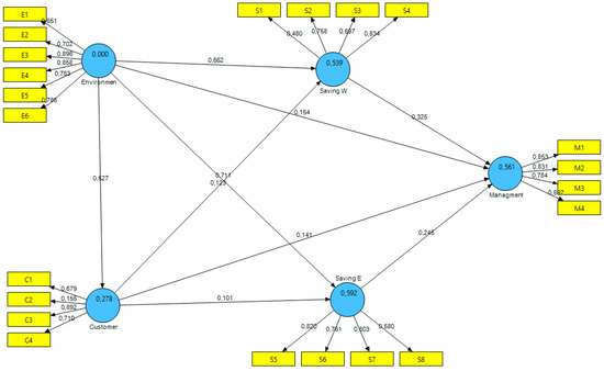
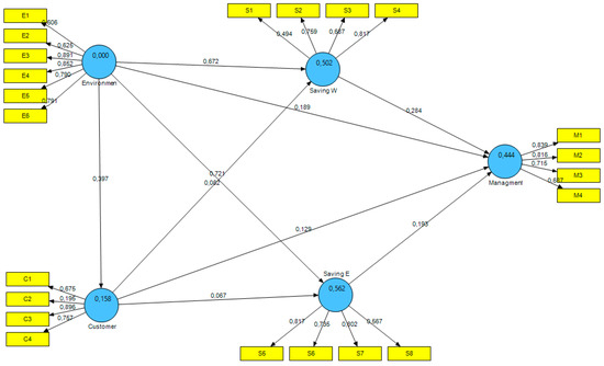
3. Results
4. Conclusions
Acknowledgments
Author Contributions
Conflicts of Interest
References
- Lane, B. What Is Rural Tourism? J. Sustain. Tour. 1994, 2, 7–21. [Google Scholar] [CrossRef]
- Frochot, I. A benefit segmentation of tourists in rural areas: A Scottish perspective. Tour. Manag. 2005, 26, 335–346. [Google Scholar] [CrossRef]
- Yagüe Perales, R.M. Rural Tourism in Spain. Ann. Tour. Res. 2002, 29, 1101–1110. [Google Scholar] [CrossRef]
- Huang, L. Rural Tourism Revitalization of the Leisure Farm Industry by Implementing an E-Commerce Strategy. J. Vacat. Mark. 2006, 12, 232–245. [Google Scholar] [CrossRef]
- Farrell, B.; Twining-Ward, L. Seven steps towards sustainability: Tourism in the context of new knowledge. J. Sustain. Tour. 2005, 13, 109–122. [Google Scholar] [CrossRef]
- Fleischer, A.; Tchetchik, A. Does Rural Tourism Benefit from Agriculture? Tour. Manag. 2005, 26, 493–501. [Google Scholar] [CrossRef]
- Sharpley, R. Rural Tourism and the Challenge of Tourism Diversification: The Case of Cyprus. Tour. Manag. 2002, 23, 233–244. [Google Scholar] [CrossRef]
- Sharpley, R. Flagship attractions and sustainable rural tourism development: The case of the Alnwick garden, England. J. Sustain. Tour. 2007, 15, 124–143. [Google Scholar] [CrossRef]
- Reichel, A.; Lowengart, O.; Milman, A. Rural Tourism in Israel: Service Quality and Orientation. Tour. Manag. 2000, 21, 451–459. [Google Scholar] [CrossRef]
- Komppula, R. The role of individual entrepreneurs in the development of competitiveness for a rural tourism destination—A case study. Tour. Manag. 2014, 40, 361–371. [Google Scholar] [CrossRef]
- Sánchez-Ollero, J.L.; García-Pozo, A.; Marchante-Lara, A. The environment and competitive strategies in hotels in Andalusia. Environ. Eng. Manag. J. 2011, 10, 1835–1843. [Google Scholar]
- Peiró-Signes, A.; Segarra-Oña, M.; Verma, R.; Mondéjar-Jiménez, J.; Vargas-Vargas, M. The impact of environmental certification on hotel guest ratings. Cornell Hosp. Q. 2014, 55, 40–51. [Google Scholar] [CrossRef]
- Hernández-Mogollón, J.M.; Campón-Cerro, A.M.; Alves, H. Authenticity in environmental high-quality destinations: a relevant factor for green tourism demand. Environ. Eng. Manag. J. 2013, 12, 1911–1921. [Google Scholar]
- Cordente-Rodríguez, M.; Mondéjar-Jiménez, J.A.; Villanueva-Álvaro, J.J. Sustainability of nature: the power of the type of visitors. Environ. Eng. Manag. J. 2014, 13, 2437–2447. [Google Scholar]
- Gorenak, S.; Bobek, V. Total responsibility management indicators and sustainable development. Int. J. Sustain. Soc. 2010, 2, 248–264. [Google Scholar] [CrossRef]
- Revell, A.; Rutherfoord, R. UK environmental policy and the small firm: Broadening the focus. Bus. Strategy Environ. 2003, 12, 26–35. [Google Scholar] [CrossRef]
- Zhao, W.; Getz, D. Characteristics and goals of rural family business owners in tourism and hospitality: A developing country perspective. Tour. Recreat. Res. 2008, 33, 313–326. [Google Scholar] [CrossRef]
- Carlsen, J.; Getz, D.; Ali-Knight, J. The environmental attitudes and practices of family businesses in the rural tourism and hospitality sectors. J. Sustain. Tour. 2001, 9, 281–297. [Google Scholar] [CrossRef]
- Komppula, R. Pursuing customer value in tourism a rural tourism case study. J. Hosp. Tour. 2005, 3, 83–104. [Google Scholar]
- McGehee, N.G.; Andereck, K.L. Factors Predicting Rural Residents’ Support of Tourism. J. Travel Res. 2004, 43, 131–140. [Google Scholar] [CrossRef]
- Weaver, D.B.; Lawton, L.J. Twenty years on: The state of contemporary ecotourism research. Tour. Manag. 2007, 28, 1168–1179. [Google Scholar] [CrossRef]
- McGregor, S.; Thompson-Fawcett, M. Tourism in a small town: Impacts on community solidarity. Int. J. Sustain. Soc. 2011, 3, 174–189. [Google Scholar] [CrossRef]
- Getz, D.; Carlsen, J. Family Business in Tourism: State of the Art. Ann. Tour. Res. 2005, 32, 237–258. [Google Scholar] [CrossRef]
- Polo-Peña, A.I.; Frías-Jamilena, D.; Rodríguez-Molina, M.A. The perceived value of the rural tourism stay and its effect on rural tourist behaviour. J. Sustain. Tour. 2012, 20, 1045–1065. [Google Scholar] [CrossRef]
- Ferrari, G.; Mondéjar-Jiménez, J.; Vargas-Vargas, M. Environmental Sustainable Management of Small Rural Tourist Enterprises. Int. J. Environ. Res. 2010, 4, 407–414. [Google Scholar]
- Berry, S.; Ladkin, A. Sustainable tourism: A regional perspective. Tour. Manag. 1997, 18, 430–440. [Google Scholar] [CrossRef]
- Hall, D. Rural tourism development in south-eastern Europe: Transition and search for sustainability. Int. J. Tour. Res. 2004, 6, 165–176. [Google Scholar] [CrossRef]
- Iorio, M.; Corsale, A. Rural tourism and livelihood strategies in Romania. J. Rural Stud. 2010, 26, 152–162. [Google Scholar] [CrossRef]
- Instituto Nacional de Estadística. Encuesta de ocupación en alojamientos turísticos. Available online: http://www.ine.es (accessed on 9 May 2017).
- Roberts, S.; Tribe, J. Sustainability indicators for small tourism enterprises—An exploratory perspective. J. Sustain. Tour. 2008, 16, 575–594. [Google Scholar] [CrossRef]
- Barclay, D.; Higgins, C.; Thompson, R. The Partial Least Squares (PLS) Approach to Causal Modeling. Personal Computer Adoption and Use as an Illustration. Technol. Stud. 1995, 2, 285–309. [Google Scholar]
- Chin, W.W.; Marcolin, B.L.; Newsted, P.R. A partial least squares latent variable modeling approach for measuring interaction effects: Results from a Monte Carlo simulation study and an electronic-mail emotion/adoption study. Inform. Syst. Res. 2003, 14, 189–217. [Google Scholar] [CrossRef]
- Henseler, J.; Ringle, C.M.; Sinkovics, R.R. The use of partial least squares path modeling in international marketing. Adv. Int. Mark. 2009, 20, 277–319. [Google Scholar]
- Hair, J.F.; Hult, G.T.M.; Ringle, C.M.; Sarstedt, M. A Primer on Partial Least Squares Structural Equation Modeling (PLS-SEM), 2nd ed.; Sage: Thousand Oaks, CA, USA, 2016. [Google Scholar]
- Ringle, C.M.; Wende, S.; Will, A. SmartPLS 2.0 (beta). Available online: http://www.smartpls.de (accessed on 9 May 2017).
- Falk, R.; Miller, N. A Primer for Soft Modeling; University of Akron Press: Akron, OH, USA, 1992. [Google Scholar]



| AVE | Composite Reliability | R Square | Cronbach’s Alpha | Communality | Redundancy | |
|---|---|---|---|---|---|---|
| Customer | 0.4674 | 0.7493 | 0.1579 | 0.6225 | 0.4674 | 0.0667 |
| Environment | 0.5881 | 0.8936 | 0.0000 | 0.8539 | 0.5881 | 0.0000 |
| Management | 0.5883 | 0.8502 | 0.4444 | 0.7639 | 0.5883 | 0.0465 |
| Saving Energy (E) | 0.5432 | 0.8237 | 0.5621 | 0.7115 | 0.5432 | 0.0232 |
| Saving Water (W) | 0.4900 | 0.7884 | 0.5024 | 0.6502 | 0.4900 | 0.0250 |
| Customer | Environment | Management | Saving E | Saving W | |
|---|---|---|---|---|---|
| Customer | 1.0000 | ||||
| Environment | 0.3974 | 1.0000 | |||
| Management | 0.3712 | 0.5846 | 1.0000 | ||
| Saving E | 0.3532 | 0.7472 | 0.5912 | 1.0000 | |
| Saving W | −0.4866 | 0.5062 | 0.6247 | 0.6936 | 1.0000 |
| Direct Effects | Total Effects | |||||||
|---|---|---|---|---|---|---|---|---|
| Customer | Management | Saving E | Saving W | Customer | Management | Saving E | Saving W | |
| Customer | 0.129 | 0.0669 | 0.0821 | 0.1649 | 0.0669 | 0.0821 | ||
| Environment | 0.3974 | 0.189 | 0.721 | 0.672 | 0.3974 | 0.5846 | 0.7472 | 0.7048 |
| Management | ||||||||
| Saving E | 0.1932 | 0.1932 | ||||||
| Saving W | 0.2838 | 0.2838 | ||||||
| Direct Effects | Standard Error | T-statistic | |
|---|---|---|---|
| Customer > Management Customer | 0.1287 | 0.0594 | 2.1660 * |
| Customer > Saving E | 0.0669 | 0.0427 | 1.5653 |
| Customer > Saving W | 0.0821 | 0.0541 | 1.5176 |
| Environment > Customer | 0.3974 | 0.0650 | 6.1088 * |
| Environment > Management | 0.1891 | 0.0948 | 1.9935 * |
| Environment > Saving E | 0.7206 | 0.0498 | 14.4852 * |
| Environment > Saving W | 0.6721 | 0.0501 | 13.4172 * |
| Saving E > Management | 0.1932 | 0.0942 | 2.0505 * |
| Saving W > Management | 0.2838 | 0.0913 | 3.1086 * |
| 1–3 Stars | 4–5 Stars | |||
|---|---|---|---|---|
| Direct Effects | T-statistic | Direct Effects | T-statistic | |
| Customer > Management Customer | 0.141 | 2.4882 * | 0.1029 | 1.2546 |
| Customer > Saving E | 0.101 | 2.3797 * | 0.038 | 0.6766 |
| Customer > Saving W | 0.1226 | 2.2513 * | 0.0999 | 1.5724 |
| Environment > Customer | 0.5271 | 9.7669 * | 0.2066 | 2.6621 * |
| Environment > Management | 0.1545 | 1.6556 * | 0.1788 | 1.9922 * |
| Environment > Saving E | 0.7112 | 15.6662 * | 0.6394 | 9.0624 * |
| Environment > Saving W | 0.662 | 13.5993 * | 0.5905 | 10.005 * |
| Saving E > Management | 0.245 | 2.6185 * | 0.0809 | 0.6885 |
| Saving W > Management | 0.3251 | 3.7587 * | 0.1827 | 1.9187 |
© 2017 by the authors. Licensee MDPI, Basel, Switzerland. This article is an open access article distributed under the terms and conditions of the Creative Commons Attribution (CC BY) license (http://creativecommons.org/licenses/by/4.0/).
Share and Cite
Villanueva-Álvaro, J.-J.; Mondéjar-Jiménez, J.; Sáez-Martínez, F.-J. Rural Tourism: Development, Management and Sustainability in Rural Establishments. Sustainability 2017, 9, 818. https://doi.org/10.3390/su9050818
Villanueva-Álvaro J-J, Mondéjar-Jiménez J, Sáez-Martínez F-J. Rural Tourism: Development, Management and Sustainability in Rural Establishments. Sustainability. 2017; 9(5):818. https://doi.org/10.3390/su9050818
Chicago/Turabian StyleVillanueva-Álvaro, Juan-José, José Mondéjar-Jiménez, and Francisco-José Sáez-Martínez. 2017. "Rural Tourism: Development, Management and Sustainability in Rural Establishments" Sustainability 9, no. 5: 818. https://doi.org/10.3390/su9050818
APA StyleVillanueva-Álvaro, J.-J., Mondéjar-Jiménez, J., & Sáez-Martínez, F.-J. (2017). Rural Tourism: Development, Management and Sustainability in Rural Establishments. Sustainability, 9(5), 818. https://doi.org/10.3390/su9050818

