Abstract
Based on the dual-process theory of ethical judgment, a research model is proposed for examining consumers’ moral reactions to a product-harm crisis. A national-wide survey was conducted with 801 respondents in China. The results of this study indicate that consumers will react to a product-harm crisis through controlled cognitive processing and emotional intuition. The results of the study also show that consumers view a product-harm crisis as an ethical issue, and they will make an ethical judgment according to the perceived severity and perceived relevance of the crisis. The ethical judgment in the perceived crisis severity and perceived crisis relevance will affect consumers’ condemning emotions in terms of contempt and anger. Through controlled cognitive processing, a personal consumption-related reaction (purchasing intention) is influenced by the perceived crisis severity. Furthermore, a social and interpersonal reaction (negative word of mouth) is influenced by the perceived crisis relevance through the controlled cognitive processing. This social and interpersonal reaction is also influenced by the perceived crisis severity and perceived crisis relevance through the intuition of other-condemning emotion. Moreover, this study finds that the product knowledge negatively moderates the impact of the perceived crisis severity on the condemning emotions. Therefore, when a consumer has a high level of product knowledge, the effect of perceived crisis severity on the condemning emotions will be attenuated, and vice versa. This study provides scholars and managers with means of understanding and handling of consumers’ reactions to a product-harm crisis.
1. Introduction
As an important social and economic issue, product safety is not only related to the survival of enterprises, but also affects the whole economy. Recently, the harm caused by the product safety issues is increasing. For example, the new Volkswagen Sagitar (Changchun, China) entered China in 2012. After that, many consumers reported the risk of fracture for the rear suspension arm of Sagitar car—the rear suspension arm could suddenly be broken, even though there is no external force. Since then, the Volkswagen has quickly become the center of negative media news reports, and it has had to recall 563,605 Sagitar cars. According to Dawar and Pillutla, the product-harm crisis is defined as an occasional and well-known case of a product when it is defective or dangerous [1]. With increasing product complexity, improved product safety legislation, as well as the improved customer demand, Dawar and Pillutla further predicted that the product-harm cases will become a serious problem, and the crisis frequency will continue to accelerate [1]. There are many ways causing product-harm crises: it could be caused by manufacturers, such as design or manufacturing defects; it may be caused by the customers, such as misuse of the product; it also may be caused by the third parties, such as the deliberate destruction of a third party. However, no matter what kinds of causes, a product-harm crisis can have serious effects on enterprises, such as reducing the customers’ perception, damaging the corporate reputation, destroying the corporate brand, leading to product recalls with high costs and ultimately losing the market share [2].
The severity and high frequency of product-harm crisis prompted scholars to undertake a lot of research on its negative effects and coping strategies [3,4]. For example, Ma et al. found that the product-harm crisis can negatively influence the customer’s perceived value of the crisis brand [4]. Lin et al. found that the purchase intention is indirectly affected by corporate ability, negative publicity, and corporate social responsibility via the mediation of trust and affective identification purchase during the product-harm crisis [3]. Although some studies provided suggestions for companies to make effective responses to the product-harm crisis, the majority of them discussed consumers’ reaction mechanism based on the selective information processing and crisis responsibility reasoning [1,5,6,7,8]. There are still gaps in understanding the complex consumers’ reactions [5,6]. For example, Kim used Expectancy Violations Theory to explain the impact of prior corporate associations on consumers’ reaction to the product-harm crisis [8]. These studies assumed that consumers have controlled cognition on a product-harm crisis, but they ignored the role of consumers’ emotional intuition. In fact, the emotion can affect consumers’ judgment, evaluation, and decision-making [9]. In recent years, a few scholars began to discuss the role of consumers’ emotion in the product-harm crisis. For example, Kim and Cameron’s experimental study revealed that anger and sadness could affect the consumers’ emotional reaction to the product-harm crisis [10]. However, studies on emotional effects are still few. In addition, the existing emotional studies examined consumers’ reaction under the experimental conditions, instead of examining the reaction behavior in a real world [11]. In addition, according to the Attribution–Affect–Action model, the judgment process is not only based on the individuals’ rational reasoning, but also by the emotional effect and individual values [11]. Therefore, as a negative event occurs due to a controllable cause [11], the research on the product-harm crisis needs to be based on a real case to carry out an investigation. In addition, the research on the product-harm crisis needs the systematic examinations on the consumers’ internal reaction. An integrated consumer response model is needed, including the consumers’ emotional intuition and cognition processes on a product-harm crisis.
In fact, the consumers’ reaction is a type of ethical judgments after the product-harm crisis. The product-harm crisis is an enterprises’ basic ethical issue, which has an important ethical scene characteristic [12]. Grappi et al. thought that the harm to consumers can be regarded as a kind of ethical transgressions, which may damage the interests, freedom, and dignity of consumers [13]. Based on these points of view, this study will systemically examine how the product-harm crisis affects consumers’ reactions. This study will discuss the consumers’ internal cognitive and emotional reaction mechanism in a real situation rather than in an experimental condition. This study applies the dual-process theory of ethical judgment as the theoretical basis and develops an integrated reaction model on a product-harm crisis [14]. This study tries to find out the consumers’ ethical judgment through ethical reasoning (based on the perceived severity and perceived relevance of the crisis) and emotional intuition in the scenario of the product-harm (corporate ethical transgression). This study also tries to find out that how consumers’ ethical judgment affects their personal consumption-related reaction (purchase intention toward a product) and social and interpersonal reaction (negative word of mouth). Since the product-harm crises have occurred in a large number of product categories, so this study only focuses on the product-harm crisis caused by the automobile design and quality in China as a research object. It is because China is the largest automobile producer and market in the world. Therefore, the automobile product-harm crisis frequently occurs in China with a wide influence.
2. Literature Review and Research Model
2.1. The Product-Harm Crisis
Existing research on the product-harm crisis can be divided into three categories. The first category focuses on management practices before or after the crisis. The studies in this category mainly used qualitative analyses and case studies to discuss the prevention or management solutions to deal with the crisis (e.g., to arrange different corporate departments work together to make a crisis response). The studies in this category also covered the factors for the crisis management [15]. However, the studies in this category do not provide any guidance to understand the degree of damage caused by the crisis [2]. The studies in this category also do not provide any guidance to understand the consumers’ reactions to a product-harm crisis. The second category of product-harm crisis studies focuses on using the measurement methods to find out the impact of the crisis on enterprise performance, such as the stock price [16], product sales [2], and the effect of advertising [17]. For example, Chen et al. found that no matter what kind of industry, the active response strategy is worse than the passive response strategy on affecting the financial value of the corporations in product recall [16]. This surprising conclusion can be understood through the corporate crisis response strategies: when a corporation takes active action to respond to the crisis, investors in the stock market will think that the crisis is more serious by comparing with the passive actions or no action. In this case, corporations have no choice but to take quick actions to reduce financial losses. Van Heerde et al. believed that the product-harm crisis reduces product sales and the effectiveness of marketing tools [2]. They pointed out that the advertising effect is changed after the crisis, and thus corporations need to increase advertising investment [2]. The studies in this category analyzed the relationship between product-harm crisis and corporate financial performance, product sales, and advertising effectiveness. However, these studies did not provide any explanation for the specific consumer behavior and social reactions in the product-harm crisis.
The third category of product-harm studies aims to explore the reaction from consumers in a crisis scenario. Most studies in this category mainly applied experimental research to identify the impacts of the crisis and related factors on consumers, such as the willingness to buy [3] and the crisis brand attitude [18]. Factors that influence consumers’ reaction include brand promise [19], consumer expectations [1], the image on corporate ability and social responsibility [6,7], the crisis involvement [20], and gender [21]. Although most previous studies in this category were grounded on a variety of psychological theories, the conclusions of these studies have their limitations because they were manipulated in the experimental environments [2]. Therefore, there is a need to have some empirical studies in a real situation to justify the realistic of the theories.
Therefore, this research will view the product-harm crisis as an ethical transgression according to Greene’s dual-process theory of ethical judgment [14]. This study tests the personal consumption-related reaction and social and interpersonal reaction to a product-harm crisis based on the consumer ethical reasoning and moral emotions.
2.2. The Dual-Process Theory
Organizational crises have ethical features [12] because the crises will finally bring harm to consumers [22,23,24,25]. The reasons for product-harm crises include the technology failure, the deliberate efforts, the distorted values, and deception [26,27,28,29,30,31]. There is a subject of responsibility for the product-harm crises [12]. The corporate harm behavior is a kind of moral transgression [13]. Therefore, the product-harm crisis constitutes the ethical judgment from the consumers’ scene.
In a product-harm crisis, consumers can make an ethical judgment on the corporate behavior, and then make an action of giving a reward or punishment. According to the dual-process theory, there are two kinds of ethical judgments. The first is the ethical judgment of the results, which depends on the controlled cognitive processing [14]. The second is the ethical judgment of the responsibility, which depends on the emotional intuition [32]. According to the dual-process theory, social influence can be produced by changing the individual’s emotional intuition and ethical reasoning.
When a consumer makes a personal purchase decision, s/he will make an ethical judgment based on obligation and controlled cognition according to the ethical standard. In this situation, the ethical judgment may focus on the harm results. The cost-benefit analysis maybe can not analyze all of the possible harmful results. When consumers make a social or interpersonal response, such as negative word of mouth, it is possible for them to make the ethical judgment based on controlled cognition and emotional intuition. The negative word of mouth is used by consumers to express their dissatisfaction [13]. It is a punishment for the enterprise’s unethical behavior [13]. In the product-harm crisis, the negative word of mouth can be consumers’ complaints when their personal interests are hurt. The negative word of mouth can also be from the obligation of unrelated consumers when they take the ethical responsibility on the corporate behavior. For the former, ethical judgment is controlled cognitive processing based on the perceived crisis severity and relevance. For the latter, it is based on the emotional intuition.
2.3. The Consumers’ Ethical Reasoning
Based on the above discussion, the product-harm crisis can be regarded as an ethical issue. When consumers are aware of the harm to themselves or other people, they will make an ethical judgment and ethical behavior [12]. Haas-Kotzegger and Schlegelmilch studied the product-harm crisis through in-depth interviews and found that perceived crisis severity and perceived crisis relevance are the main factors determining the consumer response to a product-harm crisis [5]. Therefore, the consumers’ ethical judgment of a product-harm crisis mainly depends on the perceived crisis severity and perceived crisis relevance. However, there is no causal relationship between the perceived crisis severity and perceived crisis relevance. The consumers may be aware of the crisis severity, but they may think the crisis has nothing to do with them at the same time.
The concept of perceived crisis severity and perceived crisis relevance is similar to the issue-contingent model proposed by Jones [33,34]. In his model, the “magnitude of consequences” and “proximity” are the main components of “moral intensity”. The magnitude of consequences is defined as the sum of the harms (or benefits) done to victims (or beneficiaries) of the moral act in question. The proximity is the feeling of nearness (social, cultural, psychological, or physical) that moral agents for victims (or beneficiaries) of the evil (beneficial) act in question. The former is used to describe the personal ethical issues. The latter is used to describe the corporate harm characteristics. The perceived crisis severity is based on the victim amount or the degree of the product-harm. The perceived crisis relevance refers to the relationship of the different consumers’ perception on the product-harm. Therefore, the issue-contingent model can help to understand the perceived crisis severity and perceived crisis relevance.
The magnitude of consequences of the ethical issue can affect the individual’s crisis recognition and ethical judgment [34]. Similarly, the perceived crisis severity also affects the consumers’ crisis recognition and ethical judgment. The more serious the crisis is, the more awareness consumers will provide. Scholars believe that there is an issue on the dependent characteristics during ethical reasoning [34]. The results of ethical issues can affect the duration and information during the cognitive processing [35]. Therefore, the greater the product-harm is, the more complex the ethical reasoning, and the greater possibility for making a negative response [8,35]. According to the Defensive Attribution Theory [8], when the observer has proximity with the perpetrator, the observer is more likely to blame the victim to be free from the blame. When the observer has proximity with the victim, the observer is more likely to blame the perpetrators for the avoidance of harm. In the product-harm crisis, the greater the crisis severity, the greater possibility for consumers to view the product-harm crisis as an ethical issue. In this kind of situation, consumers would like to view themselves as victims and blame the corporations. Then, they make a negative ethical judgment and take actions, e.g., to reduce buying or to diffuse negative word of mouth.
- H1:
- The perceived crisis severity has a negative impact on the consumers’ purchase intention.
- H2:
- The perceived crisis severity has a positive impact on the consumers’ negative word of mouth.
In Jones’s issue-contingent model, proximity does not influence individual’s ethical judgment. In a product-harm crisis, although the perceived crisis relevance is an important factor affecting consumers’ response, the related studies are few [5,34]. In fact, the perceived crisis relevance also influences consumers’ ethical judgment. When the product harms the consumers or the consumers with closed social, cultural, psychological or physical distance, the crisis will have a higher effect, which will cause more public attention. The perceived crisis relevance will increase the consumers’ understanding of the crisis. For example, Chinese consumers will pay more attention to the broken rear shafts case of the Volkswagen Sagitar in China, instead of the brake failure case of Toyota RAV4 in the United States. Jones thought that people are more concerned about others with closer social, cultural, psychological and physical distance [34]. If the product-harm crisis has nothing to do with them, consumers are less likely to blame the corporation [34]. In addition, the social influence theory can also explain the role of proximity [36]. The social influence theory believes that consumers will consider others in the same social space. Therefore, harm on the consumers in the same social space can have a greater impact on decision-making [36]. In the product-harm crisis, the higher the proximity degree is, the greater impact on other consumers will be. However, the perceived crisis relevance does not influence the individual’s purchase intention—it can influence the interpersonal negative word of mouth. If the harm has nothing to do with the consumer, it is impossible to change the willingness of purchase. This kind of harm can reduce the consumers’ attention, and then reduce the negative word of mouth. The word of mouth is a kind of interpersonal communication, which is influenced by social, cultural, psychological or physical distance [37]. Therefore, when the product-harm crisis occurs, consumers are more likely to diffuse the word of mouth to others in the same social space.
- H3:
- The perceived crisis severity has a positive impact on the consumers’ negative word of mouth.
2.4. The Consumers’ Emotional Intuition
The dual-process theory stated that when the individual makes an ethical judgment, s/he may rely on intuitive emotional reaction [14]. In the product-harm crisis, the corporate ethical transgression can induce the consumers’ negative emotions, which will influence the consumers’ ethical judgment directly. The emotion related to the interests of others or the whole society is called moral emotion [38]. Moral emotion is a kind of emotional experience, which is based on the evaluation of other’s behaviour and thinking. For the ethical transgression, individuals often produce other-condemning emotion, including contempt, anger, and disgust [38]. In the product-harm crisis, the emotion induced by corporate harm behaviour does not include disgust [39]. In addition, people often confused with the differences between the contempt and disgust emotion [39]. Therefore, in this research, the impacts of contempt and anger are only considered on consumers’ ethical judgment.
Emotion is an adaptive evaluation on surroundings based on individual’s interests [40]. Contempt and anger are the results of the evolution of a threat based on individual’s interests [41]. In most cases, contempt can induce the objection behaviour and anger can induce the avoidance behaviour [40]. If social norms or ethical standards are in violation, then the individual’s sense of contempt and anger can be induced and the related response can be made. In the product-harm crisis, consumers will evaluate the severity and proximity of the crisis, which can stimulate consumers to make contempt and anger experiences. These experiences will further prompt consumers to make a related reaction, such as the negative brand evaluation and word of mouth. For example, Grappi et al. found that the unethical behaviour of enterprises can induce consumers’ contempt, anger, and disgust emotion, and these emotions also prompt consumers to make protests and negative word of mouth [13]. Vassilikopoulou et al. also found that the product-harm crisis will stimulate the consumer’s anger emotion [12]. The higher the consumer’s perceived crisis severity and relevance are, the stronger the contempt and anger will be. For the perceived crisis severity, Lange and Washburn pointed out that the severity of the corporation’s unethical behaviour influences the consumer’s evaluation [42]. Grégoire et al. and Tripp et al. found that the higher the harm severity is, the stronger the negative emotion and the revenge motive will be [43,44]. For the perceived crisis relevance, Lazarus pointed out that the proximity is the key dimension of the individual’s evaluation [40]. The essential condition of individual’s emotional response to a particular case is whether there is a relationship between the case and the individual [45]. Emotion is based on the evaluation of the cases related to the individual’s own interests [45]. The higher the proximity is, the higher of the emotional intensity will be [46]. In the product-harm crisis, the greater the perceived crisis relevance is, the stronger the sense of contempt and anger will be.
- H4:
- The consumers’ experiences of (a) contempt and (b) anger have a positive impact on the perceived crisis severity.
- H5:
- The consumers’ experiences of (a) contempt and (b) anger have a positive impact on the perceived crisis relevance.
According to the dual-process theory, emotional intuition is a fast and unconscious process [14]. Emotional intuition is also a source of the ethical judgments [14]. Consumers’ purchase decisions are based on the careful judgment of cost and benefit, which is not influenced by the emotional intuition. The impacts of contempt and anger on the purchase behavior need to be achieved by changing the consumer’s brand attitude (e.g., brand evaluation). In the product-harm crisis, brand evaluation can be influenced by emotional intuition, instead of the cost and benefit analysis of the purchase behavior, as brand evaluation is an attitude variable. The experiences of contempt and anger can weaken the consumers’ evaluation on the crisis brand. The product-harm crisis may happen when the corporation violates the market commitment (e.g., providing defective products), harms the consumers and violates the principle of fair exchange. Consumers will make negative word-of-mouth and other actions to punish the corporation (e.g., forcing the corporation to make a change) and show their contempt and anger in the product-harm crisis (e.g., maintaining the consumers’ rights and market order). Therefore, contempt and anger can influence consumers’ negative word of mouth. Furthermore, Grappi et al. also found that contempt, anger, and disgust can influence the consumers’ negative word of mouth and protest in a corporate unethical behavior study [13]. The stronger the other-condemning emotion is, the stronger the negative word of mouth and protest behavior will be.
- H6:
- The (a) contempt and (b) anger have a negative impact on the consumers’ brand evaluation.
- H7:
- The (a) contempt and (b) anger have a positive impact on the consumers’ negative word of mouth.
2.5. The Moderating Effect of Product Knowledge
Product knowledge is a product related information stored in the consumer’s memory, such as brands, products, features, evaluation, decision-making clues, and using methods, etc. [47,48]. Product knowledge is an important moderating factor that affects the consumers’ response to a product-harm crisis [5]. Product knowledge includes the consumers’ familiarity and expertise on the product. The familiarity is the consumers’ accumulated product experience, including the cognitive structures (e.g., product features) and cognitive processes (e.g., decision rules based on the product features). The expertise refers to the consumers’ ability to complete the related tasks of the product [19].
Product knowledge can affect the consumers’ emotional reaction of in a product-harm crisis. By comparing with the cognitive processing, the emotional intuition of consumers on the product-harm crisis is a fast and automatic reaction [49,50,51]. In the product-harm crisis, consumers with rich product knowledge are more familiar with the product by comparing with the consumers who are a lack of the product knowledge. Therefore, consumers with rich product knowledge are more likely to be involved in controlled cognitive processing on the evaluation of the crisis severity. Consumers with a high level of product knowledge will think that they can more easily judge the severity of the crisis, compared with consumers who have no related experiences. The controlled cognitive processing can weaken the consumers’ emotional response to the crisis severity. Therefore, the contempt and anger expressed by the consumers with rich product knowledge are lower than the consumers who have a lack of product knowledge when they are involved in the same harm crisis.
- H8:
- The product knowledge level moderates the impact of the perceived crisis severity on the experiences of contempt and anger negatively. That is, the higher the product knowledge level is, the weaker the impact of the perceived crisis severity on the experiences of (a) contempt and (b) anger will be, vice versa.
To sum up, the consumers’ reaction to the product-harm crisis includes both controlled cognition and emotional intuition. When making a personal consumption-related reaction (purchase intention), consumers use ethical reasoning to make a decision. When making a social and interpersonal reaction (negative word of mouth), consumers make a decision based on ethical reasoning or emotional intuition. Therefore, this study presents a cognitive and emotional dual-process consumer reaction model on a product-harm crisis as follows (Figure 1).
Figure 1.
Cognitive and emotional dual-process model in product-harm crisis.
3. Research Design
3.1. Research Samples
In order to verify the hypotheses and research model, this study investigates the consumers’ reaction to the broken rear shafts case of Volkswagen Sagitar in China. This research object is selected as, since August 2014, the China Central Television (CCTV), the People’s Daily, Sina.com, and Sohu.com continued to report the broken rear shafts case of Volkswagen Sagitar for up to six months, which means that this national-wide crisis is well known to the public in China. It provides a very good opportunity to study the consumers’ reaction to the product-harm crisis.
This study takes a snowball sampling method to enhance the representation and diversity of the collected data. First, the investigator must have a driver license, as holding a driver license ensures that the samples are potential or existing car consumers. Second, according to “2014 Car Ownership Ranking in China” [52], Beijing, Shanghai, Guangzhou, Zhengzhou, Chengdu, and Xi’an were selected as the sampling cities—these six cities are the major car markets in China with more than 2 million car owners. Furthermore, these six cities have regional representations in the geographical distribution, as they are located in North China, East China, Southern China, the Central Plains, Southwest China and Northwest China regions. Finally, 20 respondents were invited, respectively, from the local BBS sections of the six cities through a national mainstream automotive online forum. They were invited to fill the questionnaire by e-mail and let them forward the e-mail to 10 friends in the city. In order to improve the survey quality and the responding rate, each respondent who completed the questionnaire will receive a mobile phone recharge card of 10 Yuan RMB.
The survey lasted for two months (from 16 March 2015 to 15 May 2015). In addition, 1320 e-mails were sent and 982 questionnaires were finally collected by e-mail. The responding rate is 74.4%. After eliminating the incomplete and invalid questionnaires, 801 valid questionnaires were obtained. The effective questionnaire rate is 81.6%. The demographic characteristics of the sample are shown in Table 1.
Table 1.
Demographic characteristics of the sample (N = 801).
3.2. Questionnaire Design and the Measurement of Variables
3.2.1. Questionnaire Design
All variables in this study are measured by the scales of previous literature. The scales development is divided into three steps. First, the original scales from previous studies were translated into Chinese by the first author. Then, other members of the research team checked the contents of the Chinese measurement scales. Some questions of the questionnaire were revised. Second, a pilot test was conducted by using the convenience sampling among faculty members and administrative staff who have driving licenses in the university to evaluate the quality of the measurement items. In addition, 146 pilot-test questionnaires were obtained. The factor analysis was conducted on the pilot data by using the principal component analysis. Finally, following Reynolds’s suggestion, a reverse translation of the revised Chinese questionnaire was performed [53]. The first and final versions of questionnaires were submitted to a professor who did not participate in this study for evaluating the artificial translation biases of the Chinese questionnaire.
The formal questionnaire consists of five parts. The first part is about the Volkswagen product-harm crisis news. In order to ensure the authenticity of the research, this study quoted the full-text report on the broken rear shafts case of Volkswagen Sagitar from “Beijing Youth Daily” on 22 December 2014 [54]. The second part is the evaluation of the perceived crisis severity and perceived crisis relevance of the product-harm crisis. The third part measures the feeling of contempt and anger. The fourth part includes the brand evaluation, purchase intention, and negative word of mouth. The fifth part measures respondents’ knowledge on automotive products and their demographic characteristics.
3.2.2. The Measurement of Variables
- (1)
- Independent variables: perceived crisis severity and perceived crisis relevance. These two variables are measured by the related concepts of Haas-Kotzegger and Schlegelmilch’s research and Jones’s research [5,34]. The perceived crisis severity consists of four items, they are: “the overall harm to the users”, “the personal harm to the users”, “the harm to the users’ properties” and “the un-eliminated hidden harm to the users” (Cronbach’s α = 0.94). A seven-point Likert scale is adopted ranging from “very small” (1) to “very large” (7). The perceived crisis relevance includes two items: “to harm the people I know” and “to harm the people around me” (γ = 0.87). A seven-point Likert scale is adopted ranging from “strongly disagree” (1) to “strongly agree” (7).
- (2)
- Dependent variables. The measurements of contempt and anger are based on the other-condemning emotion scale of Grappi’s research [13]. The contempt includes three items: “to feel contemptuous”, “to feel scornful”, and “to feel disdainful” (Cronbach’s α = 0.86). The anger includes three items: “be angry”, “be mad”, and “be very annoyed” (Cronbach’s α = 0.93). The measurements of brand evaluation and purchase intention are based on the Klein and Dawar’s study on a product-harm crisis. The brand evaluation includes five items: “I have a positive evaluation to the brand”, “I think the quality for the whole brand is excellent”, “the brand is trustworthy”, “the brand is reliable”, and “the brand concern about customers” [6]. Purchase intention includes three items: “if buying a car, I will choose the brand”, “if the brand price is 20% higher than other cars on the same level, I will still buy it”, and “I will continue to buy the same brand when I change vehicles” (Cronbach’s α = 0.87). The measurement of the negative word of mouth is also based on Grappi’s scale, including “to suggest friends and others do not buy the brand car” and “to persuade friends and others do not believe the brand” (γ = 0.88) [13]. All of the variables are measured on a seven-point Likert scale ranging from “strongly disagree” (1) to “strongly agree” (7).
- (3)
- Moderator: product knowledge. According to Smith and Park (1992)’s scale, the measurement of product knowledge includes five items, “I’m very familiar with the car”, “If a friend asks me about buying cars, I can give advice based on different brands”, “If I want to buy a car, I don’t have to search for relevant information”, “I’m very good at distinguishing different brands of cars”, and “I am very confident that I can tell the differences between different brands of cars” (Cronbach’s α = 0.94). A seven-point Likert scale is adopted ranging from “strongly disagree” (1) to “strongly agree” (7).
- (4)
- Demographic variables. Demographic variables influence the consumers’ cognition, emotion, and behavioral responses to the product-harm crisis. In this study, demographic variables are treated as control variables in the model, including gender, age, marital status, income level, education level, and brand ownership.
4. Data Analysis
In this study, the Mplus statistical software (version, Manufacturer, City, US State if applicable, Country) is used to test the model and hypotheses by structural equation modeling. First, the measurement model is tested to determine the validity and reliability of measurements. Second, the structural model is tested by the fitting degree of the hypothesis model (hypothesis validation). Finally, the moderating effects of the hypothesis are evaluated.
4.1. The Measurement Model Test
Confirmative Factor Analysis (CFA) is conducted for all measurement items in the model. The model fit indices (see Table 2) show that the measuring model fits well. The Normed Chi-square is 2.61 (<3.0), the Standardized Root Mean Square Residual (SRMR) is 0.05 (<0.08), and the Root Mean Square Error of Approximation (RMSEA) is 0.05 (<0.08). These results show that the absolute fitness of the model meets the requirement. The Tacker–Lewis Index (TLI) is 0.96 (>0.9) and the Comparative Fit Index (CFI) is 0.97 (>0.9), which indicate that the added value adaptation statistics meet the requirements. The statistics demonstrate a good fit of the model to the data.
Table 2.
Standardized loadings and reliabilities.
According to Fornell and Larcker, the reliability and validity of measurement are tested [55]. First, the results of reliability test show that all values of the Composite Reliability (CR) meet the reliability requirements (>0.6). Second, the measurement has qualified Convergent Validity and Discriminate Validity as all the constructs’ Average Variance Extracted (AVE) values are higher than 0.5 (Table 3), so the data are valid.
Table 3.
Discriminant validity test.
4.2. Structural Model Test
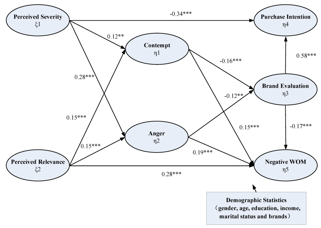
The MLR robust estimation method is used for model estimation [56]. At the same time, the demographic variables are put into the model as control variables. Then, all control variables are transformed into dummy variables in the model. The age variable is divided into three groups: the low group (under the age of 34), the medium group (age 35 to 54), and high group (above the age of 55). The education level variable is divided into two groups: the low group (without a college degree) and the high group (with a college degree or above). The overall structure of the model fit indexes show that the hypothesis model and sample data fit well (see Figure 2): χ2360 = 1001.26; CFI = 0.94 (>0.9); TLI = 0.93 (>0.9); SRMR = 0.07 (<0.08); RMSEA = 0.05 (<0.08).
Figure 2.
Estimated model. ** p < 0.05; *** p < 0.01. Note: insignificant paths are omitted for ease of exposition.
In the fitting model, the control variables, including gender and education level, influence consumers’ reaction to the product-harm crisis. The gender influences contempt in the product-harm crisis (B1 = −0.08, p < 0.05), which means females are more likely to evoke contempt emotion than males. There are no different gender impacts on anger emotion (B2 = −0.05, p = 0.17). The education level positively influences on contempt emotion (B3 = 0.1, p < 0.05) and anger emotion (B4 = 0.08, p < 0.05). The education level negatively influences the purchase intention (B5 = −0.124, p < 0.01). Along with the increasing level of education, the contempt and anger emotion also increase in the product-harm crisis. However, the purchase intention will be weakened.
The fitting model results show that the personal consumption-related reaction (purchase intention) is influenced by the perceived crisis severity directly (γ41 = −0.33, p < 0.01). H1 is supported. The negative word of mouth is not influenced by the perceived crisis severity directly (γ51 = −0.07, p = 0.17). H2 is not supported. However, the negative word of mouth is influenced by the perceived crisis relevance directly (γ52 = 0.28, p < 0.01). H3 is supported. The crisis severity can make consumers blame the corporation and make negative reactions. However, as an interpersonal communication, the word of mouth relies on the individual relevance with the crisis. For example, the severity of the brake failure case of Toyota RAV4 (City, Country of Manufacture) is high in the United States. However, this case does not widely spread in China.
In the product-harm crisis, the perceived crisis severity and relevance can evoke the moral emotions. The moral emotions (contempt and anger) are positively influenced by the perceived crisis severity and perceived crisis relevance (γ11 = 0.11, p < 0.05; γ12 = 0.16, p < 0.01; γ21 = 0.27, p < 0.01; γ22 = 0.16, p < 0.01). The H4a, H4b, H5a, and H5b are supported. These moral emotions (contempt and anger) negatively influence on the consumers’ brand evaluation (β31 = −0.16, p < 0.01; β32 = −0.12, p < 0.05). The H6a and H6b are supported. These moral emotions (contempt and anger) positively influence on the consumers’ negative word of mouth (β51 = 0.15, p < 0.01; β52 = 0.19, p < 0.01).The H7a and H7b are supported.
4.3. Moderating Effect Test
The moderating effect of product knowledge is tested by the multiple group structures modeling method (Table 4). The latent variables of product knowledge are reliable (Cronbach’s α = 0.94) with the sample mean: M = 3.92, SD = 1.52. The group with higher sample mean (Mhigh = 5.1, SD = 0.85, N = 427) is set as the high product knowledge level group. The group with lower sample mean (Mlow = 2.57, SD = 0.86, N = 374) is set as the low product knowledge level group. The result shows that the baseline model fits well with different samples (χ2414 = 678.13; CFI = 0.96; TLI = 0.95; SRMR = 0.09; RMSEA = 0.04). However, the path coefficient estimates of the perceived crisis severity are different on contempt and anger (γ11(low) = 0.19, p < 0.01; γ11(high) = 0.05, p = 0.39; γ21(low) = 0.34, p < 0.01; γ21(high) = 0.20, p < 0.01). After restricting the path coefficient of γ11, the Wald test result χ21 = 3.02 (p < 0.1), which shows the significant interaction effect of product knowledge level on the relation between perceived crisis severity and contempt. After restricting the path coefficient of γ12, the Wald test result (χ21 = 5.44, p < 0.01), which shows the significant interaction effect of product knowledge level on the relation between perceived crisis severity and anger. These results show that product knowledge level can negatively moderate the impact of the perceived severity on the contempt and anger. H8a and H8b are supported.
Table 4.
The moderating effects.
5. Discussions and Conclusions
Consumers view a product-harm crisis as a kind of ethical issue. Consumers make ethical judgments from two ways: the controlled cognition and emotional intuition, which influence the purchase intention and negative word of mouth. In a product-harm crisis, the consumers’ perceived crisis severity and perceived crisis relevance determine their reactions. The personal consumption-related reaction (purchase intention) is influenced by the perceived crisis severity through controlled cognitive processing, which means that consumers’ rational judgment on the crisis severity determines the consumer purchase intention toward the brand. The greater the crisis severity is, the lower the consumers’ purchase intention will be. The social and interpersonal reaction (negative word of mouth) is influenced by perceived crisis relevance through controlled cognitive processing. It is also influenced by perceived crisis severity and perceived crisis relevance through the intuition of other-condemning emotion. The higher the perceived crisis relevance with individual consumers, the higher the perceived crisis severity, and the stronger the negative word of mouth diffusion is. Consumers’ evaluation of brand is influenced by the other-condemning emotion. The brand evaluation positively influences the purchase intention attitude and negatively influences the negative word of mouth.
The perceived crisis severity and perceived crisis relevance induce the contempt and anger of consumers. These two other-condemning emotions influence the crisis brand evaluation and negative word of mouth, which could be seen as a moral emotion effect. The higher the perceived crisis severity and perceived crisis relevance, the stronger senses of contempt and anger are. The lower evaluation on the crisis brand is, the stronger the negative word of mouth will be. The impacts of the perceived crisis severity on the contempt and anger are also moderated by the product knowledge level. The higher the product knowledge level is, the weaker the perceived crisis severity aroused by the contempt and anger will be.
In addition, there are also differences in consumer reaction to a product-harm crisis according to the different demographic variables, such as gender, age, and education level. Females more easily evoke a sense of contempt than males. The higher the education level, the stronger the contempt and negative word of mouth and the weaker the purchase intention will be. In addition, with the increase of age, it weakens the negative word of mouth.
5.1. The Theoretical Contribution
From the ethical judgment, this study views a product-harm crisis as an ethical issue. According to the dual-process theory of ethical judgment, the personal consumption-related reaction and the social and interpersonal reaction are studied. By comparing with the previous studies, this study has the following breakthroughs in theory:
First, in this study, the consumer reaction to the product-harm crisis is viewed as an ethical judgment to the corporation’s behavior. Consumers will make different ethical judgments according to personal consumption-related reaction or the social and interpersonal reaction. The personal consumption-related reaction is based on controlled cognitive ethical reasoning on the crisis severity only. The social and interpersonal reaction is based on controlled cognitive ethical reasoning on the perceived crisis severity and perceived crisis relevance through the intuition of other-condemning emotions. This study adopts the Greene’s ethical judgment theory in a product-harm crisis research and tests the theory through an empirical process [14]. This study develops a dual-process ethical judgment model to extend the studies, which treated the consumers’ reaction to the product-harm crisis from a single perspective (cognitive or emotional process).
Second, this study identifies the important role of other-condemning emotion on the consumer reaction to a product-harm crisis. The product-harm crisis can induce the consumers’ contempt and anger. These two moral emotions influence the consumers’ brand evaluation and negative word of mouth. Vassilikopoulou et al. have recognized the role of consumers’ anger in a product-harm crisis [12]. However, they did not regard it as a kind of other-condemning emotion, and they also did not consider the role of contempt. There is a lack of the comprehensive explanation on the emotional role of a product-harm crisis. This study systematically explains the mechanism of how moral emotions affect the consumers’ reactions to a product-harm crisis.
Third, this study examines the moderating role of product knowledge on the moral emotions induced by the crisis. Comparing with the consumers with high-level product knowledge, the contempt and anger emotions aroused by the perceived crisis severity are stronger for the consumers with the low-level product knowledge. The consumers with high-level product knowledge are more easily involved in controlled cognitive processing on the crisis severity, and their reactions will be weakened.
Fourth, this study expands our understanding of the demographic roles in consumers’ reaction to a product-harm crisis. Laufer et al. elieved females are more likely to be hurt than males in a product-harm crisis, as females are more fragile than males. In addition, females’ perceived crisis severity will be higher [21]. Therefore, females will be more likely to blame the corporation’s crisis responsibility. The results of this study support Laufer et al.’ findings. In addition, this study further finds that females are more likely to evoke a sense of contempt than males in a product-harm crisis. Silvera et al. pointed out that the perceived crisis severity will decrease with the growth of the age in a product-harm crisis [57]. The results of this study also support Silvera et al.’s results. In addition, this study also finds that, with the increase of the education level, the consumers’ contempt will be higher, the negative word of mouth will be stronger, and the purchase intention will be lower.
5.2. The Practical Contribution
This study provides a new perspective for corporations to understand the consumers’ emotional and behavioral reactions in a product-harm crisis. First, the study finds that the consumer reaction to a product-harm crisis mainly depends on the perceived crisis severity and perceived crisis relevance. As the severity of the crisis is directly related to the purchase intention, corporations should take remedial actions as soon as possible when a product-harm crisis occurs. Corporations should reduce or even eliminate the effects of the crisis. Furthermore, corporations should reduce the consumers’ perception of the severity of the crisis in order to suppress the sales decline. For example, the Volkswagen China only took action to install a metal lining after the broken rear shaft case. This simple remedial action further expanded the influence of the crisis and consumers’ dissatisfaction, instead of eliminating the potential crisis.
Second, corporations should take different actions for different target consumers who have different social, cultural, psychological or physical distance, as the perceived crisis relevance directly affects their negative word of mouth. For the target consumers with high-level perceived crisis relevance, corporations should take active remediation or explain their actions in order to avoid the spread of the negative word of mouth. For the target consumers with low-level perceived crisis relevance, corporations should take the silence strategy to reduce the attention of the media.
Third, a product-harm can induce the consumers’ other-condemning emotion. Corporations need to control the consumers’ emotion, as the negative emotion can bring fast intuitional effects on the brand evaluation and negative word of mouth. The study finds that contempt and anger emotions are influenced by the perceived crisis severity and perceived crisis relevance. However, the level of consumer product knowledge negatively moderates the impact of the perceived crisis severity on contempt and anger emotions. Therefore, corporations need to adopt different strategies for different consumers, as the consumers have different levels of product knowledge. If there is product-harm with strong perceived crisis severity and perceived crisis relevance, which consumers are not familiar with or understand, corporations should make an active response quickly and remedy as explain and refute will stimulate consumers to make more negative moral emotions, negative brand evaluations, and negative word of mouth communication, instead of making rational thinking. If there is product-harm with weak perceived crisis severity and perceived crisis relevance which consumers are familiar with or understand, corporations should analyze the reasons, make a positive explanation, and propose a professional remedial plan to promote consumers to make rational thinking and right judgments. Corporations can adopt three strategies to identify the level of consumers’ product knowledge. The first strategy is based on the product life cycle. Generally speaking, the consumers’ knowledge level in the introduction period is lower than in the mature stage. The second strategy is based on the market nature, the industrial buyers (e.g., purchasing managers) have a higher level of product knowledge than the consumers. The third strategy is based on the consumers’ media reading, consumers who read professional magazines or websites can frequently have a higher level of product knowledge than others.
5.3. Research Limitations and Future Study
First, the research sample in this study are selected in cities with high car ownership and strong regional representation in the geographical distribution, which could be a limitation as the people living in small and medium cities and rural areas are not considered. Furthermore, the snowball sampling could improve sample representation. However, there could be errors by comparing with the random sampling method. Future study should take random sampling method and collect national samples.
Second, the data collected in this study are based on the broken rear shafts case of Volkswagen. Since the cost of car purchasing is high, every car owner knows the case. This is helpful for data collection. However, further study is recommended to consider the consumers’ reaction to a product-harm crisis of a low-value product. In particular, further study should consider a food harm crisis, and there is a lower value for food products, but this kind of crisis can hurt consumers more [3].
Third, there were lots of media news reports on the case. The government in China also investigated the case. These may make complex effects on consumers’ judgments and reactions.
Acknowledgments
The authors gratefully acknowledge the financial support of the research project of the Humanity and Social Science Youth Foundation of the Ministry of Education of China (15XJC790008), the research foundation of the Education Bureau of Sichuan Province (16SA0014), the Macau Foundation, an FRG grant from the Macau University of Science and Technology, and Macao Polytechnic Institute (RP/OTHER-01/2016 and RP/OTHER-01/2014).
Author Contributions
Dong Lu has contributed to developing the research ideas, conducting the research, analyzing the data, and writing the manuscript. Yide Liu provided effort on research design and data analysis. Hongfeng Zhang assisted with the research design. Ivan Lai improved the quality of the manuscript and provided data analysis consultancy. All authors read and approved the final manuscript.
Conflicts of Interest
The authors declare no conflict of interest.
References
- Dawar, N.; Pillutla, M.M. Impact of Product-Harm Crises on Brand Equity: The Moderating Role of Consumer Expectations. J. Mark. Res. 2000, 37, 215–226. [Google Scholar] [CrossRef]
- Van Heerde, H.; Helsen, K.; Dekimpe, M.G. The Impact of a product-harm crisis on marketing effectiveness. Mark. Sci. 2007, 26, 230–245. [Google Scholar] [CrossRef]
- Lin, C.P.; Chen, S.C.; Chiu, C.K.; Lee, W.Y. Understanding Purchase Intention during Product-Harm Crisis: Moderating Effects of Perceived Corporate Ability and Corporate Social Responsibility. J. Bus. Ethics 2011, 102, 455–471. [Google Scholar] [CrossRef]
- Ma, B.; Zhang, L.; Wang, G.; Li, F. The Impact of a Product-Harm Crisis on Customer Perceived Value. Int. J. Mark. Res. 2014, 56, 341–366. [Google Scholar] [CrossRef]
- Haas-Kotzegger, U.; Schlegelmilch, B.B. Conceptualizing Consumers’ Experiences of Product-Harm Crisis. J. Consum. Mark. 2013, 30, 112–120. [Google Scholar] [CrossRef]
- Klein, J.; Dawar, N. Corporate social responsibility and consumers’ attributions and brand evaluations in a product–harm crisis. Int. J. Res. Mark. 2004, 21, 203–217. [Google Scholar] [CrossRef]
- Kim, S. What’s worse in times of product-harm crisis? Negative corporate ability or negative csr reputation? J. Bus. Ethics 2014, 123, 157–170. [Google Scholar] [CrossRef]
- Laufer, D.; Coombs, W.T. How should a company respond to a product harm crisis? The role of corporate reputation and consumer-based cues. Bus. Horiz. 2006, 49, 379–385. [Google Scholar] [CrossRef]
- Williams, P. Emotions and Consumer Behavior. J. Consum. Res. 2014, 40, viii–xi. [Google Scholar] [CrossRef]
- Kim, H.J.; Cameron, G.T. Emotions Matter in Crisis: The Role of Anger and Sadness in the Publics’ Response to Crisis News Framing and Corporate Crisis Response. Commun. Res. 2011, 38, 826–855. [Google Scholar] [CrossRef]
- Bernard, W. An Attribution Theory of Achievement, Motivation and Emotion. Psychol. Rev. 1985, 92, 548–573. [Google Scholar]
- Vassilikopoulou, A.; Chatzipanagiotou, K.; Siomkos, G.; Triantafillidou, A. The Role of Consumer Ethical Beliefs in Product-Harm Crises. J. Consum. Behav. 2011, 10, 279–289. [Google Scholar] [CrossRef]
- Grappi, S.; Romani, S.; Bagozzi, R.P. Consumer Response to Corporate Irresponsible Behavior: Moral Emotions and Virtues. J. Bus. Res. 2013, 66, 1814–1821. [Google Scholar] [CrossRef]
- Greene, J.D. The secret joke of kant’s soul. In Moral Psychology, The Neuroscience of Morality: Emotion, Disease, and Development; Sinnott-Armstrong, W., Ed.; MIT Press: Cambridge, MA, USA, 2007; Volume 3, pp. 35–80. [Google Scholar]
- Mitroff, I.I. Crisis Leadership: Planning for the Unthinkable; John Wiley & Sons: New York, NY, USA, 2004. [Google Scholar]
- Chen, Y.; Ganesan, S.; Liu, Y. Does a Firm’s Product-Recall Strategy Affect Its Financial Value? An Examination of Strategic Alternatives during Product-Harm Crisis. J. Mark. 2009, 73, 214–226. [Google Scholar] [CrossRef]
- Liu, Y.; Shankar, V. The dynamic impact of product-harm crisis on brand preference and advertising effectiveness: An empirical analysis of the automobile industry. Manag. Sci. 2015, in press. [Google Scholar]
- Dutta, S.; Pullig, C. Effectiveness of Corporate Responses to Brand Crisis: The Role of Crisis Type and Response Strategies. J. Bus. Res. 2011, 64, 1281–1287. [Google Scholar] [CrossRef]
- Ahluwalia, R.; Burnkrant, R.E.; Unnava, H.R. Consumer Response to Negative Publicity: The Moderating Role of Commitment. J. Mark. Res. 2000, 37, 203–214. [Google Scholar] [CrossRef]
- Claeys, A.-S.; Cauberghe, V. What Makes Crisis Response Strategies Work? The Impact of Crisis Involvement and Message Framing. J. Bus. Res. 2014, 67, 182–189. [Google Scholar] [CrossRef]
- Laufer, D.; Gillespie, K.; McBride, B.; Gonzalez, S. The Role of Severity in Consumer Attributions of Blame: Defensive Attributions in Product-Harm Crisis in Mexico. J. Int. Consum. Mark. 2005, 17, 33–50. [Google Scholar] [CrossRef]
- Sohn, Y.J.; Lariscy, R.W. A “Buffer” or “Boomerang?”—The Role of Corporate Reputation in Bad Times. Commun. Res. 2015, 42, 237–257. [Google Scholar] [CrossRef]
- Härtel, C.E.J.; McColl-Kennedy, J.R.; McDonald, L. Incorporating Attributional Theory and the Theory of Reasoned Action within an Affective Events Theory Framework to Produce a Contingency Predictive Model of Consumer Reactions to Organizational Mishaps. Adv. Consum. Res. 1998, 25, 428–432. [Google Scholar]
- Pauchant, T.C.; Mitroff, I.I. Transforming the Crisis Prone Organization; Jossey-Bass Publishers: San Francisco, CA, USA, 1992. [Google Scholar]
- Hagan, T.Y.; Long, S.J. The Ethics of Crisis Management: A Juxtaposition of Examples in Cognitivedecision Making and Framing in Corporate Crisis Management. J. Bus. Econ. Res. 2005, 3, 49–60. [Google Scholar] [CrossRef]
- Smith, E.M.; North, C.S.; Price, P.C. Response to technological accidents. In Mental Health Response to Mass Emergencies; Lystad, M., Ed.; Brunnerl Mazel: New York, NY, USA, 1988. [Google Scholar]
- Rozin, P.; Lowery, L.; Imada, S.; Haidt, J. The Cad Triad Hypothesis: A Mapping between Three Moral Emotions (Contempt, Anger, Disgust) and Three Moral Codes (Community, Autonomy, Divinity). J. Personal. Soc. Psychol. 1999, 76, 574–586. [Google Scholar] [CrossRef]
- Lerbinger, O. The Crisis Manager: Facing Risk and Responsibility; Lawrence Erlbaum Associates: Mahwah, NJ, USA, 1997. [Google Scholar]
- Piaget, J. The Origins of Intelligence in Children; International Universities Press: New York, NY, USA, 1952. [Google Scholar]
- Baron, J. Nonconsequentialist Decisions. Behav. Brain Sci. 1994, 17, 1–10. [Google Scholar] [CrossRef]
- Haidt, J. The Emotional Dog and Its Rational Tail: A Social Intuitionist Approach to Moral Judgment. Psychol. Rev. 2001, 108, 814–834. [Google Scholar] [CrossRef] [PubMed]
- Reed, A.; Aquino, K.; Levy, E. Moral Identity and Judgments of Charitable Behaviors. J. Mark. 2007, 71, 178–193. [Google Scholar] [CrossRef]
- Shweder, R.; Much, N.; Mahapatra, M.; Park, L. The “Big Three” of morality (autonomy, community, and divinity), and the “Big Three” explanations of suffering. In Morality and Health; Brandt, A., Rozin, P., Eds.; Routledge: New York, NY, USA, 1997. [Google Scholar]
- Jones, T.M. Ethical Decision Making by Individuals in Organizations: An Issue-Contingent Model. Acade. Manag. Rev. 1991, 16, 366–395. [Google Scholar]
- Taylor, S.E. On Inferring One’s Attitudes from One’s Behavior: Some Delimiting Conditions. J. Personal. Soc. Psychol. 1975, 31, 126–131. [Google Scholar] [CrossRef]
- Latané, B.; L’Herrou, T. Spatial Clustering in the Conformity Game: Dynamic Social Impact in Electronic Groups. J. Personal. Soc. Psychol. 1996, 70, 1218–1230. [Google Scholar] [CrossRef]
- Zhao, Y.; Liu, Y.; Lai, I.K.W.; Zhang, H.; Zhang, Y. The Impacts of Attitudes and Engagement on Electronic Word of Mouth (eWOM) of Mobile Sensor Computing Applications. Sensors 2016, 16, 391. [Google Scholar] [CrossRef] [PubMed]
- Haidt, J.; Rosenberg, E.; Hom, H. Differentiating diversities: Moral diversity is not like other kinds. J. Appl. Soc. Psychol. 2003, 33, 1–36. [Google Scholar] [CrossRef]
- Russell, J.A. Negative Results on a Reported Facial Expression of Contempt. Motiv. Emot. 1991, 15, 281–291. [Google Scholar] [CrossRef]
- Lazarus, R.S. Emotion and Adaptionq; Oxford University Press: New York, NY, USA, 1991. [Google Scholar]
- Izard, C.E. Human Emotions; Plenum Press: New York, NY, USA, 1977; Volume 17. [Google Scholar]
- Lange, D.; Washburn, N.T. Understanding Attributions of Corporate Social Irresponsibility. Acad. Manag. Rev. 2012, 37, 300–326. [Google Scholar] [CrossRef]
- Grégoire, Y.; Laufer, D.; Tripp, T.M. A comprehensive model of customer direct and indirect revenge: Understanding the effects of perceived greed and customer power. J. Acad. Mark. Sci. 2010, 38, 738–758. [Google Scholar] [CrossRef]
- Tripp, T.M.; Bies, R.J.; Aquino, K. A Vigilante Model of Justice: Revenge, Reconciliation, Forgiveness, and Avoidance. Soc. Justice Res. 2007, 20, 10–34. [Google Scholar] [CrossRef]
- Bagozzi, R.P.; Gopinath, M.; Nyer, P.U. The Role of Emotions in Marketing. J. Acad. Mark. Sci. 1999, 27, 184–206. [Google Scholar] [CrossRef]
- Johnson, A.R.; Stewart, D.W. A reappraisal of the role of emotion in consumer behavior: Traditional and contemporary approaches. In Review of Marketing Research; Malhotra, N.K., Ed.; Emerald Group Publishing Limited: Bingley, UK, 2005; pp. 3–34. [Google Scholar]
- Ajzen, I.; Fishbein, M. Attitude-Behavior Relations: A Theoretical Analysis and Review of Empirical Research. Psychol. Bull. 1977, 84, 888–918. [Google Scholar] [CrossRef]
- Marks, L.J.; Olson, J.C. Toward a Cognitive Structure Conceptualization of Product Familiarity. Adv. Consum. Res. 1981, 8, 145–150. [Google Scholar]
- Zajonc, R.B. Feeling and Thinking: Preferences Need No Inferences. Am. Psychol. 1980, 35, 151–175. [Google Scholar] [CrossRef]
- Small, D.A.; Loewenstein, G.; Slovic, P. Sympathy and Callousness: The Impact of Deliberative Thought on Donations to Identifiable and Statistical Victims. Organ. Behav. Hum. Decis. Process. 2007, 102, 143–153. [Google Scholar] [CrossRef]
- Small, D.A.; Verrochi, N.M. The Face of Need: Facial Emotion Expression on Charity Advertisements. J. Mark. Res. 2009, 46, 777–787. [Google Scholar] [CrossRef]
- China Business Daily. 2014 Car Ownership Ranking in China. Available online: http://zgswcn.com/2014/1121/543707.shtml (accesseed on 20 March 2015).
- Reynolds, N.; Diamantopoulos, A.; Schlegelmilch, B.B. Pretesting in Questionnaire Design: A Review of the Literature and Suggestions for Further Research. J. Mark. Res. Soc. 1993, 35, 171–182. [Google Scholar]
- Beijing Youth Daily. The Product Harm Crisis of Volkswagen. Available online: http://epaper.ynet.com/html/2014-12/22/content_105584.htm?div=-1 (accesseed on 20 March 2015).
- Fornell, C.; Larcker, D.F. Evaluating Structural Equation Models with Unobservable Variables and Measurement Error. J. Mark. Res. 1981, 18, 39–50. [Google Scholar] [CrossRef]
- Byrne, B.M. Structural Equation Modeling with Mplus: Basic Concepts, Applications, and Programming; Routledge, Taylor & Francis Group: New York, NY, USA, 2012. [Google Scholar]
- Silvera, D.H.; Meyer, T.; Laufer, D.; Goss, R.J.; Arsena, A.R. Threat Perception in Product Harm Crisis: Do Older Consumers Feel More Vulnerable? Adv. Consum. Res. 2010, 37, 566–567. [Google Scholar]
© 2016 by the authors; licensee MDPI, Basel, Switzerland. This article is an open access article distributed under the terms and conditions of the Creative Commons Attribution (CC-BY) license (http://creativecommons.org/licenses/by/4.0/).

