Temporal Variations of Citizens’ Demands on Flood Damage Mitigation, Streamflow Quantity and Quality in the Korean Urban Watershed
Abstract
:1. Introduction
2. Research Design and Data Analysis
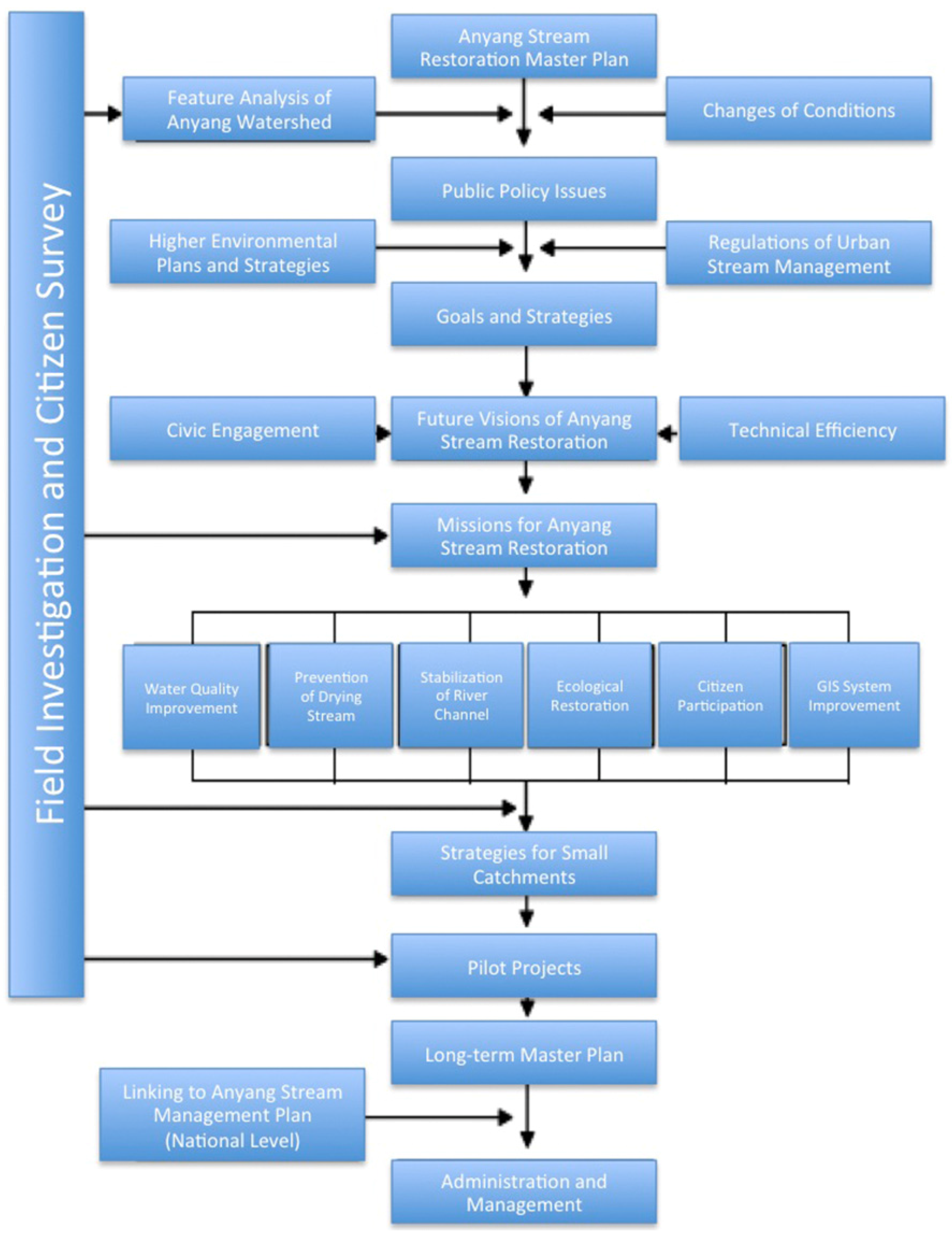
2.1. Background
- (1)
- How did the citizens’ values vary with regard to the An’yang Stream restoration after ten years of restoration works starting in 2005? Why?
- (2)
- Is water quality improvement still the most important value in stream restoration because of the water quality innovative policy implications by the government?
- (3)
- What are the implications for sustainable governance in the future, based on testing the preferences of the citizens?
2.2. Analytical Hierarchy Process (AHP)
2.3. Survey Design and Data Collection
2.4. Watershed Evaluation Index (WEI)
2.5. Study Area
3. Case Study Results
3.1. Surveyed Results of Citizens’ Preferences in 2005
3.2. Surveyed Results of Citizens’ Preferences in 2015
4. Discussion
4.1. Research Motive
4.2. Changes of Citizens’ Values
4.3. Water Quality Enhancement is Still Important?
5. Conclusions
Acknowledgments
Author Contributions
Conflicts of Interest
References
- Gray, B. Collaborating: Finding Common Ground for Multiparty Problems; Wiley: San Francisco, CA, USA, 1989. [Google Scholar]
- Castells, M. The Information Age: Economy, Society and Culture; Blackwell: Cambridge, MA, USA, 1996. [Google Scholar]
- Shergold, P. Governing through Collaboration and Conclusion. In Collaborative Governance: A New Era of Public Policy in Australia? O’Flynn, J., Wanna, J., Eds.; ANU E Press: Canberra, Australia, 2008. [Google Scholar]
- Yang, J.S.; Kim, S.U.; Chung, E.S.; Kim, T.W. Prioritization of water management under climate change and urbanization using multi-criteria decision-making methods. Hydrol. Earth Syst. Sci. 2012, 16, 801–814. [Google Scholar] [CrossRef]
- Carr, G.; Blöschl, G.; Loucks, D.P. Evaluating participation in water resource management: A review. Water Resour. Res. 2012. [Google Scholar] [CrossRef]
- Fung, A.; Wright, E.O.; Abers, R. Deepening Democracy: Institutional Innovations in Empowered Participatory Governance; Verso: London, UK, 2003. [Google Scholar]
- Berkes, F.; Folke, C.; Colding, J. Linking Social and Ecological Systems: Management Practices and Social Mechanisms for Building Resilience; Cambridge University Press: Cambridge, UK, 1998. [Google Scholar]
- Díaz, S.; Lavorel, S.; de Bello, F.; Quétier, F.; Grigulis, K.; Robson, T.M. Incorporating Plant Functional Diversity Effects in Ecosystem Service Assessments. Proc. Natl. Acad. Sci. USA 2007, 104, 20684–20689. [Google Scholar]
- Chung, E.S.; Kim, Y. Development of fuzzy multi-criteria approach to prioritize locations of treated wastewater use considering climate change scenarios. J. Environ. Manag. 2014, 146, 505–516. [Google Scholar] [CrossRef] [PubMed]
- Holling, C. Adaptive Environmental Management. Environ. Sci. Policy Sustain. Dev. 1986. [Google Scholar] [CrossRef]
- Scholz, J.T.; Stiftel, B. Adaptive Governance and Water Conflict: New Institutions for Collaborative Planning; Resources for the Future: Washington, DC, USA, 2005. [Google Scholar]
- Sivapalan, M.; Savenije, H.H.G.; Blöschl, G. Socio-hydrology: A New Science of People and Water. Hydrological Processes 2012, 26, 1270–1276. [Google Scholar] [CrossRef]
- Ostrom, E. A General Framework for Analyzing Sustainability of Social-Ecological Systems. Science 2009, 325, 419–422. [Google Scholar] [CrossRef] [PubMed]
- Heathcote, I.W. Integrated Watershed Management: Principles and Practice; Wiley: New York, NY, USA, 1998. [Google Scholar]
- Lee, K.; Chung, E.S. Development of integrated watershed management schemes for an intensively urbanized region in Korea. J. Hydro-Environ. Res. 2007, 1, 95–109. [Google Scholar] [CrossRef]
- Lee, K.; Chung, E.S.; Kim, Y.O. Integrated watershed management for mitigating streamflow depletion in an urbanized watershed in Korea. Phys. Chem. Earth 2008, 33, 382–394. [Google Scholar] [CrossRef]
- Chung, E.S.; Lee, K. A social-economic-engineering combined framework for decision making in water resources planning. Hydrol. Earth Syst. Sci. 2009, 13, 675–686. [Google Scholar] [CrossRef]
- Chung, E.S.; Lee, K. Prioritization of water management for sustainability using hydrologic simulation model and multicriteria decision-making techniques. J. Environ. Manag. 2009, 90, 1502–1511. [Google Scholar] [CrossRef] [PubMed]
- Kim, Y.; Chung, E.S. An index-based robust decision-making a framework for watershed management in a changing climate. Sci. Tot. Environ. 2014, 473–474, 88–102. [Google Scholar] [CrossRef] [PubMed]
- Oskamp, S.; Harrington, M.J.; Edwards, T.C.; Sherwood, D.L.; Okuda, S.M.; Swanson, D.C. Factors influencing household recycling behavior. Environ. Behav. 1991, 23, 494–519. [Google Scholar] [CrossRef]
- Chung, E.S.; Lee, K. Identification of Spatial Ranking of Hydrological Vulnerability Using Multi-Criteria Decision Making Techniques: Case Study of Korea. Water Resour. Manag. 2009, 23, 2395–2416. [Google Scholar] [CrossRef]
- Hirayama, N.; Nakamucasra, M.; Ide, S. Proposal of a tool for evaluating people’s values regarding Lake Biwa. Lakes Reserv. Res. Manag. 2011, 16, 205–209. [Google Scholar] [CrossRef]
- Chow, T.E.; Sadler, R. The consensus of local stakeholders and outside experts in suitability modeling for future camp development. Landsc. Urban Plan. 2010, 94, 9–19. [Google Scholar] [CrossRef]
- Lee, G.K.L.; Chan, E.H.W. The Analytic Hierarchy Process (AHP) Approach for Assessment of Urban Renewal Proposals. Soc. Indic. Res. 2008, 89, 155–168. [Google Scholar] [CrossRef]
- Saaty, T. The Analytic Hierarchy Process: Planning, Priority Setting, Resource Allocation; McGraw-Hil: New York, NY, USA; London, UK, 1998. [Google Scholar]
- Saaty, T. Fundamentals of Decision Making and Priority Theory with the Analytic Hierarchy Process; Analytic Hierarchy Process Series; RWS Publications: Pittsburgh, PA, USA, 2000. [Google Scholar]
- DeSteiguer, J.; Duberstein, J.; Lopes, V. The Analytic Hierarchy Process as a Means for Integrated Watershed Management, 2003.
- Stefanidis, S.; Stathis, D. Assessment of Flood Hazard Based on Natural and Anthropogenic Factors Using Analytic Hierarchy Process (AHP). Nat. Hazards 2013, 68, 569–585. [Google Scholar] [CrossRef]
- OECD. OECD Core Set of Indicators for Environmental Performance Reviews; OECD Environmental Monographs, No. 83; OECD: Paris, France, 1993. [Google Scholar]
- Chang, H. Spatial analysis of water quality trends in the Han River basin, South Korea. Water Res. 2008, 13, 3285–3304. [Google Scholar] [CrossRef] [PubMed]
- Kim, Y.; Chung, E.S. Integrated assessment of climate change and urbanization impact on adaptation strategies: A case study in two small Korean watersheds. Clim. Chang. 2012, 115, 853–872. [Google Scholar] [CrossRef]
- Lee, K.; Chung, E.S. Planning and Implementation for Integrated Watershed Management. J. Natl. Acad. Sci. 2011, 50, 153–191. [Google Scholar]
- Water Information System. Available online: http://water.nier.go.kr/main/mainContent.do (accessed on 3 July 2015).
- Anonymous. An’yang Stream Restoration Master Plan, City of An’yang; Samyoung Publisher: Gyeonggi, Korea, 2001. [Google Scholar]
- Anonymous. An’yang Environmental Master Plan 2009–2018, City of An’yang; Samyoung Publisher: Gyeonggi, Korea, 2009. [Google Scholar]







| Region | Name of Sub-watershed |
|---|---|
| I | WG, OJ |
| II | DJ, SB |
| III | HU |
| IV | SS, SA |
| V | MG |
| VI | SH, DR |
| Region | Name of Sub-Watershed | Description | ||||
|---|---|---|---|---|---|---|
| PFD | PSD | PWQD | Location | WEI | ||
| I | WG, OJ | Mixed | Poor | Good | Upstream | 0.41 |
| II | DJ, SB | Poor | Poor | Poor | Upstream | 0.52 |
| III | HU | Good | Good | Good | Mid-stream | 0.32 |
| IV | SS, SA, SB1 | Mixed | Mixed | Good | Mid-stream | 0.42 |
| V | MG | Good | Poor | Poor | Downstream | 0.46 |
| VI | SH, DR | Poor | Poor | Poor | Downstream | 0.67 |
| Region | Number of Total Data | Number of Available Data | Water Restoration Values | |||||||
|---|---|---|---|---|---|---|---|---|---|---|
| PFD | PSD | PWQD | Total Weighted Value (PFD+PSD+PWQD) | Average CV | ||||||
| Weighted Value | CV | Weighted Value | CV | Weighted Value | CV | |||||
| 1 | 78 | 53 | 0.224 | 0.924 | 0.297 | 0.731 | 0.479 | 0.457 | 1 | 0.704 |
| 2 | 57 | 31 | 0.159 | 1.145 | 0.228 | 0.583 | 0.613 | 0.307 | 1 | 0.678 |
| 3 | 48 | 32 | 0.225 | 0.778 | 0.192 | 0.828 | 0.584 | 0.356 | 1 | 0.654 |
| 4 | 48 | 36 | 0.225 | 0.973 | 0.403 | 0.474 | 0.373 | 0.483 | 1 | 0.643 |
| 5 | 41 | 27 | 0.169 | 0.864 | 0.198 | 0.697 | 0.633 | 0.321 | 1 | 0.627 |
| 6 | 49 | 24 | 0.397 | 0.582 | 0.247 | 0.785 | 0.357 | 0.622 | 1 | 0.663 |
| Average | 54.40 | 35.80 | 0.233 | 0.878 | 0.261 | 0.683 | 0.506 | 0.424 | 0.662 | |
| Region | Number of Total Data | Number of Available Data | Water Restoration Values | |||||||
|---|---|---|---|---|---|---|---|---|---|---|
| PFD | PSD | PWQD | Total Weighted Value (PFD+PSD+PWQD) | Average CV | ||||||
| Weighted Value | CV | Weighted Value | CV | Weighted Value | CV | |||||
| 1 | 30 | 20 | 0.250 | 1.086 | 0.148 | 0.840 | 0.600 | 0.441 | 1 | 0.789 |
| 2 | 27 | 21 | 0.315 | 0.768 | 0.119 | 0.687 | 0.565 | 0.448 | 1 | 0.634 |
| 3 | 26 | 23 | 0.208 | 0.735 | 0.123 | 0.631 | 0.668 | 0.294 | 1 | 0.553 |
| 4 | 30 | 20 | 0.119 | 1.198 | 0.449 | 0.609 | 0.430 | 0.597 | 1 | 0.801 |
| 5 | 28 | 24 | 0.447 | 0.620 | 0.136 | 0.996 | 0.416 | 0.671 | 1 | 0.763 |
| 6 | 28 | 22 | 0.406 | 0.606 | 0.165 | 0.679 | 0.427 | 0.604 | 1 | 0.630 |
| Average | 28.17 | 21.67 | 0.291 | 0.836 | 0.190 | 0.740 | 0.518 | 0.509 | 0.662 | |
| Rank | Principle |
|---|---|
| 1 | Potential water quality deterioration (PWQD); (0.506, 50.6%) |
| 2 | Potential streamflow depletion (PSD); (0.261, 26.1%) |
| 3 | Potential flood damage (PFD); (0.233, 23.3%) |
© 2016 by the authors; licensee MDPI, Basel, Switzerland. This article is an open access article distributed under the terms and conditions of the Creative Commons by Attribution (CC-BY) license (http://creativecommons.org/licenses/by/4.0/).
Share and Cite
Hong, C.-Y.; Chung, E.-S. Temporal Variations of Citizens’ Demands on Flood Damage Mitigation, Streamflow Quantity and Quality in the Korean Urban Watershed. Sustainability 2016, 8, 370. https://doi.org/10.3390/su8040370
Hong C-Y, Chung E-S. Temporal Variations of Citizens’ Demands on Flood Damage Mitigation, Streamflow Quantity and Quality in the Korean Urban Watershed. Sustainability. 2016; 8(4):370. https://doi.org/10.3390/su8040370
Chicago/Turabian StyleHong, Chang-Yu, and Eun-Sung Chung. 2016. "Temporal Variations of Citizens’ Demands on Flood Damage Mitigation, Streamflow Quantity and Quality in the Korean Urban Watershed" Sustainability 8, no. 4: 370. https://doi.org/10.3390/su8040370
APA StyleHong, C.-Y., & Chung, E.-S. (2016). Temporal Variations of Citizens’ Demands on Flood Damage Mitigation, Streamflow Quantity and Quality in the Korean Urban Watershed. Sustainability, 8(4), 370. https://doi.org/10.3390/su8040370

