Next Article in Journal
Performance Evaluation and Field Application of Porous Vegetation Concrete Made with By-Product Materials for Ecological Restoration Projects
Previous Article in Journal
A Comparative Study on Sustainability in Architectural Education in Asia—With a Focus on Professional Degree Curricula
Previous Article in Special Issue
From Anti-Pollution to Climate Change Risk Movement: Reshaping Civic Epistemology
 
 
Font Type:
Arial Georgia Verdana
Font Size:
Aa Aa Aa
Line Spacing:
Column Width:
Background:
Article

The Potential Impacts of Climate Change Factors on Freshwater Eutrophication: Implications for Research and Countermeasures of Water Management in China

1
College of Water Sciences, Beijing Normal University, No 19 Xinjiekouwai St., Beijing 100875, China
2
State Key Laboratory of Environmental Criteria and Risk Assessment, Chinese Research Academy of Environmental Sciences, Beijing 100012, China
3
Laboratory of Riverine Ecological Conservation and Technology, Chinese Research Academy of Environmental Sciences, Beijing 100012, China
4
Department of Environmental Sciences, Informatics and Statistics, Ca’ Foscari University of Venice, Via Torino 155, I-30172 Venezia Mestre, Italy
5
Centro Euro-Mediterraneo sui Cambiamenti Climatici (CMCC), Via Augusto Imperatore 16, I-73100 Lecce, Italy
*
Author to whom correspondence should be addressed.
Sustainability 2016, 8(3), 229; https://doi.org/10.3390/su8030229
Submission received: 24 November 2015 / Revised: 14 February 2016 / Accepted: 23 February 2016 / Published: 22 March 2016
(This article belongs to the Special Issue Sustainability Strategies to Adapt to Climate Change)

Abstract

:
Water eutrophication has become one of the most serious aquatic environmental problems around the world. More and more research has indicated climate change as a major natural factor that will lead to the acceleration of eutrophication in rivers and lakes. However, understanding the mechanism of climate change’s effect on water eutrophication is difficult due to the uncertainties caused by its complex, non-linear process. There is considerable uncertainty about the magnitude of future temperature changes, and how these will drive eutrophication in water bodies at regional scales under the effect of human activities. This review collects the existing international and domestic literature from the last 10 years, discussing the most sensitive factors of climate change (i.e., temperature, precipitation, wind, and solar radiation) and analyzing their interaction with water eutrophication. Case studies of serious eutrophication and algal bloom problems in China are discussed to further demonstrate the conclusion. Finally, adaptation countermeasures and related implications are proposed in order to foster the development of sustainability strategies for water management in China.

1. Introduction

Water eutrophication has become a global environmental challenge for the management of rivers, lakes, and reservoirs as well as urban and agricultural areas, especially in the European [1,2,3,4,5] and Chinese [6,7,8,9] contexts. According to the latest annual report, “The Fifth Global Environment Outlook (GEO-5)” by the United Nations Environment Program [10], more than 40% of water bodies all over the world are suffering from moderate or heavy eutrophication. Eutrophication has become of great international and domestic concern because of its economic and ecological consequences, such as frequent outbreaks of algal blooms threatening the reliable supply of drinking water [11,12,13]. Accumulation of excessive nutrients has led to the formation of a hypoxic environment and deterioration of water quality [14], both of which are detrimental to aquatic ecology and the normal functioning of water bodies. High concentrations of phosphorus and nitrogen will directly cause harmful algal blooms (Cyanobacteria) in lakes, rivers, and other ecosystems, together with increased growth of plants and algae [5,15].
Over the past centuries, the dominant academic view was that the nutrient over-enrichment associated with urban, agricultural, and industrial development has accelerated the progress of eutrophication or algal blooms [16]. The increased frequency and intensity of blooms are attributed to anthropogenic changes, principally nutrient over-enrichment and river regulation [17,18]. During recent years, the potential effect of climate change on water eutrophication is attracting more worldwide environmental concern. Some recent case studies indicated that climate change’s effects had led to a rise in toxin-producing cyanobacterial algal blooms in freshwater ecosystems worldwide in the past few decades [18]. It has also been predicted that the occurrence of algae blooms will likely increase in a changing climate with rising levels of atmospheric CO2 [19,20].
Recently, the Fifth Assessment Report (AR5) of the Intergovernmental Panel on Climate Change (IPCC) Working Group I (WGI) and the Climate Change 2014 Synthesis Report [21,22] have confirmed the consensus among policy makers and scientists that human-induced global warming is now occurring. The global average surface temperature data (land and ocean combined), which were calculated by a linear trend, show a warming of 0.85 °C [0.65 to 1.06] from 1880 to 2012 based on different datasets (Figure 1). With the rapid economic and industrial development, Greenhouse Gas (GHG) emissions, like CO2, are increasing continuously, leading to global warming. The released anthropogenic CO2 emission was 365 PgC (petagram of Carbon) per year from 1750 to 2011, with an average annual growth rate of 3.2%. Fossil fuel emissions increased by 29% between 2000 and 2008. Climate change’s potentially profound influence on water quality and ecosystem of freshwater environment has been studied worldwide in recent years [1,8,9,15,23,24,25,26]), and specific concerns about the influence of climate change on water eutrophication and algal blooms have been raised.
However, understanding the mechanism of climate change’s effect on water eutrophication is still difficult [2,8]. The relationship between climate change factors and their driving of eutrophication in water bodies at regional scales under the effect of human activities is still not very clear. It is difficult to assess the direct and indirect effects of climate change on eutrophication as it occurs as a result of a complex interaction between nutrient availability, light conditions, temperature, residence time, and flow conditions [16,27]. We must identify the necessary adaptive actions to be taken in order to avoid the unwanted consequences of climate change. Up until now, a wide range of laboratory and field experiments, data analysis, and process-based modeling [26,28,29,30] have been conducted to assess the impacts of climate change, which is still a challenging topic [8].
This review collects the existing international and domestic literature from the last 10 years to gain a comprehensive understanding about how exactly climate change could affect the occurrence of eutrophication in freshwater ecosystem. To achieve this, sensitive factors of climate change are identified and analyzed to find out the interaction between climate change and water eutrophication in terms of the water temperature, precipitation, wind, and solar radiation. Moreover, typical case studies of serious eutrophication and algal bloom problems in China are discussed to further demonstrate the conclusion. Finally, adaptation countermeasures and future prospects are proposed for the management of water quality and ecosystem.

2. Factors of Climate Change and Its Effects on Eutrophication

During the past decade, the effects of climate change on water quantity and hydrology have been increasingly studied [31,32,33]. Normally, eutrophication tends to occur more easily in small and motionless water such as lakes, fishponds, or reservoirs. However, mounting evidence indicates that water eutrophication has occurred in many large and free-flowing water bodies, e.g., rivers and marine systems, with increased risk of water pollution all around the world during recent years. Rising concern about climate change’s effects on water environmental problems has prompted researchers to formulate theories and numerical models to simulate water quality elements [16,34,35]. A consistent number of studies [36,37,38,39] used hydrologic models and climate scenarios to predict the potential effects of climate change on the main causes of water eutrophication in freshwater ecosystems (e.g., run-off of nutrients from the soil, run-off of inorganic fertilizers, discharge of partially treated or untreated sewage). Other studies have also applied ecosystem or eutrophication models in order to assess the magnitude and risk of eutrophication phenomena [2,40]. These studies attempt to understand the interactions between diverse drivers (e.g., human activities, climate change, natural events) and pressures (e.g., pollution, higher temperatures), in order to predict the consequent eutrophication phenomena.
Results of previous studies showed that rising nutrient inputs due to human activities would intensify eutrophication symptoms [16]. Large anthropogenic inputs of phosphorus and nitrogen from a range of societal sectors and arable land [29,39] have been recognized as the primary cause of eutrophication in waters. However, when the nutrient load is reaching a constant level in water bodies, increasing temperature [40,41], precipitation, wind speed, and solar radiation from sunlight are generally expected to increase the risk of water eutrophication [9]. Therefore, climate change, including changes in precipitation, temperature, wind speed, and incoming solar radiation, will directly impact water quality by effecting changes in stream flow and water temperatures.

2.1. Direct and Indirect Effects of Increasing Temperature

The “Climate Change 2014 Synthesis Report” [22] shows that the global mean surface temperature is projected to rise over the next 100 years from 2000 to 2100 under two different emissions scenarios, including RCP 2.6 (low emissions scenario) and RCP 8.5 (high emissions scenario). Figure 2 shows that by the end of the 21st century the surface temperature is expected to increase from 2.6 °C to 4.8 °C under RCP 8.5, and 0.3–1.7 °C under RCP 2.6. Therefore, the measure of uncertainty (shading in the figure) and time series of projections show that the global average surface temperature will certainly increase in the future. Moreover, Figure 3 illustrates projected global warming under the RCP 2.6 and RCP 8.5 scenarios from 2081 to 2100. Especially in China, the color difference indicates that the annual average temperature will increase by approximately 1 °C to 2 °C under RCP 2.6 and 3.5 °C to 6 °C under RCP 8.5 from 2081 to 2100, compared with the mean temperature from 1986 to 2005 (observed), which informs us that China will be facing greater climate-related challenges and warming risks than most countries.
The direct effects of increasing temperature on water eutrophication can be straightforward, since temperature is an important and sensitive environmental factor that influences water ecosystems, including the metabolism, growth, reproduction, and survival of living organisms, as well as interactions among species [41,42]. Climate change factors include changes in absolute value of temperature, range, and characteristics [43]. The most immediate reaction to climate change is expected to be a change in river and lake water temperatures [19,34,35], since temperatures in water are in close equilibrium with air temperature, and freshwater temperatures will rise as the air temperature increases [36]. Under the framework of climate change, increasing air temperature will influence the water temperature, as well as the physical and chemical properties of water including water pH, salinity, solubility, and diffusion rates. Research shows that the growth rates of freshwater eukaryotic phytoplankton generally stabilize or decrease while the growth rates of many cyanobacteria increase, providing a competitive advantage when the temperature is around 20 °C [37,38,39]; once the temperature rises above 25 °C it can directly promote an increasing growth of cyanobacteria compared to other phytoplankton groups, such as green algae and diatoms, in a water body [42,43,44,45]. Similarly, it has been proposed that warmer temperatures could also stimulate earlier and longer periods of potential algal bloom, leading to possible range expansions [39,40,41].
Beyond the direct effects on cyanobacterial growth rates, warmer temperatures will also result in a number of indirect effects [46], including a change in the physical and chemical characteristics of aquatic environments, as well as the nutrient loading from soil and sediment, which could ultimately affect eutrophication in water. The nutrient loading is often divided into internal and external sources [47]. Higher water temperature will reduce the self-purification capacity and degradation coefficients of water, increasing the stratification and enhancing the internal nutrient loading that could likely provide a favorable environment for cyanobacteria [48,49]. A recent study [50] shows that higher temperatures will increase microbial activity in the sediments and soil at the bottom of lakes and rivers, thereby accelerating the release rate of internal Phosphorus (P) loading, which may contribute to a significant portion of the total nutrient load in the water. Therefore, even if the external sources of nutrients are controlled by implementing governance measures, such as the control of waste discharges and non-point pollution [3], under climate change water could still become eutrophic due to the release of nutrient loading from internal sources.
Moreover, warmer temperature will also decrease surface water viscosity and increase nutrient diffusion towards the cell surface, which is an important process when competition for nutrients between species occurs [43,51]. Decreasing viscosity will accelerate the sinking of larger phytoplankton with weak buoyancy, giving cyanobacteria a further advantage in water systems, since many cyanobacteria can regulate buoyancy to offset their sedimentation [52]. A close relationship between temperature and stratification has also been found. For example, increased heat will have an impact on the stratification, and this process usually decreases the availability of nutrients in surface waters, favoring cyanobacteria that regulate buoyancy to obtain nutrients from deeper water [48,49].
Based on the above observations, increasing air temperature tends to accelerate the eutrophication process in water bodies by changing the water temperature (even if the external source of nutrients has become stable). As a result, cyanobacteria will be more likely to dominate phytoplankton assemblages in eutrophic freshwater environments during the warmest periods of the year, particularly in temperate ecosystems [18,20,50].

2.2. Precipitation Effect

Besides the temperature effects, the change of hydrological regimes due to precipitation is also a key factor. While temperature global trends are increasing, changes in precipitation will not be uniform [22]. As shown in Figure 4, based on the multi-model mean projections for 2081–2100 compared to 1986–2005 under the RCP 2.6 (left) and RCP 8.5 (right) scenarios, results indicate that the annual mean precipitation will increase around the equatorial Pacific and some high-latitude areas, especially under the RCP 8.5 scenario. However, mean precipitation is likely to decrease in certain mid-latitude and subtropical dry regions—although in many mid-latitude regions, mean precipitation will likely increase under the same scenario. Therefore, there is still a possibility that extreme precipitation events will become more intense and frequent over most of the mid-latitude land masses and wet tropical regions, where the water would continue to be warm and acidify, and global mean water level will rise under such circumstances.
Precipitation is expected to have far-reaching consequences for hydrological regimes including: hydraulic characteristics, flow rate, water level, inundation pattern, and water cycles. Especially while the hydrological regimes are changing due to intense precipitation, the risk of hydrological extremes such as drought and flooding episodes will increase [9]. The change in rainfall intensity will release higher concentrations of sediment through erosion and re-suspension [16,51]. Larger and more intense precipitation events mobilize nutrients on land by gathering more non-point pollutions and increasing the nutrient enrichment of receiving waters [52,54,55]. Growing storminess will increase the discharge of contaminants such as herbicides, pesticides, and nutrients into rivers and lakes [28], thereby resulting in a degradation of water quality.
On the other hand, less precipitation could result in lower minimum flows, implying less volume for dilution in water. A reduced dilution effect and degradation coefficient will impact the organic pollutant concentrations, with lower concentration of dissolved oxygen (DO) and increased biochemical oxygen demand (BOD) in water systems potentially increasing the risk of eutrophication [16]. Less rainfall could also have the effect of increasing nutrient loads and the risk of deoxygenation [56], especially in shallow lakes and lower river systems, where re-aeration can be limited. When water temperature and nutrients increase, algae growth could be stimulated, leading to water eutrophication and algal blooms. The deterioration of the ecological environment influences vegetation growth in a water basin, thereby aggravating soil erosion and water quality [4,53]. Therefore, under climate change, water bodies are forced to accept more nutrients, with exacerbated occurrence of eutrophication, which consequently leads to the deterioration of water quality. The above evidence shows that climate change may affect water quality and ecosystem through modification of regional patterns of precipitation.

2.3. Wind Effect

While temperature and precipitation are getting all the glory in discussions about climate change, wind as another impact of climate change on large water systems has recently been paid more attention by scientists. Due to the poleward shift and strengthening of the westerly winds, there is evidence for long-term changes in the large-scale atmospheric circulation, and these observed changes will likely to continue in the future [21]. Eichelberger (2008) applied Atmospheric General Circulation Models (GCMs) to predict the wind speed in different regions on a global scale and provided a global map for the percentage of GCM simulations predicting increased annual mean wind speed values in 2050 under the A2 emission scenario (Figure 5) [53]. The dark red and blue areas refer to stronger surface wind speeds and weaker speeds on the earth surface, respectively. Modeling results show that in 2050 stronger surface wind speed will be seen across the boreal regions of the northern hemisphere, including Canada, tropical and subtropical regions, northern Europe, and Central and South America. However, Southern Europe, East and South Asia, and much of the west coast of South America are expected to experience decreasing wind speed.
Generally, the impact of wind on water eutrophication includes direct and indirect effects [44]. The direct effects of wind refer to algae blown in from the lake to the lakeshore, forming algal blooms that will influence the residences along the lake or river. The indirect effect caused by wind is the wind-wave disturbance accelerating the release of nutrients from sediments in water. According to recent studies, higher wind speeds will affect the flow rate and circulation of water, reducing water stability and enhancing the mixture of nutrients [57]. When the air temperature rises, the upper layers of water get warm and mix with the lower layers under wind action. Accordingly, wind acts as a promoter of water movement, recirculating bottom water to the surface [9]. In this regard, wind effect will accelerate the volatilization, migration, and transformation of contaminants; thus the water environment will be influenced due to the additional effects of variation in water hydrology and temperature. Chung et al. (2009) examined three different sediment resuspension models that were used to simulate nutrient distributions in the highly eutrophic and wind-dominated Salton Sea in the United States [37], providing the following results: nsutrients in both particulate and dissolved forms induced by sediment resuspension events are presently the most important factor in the Sea’s nutrient cycling; lower trophic status might be presented if fewer sediment resuspension events occur due to lower wind speeds and reduced fetch length; and higher wind speed tends to cause more sediment resuspension, influencing the circulation pattern of contaminants in the water system. Moreover, Mao et al. (2008) applied a model coupling the biological processes and hydrodynamics to the Taihu Lake (in China) [58], which has suffered from severe eutrophication events over the past two decades. The results show that there meteorological forces had a significant impact on the temporal variations of eutrophication dynamics.
However, certain recent research activities also indicated that a high intensity of wind waves will break up the aggregation of algae, thus weakening the formation of algal blooms [42]. The wind-induced circulation and sediment distribution could also play an important role in the spatial distribution of the algae blooms, but wind intensity will probably restrain the formation of algal blooms [59]. Therefore, wind will have direct and indirect impacts on water eutrophication under such circumstances. Nevertheless, it is not the decisive factor affecting algal blooms’ progress; it usually has a joint effect along with temperature, precipitation and solar radiation.

2.4. Solar Radiation Effect

Solar radiation and global warming are more or less linked [60]. A recent study observed and projected from 1960 to 2100 changes in annual mean UV-B radiation at the Earth’s surface for different latitude bands [61]. Results show that while global temperatures continue to rise in the next 100 years, the radiation at Earth’s surface will vary change significantly at different latitudes, particularly compared to 1980 levels, with a more than 20% increase at 60° to 90° southern latitude, and around a 10% decrease at 60° to 90° northern latitude (Figure 6). However, the overall trend of radiation at the Earth'’ surface is increasing.
Solar radiation as the primary source of energy in most aquatic and terrestrial ecosystems is also an important power source of photosynthesis for the aquatic organism, and the limiting factor for the growth of phytoplankton [19]. A case study showed that solar radiation could have negative impacts on many aquatic species and aquatic ecosystems in lakes, rivers, marshes, oceans, etc. [61]. Temporal and spatial variation in solar radiation determines the efficiency of photosynthesis, which influences the rate of production of plants, and therefore the survival of animals. Under normal circumstances, sufficient sunlight provides good conditions for the growth of algae, leading to an increase in water temperature, thus further influencing the growth of phytoplankton and increasing the risk of water eutrophication [19]. However, there is a maximum growth rate of algae, beyond which further increase of light makes the growth rate of algae decrease. Recent reports have also indicated that there was a direct correlation between the distribution of algae and the intensity of illumination at different depths [61,62]. Radiation penetrates into significant depths of aquatic systems, affecting freshwater systems from major biomass producers (phytoplankton) to consumers (e.g., zooplankton, fish, etc.). Under the absence of light, plants take up oxygen and reduce the DO concentration, forming an anaerobic layer in the lake [63,64].
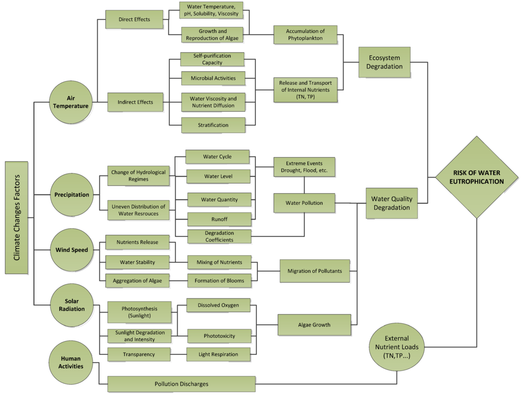
Besides the above consequences, waste discharge and extreme contamination events due to human activities could cause catastrophic damage to aquatic ecosystems, increasing the risk of water eutrophication. Therefore, it is important to confirm that climate factors will have a significant influence on freshwater eutrophication along with the impact of human activities under the “worst combination” of climate change, which are high water temperature, abnormal changing of precipitation and wind, and sufficient sunlight. Up to now, climate change’s effect on water quality and aquatic ecosystems has obtained more attention from researchers, with a lack of comprehensive studies quantifying the worst combination of climate factors having negative effects on the water environment and differentiating the impact of climate change from that of human activities. In conclusion, the interaction among climate change factors impacting water cycles, water environments, and ecosystems is a complex, nonlinear influence mechanism, which can be finally structured into the scheme shown in Figure 7 and discussed in the following paragraphs.

3. Major Challenges of Climate Change’s Impact on Water Eutrophication in China

China, with its vast landmass (960,000 km2) and large population (approximately 1.4 billion in 2015), is facing a major challenge in the form of water eutrophication due to rapid economic development over the past 30 years. According to the latest Chinese national survey on the 138 lakes (surface > 10 km2) [65], 85.4% of lakes exceed the national standard of eutrophication and 40.1% show heavy eutrophication, with the total eutrophication area reaching more than 9000 km2 [39]. Moreover, China has also faced certain “unexpected changes” in climate conditions over the past century, including a larger statistical trend towards more frequent and intense extreme weather events like floods, droughts, glacier recession, loss of biodiversity, and shortage of water resources. The spatial patterns of precipitation have change significantly even though the total amount has remained stable. A recent report [8] indicated that the total amount of precipitation in western China had increased by 35%, with precipitation in South China increased by 5% to 10%, and that in certain parts of North and East China precipitation decreased by 10% to 30% over the last 50 years [65,66,67,68,69], showing an overall “southern flood and northern drought” trend. Due to these significant changes in climate conditions, serious environmental issues are emerging in China including reduction of wetland areas, more frequent natural disasters (flood and drought), water and soil loss, desertification and destruction of aquatic and terrestrial ecosystems, etc. Global climate change has had a significant impact on human survival and development, especially in China, where water resources are distributed unevenly both temporally and spatially [66,67]. The predicted increase in the frequency and intensity of extreme weather events due to climate change will likely exacerbate this trend. Concerning the impact of climate change on the water eutrophication of lakes and rivers, recently more and more Chinese researchers have started to recognize the importance of this issue.
As indicated in Table 1 [66,67,68,69,70,71,72,73], temperature and precipitation are the most common climate change factors applied in the investigated water eutrophication case studies in China. Wind speed, global radiation, and evaporation have also been considered in certain case studies. Concerning the applied analytical models, the regression approach is widely used, while other statistical methods including Carlson index, grey clustering, principal component analysis, and Artificial Neural Network have been applied in specific case studies.
In the following sections, two representative and severe case studies of water eutrophication in China are discussed. Taihu Lake and Han River belong to different water systems, both with serious eutrophication and algal bloom problems, and have high environmental relevance and impact in China.

3.1. Taihu Lake

Taihu Lake (Figure 8) was mentioned frequently in the last decade as the largest freshwater lake in China with serious eutrophication problems. A drinking water crisis took place in Wuxi City in late May 2007 (Jiangsu, China), due to a massive bloom of the toxin produced by cyanobacteria in Taihu Lake, the main water source; this affected the drinking water supply for around 2 million residents in East China [74,75]. According to the monitoring samples survey, the main issue was the excessive amounts of cyanobacteria (blue algae), with the concentration values of TN (23.4 mg/L), TP (1.05 mg/L), CODmn (53.6 mg/L), and chlorophyll (0.98 mg/L) being 20 times over the national standard level, which indicated that the lake was under highly eutrophic conditions.
Besides the water eutrophication, certain evidence also indicated that the extreme warm weather combined with local wind conditions favored expansion of algae blooms, leading to an unusually early appearance of the algae bloom on the lake [74]. A warm winter before the algal blooms and an early spring with very high temperatures could explain why the 2007 algae bloom in Taihu Lake occurred two months earlier than usual and was characterized by blue algae growth, which is favored under such extremely warm conditions. Qin et al. (2012) analyzed the relationship between the climatic variables and bloom events by utilizing linear correlation analysis and multiple regressions with climate changes factors (i.e., temperature, precipitation, wind speed, global radiation, and sunshine hours) [73], collected from local weather stations from 1987 to 2009, as shown in Figure 9 [67]. According to the results obtained by applying the linear regressions method, bloom events were found to be strongly related to the maximum temperature (Tmax), mean temperature (Tmean), minimum temperature (Tmin), wind speed, and global radiation over the past 23 years at Taihu Lake. Moreover, the results show a significant impact of climate change, in the form of increased water temperature and wind, on water eutrophication and algal blooms for the Taihu Lake case study.

3.2. Han River

Being the largest tributary (approximately 151,000 km2 with length of 1577 km) of the Yangtze River in China (Figure 10), the Han River originates from Ningqiang in Shaanxi Province, representing one of the most important water resources in the Hubei and Shaanxi Province [8,9]. Moreover, the Danjiangkou reservoir, located the upstream of the Han River, is the origin of the central route of China’s national “South-to-north Water Diversion Project,” which is the largest of its kind in the world and aims to channel 44.8 billion cubic meters of fresh water annually from the Yangtze River in southern China to the more arid and industrialized north through three canal systems. This mega-project is providing water to millions of people, and the overall water quality of Han River is crucial to drinking water safety in the north of China.
Generally, most water eutrophication problems tend to occur in motionless water bodies such as lakes, fishponds, and reservoirs [8]. However, when the water body is highly eutrophic, algal bloom will occur even in large river systems. For example, algal blooms have been found more than nine times between 1992 and 2014 in the Han River, and now it has become urgent to find an effective countermeasure to prevent future occurrences. First of all, an important step is to understand the main reason for algal blooms in the Han River in recent years.
The main factors causing algal blooms in the Han River have been studied sufficiently in the past. One of the main reasons is the heavy nutrient loads, such as phosphorus (P) and nitrogen (N) entering into the water system due to human activities, including pollution discharge, agriculture, and industrial activities. A recent study [17] shows an interesting phenomenon: a strong relationship between the appearance of cherry blossoms and the Han River algal bloom. Specifically, algal bloom happens in the years when the flowering of cherry trees occurs earlier due to warmer temperature. This evidence may suggest new possibilities for forecasting the algal bloom in the future. Xia et al. (2010 and 2012) have identified and quantified the contributions of climate change and anthropogenic factors to the occurrence of algal blooms in the Han River by applying statistical models and a dynamic eutrophication model [8,9]. Final results showed that the nutrient load makes the most significant contribution (14.82%) to the water algal bloom, followed by the changes in flow rate (5.56%) and temperature (3.7%), as reported in Figure 11. Moreover, results show that human activities are the main sources of the nutrient load in the river system. Thus, waste discharge control is key for dealing with river algal blooms. However, sometimes nutrient input reduction is hard to control effectively in the short term under current circumstances, and warming processes related to climate change can play a potential role in the acceleration of water eutrophication. In this regard, adaptation countermeasures based on long-term management of water quality and ecosystems under the effects of climate change must be taken into consideration.
In conclusion, it was confirmed that climate change will have a potential effect on water ecosystems, including rivers and lakes, especially when there is high temperature, less precipitation, stable wind, and longtime solar radiation. Accordingly, the risk of water eutrophication and algal bloom will be increased by climate change factors including high air temperature (>25 °C), less precipitation (flowrate < 400 m/s), unstable wind speed (<3.1 m/s), and strong solar radiation, which could directly promote the growth of algae. Therefore, local governments should pay attention if these four indicators worsen. Concerning the response to climate change, some adaptation countermeasures should be proposed in order to avoid the “best combination” of climate indicators, as discussed in the following section.

4. Adaptation Countermeasures in China for Water Quality and Ecosystem Management under Climate Change

According to the Chinese national “12th Five-Year Plan” for Environment Protection Report [65], despite the strong evidence indicating that climate change might promote the acceleration rate of eutrophication in water bodies, it is a fact that the excessive nutrient load caused by human activities is still the main contributor to eutrophication and water blooms. At present, China’s national policy on eutrophication governance focuses on the control of pollution sources, reducing the waste produced by human activities. However, as mentioned in the previous sections, since China is still a developing country with a huge population, massive industries, and a complex geographic environment, the relationship between the environment and economic development is encountering great challenges, and climate factors would promote the risk of water pollution and eutrophication especially when pollution source control and treatment could not achieve good results in a short period. Moreover, even if the external sources of pollution become stable, climate change could also affect the internal nutrient loading of water by changing water temperature, water cycle, wind, and solar radiation, which could ultimately lead to water eutrophication [66,67,68,69,70,71,72,73,74,75]. Therefore, considering the potential climate change effects, China requires urgent adaptation countermeasures for water quality and ecosystem management, to further reduce the contaminant levels of external and internal nutrient loads. Considering China’s current situation, specific adaptation countermeasures (reported in the Chinese national “12th Five-Year Plan” for Environment Protection Report [65]) are discussed in the following paragraphs.
Firstly, water management should focus on sustainable development when defining specific strategies, regulations, and policies related to water quality monitoring protocols, ecosystem management, environmental standards, compliance, and reporting. Pollution reduction strategies should be flexible to ensure that current coping strategies are consistent with future climate change scenarios, enhancing the control of main pollutant sources and restricting industrial wastewater discharge; internal sources of algal blooms such as sediments can be removed from water bodies by using biological or physical methods when external sources are stable. In the future, water management should be shifted from water quantity management to water quality management, and from water supply management to water demand management, further enhancing the efficient utilization of water resources; we must try to decrease the cost of water pollution control, increase wastewater reuse and rainwater utilization, and improve monitoring programs for marine ecosystems.
Secondly, climate change factors should be taken into consideration if short-term pollution sources are under control, in order to avoid the so-called “best combination” of climate factors. Greenhouse gas emissions must be controlled while enhancing climate change mitigation and adaptation strategies; institutional mechanisms and policies should be improved through technological progress and taking advantage of extensive international cooperation. Reduction of carbon dioxide emissions and energy consumption per unit of Gross Domestic Product (GDP), together with an increase in non-fossil energy sources and forest volume, are identified as compulsory targets for adaptation to climate change. Moreover, for certain extreme weather conditions, additional countermeasures could be implemented, such as the application of polymeric shading net above lakes and rivers to reduce the sunlight effect on water temperature during the summer. In addition, it has been learned that climate change is expected to cause more hydrological extremes, with enhanced drought and flooding episodes, which could be critical for certain lower-flow water systems or flooding areas, and could cause serious water eutrophication issues. In such cases, enhancement of joint operation of water quantity and quality management would be recommended to increase or decrease the water flow under different climate change circumstances. By applying hydrodynamic measures, water quantity and pollution capacity could be increased, diluting the concentration of nutrient loads in a water body and thus restraining the growth of algae. Moreover, the addition of fresh water will also increase the water flow rate, providing a change in the water cycle that could help in improving the water oxygenation and degradation of aerobic pollutants.
Thirdly, local governments and water sectors at various levels should promote the application of new technologies for water quality treatment and protection, strengthen monitoring and early warning systems for water pollution source control, coordinate relevant departments to take measures to prevent the occurrence of water eutrophication and depletion, and improve the national ecological safety system and ecological preservation in key regions, especially where natural resources, economic development, and environmental protection show imbalance. Moreover, enterprises and public institutions should establish an environmental protection accountability system to identify the responsibilities of their own staff. Any producers who discharge pollutants should pay pollution fees in accordance with relevant state provisions, and the collected pollution fees should be used exclusively for environmental pollution prevention and control. Meanwhile, it will be necessary to establish a public information system based on local conditions, including environmental quality protection and improvement indicators in the performance evaluation of government officials.

5. Conclusions

This study reviewed how climate change could affect eutrophication in freshwater ecosystems, analyzing the potential effects of changes in climate factors on nutrients, with a special emphasis on China. Important natural factors related to climate change are discussed, including temperature, precipitation, wind, and solar radiation, which will influence the water ecosystem at different levels. From the previous studies, it seems to be clear that the degradation of water quality can be exacerbated by climate change, and it is not too early to consider long-term adaptation countermeasures to address sustainability strategies for water management in China. Although related water eutrophication studies considering climate change’s effects have earned more attention from international and domestic researchers in recent years, more robust scientific work on this issue is expected. From this review, it is clear that there could be significant changes in water environmental quality due to climate change, but the consequences in terms of water quality, eutrophication, and the aquatic ecosystem require further deep study. Three important and difficult questions related to water eutrophication remain: (1) how to identify the sensitive climate change factors affecting freshwater environments and ecosystems; (2) how to completely differentiate the impact of climate change from that of human activities on the water quality and feedback mechanism; and (3) what are the best and most feasible adaptation countermeasures for dealing with climate change’s effects on water eutrophication, based on regional development strategies in different countries. These key scientific issues concerning freshwater eutrophication need to be further addressed by future works. More modeling studies should be conducted by coupling GCMs and dynamic ecological models based on long-time continuous monitoring datasets. For future studies, there is still a great deal of uncertainty concerning the quantification of the impact of climate change on water systems, as well as the differentiation of climate change and anthropogenic effects on marine environments and their feedback mechanisms, particularly the coupling and decoupling of the effects under a complex water system; these issues require more effort in terms of long-time continuous monitoring in different regions, and new operational procedures for water treatment and supply.

Acknowledgments

This work was supported by the General Program of National Science Foundation of China (NSFC): Research on the influence mechanism and threshold of secondary salinity on macroinvertebrate communities in mountain stream (Grant No. 41571050).

Author Contributions

In this study, all the authors have contributed in writing the manuscript, their individual contributions are as follows: Rui Xia, Yuan Zhang and Andrea Critto conceived and designed the framework of the paper; Zhirong Zheng and Jieyun Wu collected references; Yizhang Zhang and Juntao Fan analyzed the data, Rui Xia wrote the paper.

Conflicts of Interest

The authors declare no conflict of interest.

References

  1. Beaugrand, G.P. Long-term changes in phytoplankton, zooplankton and salmon related to climate. Glob. Chang. Biol. 2013, 9, 801–817. [Google Scholar] [CrossRef]
  2. Carlos, R.F., Jr.; David, M.L.M.M.; Ferreira, T.; Janse, H.J.; Nes, E.H.V. Potential effects of climate change and eutrophication on a large subtropical shallow lake. Environ. Model. Softw. 2011, 26, 1337–1348. [Google Scholar]
  3. Donald, M.A.; Glibert, M.P.; Burkholder, M.J. Harmful algal blooms and eutrophication: Nutrient sources, composition, and consequences. Estuar. Coasts 2002, 25, 704–726. [Google Scholar]
  4. Schindler, D.W. Recent advances in the understanding and management of eutrophication. Limnol. Oceanogr. 2006, 51, 356–363. [Google Scholar] [CrossRef]
  5. Moss, B.; Kosten, S.; Meerhoff, M.; Battarbee, R.; Mazzeo, N.; Havens, K.; Lacerot, G.; Liu, Z.W.; Meester, D.L.; Paerl, H.; Scheffer, M. Allied attack: Climate change and eutrophication. Inland Waters 2011, 1, 101–105. [Google Scholar] [CrossRef]
  6. Yang, X.E.; Wu, X.; Hao, H.L.; He, Z.L. Mechanisms and assessment of water eutrophication. J. Zhejiang Univ. Sci. B 2008, 9, 197–209. [Google Scholar] [CrossRef] [PubMed]
  7. Ma, W.; Liao, W.G.; Kuang, S.F.; Yu, X.Z. Analysis on designed wind field condition for pollution capacity calculation in a large scale shallow lake. J. Hydraul. Eng. 2009, 40, 1313–1319. (In Chinese) [Google Scholar]
  8. Xia, J.; Cheng, S.B.; Hao, X.P.; Xia, R.; Liu, X.J. Potential impacts and challenges of climate change on water quality and ecosystem: Case studies in representative rivers in China. J. Resour. Ecol. 2010, 1, 31–35. [Google Scholar]
  9. Xia, R.; Chen, Z.; Zhou, Y. Impact Assessment of Climate Change on Algal Blooms by a Parametric Modeling Study in Han River. J. Resour. Ecol. 2012, 3, 209–219. [Google Scholar]
  10. United Nations Environment Programme. Global Environment Outlook Year Book: An Overview of Our Changing Environment. 2012. Available online: www.unep.org/geo/pdfs/geo5/GEO5_report_full_en.pdf (accessed on 7 June 2012).
  11. Hallegraeff, G.M. A review of harmful algal blooms and their apparent increase. Phycologia 1993, 32, 79–99. [Google Scholar] [CrossRef]
  12. Mur, L.R.; Skulberg, O.M.; Utkilen, H. Cyanobacteria in the environment. In Toxic Cyanobacteria in Water: A Guide to Their Public Health, Consequences, Monitoring and Management; Chorus, I., Bartram, J., Eds.; St. Edmundsbury Press: Suffolk, Boston, MA, USA, 1999; pp. 15–40. [Google Scholar]
  13. Le, C.; Zha, Y.; Li, Y.; Sun, D.; Lu, H.; Yin, B. Eutrophication of Lake Waters in China: Cost, Causes, and Control. Environ. Manag. 2010, 45, 662–668. [Google Scholar] [CrossRef] [PubMed]
  14. Huang, C.; Wang, X.; Yang, H.; Li, Y.; Wang, Y.; Chen, X.; Xu, L. Satellite data regarding the eutrophication response to human activities in the plateau lake Dianchi in China from 1974 to 2009. Sci. Total Environ. 2014, 485–486, 1–11. [Google Scholar] [CrossRef] [PubMed]
  15. Moss, B.; McKee, D.; Atkinson, D.; Colliongs, S.E.; Eaton, W.J.; Gill, A.B.; Harvey, I.; Hatton, K.; Heyes, T.; Wilson, D. How important is climate? Effects of warming, nutrient addition and fish on phytoplankton in shallow lake microcosms. J. Appl. Ecol. 2003, 40, 782–792. [Google Scholar] [CrossRef]
  16. Whitehead, P.G.; Wilby, R.L.; Battarbee, R.W. A review of the potential impacts of climate change on surface water quality. Hydrol. Sci. J. 2009, 54, 101–123. [Google Scholar] [CrossRef]
  17. Ulen, B.M.; Weyhenmeyer, G.A. Adapting regional eutrophication targets for surface waters—Influence of the EU Water Framework Directive, national policy and climate change. Environ. Sci. Policy 2007, 10, 734–742. [Google Scholar] [CrossRef]
  18. Paerl, H.W.; Valdes, L.M.; Joyner, A.R. Ecological response to hurricane events in the Pamlico Sound System, NC and implications for assessment and management in a regime of increased frequency. Estuar. Coasts 2006, 29, 1033–1045. [Google Scholar] [CrossRef]
  19. Ihnkena, S.; Eggertb, A.; Beardalla, J. Exposure times in rapid light curves affect photosynthetic parameters in algae. Aquat. Bot. 2010, 93, 185–194. [Google Scholar] [CrossRef]
  20. Paerl, H.W.; Otten, T.G. Blooms Bite the Hand That Feeds Them. Science 2013, 342, 433–434. [Google Scholar] [CrossRef] [PubMed]
  21. IPCC. IPCC Working Group I Contribution to the IPCC Fifth Assessment Report (AR5): The Physical Science Basis; IPCC: Stockholm, Sweden, 2013. [Google Scholar]
  22. IPCC. Climate Change 2014: Synthesis Report. Contribution of Working Groups I, II and III to the Fifth Assessment Report of the Intergovernmental Panel on Climate Change; Team, C.W., Pachauri, R.K., Meyer, L.A., Eds.; IPCC: Geneva, Switzerland, 2014. [Google Scholar]
  23. IPCC. Climate Change 1995. The Science of Climate Change Technical Report; Cambridge University Press: Cambridge, UK, 1996. [Google Scholar]
  24. Sommer, T.R.; Harrell, W.C.; Solger, A.M.; Tom, B.; Kimmerer, W. Effects of flow variation on channel and floodplain biota and habitats of the Sacramento River, California. Aquat. Conserv. 2004, 14, 247–261. [Google Scholar] [CrossRef]
  25. Hiscock, K.; Southward, A.; Tittley, I.; Hawkins, S. Effects of changing tempera—Ture on benthic marine life in Britain and Ireland. Aquat. Conserv. 2004, 14, 327–331. [Google Scholar] [CrossRef]
  26. Wilby, R.L.; Whitehead, P.G.; Wade, A.J.; Butterfield, D.; Davis, R.J.; Watts, G. Integrated modelling of climate change impacts on water resources and quality in a lowland catchment: River Kennet, UK. J. Hydrol. 2006, 330, 204–220. [Google Scholar] [CrossRef]
  27. Jeppesen, E.; Sondergaard, M.; Jensen, J.P.; Havens, K.; Anneville, O.; Carvalho, L.; Coveney, M.F.; Deneke, R.; Dokulil, M.T.; Foy, B. Lake responses to reduced nutrient loading—An analysis of contemporary long-term data from 35 case studies. Freshw. Biol. 2005, 50, 1747–1771. [Google Scholar] [CrossRef]
  28. Edwards, M.; Richardson, A.J. Impact of climate change on marine pelagic phenology and trophic mismatch. Nature 2004, 430, 88l–884. [Google Scholar] [CrossRef] [PubMed]
  29. Arheimer, B.; Andre’asson, J.; Fogelberg, S.; Johnsson, H.; Pers, C.B.; Persson, K. Climate change impact on water quality: Model results from southern Sweden. Ambio 2005, 34, 559–566. [Google Scholar] [CrossRef] [PubMed]
  30. Komatsu, E.; Fukushima, T.; Harasawa, H. A modeling approach to forecast the effect of long-term climate change on lake water quality. Ecol. Model. 2007, 209, 351–366. [Google Scholar] [CrossRef]
  31. Middelkoop, H.; Daamen, D.; Gellens, D. Climatic change impact on hydrological regimes and water resources management in the Rhine basin. Clim. Chang. 2001, 49, 105–128. [Google Scholar] [CrossRef]
  32. Pfister, L.; Kwadijk, J.; Musy, A.; Bronstert, A.; Hoffmann, L. Climate change, land use change and runoff prediction in the Rhine-Meuse basins. River Res. Appl. 2004, 20, 229–241. [Google Scholar] [CrossRef]
  33. Xia, J.; Zhang, Y.Y. Water security in North China and countermeasure to climate change and human activities. Phys. Chem. Earth 2008, 33, 359–363. [Google Scholar]
  34. Hassan, H.; Aramaki, T.; Hanaki, K.; Matsuo, T.; Wilby, R.L. Lake stratification and temperature profiles simulated using downscaled GCM output. J. Water Sci. Technol. 1998, 38, 217–226. [Google Scholar] [CrossRef]
  35. Hammond, D.; Pryce, A.R. Climate Change Impacts and Water Temperature; Environment Agency Science Report SC060017/SR; Environment Agency: Bristol, UK, 2007. [Google Scholar]
  36. Liu, A.J.; Tong, S.T.Y.; Goodrich, J.A. Land use as a mitigation strategy for the water-quality impacts of global warming: A scenario analysis on two watersheds in the Ohio River basin. Environ. Eng. Policy 2000, 2, 65–76. [Google Scholar]
  37. Wu, F.; Zhang, J.Y.; Deng, X.Z.; Ling, Y.Z. Influencing factors of Lake Eutrophication in China. Ecol. Environ. Sci. 2012, 21, 94–100. [Google Scholar]
  38. Houghton, J.T.; Ding, Y.; Griggs, D.J.; Noguer, M.; Van der Lin-den, P.J.; Dai, X.; Maskell, K.; Johnson, C.A. Climate Change 2001: The Scientific Basis; Cambridge University Press: Cambridge, UK, 2001. [Google Scholar]
  39. Trolle, D.; Hamilton, D.P.; Pilditch, C.A.; Duggan, I.C.; Jeppesen, E. Predicting the effects of climate change on trophic status of three morphologically varying lakes: Implications for lake restoration and management. Environ. Model. Softw. 2011, 26, 354–370. [Google Scholar] [CrossRef]
  40. Canale, R.P.; Vogel, A.H. Effects of temperature on phytoplankton growth. J. Environ. Eng. Div. ASCE 1974, 100, 229–241. [Google Scholar]
  41. Mooij, W.M.; Janse, J.H.; De Senerpont Domis, L.N.; Hu lsmann, S.; Ibelings, B.W. Predicting the effect of climate change on temperate shallow lakes with the ecosystem model PCLake. Hydrobiologia 2007, 584, 443–454. [Google Scholar] [CrossRef]
  42. Su, J.Q.; Wang, H.; Yang, Z.F. Lake eutrophication modeling in considering climatic factors change: A review. Chin. J. Appl. Ecol. 2012, 23, 3197–3206. (In Chinese) [Google Scholar]
  43. Peperzak, L. Climate change and harmful algal blooms in the North Sea. Acta Oecol. 2003, 24, 139–144. [Google Scholar] [CrossRef]
  44. Reynolds, C.S. Ecology of Phytoplankton (Ecology, Biodiversity and Conservation); Cambridge Univ. Press: Cambridge, UK, 2006. [Google Scholar]
  45. Johnk, K.D.; Huisman, J.; Sharples, J.; Sommeijer, B.; Visser, P.M.; Stroom, J.M. Summer heatwaves promote blooms of harmful cyanobacteria. Glob. Chang. Biol. 2008, 14, 495–512. [Google Scholar] [CrossRef]
  46. Dale, B.; Edwards, M.; Reid, P.C. Climate change and harmful algal blooms. Ecol. Harmful Algae 2006, 189, 367–378. [Google Scholar]
  47. Øygarden, L.; Deelstra, J.; Lagzdins, A.; Bechmann, M.; Greipsland, I.; Kyllmar, K.; Povilaitis, A.; Iital, A. Climate change and the potential effects on runoff and nitrogen losses in the Nordic-Baltic region. Agriculture. Ecosyst. Environ. 2014, 198, 114–126. [Google Scholar] [CrossRef]
  48. O’Neil, J.M.; Davis, T.W.; Burford, M.A.; Gobler, C.J. The rise of harmful cyanobacteria blooms: The potential roles of eutrophication and climate change. Harmful Algae 2012, 14, 313–334. [Google Scholar] [CrossRef]
  49. Boyd, P.W.; Doney, S.C. Modelling regional responses by marine pelagic ecosystems to global climate change. Geophys. Res. Lett. 2002, 29, 53–51. [Google Scholar] [CrossRef]
  50. Valdemarsen, T.; Quintana, C.O.; Flindt, M.R.; Kristensen, E. Organic N and P in eutrophic fjord sediments—Rates of mineralization and consequences for internal nutrient loading. Biogeosciences 2015, 12, 1765–1779. [Google Scholar] [CrossRef]
  51. Vogel, R.M.; Wilson, I.; Daly, C. Regional regression models of annual streamflow for the United States. J. Irrig. Drain. Eng. 1999, 125, 148–157. [Google Scholar] [CrossRef]
  52. Chung, E.G.; Bombardelli, F.A.; Schladow, S.G. Modeling linkages between sediment resuspension and water quality in a shallow, eutrophic, wind-exposed lake. Ecol. Model. 2009, 220, 1251–1265. [Google Scholar] [CrossRef]
  53. Eichelberger, S.; Mccaa, J.; Nijssen, B.; Wood, A. Climate Change Effects on Wind Speed. North American Wind Power. Available online: www.nawindpower.com (accessed on 4 February 2011).
  54. Brown, L.E.; Hannah, D.M.; Milner, A.M. Vulnerability of alpine stream biodiversity to shrinking glaciers and snowpacks. Glob. Chang. Biol. 2007, 13, 958–966. [Google Scholar] [CrossRef]
  55. King, K.W.; Balogh, J.C.; Harmel, R.D. Nutrient flux in storm water runoff and baseflow from managed turf. Environ. Pollut. 2007, 150, 321–328. [Google Scholar] [CrossRef] [PubMed]
  56. Kallio, K.; Rekolainen, S.; Ekholm, P.; Granlund, K.; Laine, Y.; Johnsson, H.; Hoffman, M. Impacts of climate change on agricultural nutrient losses in Finland. Boreal Environ. Res. 1997, 2, 33–52. [Google Scholar]
  57. George, G.; Hurley, M.; Hewitt, D. The impact of climate change on the physical characteristics of the larger lakes in the English Lake District. Freshw. Biol. 2007, 52, 1647–1666. [Google Scholar] [CrossRef]
  58. Mao, J.Q.; Chen, Q.; Chen, Y.C. Three-dimensional eutrophication model and application to Taihu Lake, China. J. Environ. Sci. 2008, 20, 278–284. [Google Scholar] [CrossRef]
  59. Stanichny, S.; Ratner, Y.; Shokurov, M.; Stanychina, R.; Soloviev, D.; Burdyugov, V. Wind impact on the black sea ecosystem. In Proceedings of EGU General Assembly, Vienna, Austria, 2–7 May 2010.
  60. Frey, K.; Perovich, D.K.; Light, B. The spatial distribution of solar radiation under a melting Arctic sea ice cover. Geophys. Res. Lett. 2011, 38, 1–6. [Google Scholar] [CrossRef]
  61. Craig, E.W.; Zepp, R.G.; Lucas, R.M.; Madronich, S.; Austin, T.A. Solar ultraviolet radiation in a changing climate. Nat. Clim. Chang. 2014, 4, 434–441. [Google Scholar]
  62. Hader, D.P.; Kumar, H.D.; Smith, R.C.; Worrest, R.C. Effects of solar UV radiation on aquatic ecosystems and interactions with climate change. Photochem. Photobiol. Sci. 2007, 6, 267–285. [Google Scholar] [CrossRef] [PubMed]
  63. Nesa, B.; Baird, A.H.; Harii, S.; Yakovleva, I.; Hidaka, M. Algal symbionts increase DNA damage in coral planulae exposed to sunlight. Zool. Stud. 2012, 51, 12–17. [Google Scholar]
  64. NEP. National “12th Five-Year Plan” for Environmental Protection; China Environmental Science Press: Beijing, China, 2012. [Google Scholar]
  65. Zhang, M.; Duan, H.T.; Shi, X.L.; Yu, Y.; Kong, F.X. Contributions of meteorology to the phenology of cyanobacterial blooms: Implications for future climate change. Water Res. 2012, 46, 442–452. [Google Scholar] [CrossRef] [PubMed]
  66. Wang, W.L.; Zhou, M.J.; Ren, J. Numerical study of the impact of surface wind changes on the cyanobacteria bloom in Lake Taihu. J. Meteorol. Sci. 2011, 718–725. (In Chinese) [Google Scholar]
  67. Huang, J.X.; Xu, Z.X.; Liu, Z.F.; Zhao, F.F. Analysis of Future Climate Change in the Taihu Basin Using Statistical Downscaling. Recour. Sci. 2008, 30, 1811–1817. [Google Scholar]
  68. Yu, J.X.; Liu, Y.F.; Zhong, X.L.; Xiao, J. Evaluation Method of Eutrophication in Poyang Lakeand Its Leading Factors. Acta Agricul. Jiangxi 2009, 21, 125–128. [Google Scholar]
  69. Zhao, H.Y.; Li, C.C.; Zhao, H.H.; Tian, H.C.; Song, Q.W.; Kou, Z.Q. The Climate Change and Its Effect on the Water Environment in the Hulun Lake Wetland. J. Glaciol. Geoceyol. 2007, 29, 795–801. (In Chinese) [Google Scholar]
  70. Liu, C.L.; Xie, G.D.; Xiao, Y. Impact of Climate Change on Bai Yang Dia Wetland. Resour. Environ. Yangtze Basin 2007, 16, 245–250. [Google Scholar]
  71. Mo, X.G.; Lin, Z.H.; Liu, S.X. Climate change impacts on the ecohydrological processes in the Wuding River Basin. Shengtai Xuebao 2007, 27, 4999–5007. (In Chinese) [Google Scholar]
  72. Guo, H.C.; Sun, Y.F. Characteristic Analys is and Control Strategies for the Eutrophicated Problem of the Lake Dianchi. Prog. Geogr. 2002, 21, 500–506. [Google Scholar]
  73. Qin, B.Q.; Zhu, G.W.; Gao, G.; Zhang, Y.L.; Li, W.; Hans, P.; Carmichael, W.W. A Drinking Water Crisis in Lake Taihu, China: Linkage to Climatic Variability and Lake Management. Environ. Manag. 2010, 45, 105–112. [Google Scholar] [CrossRef] [PubMed]
  74. Zhu, G.W. Eutrophic status and causing factors for a large, shallow and subtropical Lake Taihu, China. J. Lake Sci. 2008, 20, 21–26. (In Chinese) [Google Scholar]
  75. Qian, Z. China Meteorological News Press, Garden online. Available online: http://www.lvhua.com/chinese/info/A00000026766-1.html (assessed on 11 September 2009). (In Chinese)
Figure 1. Annual and global average land and ocean combined surface temperature anomalies related to the average over the period 1986 to 2005 with different datasets [22].
Figure 1. Annual and global average land and ocean combined surface temperature anomalies related to the average over the period 1986 to 2005 with different datasets [22].
Figure 2. Global average surface temperature change from 2000 to 2100 [22].
Figure 2. Global average surface temperature change from 2000 to 2100 [22].
Figure 3. Observed and projected changes in annual average surface temperature [22].
Figure 3. Observed and projected changes in annual average surface temperature [22].
Figure 4. Change in average precipitation from 1986 to 2005 and 2081 to 2100 [53].
Figure 4. Change in average precipitation from 1986 to 2005 and 2081 to 2100 [53].
Figure 5. Percentage of global climate models showing increased annual mean wind speed values in 2050 [53].
Figure 5. Percentage of global climate models showing increased annual mean wind speed values in 2050 [53].
Figure 6. Variation of UV-B radiation at different latitudes from 1960 to 2100 [61].
Figure 6. Variation of UV-B radiation at different latitudes from 1960 to 2100 [61].
Figure 7. Structured scheme of the interaction among climate change factors and water eutrophication.
Figure 7. Structured scheme of the interaction among climate change factors and water eutrophication.
Figure 8. Location of Taihu Lake in China [70].
Figure 8. Location of Taihu Lake in China [70].
Figure 9. Correlation between climate change indicators and algal blooms in Taihu Lake, China [67].
Figure 9. Correlation between climate change indicators and algal blooms in Taihu Lake, China [67].
Figure 10. Location of Han River in China [9].
Figure 10. Location of Han River in China [9].
Figure 11. Contribution of climate change indicators (in percentage) to the algal blooms in the Han River, China [9].
Figure 11. Contribution of climate change indicators (in percentage) to the algal blooms in the Han River, China [9].
Table 1. Representative case studies investigating climate change’s impact on eutrophication in China.
Table 1. Representative case studies investigating climate change’s impact on eutrophication in China.
Case StudyRegionKey IssueAssessment PeriodDriverModels and MethodsReference
Lakes
TaihuJiangsuEutrophication,
Blue algae
TP, TN
1987–2009T, P, WS, GR, SHRegressions[66]
TaihuJiangsuEutrophication,
Blue algae
TP, TN
2007WSWRFV2[67]
TaihuJiangsuEutrophication,
Blue algae
TP, TN
1961–1900TSDSM[68]
PoyangJiangxiWater Quality Degradation,
TP, TN
1981–2008TCarlson index, grey clustering[69]
HulunInner MongoliaWater Quality Degradation
TN
1961–2005T, P, ERegressions[70]
Baiyang-dianHebeiWetland degradation,
TP
1960–2000T, P, ERegressions[71]
WudingShanxiEcological,
Vulnerability
TP
1970–2000T, PGCMs[72]
DianchiYunnanEutrophication,
Blue algae
TP, TN
1988–1996T, WSCarlson index[73]
Rivers
HanHubeiEutrophication,
Diatom algae
TP, TN
1992–2000T, PRegressions Artificial Neural Network[9]
HuaiheHenanWater quality degradation;
TP, TN
1990–2006T, PRegressions[8]
Abbreviations: Temperature (T); Precipitation (P); Wind Speed (WS); Evaporation (E); Global Radiation (GA); Sunshine Hours (SH); Total phosphorous (TP); Total nitrogen (TN).

Share and Cite

MDPI and ACS Style

Xia, R.; Zhang, Y.; Critto, A.; Wu, J.; Fan, J.; Zheng, Z.; Zhang, Y. The Potential Impacts of Climate Change Factors on Freshwater Eutrophication: Implications for Research and Countermeasures of Water Management in China. Sustainability 2016, 8, 229. https://doi.org/10.3390/su8030229

AMA Style

Xia R, Zhang Y, Critto A, Wu J, Fan J, Zheng Z, Zhang Y. The Potential Impacts of Climate Change Factors on Freshwater Eutrophication: Implications for Research and Countermeasures of Water Management in China. Sustainability. 2016; 8(3):229. https://doi.org/10.3390/su8030229

Chicago/Turabian Style

Xia, Rui, Yuan Zhang, Andrea Critto, Jieyun Wu, Juntao Fan, Zhirong Zheng, and Yizhang Zhang. 2016. "The Potential Impacts of Climate Change Factors on Freshwater Eutrophication: Implications for Research and Countermeasures of Water Management in China" Sustainability 8, no. 3: 229. https://doi.org/10.3390/su8030229

APA Style

Xia, R., Zhang, Y., Critto, A., Wu, J., Fan, J., Zheng, Z., & Zhang, Y. (2016). The Potential Impacts of Climate Change Factors on Freshwater Eutrophication: Implications for Research and Countermeasures of Water Management in China. Sustainability, 8(3), 229. https://doi.org/10.3390/su8030229

Note that from the first issue of 2016, this journal uses article numbers instead of page numbers. See further details here.

Article Metrics

Back to TopTop