Abstract
The results are reported of an energy analysis of a biomass/coal co-firing based power generation system, carried out to investigate the impacts of biomass co-firing on system performance. The power generation system is a typical pulverized coal-fired steam cycle unit, in which four biomass fuels (rice husk, pine sawdust, chicken litter, and refuse derived fuel) and two coals (bituminous coal and lignite) are considered. Key system performance parameters are evaluated for various fuel combinations and co-firing ratios, using a system model and numerical simulation. The results indicate that plant energy efficiency decreases with increase of biomass proportion in the fuel mixture, and that the extent of the decrease depends on specific properties of the coal and biomass types.
Nomenclature
| A | Ash fraction in fuel |
![]() | Molar flow rate, kmol/s |
| Cp | Specific heat at constant pressure, kJ/kg.K |
![]() | Energy rate, MW |
| F | Mass fraction of fixed carbon in fuel |
| h | Specific enthalpy, kJ/kg |
![]() | Molar specific enthalpy, kJ/kmol |
![]() | Enthalpy of formation, kJ/kmol |
| HHV | Higher heating value, kJ/kg |
| k | Coefficients for correlation for specific heat capacity of ash, kJ/kmol |
| LHV | Lower heating value, kJ/kg |
| M | Molecular weight, kg/kmol |
![]() | Mass flow rate, kg/s |
![]() | Number of moles, kmol |
| P | Co-firing ratio |
| p | Pressure, bar |
![]() | Heat interaction rate, MW |
| T | Temperature, K |
| V1 | Mass fraction of primary volatile matter in fuel, on dry ash-free basis |
| V2 | Mass fraction of secondary volatile matter in fuel, on dry ash-free basis |
![]() | Work rate, MW |
| W | Weight percent |
Greek Letters
| 𝜂 | Energy efficiency, % |
Subscripts
| b | Biomass |
| C | Carbon |
| c | Coal |
| H | Hydrogen |
| 𝑖 | Identifies the constituent of a mixture |
| in | Inlet |
| O | Oxygen |
| p | Products |
| R | Reactants |
| out | Outlet |
| S | Sulphur |
| V1 | Primary volatile matter |
| V2 | Secondary volatile matter |
Superscripts
| o | Standard environment state |
Acronyms
| BFP | Boiler feed pump |
| B/CL | Bituminous coal/chicken litter blend |
| B/RFD | Bituminous coal/refuse derived fuel blend |
| B/RH | Bituminous coal/rice husk blend |
| B/SD | Bituminous coal/saw dust blend |
| CP | Condensate pump |
| FG | Flue gases |
| FWH | Feedwater heater |
| LPT | Low pressure turbine |
| HPT | High pressure turbine |
| L/CL | Lignite/chicken litter blend |
| L/RFD | Lignite/refuse derived fuel blend |
| L/RH | Lignite/rice husk blend |
| L/SD | Lignite/saw dust blend |
| M | Moisture |
1. Introduction
Fossil fuels such as coal, natural gas, and petroleum, despite being non-renewable energy resources and contributing to challenges such as climate change, are still the dominant global energy sources. As of 2008, they accounted for 81% of the global total primary energy supply [1]. It would be difficult to replace the fossil fuels in the near future. Coal, based on known deposits, is expected to last for at least 119 years if consumed and produced at the current rates [2]. Coal-fired power plants accounted for 41% of global electricity production in 2006 and are expected to account for 44% in 2030 [3].
Depleting supplies of fossil fuels and growing greenhouse gas emissions have driven the global interest in sustainable and environmentally friendly energy systems. Co-firing, also known as co-combustion, is the process of burning two different types of fuels in the same combustor, often within a boiler. Biomass co-firing can be viewed as the partial supplementing of coal with biomass in coal-fired burners. Co-firing in existing coal-fired plants is advantageous as it can be implemented in a relatively short period of time and with small investment. Since biomass absorbs the same amount of CO2 as is emitted during its combustion, biomass co-firing does not contribute to the greenhouse effect. Furthermore, most biomass fuels have lower sulphur and nitrogen contents than coal, so in many cases NOx and SOx emissions can be decreased by biomass co-firing. For these reasons, biomass co-firing with coal has gained great interest in recent years.
Extensive studies [4,5,6,7,8,9,10,11,12,13,14,15,16,17,18,19,20,21,22,23,24,25,26,27,28,29,30] have been reported on the co-firing of biomass with coal. Experimental studies focus on evaluating the effects of co-firing on factors such as boiler performance, combustion characteristics, gaseous and particulate emissions. Energy analyses and modeling studies of such co-firing processes are limited, probably due to co-firing being a developing technology. An experimental analysis of a tangentially-fired co-pulverized boiler by Zuwala and Sciazko [29] show that co-firing of coal and bio-waste (up to 6.6% biomass and 9.5% sawdust by mass) has no adverse effect on boiler efficiency and reduces CO2 and SO2 emissions. However, slagging and fouling conditions are worse for co-firing rather than using coal alone. Huang et al. [30] use the ECLIPSE process simulator on a pressurized fluidized bed combustion combined cycle power plant to examine the impacts of coal co-firing ratio of biomass on energy efficiency, plant equipment, and gaseous emissions.
An energy analysis is presented here of a biomass co-firing based conventional pulverized coal power plant. Various combinations of fuels and co-firing conditions are considered. The main objective is to investigate the impact of co-firing on key system performance parameters, such as boiler and plant efficiencies, net work output, and major losses. Results are obtained with a plant simulation using Engineering Equation Solver (EES).
2. Characteristics of Fuels
Four biomass fuels and two coals are considered. Table 1 contains the basic information about these feedstocks. The higher heating value (HHV) of biomass and the lower heating value (LHV) of coal are calculated as follows [31,32]:
(1)
(2)In equation 1, subscript b denotes biomass, while C, H, S, N, O, and A are the carbon, hydrogen, sulphur, nitrogen, oxygen, and ash contents of biomass in weight %. In equation 2, subscript c denotes coal, and n is the number of moles of the respective constituent.
3. System Configurations
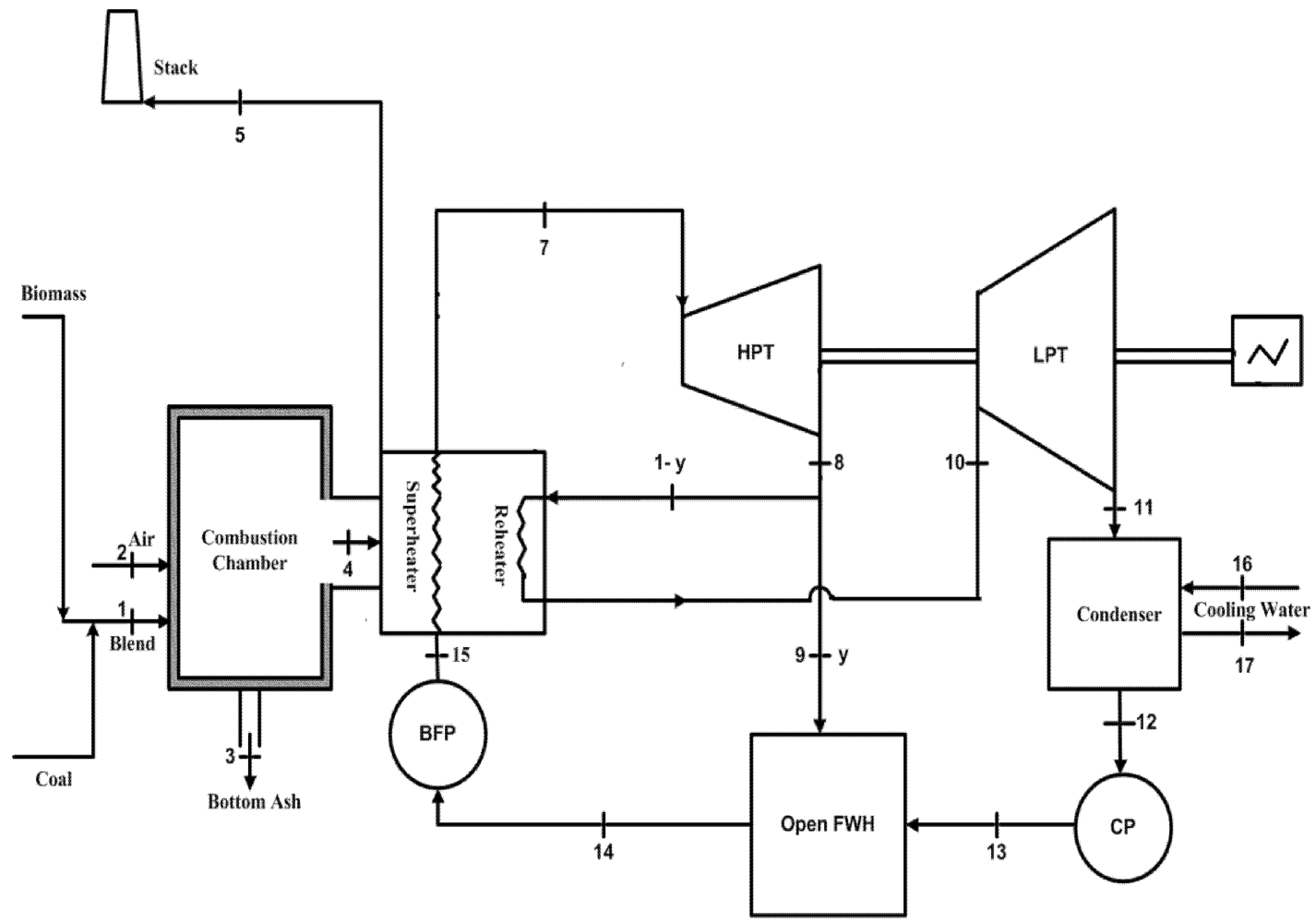
Figure 1 presents a schematic of the co-firing based power plant, modeled for the analysis. A direct co-firing configuration is employed because this is the most commonly applied co-firing configuration [36,37]. Pulverized biomass mixes with pulverized coal in the fuel transport lines before the burners because co-firing at elevated ratios can be achieved by this type of mixing [31,37]. Both air and the fuels enter the boiler at the environment temperature and pressure. Combustion takes place in the combustion chamber and the flue gases after exchanging heat with the feedwater exit through the stack. Superheated steam enters the high pressure turbine. After expansion through the first turbine, some of the steam is extracted from the turbine and routed to the open feedwater heater while the remaining is reheated to original temperature and expands through the low pressure turbine to the condenser pressure. The reheater pressure is ¼ of the original pressure. Steam and condensate exit the feedwater heater as a saturated liquid at the extraction pressure. The condensate leaving the condenser mixes with the feedwater leaving the feedwater heater and is then pumped to the boiler pressure.
Two boiler feed cases are considered. In both cases, the mass flow rate of coal at one particular co-firing condition for all combinations of fuels remains constant. The first case involves the same fuel flow rate and the calculations are on the basis of a unit fuel flow rate. The mass flow rate of coal is decreased from 1 kg/s to 0.70 kg/s in intervals of 0.05 kg/s, while that of biomass is increased from 0 kg/s to 0.30 kg/s. In the second case, heat input to the steam cycle is fixed at the value produced by the burning 1 kg/s of coal alone in the boiler. The mass flow rate of coal is decreased from 1 kg/s to 0.70 kg/s in intervals of 0.05 kg/s while the additional amount of biomass fuel needed to produce the required heat in the boiler is determined for each case. The operating temperature and pressure of all steam cycle components remain fixed for all co-firing conditions and for both cases considered. The steam flow rate to the cycle also remains constant in the second case but, in the first case, due to the changing feeding rate to the boiler, the mass flow rate of the steam produced varies at different co-firing conditions which consequently changes the energy flows at the inlet and outlet of all components. As a result, the net work output of the plant also changes at different co-firing ratios. Stream data for all components for both base coals (100% coal) are listed in Table 2.
Table 1.
Characteristicsof selected solid fuels.
| Parameter | Chicken litter1 | Pine sawdust1 | Refuse derived fuel1 | Rice husk2 | Bituminous coal3 | Lignite3 | ||
|---|---|---|---|---|---|---|---|---|
| Proximate analysis (wt%) | ||||||||
| Fixed carbon | 13.1 | 14.2 | 0.5 | 20.1 | 53.9 | 35.0 | ||
| Volatile matter | 43.0 | 70.4 | 70.3 | 55.6 | 28.2 | 44.5 | ||
| Moisture | 9.3 | 15.3 | 4.2 | 10.3 | 7.8 | 12.4 | ||
| Ash | 34.3 | 0.1 | 25.0 | 14.0 | 10.1 | 8.1 | ||
| Ultimate analysis (wt%) | ||||||||
| Hydrogen | 3.8 | 5.0 | 5.5 | 4.5 | 3.9 | 4.1 | ||
| Carbon | 34.1 | 43.2 | 38.1 | 38.0 | 70.3 | 51.0 | ||
| Oxygen | 14.4 | 36.3 | 26.1 | 32.4 | 6.4 | 23.8 | ||
| Nitrogen | 3.50 | 0.08 | 0.78 | 0.69 | 1.07 | 0.4 | ||
| Sulphur | 0.67 | - | 0.33 | 0.06 | 0.41 | 0.16 | ||
| Ash analysis (wt%) | ||||||||
| SiO2 | 5.77 | 9.71 | 38.67 | 94.48 | 51.67 | 46.15 | ||
| Al2O3 | 1.01 | 2.34 | 14.54 | 0.24 | 29.15 | 20.91 | ||
| Fe2O3 | 0.45 | 0.10 | 6.26 | 0.22 | 10.73 | 6.77 | ||
| CaO | 56.85 | 46.88 | 26.81 | 0.97 | 3.72 | 12.54 | ||
| SO3 | 3.59 | 2.22 | 3.01 | 0.92 | 1.47 | 8.00 | ||
| MgO | 4.11 | 13.80 | 6.45 | 0.19 | 1.41 | 2.35 | ||
| K2O | 12.19 | 14.38 | 0.23 | 2.29 | 0.29 | 1.49 | ||
| TiO2 | 0.03 | 0.14 | 1.90 | 0.02 | 1.24 | 0.77 | ||
| Na2O | 0.60 | 0.35 | 1.36 | 0.16 | 0.31 | 0.73 | ||
| P2O5 | 15.40 | 6.08 | 0.77 | 0.54 | - | 0.29 | ||
| Heating value (kJ/kg) | ||||||||
| Higher heating value | 14,240 | 17,280 | 16,620 | 14,980 | 28,330 | 20,070 | ||
| Lower heating value | 13,410 | 16,180 | 15,410 | 13,990 | 27,340 | 19,070 | ||
1Vassilev et al. [33].2Madhiyanon et al. [34].3Vassilev and Vassileva [35].
Figure 1.
Diagram of simulated co-firing power plant. Devices are identified as HPT: high pressure turbine, LPT: low pressure turbine, CP: condensate pump, FWH: feedwater heater, BFP: boiler feed pump.
Figure 1.
Diagram of simulated co-firing power plant. Devices are identified as HPT: high pressure turbine, LPT: low pressure turbine, CP: condensate pump, FWH: feedwater heater, BFP: boiler feed pump.

Table 2.
Stream data for 100% coal-fired power plant1.
| Stream | Bituminous coal | Lignite | ||||||
|---|---|---|---|---|---|---|---|---|
![]() | ![]() | ![]() | ![]() | ![]() | ![]() | ![]() | ![]() | |
| (kg/s) | (K) | (bar) | (MW) | (kg/s) | (K) | (bar) | (MW) | |
| 1 | 1.00 | 281.15 | 1.01 | 28.33 | 1.00 | 281.15 | 1.01 | 20.07 |
| 2 | 2.31 | 281.15 | 1.01 | 0.00 | 2.31 | 281.15 | 1.01 | 0.00 |
| 3 | 0.002 | 873.15 | 1.01 | 0.01 | 0.001 | 873.15 | 1.01 | 0.009 |
| 4 | 11.87 | 2159.15 | 1.01 | 26.22 | 8.40 | 2007.15 | 1.01 | 18.12 |
| 5 | 11.87 | 423.15 | 1.01 | 2.867 | 8.40 | 423.15 | 1.01 | 3.086 |
| 62 | 0.08 | 423.15 | 1.01 | 0.009 | 0.06 | 423.15 | 1.01 | 0.007 |
| 7 | 8.44 | 873.15 | 120.00 | 30.46 | 5.82 | 873.15 | 120.00 | 21.00 |
| 8 | 8.44 | 669.05 | 30.00 | 27.20 | 5.82 | 669.05 | 30.00 | 18.75 |
| 9 | 2.35 | 669.05 | 30.00 | 7.57 | 1.62 | 669.05 | 30.00 | 5.22 |
| 10 | 6.09 | 873.15 | 30.00 | 22.44 | 4.24 | 873.15 | 30.00 | 15.47 |
| 11 | 6.09 | 309.32 | 0.06 | 15.35 | 4.24 | 309.32 | 0.06 | 10.58 |
| 12 | 6.09 | 309.32 | 0.06 | 0.92 | 4.24 | 309.32 | 0.06 | 0.64 |
| 13 | 6.09 | 309.5 | 3.00 | 0.94 | 4.24 | 309.5 | 3.00 | 0.65 |
| 14 | 8.44 | 507.05 | 3.00 | 8.51 | 5.82 | 507.05 | 3.00 | 5.87 |
| 15 | 8.44 | 509.35 | 120.00 | 8.62 | 5.82 | 509.35 | 120.00 | 5.94 |
| 16 | 596.40 | 281.15 | 1.01 | 20.10 | 411.3 | 281.15 | 1.01 | 13.86 |
| 17 | 596.40 | 289.15 | 1.01 | 40.07 | 411.3 | 289.15 | 1.01 | 27.63 |
1
,
,
, and
denote respectively mass flow rate, temperature, pressure, and energy rate.2Stream 6 (not shown in Figure 1) represents fly ash carried with flue gases through stack.
,
,
, and
denote respectively mass flow rate, temperature, pressure, and energy rate.2Stream 6 (not shown in Figure 1) represents fly ash carried with flue gases through stack.4. Analysis
4.1. Assumptions
Typical values for parameters in the analysis are chosen from ranges in the literature, and the following assumptions are used:
- All components operate at steady state.
- All gases are ideal.
- Kinetic and potential energy effects are neglected.
- Ambient air is 79% nitrogen and 21% oxygen on a volume basis.
- An excess air of 20% is used, based on recommendations for excess air for pulverized boilers [38,39].
- The temperature and pressure of the reference environment are 8 ˚C and 1.013 bar respectively.
- 80% of the ash in the combusted fuel exits as fly ash, and the remainder is collected as bottom ash [40], which is inert.
- The bottom ash temperature is 600 °C, based on values reported for pulverized boilers with dry bottoms [38].
- All the carbon and sulphur in the fuel are converted to CO2 and SO2 respectively [38,41].
- NOx emissions from the combustion process are in the form of nitric oxide (NO) nitrogen dioxide (NO2), and 96% of NOx emissions are through the formation of NO and 4% are through NO2 formation [41,42,43,44,45]
- 30% of the fuel nitrogen is converted to NO [42,44].
- The formation of NO takes place through three paths: fuel bound nitrogen conversion, thermal fixation of atmospheric nitrogen at elevated temperatures (typically greater than 1500° C), and due to prompt formation resulting from the fast reactions within the flame zone involving nitrogen and fuel bound hydrocarbon radicals. Fuel, thermal, and prompt NO constitute 80%, 16%, and 4% respectively of total NO formed [41,43].
- Radiation and convective heat losses through large boilers and unburned losses due to combustibles in the ash are each 1.5% of fuel energy input [38,46].
- Flue gases leave the stack at 150 °C [38].
- All the components of the steam cycle have adiabatic boundaries.
- The isentropic efficiency for each steam turbine is 85% and for each pump is 88% [40].
- The mechanical efficiency of each turbine and the generator efficiency are 99%, and 98% respectively [47,48,49]
4.2. Governing Equations
Mass and energy balances and appropriate efficiencies are written following Rosen et al. [50] and Moran et al. [51]. For a steady state process, general mass and energy balances can be written as:
(3)
(4)4.2.1. Energy Analysis of Boiler
The boiler is divided into two subsystems: combustor and heat exchangers (superheaters and reheater). Mass and energy balances are written for each subsystem, and an overall balance and energy efficiency are found for the boiler.
Fuel and air enter the combustion chamber at ambient conditions and produce the combustion products at Tp. For a steady state reacting process involving no work, the energy balance reduces to:
(5)Here,
,
,
,
, and
are the molar flow rate of reactants, molar flow rate of products, molar specific enthalpy of reactants, molar specific enthalpy of the products, and heat loss from the combustor or boiler, respectively.
,
,
,
, and
are the molar flow rate of reactants, molar flow rate of products, molar specific enthalpy of reactants, molar specific enthalpy of the products, and heat loss from the combustor or boiler, respectively.The molar flow rate of the reactants is the sum of molar flow rates of carbon, hydrogen, oxygen, sulphur, ash, moisture, and air. The molar flow rates of all reactants excluding air are found from the ultimate analysis of the fuels as:
(6)For convenience, the calculations for the ash are done on a mass basis. The mass flow rates of the fuel and ash are found as:
(7)
(8)In equations 5–8,
is the molar flow rate of reactant i. Subscripts c and b denote coal and biomass, while the letters P, M, m, and W respectively represent the percent share of co-firing, molecular weight, mass, and weight percent of the respective element, found from ultimate analysis.
is the molar flow rate of reactant i. Subscripts c and b denote coal and biomass, while the letters P, M, m, and W respectively represent the percent share of co-firing, molecular weight, mass, and weight percent of the respective element, found from ultimate analysis. The molar specific enthalpy of a compound at a state other than the standard state is sum of the enthalpy of formation of the compound and the specific enthalpy change between the standard state and the state of interest. That is,
(9)The enthalpy flow of reactants to the control volume contains contributions of the fuel and the air. The enthalpy values for several compounds in the analysis at various temperatures are included in the EES database. However, the enthalpy of formation of both coal and biomass are found as follows [52]:
(10)where
is found as:
is found as:
(11)The standard enthalpies of biomass and coal ashes are calculated using their actual compositions, given in Table 1. The standard enthalpy of ash is the sum of the products of the weight percent and enthalpy for each of the individual ash constituents. The corresponding molecular weights and standard enthalpies of constituents of ash are given in Table 3.
Change in enthalpies of the fuel and ash are calculated as:
(12)
(13)Specific heats at constant pressure of the fuels are calculated by the correlation given in [47]:
(14)where
denotes specific heat at constant pressure of fuel (kJ/kg), while F, V1, and V2 are mass fractions of fixed carbon, primary volatile matter, and secondary volatile matter on dry ash free basis, respectively. Fixed carbon is taken from proximate analysis of the fuel. Primary volatile matter is taken to be the amount in excess of 10% on a dry, ash-free basis. The secondary volatile matter is taken to be 10% if the total volatile matter content is greater than 10%. Expressions for the specific heats of fixed carbon, primary volatile matter, and secondary volatile matter follow:
denotes specific heat at constant pressure of fuel (kJ/kg), while F, V1, and V2 are mass fractions of fixed carbon, primary volatile matter, and secondary volatile matter on dry ash free basis, respectively. Fixed carbon is taken from proximate analysis of the fuel. Primary volatile matter is taken to be the amount in excess of 10% on a dry, ash-free basis. The secondary volatile matter is taken to be 10% if the total volatile matter content is greater than 10%. Expressions for the specific heats of fixed carbon, primary volatile matter, and secondary volatile matter follow:
(15)
(16)
(17)The specific heat capacity of fuel in Equation 14 is based on the dry, ash-free basis. In order to determine the specific heat on an as-received basis, the specific heats of ash and moisture are summed in Equation 14.
Table 3.
Molecular weights and standard enthalpies of ash constituents [52].
| Constituent | Molecular weight (kg/kmol) | Standard enthalpy (MJ/kmol) |
|---|---|---|
| Silica (SiO2) | 60 | –911.3 |
| Aluminum Oxide (Al2O3) | 102 | –1674.4 |
| Ferric Oxide (Fe2O3) | 160 | –825.9 |
| Calcium Oxide (CaO) | 56 | –634.6 |
| Magnesium Oxide (MgO) | 40 | –601.5 |
| Titanium Oxide (TiO2) | 80 | –945.2 |
| Alkalies (Na2O + K2O) | 62 | –418.2 |
| Sulphur Trioxide (SO3) | 80 | –437.9 |
| Phosphorus Pentaoxide (P2O5)1 | 142 | –1505.99 |
1Reference: [53]
The specific heat of ash is computed by summing the products of the weight percent and specific heat for each component. The specific heats of SO3 and P2O5 are taken from NIST standard reference data [54], and the specific heats of other ash constituents are calculated following the relationship [55]:
(18)
Table 4.
Coefficients for correlation for specific heat capacity of ash (kJ/kmol) [55].
| Constituent | K0 | K1 × 10-2 | K2 × 10-5 | K3 × 10-7 |
|---|---|---|---|---|
| SiO2 | 80.01 | –2.403 | –35.47 | 49.16 |
| Al2O3 | 155.02 | –8.28 | –38.61 | 40.91 |
| Fe2O3 | 146.86 | 0 | –55.77 | 52.56 |
| CaO | 58.79 | –1.34 | –11.47 | 10.30 |
| MgO | 58.179 | –1.61 | –14.05 | 11.27 |
| TiO2 | 77.84 | 0 | –33.68 | 40.29 |
| Na2O | 95.148 | 0 | –51.04 | 83.36 |
| K2O | 105.40 | –5.77 | 0 | 0 |
The contributions of the combustion products leaving the furnace are the flue gases, ash, heat loss due to radiation and convection from the exterior surface of the boiler, and unburned losses due to combustibles in ash. The molar flow rate of the products and the excess air are found from the combustion equation by balancing each element in the reactants and products.
Water enters the superheater at state 15 and is heated to the temperature of state 7, while steam enters the reheater at state 8 and exits at state 10. Flue gases after exchanging heat with water exit through the stack to the environment. The energy balance for heat exchangers is:
(19)where
,
,
,
,
,
,
,
,
,
,
and y denote respectively molar flow rate of flue gases leaving the furnace, molar enthalpy of flue gases leaving the furnace, mass flow rate of fly ash, enthalpy change of fly ash, the heat loss associated with incombustibles in the fly ash exiting the stack, molar flow rate of flue gases leaving through stack, enthalpy of flue gases leaving through stack, mass flow rate of steam produced, specific enthalpy of feedwater entering superheater, specific enthalpy of steam leaving superheater, specific enthalpy of steam entering reheater, specific enthalpy of steam leaving reheater, and fraction of steam diverted towards open feedwater heater.
,
,
,
,
,
,
,
,
,
,
and y denote respectively molar flow rate of flue gases leaving the furnace, molar enthalpy of flue gases leaving the furnace, mass flow rate of fly ash, enthalpy change of fly ash, the heat loss associated with incombustibles in the fly ash exiting the stack, molar flow rate of flue gases leaving through stack, enthalpy of flue gases leaving through stack, mass flow rate of steam produced, specific enthalpy of feedwater entering superheater, specific enthalpy of steam leaving superheater, specific enthalpy of steam entering reheater, specific enthalpy of steam leaving reheater, and fraction of steam diverted towards open feedwater heater.4.2.2. Energy Analysis of Steam Cycle Components
Mass and energy balances are written using equations 3 and 4, and listed in Table 5. Moreover, overall boiler and plant energy efficiencies can be written as:
(20)
(21)
Table 5.
Mass and energy balances for cycle components1.
| Control volume | Balances | |
|---|---|---|
| Mass | Energy | |
| High Pressure Turbine | ![]() | ![]() |
| Low Pressure Turbine | ![]() | ![]() |
| Condenser | ![]() | ![]() |
![]() | ||
| Condensate Pump | ![]() | ![]() |
| Boiler Feed Pump | ![]() | ![]() |
| Open Feedwater Heater | ![]() | ![]() |
1
and y are mass flow of cooling water and fraction of the steam extracted, respectively.
and y are mass flow of cooling water and fraction of the steam extracted, respectively.5. Results and Discussion
To investigate the effect of biomass co-firing on system performance, the overall system performance is investigated in terms of inlet energy flows and the useful plant outputs. Then the performance of individual components is explored in terms of energy losses, and the effect of co-firing on energy efficiencies of boiler and plant is examined.
Several abbreviations are used when comparing the results. The name of a fuel blend is based on the first letter of the coal and first and last letters of the biomass. For example, the abbreviation for the bituminous and rice husk blend is B/RH. The co-firing share of coal (Pc) and the co-firing share of biomass, also named as co-firing ratio (Pb) are defined as:
(22)
(23)5.1. Effect of Co-firing on Overall System Performance
Table 6 and Table 7 illustrate the overall system performance parameters for the blends of bituminous coal/biomass and lignite/biomass respectively based on a fixed overall fuel flow rate. The results from these tables show that the energy input and air flow rates to the plant decrease with the addition of biomass. The corresponding heat produced in the boiler and net work outputs also decrease due to the lower inputs to the system.
Table 6.
Overall system performance parameters for bituminous coal/biomass blends based on a fixed fuel flow rate1.
| Fuel blend1 | Fuel flow rate | Co-firing share | Input | Output | ||||
|---|---|---|---|---|---|---|---|---|
![]() | ![]() | Pc | Pb(%) | Air (mol/s) | ![]() | ![]() | ![]() | |
| (kg/s) | (kg/s) | (%) | (MW) | (MW) | (MW) | |||
| Base | 1.00 | 0.00 | 100 | 0 | 79.86 | 28.33 | 24.65 | 9.92 |
| B/RH | 0.95 | 0.05 | 95 | 5 | 77.85 | 27.66 | 24.04 | 9.67 |
| 0.90 | 0.10 | 90 | 10 | 75.83 | 27.00 | 23.42 | 9.43 | |
| 0.85 | 0.15 | 85 | 15 | 73.81 | 26.33 | 22.80 | 9.18 | |
| 0.80 | 0.20 | 80 | 20 | 71.79 | 25.66 | 22.18 | 8.93 | |
| 0.75 | 0.25 | 75 | 25 | 69.77 | 24.99 | 21.56 | 8.68 | |
| 0.70 | 0.30 | 70 | 30 | 67.76 | 24.33 | 20.95 | 8.43 | |
| B/SD | 0.95 | 0.05 | 95 | 5 | 78.10 | 27.78 | 24.14 | 9.71 |
| 0.90 | 0.10 | 90 | 10 | 76.34 | 27.23 | 23.62 | 9.51 | |
| 0.85 | 0.15 | 85 | 15 | 74.58 | 26.67 | 23.10 | 9.30 | |
| 0.80 | 0.20 | 80 | 20 | 72.81 | 26.12 | 22.58 | 9.09 | |
| 0.75 | 0.25 | 75 | 25 | 71.05 | 25.57 | 22.06 | 8.88 | |
| 0.70 | 0.30 | 70 | 30 | 69.29 | 25.02 | 21.54 | 8.67 | |
| B/CL | 0.95 | 0.05 | 95 | 5 | 77.91 | 27.63 | 24.00 | 9.66 |
| 0.90 | 0.10 | 90 | 10 | 75.99 | 26.92 | 23.35 | 9.40 | |
| 0.85 | 0.15 | 85 | 15 | 74.03 | 26.22 | 22.69 | 9.14 | |
| 0.80 | 0.20 | 80 | 20 | 72.10 | 25.51 | 22.04 | 8.87 | |
| 0.75 | 0.25 | 75 | 25 | 70.13 | 24.81 | 21.39 | 8.61 | |
| 0.70 | 0.30 | 70 | 30 | 68.19 | 24.10 | 20.74 | 8.34 | |
| B/RFD | 0.95 | 0.05 | 95 | 5 | 77.92 | 27.75 | 24.11 | 9.70 |
| 0.90 | 0.10 | 90 | 10 | 75.98 | 27.16 | 23.56 | 9.49 | |
| 0.85 | 0.15 | 85 | 15 | 74.02 | 26.57 | 23.02 | 9.27 | |
| 0.80 | 0.20 | 80 | 20 | 72.09 | 25.99 | 22.48 | 9.05 | |
| 0.75 | 0.25 | 75 | 25 | 70.14 | 25.40 | 21.93 | 8.83 | |
| 0.70 | 0.30 | 70 | 30 | 68.20 | 24.82 | 21.39 | 8.61 | |
1
,
, Pc, Pb,
,
, and
, denote respectively mass flow rate of coal, mass flow rate of biomass, percent co-firing share of coal, percent co-firing share of biomass or co-firing ratio, energy input rate, useful heat inputs to steam cycle, and net power output of the plant.2B/RH, B/SD, B/CL, and B/RFD denote respectively bituminous coal/rice husk, bituminous coal/sawdust, bituminous coal/chicken litter, and bituminous coal/refuse derived fuel.
,
, Pc, Pb,
,
, and
, denote respectively mass flow rate of coal, mass flow rate of biomass, percent co-firing share of coal, percent co-firing share of biomass or co-firing ratio, energy input rate, useful heat inputs to steam cycle, and net power output of the plant.2B/RH, B/SD, B/CL, and B/RFD denote respectively bituminous coal/rice husk, bituminous coal/sawdust, bituminous coal/chicken litter, and bituminous coal/refuse derived fuel.
Table 7.
Overall system performance parameters for lignite/biomass blends based on a fixed fuel flow rate1.
| Fuel blend1 | Fuel flow rate | Co-firing share | Input | Output | ||||
|---|---|---|---|---|---|---|---|---|
![]() | ![]() | Pc | Pb(%) | Air (mol/s) | ![]() | ![]() | ![]() | |
| (kg/s) | (kg/s) | (%) | (MW) | (MW) | (MW) | |||
| Base | 1.00 | 0.00 | 100 | 0 | 54.53 | 20.07 | 17.00 | 6.84 |
| L/RH | 0.95 | 0.05 | 95 | 5 | 53.75 | 19.82 | 16.76 | 6.75 |
| 0.90 | 0.10 | 90 | 10 | 53.00 | 19.56 | 16.53 | 6.65 | |
| 0.85 | 0.15 | 85 | 15 | 52.25 | 19.31 | 16.29 | 6.56 | |
| 0.80 | 0.20 | 80 | 20 | 51.50 | 19.05 | 16.06 | 6.46 | |
| 0.75 | 0.25 | 75 | 25 | 50.75 | 18.80 | 15.82 | 6.37 | |
| 0.70 | 0.30 | 70 | 30 | 50.00 | 18.54 | 15.59 | 6.27 | |
| L/SD | 0.95 | 0.05 | 95 | 5 | 54.01 | 19.93 | 16.85 | 6.79 |
| 0.90 | 0.10 | 90 | 10 | 53.51 | 19.79 | 16.73 | 6.73 | |
| 0.85 | 0.15 | 85 | 15 | 53.02 | 19.65 | 16.58 | 6.67 | |
| 0.80 | 0.20 | 80 | 20 | 52.52 | 19.51 | 16.44 | 6.62 | |
| 0.75 | 0.25 | 75 | 25 | 52.03 | 19.37 | 16.29 | 6.56 | |
| 0.70 | 0.30 | 70 | 30 | 51.53 | 19.23 | 16.18 | 6.51 | |
| L/CL | 0.95 | 0.05 | 95 | 5 | 53.82 | 19.78 | 16.73 | 6.73 |
| 0.90 | 0.10 | 90 | 10 | 53.14 | 19.49 | 16.47 | 6.63 | |
| 0.85 | 0.15 | 85 | 15 | 52.47 | 19.20 | 16.20 | 6.52 | |
| 0.80 | 0.20 | 80 | 20 | 51.79 | 18.90 | 15.94 | 6.41 | |
| 0.75 | 0.25 | 75 | 25 | 51.12 | 18.61 | 15.65 | 6.31 | |
| 0.70 | 0.30 | 70 | 30 | 50.44 | 18.32 | 15.39 | 6.19 | |
| L/RFD | 0.95 | 0.05 | 95 | 5 | 53.83 | 19.90 | 16.85 | 6.78 |
| 0.90 | 0.10 | 90 | 10 | 53.15 | 19.73 | 16.67 | 6.71 | |
| 0.85 | 0.15 | 85 | 15 | 52.48 | 19.55 | 16.53 | 6.65 | |
| 0.80 | 0.20 | 80 | 20 | 51.80 | 19.38 | 16.35 | 6.58 | |
| 0.75 | 0.25 | 75 | 25 | 51.13 | 19.21 | 16.20 | 6.52 | |
| 0.70 | 0.30 | 70 | 30 | 50.45 | 19.04 | 16.03 | 6.45 | |
1L/RH: lignite/rice husk, L/SD: lignite/sawdust, L/CL: lignite/chicken litter, L/RFD: lignite/refuse derived fuel.
The decrease in energy input depends on the energy density or heating value of the biomass. Since, lignite has a lower heating value than bituminous coal, relatively smaller reductions in input and output parameters are observed for blends of lignite/biomass than bituminous coal/biomass. Moreover, chicken litter has the lowest heating value among the considered biomass fuels, so the largest decreases are observed for its blends. In contrast, sawdust has the highest heating of the considered biomass fuels, so the decreases in these parameters are the smallest for its blends. Compared to the baseline (100% coal firing), the energy input decreases by 14.93% and 8.72% for blends of bituminous coal/chicken litter and lignite/chicken litter respectively when the co-firing share of chicken litter (co-firing ratio) increases from 0% to 30%. The corresponding reductions are 14.12%, 11.68%, 12.39%, 7.62%, 4.18%, and 5.13% respectively for blends of bituminous coal/rice husk, bituminous coal/sawdust, bituminous coal/refuse derived fuel, lignite/rice husk, lignite/sawdust, and lignite/refuse derived fuel.
With less energy input, less air is needed. The decrease in air flow rate also depends on the oxygen and nitrogen contents of the biomass fuel. High oxygen content of biomass decreases the oxygen required for combustion, while high nitrogen content of biomass fuel further decreases the oxygen required for the oxidation of fuel nitrogen to nitric oxide and nitrogen dioxide. With respect to baseline, the air flow decreases by 15.15%, 13.23%, 14.61%, and 14.60% for blends of bituminous coal/rice husk, bituminous coal/sawdust, bituminous coal/chicken litter, and bituminous coal/refuse derived fuel respectively as the co-firing ratio increases from 0% to 30%. Corresponding reductions of 8.31%, 5.50%, 7.50%, and 7.48% are found in the air flow rate for blends of lignite/rice husk, lignite/sawdust, lignite/chicken litter, and lignite/refuse derived fuel.
It is also observed in Table 6 that about 87% of total energy supplied to the boiler is transferred to the steam cycle as useful heat, while around 40% of this useful heat is converted to power. Similarly, it is seen in Table 7 that about 85% of total energy supplied by lignite to the boiler is transferred to steam cycle as useful heat, while around 40% of this useful heat is converted to power. The decrease with co-firing in input parameters, leads to decreases in output parameters. With respect to the baseline, reductions of 14.83%, 12.46%, 15.67%, 13.07%, 8.29%, 4.82%, 9.47%, and 5.71% respectively are seen in useful heat output for blends of bituminous coal/rice husk, bituminous coal/sawdust, bituminous coal/chicken litter, bituminous coal/refuse derived fuel, lignite/rice husk, lignite/sawdust, lignite/chicken litter, and lignite/refuse derived fuel, at a 30% co-firing ratio. But, the corresponding power output decreases by 15.02%, 12.60%, 15.93%, 13.21%, 8.34%, 4.82%, 9.50%, and 5.71% respectively for blends of bituminous coal/rice husk, bituminous coal/sawdust, bituminous coal/chicken litter, bituminous coal/refuse derived fuel, lignite/rice husk, lignite/sawdust, lignite/chicken litter and lignite/refuse derived fuel, at a 30% co-firing ratio.
In case 2, the heat input to the steam cycle is kept constant, and the steam cycle conditions are fixed. Therefore, output parameters are same for all biomass fuels at all co-firing ratios, as can be seen from Table 8 and Table 9. But, energy input increases slightly with the addition of biomass to the fuel mixture. The increase in energy input is due to the losses associated with biomass moisture and ash that necessitates the provision of more biomass than coal to maintain a constant heat rate in the boiler.
Table 8 shows that the amount of additional biomass required to produce the same heat as can be produced by burning 1 kg/s of bituminous coal also depends on the energy content of the biomass. It can be seen in Table 8 that when the coal flow rate decreases to 0.70 kg/s, the mass flow rates of rice husk, sawdust, chicken litter, and refuse derived fuel respectively are is 0.60 kg/s, 0.52 kg/s, 0.64 kg/s, and 0.54 kg/s for blends of bituminous coal/rice husk, bituminous coal/sawdust, bituminous coal/chicken litter, and bituminous coal/rice husk. From Table 9, it is evident that the amounts of additional biomass required to produce same heat as can be produced by burning 1 kg/s of lignite are smaller for lignite and biomass co-firing than for bituminous coal and biomass co-firing. When the lignite flow rate decreases to 0.70 kg/s, the mass flow rate of chicken litter is 0.44 kg/s while that of rice husk, sawdust, and refuse derived fuel is 0.41 kg/s, 0.36 kg/s and 0.37 kg/s respectively. Coal and biomass flow rates for all blends for case 2 (fixed heat input to steam cycle) are compared in Figure 2.
A slight decrease in air flow rate relative to no co-firing is seen in Table 8 and Table 9 with the addition of biomass to the mixture for all fuel blends, except chicken litter blends. In case of bituminous coal/biomass blends, the oxygen required for combustion decreases with the addition of biomass due to higher oxygen content of all considered biomass fuels than bituminous coal. The addition of biomass fuels except chicken litter to fuel blends further decreases the oxygen required for oxidation of fuel nitrogen to nitric oxide and nitrogen dioxide as all considered biomass types except chicken litter contain less nitrogen than bituminous coal. For bituminous coal/chicken litter blend, the respective oxygen and nitrogen contents of chicken litter are 1.45 and 3.27 times that of bituminous coal. Therefore, additional oxygen for oxidation of the nitrogen is needed due to relatively high nitrogen of chicken litter. Hence, the air flow rate increases as the chicken litter fraction increases in the bituminous coal/chicken litter blend. Chicken litter contains less oxygen and more nitrogen than lignite, so relative to the baseline more oxygen is required for the combustion of lignite/biomass blends, resulting in increased air flow rates.
Table 8.
Overall system performance parameters for bituminous coal/biomass blends based on a fixed heat input to steam cycle.
| Fuel blend | Fuel flow rate | Co-firing share | Input | Output | ||||
|---|---|---|---|---|---|---|---|---|
![]() | ![]() | Pc | Pb (%) | Air (mol/s) | ![]() | ![]() | ![]() | |
| (kg/s) | (kg/s) | (%) | (MW) | (MW) | (MW) | |||
| Base | 1.00 | 0.00 | 100 | 0 | 79.86 | 28.30 | 24.65 | 9.92 |
| B/RH | 0.95 | 0.10 | 90.45 | 9.55 | 79.80 | 28.40 | 24.65 | 9.92 |
| 0.90 | 0.20 | 81.77 | 18.23 | 79.80 | 28.49 | 24.65 | 9.92 | |
| 0.85 | 0.30 | 73.85 | 26.15 | 79.70 | 28.58 | 24.65 | 9.92 | |
| 0.80 | 0.40 | 66.59 | 33.41 | 79.70 | 28.66 | 24.65 | 9.92 | |
| 0.75 | 0.50 | 59.91 | 40.09 | 79.70 | 28.75 | 24.65 | 9.92 | |
| 0.70 | 0.60 | 53.76 | 46.24 | 79.70 | 28.84 | 24.65 | 9.92 | |
| B/SD | 0.95 | 0.09 | 91.63 | 8.37 | 79.70 | 28.40 | 24.65 | 9.92 |
| 0.90 | 0.17 | 83.84 | 16.16 | 79.60 | 28.48 | 24.65 | 9.92 | |
| 0.85 | 0.26 | 76.56 | 23.44 | 79.50 | 28.57 | 24.65 | 9.92 | |
| 0.80 | 0.35 | 69.74 | 30.26 | 79.30 | 28.65 | 24.65 | 9.92 | |
| 0.75 | 0.43 | 63.36 | 36.64 | 79.20 | 28.73 | 24.65 | 9.92 | |
| 0.70 | 0.52 | 57.35 | 42.65 | 79.10 | 28.81 | 24.65 | 9.92 | |
| B/CL | 0.95 | 0.11 | 89.97 | 10.03 | 80.20 | 28.41 | 24.65 | 9.92 |
| 0.90 | 0.21 | 80.95 | 19.05 | 80.50 | 28.50 | 24.65 | 9.92 | |
| 0.85 | 0.32 | 72.79 | 27.21 | 80.90 | 28.59 | 24.65 | 9.92 | |
| 0.80 | 0.42 | 65.37 | 34.63 | 81.20 | 28.68 | 24.65 | 9.92 | |
| 0.75 | 0.53 | 58.60 | 41.40 | 81.60 | 28.78 | 24.65 | 9.92 | |
| 0.70 | 0.64 | 52.40 | 47.60 | 82.00 | 28.87 | 24.65 | 9.92 | |
| B/RFD | 0.95 | 0.09 | 91.38 | 8.62 | 79.50 | 28.39 | 24.65 | 9.92 |
| 0.90 | 0.18 | 83.40 | 16.60 | 79.20 | 28.46 | 24.65 | 9.92 | |
| 0.85 | 0.27 | 75.97 | 24.03 | 78.90 | 28.54 | 24.65 | 9.92 | |
| 0.80 | 0.36 | 69.05 | 30.95 | 78.60 | 28.61 | 24.65 | 9.92 | |
| 0.75 | 0.45 | 62.59 | 37.41 | 78.20 | 28.68 | 24.65 | 9.92 | |
| 0.70 | 0.54 | 56.55 | 43.45 | 77.90 | 28.76 | 24.65 | 9.92 | |
Table 9.
Overall system performance parameters for lignite/biomass blends based on a fixed heat input to steam cycle.
| Fuel blend | Fuel flow rate | Co-firing share | Input | Output | ||||
|---|---|---|---|---|---|---|---|---|
![]() | ![]() | Pc | Pb(%) | Air (mol/s) | ![]() | ![]() | ![]() | |
| (kg/s) | (kg/s) | (%) | (MW) | (MW) | (MW) | |||
| Base | 1.00 | 0.00 | 100 | 0 | 54.53 | 20.07 | 17.00 | 6.84 |
| L/RH | 0.95 | 0.07 | 93.27 | 6.73 | 54.51 | 20.10 | 17.00 | 6.84 |
| 0.90 | 0.14 | 86.74 | 13.26 | 54.49 | 20.13 | 17.00 | 6.84 | |
| 0.85 | 0.21 | 80.44 | 19.56 | 54.48 | 20.16 | 17.00 | 6.84 | |
| 0.80 | 0.28 | 74.36 | 25.64 | 54. 47 | 20.19 | 17.00 | 6.84 | |
| 0.75 | 0.34 | 68.50 | 31.50 | 54.46 | 20.22 | 17.00 | 6.84 | |
| 0.70 | 0.41 | 62.84 | 37.16 | 54.45 | 20.26 | 17.00 | 6.84 | |
| L/SD | 0.95 | 0.06 | 94.12 | 5.88 | 54.42 | 20.09 | 17.00 | 6.84 |
| 0.90 | 0.12 | 88.31 | 11.69 | 54.36 | 20.12 | 17.00 | 6.84 | |
| 0.85 | 0.18 | 82.62 | 17.38 | 54.30 | 20.15 | 17.00 | 6.84 | |
| 0.80 | 0.24 | 77.03 | 22.97 | 54.25 | 20.18 | 17.00 | 6.84 | |
| 0.75 | 0.30 | 71.54 | 28.46 | 54.19 | 20.21 | 17.00 | 6.84 | |
| 0.70 | 0.36 | 66.16 | 33.84 | 54.13 | 20.24 | 17.00 | 6.84 | |
| L/CL | 0.95 | 0.07 | 92.92 | 7.08 | 54.74 | 20.10 | 17.00 | 6.84 |
| 0.90 | 0.15 | 86.10 | 13.90 | 55.01 | 20.13 | 17.00 | 6.84 | |
| 0.85 | 0.22 | 79.57 | 20.43 | 55.28 | 20.17 | 17.00 | 6.84 | |
| 0.80 | 0.29 | 73.31 | 26.69 | 55.54 | 20.21 | 17.00 | 6.84 | |
| 0.75 | 0.36 | 67.32 | 32.68 | 55.81 | 20.24 | 17.00 | 6.84 | |
| 0.70 | 0.44 | 61.56 | 38.44 | 56.08 | 20.28 | 17.00 | 6.84 | |
| L/RFD | 0.95 | 0.06 | 93.95 | 6.05 | 54.29 | 20.09 | 17.00 | 6.84 |
| 0.90 | 0.12 | 87.99 | 12.01 | 54.09 | 20.11 | 17.00 | 6.84 | |
| 0.85 | 0.18 | 82.16 | 17.84 | 53.89 | 20.13 | 17.00 | 6.84 | |
| 0.80 | 0.25 | 76.46 | 23.54 | 53.70 | 20.15 | 17.00 | 6.84 | |
| 0.75 | 0.31 | 70.89 | 29.11 | 53.50 | 20.18 | 17.00 | 6.84 | |
| 0.70 | 0.37 | 65.44 | 34.56 | 53.30 | 20.20 | 17.00 | 6.84 | |
Figure 2.
Comparison of coal and biomass flow rates based on a fixed heat input to steam cycle.
Figure 2.
Comparison of coal and biomass flow rates based on a fixed heat input to steam cycle.

5.2. Effect of Co-firing on Energy Losses
Energy losses, or waste energy emissions to the environment, associated with the boiler are due to moisture in fuel, exit flue gases, ash, unburned combustibles, and radiation and convection from the furnace exterior. The main energy loss for the steam cycle components is heat rejection by the condenser. Table 10 and Table 11 list energy losses of the system for bituminous coal/biomass blends and lignite/biomass blends respectively based on a fixed fuel flow rate. Overall plant energy losses are seen in Table 10 to be about 65% of the energy input for 100% bituminous coal firing. Around 53% energy loss is occurred in the condenser, energy losses associated with the boiler and flue gases are about 13% and 6% of the energy input respectively. The energy loss due to ash is negligible, whereas the energy loss due to moisture is about 4% of the energy input. Heat losses due to unburned combustibles and radiation and convection are 3% of energy input, as assumed. In case of 100% lignite firing, the overall plant energy losses are about 68% of the energy input and 50% of the energy losses occur in the condenser (see Table 11). The energy loss associated with the boiler is about 18% of the energy input. Since, lignite contains more moisture than bituminous coal; the energy loss due to moisture for lignite is greater than for bituminous coal. It is also found that energy losses due to flue gases and ash are smaller for lignite than bituminous coal. Energy losses with flue gas and moisture are found to be around 5.5% and 10% of the energy input respectively.
Energy loss due to fuel moisture is seen in Table 10 to increase with increasing biomass content for all blends except bituminous coal/refuse derived fuel. This observation is attributable to the fact that all considered biomass types except refuse derived fuel contain more moisture than bituminous coal. The energy loss associated with ash is also observed to increase with an increase in biomass content for blends of bituminous coal/rice husk, bituminous coal/chicken litter, and bituminous coal/refuse derived fuel. However, energy loss with the sensible heat of ash decreases with co-firing ratio for the bituminous coal/sawdust blend due to the lower ash content of sawdust than bituminous coal.
Table 10.
Energy losses for bituminous coal/biomass blends based on a fixed fuel flow rate1.
| Fuel blend | Co-firing share (%) | Energy loss rate (MW) | |||||
|---|---|---|---|---|---|---|---|
| Pc | Pb | M | FG | Ash | ![]() | ![]() | |
| Base | 100 | 0 | 1.237 | 1.630 | 0.021 | 0.850 | 14.52 |
| B/RH | 95 | 5 | 1.257 | 1.590 | 0.022 | 0.830 | 14.16 |
| 90 | 10 | 1.277 | 1.549 | 0.022 | 0.810 | 13.80 | |
| 85 | 15 | 1.297 | 1.509 | 0.023 | 0.790 | 13.44 | |
| 80 | 20 | 1.316 | 1.468 | 0.023 | 0.770 | 13.08 | |
| 75 | 25 | 1.336 | 1.428 | 0.024 | 0.750 | 12.71 | |
| 70 | 30 | 1.356 | 1.388 | 0.024 | 0.730 | 12.34 | |
| B/SD | 95 | 5 | 1.297 | 1.595 | 0.020 | 0.833 | 14.23 |
| 90 | 10 | 1.356 | 1.560 | 0.019 | 0.817 | 13.92 | |
| 85 | 15 | 1.416 | 1.525 | 0.018 | 0.800 | 13.61 | |
| 80 | 20 | 1.475 | 1.490 | 0.017 | 0.784 | 13.30 | |
| 75 | 25 | 1.534 | 1.454 | 0.016 | 0.767 | 12.99 | |
| 70 | 30 | 1.594 | 1.419 | 0.015 | 0.750 | 12.68 | |
| B/CL | 95 | 5 | 1.249 | 1.590 | 0.024 | 0.829 | 14.14 |
| 90 | 10 | 1.261 | 1.551 | 0.026 | 0.808 | 13.76 | |
| 85 | 15 | 1.273 | 1.511 | 0.028 | 0.787 | 13.39 | |
| 80 | 20 | 1.285 | 1.471 | 0.030 | 0.765 | 12.99 | |
| 75 | 25 | 1.297 | 1.431 | 0.033 | 0.744 | 12.61 | |
| 70 | 30 | 1.308 | 1.392 | 0.035 | 0.723 | 12.23 | |
| B/RDF | 95 | 5 | 1.209 | 1.591 | 0.023 | 0.832 | 14.21 |
| 90 | 10 | 1.180 | 1.552 | 0.024 | 0.815 | 13.88 | |
| 85 | 15 | 1.151 | 1.513 | 0.026 | 0.797 | 13.56 | |
| 80 | 20 | 1.123 | 1.473 | 0.028 | 0.780 | 13.25 | |
| 75 | 25 | 1.094 | 1.434 | 0.029 | 0.762 | 12.92 | |
| 70 | 30 | 1.066 | 1.395 | 0.031 | 0.745 | 12.61 | |
1M, FG,
, and
represent respectively energy loss rate due to moisture, energy loss rate due to exit flue gases, heat loss due to unburned combustibles and radiation and convection from the exterior surface of boiler, and energy loss in condenser.
, and
represent respectively energy loss rate due to moisture, energy loss rate due to exit flue gases, heat loss due to unburned combustibles and radiation and convection from the exterior surface of boiler, and energy loss in condenser.Energy losses with stack gases are observed in Table 10 to decrease with increasing biomass content in a fuel blend. This is due to decrease in both furnace exit gas temperature and mass flow rate of flue gases. Due to the low temperature of product gas, less heat is transferred to the environment. Whereas increasing biomass fraction in a blend decreases the overall flue gas mass flow rate which results in a further decrease in heat flow to the environment. With respect to base case of 100% coal, the energy loss through stack gas decreases by 14.85%, 12.94%, 14.60%, and 14.42% respectively for blends of bituminous coal/rice husk, bituminous coal/sawdust, bituminous coal/chicken litter, and bituminous coal/refuse derived fuel, at a 30% co-firing ratio. Furthermore, due to a decrease in energy input with an increase of biomass content, the energy losses due to unburned combustibles, and radiation and convection, also decrease. With less energy input, less steam is produced, so heat loss from the condenser decreases with an increase of biomass in the blend.
Table 11.
Energy losses for lignite/biomass blends based on a fixed fuel flow rate.
| Fuel blend | Co-firing share (%) | Energy loss rate (MW) | |||||
|---|---|---|---|---|---|---|---|
| Pc | Pb | M | FG | Ash | ![]() | ![]() | |
| Base | 100 | 0 | 1.967 | 1.126 | 0.017 | 0.602 | 10.01 |
| L/RH | 95 | 5 | 1.950 | 1.111 | 0.018 | 0.595 | 9.88 |
| 90 | 10 | 1.933 | 1.095 | 0.018 | 0.587 | 9.74 | |
| 85 | 15 | 1.917 | 1.080 | 0.019 | 0.579 | 9.60 | |
| 80 | 20 | 1.900 | 1.065 | 0.020 | 0.572 | 9.46 | |
| 75 | 25 | 1.883 | 1.050 | 0.021 | 0.564 | 9.33 | |
| 70 | 30 | 1.867 | 1.035 | 0.021 | 0.556 | 9.19 | |
| L/SD | 95 | 5 | 1.990 | 1.116 | 0.016 | 0.598 | 9.93 |
| 90 | 10 | 2.013 | 1.106 | 0.015 | 0.594 | 9.86 | |
| 85 | 15 | 2.036 | 1.096 | 0.014 | 0.590 | 9.77 | |
| 80 | 20 | 2.059 | 1.086 | 0.014 | 0.585 | 9.69 | |
| 75 | 25 | 2.082 | 1.076 | 0.013 | 0.581 | 9.60 | |
| 70 | 30 | 2.105 | 1.066 | 0.012 | 0.577 | 9.53 | |
| L/CL | 95 | 5 | 1.942 | 1.111 | 0.020 | 0.593 | 9.86 |
| 90 | 10 | 1.918 | 1.097 | 0.022 | 0.585 | 9.70 | |
| 85 | 15 | 1.893 | 1.082 | 0.025 | 0.576 | 9.55 | |
| 80 | 20 | 1.868 | 1.068 | 0.027 | 0.567 | 9.39 | |
| 75 | 25 | 1.844 | 1.053 | 0.030 | 0.558 | 9.22 | |
| 70 | 30 | 1.819 | 1.039 | 0.032 | 0.550 | 9.07 | |
| L/RFD | 95 | 5 | 1.902 | 1.112 | 0.019 | 0.597 | 9.93 |
| 90 | 10 | 1.837 | 1.098 | 0.021 | 0.592 | 9.82 | |
| 85 | 15 | 1.772 | 1.084 | 0.022 | 0.587 | 9.74 | |
| 80 | 20 | 1.707 | 1.070 | 0.024 | 0.581 | 9.64 | |
| 75 | 25 | 1.642 | 1.056 | 0.026 | 0.576 | 9.55 | |
| 70 | 30 | 1.577 | 1.042 | 0.028 | 0.571 | 9.45 | |
It is evident from Table 11 that energy loss due to moisture decreases with increase of biomass for all lignite blends except lignite/sawdust. Since the selected lignite has higher moisture content than all considered biomass types except sawdust, the moisture loss decreases with increasing of biomass co-firing for blends of lignite/rice husk, lignite/refuse derived fuel, and lignite/chicken litter. The largest decreases are observed for the lignite/refuse derived fuel blend due to the fact that refuse derived fuel has the lowest moisture content of the considered biomass fuels. At 30% co-firing ratio, the energy loss due to moisture decreases by 19.82% with respect to base coal case for the lignite/refuse derived fuel blend. Similar to the bituminous coal/biomass blends, the energy loss with ash also increases with increasing biomass co-firing ratio for all lignite/biomass blends except lignite/sawdust, as can be seen from Table 11. For the lignite/chicken litter blend, the energy loss with ash increases by 64% when the co-firing ratio increases from 0% to 30%. Further, the energy loss with flue gases decreases with increasing biomass co-firing for all lignite/biomass blends. The energy loss with exhaust gas decreases by 8.09%, 5.33%, 7.73%, and 7.46% for blends of lignite/rice husk, lignite/sawdust, lignite/chicken litter, and lignite/refuse derived fuel as the co-firing ratio increases from 0% to 30%.
The effects of co-firing on energy losses for bituminous coal/biomass and lignite/biomass blends, based on a fixed heat input to steam cycle are shown in Table 12 and Table 13 respectively.
Table 12.
Energy losses for bituminous coal/biomass blends based on a fixed heat input to steam cycle.
| Fuel blend | Co-firing share (%) | Energy loss rate (MW) | |||||
|---|---|---|---|---|---|---|---|
| Pc | Pb | M | FG | Ash | ![]() | ![]() | |
| Base | 100.00 | 0.00 | 1.237 | 1.630 | 0.021 | 0.850 | 14.52 |
| B/RH | 90.45 | 9.55 | 1.338 | 1.631 | 0.024 | 0.852 | 14.52 |
| 81.77 | 18.23 | 1.44 | 1.632 | 0.028 | 0.855 | 14.52 | |
| 73.85 | 26.15 | 1.542 | 1.633 | 0.032 | 0.857 | 14.52 | |
| 66.59 | 33.41 | 1.644 | 1.634 | 0.035 | 0.860 | 14.52 | |
| 59.91 | 40.09 | 1.746 | 1.635 | 0.039 | 0.863 | 14.52 | |
| 53.76 | 46.24 | 1.848 | 1.636 | 0.044 | 0.865 | 14.52 | |
| B/SD | 91.63 | 8.37 | 1.384 | 1.628 | 0.021 | 0.852 | 14.52 |
| 83.84 | 16.16 | 1.533 | 1.627 | 0.020 | 0.855 | 14.52 | |
| 76.56 | 23.44 | 1.681 | 1.626 | 0.020 | 0.857 | 14.52 | |
| 69.74 | 30.26 | 1.83 | 1.625 | 0.019 | 0.859 | 14.52 | |
| 63.36 | 36.64 | 1.979 | 1.624 | 0.019 | 0.862 | 14.52 | |
| 57.35 | 42.65 | 2.127 | 1.623 | 0.018 | 0.864 | 14.52 | |
| B/CL | 89.97 | 10.03 | 1.330 | 1.636 | 0.029 | 0.852 | 14.52 |
| 80.95 | 19.05 | 1.424 | 1.643 | 0.037 | 0.855 | 14.52 | |
| 72.79 | 27.21 | 1.519 | 1.650 | 0.046 | 0.858 | 14.52 | |
| 65.37 | 34.63 | 1.613 | 1.657 | 0.055 | 0.861 | 14.52 | |
| 58.60 | 41.40 | 1.708 | 1.664 | 0.065 | 0.863 | 14.52 | |
| 52.40 | 47.60 | 1.803 | 1.671 | 0.075 | 0.866 | 14.52 | |
| B/RDF | 91.38 | 8.62 | 1.234 | 1.624 | 0.026 | 0.852 | 14.52 |
| 83.40 | 16.60 | 1.232 | 1.618 | 0.031 | 0.854 | 14.52 | |
| 75.97 | 24.03 | 1.23 | 1.613 | 0.036 | 0.856 | 14.52 | |
| 69.05 | 30.95 | 1.228 | 1.607 | 0.041 | 0.858 | 14.52 | |
| 62.59 | 37.41 | 1.226 | 1.601 | 0.047 | 0.861 | 14.52 | |
| 56.55 | 43.45 | 1.224 | 1.596 | 0.053 | 0.863 | 14.52 | |
Table 13.
Energy losses for lignite/biomass blends based on a fixed heat input to steam cycle.
| Fuel blend | Co-firing share (%) | Energy loss rate (MW) | |||||
|---|---|---|---|---|---|---|---|
| Pc | Pb | M | FG | Ash | ![]() | ![]() | |
| Base | 100.00 | 0.00 | 1.967 | 1.126 | 0.017 | 0.602 | 10.01 |
| L/RH | 93.27 | 6.73 | 1.980 | 1.127 | 0.019 | 0.603 | 10.01 |
| 86.74 | 13.26 | 1.995 | 1.128 | 0.020 | 0.604 | 10.01 | |
| 80.44 | 19.56 | 2.010 | 1.129 | 0.022 | 0.605 | 10.01 | |
| 74.36 | 25.64 | 2.024 | 1.130 | 0.024 | 0.606 | 10.01 | |
| 68.50 | 31.50 | 2.039 | 1.131 | 0.026 | 0.607 | 10.01 | |
| 62.84 | 37.16 | 2.054 | 1.132 | 0.028 | 0.608 | 10.01 | |
| L/SD | 94.12 | 5.88 | 2.012 | 1.125 | 0.016 | 0.603 | 10.01 |
| 88.31 | 11.69 | 2.059 | 1.124 | 0.016 | 0.604 | 10.01 | |
| 82.62 | 17.38 | 2.106 | 1.123 | 0.015 | 0.605 | 10.01 | |
| 77.03 | 22.97 | 2.153 | 1.122 | 0.014 | 0.606 | 10.01 | |
| 71.54 | 28.46 | 2.200 | 1.121 | 0.013 | 0.606 | 10.01 | |
| 66.16 | 33.84 | 2.246 | 1.120 | 0.013 | 0.607 | 10.01 | |
| L/CL | 92.92 | 7.08 | 1.975 | 1.130 | 0.022 | 0.603 | 10.01 |
| 86.10 | 13.90 | 1.984 | 1.135 | 0.026 | 0.604 | 10.01 | |
| 79.57 | 20.43 | 1.994 | 1.139 | 0.031 | 0.605 | 10.01 | |
| 73.31 | 26.69 | 2.003 | 1.144 | 0.036 | 0.606 | 10.01 | |
| 67.32 | 32.68 | 2.012 | 1.149 | 0.041 | 0.607 | 10.01 | |
| 61.56 | 38.44 | 2.022 | 1.153 | 0.047 | 0.608 | 10.01 | |
| L/RFD | 93.95 | 6.05 | 1.909 | 1.121 | 0.020 | 0.603 | 10.01 |
| 87.99 | 12.01 | 1.852 | 1.117 | 0.022 | 0.603 | 10.01 | |
| 82.16 | 17.84 | 1.795 | 1.113 | 0.025 | 0.604 | 10.01 | |
| 76.46 | 23.54 | 1.738 | 1.109 | 0.028 | 0.605 | 10.01 | |
| 70.89 | 29.11 | 1.680 | 1.105 | 0.031 | 0.605 | 10.01 | |
| 65.44 | 34.56 | 1.623 | 1.101 | 0.034 | 0.606 | 10.01 | |
The energy loss with flue gases is observed in Table 12 and Table 13 to increase for rice husk and chicken litter blends and to decrease for sawdust and refuse derived fuel blends. Because of the lower overall mass flow rate of flue gases and lower furnace exit gas temperatures, the energy loss decreases for refuse derived fuel and sawdust blends, as biomass content in the blend increases. However, for rice husk and chicken litter blends, the increased mass flow rate of flue gases results in an increase in energy losses through the stack. This trend again is dependent on both exit flue gas composition and furnace exit gas temperature. From the composition of flue gases, it is found that the net flue gas mass flow rate increases for rice husk and chicken litter blends, while that for sawdust and refuse derived fuel blends decreases with an increase of biomass in the blend. Among the considered biomass fuels, sawdust has the lowest nitrogen content, so the amount of inert nitrogen in the products is also smallest for sawdust blends compared to other blends. The amounts of nitric oxide, nitrogen dioxide, and sulphur dioxide are also smallest for sawdust blends. However, these oxides are negligible in quantity compared to other flue gases, so they affect the overall composition of the flue gases negligibly. For sawdust blends, the decrease in the mass flow rate of nitrogen is observed to be slightly greater than the increase in mass flow rate of other flue gases at all co-firing ratios. Since the temperature of flue gases leaving the combustor also decrease as the amount of sawdust increases in the blend, the energy loss with stack gas decreases slightly for sawdust blends as sawdust content in the blend increases. Similarly, the nitrogen produced for refuse derived fuel blends is smaller than that of rice husk and chicken litter blends at all co-firing ratios. The amount of carbon dioxide produced is also smaller for refuse derived fuel blends at all co-firing ratios with respect to the base coal case. Because of the lower overall mass flow rate of flue gases and the low furnace exit gas temperature, the energy loss with the flue gases decreases for the refuse derived fuel blends with increasing content of refuse derived fuel. For the rice husk and chicken litter blends, the increased mass flow rate of flue gases results in an increase in energy loss through the stack with increasing co-firing ratio.
The trends for energy losses due to ash and moisture for case 2 are the similar as for case 1. However, the magnitudes of the increases or decreases in these losses are found to be larger for case 2 due to the larger amounts of biomass input to the boiler. For the lignite/rice husk blend, for example, the energy loss with moisture increases by 4.42% when the coal flow rate decreases from 1.00 kg/s to 0.70 kg/s (which corresponds to a 37.16% co-firing ratio). Furthermore, due to the increase in energy input, the energy losses due to unburned combustibles as well as radiation and convection increase with increasing biomass content in the blend.
5.3. Effect of Co-firing on Efficiencies
The effect of co-firing on boiler energy efficiency based on a fixed fuel flow rate is illustrated in Figure 3 and Figure 4.
It can be seen from Figure 3 that the boiler efficiency decreases as biomass proportion increases. For all blends, the efficiency decreases by less than 1% at a 30% co-firing ratio with respect to the base coal case. The reduction in efficiency is affected by the heating value, moisture content, and ash content of biomass. If the heating value of biomass is low, the energy input is also low. Also, a high biomass moisture content implies that part of heat supplied is required to vaporize the moisture, while a high biomass ash content results in more sensible heat leaving the combustion chamber with ash. Among the considered biomass fuels, chicken litter has the lowest heating value and the highest ash content. It also contains more moisture than bituminous coal. Therefore, the greatest efficiency reductions in boiler energy efficiency occur for the bituminous coal/chicken litter and lignite/chicken litter blends. When the co-firing ratio increases from 0% to 30%, the boiler energy efficiency decreases from 87.01% to 86.06% for the bituminous coal/chicken litter blend and from 84.69% to 84.01% for the lignite/chicken litter blend. The boiler energy efficiency decrease is the smallest for the refuse derived fuel blends. In comparison with the 100% coal case, the boiler energy efficiency decreases at a 30% co-firing ratio from 87.01% to 86.18% for the bituminous coal/refuse derived fuel blend and from 84.70% to 84.19% for the lignite/refuse derived fuel blend.
It is evident from Figure 4 that the trends for boiler energy efficiency based on a fixed heat input to steam cycle are similar as for case 1, but the magnitude of the efficiency decrease is greater than for case 1 because of the increased fuel input to boiler with increased biomass co-firing. The decline in boiler energy efficiency with co-firing can be seen in Figure 4 to be the greatest for chicken litter blends. This is due to the fact that chicken litter has the lowest heating value of the considered biomass types, causing the highest amount of chicken litter to be needed to produce the equivalent heat as the combustion of 1 kg/s of coal. The boiler energy efficiency is 85.38% for the bituminous coal/chicken litter blend and 83.83% for lignite/chicken litter blend for a coal mass flow rate of 0.70 kg/s, while the corresponding boiler energy efficiencies are 85.71% for the bituminous coal/refuse derived fuel blend and 84.15% for lignite/refuse derived.
Figure 3.
Effect of co-firing on boiler energy efficiency based on a fixed fuel flow rate.
Figure 3.
Effect of co-firing on boiler energy efficiency based on a fixed fuel flow rate.

Figure 4.
Effect of co-firing on boiler energy efficiency based on a fixed heat input to steam cycle.
Figure 4.
Effect of co-firing on boiler energy efficiency based on a fixed heat input to steam cycle.

The overall plant energy efficiency also decreases as the biomass proportion increases, as is shown in Figure 5 and Figure 6.
Figure 5.
Effect of co-firing on plant energy efficiency based on a fixed fuel flow rate.
Figure 5.
Effect of co-firing on plant energy efficiency based on a fixed fuel flow rate.

Figure 6.
Effect of co-firing on plant energy efficiency based on a fixed heat input to steam cycle.
Figure 6.
Effect of co-firing on plant energy efficiency based on a fixed heat input to steam cycle.

The trends for plant energy efficiency are similar as those observed for the boiler energy efficiency. In case of a fixed fuel flow rate, the plant energy efficiency decreases from 35.02% to 34.65%, 34.66%, 34.61%, and 34.69% for blends of bituminous coal/rice husk, bituminous coal/sawdust, bituminous coal/chicken litter, and bituminous coal/refuse derived fuel respectively, when the co-firing ratio increase from 0% to 30%. Similarly, the plant energy efficiency decreases from 34.08% for the base coal case to 33.82%, 33.85%, 33.79%, and 33.88% respectively for blends of lignite/rice husk, lignite/sawdust, lignite/chicken litter, and lignite/refuse derived fuel, at a 30% co-firing ratio.
The efficiency declines are greater in case of a fixed heat input to steam cycle than in case of a fixed fuel flow rate. At a coal feed rate of 0.70 kg/s, energy efficiency decreases to 34.40%, 34.43%, 34.35%, and 34.49% respectively for blends of bituminous coal/rice husk, bituminous coal/sawdust, bituminous coal/chicken litter, and bituminous coal/refuse derived fuel. Likewise, the plant energy efficiency decreases to 33.76%, 33.79%, 33.73%, and 33.86% respectively for blends of lignite/rice husk, lignite/sawdust, lignite/chicken litter, and lignite/refuse derived fuel, when the coal flow rate decreases to 0.70 kg/s.
6. Conclusions
This investigation of the performance of a biomass/coal co-firing power generation system indicates that the addition of biomass in a fuel blend decreases the energy input and air flow rate to the plant when the fuel flow rate is constant. The reduction in energy input depends on the heating value of the biomass. Among the considered biomass fuels, chicken litter has the lowest heating value and, correspondingly, the largest decreases in energy input are observed for its blends. In contrast, the smallest reductions in energy input are found for sawdust blends because they exhibit the highest heating values among the considered biomass types. The decrease in air flow rate depends on the energy input as well as the oxygen and nitrogen contents of the biomass fuel. The air flow rate decreases the most for rice husk blends and the least for sawdust blends. The output parameters (heat produced in the boiler and net work output) also decrease with co-firing due to a decrease in input parameters. The largest and smallest decreases in output parameters respectively are for chicken litter and sawdust blends.
In the case of a fixed heat input to steam cycle, the output parameters are fixed for all biomass fuels at all co-firing ratios. However, the addition of biomass to the fuel blend leads to slight increases in energy input. The increase in energy input is attributable to the losses associated with biomass moisture and ash. Furthermore, the air flow rate decreases slightly with co-firing for all fuel blends except chicken litter blends. The reduction in air flow rate is associated with the higher oxygen and lower nitrogen contents of biomass fuels relative to coals, which reduces the oxygen required for combustion.
In both cases, the energy loss due to moisture increases for all bituminous coal/biomass blends except bituminous coal/refuse derived fuel. The largest increase in energy loss due to moisture is observed for bituminous coal/sawdust because sawdust exhibits the highest moisture content among the considered biomass fuels. On the other hand, the energy loss due to moisture decreases with biomass for all lignite/biomass blends except lignite/sawdust. The largest reduction is found for lignite/refuse derived fuel due to refuse derived fuel having the lowest moisture content among the considered biomass fuels.
The energy loss with ash, increases with biomass co-firing for all blends except sawdust blends. Co-firing of chicken litter results in the highest energy loss through ash due to the fact that the ash content of chicken litter is the highest of the selected biomass fuels.
The energy loss through stack gas decreases for all blends in case 1 due to the decrease in both furnace exit gas temperature and overall mass flow rate of flue gases. For case 2, however, the energy loss through stack gas increases for blends of rice husk and chicken litter and decreases for blends of refuse derived fuel and sawdust.
For a biomass/coal co-firing power plant, the energy efficiencies of the boiler and overall plant decrease as the amount of biomass co-firing increases. For all biomass fuels considered, the reduction in energy efficiency is relatively small at low co-firing ratios (5-10% on a mass basis).
From a thermodynamic perspective alone, co-firing of biomass is thus not worthwhile. However, the efficiency decline can be offset by the benefits of biomass co-firing, which include enhanced plant economics, reduced environmental emissions and substitution of fossil fuels with renewable energy sources. Further research into these parameters appears to be merited, so that a holistic appreciation of the impact of biomass co-firing with coal can be attained.
Acknowledgments
The authors are grateful for the financial support of the Natural Sciences and Engineering Research Council of Canada.
References
- International Energy Agency. Publications: CO2 Emissions from Fuel Combustion 2010 – Highlights. Available online: http://www.iea.org/co2highlights/CO2highlights.pdf (accessed on 16 February 2011).
- World Coal Association. Where is Coal Found. Available online: http://www.worldcoal.org/coal/what-is-coal/ (accessed on 27 January 2011).
- World Coal Association. Coal and Electricity. Available online: http://www.worldcoal.org/coal/uses-of-coal/coal-electricity/ (accessed on 27 January 2011).
- Demirbas, A. Sustainable Co-firing of Biomass with Coal. Energ. Convers. Manage. 2003, 44, 1465–1479. [Google Scholar]
- Savolainen, K. Co-firing of Biomass in Coal-fired Utility Boilers. Appl. Energ. 2003, 74, 369–381. [Google Scholar]
- Pronobis, M. The Influence of Biomass Co-Combustion on Boiler Fouling and Efficiency. Fuel 2006, 85, 474–480. [Google Scholar]
- Spliethoff, H.; Hein, K.R.G. Effect of Co-combustion of Biomass on Emissions in Pulverized Fuel Furnaces. Fuel Process. Technol. 1998, 54, 189–205. [Google Scholar]
- Skodras, G.; Grammelis, P.; Samaras, P.; Vourliotis, P.; Kakaras, E.; Sakellaropoulos, G.P. Emissions Monitoring during Coal Waste Wood Co-combustion in an Industrial Steam Boiler. Fuel 2002, 81, 547–554. [Google Scholar]
- Ye, T.H.; Azevedo, J.; Costa, M.; Semiao, V. Co-combustion of Pulverized Coal, Pine Shells, and Textile Wastes in a Propane-Fired Furnace: Measurements and Predictions. Combust. Sci. Technol. 2004, 176, 2071–2104. [Google Scholar]
- Gani, A.; Morishita, K.; Nishikawa, K.; Naruse, I. Characteristics of Co-combustion of Low-Rank Coal with Biomass. Energ. Fuel. 2005, 19, 1652–1659. [Google Scholar]
- Kruczek, H.; Raczka, P.; Tatarek, A. The Effect of Biomass on Pollutant Emission and Burnout in Co-combustion with Coal. Combust. Sci. Technol. 2006, 178, 1511–1539. [Google Scholar]
- Chao, C.Y.H.; Kwong, P.C.W.; Wang, J.H.; Cheung, C.W.; Kendall, G. Co-firing Coal with Rice Husk and Bamboo and the Impact on Particulate Matters and Associated Polycyclic Aromatic Hydrocarbon Emissions. Bioresoure Technol. 2008, 99, 83–93. [Google Scholar]
- Kwong, P.C.W.; Chao, C.Y.H.; Wang, J.H.; Cheung, C.W.; Kendall, G. Co-combustion Performance of Coal with Rice Husks and Bamboo. Atmos. Environ. 2007, 41, 7462–7472. [Google Scholar]
- Casaca, C.; Costa, M. Co-combustion of Biomass in a Natural Gas-fired Furnace. Combust. Sci. Technol. 2003, 175, 1953–1977. [Google Scholar]
- Lawrence, B.; Annamalai, K.; Sweeten, J.M.; Heflin, K. Co-firing Coal and Dairy Biomass in a 29 kWt Furnace. Appl. Energ. 2009, 86, 2359–2372. [Google Scholar]
- Patumsawad, S.; Cliffe, K.R. Experimental Study on Fludized Bed Combustion of High Moisture Municipal Solid Waste. Energ. Convers. Manage. 2002, 43, 2329–2340. [Google Scholar]
- Demirbas, A. Co-firing Coal and Municipal Solid Waste. Energ. Source. Part A 2008, 30, 361–369. [Google Scholar]
- Abbas, T.; Costen, P.; Kandamby, N.H.; Lockwood, F.C. The Influence of Burner Injection Mode on Pulverized Coal and Biomass Co-fired Flames. Combust.Flame 1994, 99, 617–625. [Google Scholar]
- Backreedy, R.I.; Fletcher, L.M.; Jones, J.M.; Ma, L.; Pourkashanian, M.; Williams, A. Co-firing Pulverized Coal and Biomass: A Modelling Approach. P. Combust. Inst. 2005, 30, 2955–2964. [Google Scholar]
- Doshi, V.; Vuthaluru, H.B.; Korbee, R.; Kiel, J.H.A. Development of Modeling Approach to Predict Ash Formation during Co-firing of Coal and Biomass. Fuel Process. Technol. 2009, 90, 1148–1156. [Google Scholar]
- Ghenai, C.; Janajreh, I. CFD Analysis of the Effects of Co-firing Biomass with Coal. Energ. Convers. Manage. 2010, 51, 1694–1701. [Google Scholar]
- Dong, C.; Yang, Y.; Yang, R.; Zhang, J. Numerical Modeling of the Gasification based Co-firing in a 600 MW Pulverized Coal Boiler. Appl. Energ. 2010, 87, 2838–2834. [Google Scholar]
- De, S.; Assadi, M. Impact of Biomass Co-firing with Coal in Power Plants: A Techno-economic Assessment. Biomass Bioenerg. 2009, 33, 283–293. [Google Scholar]
- Basu, P.; Butler, J.; Leon, M.A. Biomass Co-firing Options on the Emissions Reduction and Electricity Generation Costs in Coal-fired Power Plants. Renew. Energ. 2011, 36, 282–288. [Google Scholar]
- Wang, X.; Tan, H.; Niu, Y.; Pourkashanian, M.; Ma, L.; Chen, E.; Liu, Y.; Liu, Z.; Xu, T. Experimental Investigation on Biomass Co-firing in a 300 MW Pulverized Coal-fired Utility Furnace in China. P. Combust. Inst. 2011, 33, 2725–2733. [Google Scholar]
- Otero, M.; Sánchez, M.E.; Gómez, X. Co-firing of Coal and Manure Biomass: A TG–MS Approach. Bioresoure Technol. 2011, 102, 8304–8309. [Google Scholar]
- Teixeira, P.; Lopes, H.; Gulyurtlu, I.; Lapa, N.; Abelha, P. Evaluation of Slagging and Fouling Tendency during Biomass Co-firing with Coal in a Fluidized Bed. Biomass Bioenerg. 2012, 39, 192–203. [Google Scholar]
- Li, X.J.; Wang, Y.Z.; Yue, M.Z. Experimental Study on the Corrosion Characteristics during Co-firing of Cornstalk and Lean Coal. Adv. Mat. Res. 2012, 347-357, 2622–2625. [Google Scholar]
- Zuwala, J.; Sciazko, M. Full Scale Co-firing Tests of Sawdust and Bio-waste in Pulverized Coal-fired 230t/h Steam Boiler. Biomass Bioenerg. 2010, 34, 1165–1174. [Google Scholar]
- Huang, Y.; Wright, D.M.; Rezvani, S.; Wang, Y.D.; Hewitt, N.; Williams, B.C. Biomass Co-firing in a Pressurized Fluidized Bed Combustion (PFBC) Combined Cycle Power Plant: A Techno-Environmental Assessment based on Computational Simulations. Fuel Process. Technol. 2006, 87, 927–934. [Google Scholar]
- The Handbook of Biomass Combustion and Co-firirng; Loo, S.V.; Koppejan, J. (Eds.) Earthscan: London, UK, 2008.
- Ghamarian, A.; Cambel, A.B. Biomass Exergy Analysis of Illinois No. 6 Coal. Energy 1982, 7, 483–488. [Google Scholar] [CrossRef]
- Vassilev, S.V.; Baxter, D.; Andersen, L.K.; Vassileva, C.G. An Overview of the Chemical Composition of Biomass. Fuel 2010, 89, 913–933. [Google Scholar]
- Madhiyanon, T.; Sathitruangsak, P.; Soponronnarit, S. Co-combustion of Rice Husk with Coal in a Cyclonic Fluidized-bed Combustor (ψ-FBC). Fuel 2009, 88, 132–138. [Google Scholar]
- Vassilev, S.V.; Vassileva, C.G. A New Approach for the Combined Chemical and Mineral Classification of the Inorganic Matter in Coal. 1. Chemical and Mineral Classification Systems. Fuel 2009, 88, 235–245. [Google Scholar] [CrossRef]
- Al-Mansour, F.; Zuwala, J. An Evaluation of Biomass Co-firing in Europe. Biomass Bioenerg. 2010, 34, 620–629. [Google Scholar]
- Maciejewska, A.; Veringa, H.; Sanders, J.; Peteves, S.D. Co-firing Biomass with Coal: Constraints and Role of Biomass Pre-treatment. JRC's Institute for Energy. 2006. Available online: http://library.wur.nl/way/bestanden/clc/1880856.pdf (accessed on 27 January 2011).
- Basu, P.; Kefa, C.; Jestin, L. Boilers and Burners: Design and Theory; Springer: New York, NY, USA, 2000. [Google Scholar]
- Thumann, A.; Williams, J.; Younger, T.N. Handbook of Energy Audits, 8th ed; The Fairmont Press Inc: Lilburn, GA, USA, 2009. [Google Scholar]
- Power Plant Engineering; Drbal, L.F.; Boston, P.G.; Westra, K.L. (Eds.) Springer: New Yok, NY, USA, 1996.
- Bellhouse, G.M.; Whittington, H.W. Simulation of Gaseous Emissions from Electricity Generation Plant. Int. Elect. Power 1996, 18, 501–507. [Google Scholar]
- Sarofim, A.; Flagan, R.C. NOx Control for Stationary Combustion Sources. Prog. Energ. Combust. 1976, 2, 1–25. [Google Scholar]
- Phong-Anant, D.; Wibberley, L.J.; Wall, T.F. Nitrogen Oxide Formation from Canadian Coals. Combust. Flame 1985, 62, 21–30. [Google Scholar]
- Miller, A.; Bowman, C.T. Mechanism and Modeling of Nitrogen Chemistry in Combustion. Prog. Energ. Combust. 1989, 15, 287–238. [Google Scholar]
- Grass, S.W.; Jenkins, B.M. Biomass Fluidized-bed Combustion: Atmospheric Emissions, Emissions Control Devices and Environmental Regulations. Biomass Bioenerg. 1994, 6, 243–260. [Google Scholar]
- De Souza-Santos, M.L. Solid Fuels Combustion and Gasification: Modeling, Simulation, and Equipment Operations, 2nd ed; CRC Press: Boca Raton, FL, USA, 2010. [Google Scholar]
- Tsatsaronis, G.; Winhold, M. Exergoeconomic Analysis and Evaluation of Energy-Conversion Plants—II. Analysis of a Coal-fired Steam Power Plant. Energy 1985, 10, 81–94. [Google Scholar] [CrossRef]
- Aljundi, I.H. Energy and Exergy Analysis of a Steam Power Plant in Jordan. Appl. Therm. Eng. 2009, 29, 324–328. [Google Scholar]
- Suresh, M.V.J.J.; Reddy, K.S.; Kolar, A.K. 3-E Analysis of Advanced Power Plants based on High Ash Coal. Int. J. Energ. Res. 2010, 34, 716–735. [Google Scholar]
- Dincer, I.; Rosen, M.A. Exergy: Energy, Environment and Sustainable Development; Elsevier: Oxford, UK, 2007. [Google Scholar]
- Moran, M.J.; Shapiro, H.N.; Boettner, D.D.; Bailey, M.B. Fundamentals of Engineering Thermodynamics, 7th ed; John Wiley & Sons Inc: Hoboken, NJ, USA, 2011. [Google Scholar]
- Eisermann, W.; Johnson, P.; Conger, W.L. Estimating Thermodynamic Properties of Coal, Char, Tar and Ash. Fuel Process. Technol. 1980, 3, 39–53. [Google Scholar]
- Woods, T.L.; Garrels, R.M. The Exergoecology Portal, 1987. Available online: http://www.exergoecology.com (accessed on 10 February 2011).
- National Institute of Standards and Technology (NIST). Standard Reference Data, 1965. Available online: http://webbook.nist.gov/cgi/cbook.cgi?ID=C7446119&Units=SI&Mask=1&Type=JANAFG&Plot=on#JANAFG (accessed on 31 January 2011).
- Berman, R.G.; Brown, T.H. Heat Capacity of Minerals in the System Na2O-K2O-CaO-MgO-FeO-Fe2O3-A12O3-SiO2-TiO2-H2O-CO2: Representation, Estimation, and High Temperature Extrapolation. Contrib. Mineral. Petrol. 1985, 89, 168–163. [Google Scholar]
© 2012 by the authors; licensee MDPI, Basel, Switzerland. This article is an open-access article distributed under the terms and conditions of the Creative Commons Attribution license (http://creativecommons.org/licenses/by/3.0/).




























