Demand and Supply Structure for Food in Asia
Abstract
: In the late 1990s, the author conducted research entitled “Modeling the demand and supply structure for food in Asia”. The research was based on a system dynamics method and, using time series datasets up to 1998 to estimate the parameters, tried to figure out the demand and supply structure for food until the year 2010. In this paper, the author introduces an overall research structure and compares previous study results with the latest statistical data provided by the Food and Agricultural Organization, United Nations (FAO).1. Introduction
Agriculture has promoted the increase of food supply during the past 30 years in the world. The yields have been rising remarkably, especially among developing countries. Almost half of the world population exists in the Asian countries. Economic development is progressing in Asian countries such as China and India. In the late 1990s, the author developed “The demand and supply structure for food in Asia” and forecasted until 2010. The model shows that demand for food would exceed its supply by the year 2010 in China and India. In this paper, the author introduces an overall research structure and compares previous study results with latest statistical data provided by the Food and Agricultural Organization, United Nations (FAO). This paper is based on the author's series of four researches [1-4] based on the System Dynamics Method [5]. The author gives lectures to those interested in modeling methodology and finds this paper will be useful for participants to access in open access format.
2. Understanding Food Intake
2.1. Datasets Used
A future population dataset can be obtained from the United Nation's world population prospects on their web-site and provides the high, medium and low projections of population [6]. IMF provides time series datasets such as population and Gross Domestic Product (GDP) [7]. The FAO provides the database related to food [8]. This paper uses the database published by the former Japan Association for International collaboration of Agriculture and Forestry [9]. It covers aspects such as land use, population, labor, agricultural production, production index, calorie based food supply, farm tractor, fertilizer, import, export, and, trade index. It can handle global scale agricultural databases at one time and is a very useful tool. However, a revised version has not yet been published and the sequel version is long awaited.
2.2. Food Demand and Income Changes
The change in consumers' food consumption is divided into the “quantitative change”, in which the amount of consumption increases, and the “qualitative change” in which the proportion of meat and eggs in meals increases. Changes in the composition of food intake per capita per day, as seen in the annual report on the family income and expenditure survey, reveal that, with the change in living standards, food preferences are shifting from meals based on cereals and starch to meals based on livestock products. Specifically, it shows that the intake of rice and potatoes decreases, while the intake of oils and fats, sugar and wheat increases. Comparisons of per capita GDP in current US dollar terms and of purchasing power parity (PPP) conversion rates and annual food intake of Japan, Korea, China, Thailand, Malaysia, the Philippines, Indonesia, India, Pakistan and Bangladesh are shown in Figure 1. The total intake of food levels off at about 500 kg around the time when PPP-based US dollar values of per capita GDP exceed ten thousand dollars.
The relation between the per capita national income and the rate of the intake of starchy food on a country-by-country basis shows that the rate of the intake of starchy food decreases with an increase in income. It is said that with an increased national income, the eating habits westernize, go upscale and modernize, and there is a change from the life in which human beings directly consume cereals as primary products, to a life in which cereals are given to livestock and human beings consume the protein of the livestock products. However, in Japan, the intake of meat is 33 percent of that consumed in the U.S., the intake of milk and dairy products is 20 percent of that in Sweden, and the intake of animal fat is 33 percent of that in France at present, which proves that the above cannot always be accounted for only by economic factors. Provided that the demand is a function of income and price, the following equation is obtained. Income (Price) elasticity means that if the income (or price of food) changes, how much the demand will change.
log D = K + a logI + b logP
D: Demand, K: Constant, a: Income elasticity, I: Income, b: Price elasticity, P: Price
3. Model Concept
3.1. Using System Dynamics
In this research, a model construction is conducted, based on system dynamics by using a spreadsheet program of Microsoft Corporation, which boasts a high penetration rate as business software and offers an abundant variety of add-in software for statistical analyses. It is based on three time points of the time axis, time point J (past), time point K (present) and time point L (future). Furthermore, the time length from time point J to time point K and the time length from time point K to time point L are defined as JK and KL respectively. The author takes up the problem on the increase and decrease in population. Population dynamics are said to follow the pattern: high birth and mortality rates→ a high birth rate and a low mortality rate → low birth and mortality rates. The relationship of Pop.K, the population at time point t, to Pop.J, the population at time point J is represented by PopIN.JK, a population increase between time point J and time point K, and PopOut.JK, a population decrease between time point J and time point K and is represented as follows:
In addition, if PopIN.JK and PopOut.JK representing a population increase and a population decrease respectively are a function of per-capita income (GDP/Pop), the following relationships are derived and the alphabet “f” represents a function.
The description of this model, provided by using the spread sheet program “Excel”, is as shown in Table 1. The population in column A can be represented by a population increase in column B. Row refers to the time differences.
3.2. Basic Structure of Model
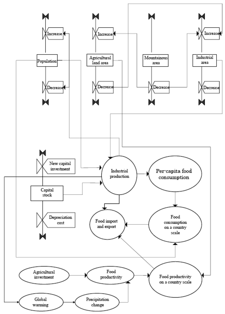
The hypotheses can be set up that food demand increases with economic development (increase in income), and food supply is subject to environmental constraints and the influence of land areas used for it. Think about a structure in which demand induces supply. The values of per capita real gross national expenditure on a country-by-country currency basis (compared to the base year, 1990) are used as an indicator of an income level so that it might be unaffected by fluctuations in exchange rates. In addition, to explain the value of industrial production, the conception of a production function is introduced. The value of industrial production is determined by capital stock and labor input. A work force (population × the percentage of work force) is used as the labor input. If a capital investment is made, capital stock increases. Part of an added value that is newly created (the value of production) is added to the capital stock as a new capital investment. Assume that there are functional relations among the above-mentioned factors as follows and shown in Figure 2.
Birth and mortality rates that determine demographic dynamics are affected by living standards.
Assume that per capita food consumption varies according to the value of per capita real gross national expenditure, an indicator of the living standard. Namely, the following relation holds.
Food supply is calculated from agricultural land area and land productivity. The land productivity per unit area is affected by factors such as improvement of seeds, the amount of fertilizer applied and the weather. An agricultural land area can be affected by changes in climate conditions, as well as the diversion of the land to an industrial property, housing land, or the like, and cultivation of undeveloped land. Namely, the following relations hold.
4. Food Demand Modeling
4.1. Basic Concept
To represent quantitative changes and qualitative changes by a model, some items increase and others decrease in consumption with increases in income. Assumptions are made about the relation between consumption and income item by item using country-by-country time-series data. Derive the equation representing the relations among per-capita GDP, calorie intake from staples and income estimated on a country-by-country basis. 1990-based real values of country currency based GDP is used and it might be free from the influence of fluctuations in exchange rates. To estimate food demand of each country, author refers to the mechanism of producing income. Added values are generally produced by capital and labor and the concept of a production function is introduced. Capital stock data is estimated using IMF statistics. Author estimated the equation representing the relation between capital stock and labor input. Income elasticity of calorie consumption of food is obtained on a country-by-country basis. Author constructs a country-by-country model of food demand in which a capital investment and the percentage of work force are taken as an exogenous variable to achieve the construction of a model that can represent actual values.
4.2. Estimation of Capital Stock Data
Author used the time-series data of Gross Fixed Capital Formation in IMF statistics to prepare capital stock data and estimate a production function of each country in Asia [7]. Assume that capital is depreciated on a straight-line basis over ten years to a residual value of 10 percent of the original value. According to this assumption, if an investment of 100 dollars is made in the year t, it is depreciated over 10 years to a residual value of 10 dollars and the depreciation costs are 9 dollars per year. Likewise, the calculations are made on the assumption that it is depreciated over ten years following these 10 years to a residual value of 10 percent of the original value. Assume that the capital stock data of a certain year is calculated by totaling the residual values of the year and the former years. For example, the capital stock data of the year 1997 is calculated by totalizing the residual values of, respectively, the years 1965, 1966 and 1967. Since the data was a nominal value, it was changed to the 1990-based real value by using a 1990-based deflator. For the influence of fluctuations in exchange rate to be excluded, GDP on a country-by-country currency basis is used. In calculating capital stock data, the data before 1965 is not considered, not only because author does not have enough data, but also because author believes that the error at the beginning decreases with the passage of time in light of the fact that the increasing amount of capital is accumulated with each passing year in Asian countries, and therefore concludes that the data before 1965 can be ignored. Author estimated the capital stock of India, China, Indonesia, South Korea, Malaysia, Myanmar, Japan, the Philippines, Sri Lanka, Thailand and Singapore. The period, at which the capital stock data used for the estimation starts, varies according to the country's state of data arrangement. Author could not obtain Gross Capital Formation data for Vietnam, Laos and Mongolia from IMF statistics, so the author gave up estimating the capital stock data of these countries. Table 2 shows a method of estimating capital stock data in Japan as an example. The author estimated the capital stock data of other countries using “Gross Capital Formation” such as India, China, Indonesia, Korea, Malaysia, Myanmar, Japan, Philippines, Sri Lanka, Thailand and Singapore.
4.3. Estimation of Production Function
The presence of factories and workers creates added value. This is a basic concept of a production function. On the assumption that GDP is determined by capital stock and labor input, author did an estimation by using a Cobb-Douglas production function having these two variables as independent ones. Private capital stock and public capital stock were collectively defined as capital stock. A capital investment can be grasped as Gross Capital Formation per year, and GDP varies according to the amount of investment. 1990-based real GDP data on a country-by-country basis is used. In this paper, nominal GDP value is used. In general, the values computed by multiplying wages by the number of workers are used as labor input, but it was difficult to obtain detailed time-series data of wages, so that author used the number of workers as an indicator of labor input for the estimation. Author estimated the Cobb-Douglas production function represented by the following equation having gross production Y as a product (explained variable) and capital stock K and labor input L as a production factor (independent variable).
Given that labor and capital each get a reward equally according to their own marginal productivity on the assumption of perfect competition, the distribution ratio between capital and labor remains constant, which is consistent with the fact that the actual distribution ratio is stable in the long run. Therefore, the constraint that the Cobb-Douglas production function has the property of constant returns to scale, namely, α + β = 1 is placed. Applying logarithmic transformation to Equation (1), author obtains Equation (2).
Author estimated a production function in which (LnY–LnL) is an explained variable, LnA is as constant term, and (LnK–LnL) is an explanatory variable. Regression analysis is applied and estimated results are shown in Table 3. The results suggest the economical structure of countries. For example, in Myanmar and Philippines, the economic structure relies on labor. In China and Korea, the economic structure relies on stocks.
4.4. Income and Population Changes
The world population undergoes the following process with increasing income: high birth and mortality rates → a high birth rate and a low mortality rate → low birth and mortality rates. The more income results in a decreasing birth rate. In Asian countries, the birth rate begun to decline prior to developing countries in other regions, so that the rate of increase in population remains at a level lower than in those countries. Note, the equation representing the relation between income and demographic dynamics. Estimate the relation between demographic dynamics and income on a local currency basis country by country. With regard to the estimation of the single regression analysis, assuming that the population of each country in Asia as of the year t + 1, is determined by the real GDP in the year t, author estimates constant and coefficient shown in Table 4. GDP per capita changes result in increase of population. It is important in curbing population increases in developed countries for developed countries to provide medical aid and educational aid especially in raising the women's literacy rate.
4.5. Income and Food Demand
Author estimated the equation representing the relation between food demand and per capita income on a local currency basis country by country by performing a simple regression analysis of time-series data. The results of this analysis are shown in Table 5. GDP per capita changes result in change of food intake.
Author used the estimated equation representing the relation between variables to construct a food demand model for the Asian region on a country-by-country basis by the System Dynamics (SD) method. GDP is determined by capital stock and labor input. Increases in capital stock result from additional capital investments. In this regard, depreciation costs are considered. Assume that birth and mortality rates which determine demographic dynamics are determined by GDP. In this paper, assume that per capita item-by-item consumption of major food (on a caloric basis) is affected by per capita GDP (on a country-by-country currency basis and nominal value). The prefix of each variable indicates a country. In the construction of a model for each Asian country, a coefficient of a variable is omitted because it only varies from country to country in general. As mentioned before in Section 3.1, the “J”, “K”, and “L” suffixes on the variables, indicate, respectively, the past, present and future in the passage of time. Furthermore, “JK” and “KL” refer to the time passage from the past to present and the time passage from the present to future respectively. “DT” represents a unit of time, which is one year here. If “L” is placed to the left side of the equation, the equation is a level equation for determining the present value by calculation of the difference produced during the time length between the prior time point and the present. “R” is prefixed to a rate equation, and “A” is prefixed to an auxiliary equation. An auxiliary equation cannot depend on other auxiliary variables that are not yet calculated. Population (JaPoP) at the present time point (K) is expressed by a net increase obtained by subtracting the number of deaths from the number of births for the period, from the past (one year ago) to the present. As an initial value of population (expressed in millions), the figure from the year 1965 is used. The net increase obtained by subtracting the number of deaths from the number of births is determined by per capita real GDP one year ago. In this regard, 1990-based values of real GDP on country-by-country currency basis are used.
Gross product (JaGDP) is calculated from capital stock (JaSTOCK) and labor input (JaROUDO). As the gross product at this time, the values (benchmark year = CY 1990) on a country-by-country basis are used. Increases in total capital stock result from additional capital investments (JaTOSI).The depreciation costs are considered in the assumption of capital stock estimation. Labor input is calculated from population and the percentage of work force. Item-by-Item Food Intake per capita per day on a caloric basis is calculated item by item from per-capita real Gross National Expenditure. In this connection, the following JaFOOD1 to JaFOOD6 are arranged in correspondence with the sequence shown in Table 5.
A JaGDP.K = exp(0.6191) × (JaSTOCK)0.5022 × (JaROUDO.K)0.4978
L JaSTOCK.K = JaSTOCK.J + JaTOSI.JK
A JaROUDOU.K = JaPOP.K × JaRATEROU.K
JaIND.K = JaGDP.K/JaPOP.K
A JaFOOD1.K = 319.2 − 0.163 × (JaIND.K)/10000
A JaFOOD2.K = 64.9 + 8.12 × (JaIND.K)/10000
A JaFOOD3.K = 175.24 + 4.77 × (JaIND.K)/10000
A JaFOOD4.K = 132.8 + 2.26 × (JaIND.K)/10000
A JaFOOD5.K = −60.38 + 7.89 × (JaIND.K)/10000
A JaFOOD6.K = 1545.5 + 1.07 × (JaIND.K)/10000
4.6. Comparison between Actual Values and Calculated Values
Actual values and calculated values of GDP on a country-by-country currency basis are shown in Figure 3. The calculated values almost represent the actual values. The calculations of changes in the composition of food intake per capita per day worked out by using the calculated GDP (on a calorie basis) are shown in Figure 4. This figure shows that the actual values almost correspond with the calculated values.
5. Land Use Modeling
5.1. Basic Concept
It is important to understand how land use represents an assessment of the effect of human activities at the micro level, are expressed at the macro level. Japan has an area of 37,770,000 ha (13.7%). A close look at the changes in agricultural land area will reveal that the areas of some categories, notably paddy fields, have been increasing while the total agricultural land area has been decreasing, since it reached a peak of 6,081,000 ha in 1960. The proportion of the agricultural land area in the total land area decreased from 16.1% to 13.7%. This decrease resulted from enlargement (agricultural land development), and alterations and abolitions (conversion to factory sites, roads, railways, housing sites, agricultural and forestry roads) of the agricultural land. While agricultural land has been newly developing, the other sites have been being replaced with factory sites, roads and residential sites. Industrialization requires factory workers and a market, which has been increasing the number of city dwellers. The agricultural land area has been decreasing by the area equal to that of Hiroshima Prefecture for the last thirty years. As to the supply of rice, which constitutes the largest proportion of the food supply of Asia, note the rice acreage and the rice yields released by FAO. The rice acreage hovers at 130,000,000 ha, and in 1993, it decreased over the previous year. Above all, the decreases in acreage area in China and India have had a great impact on those in Asia. In consideration of the fact that soil resources for food production is obtained after many years of labor input and capital investments, you should have a sense of impending crisis over the rapid loss of soil resources. The progression of values of per capita real GDP in US dollars and the urban population ratios in Japan, Thailand, the Philippines, Pakistan, Myanmar, Malaysia, Korea, Indonesia, India and China (in 1990) are shown in Figure 5. This figure shows the state in which the population is concentrating in urban areas until per capita real GDP reaches 5000 dollars.
It can be considered that changes in income have brought about changes of the urban population ratio in Asian countries. Income changes result in ratio changes of urban population. Data from 1973 to 1993 is used to estimate the single linear regression equation. Per capita real GDP on a country-by-country basis (benchmark year = 1990) is used as income so that it might be free from the influence of changes in exchange rates. Table 6 shows these relationships in Japan.
5.2. Changes in Urban Population Ratio and Land Use
Of the equations representing changes in land use and urban population ratio, the equations from which significant figures can be obtained. Author attempts to explain changes in land use by changes in urban population ratio.
Author used data averages from 1974, 1976, 1979 and 1981, and the data of 1987 to 1993 on changes in land use and the time-series data at the same time on the urban population ratio to calculate a regression line by the least squares method. This shows changes in used land area (sq km) at the time when the urban population ratio changes by one percent. Table 7 shows the changes in urban population ratio and land use in Japan.
Table 8 shows the changes in the usage of each category of land when the ratio of urban population increases. In Indonesia, Thailand and Malaysia, there has been a tendency to increase areas of arable land and irrigated land, and efforts have been made to increase food supply in their own countries. In the Philippines, except in “Other categories”, an increase of urban population results in increase of land use. In Bangladesh, agricultural lands are increasing.
5.3. Land Use Modeling
The author assumed that changes in land use of each country were affected by the changes in urban population rate. The change of urban population rate was affected by income per capita. In model construction of Asian countries, a coefficient of a variable is omitted because it only varies from country to country in general. The “J”, “K”, and “L” suffixes on the variables indicate, respectively, the past, present and future in the passage of time. Furthermore, “JK” and “KL” refer to the time passage from the past to present and the time passage from the present to future respectively. “DT” represents a unit of time, which is one year here. “L” is placed to the left side of a level equation for determining the present value by calculation of the difference produced during the time length between the prior time point and the present time point. “R” is prefixed to a rate equation, and “A” is prefixed to an auxiliary equation. An auxiliary equation cannot depend on other auxiliary variables that are not yet calculated. In the land use model constructed this time, the level equation and the rate equation are used for the estimation of the values of production.
As to Japan, suffix “Ja” represents “Japan”, population (JaPoP) at the present time point (K) is expressed by a net increase obtained by subtracting the number of deaths from the number of births for the period from the past (one year ago) to the present. As an initial value of population (expressed in millions), the figure from the year 1965 is used. The net increase obtained by subtracting the number of deaths from the number of births is determined by annual per capita real GDP as of one year ago.
Real GDP in the year K (JaGDP.K) is calculated from capital stock (JaSTOCK.K) and labor input (JaROUDO.K)
The urban population ratio (JaCITY.K) in the year K is determined by per capita Gross Product (JaGDP.K/JaPOP.K) in the same year.
Likewise, the areas of arable land and permanent cropland (JaKouchi.K), irrigated land (JaKangai.K) and other categories of land (JaEtc.K) as of the year K, are determined by the urban population ratio in the same year (JaCity.K).
Total land area does not change. Each land area is a function of urban population ratio. Judging from correlation coefficients, the area where co-relation coefficient is lowest is obtained by subtracting another area with higher co-relation coefficient from total area. For Pakistan, the calculation of the area of arable land and permanent cropland was done by subtracting the area values of irrigated land, forest and woodland, and the other categories of land from the total land area. For Myanmar, the calculation of the irrigated land area was done by subtracting the area values of arable land and permanent cropland, forest and woodland, and the other categories of land, from the total land area. For Thailand, Malaysia, Indonesia and China, the calculation of the area of the other categories of land was done by subtracting the area values of arable land and permanent cropland, irrigated land, and forest and woodland from the total land area.
The actual values and calculated values of changes in land use in Japan are compared. In the obtained land use model, capital stock (of private section and public section) and the percentage of work force are taken as given (as exogenous variables). There are slight variations in the equation representing the relation between an urban population ratio and changes in land use, but it can be safely said that the calculated values of changes in land use almost represent the characteristics of the changes of actual values.
6. Food Supply Modeling
6.1. Basic Concept
Food supply in each country is divided into crop food supply and animal origin food supply. The assumption is made that the vegetable food supply can be explained by an agricultural land area and the amount of fertilizer applied. Assume that the amount of fertilizer applied is a function of income. With regard to animal food, the assumption is made that the divergence of per capita income of each country from the average per capita income of all the Asian countries under study on a dollar basis determines the country's supply. It is confirmed that author can obtain a model capable of representing actual values by integrating a food demand model and a land use model for each Asian country that has already been constructed and a food supply model constructed in this section and calculating the supply and demand in terms of calories.
6.2. The Amount of Fertilizer Applied and GDP
Assume that the consumption of fertilizer, closely related with the improvement in productivity of vegetable resources, is determined by GDP.
This is because the consumption of fertilizer may increase but will, in general, not decrease. Some countries, which have reached a stabilized level of fertilizer usage, are moving towards reducing the amount of fertilizer in consideration of groundwater pollution and soil contamination. The result of estimations for Japan is shown in Table 9.
6.3. Estimation Equation of Food Supply Composition (Cereal Sector)
Author took the item-by-item food supply as an explained variable and trys to explain it by agricultural land area (arable land and irrigated land) and the consumption of fertilizer per unit area of agricultural land. The results of the estimation in Japan are shown in Table 10. Author conducted the same calculation for the Asian countries.
(agricultural land area) = (irrigated land area) + (arable land area)
(the consumption of fertilizer per unit area of agricultural land) = (the consumption of fertilizer)/(agricultural land area)
(the supply of cereals) = f(the consumption of fertilizer per unit area, agricultural land area)
(the supply of rootstock crops) = f(the consumption of fertilizer per unit area, agricultural land area)
(the supply of pulse) = f(the consumption of fertilizer per unit area, agricultural land area)
(the supply of oil crops) = f(the consumption of fertilizer per unit area, agricultural land area)
6.4. Relative Income
With regard to allocation of resources including food, it is important to grasp not absolute income but relative income that represents the degree of superiority a country possesses over the other countries. If food produced in the world is equitably distributed among the people throughout the world, they can live without suffering from hunger. But the fact is that there is a problem of distribution of wealth and a lot of people are suffering from hunger. Since there is a limit to resources, it is not the concept of absolute income that represents how much income a country has, but the concept of relative income that represents how much advantage the country has over its rival countries in income which is important in the assessment of whether the country can buy the resources. This section particularly focuses on the problem of whether Japan can import food from abroad if ever rival countries of Japan in food import assume greater prominence and/or when other countries grow economically stronger. Author divides real GDP on a local currency basis (benchmark year = 1990) in each of the countries under study by the exchange rate of the local currency to the US dollar and its population, to calculate the country's per capita real GDP on a dollar basis.
In order to calculate the average value of per capita production of all industries, author defined the value obtained through dividing the total sum of the production values of the countries in the figures by the total population as the average value of per capita production of all the industries, which is represented as “Average” in the figure. The calculation results for 1990 are shown in Figure 6. Author also divides the sum total of dollar-based GDP of all the countries mentioned above by the total population of these countries, and defines the obtained value as the average value of per capita real GDP of these countries. The rate of increase from 1980 to 1990 was especially remarkable.
6.5. Estimation Equation of Food Supply Composition (Livestock Product Sector)
Consumers have to pay attention to the conditions of availability of meat and fish. Author tried to express the supply of meat and fish based on the divergence of per capita real GDP on a dollar basis in each Asian country from the average of all the Asian countries under study. Namely, the following equation holds:
Fish catches are considered to depend greatly on fishery rights related with the problem of fishery resources and infrastructure, which gives the nation power. Since there is a limit to fishery resources, it is necessary to grasp not the absolute value but the relative value of the real GDP representing the national power to buy fishery resources. Namely, the following equation holds, and the estimate equation of the supply of meat and fish is shown in Table 11:
6.6. Animal Resources (Dairy Products) Supply Modeling
The supply of dairy products is premised on the raising of livestock. Strictly speaking, it is necessary to count the number of cattle and sheep for meat, and the number of cattle and sheep for dairy products separate from each other, but because of data constraints, the supply of milk is explained by the total number of livestock inclusive of swine and the total number of livestock exclusive of swine. The results of these estimations are shown in Table 12. The comparison between the estimation results including swine, and the estimation result excluding swine, show that the latter result is more elucidatory.
6.7. Calculation of the Number of Livestock
Assuming that livestock is changed into meat, calculations are made by multiplying the numbers of cattle, sheep, goats and swine (in thousands) by their respective per-head weights of edible parts. One head of cattle weighs about 450 to 635 kg. The amount of meat produced per head of cattle is 257.7 kg, and the number of calories is calculated at 543,758 kcal. Assuming that the weight of dressed carcass per head of swine is 75.0 kg, the number of calories it produces is calculated at 218,273 kcal. The average weight of an adult goat is 42.7 kg, from which 12.84 kg of meat can be obtained. Therefore, assuming that the weight of meat obtained per goat is 12.84 kg as mentioned above, the number of calories is calculated at 23, 112 kcal [10]. The turnover rate of meat supply is defined by using the data on the supply of meat, the data on the number of livestock of cattle, swine, sheep and goats, and the amount of meat that can be obtained per head of livestock. The following equation holds:
Table 13 shows how to calculate turnover rate of meat supply from the amount of meat that can be supplied and number of livestock in Japan.
The regression equation is derived in which the turnover rate of meat supply is taken as an explained variable, and per capita real national income on the basis of the local currency in each Asian country is taken as an explanatory variable. The following relational equation is derived.
Through the above mentioned process, the turnover rate of meat supply has been derived from per capita real national income, and the supply of milk has been explained based on the relation between the amount of meat that can be supplied and the total number of livestock shown in Tables 14 and 15.
The estimation is made by using the following equation, and the calculated number of livestock is introduced into the estimation of the supply of milk.
The comparison between actual and calculated food supply in Japan is shown in Table 16. Asian country's comparison was also conducted in the same way.
7. Results and Discussion
7.1. Introduction
Food demand modeling, land use modeling and food supply modeling have been carried out in Sections 4, 5 and 6. This section refers to the trends of food supply and demand in Asian countries towards 2010, combining these models, take an exchange rate that constitutes an exogenous variable as given. The urban population ratio is determined by GDP per capita. The areas of arable land, permanent cropland, irrigated land and the other categories of land are determined by an urban population ratio. An agricultural land area is determined by the areas of arable land and irrigated land. The consumption of fertilizer is calculated from real national income on a local currency basis. The supply of cereal, that of rootstock crops, that of pulse and that of oil crops are calculated from their respective agricultural land areas and the consumption of fertilizer per unit area of agricultural land. The supply of meat and the supply of fishery resources are explained by the divergence of the national income in each country from the average of that of all the Asian countries on a dollar basis. In each model, a capital investment, the percentage of work force and an exchange rate are taken as exogenous variables and used to predict data on capital investments (Gross Capital Formation) and the percentage of work force to calculate the trends of food supply and demand in a standard case.
7.2. Capital Investment
Gross Capital Formations are added as a new capital investment. The country-by-country capital investment is made based on GDP deflator that converts nominal GDP into real GDP showing economic stability of each country. The regression equation, in which the year and a GDP deflator are taken as an explanatory variable and an explained variable respectively, and derived on a country by country basis in Asia. Namely, the following equation holds and the results are shown in Table 17.
The assumption is made that a part of real national income acquired in year t is invested as real Gross Capital Formation in year t + 1. The equation representing the relationship between real national income in year t and real Gross Capital Formation in year t + 1 is derived and the solution to the equation is defined as the rate of capital investment. Namely, the following equation holds:
The equation representing the relationship between the rate of capital investment obtained as above and the year-on-year growth rate of real GDP is derived. Namely, the following equation holds and the estimated equation is shown in Table 18:
With regard to the growth rate of real GDP used as an explanatory variable, the predicted growth rates of real GDP released by Japan Center for Economic Research (JCER) are used [11]. The report from JCER used in this research is the printed version published in 1997. The growth rates of GDP are shown in Table 19.
Author thinks that there is a trend toward a recession in Asian countries, the lowest of the predicted GDP growth rates from 1995 to 2020 is used. Assume that the rates of 1.2% (Japan), 3.8% (India), 7.0% (China), 6.4% (Indonesia), 4.3% (Korea), 4.3% (Malaysia), 3.8% (Myanmar), 6.4% (the Philippines), 3.8% (Sri Lanka), 4.3% (Thailand) and 4.3% (Singapore) are maintained until 2010. Since the rates of capital investment in year t + 1 could be obtained, the real Gross Capital Formation can be calculated from the following equation:
Therefore, nominal Gross Capital Formation in year t + 1 can be calculated as below by using a GDP deflator.
The obtained data on Gross Capital Formation on a nominal data basis is introduced into the estimation of capital stock data. Country-by-country new capital investments are calculated by repeating the above-mentioned process per year. As to new capital investments, depreciation costs are considered.
7.3. Progression of Percentage of Work Force
The assumption is made that the percentage of work force in each Asian country increases based on the rate of increase from 1980 to 1992 shown in Table 20.
Gross Capital Formation in IMF statistics is added as a new capital investment. Assume that the rates of 0.6% (Japan), 2.2% (India), 2.0% (China), 2.4% (Indonesia), 2.3% (Korea), 2.8% (Malaysia), 2.2% (Myanmar), 2.2% (the Philippines), 2.2% (Sri Lanka), 2.5% (Thailand) and 0.6% (Singapore) are maintained until 2010. The values of real GDP on a local currency basis toward 2010 are calculated by doing the above-mentioned process. The calculation in a standard case is made on the assumption that the exchange rates of 1994 will be maintained until 2010.
7.4. Calculation of Food Demand in Terms of Calories
Data on food demand obtained from the food demand model for each country represents the food demand per capita per day on a calorie basis. The amount of livestock feed required to produce 1 kg of animal food is shown in Table 21.
It has been confirmed that this requires four to seven times the quantity of cereals human beings directly eat. The following calculation is made. When meat is taken as the food demand, the number of calories is quadrupled. Author takes a year as 365.25 days in view of leap years to calculate the number of calories on an annual basis. Therefore, the calorie demand represents the per capita annual calorie demand.
7.5. Calculation of Food Supply in Terms of Calories
The data on the supply obtained from Asian food supply model is divided into the categories of cereals, rootstock crops, pulse, oil crops, meat, dairy products, and aquatic products. The calorie value per 100 g of each kind of cereal is shown in Table 22.
Thus, the calculations are made on the assumption that cereals and rootstock crops contain 351 kcal per 100 g, pulse contains 400 kcal per 100 g, and oil crops contain 335 kcal per 100 g according to Table 22. Similarly, the assumption is made that 100 g of meat represents a heat value of about 200 kcal. Strictly speaking, the assumption has to be made by kind of livestock, but we would like to address this in the future. Considering that 200 mL of “3.6 milk” from Snow Brand Milk Product Co., Ltd. contains about 134 kcal, we define the number of calories per 100 g of dairy products as about 70 kcal. Since the supply is represented in total, it is divided by population each year. Therefore, this represents the per capita annual calorie supply.
7.6. Predictions of Demand and Supply
Author conducted future projections based on the conditions mentioned above. The projections were conducted based on the datasets obtained for 1998. Assuming that the percentage of work force and the exchange rates are taken as given, the constructed model calculates the trends of food supply and demand of Asian countries on a calorie basis. The food supply and demand per capita per year by country is calculated and compared with actual data until 1994. It can be seen from these results that actual values and calculated values are almost consistent. The modeling is conducted based on datasets provided from FAO Liaison Office in Japan. However, a newer version of this dataset has not been published. Author obtained crop production data from the statistical database provided by Food and agriculture Organization (FAOSTAT) and shows per capita's crop production in Japan, Thailand, Sri Lanka, Philippines, Myanmar, Malaysia, Korea, Indonesia, India, and China. The FAOSTAT database has been available since 1961. The population change from 1961 to 2009 is shown in Figure 7. The latest results of crop supply per capita per year are also shown.
Figure 8 shows the Demand and Supply structure for food in Japan by calorie intake per capita per year and food supply of cereals and coarse grain. Food intake and food supply will decrease slightly. Actual dataset of FAOSTAT suggests the increase of crop supply, because of decrease of population.
Figure 9 shows the Demand and Supply structure for food in Thailand by calorie intake per capita per year and food supply. Food intake will increase gradually and food supply will decrease dramatically. However, actual dataset of FAOSTAT suggests the increase of crop supply.
Figure 10 shows the Demand and Supply structure for food in Sri Lanka by calorie intake per capita per year and food. Food intake will increase gradually and food supply will decrease gradually. However, Actual dataset of FAOSTAT suggests the fluctuation of food supply.
Figure 11 shows the Demand and Supply structure for food in Philippines by calorie intake per capita per year and food supply. Food intake will increase dramatically and food supply will also decrease dramatically. However, Actual dataset of FAOSTAT suggests the steady food supply but sometimes, sudden decrease, because of typhoons.
Figure 12 shows the Demand and Supply structure for food in Myanmar by calorie intake per capita per year and food supply. Food intake of actual data and calculated data matches, but as for food supply, it does not match, because of lack of accuracy. However, Actual dataset of FAOSTAT suggests the increase of food supply.
Figure 13 shows the Demand and Supply structure for food in Malaysia by calorie intake per capita per year and food supply. Food intake and supply will increase. However, Actual dataset of FAOSTAT suggests the increase of oilcakes dramatically.
Figure 14 shows the Demand and Supply structure for food in Korea by calorie intake per capita per year and food supply. Food intake will decrease slightly and supply will decrease dramatically. However, Actual dataset of FAOSTAT suggests the dramatic decrease of supply.
Figure 15 shows the Demand and Supply structure for food in Indonesia by calorie intake per capita per year and food supply. Food intake and food supply will increase. However, Actual dataset of FAOSTAT suggests the increase of supply.
Figure 16 shows the Demand and Supply structure for food in India by calorie intake per capita per year and food supply. Food intake will increase and food supply will decrease. However, Actual dataset of FAOSTAT suggests that food supply remains at the same level.
Figure 17 shows the Demand and Supply structure for food in China by calorie intake per capita per year and food supply. Food intake will increase and food supply will decrease. However, Actual dataset of FAOSTAT suggests that food supply remains at the same level or increase slightly.
7.7. Discussion
Author introduces the modeling demand and supply structure for food based on system dynamics method. The methodology can be an educational tool for students to understand future modeling. According to the results mentioned in Section 7.6, in China and India, demands were expected to exceed supply around year 2010. However, the crop production per capita is steady in India and there has been a slight increase in China. Fortunately, the author's forecast seems not to be coming true.
On 5 August 2010, Russia announced that crop production had gone down by 26% from the previous year and stopped exporting crops [12]. Chinese imports of maize exceeded exports from January to July, 2010 [13]. It is important to estimate the impact of changes in climatic conditions on crop yield. Rice production has consistently outpaced population growth. Subsequently, rice plays a crucial role in supporting continued global population growth. World rice production in 2007 was approximately 645 million tons, with Asian farmers producing 90% and China and India alone producing 50% of the global rice supply [14]. Author has worked on the relationships between rice yield and precipitation [15-17] and also developed mapping of rice supply and a demand structure [18].















| Column A | Column B | Column C | Column D | |
|---|---|---|---|---|
| *Population | *Population Increase | *Population Decrease | *Income | |
| Row 1 | Pop.J | PopIN.JK | PopOut.JK | GDP.J |
| Row 2 | Pop.K | PopIN.KL | PopOut.KL | GDP.K |
| Row 3 | Pop.L | GDP.L |
| Year | Gross Capital Formation | Stock (Unit: Current year) | Depreciation | ||||
|---|---|---|---|---|---|---|---|
| 1965 | 9,782 | 9,782 | 9,782 | ||||
| 1966 | 11,562 | 20,464 | 8,902 | 11,562 | |||
| 1967 | 14,288 | 32,831 | 8,021 | 10,521 | 14,288 | ||
| 1968 | 17,567 | 47,191 | 7,141 | 9,481 | 13,002 | 17,567 | |
| 1969 | 21,441 | 63,844 | 6,260 | 8,440 | 11,716 | 15,986 | 21,441 |
| 1970 | 26,043 | 83,169 | 5,380 | 7,400 | 10,430 | 14,405 | 19,511 |
| 1971 | 27,637 | 101,745 | 4,500 | 6,359 | 9,144 | 12,824 | 17,582 |
| 1972 | 31,524 | 121,720 | 3,619 | 5,319 | 7,858 | 11,243 | 15,652 |
| 1973 | 40,938 | 148,272 | 2,739 | 4,278 | 6,572 | 9,662 | 13,722 |
| 1974 | 46,695 | 176,897 | 1,859 | 3,237 | 5,287 | 8,081 | 11,793 |
| 1975 | 48,136 | 202,760 | 978 | 2,197 | 4,001 | 6,500 | 9,863 |
| 1976 | 51,945 | 228,980 | 978 | 1,156 | 2,715 | 4,919 | 7,933 |
| 1977 | 55,982 | 255,603 | 978 | 1,156 | 1,429 | 3,338 | 6,003 |
| 1978 | 62,147 | 284,638 | 978 | 1,156 | 1,429 | 1,757 | 4,074 |
| 1979 | 70,171 | 317,685 | 978 | 1,156 | 1,429 | 1,757 | 2,144 |
| 1980 | 75,821 | 351,996 | 978 | 1,156 | 1,429 | 1,757 | 2,144 |
| 1981 | 78,908 | 7,464 | 978 | 1,156 | 1,429 | 1,757 | 2,144 |
| LnA | Capital stock coefficient (α) | Labor input coefficient (β) | Correlation coefficient | Significance Level | F–value | |
|---|---|---|---|---|---|---|
| India | −1.017 | 0.405 | 0.595 | 0.862 | ** | 162.69 |
| China | −2.938 | 0.566 | 0.434 | 0.936 | ** | 175.42 |
| Indonesia | 0.601 | 0.348 | 0.652 | 0.972 | ** | 833.36 |
| Korea | 0.793 | 0.580 | 0.420 | 0.984 | ** | 1649.14 |
| Malaysia | 1.369 | 0.456 | 0.544 | 0.906 | ** | 210.95 |
| Myanmar | 1.792 | 0.273 | 0.727 | 0.972 | ** | 91.91 |
| Japan | 0.619 | 0.502 | 0.498 | 0.960 | ** | 509.25 |
| Philippines | −2.180 | 0.267 | 0.733 | 0.826 | ** | 128.32 |
| Sri Lanka | 3.728 | 0.349 | 0.651 | 0.862 | ** | 149.75 |
| Thailand | −1.477 | 0.526 | 0.474 | 0.972 | ** | 383.17 |
| Singapore | 1.676 | 0.469 | 0.531 | 0.940 | ** | 405.73 |
| Constant | Coefficient | Correlation coefficient | Significance Level | |
|---|---|---|---|---|
| Japan | 94.55 | 0.000074 | 0.925 | ** |
| Singapore | 1.97 | 0.000012 | 0.925 | ** |
| Thailand | 33.41 | 0.011856 | 0.878 | ** |
| Sri Lanka | 7.95 | 0.000029 | 0.957 | ** |
| Philippines | 14.94 | 0.043393 | 0.909 | ** |
| Pakistan | 46.67 | 0.080327 | 0.996 | ** |
| Nepal | 3.60 | 0.000163 | 0.694 | ** |
| Myanmar | 16.88 | 0.000148 | 0.854 | ** |
| Mongolia | 1.08 | 0.000106 | 0.495 | * |
| Malaysia | 8.63 | 0.000084 | 0.974 | ** |
| Korea | −389,104.04 | 12,634.882670 | 0.867 | ** |
| Indonesia | 100.96 | 0.000427 | 0.972 | ** |
| India | 360.50 | 0.097947 | 0.963 | ** |
| Fiji | 0.50 | 0.000119 | 0.493 | * |
| China | 914.31 | 0.139210 | 0.982 | ** |
| Bangladesh | 5.05 | 0.018032 | 0.994 | ** |
| Constant | Coefficient | Correlation coefficient | Significance Level | F–value | |||
|---|---|---|---|---|---|---|---|
| Japan | |||||||
| Rice | 319.19 | −0.00000163 | 0.1319 | 0.304 | |||
| Fats and oils | 65.00 | 0.00008124 | 0.9763 | 82.513 | |||
| Sugar and honey | 175.24 | 0.00004722 | 0.9606 | 48.764 | |||
| Fish | 132.80 | 0.00002266 | 0.8755 | 14.059 | |||
| Meat and internal organs | −60.38 | 0.00007886 | 0.9952 | ** | 416.074 | ||
| Others | 1,545.50 | 0.00001073 | 0.0363 | 0.075 | |||
| Thailand | |||||||
| Rice | 1,170.06 | 0.00116682 | 0.0229 | 0.070 | |||
| Fats and oils | 73.59 | 0.00150058 | 0.5432 | 3.567 | |||
| Sugar and honey | 90.93 | 0.00288040 | 0.3961 | 1.968 | |||
| Meat and internal organs | 103.09 | 0.00047388 | 0.9190 | * | 34.016 | ||
| Nuts (except for oil) | 128.74 | −0.00031602 | 0.3617 | 1.700 | |||
| Others | 530.858 | 0.00111570 | 0.0690 | 0.4444 | |||
| Sri Lanka | |||||||
| Rice | 1,051.00 | −0.00000836 | 0.0671 | 0.360 | |||
| Wheat | 510.76 | −0.00001156 | 0.2249 | 1.451 | |||
| Fats and oils | 142.81 | −0.00000330 | 0.1866 | 1.147 | |||
| Sugar and honey | −466.41 | 0.00003729 | 0.6854 | * | 10.894 | ||
| Nuts (except for oil) | 299.64 | −0.00000134 | 0.0262 | 0.134 | |||
| Philippines | |||||||
| Rice | −306.52 | 0.07107081 | 0.5672 | 3.931 | |||
| Wheat | 220.39 | −0.00278479 | 0.0018 | 0.005 | |||
| Sugar and honey | −163.79 | 0.02441402 | 0.1746 | 0.635 | |||
| Maize | −1,361.50 | 0.08940807 | 0.7836 | 10.866 | |||
| Meat and internal organs | 0.58 | 0.00789589 | 0.1041 | 0.349 | |||
| Pakistan | |||||||
| Rice | 896.60 | −0.09534395 | 0.6282 | 5.068 | |||
| Wheat | 1,082.51 | −0.00132097 | 0.0000 | 0.000 | |||
| Fats and oils | −77.43 | 0.05336148 | 0.7777 | * | 10.494 | ||
| Sugar and honey | −123.75 | 0.05394770 | 0.5980 | 4.463 | |||
| Milk and products (Except butter) | 72.97 | 0.01279381 | 0.8142 | 13.150 | |||
| Nepal | |||||||
| Rice | 4,108.56 | −0.00059460 | 0.7603 | 9.516 | |||
| Wheat | 184.37 | 0.00002124 | 0.0571 | 0.182 | |||
| Fats and oils | 44.03 | 0.00001209 | 0.3774 | 1.819 | |||
| Maize | 502.94 | −0.00000953 | 0.0009 | 0.003 | |||
| Millet and sorghum | −153.25 | 0.00004354 | 0.2919 | 1.237 | |||
| Others | −67.006 | 0.00008071 | 0.8873 | ** | 47.2570 | ||
| Myanmar | |||||||
| Rice | 1601.97 | 0.00010277 | 0.2570 | 1.038 | |||
| Fats and oils | 121.66 | 0.00002018 | 0.0464 | 0.146 | |||
| Sugar and honey | 163.99 | −0.00002924 | 0.0625 | 0.200 | |||
| Pulses | 420.62 | −0.00009884 | 0.2013 | 0.756 | |||
| Nuts (except for oil) | 102.66 | −0.00001400 | 0.2106 | 0.800 | |||
| Others | 122.77 | 0.00004881 | 0.2504 | 2.004 | |||
| Malaysia | |||||||
| Rice | 352.88 | 0.00007875 | 0.8054 | * | 12.415 | ||
| Wheat | 334.37 | −0.00001422 | 0.1264 | 0.434 | |||
| Fats and oils | 217.11 | 0.00004607 | 0.6256 | 5.013 | |||
| Sugar and honey | 272.32 | 0.00001291 | 0.8185 | 13.529 | |||
| Meat and internal organs | 78.43 | 0.00002158 | 0.7928 | * | 11.479 | ||
| Korea | |||||||
| Rice | 1400.34 | −0.00006831 | 0.8871 | * | 23.574 | ||
| Wheat | 502.55 | −0.00003386 | 0.8729 | 0.873 | |||
| Fats and oils | 43.04 | 0.00005557 | 0.9174 | * | 33.324 | ||
| Sugar and honey | 95.27 | 0.00004281 | 0.8974 | * | 26.242 | ||
| Alcohol | 346.71 | −0.00002030 | 0.9551 | ** | 63.786 | ||
| Indonesia | |||||||
| Rice | 1194.18 | 0.00030683 | 0.8762 | 21.228 | |||
| Fats and oils | 210.51 | −0.00000161 | 0.0014 | 0.004 | |||
| Nuts | 119.34 | 0.00008222 | 0.6552 | 5.701 | |||
| Root stock | 176.81 | −0.00001475 | 0.0252 | 0.078 | |||
| Maize | 141.83 | 0.00001270 | 0.0113 | 0.034 | |||
| Others | 182.79 | 0.00020787 | 0.8949 | ** | 51.064 | ||
| India | |||||||
| Rice | 433.39 | 0.04950524 | 0.6823 | * | 12.888 | ||
| Wheat | 128.31 | 0.05270481 | 0.5488 | * | 7.298 | ||
| Fats and oils | 39.80 | 0.02162969 | 0.7555 | ** | 18.544 | ||
| Sugar and honey | 121.03 | 0.01672475 | 0.8489 | ** | 33.702 | ||
| Millet and sorghum | 312.68 | −0.01809520 | 0.2884 | 2.431 | |||
| Others | 239.95 | 0.05784007 | 0.7954 | ** | 23.332 | ||
| China | |||||||
| Rice | 767.58 | 0.12010483 | 0.6301 | 5.110 | |||
| Wheat | 551.07 | 0.03479922 | 0.1805 | 0.661 | |||
| China (Continued) | |||||||
| Meat and internal organs | 3.14 | 0.14373471 | 0.9455 | ** | 51.999 | ||
| Maize | 93.36 | 0.06971595 | 0.6589 | 5.796 | |||
| Root stock | 190.88 | −0.02409035 | 0.4163 | 2.140 | |||
| Constant | Coefficient | Correlation coefficient | Significance Level |
|---|---|---|---|
| 73.33031 | 0.0000011493 | 0.8954 | ** |
| Constant | Coefficient | Correlation coefficient | Significance Level | |
|---|---|---|---|---|
| Arable land, permanent cropland | 295,528 | −3,234 | 0.947 | ** |
| Irrigated land | 196,474 | −2,177 | 0.993 | ** |
| Forest, woodland | 220,356 | 403 | 0.077 | |
| Other categories of land | −335,838 | 5,008 | 0.899 | ** |
| Japan | India | Indonesia | China | Bangladesh | |
|---|---|---|---|---|---|
| Arable land, permanent cropland | − | + | + | − | + |
| Irrigated land | − | + | + | + | + |
| Forest, woodland | − | ||||
| Other categories of land | + | − | |||
| Sri Lanka | Thailand | Vietnam | Philippine | Pakistan | |
| Arable land, permanent cropland | + | + | |||
| Irrigated land | + | + | + | + | |
| Forest, woodland | − | − | + | + | |
| Other categories of land | − | − | |||
| Constant | Coefficient | Correlation coefficient | Significance Level |
|---|---|---|---|
| 3,816.23 | −0.0007148 | 0.960 | ** |
| Constant | Agricultural Area | Fertilizer Consumption | Correlation Coefficient | |
|---|---|---|---|---|
| Crops | −11,125 | 0.3159 | 45,730 | 0.723 |
| t–value | 0.776 | 3.562 | 0.123 | |
| Root | −1,461 | 0.0739 | 55,561.11 | 0.474 |
| t–value | 0.276 | 2.256 | 0.403 | |
| Pulse | −62.5179 | 0.0047 | −6,207.00 | 0.689 |
| t-value | 0.220 | 2.654 | 0.840 | |
| Oil Crops | −320.6917 | 0.0025 | 7,528.85 | 0.593 |
| t–value | 2.482 | 3.153 | 2.240 |
| Constant | Coefficient | Correlation coefficient | Significance Level | |
|---|---|---|---|---|
| Meat | 1826.077 | 0.090 | 0.755 | ** |
| Marine Product | 9837.301 | 0.099 | 0.282 |
| Including Swine | Constant | Coefficient | Correlation coefficient | Significance Level |
|---|---|---|---|---|
| Japan | −1,546 | 0.5933552 | 0.871 | ** |
| Thailand | −294 | 0.040505 | 0.737 | ** |
| Sri Lanka | 435 | −0.0884683 | 0.131 | |
| Philippines | 23 | 0.0006399 | 0.092 | |
| Myanmar | −636 | 0.088447 | 0.974 | ** |
| Malaysia | 23 | 0.0046321 | 0.831 | ** |
| Korea | −625 | 0.2938219 | 0.902 | ** |
| Indonesia | −302 | 0.025305 | 0.989 | ** |
| India | −132,814 | 0.5237391 | 0.936 | ** |
| China | −8,154 | 0.0234959 | 0.896 | ** |
| Excluding Swine | Constant | Coefficient | Correlation coefficient | Significance Level |
| Japan | −6,349 | 2.9540924 | 0.973 | ** |
| Thailand | −224 | 0.0605217 | 0.790 | ** |
| Sri Lanka | 438 | −0.0933671 | 0.142 | |
| Philippines | 25 | 0.0013269 | 0.120 | |
| Myanmar | 212 | 0.1205692 | 0.965 | ** |
| Malaysia | 17 | 0.0187062 | 0.845 | ** |
| Korea | −754 | 0.8452262 | 0.618 | ** |
| Indonesia | −406 | 0.0358172 | 0.984 | ** |
| India | −139,912 | 0.5610069 | 0.936 | ** |
| China | 7,213 | −0.0045273 | 0.106 |
| Cow Unit: Thousand | Sheep Unit: Thousand | Goat Unit: Thousand | Swine Unit: Thousand | The amount of meat that can be supplied (1000 ton) | The supply of meat (1000 ton) | Turnover rate of meat supply | |
|---|---|---|---|---|---|---|---|
| 69/71 | 3,584 | 203 | 6,432 | 1,272,720 | 1,616 | 0.13% | |
| 74/76 | 3,672 | 13 | 110 | 7,720 | 1,363,190 | 2,227 | 0.16% |
| 79/81 | 4,261 | 13 | 66 | 9,851 | 1,629,058 | 3,002 | 0.18% |
| 87 | 4,694 | 27 | 48 | 11,354 | 1,821,452 | 3,586 | 0.20% |
| 88 | 4,667 | 29 | 41 | 11,725 | 1,834,390 | 3,601 | 0.20% |
| 89 | 4,682 | 30 | 37 | 11,866 | 1,845,802 | 3,571 | 0.19% |
| 90 | 4,760 | 31 | 35 | 11,817 | 1,863,254 | 3,503 | 0.19% |
| 91 | 4,873 | 30 | 37 | 11,335 | 1,866,455 | 3,422 | 0.18% |
| 92 | 4,980 | 29 | 35 | 10,966 | 1,874,139 | 3,399 | 0.18% |
| 93 | 5,024 | 27 | 34 | 10,783 | 1,875,593 | 3,387 | 0.18% |
| 94 | 4,989 | 25 | 31 | 10,621 | 1,857,794 | 3,334 | 0.18% |
| Constant | Coefficient | Correlation coefficient | Significance Level |
|---|---|---|---|
| 0.0011810 | 0.0000000002 | 0.490 | * |
| Constant | Coefficient | Correlation coefficient | Significance Level **1%, *5% |
|---|---|---|---|
| −1,987 | 0.00981 | 0.9682 | ** |
| Supply (Actual) | ||||||
|---|---|---|---|---|---|---|
| Crops | Roots | Pulse | Oil crops | Meat | Milk | |
| 69/71 | 17,593 | 6,795 | 219 | 77 | 1,616 | 4,697 |
| 74/76 | 16,636 | 5,313 | 177 | 55 | 2,227 | 5,031 |
| 79/81 | 14,318 | 5,342 | 108 | 68 | 3,002 | 6,526 |
| 87 | 14,527 | 6,023 | 136 | 76 | 3,586 | 7,335 |
| 88 | 13,867 | 5,719 | 136 | 67 | 3,601 | 7,607 |
| 89 | 14,318 | 5,632 | 146 | 68 | 3,571 | 8,059 |
| 90 | 14,449 | 5,558 | 154 | 59 | 3,503 | 8,189 |
| 91 | 13,070 | 5,440 | 136 | 52 | 3,422 | 8,259 |
| 92 | 14,286 | 5,348 | 106 | 50 | 3,399 | 8,576 |
| 93 | 10,737 | 5,013 | 113 | 32 | 3,387 | 8,626 |
| Supply (Calculated) | ||||||
| Crops | Roots | Pulse | Oil crops | Meat | Milk | |
| 69/71 | 23,445 | 7,486 | 316 | 92 | 2,175 | 4,947 |
| 74/76 | 21,861 | 7,096 | 295 | 77 | 2,252 | 4,861 |
| 79/81 | 20,690 | 6,779 | 285 | 60 | 2,549 | 6,471 |
| 87 | 19,395 | 6,396 | 278 | 37 | 3,272 | 7,739 |
| 88 | 19,080 | 6,298 | 277 | 31 | 3,408 | 7,644 |
| 89 | 18,759 | 6,204 | 275 | 25 | 3,310 | 7,680 |
| 90 | 18,436 | 6,108 | 273 | 19 | 3,358 | 7,907 |
| 91 | 18,126 | 6,017 | 272 | 14 | 3,530 | 8,244 |
| 92 | 17,951 | 5,971 | 270 | 12 | 3,624 | 8,551 |
| 93 | 17,798 | 5,938 | 267 | 11 | 3,836 | 8,672 |
| Constant | Coefficient | Correlation coefficient | Significance Level | |
|---|---|---|---|---|
| Japan | −5,582.534 | 2.858 | 0.938 | ** |
| India | −7,558.367 | 3.846 | 0.891 | ** |
| Indonesia | −10,430.651 | 5.292 | 0.936 | ** |
| Korea | −9,188.728 | 4.668 | 0.947 | ** |
| Malaysia | −6,082.071 | 3.108 | 0.945 | ** |
| Myanmar | −9,319.282 | 4.729 | 0.616 | ** |
| Philippines | −9,021.459 | 4.581 | 0.852 | ** |
| Sri Lanka | −7,243.423 | 3.679 | 0.846 | ** |
| Thailand | −6,537.953 | 3.334 | 0.970 | ** |
| Singapore | −5,219.231 | 2.673 | 0.974 | ** |
| China | −11,943.865 | 6.055 | 0.864 | ** |
| Constant | Coefficient | Correlation coefficient | Significance Level | |
|---|---|---|---|---|
| Japan | 0.294 | 0.672 | 0.483 | ** |
| India | 0.179 | 0.323 | 0.116 | |
| Indonesia | 0.360 | −1.391 | 0.124 | |
| Korea | 0.325 | −0.182 | 0.013 | |
| Malaysia | 0.336 | −0.289 | 0.025 | |
| Myanmar | 0.125 | 0.386 | 0.216 | * |
| Philippines | 0.212 | 0.147 | 0.014 | |
| Sri Lanka | 0.211 | −0.174 | 0.016 | |
| Thailand | 0.236 | 0.743 | 0.108 | |
| Singapore | 0.448 | −0.658 | 0.104 | |
| China | 1.287 | 7.728 | 0.600 | ** |
| 1980 | 1990 | 1995 | 2000 | 2010 | 2020 | |
|---|---|---|---|---|---|---|
| Japan | 4.4 | 4.0 | 1.2 | 2.6 | 2.6 | 2.1 |
| Asia | 6.0 | 6.9 | 7.7 | 6.9 | 6.8 | 6.2 |
| China | 6.0 | 8.8 | 12.0 | 8.7 | 7.8 | 7.0 |
| NEEDS4 | 8.9 | 8.3 | 6.6 | 6.1 | 5.2 | 4.3 |
| ASEAN4 | 6.9 | 5.5 | 6.7 | 7.2 | 6.8 | 6.4 |
| South Asia | 3.1 | 5.7 | 3.8 | 5.2 | 7.5 | 6.5 |
| Growth rate of Population | Growth rate of work force | |||||
|---|---|---|---|---|---|---|
| 1960–1970 | 1970–1980 | 1980–1992 | 1960–1970 | 1970–1980 | 1980–1992 | |
| Average of East Asia | 2.6 | 2.2 | 1.6 | 2.5 | 3.2 | 2.2 |
| Korea | 2.6 | 1.8 | 1.1 | 3.1 | 2.6 | 2.3 |
| Hong Kong | 2.6 | 2.5 | 1.2 | 3.3 | 4.3 | 2.0 |
| Taiwan | 3.1 | 2.0 | 1.5 | 2.6 | 3.6 | 2.8 |
| Singapore | 2.4 | 2.0 | 1.8 | 2.8 | 4.3 | 1.4 |
| Indonesia | 2.1 | 2.3 | 1.8 | 1.7 | 2.1 | 2.4 |
| Malaysia | 2.9 | 2.4 | 2.5 | 2.7 | 3.7 | 2.8 |
| Thailand | 3.0 | 2.7 | 1.8 | 2.1 | 2.8 | 2.5 |
| China | 2.3 | 1.8 | 1.4 | 1.7 | 2.4 | 2.0 |
| Average of South Asia | 2.4 | 2.2 | 1.8 | 2.1 | ||
| Average of Middle America | 2.4 | 2.0 | 3.1 | 2.5 | ||
| Average of Africa | 2.8 | 3.0 | 2.4 | 2.5 | ||
| Average of Developed Countries | 1.1 | 0.8 | 0.7 | 1.2 | 1.3 | 0.6 |
| Pig | Beef | Poultry | Milk | Egg | |
|---|---|---|---|---|---|
| Required Feed Crops | 4.3 | 3.6 | 2.7 | 0.3 | 2.7 |
| Product | kcal/100 g | Product | kcal/100 g |
|---|---|---|---|
| Wheat | 335 | Sweet Potato | 123 |
| Rice | 351 | Soybean | 428 |
| Maize | 350 | Sorghum | 336 |
| Potato | 77 | Avena sativa | 317 |
| Barley | 339 | Rye | 333 |
| Cassava | 150 | Millet | 307 |
References and Notes
- Matsumura, K.; Nakamura, Y. Modeling the demand structure for food in Japan. J. Soc. Environ. Sci. 1997, 10, 21–28. (in Japanese). [Google Scholar]
- Matsumura, K.; Nakamura, Y. Modeling the demand structure for food in Asia. J. Soc. Environ. Sci. 1998, 11, 49–63. (in Japanese). [Google Scholar]
- Matsumura, K.; Nakamura, Y. Modeling the land use in Asia. J. Soc. Environ. Sci. 1999, 12, 27–36. (in Japanese). [Google Scholar]
- Matsumura, K.; Nakamura, Y. Modeling the demand and supply structure for food in Asia. J. Soc. Environ. Sci. 2000, 13, 339–349. (in Japanese). [Google Scholar]
- Kobayashi, H. System Dynamics; Hakuto Shobo: Tokyo, Japan, 1988. [Google Scholar]
- UN World Population Prospects 2008; United Nations Population Division: New York, NY, USA, 2008. Available online: http://esa.un.org/UNPP/ (accessed on 21 January 2011).
- In IMF Statistics; IFS CD-ROM. International Monetary Fund: Washington, DC, USA, 2000.
- FAOSTAT. 2009. Available online: http://faostat.fao.org/site/567/default.aspx (accessed on 12 December 2010).
- Outlook of World Food and Agriculture 1995; Former Japan Association for International Collaboration of Agriculture and Forestry: Tokyo, Japan, 1996. (in Japanese)
- Sakai, S.; Shimada, Y.; Goto, S. Impacts of Human Activities on Global Environment. M.Sc. Thesis, Kanazawa Institute of Technology, Ohgigaoka Nonoichi Ishikawa, Japan, 1996. (in Japanese). [Google Scholar]
- Asia Economics 1996; The Economic Planning Agency: Tokyo, Japan, 1996; p. 339. Available online: http://www.jcer.or.jp/ (accessed on 12 December 2010).
- Brown, L.R. Earth Policy Release—Rising Temperatures Raise Food Prices: Heat, Drought, and a Failed Harvest in Russia; Earth Policy Institute: Washington DC, USA, 2010. Available online: http://www.earthpolicy.org/index.php?/plan_b_updates/2010/update89 (accessed on 11 August 2010).
- Chinese Imports of Maize Exceeded Export; Nikkei shinbun: Tokyo, Japan, 20 August 2010.
- Kawashima, H. World Food Production and Biomass Energy—The Outlook for 2050; University of Tokyo Press: Tokyo, Japan, 2008. [Google Scholar]
- GPCC Full Data Reanalysis Version 5; Federal Ministry of Transport, Building and Urban Affairs: Berlin, Germany. Available online: ftp://ftp-anon.dwd.de/pub/data/gpcc/html/fulldata_download.html (accessed on 21 January 2011).
- Matsumura, K.; Sugimoto, K.; Lee, Y.W.; Wu, W.; Chemin, R.J.; Shibasaki, R. Precipitation and its impacts for global scale rice production. Proceedings of SSMS2010, Kochi, Japan, 4–6 March 2010; Available online: http://management.kochi-tech.ac.jp/?content=journalpaper (accessed on 21 January 2010).
- Matsumura, K. Precipitation and its impacts on global soybean yield and CAIFA concept. Kwansei Gakuin Univ.Soc. Sci. Rev. 2010, 15. (in press). [Google Scholar]
- Matsumura, K.; Hijmans, R.J.; Chemin, Y.; Elvidge, C.D.; Sugimoto, K.; Wu, W.B.; Lee, Y.W.; Shibasaki, R. Mapping the global supply and demand structure of rice. Sustain. Sci. 2009, 4, 301–313. [Google Scholar]
© 2011 by the authors; licensee MDPI, Basel, Switzerland. This article is an open access article distributed under the terms and conditions of the Creative Commons Attribution license (http://creativecommons.org/licenses/by/3.0/)
Share and Cite
Matsumura, K. Demand and Supply Structure for Food in Asia. Sustainability 2011, 3, 363-395. https://doi.org/10.3390/su3020363
Matsumura K. Demand and Supply Structure for Food in Asia. Sustainability. 2011; 3(2):363-395. https://doi.org/10.3390/su3020363
Chicago/Turabian StyleMatsumura, Kanichiro. 2011. "Demand and Supply Structure for Food in Asia" Sustainability 3, no. 2: 363-395. https://doi.org/10.3390/su3020363
APA StyleMatsumura, K. (2011). Demand and Supply Structure for Food in Asia. Sustainability, 3(2), 363-395. https://doi.org/10.3390/su3020363
