Next Article in Journal
Assessment of Circular Economy Implementation Progress in the Małopolska Region: A Case Study
Previous Article in Journal
High-Resolution Geochemical Characteristics of Agricultural Soils: Implications for Fertility Enhancement and Heavy Metal Risk Management in Eastern China
 
 
Due to scheduled maintenance work on our servers, there may be short service disruptions on this website between 11:00 and 12:00 CEST on March 28th.
Font Type:
Arial Georgia Verdana
Font Size:
Aa Aa Aa
Line Spacing:
Column Width:
Background:
Article

Sustainable Development and Innovation as Drivers of Brand Equity Enhancement in Knowledge-Based Enterprises: Empirical Evidence from Science Parks

by
Sanee Mohammad Ebrahimzadeh
1,
Somayeh Labafi
2,*,
Datis Khajeheian
1,
Taher Roshandel Arbatani
1 and
Samad Sepasgozar
3
1
Department of Media Management and Business Communications, Faculty of Business, College of Management, University of Tehran, Tehran 1417466191, Iran
2
Department of Society and Information, Iranian Research Institute for Information Science and Technology (IranDoc), Tehran 1314156545, Iran
3
School of Built Environment, University of New South Wales, Sydney 2052, Australia
*
Author to whom correspondence should be addressed.
Sustainability 2026, 18(6), 3115; https://doi.org/10.3390/su18063115
Submission received: 23 November 2025 / Revised: 22 February 2026 / Accepted: 6 March 2026 / Published: 22 March 2026

Abstract

Sustainable development and innovation are increasingly relevant in startup branding strategies. While existing studies have explored sustainability-oriented branding and social media–brand equity relationships, evidence remains limited on how sustainability and social media attributes jointly shape brand equity in knowledge-based enterprises (KBEs). To address this specific underexplored area, this study develops the Innovation–Brand Equity–Sustainability (IBES) model to enhance brand equity in KBEs through strategic social media use, focusing on managers’ perspectives from such enterprises in science and technology parks. Employing partial least squares structural equation modeling, the research analyzed data from 471 participants in science and technology parks and KBEs, using SmartPLS 4 to ensure statistical robustness. The findings confirmed 13 proposed hypotheses, demonstrating IBES’ robustness. Social media factors, including identity (β = 0.510 for brand awareness), active presence (β = 0.561 for brand associations), content sharing (β = 0.401 for brand loyalty), and reputation (β = 0.615 for perceived quality), may influence components of brand equity. Brand innovation emerged as the strongest driver, with a total effect of 0.668 on brand equity enhancement and 0.586 on sustainable development. Both constructs serve as critical factors, channeling social media effects through a multistage indirect path (β = 0.225 for brand innovation to sustainable development to brand equity). This study bridges critical gaps in the digital branding literature and underscores the pivotal role of brand innovation and sustainable development in achieving competitive advantage in knowledge-driven economies.

1. Introduction

Industry 4.0 is characterized by accelerated advancement toward fundamental knowledge paradigms that have affected global economic systems, leading to knowledge-driven economies. In this context, technology enterprises face various challenges in establishing and maintaining competitive advantages [1]. When the marketing environment is competitive and dynamic, brand equity stands out as an important intangible factor for organizations, playing an important role in their success [2]. Rapid technological transformations and expanding digital marketing processes have compelled knowledge-based enterprises (KBEs) to reconsider conventional activities and branding strategies, while digital branding and social media may facilitate enhanced customer interaction and achieve sustainable competitive advantage [3,4].
Social media platforms have evolved into one of the most influential marketing and branding tools in recent years, substantially affecting conventional brand–customer communication methodologies [5]. At the same time, KBEs possess distinctive needs due to their technological and innovative nature, and this requires different strategies and business models [6].
These organizations typically focus on knowledge generation, innovation cultivation, and advanced technology development, and are greatly aligned with sustainable development goals (SDGs) and green products, thereby requiring new strategies for brand equity enhancement [7]. Sustainable development is also conceptualized primarily as a mediating mechanism that can translate innovation orientation into enhanced brand equity by shaping perceived legitimacy, trust, and stakeholder engagement in digital environments. The model also allows for a direct association between sustainable development and brand equity enhancement, reflecting the possibility that sustainability orientation contributes incremental explanatory value beyond innovation and other brand drivers. In addition, the high competition in technology markets has further increased the need for modern, practical tools to show differentiations and build customer trust, a necessary role that social media platforms fulfil [8].
Research in the digital brand equity literature has highlighted the importance of brand equity for marketing experts and researchers. In response, e-commerce development within social media environments [2] and the increasing significance of online brand management have motivated researchers to emphasize the need to develop novel models for advancing brand equity [9].
This paper aims to develop a model, based on a structured literature review, that integrates key social media engagement mechanisms, brand innovation, and sustainable development into a single framework relevant to KBEs operating in science and technology parks. The model is designed to test hypothesized relationships among social media factors (e.g., identity, presence, relationships, and reputation), brand equity dimensions, and innovation and sustainability pathways in this context.
Brand equity is a complex and multidimensional construct that reflects the perceived value of a brand by customers, what they can remember in the long term, and its competitive strength in the marketplace [10,11]. Brand development is affected by many factors, but social media platforms have an important role in knowledge acquisition and brand innovation processes [12]. The literature shows that knowledge acquisition from social media networks, dual market orientation (proactive and reactive), and strategic social media capabilities are interrelated. This can be important to KBEs since they depend on continuous innovation [12], and strategic and adjusted marketing strategies are useful to develop their brands. Brands are recognized as one of the most critical intangible assets of organizations, and brand equity plays an essential role in ensuring long-term business success. Brand equity represents the differential value between a branded product and its unbranded equivalent [13].
Aaker is a well-known scholar in the field who has discussed brand equity as certain assets and liabilities associated with a brand that collectively shape its market value and influence on potential consumers. His framework suggests five general components: brand loyalty, capturing customers’ propensity for repeated purchases of a specific brand; brand awareness, indicating the level of consumer familiarity and recall of the brand; perceived quality, encompassing consumers’ subjective evaluations of a product or service’s overall excellence or superiority; brand associations, including thoughts, emotions, images, experiences, or beliefs linked to the brand; and other proprietary assets, such as patents, trademarks, copyrights, or intellectual property rights owned by the firm. Aaker suggests that brands which foster emotional connections and high recognizability achieve the greatest success [13].
In contrast, Kevin Lane Keller offers a different approach and introduces a framework called Customer-Based Brand Equity (CBBE), which emphasizes shaping consumers’ thoughts and feelings about a product to build a robust brand [11]. CBBE outlines a hierarchical process that progresses from brand recognition to brand associations and focuses on limited components of brand knowledge: brand image, brand awareness, and brand loyalty. Keller identifies six brand attributes with positive feelings.
These are warmth, fun, excitement, security, social approval, and self-respect; enterprises or institutions can typically consider these attributes to enhance brand equity, depending on the context and the company’s products. While Aaker’s model prioritizes loyalty as the foundation for building brand equity, Keller’s approach places greater emphasis on the role of emotions and affective associations [13]. The present study aims to develop a multi-faceted conceptual model considering certain attributes of brand equity, such as awareness, associations, perceived quality, and loyalty as primary dependent variables, grounded in these foundational models.
Emerging trends in digital marketing need to be investigated, but they seem to emphasize transformative developments in current digital marketing practices. These include the use of artificial intelligence (AI) in content generation, editing, and optimization, increased use of short-form video content, and the importance of value creation in long-term customer relationships [1,14]. These transformations reveal the need to adopt novel and multidimensional, adaptive approaches affecting the brand management of KBEs.
Despite the need to investigate considerable advancements in social media marketing domains and brand equity enhancement, significant research gaps persist regarding a comprehensive model design for specific enterprises, such as KBEs [15]. Most existing studies have concentrated on specific industries or traditional businesses, with limited attention to distinctive aspects of technology enterprises and the role of science and technology parks in these processes [8]. In this study, we operationalize brand equity from an organizational strategic perspective, measuring how KBE managers perceive and cultivate brand value among their diverse stakeholder ecosystems. While traditional brand equity theory emphasizes consumer perceptions [11], we argue that in knowledge-intensive B2B contexts, stakeholder-based brand equity [16], assessed through organizational participants who interact with multiple stakeholder groups, provides an appropriate measurement for understanding brand-building processes and strategic dynamics.
Therefore, this investigation is conducted to address this scientific gap and to design a comprehensive model for enhancing brand equity in KBEs through the utilization of social media potential. The aim of the current paper is to consider a specialized focus on social media-related factors, including identity, interactions, active presence, communities, relationships, content sharing, and credibility, alongside consideration of the mediating roles of brand innovation, specifically sustainable development, which represents an innovative approach of this research. This study examines the following: (i) social media engagement strategies associated with brand equity dimensions in KBEs; (ii) how innovation and sustainable development relate to brand equity enhancement within the IBES framework, identifying and evaluating factors encompassing online brand identity; and (iii) the explanatory power of the proposed model in the studied setting. This study aims to develop a multifaceted model of social media engagement strategies that contribute to brand building and equity.
Some of the factors used for IBES can be found in the literature, such as audience engagement, consistent and active digital brand presence, the creation and management of relevant communities, strengthening stakeholder relationships, sharing valuable content, and establishing online credibility [17,18]. Each of these factors directly or indirectly bolsters the components of brand equity [19]. However, brand management on social media is not without challenges, including the need to keep pace with rapidly evolving trends and algorithm changes, as well as managing negative feedback [19].
This study offers three contributions. Theoretically, it provides an integrated explanation of how innovation and sustainability relate to brand equity enhancement in KBEs within social media contexts. Methodologically, it combines scientometric mapping of the IBES-related literature with PLS-SEM to test an integrated model using evidence from science park enterprises. Managerially, it identifies the most substantively meaningful drivers of brand equity enhancement and clarifies how sustainability and innovation pathways may be leveraged in digital branding strategies in knowledge-based settings.
The remainder of this paper is organized as follows. Section 2 presents the theoretical context and the relevant literature review. Section 3 introduces the conceptual Innovation–Brand Equity–Sustainability (IBES) model, defines the key constructs, and formulates the research hypotheses. Section 4 describes the methodology and analytical approach. Section 5 reports two sets of results: first, a scientometric analysis of variables and the literature to support and verify the selected constructs; and second, the structural equation modeling (SEM) results used to evaluate the proposed model and test the hypotheses. Finally, Section 6 discusses the findings, outlines theoretical and practical implications, notes limitations, and provides directions for future research.

2. Literature Review

In recent digital transformations, social media, coupled with advanced AI features, has emerged as an effective tool for brand management which can significantly empower businesses to encourage or enhance a positive brand image, brand visibility, and their reach to customers widely [15,20]. These platforms may significantly shape consumer perceptions of brands, primarily through various mechanisms such as the principle of reciprocity, user-generated content, influencer collaborations, and direct two-way communication [21]. By fostering trust, nurturing emotional connections, and delivering real-time customer service, social media can play a role in and may strengthen brand loyalty [22].
Brand innovation is defined here as the degree to which a firm or an enterprise intentionally introduces and communicates novel brand-related offerings, meanings, and positioning through new product or service attributes [23]. It can also be through differentiated value propositions, and/or updated brand narratives, such that stakeholders perceive the brand as adaptive and forward-looking. Operationally, brand innovation is treated as a latent construct capturing managers’ assessments of innovation in branding-related activities (e.g., introducing new brand concepts, renewing brand positioning, and communicating innovation through digital channels).
Within the IBES framework, brand innovation is positioned as an upstream strategic capability that can shape brand equity outcomes because innovative brand meaning and differentiation can strengthen brand associations, perceived quality, and loyalty in competitive digital environments. Innovation is generally a strategic factor for enterprises to navigate market dynamics, sustain competitive advantage, and pioneer new products and services. For KBEs, which are fundamentally driven by research, development, and knowledge creation, innovation can be a part of their brand identity too, and be used as a part of their strategic framework.
Social media platforms serve as a powerful catalyst for innovative services and new product development [24]. These platforms enable the gathering of customer insights, access to diverse knowledge sources, collaborative co-creation with users, and support for the introduction of novel products. The knowledge-based perspective clarifies the role of acquiring external knowledge from partners or stakeholders in shaping product design and possibly enhancing innovation. Social media facilitates this knowledge acquisition, thereby reinforcing open innovation ecosystems [25]. Nevertheless, despite their potential, many companies including KBEs encounter challenges in effectively employing social media for brand enhancement and brand innovation.
The intersection of sustainable development and branding has become increasingly significant in KBEs. As a critical environmental and socio-economic issue, sustainable development is associated with changes in consumer preferences/expectations and organizational culture [26]. Integrating sustainability into a brand’s core catalyzes innovative strategies, enabling differentiation in massive markets and significantly shaping consumer perceptions and brand loyalty [27]. Concepts such as green brand equity and the strategic use of brand elements, such as color, to suggest associations with sustainability show this approach [28]. Given the inherent focus of KBEs on innovation and mostly sustainable development, incorporating this variable into the present model is essential. The integration of sustainable development into brand equity represents both a theoretically relevant and empirically salient factor in many KBE settings. Key complementary theoretical perspectives explain this connection as follows.
In KBE contexts, where offerings are predominantly intangible (research capabilities, technological expertise, innovation potential), external stakeholders face significant information asymmetry when evaluating organizational quality. Sustainability initiatives function as credible quality signals [29] that communicate organizational competence, credible quality signals, future orientation, and stakeholder commitment. Unlike product-based firms where quality can be directly observed, KBEs rely on reputational proxies of which sustainability credentials have become increasingly salient among key stakeholder groups including investors, research partners, policymakers, and prospective talent.
This signaling mechanism is particularly powerful in science and technology parks, where enterprises compete not only in technological innovation but also in their perceived contribution to societal challenges. Sustainability certifications, green patents, circular business models, and environmental reporting serve as observable indicators that reduce stakeholder uncertainty and enhance brand trust—a foundational component of brand equity. Kumar et al. [30] suggest eco-label credibility and consumer knowledge factors that may affect green information quality attributes and green brand credibility relationships.
Recent studies indicate that consumers are becoming increasingly aware of environmental concerns and are more inclined to support brands that demonstrate a genuine commitment to sustainability [31]. This shift in consumer attitudes has prompted KBEs to leverage green marketing strategies to achieve competitive differentiation and enhance brand equity. In this context, sustainable consumption emerges as a driving force in shaping consumer purchasing behavior and their interactions with green brands [31]. A critical aspect of sustainable branding is to measure its impact on key components of brand equity. Some studies suggest that green brands can positively influence consumer purchasing behavior by fostering green trust, green brand image, and green satisfaction [32]. Sustainability capabilities in KBEs are valuable, rare, and difficult to imitate, creating a competitive advantage. The development of green technologies, the implementation of circular economic principles, or the achievement of carbon neutrality requires significant organizational investment in knowledge, processes, and systems that competitors cannot easily replicate. These components act as mediators between a company’s sustainability efforts in its products and its market outcomes [33].
Moreover, due to their inherent characteristics, KBEs show greater capabilities to embed sustainable development into their core operations. Through technological innovations, the production of environmentally friendly products or services, and the development of circular business models, these enterprises can position themselves as leaders in sustainability-driven branding [34]. This shows the importance of incorporating sustainability variables into their performance evaluation models. Furthermore, sustainable development serves not only as a quality signal for consumers but also as a proactive strategy to mitigate long-term risks [35]. Enterprises that prioritize sustainability in their branding strategies may be better equipped to navigate evolving environmental regulations, compete in raw material markets, and avoid potential challenges to consumer trust.
The conceptual model for this paper was developed through an intensive, methodical literature review rather than through random searches in the field of brand equity. This helped to clarify the gaps in brand equity and sustainability. In this study, the IBES model is developed. The IBES is a structural model developed and tested for KBEs operating in science parks. IBES explains how brand innovation activities, particularly those designed, communicated, and augmented through digital social networks, enhance brand equity, which in turn supports sustainable development and KBEs’ wider innovation ecosystem. The IBES model tends to link innovation in branding, social network-based brand interactions, and sustainability-oriented outcomes. This will enable us to capture how managers in KBEs strategically use brand innovation to build brand equity and advance sustainable development within science parks.
In the literature, previous studies have suggested and attempted to create models of destination branding, emphasizing various factors. For example, a study mainly focused on brand awareness [11], and another one referred to physical quality and brand recognition, reporting that these positively influence trust and loyalty toward destination brands [36]. There is some support for an approach involving leveraging brand equity so that KBEs can more effectively engage with their target audiences and achieve their business objectives [37]. Sustainability-oriented strategies can shape stakeholder evaluations and brand-related outcomes by strengthening perceived legitimacy, trust, and long-term credibility. In the proposed IBES, sustainable development is positioned as a central explanatory construct that can directly contribute to brand equity enhancement and mediate the relationship between brand innovation and brand equity enhancement. This positioning reflects the idea that innovation-related activities may strengthen sustainability orientation and credibility, thereby aligning with stronger brand perceptions and value-related outcomes in digital environments.
This provides a clearer theoretical basis as to why sustainability is included as a key mechanism in the model, rather than a peripheral contextual factor. On this basis, the model specifies hypotheses linking sustainable development to brand equity enhancement and testing its mediating role in the innovation–brand equity pathway.
A component of IBES in this study focuses on brand equity, grounded in Aaker’s framework. Adopting this framework, brand equity is defined as a set of brand-related assets and liabilities linked to name and symbols. Aaker assumes that linking can enhance or diminish the value a product or service provides to both the enterprise and its customers [38]. Aaker’s framework is widely known for its focus on and contribution to the further understanding of consumer-focused brand equity. It highlights how various aspects of brand knowledge influence consumer responses to marketing activities. Aaker’s framework also helps to understand that customer perceptions of a brand can significantly affect marketing effectiveness [39]. From this perspective, factors such as customer perceptions, satisfaction, and loyalty may influence brand equity. Another factor is customer loyalty, which has a significant positive effect on strengthening brand equity [36].
In Aaker’s concept, brand equity is connected to or described by five main brand attributes. (1) Brand awareness refers to the ability and inclination of customers to recognize and recall a brand among many others. (2) Brand loyalty involves customers committing to repeatedly purchasing a brand’s products or services and their willingness to advocate for the brand against competitors. (3) Perceived quality refers to perceptions and judgments about the quality of a product or service provided by a brand. (4) Brand associations refer to thoughts, emotions, and ideas that connect customers with a brand. And finally, (5) brand commitment focuses on the emotional connections and dedication of customers [40] to a brand. The commitment is assumed to motivate them to maintain loyalty regardless of price changes or market fluctuations [10].
These dimensions are adopted from brand equity in Aaker’s approach, which encourages a deeper connection between customers and the brand while increasing interest in its products or services [10]. Aaker considers brand equity to be tied to its name and symbols, which may improve the value of a product [10]. This reflects the importance of consumer engagement and their perceptions in creating brand equity [41]. Furthermore, this approach supports perceived quality as a direct driver of consumer purchase intentions and may positively affect consumer behavior [42].
There is another conceptual model that is highly relevant to marketing and social media strategy because it helps businesses or enterprises understand which factors may drive user behavior. This is known as Smith’s honeycomb model, which suggests a set of factors for analyzing user behavior on social media and its relationship with brands. This model emphasizes seven key factors: identity, presence, relationships, reputation, groups, conversations, and sharing. These capture the diverse facets of online interactions between users, brands, and other users on social media platforms. For instance, identity reflects how users or consumers of a product define themselves and align with a brand, while presence indicates the extent of user activity on social media platforms. This model is useful for conceptualizing the drivers of brand perception and equity within organizations [43]. Kietzmann and colleagues [43] discuss that each factor strengthens the emotional and cognitive connections between users and brands. As shown in Figure 1, the honeycomb model enables enterprises to analyze their brands in terms of having or designing effective strategies to enhance online user interactions. This may eventually leverage social engagement to elevate brand equity [44]. For example, online conversations between users of a brand with the brand’s enterprise or among users themselves about the brand can gradually provide a positive brand image and increase brand awareness [45]. The model presented in Figure 1 is often used as a comprehensive guide for analyzing user behavior. The factors in the figure also offer insights into social behavior and its potential impact on brand equity [46]. In particular, it allows enterprises to analyze their brands. This analysis should also consider the critical role of social media in building customer loyalty and trust [47]. Table 1 outlines the elements that collectively describe how brands can be presented, opinions exchanged, content shared, availability demonstrated, social proximity established, and trust perceived. In fact, it provides a sense of community belonging, which plays a fundamental role in the dynamics of social media platforms.
Within the IBES framework, the honeycomb elements are treated as observable social media engagement mechanisms that can shape brand equity by influencing how stakeholders perceive and interact with the brand. In KBEs, these mechanisms may be particularly salient because brand meaning and credibility are closely tied to intangible capabilities and innovation narratives. Accordingly, the model links social media engagement mechanisms directly to brand equity outcomes and, through strategic orientations, to brand innovation and sustainable development, thereby strengthening perceived legitimacy, trust, and differentiation in digital environments. This mechanism-based structure provides the basis for the hypotheses developed in the following section.

3. Conceptual IBES and Hypothesis Formulations

This section formulates IBES, a novel conceptual model, based on the literature review, to address the primary research focus. This means examining factors that enhance brand equity in KBEs through social media. The study identifies 13 key factors called constructs that may influence the strengthening of brand equity in KBEs via social media and integrates them into a novel conceptual model.
Based on the factors identified in Table 2, IBES has been developed to guide practitioners in enhancing brand equity while contributing to sustainable development goals for KBEs through social media. The IBES model was developed to address the second research question of the present study.
The IBES model illustrates hypothesized relationships between key variables influencing brand equity, encompassing core brand constructs, user interactions on social media, and factors related to innovation and sustainable development. IBES was developed through a systematic analysis of the literature and a review of relevant theories, with its examination presented in the Analysis and Findings Section. Figure 1 depicts the proposed IBES model.
Social media platforms serve as dynamic environments that enhance consumer engagement and awareness, as well as brand–customer interactions. They play a critical role in enhancing brand equity for KBEs, particularly as they can be useful for communicating complex concepts and services like those operating within science and technology parks. To keep the model theoretically focused and avoid over-parameterization, IBES prioritizes a targeted set of hypothesized paths aligned with the study’s mechanism logic. Several plausible cross-links among honeycomb dimensions and brand equity components are not included in the current specification and are treated as extensions for future research and model refinement. Each hypothesis is elaborated below, based on its theoretical foundation and relevance to the context of KBEs.

3.1. User Identity in Social Media and Brand Awareness

User identity is known as a key factor, or at least a driver of effective interactions, in the context of social media. This factor reflects how individuals, or users of social media, express and define themselves across various online platforms. The media presence and identity of users and how they are perceived in the community are often important in the context of marketing, specifically whether they align with a brand’s values and attributes. Since KBEs frequently emphasize innovation or rely on advanced technology, user identity can create or amplify brand awareness. Users can promote technology- and innovation-related content and refer to it in conversations. Kietzmann’s honeycomb theoretical model considers user identity as a key driver of social interactions. The interactions, depending on whether the focus is on a product or a brand, may enable the brand to stand out in consumers’ minds. This means that potential customers may remember the brand; so, in the context of marketing, it may enhance the recognizability of a brand [43]. The literature generally confirms that a strong user identity may promote brand awareness indirectly or enhance it through user-driven brand advocacy [54]. Thus, the first hypothesis is suggested as follows:
Hypothesis 1.
User identity in social media has a positive and significant relationship with brand awareness.

3.2. Conversations on Social Media and Brand Awareness

Conversations on social media, when they include discussions between potential customers and other users about a brand, can be an effective tool for expanding the familiarity of the community with a brand and its general recognition. When it comes to KBEs, online conversations can be useful to their marketing, specifically when the conversations are about cutting-edge technologies, features of a technology, or various innovations. These may eventually attract specialized audiences, experts, and potential customers. Kietzmann’s honeycomb model suggests that such conversations contribute to a word-of-mouth marketing approach, which is theoretically and practically known as an effective approach in the marketing context. This may broaden brand awareness among target audiences [43]. Some studies indicate that there might be a direct interaction between brands and consumers that enhances brand recall [55] in some contexts. Thus, the hypothesis below is formed.
Hypothesis 2.
Conversations on social media have a positive and significant relationship with brand awareness.

3.3. Presence on Social Media and Brand Associations

Social media presence is a common practice for many enterprises, enabling them to communicate their products and services. However, some enterprises are more active and consistent in terms of their presence on social media. The consistent presence of an enterprise, including relevant content dissemination and dynamic interactions, can potentially enhance brand associations in the community and among consumers. For KBEs, an active presence is also useful; they can focus on showcasing innovative products and technologies and their sustainability values. Kietzmann’s model supports the assumption that sustained presence contributes to communicating or distributing the brand’s image and values, and this may strengthen mental associations connected to the brand [43]. Some studies confirm that an active social media presence can enhance positive brand perceptions [55]. For KBEs, the following hypothesis is formulated for further testing.
Hypothesis 3.
Presence on social media has a positive and significant relationship with brand associations.

3.4. Groups on Social Media and Brand Associations

There are many online communities and groups on social media. Many of them are sustained and popular due to their function and roles in the community. Each provides focused spaces or audiences so users can share interests, such as the availability, emergence, or introduction of technology and innovation, as part of their interactions and activities on social media. The groups can be stakeholders of a sustainable product or services. For example, Bharadwaj and Naik [56] suggest that stakeholder-generated ESG (Environmental, Social, Governance) messages can shape cognitive and behavioral outcomes, which can strengthen collective brand associations. In the context of KBEs, these groups can potentially serve as strong platforms or effective channels for discussing innovative products. These are important to brands and may foster positive brand associations. Kietzmann’s honeycomb model also highlights the role of groups in fostering or enhancing the sense of belonging to a brand and enhancing brand image (Kietzmann, Hermkens [43]). Research indicates that online communities and groups of users can potentially promote a brand’s values and attributes [47]. Thus, a hypothesis is formulated as follows:
Hypothesis 4.
Groups on social media have a positive and significant relationship with brand associations.

3.5. Relationships on Social Media and Brand Loyalty

Relationships on social media, such as those between users and brands, build trust and closeness, which makes customers more loyal to brands. In KBEs, these relationships can also be applicable and further extended and built through specialized interactions with customers and stakeholders. Kietzmann’s model suggests that strong relationships on social media platforms reinforce consumer trust and commitment, and this could potentially increase the likelihood of repeated purchases [43]. Some studies in the literature confirm that robust relationships or certain aspects of relationships may enhance long-term loyalty [54]. Thus, the following hypothesis is considered in the context of KBEs:
Hypothesis 5.
Relationships on social media have a positive and significant relationship with brand loyalty.

3.6. Sharing Activities and Brand Loyalty

Sharing is often understood as the distribution of content, such as photos, videos, views, and comments, showcasing various services or products. Sharing is practiced by users who wish to propagate common values or interests. Sharing brand-related content on social media, particularly content related to technological innovations, may eventually affect or strengthen customer loyalty. As one of the blocks in Kietzmann’s honeycomb model, this useful activity encourages users to actively promote a brand’s values, fostering a sense of belonging [43]. Research indicates that content sharing enhances long-term loyalty through positive interactions [55].
Hypothesis 6.
Sharing on social media has a positive and significant relationship with brand loyalty.

3.7. Reputation and Perceived Quality

Social media is also used for enhancing reputation and promoting the brand and positive aspects of its services and products. Active strategies on social media can enhance a brand’s reputation and reflect their trust and credibility in the community. This directly influences consumers’ perceptions of the quality of its products or services. In the context of KBEs and considering their advanced services, reputation is also very important. KBEs’ reputation can be significantly improved by showcasing technological expertise and sustainability commitments on social media in different ways. Studies indicate that a strong social media reputation enhances perceived quality, influencing purchase decisions [47]. Thus, the hypothesis below is considered for testing in the present study:
Hypothesis 7.
Reputation on social media has a positive and significant relationship with the perceived quality of a brand.

3.8. Brand Awareness and Innovation

Brand awareness is an important milestone to be achieved by most enterprises. The core component of brand equity, based on Aaker’s model, is also awareness, and it facilitates the uptake of brand innovations by users. In KBEs, high brand awareness enables the introduction of innovative products and services, and initial consumer recognition fosters trust in these innovations [10]. The supporting evidence from the literature leads to the following hypothesis:
Hypothesis 8.
Brand awareness has a positive and significant relationship with brand innovation.

3.9. Brand Associations and Innovation

The literature considers ESG (Environmental, Social, Governance)-related communications as key factors influencing an enterprise’s brand associations [56]. Studies suggest that positive brand associations can enhance overall brand equity in the sustainability context. Halkias [57] explains how consumers form mental images and connect emotional responses to brand experiences. The study focused more specifically on the content of brand knowledge and also referred to how different pieces of information such as attributes, benefits, and symbolic meanings relate to one another. This stability across various fields of study allows researchers to examine brand associations consistently, linking cognitive structures with behavioral outcomes and innovations. Positive brand associations, encompassing emotions and mental images tied to technology and sustainability, facilitate the acceptance of brand innovations in KBEs. These associations, by creating emotional connections with consumers, enhance the success of new products and services [10]. So, the following hypothesis is suggested:
Hypothesis 9.
Brand associations have a positive and significant relationship with brand innovation.

3.10. Brand Loyalty and Innovation

Jalu and Dasalegn [58] investigated green brand innovation, introducing green perceived value as a mediator and consumer green knowledge as a moderator. The study emphasizes that innovation alone is insufficient; the products or services must create perceived value to enhance the loyalty of customers. They also suggested that green knowledge strengthens the relationship between innovation and perceived value. Their study applies the innovation–loyalty approach in a green branding context, offering a consumer-centric perspective that enriches the literature on sustainability-driven branding. Brand loyalty often reflects consumer commitments and this can enhance brand innovation in KBEs. Loyal customers, due to their trust in the brand, are more likely to embrace its innovative products and services [10].
Hypothesis 10.
Brand loyalty has a positive and significant relationship with brand innovation.

3.11. Perceived Quality and Innovation

Perceived quality is typically based on consumers’ evaluations of a brand’s products or services. A higher perception of quality enables KBEs to introduce innovations with greater confidence to a greater community and population. High perceived quality fosters trust in innovations, facilitating their market acceptance [10]. The following hypothesis is thus suggested:
Hypothesis 11.
The perceived quality of a brand has a positive and significant relationship with brand innovation.

3.12. Brand Innovation and Sustainable Development

Yu and Zou [59] investigated how energy-saving and emission reduction programs affect brand development potential in Chinese cities. Using trademark data, their findings reveal that such policies enhance brand development by promoting technological innovation and reducing industrial energy consumption. The paper shows that fiscal incentives drive eco-friendly research and development, like knowledge-based enterprises. This strengthens brand innovation, which they suggest as a critical factor for sustainable brand growth. Their research positions green innovation as a key element for sustainable brand development that ties environmental governance to branding outcomes. Therefore, their study proposes that the relationship between brand innovation and sustainable development is likely mediated by factors such as green research and development, and this suggests that innovation alone is insufficient without systemic sustainability incentives. This discussion leads to the assumption that brand innovation in the context of KBEs contributes to sustainable development by introducing products and services aligned with sustainability principles. These innovations offered by enterprises or technical vendors support economic growth, environmental protection, and social responsibility [60]. Thus, the following hypothesis is considered for testing in this paper:
Hypothesis 12.
Brand innovation has a positive and significant relationship with sustainable development.

3.13. Brand Innovation, Sustainable Development, and Equity

Chomać-Pierzecka [61] examines how innovation drives sustainable development in the pharmaceutical sector in Poland. The findings confirm that enterprises with a focus on product innovation achieve high sustainability across social, environmental, and economic considerations. Innovation including green resources, energy efficiency, and organizational practices enhances environmental sustainability and also meets societal expectations, which are key measures of sustainable development. This alignment between innovation and sustainability creates extra value for stakeholders and enterprises and may eventually enhance brand equity. Therefore, the relationship between brand innovation of an enterprise and sustainable development is likely positive and may be mediated by factors such as consumer perception of sustainability, elevating brand equity in KBEs. Innovation serves as a critical factor in strengthening a brand’s competitive market position [43,62]. Thus, the following hypotheses are considered in this paper:
Hypothesis 13.
Brand innovation has a positive and significant relationship with the enhancement in brand equity.
As discussed above, sustainable development, by fostering environmental and social values, enhances brand equity in KBEs. Brands demonstrating a commitment to sustainability build consumer trust and loyalty, thereby elevating brand equity [63]. So, Hypothesis 14 is proposed as follows: Sustainable development has a positive and significant relationship with brand equity enhancement.

4. Methodology and Analysis

This investigation employs a positivist philosophy, as the research aims to evaluate hypothesized relationships among a set of selected factors such as branding, social media, and sustainability. This study employs quantifiable data and statistical methodologies to identify any possible patterns or causal relationships among constructs or primary variables in the context of KBEs such as branding and social media, taking inspiration from the concept articulated by Johnson and Duberley [64]. This methodology facilitates the identification of patterns and possible generalizable discoveries in the future, rather than the interpretation of subjective meanings, which predominantly corresponds with the tenets of positivism [64].
The research employs a systematic literature search to review papers addressing the above-mentioned factors and to provide a quantitative insight into the current IBES literature. This helps to develop a quantitative, explanatory design and propose causal relationships among specified variables. The target group of participants for this study consists of leaders or managers of science and technology parks and companies, branding and marketing experts inside these enterprises, university-affiliated organizations, and CEOs of KBEs in Iran. The study received a total of 471 valid surveys from science and technology parks and university-affiliated organizations all around the country.
This study follows a two-phase design. Phase 1 uses systematic Scopus retrieval and scientometric mapping to support construct identification, verification, and model scoping. Phase 2 collects cross-sectional survey data and applies PLS-SEM to evaluate the hypothesized IBES relationships in the KBE science park context. Secondary data from the IBES literature are used to verify constructs and develop and substantiate the constructs and factors used in developing the IBES model. The IBES literature refers to the body of academic publications identified through systematic searches in the major bibliographic database of Scopus using combinations of keywords related to the three pillars of Innovation–Brand Equity–Sustainability in the context of KBEs. The keywords listed in Appendix A were used to retrieve the relevant literature for this study and were used for subsequent scientometric analyses and visualizations of research trends, structures, and thematic relationships within the IBES domain.
A scientometric analysis was used with specific bibliometric extraction from the Scopus database. This multi-phased protocol, spanning five sequential queries (see Section 5), facilitated progressive refinement of the corpus. The extracted datasets were subsequently analyzed using VOSviewer software (version 1.6.19), applying co-occurrence and temporal overlay mapping techniques to uncover thematic clusters, network densities, and evolutionary trends that are related to brand equity. The methodological cascade not only mitigated data overload but also enhanced interpretive depth. This aligns with previous practices in bibliometric analysis [65] to substantiate the model’s theoretical coherence and empirical relevance to sustainable branding in knowledge economies.
In the second phase, empirical data were collected via a standardized questionnaire sent to participants, and requisite approvals were obtained beforehand. All participants gave their informed consent before completing the questionnaire. Participants were given all the information they needed about the study’s goals, how the data would be collected, and how the data would be used. It was clearly explained to participants that taking part was optional and that they could leave at any time without any consequences. In order to protect the privacy and confidentiality of participants, all responses were made anonymous.
Phase 1 informed construct inclusion and terminology, while Phase 2 tested the hypothesized relationships among those constructs in the empirical KBE sample. Structural equation modeling (SEM) was used to analyze the data and test the proposed relationships as a part of the structured IBES model. PLS-SEM was selected because the study evaluates a relatively complex structural model with multiple latent constructs and mediation pathways and focuses on the variance explained in key endogenous constructs. Accordingly, the analysis prioritizes explanatory/predictive capability within the studied context rather than covariance reproduction. SmartPLS (v4.0.9.6) was used with bootstrapping (5000 resamples) to assess path significance and the stability of estimates. Constructs were modeled as reflective latent variables, consistent with the interpretation that items represent manifestations of the underlying construct. SEM was chosen as a prevalent methodology due to its capacity to manage intricate models and validate both measurement and structural elements. Cronbach’s alpha and composite reliability (CR) were used to assess the instrument’s reliability during data analysis. SmartPLS was used to analyze the data, as it is efficient and useful for variance-based structural equation modeling. There were two primary steps to the analysis:
We used reliability and validity criteria to judge how good the measurement model was. Reliability was assessed using Cronbach’s alpha and composite reliability. The average variance extracted (AVE) was used to check for convergent validity. It had to be more than 0.5. The Fornell–Larcker criterion and the heterotrait–monotrait (HTMT) ratio were used to confirm discriminant validity and ensure that the constructs were different from each other.
After the measurement model was confirmed, the structural model was analyzed to see how the variables were related to each other and to test the hypotheses. To see how important the associations were, path coefficients and T-values were computed. The coefficient of determination (R2) was used to show how well the independent factors explain the changes in the dependent variable. A bootstrapping approach with 5000 resamples was employed to check the statistical stability of the relationships and make sure the results were strong. This method is designed to handle the complexity of the conceptual model considering the theoretical concepts and the requirement to look at many correlations between variables. It makes sure that the results are accurate and trustworthy.

5. Scientomertic and Structural Analysis Results

This section provides two sets of results. The first is a scientific analysis of the variables and a focus on the literature to verify the constructs chosen for the investigation. Complete Scopus Boolean query strings (Groups 1–5) are provided in Appendix A. The second part provides the outcome of tests related to SEM analysis. This helps to test the hypotheses and verify the theoretical model of the study.

5.1. Scientomertic Data Extraction and Construct Verification

To map the theoretical landscape of the IBES literature, trends and focuses of relevant studies were included to develop and support the proposed model; then, a comprehensive keyword co-occurrence analysis was conducted. This helps to show if the themes in the literature support the enhancement in brand equity through social media in KBEs. The queries were created to examine the literature and were structured as follows. Figure 2, derived from the analysis of 6645 scientific papers that represent the IBES literature, is the output of the query applied to the Scopus dataset. The figure shows the top keywords mentioned in the abstracts. The figure shows the main research clusters related to brand equity and social media-related literature. Within the clusters of keywords, the classical constructs of brand equity based on Aaker’s model, brand awareness, perceived quality, brand associations, and brand loyalty, are identifiable, and they serve as the fundamental pillars for assessing brand strength. Alongside these, the concepts related to social media which mainly derive from Smith’s honeycomb model can be seen. These are user identity, user presence, user relationships, reputation, groups, conversations, and sharing, all of which highlight the dynamics of online interactions in social media and can be useful for brand representation.
Finally, the network analysis applied to the IBES data shows that two critical constructs, brand innovation and sustainable development, are introduced as emerging and influential trends within the model. Brand innovation is an important factor for KBEs that are located in science and technology parks, as these enterprises leverage technological capabilities and their creativity to introduce a product that is typically very different and innovative compared to other available products in the market. This approach should strengthen competitive differentiation in the market and reinforce the brand’s position in customer and stakeholders’ minds. On the other hand, sustainable development, which appears in the network of Figure 3, adds unique value to brand equity. This reflects an enterprise’s commitment to high-quality standards, environmental protection, and social well-being. Consequently, brands that integrate sustainability into their strategies and show that it is important to them experience more legitimacy and trust among their stakeholders.
This discussion suggests that brand equity constructs, social media dimensions, brand innovation, and sustainable development can be used for developing a comprehensive IBES model to explain how social media potentially enhances brand equity. This IBES model is grounded in key theories derived from the literature data and informed construct salience and selection through analysis of the Scopus dataset. These key factors highlight the growing significance of innovation and sustainability in both the academic literature and brand management practices.
Figure 3 presents a temporal overlay of keyword co-occurrences derived from author/index keywords, showing how the co-mentioning of sustainability-related terms changes over time. The visualization shows that “sustainable development” appears more frequently in later years and is co-mentioned with a broader set of related keywords. This indicates an expanding tendency for studies in this area to label and position sustainability alongside brand equity and social media concepts. Because the analysis is metadata-driven, these results are reported as patterns of keyword usage/co-mentioning rather than as definitive claims about theoretical “importance” or causal shifts in underlying managerial logics.
The gradual change in colors from blue (2012–2016) to green and yellow (2020–2025) shows that various studies tried to find ways to combine sustainability with branding, digital marketing, and customer perceptions in the context of marketing. Its centrality as a node in the network shows that sustainable development alongside sustainability serves as a bridging construct, connecting traditional brand equity dimensions such as awareness, loyalty, associations, and perceived quality with social media affordances and social values of sustainability.
Furthermore, in Figure 3, the node size and edge density surrounding sustainable development and brand innovation imply that KBEs may increasingly rely on sustainability considerations as a differentiating strategy or a new approach in a technology-based market. Innovation is not framed solely as technological advancement; it can also be seen as value-driven innovation or green innovation that is aligned with ecological responsibility and social values. This observation can be seen as an evolution consistent with the UN’s SDGs framework, which represents a normative framing of competitive advantage for many enterprises. Thus, the structure of the network indicates a shift from brand equity as market signaling toward brand equity as relational, ethical, and future-oriented legitimacy formation within social media ecosystems. Considering sustainability and achieving the shift is one of the contributions of the present paper.
Figure 4a shows the co-occurrence network of the main concepts that support the proposed model. These concepts refer to brand equity, social media, and sustainability. The network includes 412 Scopus publications that were published between 2012 and 2025. This network has three large connected groups of projects that are all centered around brand equity, supporting the IBES model. The visualization shows that social media is also the main way that these factors are connected to or useful for knowledge-based businesses. A group of projects are based on Aaker’s brand equity pillars, which include perceived quality and brand associations. Another group of projects focus on directions that are more related to the social media aspects of the honeycomb model, such as user relationships, conversations, sharing, and reputation. These are proposed constructs of the IBES model and are strongly linked to digital marketing and customer engagement. The third group, which is based on “sustainable development” and “sustainability”, shows how social media can use green practices to improve long-term equity resilience via links to environmental performance and eco-innovation. Link densities highlight cross-cluster synergies; for example, sustainability can connect social networking and brand loyalty, as considered in the IBES model. This shows how social media can help create long-term value in knowledge economies, which is in line with the UN’s Sustainable Development Goals.
Figure 4b shows a thematic co-occurrence map that combines AI-driven improvements in brand equity and digital branding with 113 Scopus documents. The map shows four thematic groups of projects, with artificial intelligence (AI) as a key tool in improving brand equity during this time of digital change. The first group shows Aaker’s equity blocks, which are linked to other concepts like trust. The second theme is centered around ways to build, elevate, and improve a brand. It includes strategies related to co-creation and employer branding, which show proactive ways to increase value. The third theme includes social media, digital branding, and integrated marketing, and these are mostly related to consumer behavior and commerce. AI-related nodes like artificial intelligence, machine learning, neural networks, and natural language processing make up the main part of the fourth theme and refer to the digital tools’ effect on social media. These will most likely change personalized, long-lasting branding through emotion recognition and algorithmic recommendation systems that encourage eco-friendly consumer engagement.
Figure 4c shows a cluster network focusing on startups and KBEs in social media-enabled brand equity, with n = 100 Scopus publications between 2012 and 2025. This network shows how brand equity, social media, and business contexts are connected. It also highlights startups as flexible innovators in sustainable branding. The first group of publications in the image shows themes related to Aaker’s ideas about brand awareness, loyalty, image, and associations. These ideas are related to relationship marketing and public relations, and they are important for measuring equity or describing it in changing markets. The second group includes social media, digital branding, and marketing variations. Examples of this group include online networking and content marketing. This group shows how these platforms can help brands grow or be improved by highlighting how they can drive consumer satisfaction and support viral strategies. The third group in the image comprises KBEs, startups, small and medium-sized enterprises (SMEs), and organizations. The image also has specific nodes like startup innovation and entrepreneurship, which are linked to business performance and digital transformation. These links show how startups or perhaps KBEs can use social media to quickly prototype and communicate how the community can raise capital, or in some cases it can clarify how to launch niche sustainability projects. For example, it can communicate how green tech ventures can incorporate eco-innovation to build equity. Cross-groups or connections of themes can also make bridges, linking startups to social media’s sharing features. The strength of social media in promoting inclusive and resilient growth can support the UN’s Sustainable Development Goals specifically if KBEs offer innovative and sustainable businesses.
Figure 5a presents a temporal overlay co-occurrence network with a trending concept of sustainable development in brand equity contexts. A total of 412 Scopus papers that were published in recent years are visualized. This overlay map positions sustainable development as the central node and traces its evolving interconnections with brand equity enhancement via social media for KBEs. Brand equity and its associated factors or keywords can mainly be seen in dense clusters, shown in darker colors, in the early 2020s. They are related to knowledge management and innovation considering baseline resilience. The honeycomb constructs like relationships, sharing, and reputation bridge to digital marketing and consumer engagement, with brighter colors after 2020 indicating a greater focus on sustainability-related topics, such as eco-friendly branding and environmental issue mitigation. Sustainable development intensifies some ties to social media platforms such as Twitter or Facebook and green innovation, revealing accelerated pathways for resilient-based values, where brighter color nodes show recent shifts toward integrating 13 constructs for eco-related strategies in knowledge-based economies, aligning with the UN’s SDGs. This serves as an indicator of the progressive role of digital ecosystems and channels in fostering long-term brand sustainability.
Figure 5b depicts an evolving network with n = 113, including keywords related to brand equity; AI and sustainability form a node which represents the center of another cluster of publications. The first clusters of publications from the early 2020s, shown in darker colors, connected brand equity or its related concepts to trust and intangible assets. These clusters then grew into mid-period links with honeycomb blocks and digital branding to get people more involved. New emerging trends and increased focus in the literature in the mid-to-late 2020s, shown in brighter colors, can be seen as the most common in AI nodes, including machine learning. This also shows that AI-augmented social platforms are becoming more common, allowing for personalized sustainable narratives, like algorithmic eco-recommendations, while also expanding the 13-construct IBES. This change suggests that AI is likely moving quickly to connect social media’s relational factors with sustainability goals, encouraging data-driven resilience in KBEs, and this can be seen as a current gap in the literature, lacking a focus on digital value elevation for KBEs.
Figure 5c is a temporal map of startups and SMEs incorporated in the social media-enabled brand equity network based on 100 Scopus documents that were published in the last few years. It focuses on how agile entrepreneurial contexts can help make things better in a sustainable way. Foundational publications and keywords shown in darker tones are from the mid-2010s and focus on brand equity and ideas related to relationship marketing. Lighter colors (around and after 2022), such as SME nodes, show that sustainability and its link to social media are becoming more important for resource-constrained KBEs. Cross-temporal bridges in the 13-construct IBES show how startups can go from being weak to being strong. Overall, it can be said that stronger connections to sustainability and innovation pathways may support sustainable growth models and equity in line with the UN’s SDGs. This sets a foundation for future digital equity investigations in new businesses.
Figure 6 shows the structure of a sample of IBES research as a co-occurrence network of author keywords. The sample IBES network shows how research on social media intersects with core concepts such as brand equity, innovation, customer engagement, knowledge management, and big data. Since “social media” and “brand equity” are in the middle, we can see how important they are for connecting marketing innovation with business performance. Associations such as sentiment analysis, co-creation, customer satisfaction, and trust may indicate that businesses are becoming increasingly dependent on digital interactions and data-driven approaches to develop sustainable and innovative brand strategies. The visualization analysis shows that research in this area is moving toward integrated models, where digital social platforms help create value and build brands over time. The lack of multiple associated terms related to sustainability highlights a gap in research that needs to be filled, showing that social media-driven brand equity models need to include more investigations related to sustainable development.
The overlay map in Figure 7 shows how study interest in social media and brand equity has changed over time. The color gradient shows how research topics have changed over time, moving from simple ideas to more complex, technology-driven approaches. Early contributions shown in darker tones focused mostly on core ideas like brand equity, brand management, marketing, and market positioning. These ideas laid the groundwork for the field. Recent studies shown in lighter tones show that there is a greater emphasis on innovation, brand innovation, consumer participation, co-creation, and analytical tools like sentiment analysis and emotion recognition. The ongoing use of “big data” and “knowledge management” over time shows that data-driven strategies are becoming more important for building brand equity. Brand innovation is becoming more important, along with sustainability, as a key area for future research. This means that businesses need to combine product and service innovation with sustainable development goals to protect the long-term value of their brands. The visualization emphasizes a dual trajectory: enhancing methodological sophistication via digital technologies and analytics while concurrently advocating the integration of sustainability-oriented perspectives into models of social media-driven brand equity.

5.2. Descriptive Analysis of Proposed Variables and Measurement

The primary objective of this study is to model the enhancement in brand equity in KBEs through the strategic utilization of social media. To achieve this goal, a partial least squares structural equation modeling (PLS-SEM) approach was used. PLS-SEM was chosen since it is known to be robust in analyzing complex models with multidimensional latent variables; it has flexibility in handling quantitative sample sizes and shows resilience to non-normal data distributions. This method is considered effective for models of IBES involving mediating variables and multiple relationships, enabling rigorous testing of complex hypotheses.
This section focuses on descriptive statistics of the empirical data for all latent variables in the proposed model. Table 3 shows the standardized data, where variables exhibit negative skewness, ranging from −0.150 for brand equity enhancement to −0.664 for groups. This pattern suggests a tendency in the data to form categories with higher values; this reflects that managers, on average, positively evaluated the proposed constructs in the survey. The Kolmogorov–Smirnov test shows p-values of 0.000 for all variables, statistically confirming the non-normal distribution of the data. This finding strongly supports the appropriateness of using PLS-SEM, as this method is robust to non-normal data distributions and does not require multivariate normality testing.

5.3. Measurements, Reliability, and Validity

The measurement model assessment evaluates how latent factors are measured by their observed indicators. As Table 4 shows, all constructs listed have Cronbach’s alpha values exceeding 0.70, ranging from 0.724 for “perceived quality” to 0.977 for “groups.” Similarly, all constructs exhibited composite reliability (CR) values above 0.70, ranging from 0.842 for “perceived quality” to 0.985 for “groups.” These results indicate strong internal and composite reliability for the measurement instrument. Regarding convergent validity, all constructs achieved average variance extracted (AVE) values above 0.63, ranging from 0.639 for “perceived quality” to 0.957 for “groups,” satisfying the desired criterion. These findings show a robust base for subsequent structural model computation and give significant credibility to the overall model evaluation.

5.4. Discriminant Validity Assessment

Discriminant validity was used in this study to evaluate using two primary measures: the Fornell–Larcker criterion and the heterotrait–monotrait (HTMT) test. According to the Fornell–Larcker criterion, discriminant validity was confirmed for all constructs, as the square root of the average variance extracted (AVE) for each construct surpassed its correlations with other constructs. For example, Table 5 shows that the square root of AVE for “brand awareness” (0.894) was greater than its correlations with “brand equity enhancement” (0.513) and “reputation” (0.751).
While high Cronbach’s alpha/CR indicates internal consistency, very high values can also suggest item redundancy. Therefore, indicator-level diagnostics (outer loadings, outer VIF) and discriminant validity (HTMT) are considered to ensure that high reliability does not come at the expense of indicator redundancy or weak construct separation. The HTMT analysis indicates that most constructs show adequate conceptual distinctiveness, with many construct pairs having HTMT values below the recommended threshold of 0.85. For instance, the HTMT value between “sustainable development” and “sharing” (0.520) and between “perceived quality” and “sustainable development” (0.509) supports this distinction. In some cases, HTMT values ranged from 0.85 to 0.90, which, according to recent research, remains within acceptable limits. Examples are “brand awareness” and “reputation” (0.861) and “brand loyalty” and “identity” (0.856). In a few instances, HTMT values exceeded 0.90, such as “groups” and “reputation” (0.933), “groups” and “presence” (0.915), and “brand loyalty” and “brand associations” (0.911). These elevated values may indicate perceptual and possible conceptual overlap among respondents regarding these related concepts. While the statistical adequacy of construct differentiation is upheld, potential conceptual overlaps should be considered when interpreting the findings, which may improve explanatory and theoretical analyses in future research. To provide additional support beyond point estimates, this paper reports bootstrapped HTMT confidence intervals (95%) from SmartPLS. Discriminant validity is considered acceptable when the HTMT confidence interval does not include 1.00, even if some point estimates are relatively high. Overall, the evidence supports construct separation for the measurement model while acknowledging that certain conceptually adjacent constructs may overlap.

5.5. Factor Loadings and Outer Weights

All factor loadings exceeded the threshold of 0.70, with the exception of item Q34 for the “brand innovation” construct, which recorded a loading of 0.687, slightly below but still close to the acceptable threshold. The highest factor loadings were observed for the constructs “groups” (ranging from 0.972 to 0.983) and “sustainable development” (ranging from 0.959 to 0.979), indicating strong associations between these constructs and their respective indicators.
In terms of outer weights analysis, in variance-based PLS-SEM, outer weights reflect the relative contribution of each variable to the explanation of its corresponding construct. This is an important indicator of the quality of the measurement instrument. Typically, outer weights are lower than factor loadings, as they emphasize the relative importance of items in forming the construct.
The findings of this analysis show that all variables exhibited statistically significant outer weights within an acceptable range 0.287 to 0.501. The highest outer weight was attributed to variable Q6 (variables are named as Q) for the “perceived quality” construct (0.501). This shows its important role in representing this construct from the perspective of managers in KBEs. This suggests that Q6 aligns closely with respondents’ subjective understanding of brand quality.
For other constructs, variables consistently contributed to explaining their respective constructs in a balanced manner. However, certain variables, such as Q34 for “brand innovation” (outer weight of 0.292) and Q42 for “brand equity enhancement” (outer weight of 0.287), had lower weights than other variables within the same constructs. This does not necessarily indicate a deficiency but may reflect variations in the cognitive or perceptual prominence of these items among respondents, particularly in the context of KBEs, where perceptions of innovation or brand equity enhancement may vary depending on organizational conditions and experiences.

5.6. Collinearity Assessment

To examine the potential multicollinearity among the indicators of the measurement model, the Variance Inflation Factor (VIF) was calculated. In most cases, VIF values were below the reference threshold of 5, suggesting that multicollinearity was not significant among indicators. Indicators associated with the constructs of “brand awareness,” “perceived quality,” “brand loyalty,” “brand associations,” “identity,” “reputation,” “conversations,” and “sharing” all fell within acceptable ranges.
However, for certain constructs, particularly those related to “groups” and “sustainable development,” higher VIF values were observed. Specifically, indicators Q25 (8.248), Q26 (13.495), and Q27 (12.169) for the “groups” construct and Q37 (6.326), Q38 (10.711), and Q39 (7.048) for the “sustainable development” construct exhibited VIF values above the typical threshold. These high values may show that the indicators and respondents have a clear understanding of the constructs, especially social and environmental issues. All indicators were retained because of the consistency of the model’s theoretical framework and since the measurement model shows sufficient coherence and adequacy when it comes to collinearity.

5.7. Structural Model Evaluation and Hypothesis Testing

This section presents the study’s primary findings, focusing on the relationships among latent constructs.

5.7.1. Path Coefficients and Significance

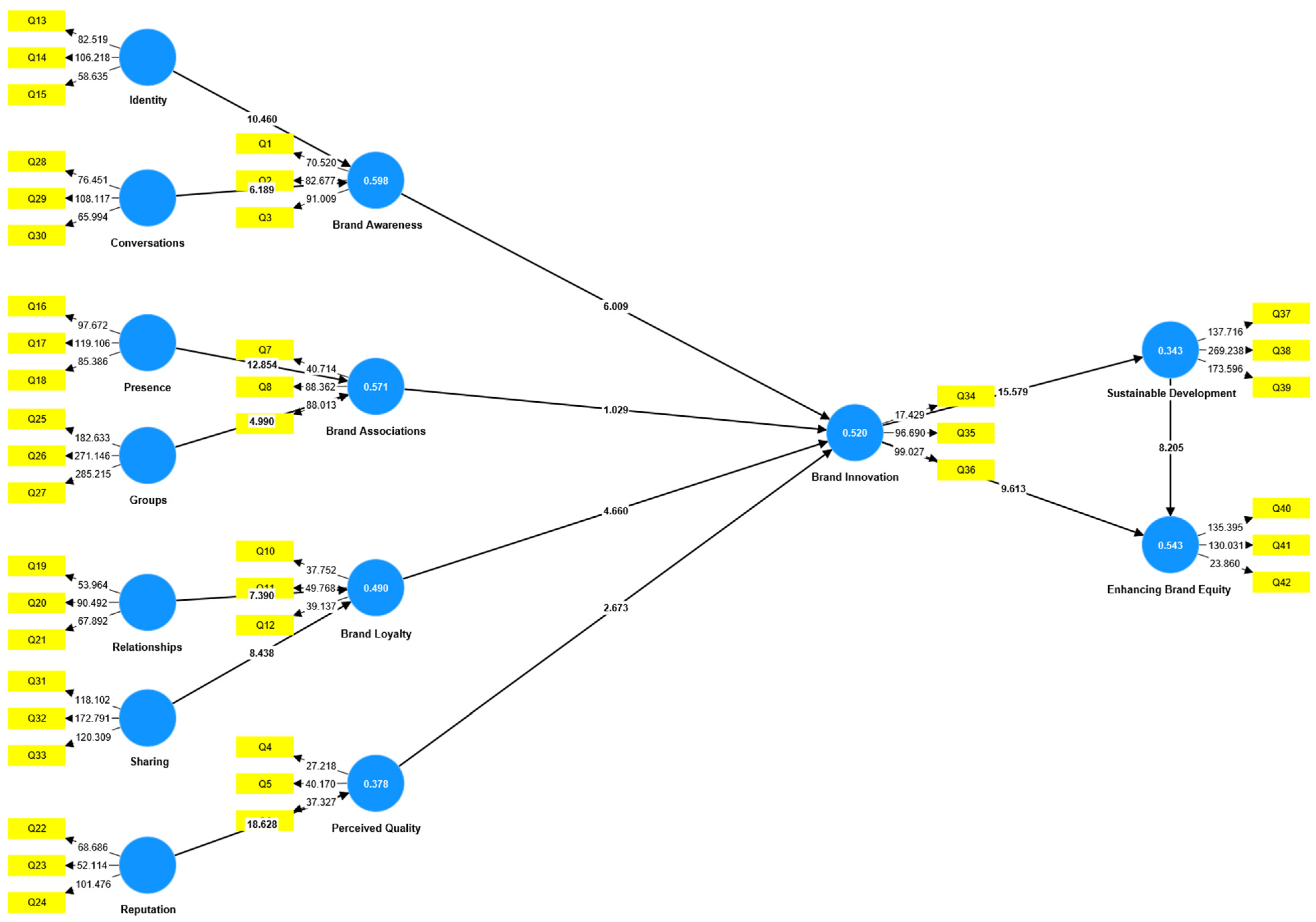
The structural model diagram represents the strength and direction of the relationships between the variables in the conceptual model. The coefficients mostly fall between 0.25 and 0.61, which means that the explanatory variables have a positive and relatively strong effect on KBEs’ brand equity improvement through social media. The highest path coefficient, about 0.61, is linked to “content provided on social media.” On the other hand, “group interactions on social media” have the lowest path coefficient, which means it might have a weaker effect than the other factors. The outcomes show that the majority of relationships within the model are statistically significant, thereby substantiating the causal pathways that augment brand equity for KBEs in the social media environment.

5.7.2. Coefficients, Significance, and Effect Sizes

The findings in Table 6 indicate that the majority of hypothesized relationships in the IBES model are statistically significant and demonstrate adequate fit. Path coefficients, along with t-statistics and p-values, confirm the substantial influence of key constructs on one another.
Overall, the structural IBES model and Table 7 results show that social interactions, user characteristics, and strategic brand activities, such as innovation and sustainable development, play a critical role in enhancing brand equity within the social media environment.
The structural IBES model output (Figure 8), generated with SmartPLS, illustrates the causal relationships among the primary constructs, along with standardized path coefficients (β). The results indicate that nearly all hypothesized paths are statistically significant and exhibit positive effects, except for the relationship between “brand associations” and “brand innovation,” which was found to be non-significant and had a low coefficient. The strongest observed effect is the relationship between “reputation” and “perceived quality” (β = 0.615), indicating that greater brand credibility directly strengthens consumers’ perceptions of quality. Furthermore, the relationship between “brand innovation” and “sustainable development” (β = 0.586) indicates that innovation is a key driver of organizational sustainability. Other significant relationships, such as “identity” with “brand awareness” (β = 0.510) and “presence” with “brand associations” (β = 0.561), emphasize the role of social factors in shaping brand perceptions. Collectively, these findings confirm that constructs such as innovation, reputation, perceived quality, customer loyalty, and user engagement on social media are fundamental to enhancing brand equity.
The findings indicate that for managers in KBEs, abstract brand associations do not directly translate into or drive perceived innovation. Instead, innovation in these enterprises may be primarily driven by intrinsic factors. From a practical perspective, this study recommends that managers focus on strengthening brand identity and reputation through innovative initiatives to enhance brand equity and organizational sustainability. Furthermore, bolstering brand presence on interactive platforms, such as social media, can improve positive brand associations. The figure below verifies the structural analysis, since it shows the relationship between some of the concepts used in the abstracts of the chosen IBES studies. Also, Figure 9 shows that some of the items are novel and have not been evaluated before, but the IBES includes them in this study.

5.7.3. Analysis of p-Values

The p-values from the bootstrapping analysis indicate the statistical significance of the model’s causal relationships. The majority of the model’s paths in Figure 10, including the effect of reputation on perceived quality (p = 0.000), the effect of brand innovation on sustainable development, and the effect of presence on brand associations, exhibit p = 0.000, less than 0.05, confirming the statistical significance of these relationships at a 95% confidence level. Similarly, paths such as the effect of identity on brand awareness and the effect of brand innovation on brand equity enhancement (p = 0.000) are highly significant. The only exception is the path from brand associations to brand innovation, with a p-value of 0.304, which exceeds the 0.05 threshold, indicating a lack of statistical significance for this relationship.
These results suggest that most hypothesized relationships in the model are statistically significant, underscoring the critical role of factors such as reputation, innovation, and brand presence in enhancing brand equity and promoting sustainable development. For managers, these findings recommend prioritizing investments in strategies that bolster brand reputation and presence, alongside innovative initiatives, to achieve positive outcomes in customer loyalty and organizational sustainability. Future research should explore mediating or moderating variables to identify the reasons behind the non-significance of certain paths, such as the effect of brand associations on brand innovation.

5.7.4. Analysis of t-Values

The t-statistics are outcomes (Figure 11) of the bootstrapping procedure and indicate the strength and statistical significance of the causal relationships among the constructs in the structural model. The highest t-statistic was observed for the path from reputation to perceived quality (t = 18.628), confirming a strong and significant effect for this relationship. Similarly, the paths from brand innovation to sustainable development (t = 15.579) and from presence to brand associations (t = 12.854) exhibited high t-statistics. This shows the importance of these relationships within IBES. In contrast, the path from brand associations to brand innovation recorded the lowest t-statistic (t = 1.029), indicating a lack of statistical significance. Other paths, such as the effect of identity on brand awareness (t = 10.460) and the effect of brand innovation on brand equity enhancement (t = 9.613), also demonstrated high t-values, indicating statistical significance and substantial impact.
These results show that reputation, innovation, and brand presence are very important for strengthening the connections between the IBES model’s parts. KBE strategies that consider these factors may improve perceived quality, create good brand associations, and help the organization stay in business. Nonetheless, pathways exhibiting lower t-statistics, shown by the influence of brand associations on brand innovation, necessitate additional investigations in the future to uncover potential underlying measures, including mediating or moderating variables.

5.8. Coefficient of Determination (R2)

The R2 values for most variables exceed 0.5, which is considered acceptable in social sciences and management research. Table 8 shows that the highest R2 value is observed for brand awareness, at 0.598, indicating that approximately 60% of the variance in brand awareness is explained by the model. Brand equity enhancement and brand associations also demonstrate substantial explanatory power, with R2 values of 0.543 and 0.571, respectively. However, sustainable development and perceived quality exhibit lower R2 values of 0.343 and 0.378, respectively, suggesting that the model accounts for a smaller proportion of variance in these constructs, and external or unmodeled factors may play a significant role in explaining their variability.

5.9. Effect Size (f2)

According to Cohen criteria, f2 values are categorized into three levels: small (f2 ≥ 0.02), medium (f2 ≥ 0.15), and large (f2 ≥ 0.35). Our analysis reveals that the relationship between reputation and perceived quality has a large effect size (f2 = 0.607), followed by the relationships between brand innovation and sustainable development (f2 = 0.522) and between user presence and brand associations (f2 = 0.402). These relationships play an important role in explaining their respective dependent variables. Based on Table 9, medium effect sizes are shown for relationships such as user identity with brand awareness (f2 = 0.314), brand innovation with brand equity enhancement (f2 = 0.282), sustainable development with brand equity enhancement (f2 = 0.212), content sharing with brand loyalty (f2 = 0.196), and user relationships with brand loyalty (f2 = 0.175), indicating notable influence. In contrast, the relationship between brand associations and innovation has a negligible effect size (f2 = 0.003), consistent with its lack of statistical significance (p = 0.304). This suggests that, in the context of KBEs, brand associations may not substantially contribute to perceptions of brand innovation.

5.10. Indirect Effects Analysis

The computation of indirect effects shows the essential mediating functions of brand innovation and sustainable development. The two-stage mediation path that includes brand innovation and sustainable development in the process of increasing brand equity through social media has a coefficient of 0.225. This means that it is a strong and important indirect pathway in the model. This may mean that the enhancement in brand equity is not a simple process; rather, it is affected by intricate interactions among these constructs.
Brand awareness, brand innovation, brand loyalty, and organizational identity have the strongest indirect effects on brand equity enhancement, with coefficients of 0.230, 0.225, 0.180, and 0.117, respectively. Brand awareness, brand loyalty, and identity are the main indirect effects on sustainable development, with coefficients of 0.201, 0.158, and 0.103, respectively. When it comes to brand innovation, identity, user conversations, content sharing, and user relationships have large indirect effects, with coefficients of 0.175, 0.110, 0.108, and 0.102, respectively.
These findings are important, showing the effective interplay among identity, communication, and behavioral constructs in shaping brand innovation and sustainable development, which, in turn, contribute to enhanced brand equity. Specific indirect effect paths, also exist such as the influence of reputation through perceived quality and brand innovation on sustainable development and brand equity. Also, the effect of user conversations and identity through brand awareness on brand innovation can highlight the IBES’ structural complexity and richness.
In terms of total effects, brand innovation emerges as the most influential IBES construct, exerting the strongest impact on brand equity enhancement (coefficient of 0.668) and sustainable development with a coefficient of 0.586. This positions brand innovation as a critical driver of brand equity in IBES KBEs. Also, reputation has the greatest total effect on perceived quality (0.615), user presence significantly influences brand associations (0.561), and organizational identity plays a key role in enhancing brand awareness (0.510). Sustainable development is the novel construct added to IBES. It also contributes notably to brand equity enhancement (0.384), complementing the role of brand innovation. Content sharing significantly impacts brand loyalty (0.401) based on the analysis, and it emphasizes the importance of user interactions and content dissemination on social media. Other constructs are also important, such as user relationships, conversations, brand loyalty, and perceived quality, all of which exhibit significant effects on various model components, highlighting their multifaceted and synergistic roles in the brand equity enhancement process.

5.11. Multicollinearity Assessment (Structural Model)

Table 10 presents the VIF values for assessing potential multicollinearity among independent variables in the structural model. VIF values are below 3.5 (maximum = 3.201), indicating no problematic predictor multicollinearity. Elevated indicator VIF values also suggest redundancy/overlap among items within the construct and may indicate that some indicators capture highly similar content. These findings enhance the statistical validity of the model and the stability of the path coefficients.

5.12. Overall Model Fit and Model Selection Criteria

The Standardized Root Mean Square Residual (SRMR) for the estimated model is 0.130, as shown in Table 11. This is slightly above the threshold of 0.08. The Normed Fit Index (NFI) for the estimated model is 0.814, which is relatively low, as values above 0.90 are considered optimal. The global fit indices for the estimated model indicate suboptimal fit (SRMR = 0.130; NFI = 0.814). This paper does not rely solely on the SRMR/NFI to assess the overall model adequacy; instead, consistent with PLS-SEM’s prediction-oriented focus, it interprets the model based on its explanatory contribution and the strength of the hypothesized relationships. Overall, while the global fit indices indicate room for refinement, the model provides a useful basis for examining the proposed IBES relationships in the KBE context when interpreted cautiously and in conjunction with the model’s explanatory evidence.
The Bayesian Information Criterion (BIC) was also used for model selection, with lower (or more negative) values indicating a better balance between fit and simplicity (Table 12). Brand awareness shows the lowest BIC (−410.356), indicating the most favorable fit–parsimony trade-off among the reported endogenous equations, whereas sustainable development (−186.108) and perceived quality (−211.595) show comparatively less favorable trade-offs in this output.

6. Discussion

This study examines associations among social media engagement mechanisms, brand innovation, sustainable development, and brand equity outcomes in KBEs operating in science parks. The discussion focuses on the substantive meaning of the key supported relationships and the model’s explanatory patterns (R2) and effect sizes (f2), while interpreting results cautiously given the study design and reported global fit diagnostics.
Brand innovation exerts the strongest total effect on brand equity enhancement (coefficient of 0.668) and sustainable development (coefficient of 0.586). The pattern of significant paths suggests a multistage mechanism in which social media engagement factors and foundational brand dimensions relate to brand innovation and sustainable development, which in turn relate to brand equity enhancement. In particular, the brand innovation → sustainable development → brand equity enhancement pathway (coefficient = 0.225) indicates a plausible indirect linkage consistent with the proposed mechanism, while acknowledging that cross-sectional SEM does not establish causal mediation. The model explains substantial variance in key endogenous constructs (e.g., brand awareness R2 = 0.598; brand associations R2 = 0.571; brand equity enhancement R2 = 0.543), and several relationships show meaningful effects (e.g., reputation → perceived quality f2 = 0.607; brand innovation → sustainable development f2 = 0.522; user presence → brand associations f2 = 0.402), which we prioritize in interpreting practical implications.
This study contributes to the current body of knowledge by exploring and evaluating the importance of foundational branding elements along with innovation and sustainability. The branch 5-6-7 indicates that brand innovation is positively associated with sustainable development (β = 0.586), highlighting an empirical linkage between innovation orientation and sustainability positioning in this sample. Strong paths, such as reputation to perceived quality (coefficient of 0.615), user presence to brand associations (0.561), and user identity to brand awareness (0.510), highlight the critical role of strategies related to these factors in building brands in digital environments.
This study also explored how social media activities and loyalty are related. The observations revealed that customer interactions and engagement, such as content sharing, conversations, and relationships, primarily influence brand loyalty (e.g., content sharing to brand loyalty with a coefficient of 0.401). The branch 3-4-5-7 represents that loyalty, in turn, supports brand innovation and enhances brand equity. In addition, this paper contributes by evaluating the anomaly in brand associations to brand innovation.
This study identifies statistically significant drivers of brand equity enhancement within the IBES framework. The results suggest that sustainability-related and relational mechanisms may be particularly relevant in social media settings; however, these findings should be interpreted as evidence of associations within the specified model rather than as proof of a broader shift in how brand equity is defined or understood. Sustainable development is positively related to brand equity enhancement (β = 0.384, p < 0.001) and remains significant when other predictors are included, indicating that sustainability adds explanatory power in this dataset. Given the global fit diagnostics, these implications are interpreted cautiously and are best viewed as a basis for further testing and refinement in future studies.
Notably, the strongest direct relationship identified is observed between reputation and perceived quality, with a path coefficient of 0.615. This outcome shows the critical role of digital or online presence in shaping positive perceptions of KBEs’ product and service quality. Users’ media presence strongly affects brand associations, with a path coefficient of 0.561, indicating that consistent and active online engagement is essential for fostering meaningful audience perceptions. Enterprise identity significantly enhances brand awareness, with a path coefficient of 0.510, highlighting the importance of a clearly defined brand identity in the digital environment. Content sharing substantially contributes to brand loyalty, with a path coefficient of 0.401, and this shows the value of user engagement in long term, affecting customer commitment.
Another contribution is the impact of social media on brand equity not as a direct, linear process but rather a multifaceted, multistage mechanism. Specifically, social media activities and foundational brand elements first strengthen KBEs’ brand innovation and their sustainable development strategies, which in turn significantly contribute to overall brand equity enhancement. This is evidenced by the indirect path from brand innovation through sustainable development to brand equity enhancement, with a coefficient of 0.225. Brand innovation is identified as the most influential construct of IBES, with the strongest total effect on brand equity enhancement (coefficient of 0.668) and a significant impact on sustainable development (0.586). This multistage mediation pattern suggests that, in KBEs, social media serves as a strategic platform that extends beyond conventional or promotional functions. This enables the integration of critical organizational capabilities to create sustainable value.
The structural IBES model, shown in Figure 12, presents an interconnected framework of key factors. The figure shows how IBES effectively captures the dynamic interplay among key constructs in the context of brand-related constructs at the top part of the diagram and the novel constructs in the colorful bottom side of the diagram. The IBES model’s predictive relevance is further underscored by an R2 exceeding 0.50 for core endogenous variables such as brand innovation and brand equity enhancement, indicating substantial explanatory power.
Notably, the pathway from reputation to perceived quality (β = 0.615) was identified as a driver, highlighting how a brand’s reputational capital enhances consumer perceptions of quality, and this serves as a cornerstone for competitive differentiation. Presence to brand associations (β = 0.561) and identity to brand awareness (β = 0.510) play an important role related to digital presence and authentic brand identity in shaping strong cognitive links and recall memory among consumers. These findings support the IBES model’s efficacy in integrating social media as a trending tool with conversations to brand awareness (β = 0.320) and groups to brand associations (β = 0.254). These are related to customer engagements and community-building efforts. The three branches in the figure show that innovation was observed to stand out as a central mediator, with robust influences from brand awareness (β = 0.344) and brand loyalty (β = 0.270) feeding into brand innovation (Path: 3 → 4 → 5 → 7), which, in turn, drives sustainable development (β = 0.586) and brand equity enhancement (β = 0.443) (Path: 5 → 6 → 7). These offer novelty to IBES and contribute to the current body of knowledge. The findings highlight the transformative potential of innovation in bridging short-term loyalty gains with long-term sustainability and equity growth, which is evident in paths like sharing to brand loyalty (β = 0.401) and relationships to brand loyalty (β = 0.378). Further associations, such as brand associations to brand innovation (β = 0.067) and perceived quality to brand innovation (β = 0.144), theoretically contribute to IBES’ narrative, suggesting new strategies or opportunities for targeted interventions in the market.
The non-significant brand associations → brand innovation path (Path: 1 → 2 → 5) suggests that, in KBEs, associative brand meaning may not translate into perceptions of innovation unless it is supported by observable innovation cues (e.g., demonstrable R&D outputs, patents, prototypes, or validated performance). This pattern is plausible in science park environments where stakeholders may evaluate “innovation” based on competence and evidence rather than symbolic associations. From a model refinement perspective, future studies could test whether associations influence innovation indirectly through perceived quality or credibility, or whether the relationship emerges under boundary conditions such as firm maturity, sector type, or stakeholder group.
Overall, this visually streamlined model not only validates the theoretical propositions but also offers actionable insights for practitioners: by prioritizing reputational stewardship and interactive digital strategies, brands can cultivate a virtuous cycle of awareness, loyalty, innovation, and enduring equity. The positive directional flows and high path strengths reflect a resilient framework poised to guide future empirical extensions in evolving digital ecosystems.
Perceptions of innovation in these highly technical, knowledge-driven enterprises are likely grounded in tangible, evidence-based achievements rather than emotional or associative perceptions. The practical implications of this study are that managers can focus on using social media to present their real innovations in order to improve how potential customers and users see their brand. Strategic efforts are recommended to focus on combining or aligning brand innovation with sustainability programs to make the brand more valuable. Building a positive and green reputation, having a strong online presence, and clearly defining your brand are all important parts of successful digital branding strategies.

Limitations and Future Directions

This study employed a rigorous quantitative methodology using PLS-SEM, well suited for cross-sectional data analysis. Where broader implications are discussed, they are framed as plausible interpretations consistent with the observed relationships, rather than as demonstrated paradigm-level changes. Furthermore, similar to other empirical studies, the cross-sectional nature of data collection, capturing responses at a single point in time, highlights the need for longitudinal studies to validate dynamic causal relationships. Reliance on self-reported questionnaire data may introduce potential biases, such as common method bias. Elevated VIF values were found for certain indicators, such as the constructs of groups (up to 13.495) and sustainable development (up to 10.711), in the measurement model, which suggests conceptual coherence or semantic overlap among respondents. These are particularly common in the context of KBEs where such integration is expected. In the structural model, all VIF values were well below 3.5, indicating no significant multicollinearity issues among latent constructs. The overall model fit, with an SRMR of 0.130 and an NFI of 0.814, suggests that the model may not fully reproduce the observed covariance matrix. While these values are acceptable in complex PLS-SEM models within social sciences or marketing, where a perfect fit is rare, they indicate potential for further model refinement. Nevertheless, the strong significance of individual paths and high construct reliability compensate for suboptimal fit, ensuring the model’s robustness and reliability.
Another limitation is the reliance on manager perceptions rather than direct stakeholder measurements of brand equity. Traditional brand equity theory positions consumer perceptions as the definitive measure of brand value [11], and that organizational informants may overestimate effectiveness since managers may inflate assessments of their branding and sustainability initiatives due to optimism bias, self-serving attribution, or a lack of objective performance data.
Also, this study may reflect strategic intent rather than realized outcomes. Managers may report intended brand positioning rather than stakeholder-perceived brand reality. Control variables (e.g., firm age/size/sector and respondent role) were not included in the current specification; this is acknowledged as a limitation and a priority extension for future robustness checks.
Interpretation is bounded by the model diagnostics and study design. Global fit indices for the estimated model are suboptimal (SRMR/NFI), and the survey data are cross-sectional; therefore, the findings are interpreted as associations consistent with the proposed mechanisms rather than causal effects or definitive evidence of broader “shifts” in the concept of brand equity.
A primary limitation is the reliance on single-source organizational data without direct stakeholder validation. While the current paper argues that manager perspectives are appropriate for investigating brand-building processes in B2B innovation contexts, it does not claim that stakeholder-perceived brand equity aligns with manager assessments. Future studies should address these limitations. There are new directions to advance theoretical and empirical understanding. Future directions should explore the specific drivers of innovation in KBEs to clarify why brand associations do not directly influence perceived innovation. Investigating additional mediating or moderating variables, such as users and customers’ perspectives, organizational culture, or industry-specific factors, could reveal other aspects of brand equity and may enhance the model’s explanatory power. Similar to any empirical and marketing studies, expanding the sample to include diverse geographical, cultural, and economic contexts is recommended and would improve the external validity and generalizability of the findings. Complementing quantitative approaches with qualitative or mixed-methods research, such as in-depth case studies, can be useful to better understand the model and could provide richer insights into the underlying mechanisms and perceptions driving digital branding dynamics in KBEs. Given the suboptimal global fit, the results should be interpreted as supportive evidence for the proposed relationships in this sample and context, and future research should test alternative specifications and replication samples before broader generalization.

7. Conclusions

This study contributes to the current body of knowledge by exploring how strategies of sustainable development and innovation are associated with brand equity. This study presented an IBES model explaining the complex process of how brand equity is enhanced in KBEs via strategic social media utilization. By focusing on the valuable perspectives of managers in innovative enterprises and science and technology parks, the IBES model is empirically examined in the KBE/science park context, where integrated evidence on sustainability, innovation, and social media dynamics remains less clearly established. Support for most hypothesized relationships provides empirical evidence consistent with the proposed framework, while interpretation remains cautious given the study design and model diagnostics.
An important contribution of the investigation is to explore the potential mediating role of brand innovation and sustainable development in the brand equity enhancement process. The findings should be interpreted as revealing how KBE managers and participants conceptualize and strategize brand equity development rather than measuring stakeholder-perceived brand value directly. This study also found that the relationship between social media factors and brand equity enhancement appears to operate through a multistage process. Social media platforms are growing fast, and the key question is how to foster brand equity, which is associated with brand innovation and commitment to sustainability. This was evidenced by the indirect path from brand innovation to sustainable development to brand equity (coefficient of 0.225). Brand innovation stands out as a key driver, with a total effect of 0.668 on brand equity enhancement as a key component within the IBES framework. Social media platforms are advancing globally, and this study suggests their conventional promotional role, serving as integral platforms for co-creating and reinforcing a firm’s innovative identity and sustainability commitment.
This study offers a focused review of previous studies, adopts key theoretical models, and presents findings showing the strategic importance of social media as dynamic, multifaceted platforms for value creation for KBEs. The results indicate that social media may play an important role, particularly in building foundational brand elements. In the chosen context, this study also examined and explored how establishing a strong reputation (linked to perceived quality, coefficient of 0.615), maintaining a robust online presence (linked to brand associations, coefficient of 0.561), and defining a clear identity (linked to brand awareness, coefficient of 0.510) facilitate successful digital branding. In more detail, active social media engagement, such as consistent content sharing (linked to brand loyalty, coefficient of 0.401), fosters customer loyalty, which in turn supports brand innovation and overall brand equity. The non-significant path from brand associations to brand innovation suggests a focus on tangible innovation outcomes in this sector. These insights may inform managers’ efforts to develop context-specific digital branding strategies that support competitive positioning and ensure long-term success in the dynamic knowledge-based economy. Several limitations constrain interpretation. This study relies on cross-sectional, self-reported data from a specific KBE/science park context, limiting causal inference and generalizability. In addition, global fit indices are suboptimal (SRMR = 0.130; NFI = 0.814), suggesting that the specification may benefit from refinement and validation through alternative models and replication samples.

Author Contributions

Conceptualization, S.M.E., S.L., D.K., T.R.A. and S.S.; methodology, S.M.E., S.L., D.K., T.R.A. and S.S.; software, S.M.E.; validation, S.L., D.K. and T.R.A.; formal analysis, S.M.E.; investigation, S.M.E., S.L., D.K. and T.R.A.; writing—original draft preparation, S.M.E., S.L., D.K. and T.R.A.; writing—review and editing, S.M.E., S.L., D.K., T.R.A. and S.S.; visualization, S.M.E. and T.R.A.; supervision, S.L., D.K. and T.R.A. All authors have read and agreed to the published version of the manuscript.

Funding

This research received no external funding.

Institutional Review Board Statement

The study was conducted in accordance with the Declaration of Helsinki, and approved by the Institutional Review Board of Department of Media Committee, University of Tehran (18/335401 24 November 2024).

Informed Consent Statement

Informed consent for participation was obtained from all subjects involved in the study.

Data Availability Statement

The original contributions presented in this study are included in the article.

Conflicts of Interest

The authors declare no conflict of interest.

Appendix A

The list of keywords used for query development in the selected database is presented below. Five key groups of publications and queries were developed as follows.

Appendix A.1. Group 1 (n = 6645 Documents)

This foundational query amalgamated broad terms encompassing brand equity, management, innovation, and social media/digital branding dynamics, yielding a comprehensive dataset reflective of the expansive literature.
TITLE-ABS-KEY (“brand equity” OR “brand awareness” OR “brand loyalty” OR “brand association*” OR “brand identity” OR “brand image” OR “brand reputation” OR “brand value” OR “brand strength” OR “brand performance” OR “brand capital” OR “brand asset*” OR “perceived quality” OR “brand trust” OR “brand manag*” OR “brand build*” OR “brand develop*” OR “brand strateg*” OR “brand innovation” OR “innovation branding” OR “brand renewal” OR “brand revitalization” OR “brand transformation” OR “brand evolution” OR “brand modernization” OR “digital brand innovation” OR “innovative branding” OR “brand creativity” OR “brand disruption” OR “brand agility” OR “brand reinvention”) AND TITLE-ABS-KEY (“social media” OR “social network” OR “digital marketing” OR “digital branding” OR “media” OR “online social networks” OR “social media platforms”).

Appendix A.2. Group 2 (n = 412 Documents)

This query incorporated sustainability-oriented modifiers with enhancement verbs, highlighting eco-resilient pathways.
TITLE-ABS-KEY (“brand equity” OR “brand awareness” OR “brand loyalty” OR “brand association*” OR “brand identity” OR “brand image” OR “brand reputation” OR “brand value” OR “brand strength” OR “brand performance” OR “brand capital” OR “brand asset*” OR “perceived quality” OR “brand trust” OR “brand manag*” OR “brand build*” OR “brand develop*” OR “brand strateg*” OR “brand innovation” OR “innovation branding” OR “brand renewal” OR “brand revitalization” OR “brand transformation” OR “brand evolution” OR “brand modernization” OR “digital brand innovation” OR “innovative branding” OR “brand creativity” OR “brand disruption” OR “brand agility” OR “brand reinvention”) AND TITLE-ABS-KEY (“social media” OR “social network” OR “digital marketing” OR “digital branding” OR “media” OR “online social networks” OR “social media platforms”) AND TITLE-ABS-KEY ((“sustainable development” OR sustainability OR “corporate social responsibility” OR “environmental responsibility” OR “social responsibility” OR “sustainable business” OR “green innovation” OR “sustainable practice*” OR “corporate sustainability” OR “triple bottom line” OR “ESG” OR “environmental social governance” OR “circular economy” OR “green branding” OR “sustainable marketing” OR “environmental branding” OR “social impact” OR “stakeholder engagement” OR “responsible innovation” OR “sustainable growth”) AND (enhance* OR develop* OR improve* OR growth OR optim* OR strengthen* OR build* OR advance* OR transform* OR innovat* OR modern*)).

Appendix A.3. Group 3 (n = 113 Documents)

This query intersected brand enhancement strategies with AI and social networking, illuminating technology-augmented interactions.
TITLE-ABS-KEY ((“brand equity” OR “brand awareness” OR “brand loyalty” OR “brand association*” OR “brand identity” OR “brand image” OR “brand reputation” OR “brand value” OR “brand strength” OR “brand performance” OR “brand capital” OR “brand asset*” OR “perceived quality” OR “brand trust” OR “brand manag*” OR “brand build*” OR “brand develop*” OR “brand strateg*” OR “brand innovation” OR “innovation branding” OR “brand renewal” OR “brand revitalization” OR “brand transformation” OR “brand evolution” OR “brand modernization” OR “digital brand innovation” OR “innovative branding” OR “brand creativity” OR “brand disruption” OR “brand agility” OR “brand reinvention”)) AND TITLE-ABS-KEY ((enhance* OR develop* OR improve* OR growth OR optim* OR strengthen* OR build* OR advance* OR transform* OR innovat* OR modern*)) AND TITLE-ABS-KEY (“Social media” OR “social network”) AND TITLE-ABS-KEY (“Artificial Intelligence” OR AI).

Appendix A.4. Group 4 (n = 100 Documents)

This conjoined query of social media with knowledge-intensive firm descriptors focused on sectoral applicability.
TITLE-ABS-KEY (“brand equity” OR “brand awareness” OR “brand loyalty” OR “brand association*” OR “brand identity” OR “brand image” OR “brand reputation” OR “brand value” OR “brand strength” OR “brand performance” OR “brand capital” OR “brand asset*” OR “perceived quality” OR “brand trust” OR “brand manag*” OR “brand build*” OR “brand develop*” OR “brand strateg*” OR “brand innovation” OR “innovation branding” OR “brand renewal” OR “brand revitalization” OR “brand transformation” OR “brand evolution” OR “brand modernization” OR “digital brand innovation” OR “innovative branding” OR “brand creativity” OR “brand disruption” OR “brand agility” OR “brand reinvention”) AND TITLE-ABS-KEY (“social media” OR “social network” OR “digital marketing” OR “digital branding” OR “media” OR “online social networks” OR “social media platforms”) AND TITLE-ABS-KEY (“KBE*” OR “knowledge-intensive firm*” OR “knowledge organization*” OR “knowledge manag*” OR “intellectual capital” OR “knowledge economy” OR “knowledge worker*” OR “innovation compan*” OR “technology compan*” OR “high-tech firm*” OR “intangible asset*” OR “knowledge shar*” OR “knowledge transfer”).

Appendix A.5. Group 5 (n = 59 Documents)

This final query targeted the intersection of brand equity, social media, and KBEs for granular validation.
TITLE-ABS-KEY (“brand equity” OR “brand awareness” OR “brand loyalty” OR “brand association*” OR “brand identity” OR “brand image” OR “brand reputation” OR “brand value” OR “brand strength” OR “brand performance” OR “brand capital” OR “brand asset*” OR “perceived quality” OR “brand trust” OR “brand manag*” OR “brand build*” OR “brand develop*” OR “brand strateg*” OR “brand innovation” OR “innovation branding” OR “brand renewal” OR “brand revitalization” OR “brand transformation” OR “brand evolution” OR “brand modernization” OR “digital brand innovation” OR “innovative branding” OR “brand creativity” OR “brand disruption” OR “brand agility” OR “brand reinvention”) AND TITLE-ABS-KEY (“Social media” OR “social network”) AND TITLE-ABS-KEY (“KBE*” OR “knowledge-intensive firm*” OR “knowledge organization*” OR “knowledge manag*” OR “intellectual capital” OR “knowledge economy” OR “knowledge worker*” OR “innovation compan*” OR “technology compan*” OR “high-tech firm*” OR “intangible asset*” OR “knowledge shar*” OR “knowledge transfer”).

References

  1. Hue, T.T.; Hung, T.H. Impact of artificial intelligence on branding: A bibliometric review and future research directions. Humanit. Soc. Sci. Commun. 2025, 12, 209. [Google Scholar] [CrossRef]
  2. France, S.L.; Davcik, N.S.; Kazandjian, B.J. Digital brand equity: The concept, antecedents, measurement, and future development. J. Bus. Res. 2025, 192, 115273. [Google Scholar] [CrossRef]
  3. Dwivedi, Y.K.; Ismagilova, E.; Hughes, D.L.; Carlson, J.; Filieri, R.; Jacobson, J.; Jain, V.; Karjaluoto, H.; Kefi, H.; Krishen, A.S.; et al. Setting the future of digital and social media marketing research: Perspectives and research propositions. Int. J. Inf. Manag. 2021, 59, 102168. [Google Scholar] [CrossRef]
  4. Verhoef, P.C.; Broekhuizen, T.; Bart, Y.; Bhattacharya, A.; Dong, J.Q.; Fabian, N.; Haenlein, M. Digital transformation: A multidisciplinary reflection and research agenda. J. Bus. Res. 2021, 122, 889–901. [Google Scholar] [CrossRef]
  5. Appel, G.; Grewal, L.; Hadi, R.; Stephen, A.T. The future of social media in marketing. J. Acad. Mark. Sci. 2020, 48, 79–95. [Google Scholar] [CrossRef]
  6. Sürücü, Ö.; Öztürk, Y.; Okumus, F.; Bilgihan, A. Brand awareness, image, physical quality and employee behavior as building blocks of customer-based brand equity: Consequences in the hotel context. J. Hosp. Tour. Manag. 2019, 40, 114–124. [Google Scholar] [CrossRef]
  7. Kotsi, F.; Balakrishnan, M.S.; Michael, I.; Ramsøy, T.Z. Place branding: Aligning multiple stakeholder perception of visual and auditory communication elements. J. Destin. Mark. Manag. 2018, 7, 112–130. [Google Scholar] [CrossRef]
  8. Bashar, A.; Wasiq, M.; Nyagadza, B.; Maziriri, E.T. Emerging trends in social media marketing: A retrospective review using data mining and bibliometric analysis. Future Bus. J. 2024, 10, 23. [Google Scholar] [CrossRef]
  9. Enes, Y.d.S.O.; Demo, G.; Porto, R.B.; Zulato, T.S. What Is Next for Consumer-Based Brand Equity in Digital Brands? Research Itineraries and New Challenges. Sustainability 2024, 16, 5412. [Google Scholar] [CrossRef]
  10. Aaker, D.A. Managing Brand Equity; Simon and Schuster: New York, NY, USA, 2009. [Google Scholar]
  11. Keller, K.L. Conceptualizing, measuring, and managing customer-based brand equity. J. Mark. 1993, 57, 1–22. [Google Scholar] [CrossRef]
  12. Nguyen, B.; Yu, X.; Melewar, T.C.; Chen, J. Brand Innovation and Social Media: Knowledge Acquisition from Social Media, Market Orientation, and the Moderating Role of Social Media Strategic Capability. Ind. Mark. Manage. 2015, 51, 11–25. [Google Scholar] [CrossRef]
  13. Aaker, D.A. Measuring brand equity across products and markets. Calif. Manag. Rev. 1996, 38, 102–120. [Google Scholar] [CrossRef]
  14. Spais, G.; Chryssochoidis, G. Trends and future of artificial intelligence (AI), machine learning (ML) algorithms, and data analytics and their applications and implications for digital marketing and digital promotions. J. Mark. Anal. 2025, 13, 263–266. [Google Scholar] [CrossRef]
  15. Bartoloni, S.; Ancillai, C. Twenty years of social media marketing: A systematic review, integrative framework, and future research agenda. Int. J. Manag. Rev. 2024, 26, 435–457. [Google Scholar] [CrossRef]
  16. Beverland, M.; Napoli, J.; Lindgreen, A. Industrial global brand leadership: A capabilities view. Ind. Mark. Manag. 2007, 36, 1082–1093. [Google Scholar] [CrossRef]
  17. Dessart, L.; Veloutsou, C.; Morgan-Thomas, A. Consumer engagement in online brand communities: A social media perspective. J. Prod. Brand Manag. 2015, 24, 28–42. [Google Scholar] [CrossRef]
  18. Holt, D. Branding in the age of social media. Harv. Bus. Rev. 2016, 94, 40–50. [Google Scholar]
  19. Ismail, A.R. The influence of perceived social media marketing activities on brand loyalty: The mediation effect of brand and value consciousness. Asia Pac. J. Mark. Logist. 2017, 29, 129–144. [Google Scholar] [CrossRef]
  20. Vrontis, D.; Makrides, A.; Christofi, M.; Thrassou, A. Social media influencer marketing: A systematic review, integrative framework and future research agenda. Int. J. Consum. Stud. 2021, 45, 617–644. [Google Scholar] [CrossRef]
  21. Liadeli, G.; Sotgiu, F.; Verlegh, P.W. A meta-analysis of the effects of brands’ owned social media on social media engagement and sales. J. Mark. 2023, 87, 406–427. [Google Scholar] [CrossRef]
  22. Ahmed, S.; Islam, T.; Ghaffar, A. Shaping brand loyalty through social media influencers: The mediating role of follower engagement and social attractiveness. Sage Open 2024, 14, 21582440241242928. [Google Scholar] [CrossRef]
  23. Franzak, F.; Pitta, D. Moving from service dominant to solution dominant brand innovation. J. Prod. Brand Manag. 2011, 20, 394–401. [Google Scholar] [CrossRef]
  24. Han, R.; Brennecke, J.; Borah, D.; Lam, H.K. The use of social media in different phases of the new product development process: A systematic literature review. RD Manag. 2025, 55, 108–126. [Google Scholar] [CrossRef]
  25. de Zubielqui, G.C.; Fryges, H.; Jones, J. Social media, open innovation & HRM: Implications for performance. Technol. Forecast. Soc. Change 2019, 144, 334–347. [Google Scholar]
  26. Ha, M.-T. Optimizing green brand equity: The integrated branding and behavioral perspectives. Sage Open 2021, 11, 21582440211036087. [Google Scholar] [CrossRef]
  27. Rastogi, T.; Agarwal, B.; Gopal, G. Exploring the nexus between sustainable marketing and customer loyalty with the mediating role of brand image. J. Clean. Prod. 2024, 440, 140808. [Google Scholar] [CrossRef]
  28. Nirean, E. The impact of green marketing on consumer behavior. In Competitiveness and Sustainable Development; Springer: Cham, Switzerland, 2024. [Google Scholar]
  29. Arhinful, R.; Mensah, L.; Amin, H.I.M.; Obeng, H.A.; Gyamfi, B.A. The Strategic Role of Sustainable Finance in Corporate Reputation: A Signaling Theory Perspective. Sustainability 2025, 17, 5002. [Google Scholar] [CrossRef]
  30. Kumar, P.; Polonsky, M.; Dwivedi, Y.K.; Kar, A. Green information quality and green brand evaluation: The moderating effects of eco-label credibility and consumer knowledge. Eur. J. Mark. 2021, 55, 2037–2071. [Google Scholar] [CrossRef]
  31. Theocharis, D.; Tsekouropoulos, G. Sustainable consumption and branding for Gen Z: How brand dimensions influence consumer behavior and adoption of newly launched technological products. Sustainability 2025, 17, 4124. [Google Scholar] [CrossRef]
  32. Dangaiso, P. Leveraging green brand equity for organic food brands: The multifaceted role of green satisfaction. Cogent Bus. Manag. 2024, 11, 2321791. [Google Scholar] [CrossRef]
  33. Ha, M.T.; Ngan, V.T.K.; Nguyen, P.N. Greenwash and green brand equity: The mediating role of green brand image, green satisfaction and green trust and the moderating role of information and knowledge. Bus. Ethics Environ. Responsib. 2022, 31, 904–922. [Google Scholar] [CrossRef]
  34. Liu, H.; Choi, C.S.; Kim, K.H. Roles of value co-creation on social platforms in driving participating businesses’ sustainable competitive advantage and performance. Asia Pac. J. Mark. Logist. 2025, 37, 573–593. [Google Scholar] [CrossRef]
  35. Huang, L.; Solangi, Y.A.; Magazzino, C.; Solangi, S.A. Evaluating the efficiency of green innovation and marketing strategies for long-term sustainability in the context of Environmental labeling. J. Clean. Prod. 2024, 450, 141870. [Google Scholar] [CrossRef]
  36. Yoo, B.; Donthu, N. Developing and validating a multidimensional consumer-based brand equity scale. J. Bus. Res. 2001, 52, 1–14. [Google Scholar] [CrossRef]
  37. Chaudhuri, A.; Holbrook, M.B. The chain of effects from brand trust and brand affect to brand performance: The role of brand loyalty. J. Mark. 2001, 65, 81–93. [Google Scholar] [CrossRef]
  38. Zinkhan, G.M.; Smith, D.C. Book Review: Managing Brand Equity: Capitalizing on the Value of a Brand Name; SAGE Publications Sage CA: Los Angeles, CA, USA, 1992. [Google Scholar]
  39. Aaker, D.A. Building Strong Brands; Simon and Schuster: New York, NY, USA, 2012. [Google Scholar]
  40. Rust, R.T.; Lemon, K.N.; Zeithaml, V.A. Return on marketing: Using customer equity to focus marketing strategy. J. Mark. 2004, 68, 109–127. [Google Scholar] [CrossRef]
  41. Pappu, R.; Quester, P.G.; Cooksey, R.W. Consumer-based brand equity: Improving the measurement–empirical evidence. J. Prod. Brand Manag. 2005, 14, 143–154. [Google Scholar] [CrossRef]
  42. Washburn, J.H.; Plank, R.E. Measuring brand equity: An evaluation of a consumer-based brand equity scale. J. Mark. Theory Pract. 2002, 10, 46–62. [Google Scholar] [CrossRef]
  43. Kietzmann, J.H.; Hermkens, K.; McCarthy, I.P.; Silvestre, B.S. Social media? Get serious! Understanding the functional building blocks of social media. Bus. Horiz. 2011, 54, 241–251. [Google Scholar] [CrossRef]
  44. Felix, R.; Rauschnabel, P.A.; Hinsch, C. Elements of strategic social media marketing: A holistic framework. J. Bus. Res. 2017, 70, 118–126. [Google Scholar] [CrossRef]
  45. Schultz, C.D. Proposing to your fans: Which brand post characteristics drive consumer engagement activities on social media brand pages? Electron. Commer. Res. Appl. 2017, 26, 23–34. [Google Scholar] [CrossRef]
  46. Godey, B.; Manthiou, A.; Pederzoli, D.; Rokka, J.; Aiello, G.; Donvito, R.; Singh, R. Social media marketing efforts of luxury brands: Influence on brand equity and consumer behavior. J. Bus. Res. 2016, 69, 5833–5841. [Google Scholar] [CrossRef]
  47. Laroche, M.; Habibi, M.R.; Richard, M.-O. To be or not to be in social media: How brand loyalty is affected by social media? Int. J. Inf. Manag. 2013, 33, 76–82. [Google Scholar] [CrossRef]
  48. Talwar, S.; Dhir, A.; Singh, D.; Virk, G.S.; Salo, J. Sharing of fake news on social media: Application of the honeycomb framework and the third-person effect hypothesis. J. Retail. Consum. Serv. 2020, 57, 102197. [Google Scholar] [CrossRef]
  49. Aaker, D.A. Managing Brand Equity: Capitalizing on the Value of a Brand Name; Free Press: New York, NY, USA, 1991. [Google Scholar]
  50. Rishi, B.; Bandyopadhyay, S. Contemporary Issues in Social Media Marketing; Routledge: London, UK, 2018. [Google Scholar]
  51. de Brito Silva, M.J.; de Oliveira Campos, P.; de Pontes Gomes, J.; Melo, F.V.S.; de Moura, M.R.F. Proposing an integrative scale of digital influence in the context of influencer marketing. J. Bus. Res. 2025, 189, 115152. [Google Scholar] [CrossRef]
  52. Pink, C.; Wilkie, D.; Graves, C. The impact of brand perceptions on the post-to-purchase journey: A family branding perspective. J. Prod. Brand Manag. 2023, 32, 737–751. [Google Scholar] [CrossRef]
  53. Keeble, B.R. The Brundtland report: ‘Our common future’. Med. War 1988, 4, 17–25. [Google Scholar] [CrossRef]
  54. Schivinski, B.; Dabrowski, D. The effect of social media communication on consumer perceptions of brands. J. Mark. Commun. 2016, 22, 189–214. [Google Scholar] [CrossRef]
  55. Godes, D.; Mayzlin, D. Using online conversations to study word-of-mouth communication. Mark. Sci. 2004, 23, 545–560. [Google Scholar] [CrossRef]
  56. Bharadwaj, N.; Naik, P.A.; Nath, P. Sustainability Communications and corporate brand associations. J. Sustain. Mark. 2022, 3, 41–52. [Google Scholar] [CrossRef]
  57. Halkias, G. Mental representation of brands: A schema-based approach to consumers’ organization of market knowledge. J. Prod. Brand Manag. 2015, 24, 438–448. [Google Scholar] [CrossRef]
  58. Jalu, G.; Dasalegn, G.; Japee, G.; Tangl, A.; Boros, A. Investigating the effect of green brand innovation and green perceived value on green brand loyalty: Examining the moderating role of green knowledge. Sustainability 2024, 16, 341. [Google Scholar] [CrossRef]
  59. Yu, L.; Zou, Q.; Isabel, J.Z.A.; Mao, Z.; Jiang, J. Green Fiscal Policy and Brand Development Potential: Evidence from China’s Comprehensive Demonstration Cities for Energy Conservation and Emission Reduction. Sustainability 2025, 17, 9817. [Google Scholar] [CrossRef]
  60. Klewitz, J.; Hansen, E.G. Sustainability-oriented innovation of SMEs: A systematic review. J. Clean. Prod. 2014, 65, 57–75. [Google Scholar] [CrossRef]
  61. Chomać-Pierzecka, E. Innovation as an attribute of the sustainable development of pharmaceutical companies. Sustainability 2025, 17, 2417. [Google Scholar] [CrossRef]
  62. Slotegraaf, R.J.; Pauwels, K. The impact of brand equity and innovation on the long-term effectiveness of promotions. J. Mark. Res. 2008, 45, 293–306. [Google Scholar] [CrossRef]
  63. Azmat, F.; Lim, W.M.; Moyeen, A.; Voola, R.; Gupta, G. Convergence of business, innovation, and sustainability at the tipping point of the sustainable development goals. J. Bus. Res. 2023, 167, 114170. [Google Scholar] [CrossRef]
  64. Johnson, P.; Duberley, J. Positivism—The Management Mainstream? SAGE: Los Angeles, CA, USA, 2000. [Google Scholar]
  65. Van Eck, N.; Waltman, L. Software survey: VOSviewer, a computer program for bibliometric mapping. Scientometrics 2010, 84, 523–538. [Google Scholar] [CrossRef] [PubMed]
Figure 1. Conceptual IBES model including sustainability and equity as key factors.
Figure 1. Conceptual IBES model including sustainability and equity as key factors.
Sustainability 18 03115 g001
Figure 2. Top ten keywords by total mentions in abstracts.
Figure 2. Top ten keywords by total mentions in abstracts.
Sustainability 18 03115 g002
Figure 3. Keyword co-mentioning patterns related to sustainability and innovation in IBES-related literature. (a) Co-occurrence heatmap. (b) Temporal keyword co-occurrence map: Centering Sustainable Development in Brand Equity and Social Media Dynamics (2012–2025).
Figure 3. Keyword co-mentioning patterns related to sustainability and innovation in IBES-related literature. (a) Co-occurrence heatmap. (b) Temporal keyword co-occurrence map: Centering Sustainable Development in Brand Equity and Social Media Dynamics (2012–2025).
Sustainability 18 03115 g003
Figure 4. Analysis of data extracted from Scopus using VOSviewer from 2012 to 2025: (a) 412 records, (b) 113 records, and (c) 100 records. Analysis illustrates conceptual clusters and co-occurrence patterns in research.
Figure 4. Analysis of data extracted from Scopus using VOSviewer from 2012 to 2025: (a) 412 records, (b) 113 records, and (c) 100 records. Analysis illustrates conceptual clusters and co-occurrence patterns in research.
Sustainability 18 03115 g004
Figure 5. Selected themes from the visualization of themes and co-occurrence patterns based on the extracted data: (a) key themes of sustainable development based on 412 records, (b) brand equity-related keywords based on 113 records, and (c) sustainability-related keywords from 100 records.
Figure 5. Selected themes from the visualization of themes and co-occurrence patterns based on the extracted data: (a) key themes of sustainable development based on 412 records, (b) brand equity-related keywords based on 113 records, and (c) sustainability-related keywords from 100 records.
Sustainability 18 03115 g005
Figure 6. A keyword co-occurrence network with a focus on KBEs and social networking generated from 59 Scopus-indexed publications on brand equity and social media.
Figure 6. A keyword co-occurrence network with a focus on KBEs and social networking generated from 59 Scopus-indexed publications on brand equity and social media.
Sustainability 18 03115 g006
Figure 7. Overlay visualization of keyword co-occurrence in studies on brand equity and social media (2018–2024 and n = 59).
Figure 7. Overlay visualization of keyword co-occurrence in studies on brand equity and social media (2018–2024 and n = 59).
Sustainability 18 03115 g007
Figure 8. Measurement IBES model results (SmartPLS output).
Figure 8. Measurement IBES model results (SmartPLS output).
Sustainability 18 03115 g008
Figure 9. The relationships between key factors based on the analysis of abstracts of IBES studies.
Figure 9. The relationships between key factors based on the analysis of abstracts of IBES studies.
Sustainability 18 03115 g009
Figure 10. P-test results for IBES model (SmartPLS output).
Figure 10. P-test results for IBES model (SmartPLS output).
Sustainability 18 03115 g010
Figure 11. t-test results for IBES model (SmartPLS output).
Figure 11. t-test results for IBES model (SmartPLS output).
Sustainability 18 03115 g011
Figure 12. Three key branches enhancing brand equity in IBES model.
Figure 12. Three key branches enhancing brand equity in IBES model.
Sustainability 18 03115 g012
Table 1. Key factors of Smith’s social media honeycomb model [48].
Table 1. Key factors of Smith’s social media honeycomb model [48].
Key Factors A Description of Factors Considered Blocks of the Honeycomb
IdentityThe revelation of a brand’s identity in varied ways, depending on consumers or individual users.
ConversationsSocial media conversations reflect self-expression, social positioning, and the desire to share new or valuable perspectives.
SharingSocial media platforms facilitate the sharing, exchange, and receipt of content among users.
PresenceSocial media platforms enable users to demonstrate their presence and availability.
RelationshipsSocial media fosters interactions, reflecting the degree of closeness among users.
ReputationSocial media users value how others perceive them, often tied to trust.
GroupsSocial media groups reflect users’ fundamental need to belong within online communities.
Table 2. Definitions of constructs in IBES model.
Table 2. Definitions of constructs in IBES model.
ConstructDefinition
Brand Awareness Consumers’ ability to recognize or recall a brand captures a brand’s capacity to attract attention and establish initial recognition [49], known as a critical component of brand equity.
Perceived Quality Consumers’ evaluation of a brand’s product or service quality [47] is based on their experiences and available information. This may influence purchase decisions and loyalty [49].
Brand Associations Cognitive associations refer to emotions or relationships that consumers form with a brand, encompassing product attributes and brand personality, which may significantly impact purchase decisions and their loyalty [49].
Brand LoyaltyThe level of consumer commitment to a brand creates a preference for repeat purchases. It may strengthen brand equity and enable long-term retention [49].
User IdentityHow potential customers define themselves on social media [50] and the extent of their alignment with a brand [43,48].
User PresenceThe level of a potential customer’s engagement and activity on social media, which significantly impacts brand loyalty [43,48].
User RelationshipsA network of connections and interactions among customers that may positively affect brand associations [43,48].
ReputationThe trust and credibility of a brand on social media may directly influence perceived quality [43,48,51].
GroupsCommunities shaped by potential customers or social media users can enhance brand loyalty [43,48,51].
ConversationsDirect user interactions related to a brand that may influence its awareness and can be a type of word-of-mouth (WOM) marketing [43,48,52].
SharingUsers’ ability and their willingness to share brand-related content, which may positively influence brand associations [43,48]
Brand Innovation The capacity of a KBE to deliver innovative products and services, enhancing perceived quality and positive brand associations [43,48].
Sustainable DevelopmentStrategies adopted by a KBE to balance economic growth, environmental protection, and social responsibility [53].
Table 3. Descriptive statistics and normality test results for research variables.
Table 3. Descriptive statistics and normality test results for research variables.
Variable MedianObserved MinimumObserved Maximum Excess Kurtosis SkewnessSample SizeStandardized Kolmogorov–Smirnov Statisticp-Value
Brand Awareness0.238−3.4182.106−0.304−0.3454702.0770.000
Brand Equity Enhancement0.341−3.8861.7500.112−0.1504701.7930.000
Sharing−0.257−2.7732.260−0.075−0.2024702.2110.000
Reputation0.281−3.3792.185−0.169−0.4254702.0420.000
Brand Associations0.259−2.4932.265−0.306−0.3334702.2310.000
Sustainable Development0.022−2.8941.773−0.269−0.1684703.2990.000
Presence0.169−3.2111.834−0.266−0.4704701.3090.000
Relationships0.141−3.4001.928−0.324−0.2994701.5590.000
Conversations−0.091−3.1742.112−0.115−0.2804701.4250.000
Brand Innovation0.206−3.8892.085−0.020−0.2574701.4110.000
Identity−0.091−3.4222.264−0.136−0.3064702.0430.000
Brand Loyalty−0.208−3.5422.411−0.378−0.2094701.9850.000
Perceived Quality0.418−3.4292.0590.106−0.5024702.0210.000
Groups0.081−2.2881.762−0.233−0.6644704.1210.000
Table 4. Assessment of reliability and convergent validity of conceptual IBES model constructs.
Table 4. Assessment of reliability and convergent validity of conceptual IBES model constructs.
ConstructCronbach’s AlphaRho_AComposite Reliability (CR)AVE
Brand Awareness0.8740.8740.9230.799
Brand Equity Enhancement0.8450.8870.9060.765
Sharing0.9360.9370.9590.887
Reputation0.8640.8690.9170.786
Brand Associations0.8660.8740.9180.789
Sustainable Development0.9650.9660.9780.935
Presence0.8930.8930.9330.824
Relationships0.8610.8660.9150.782
Conversations0.8830.8840.9280.811
Brand Innovation0.7840.8300.8740.702
Identity0.8780.8790.9250.804
Brand Loyalty0.7690.7750.8660.683
Perceived Quality0.7240.7350.8420.639
Groups0.9770.9770.9850.957
Table 5. The matrix for discriminant validity assessment of research IBES model constructs.
Table 5. The matrix for discriminant validity assessment of research IBES model constructs.
ConstructBrand AwarenessBrand Equity EnhancementSharingReputationBrand AssociationsSustainable DevelopmentPresenceRelationshipsConversationsBrand InnovationIdentityBrand LoyaltyPerceived QualityGroups
Brand Awareness0.8940.5130.5900.7510.7110.4900.7670.6910.6860.6520.7400.6180.6510.614
Brand Equity Enhancement0.5130.8750.5760.5860.5710.6430.6200.5900.5780.6680.5550.6180.5330.552
Sharing0.5900.5760.9420.6740.6420.4940.6380.6140.6990.6970.6680.6330.5400.640
Reputation0.7510.5860.6740.8860.7310.5090.8070.8070.7820.7050.7800.6610.6150.669
Brand Associations0.7110.5710.6420.7310.8880.4960.7320.6890.7040.6150.7760.7520.6970.631
Sustainable Development0.4900.6430.4940.5090.4960.9670.5140.5060.5120.5860.5060.4910.4370.510
Presence0.7670.6200.6380.8070.7320.5140.9080.8030.7410.7130.7820.6820.6280.673
Relationships0.6910.5900.6140.8070.6890.5060.8030.8840.7800.6870.7000.6240.6120.618
Conversations0.6860.5780.6990.7820.7040.5120.7410.7800.9000.7000.7170.6390.5630.678
Brand Innovation0.6520.6680.6970.7050.6150.5860.7130.6870.7000.8380.6720.6270.5910.552
Identity0.7400.5550.6680.7800.7760.5060.7820.7000.7170.6720.8960.7170.6270.643
Brand Loyalty0.6180.6180.6330.6610.7520.4910.6820.6240.6390.6270.7170.8260.6540.541
Perceived Quality0.6510.5330.5400.6150.6970.4370.6280.6120.5630.5910.6270.6540.8000.472
Groups0.6140.5520.6400.6690.6310.5100.6730.6180.6780.5520.6430.5410.4720.978
Table 6. Evaluation of hypothesized causal path relationships in IBES structural model.
Table 6. Evaluation of hypothesized causal path relationships in IBES structural model.
Causal PathPath Coefficient (β)Mean (M)Standard Deviation (SD)t-Statisticp-Value
Brand Awareness to Brand Innovation0.3440.3430.0576.009<0.001
Content Sharing to Brand Loyalty0.4010.4010.0478.438<0.001
Reputation to Perceived Quality0.6150.6160.03318.628<0.001
Brand Associations to Brand Innovation0.0670.0660.0651.0290.304
Sustainable Development to Brand Equity Enhancement0.3840.3860.0478.205<0.001
Presence to Brand Associations0.5610.5630.04412.854<0.001
Relationships to Brand Loyalty0.3780.3790.0517.390<0.001
Conversations to Brand Awareness0.3200.3200.0526.189<0.001
Brand Innovation to Brand Equity Enhancement0.4430.4410.0469.613<0.001
Brand Innovation to Sustainable Development0.5860.5860.03815.579<0.001
Identity to Brand Awareness0.5100.5110.04910.460<0.001
Brand Loyalty to Brand Innovation0.2700.2700.0584.660<0.001
Perceived Quality to Brand Innovation0.1440.1460.0542.6730.008
Groups to Brand Associations0.2540.2520.0514.990<0.001
Table 7. Standardized path coefficients in the structural IBES model.
Table 7. Standardized path coefficients in the structural IBES model.
Causal Path (Structural IBES Model Path)Path Coefficient (β)
Brand Awareness → Brand Innovation0.344
Sharing → Brand Loyalty0.401
Reputation → Perceived Quality0.615
Brand Associations → Brand Innovation0.067
Sustainable Development → Brand Equity Enhancement0.384
Presence → Brand Associations0.561
Relationships → Brand Loyalty0.378
Conversations → Brand Awareness0.320
Brand Innovation → Brand Equity Enhancement0.443
Brand Innovation → Sustainable Development0.586
Identity → Brand Awareness0.510
Brand Loyalty → Brand Innovation0.270
Perceived Quality → Brand Innovation0.144
Groups → Brand Associations0.254
Table 8. Coefficients of determination (R2) and adjusted R2 for dependent variables in structural IBES model.
Table 8. Coefficients of determination (R2) and adjusted R2 for dependent variables in structural IBES model.
VariableR2Adjusted R2
Brand Awareness0.5980.596
Brand Equity Enhancement0.5430.541
Brand Associations0.5710.569
Sustainable Development0.3430.342
Brand Innovation0.5200.516
Brand Loyalty0.4900.488
Perceived Quality0.3780.376
Table 9. Effect sizes (f2) for causal paths in the structural IBES model.
Table 9. Effect sizes (f2) for causal paths in the structural IBES model.
Causal Pathf2
Brand Awareness to Brand Innovation0.109
Content Sharing to Brand Loyalty0.196
Reputation to Perceived Quality0.607
Brand Associations to Brand Innovation0.003
Sustainable Development to Brand Equity Enhancement0.212
User Presence to Brand Associations0.402
User Relationships to Brand Loyalty0.175
User Conversations to Brand Awareness0.124
Brand Innovation to Brand Equity Enhancement0.282
Brand Innovation to Sustainable Development0.522
User Identity to Brand Awareness0.314
Brand Loyalty to Brand Innovation0.060
Perceived Quality to Brand Innovation0.019
Groups to Brand Associations0.082
Table 10. Variance Inflation Factor (VIF) values for structural IBES model paths.
Table 10. Variance Inflation Factor (VIF) values for structural IBES model paths.
PathVIF
Brand Awareness to Brand Innovation2.258
Content Sharing to Brand Loyalty1.605
Reputation to Perceived Quality1.000
Brand Associations to Brand Innovation3.201
Sustainable Development to Brand Equity Enhancement1.522
User Presence to Brand Associations1.826
User Relationships to Brand Loyalty1.605
User Conversations to Brand Awareness2.060
Brand Innovation to Brand Equity Enhancement1.522
Brand Innovation to Sustainable Development1.000
User Identity to Brand Awareness2.060
Brand Loyalty to Brand Innovation2.515
Perceived Quality to Brand Innovation2.275
Groups to Brand Associations1.826
Table 11. Overall fit indices for structural IBES model and comparison of saturated and estimated models.
Table 11. Overall fit indices for structural IBES model and comparison of saturated and estimated models.
IndexSaturated ModelEstimated Model
SRMR0.0610.130
d_ULS0.0000.000
d_G0.0000.000
Chi-square3169.83696.2
NFI0.9000.814
Table 12. Bayesian Information Criterion (BIC) for latent variables.
Table 12. Bayesian Information Criterion (BIC) for latent variables.
Latent VariableBIC
Brand Awareness−410.356
Brand Equity Enhancement−350.413
Brand Associations−380.050
Sustainable Development−186.108
Brand Innovation−315.376
Brand Loyalty−298.793
Perceived Quality−211.595
Disclaimer/Publisher’s Note: The statements, opinions and data contained in all publications are solely those of the individual author(s) and contributor(s) and not of MDPI and/or the editor(s). MDPI and/or the editor(s) disclaim responsibility for any injury to people or property resulting from any ideas, methods, instructions or products referred to in the content.

Share and Cite

MDPI and ACS Style

Ebrahimzadeh, S.M.; Labafi, S.; Khajeheian, D.; Roshandel Arbatani, T.; Sepasgozar, S. Sustainable Development and Innovation as Drivers of Brand Equity Enhancement in Knowledge-Based Enterprises: Empirical Evidence from Science Parks. Sustainability 2026, 18, 3115. https://doi.org/10.3390/su18063115

AMA Style

Ebrahimzadeh SM, Labafi S, Khajeheian D, Roshandel Arbatani T, Sepasgozar S. Sustainable Development and Innovation as Drivers of Brand Equity Enhancement in Knowledge-Based Enterprises: Empirical Evidence from Science Parks. Sustainability. 2026; 18(6):3115. https://doi.org/10.3390/su18063115

Chicago/Turabian Style

Ebrahimzadeh, Sanee Mohammad, Somayeh Labafi, Datis Khajeheian, Taher Roshandel Arbatani, and Samad Sepasgozar. 2026. "Sustainable Development and Innovation as Drivers of Brand Equity Enhancement in Knowledge-Based Enterprises: Empirical Evidence from Science Parks" Sustainability 18, no. 6: 3115. https://doi.org/10.3390/su18063115

APA Style

Ebrahimzadeh, S. M., Labafi, S., Khajeheian, D., Roshandel Arbatani, T., & Sepasgozar, S. (2026). Sustainable Development and Innovation as Drivers of Brand Equity Enhancement in Knowledge-Based Enterprises: Empirical Evidence from Science Parks. Sustainability, 18(6), 3115. https://doi.org/10.3390/su18063115

Note that from the first issue of 2016, this journal uses article numbers instead of page numbers. See further details here.

Article Metrics

Back to TopTop