A Next-Day Dew Intensity Prediction Model Based on the Improved Hippopotamus Optimization
Abstract
1. Introduction
2. Methods
2.1. Bidirectional Temporal Convolutional Network(BiTCN)
2.2. Support Vector Machine (SVM)
2.3. BITCN-SVM
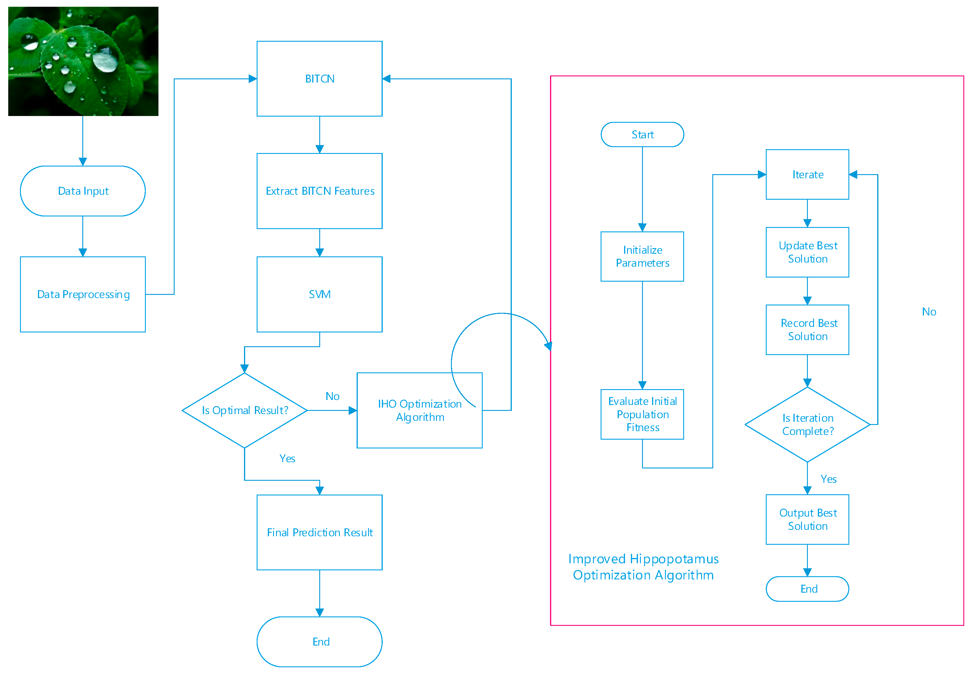
2.4. IHO-BITCN-SVM
3. Improved Hippopotamus Optimization Algorithm
3.1. Hippopotamus Optimization Algorithm
- (1)
- First stage (Exploration stage): Update of the position of hippos in rivers or ponds
- (2)
- Second stage (Exploration stage): Hippopotamuses defend against predators
- (3)
- Third stage (Development stage): The hippopotamus escapes from the predator.
3.2. Improvement Strategies for the Hippopotamus Optimization Algorithm
3.2.1. The Ghost Strategy
3.2.2. Generalized Quadratic Interpolation Strategy
3.2.3. Random Crossover and Sequential Mutation Strategies
3.3. Algorithm Evaluation
4. Case Study
4.1. Data Sources and Processing
4.2. Data Correlation Analysis
4.3. Evaluating Indicator
4.4. Model Comparison
4.4.1. Ecosystem One: Fujin
4.4.2. Ecosystem Two: Changchun
4.4.3. Ecosystem 3: Lishu
4.5. Interpretation of Result
5. Conclusions
Author Contributions
Funding
Institutional Review Board Statement
Informed Consent Statement
Data Availability Statement
Conflicts of Interest
References
- Pacak, A.; Worek, W. Review of dew point evaporative cooling technology for air conditioning applications. Appl. Sci. 2021, 11, 934. [Google Scholar] [CrossRef]
- Zounemat-Kermani, M. Hourly predictive Levenberg–Marquardt ANN and multi linear regression models for predicting of dew point temperature. Meteorol. Atmos. Phys. 2012, 117, 181–192. [Google Scholar] [CrossRef]
- Ilie, C.; Lungu, M.L.; Panaitescu, L.; Ilie, M.; Lungu, D.; Nita, S. Simulating for predicting the hourly dew point temperature using artificial neural networks. J. Environ. Prot. Ecol. 2014, 15, 1101–1109. [Google Scholar]
- Li, J.; Song, Z.; Wang, X.; Wang, Y.; Jia, Y. A novel offshore wind farm typhoon wind speed prediction model based on PSO–Bi-LSTM improved by VMD. Energy 2022, 251, 123848. [Google Scholar] [CrossRef]
- Del Ser, J.; Casillas-Perez, D.; Cornejo-Bueno, L.; Prieto-Godino, L.; Sanz-Justo, J.; Casanova-Mateo, C.; Salcedo-Sanz, S. Randomization-based machine learning in renewable energy prediction problems: Critical literature review, new results and perspectives. Appl. Soft Comput. 2022, 118, 108526. [Google Scholar] [CrossRef]
- Yin, W.; Kann, K.; Yu, M.; Hinrich Schütze, H. Comparative study of CNN and RNN for natural language processing. arXiv 2017, arXiv:1702.01923. [Google Scholar] [CrossRef]
- Zhang, Y.; Ma, Y.; Liu, Y. Convolution-bidirectional temporal convolutional network for protein secondary structure prediction. IEEE Access 2022, 10, 117469–117476. [Google Scholar] [CrossRef]
- Sun, T.; Yang, C.; Han, K.; Ma, W.; Zhang, F. Bidirectional spatial–temporal network for traffic prediction with multisource data. Transp. Res. Rec. 2020, 2674, 78–89. [Google Scholar] [CrossRef]
- Xue, J.; Shen, B. Dung beetle optimizer: A new meta-heuristic algorithm for global optimization. J. Supercomput. 2023, 79, 7305–7336. [Google Scholar] [CrossRef]
- Mirjalili, S.; Mirjalili, S.M.; Lewis, A. Grey wolf optimizer. Adv. Eng. Softw. 2014, 69, 46–61. [Google Scholar] [CrossRef]
- Mirjalili, S.; Lewis, A. The whale optimization algorithm. Adv. Eng. Softw. 2016, 95, 51–67. [Google Scholar] [CrossRef]
- Heidari, A.A.; Mirjalili, S.; Faris, H.; Aljarah, I.; Mafarja, M.; Chen, H. Harris hawks optimization: Algorithm and applications. Future Gener. Comput. Syst. 2019, 97, 849–872. [Google Scholar] [CrossRef]
- Xie, H.; Zhang, L.; Lim, C.P. Evolving CNN-LSTM models for time series prediction using enhanced grey wolf optimizer. IEEE Access 2020, 8, 161519–161541. [Google Scholar] [CrossRef]
- Mahadeva, R.; Kumar, M.; Gupta, V.; Manik, G.; Patole, S.P. Modified whale optimization algorithm based ANN: A novel predictive model for RO desalination plant. Sci. Rep. 2023, 13, 2901. [Google Scholar] [CrossRef] [PubMed]
- Amiri, M.H.; Mehrabi Hashjin, N.; Montazeri, M.; Mirjalili, S.; Khodadadi, N. Hippopotamus optimization algorithm: A novel nature-inspired optimization algorithm. Sci. Rep. 2024, 14, 5032. [Google Scholar] [CrossRef]
- Sprangers, O.; Schelter, S.; de Rijke, M. Parameter-efficient deep probabilistic forecasting. Int. J. Forecast. 2023, 39, 332–345. [Google Scholar] [CrossRef]
- Sherstinsky, A. Fundamentals of recurrent neural network (RNN) and long short-term memory (LSTM) network. Phys. D Nonlinear Phenom. 2020, 404, 132306. [Google Scholar] [CrossRef]
- Han, K.; Xiao, A.; Wu, E.; Guo, J.; Xu, C.; Wang, Y. Transformer in transformer. Adv. Neural Inf. Process. Syst. 2021, 34, 15908–15919. [Google Scholar]
- Buser, B. A training algorithm for optimal margin classifier. In Proceedings of the 5th Annual ACM Workshop on Computational Learning Theory, New York, NY, USA, 27–29 July 1992; pp. 144–152. [Google Scholar] [CrossRef]
- Blowers, T.E.; Waterman, J.M.; Kuhar, C.W.; Bettinger, T.L. Social behaviors within a group of captive female Hippopotamus amphibius. J. Ethol. 2010, 28, 287–294. [Google Scholar] [CrossRef]
- Jia, H.; Zhou, X.; Zhang, J.; Abualigah, L.; Yildiz, A.R.; Hussien, A.G. Modified crayfish optimization algorithm for solving multiple engineering application problems. Artif. Intell. Rev. 2024, 57, 127. [Google Scholar] [CrossRef]
- Zhao, W.; Wang, L.; Zhang, Z.; Mirjalili, S.; Khodadadi, N.; Ge, Q. Quadratic interpolation optimization (QIO): A new optimization algorithm based on generalized quadratic interpolation and its applications to real-world engineering problems. Comput. Methods Appl. Mech. Eng. 2023, 417, 116446. [Google Scholar] [CrossRef]













| Function | Dim | Range | Opt |
|---|---|---|---|
| 20 | [−100, 100] | 0 | |
| 20 | [−100, 100] | 0 | |
| 20 | [−100, 100] | 0 | |
| 20 | [−100, 100] | 0 | |
| 20 | [−2, 2] | 0 | |
| 20 | [−1.5, 3] | 0 | |
| 20 | [−600, 600] | 0 | |
| 20 | [−32, 32] | 0 |
| Function | Metric | IHO | HO | DBO | GWO | DBO | HHO |
|---|---|---|---|---|---|---|---|
| F1 | Opt Avg STD | 300.0003 0.015895 300.0117 | 14,674.1813 6658.2186 25,065.3648 | 17,065.0359 15,002.9954 39,511.1938 | 5704.7938 5794.294 17,363.7032 | 14,009.4628 13,531.736 38,241.5772 | 10,379.2519 9559.7657 29,328.5674 |
| F2 | Opt Avg STD | 423.1608 12.6693 451.9874 | 474.1927 53.4249 545.9341 | 430.0393 62.8642 493.386 | 450.043 31.7129 497.92 | 438.2264 36.9393 493.9931 | 455.3944 64.7055 577.7704 |
| F4 | Opt Avg STD | 840.7932 16.3966 866.7284 | 839.1858 16.8229 878.8585 | 849.7495 35.8453 911.0093 | 831.4505 31.8864 862.1692 | 862.682 30.4548 904.1752 | 849.952 16.881 887.3759 |
| F6 | Opt Avg STD | 1897.4768 3748.2863 5581.2987 | 4391.5691 6943.0727 13,450.9802 | 2104.0054 1,971,037.8591 909,276.8586 | 7837.5115 6,704,493.8724 2,443,106.9994 | 2202.1276 1,341,328.8689 763,141.0697 | 75,175.782 230,614.1647 384,357.7429 |
| F9 | Opt Avg STD | 2480.7813 5.4728 × 10−5 2480.7813 | 2506.7075 38.1253 2571.0009 | 2480.7826 43.0554 2516.9304 | 2482.3317 30.7833 2523.6164 | 2480.9125 29.9273 2512.3306 | 2495.448 52.2929 2579.3012 |
| F10 | Opt Avg STD | 2500.7923 833.8923 3310.8554 | 2500.9014 1058.3411 3817.0979 | 2500.815 1154.0982 3884.1084 | 2500.7251 1084.5293 3651.0394 | 2500.7589 1107.6847 3399.4675 | 2501.042 796.9543 4506.4753 |
| F11 | Opt Avg STD | 2600 457.4246 2992.842 | 2766.9009 166.7022 3163.0632 | 2615.7954 128.3479 2948.4574 | 3009.5342 553.2393 3691.3074 | 2900.4264 122.9593 2958.9795 | 3256.9768 941.0172 4449.6523 |
| F12 | Opt Avg STD | 2900.0046 6.8779 × 10−5 2900.0048 | 2992.8917 106.627 3135.5688 | 2943.3352 43.2588 3007.0698 | 2948.6414 23.8777 2979.6848 | 2958.6462 63.8079 3027.9224 | 3037.0401 136.3294 3238.525 |
| Ecosystem | Model | MAE (Value [95% CI], SD) | MAPE (Value [95% CI], SD) | RMSE (Value [95% CI], SD) | R2 (Value [95% CI], SD) | Wilcoxon p on AE (IHO-BiTCN-SVM vs. BiTCN-SVM) | Wilcoxon p on AE (IHO-BiTCN-SVM vs. HO-BiTCN-SVM) |
|---|---|---|---|---|---|---|---|
| Changchun | BiTCN-SVM | 0.00310626 [0.00292228, 0.00329708], SD = 9.72521 × 10−5 | 0.231914 [0.178210, 0.309033], SD = 0.0333948 | 0.00397627 [0.00372016, 0.00423760], SD = 0.000131729 | 0.857449 [0.837587, 0.875172], SD = 0.00963125 | 2.946 × 10−86 | 2.739 × 10−58 |
| HO-BiTCN-SVM | 0.00181392 [0.00170281, 0.00193058], SD = 5.63180 × 10−5 | 0.111918 [0.0943879, 0.132707], SD = 0.0101421 | 0.00229992 [0.00215875, 0.00244324], SD = 7.27716 × 10−5 | 0.952308 [0.945050, 0.959295], SD = 0.00362227 | |||
| IHO-BiTCN-SVM | 0.000702987 [0.000641149, 0.000770259], SD = 3.29489 × 10−5 | 0.0555203 [0.0353530, 0.0874853], SD = 0.0143989 | 0.00106578 [0.000907896, 0.00122972], SD = 8.08498 × 10−5 | 0.989759 [0.986561, 0.992451], SD = 0.00151393 | |||
| Fujin | BiTCN-SVM | 0.0118194 [0.0111033, 0.0126221], SD = 0.000380553 | 0.326593 [0.229847, 0.450317], SD = 0.0544735 | 0.0157189 [0.0143568, 0.0173723], SD = 0.00074893 | 0.943971 [0.931789, 0.953989], SD = 0.00568404 | 8.600 × 10−79 | 1.867 × 10−49 |
| HO-BiTCN-SVM | 0.00839582 [0.00778722, 0.00920516], SD = 0.000368336 | 0.195194 [0.138888, 0.267887], SD = 0.0330112 | 0.0125456 [0.0101879, 0.0159614], SD = 0.00160137 | 0.964310 [0.941703, 0.976373], SD = 0.00945269 | |||
| IHO-BiTCN-SVM | 0.00450361 [0.00398613, 0.00515785], SD = 0.000305752 | 0.118189 [0.0813906, 0.163492], SD = 0.0212075 | 0.00899532 [0.00567112, 0.0130497], SD = 0.00223411 | 0.981652 [0.959988, 0.992533], SD = 0.00955343 | |||
| Lishu | BiTCN-SVM | 0.00596586 [0.00548837, 0.00642831], SD = 0.000238125 | 0.165820 [0.138093, 0.197990], SD = 0.0151266 | 0.00827962 [0.00755203, 0.00898639], SD = 0.000366443 | 0.877930 [0.852607, 0.898738], SD = 0.0117938 | 7.928 × 10−74 | 2.017 × 10−24 |
| HO-BiTCN-SVM | 0.00270059 [0.00244973, 0.00296882], SD = 0.000127660 | 0.0829571 [0.0657636, 0.103773], SD = 0.00981467 | 0.00415707 [0.00345495, 0.00496513], SD = 0.000391919 | 0.969228 [0.955681, 0.978498], SD = 0.00598233 | |||
| IHO-BiTCN-SVM | 0.00165724 [0.00151084, 0.00180867], SD = 7.74804 × 10−5 | 0.0494104 [0.0387786, 0.0620156], SD = 0.00588297 | 0.00260526 [0.00213148, 0.00309131], SD = 0.000253654 | 0.987914 [0.982600, 0.991984], SD = 0.00246774 |
Disclaimer/Publisher’s Note: The statements, opinions and data contained in all publications are solely those of the individual author(s) and contributor(s) and not of MDPI and/or the editor(s). MDPI and/or the editor(s) disclaim responsibility for any injury to people or property resulting from any ideas, methods, instructions or products referred to in the content. |
© 2026 by the authors. Licensee MDPI, Basel, Switzerland. This article is an open access article distributed under the terms and conditions of the Creative Commons Attribution (CC BY) license.
Share and Cite
Xu, Y.; Lv, Z.; Cai, Y.; Wang, K. A Next-Day Dew Intensity Prediction Model Based on the Improved Hippopotamus Optimization. Sustainability 2026, 18, 1445. https://doi.org/10.3390/su18031445
Xu Y, Lv Z, Cai Y, Wang K. A Next-Day Dew Intensity Prediction Model Based on the Improved Hippopotamus Optimization. Sustainability. 2026; 18(3):1445. https://doi.org/10.3390/su18031445
Chicago/Turabian StyleXu, Yingying, Ziye Lv, Yifei Cai, and Kefei Wang. 2026. "A Next-Day Dew Intensity Prediction Model Based on the Improved Hippopotamus Optimization" Sustainability 18, no. 3: 1445. https://doi.org/10.3390/su18031445
APA StyleXu, Y., Lv, Z., Cai, Y., & Wang, K. (2026). A Next-Day Dew Intensity Prediction Model Based on the Improved Hippopotamus Optimization. Sustainability, 18(3), 1445. https://doi.org/10.3390/su18031445

