How Does Digital Intelligence Empower Green Transformation in Manufacturing Companies? A Case Study Based on FAW-Volkswagen
Abstract
1. Introduction
2. Research Methods
2.1. Method Selection
2.2. Case Selection
2.3. Stage Division
2.4. Data Collection
2.5. Data Analysis
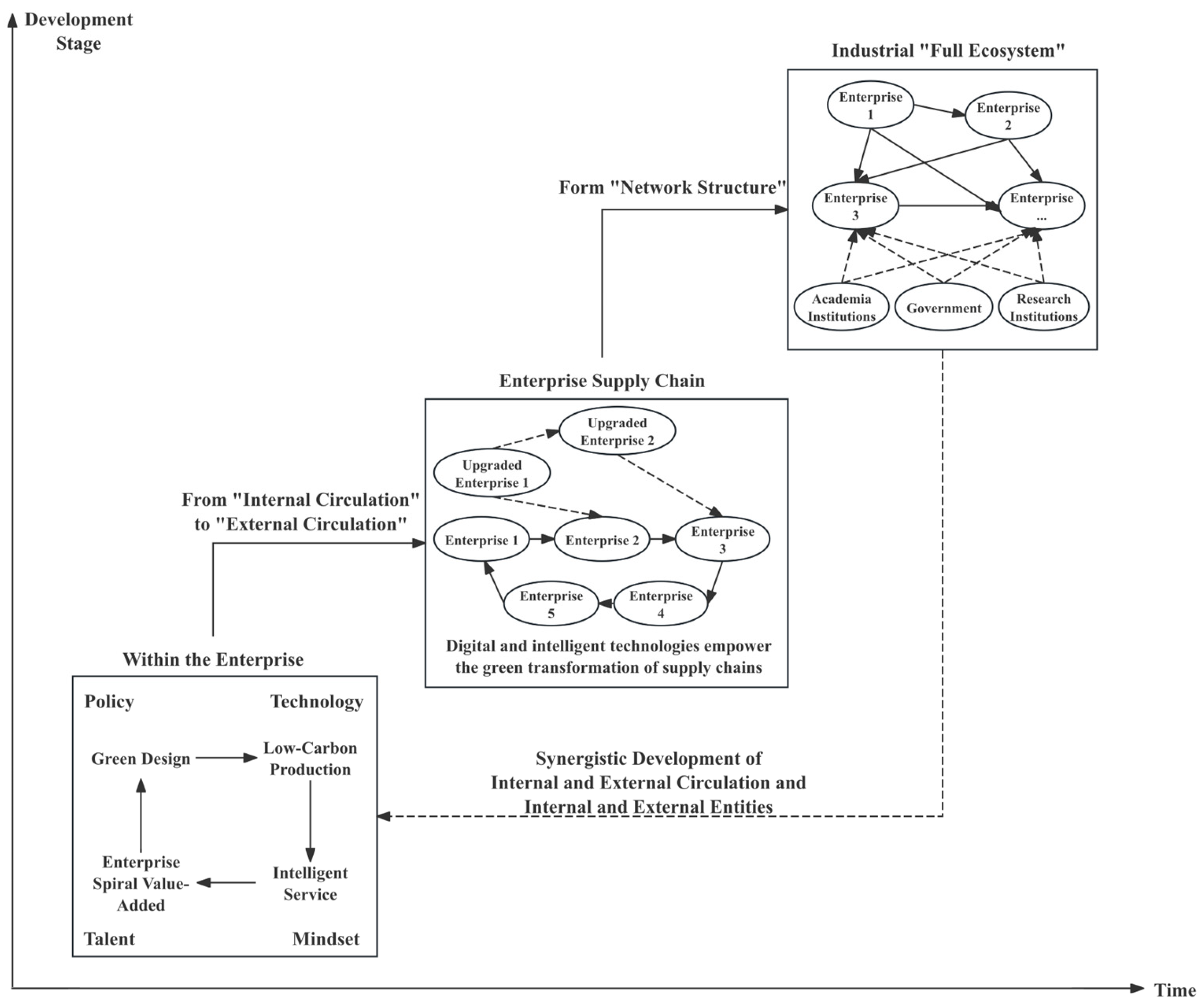
3. Case Analysis and Findings
3.1. Green Design Process
3.1.1. Digital Intelligence and Cyclical Strategy Guidance
- Full-lifecycle carbon reduction strategy
- 2.
- Advancing points, lines, and surfaces in synchrony
3.1.2. Base Construction
- Multi-platform integration and coordination of products
- 2.
- Intelligent process reengineering
3.1.3. Human–Machine–Product Collaboration
- Full-chain digital-intelligent integration
- 2.
- Establishment of a digital intelligence talent system
| Dimension | Key Constructs | Representative Code | Evidence Examples (Typical Citations) |
|---|---|---|---|
| Green Design | Digital Intelligence and Cyclical Strategy Guidance | Full-Lifecycle Carbon Reduction Strategy | “Our company has introduced a full-lifecycle carbon reduction strategy, establishing comprehensive carbon reduction pathway across the entire system.” (A1, B1) |
| Advancing Points, Lines, and Surfaces in Synchrony | “Projects, processes, and data advance at the same time, with every component seamlessly integrated to form a highly efficient digital intelligence network.” (A2) | ||
| Base Construction | Multi-Platform Integration and Coordination of Products | “The development of multiple platforms, including the R&D Efficiency Platform and the Integrated Operations and Maintenance Platform, has established the foundational infrastructure required for the transformation.” (A5) | |
| Intelligent Process Reengineering | “FAW-Volkswagen has established 17 process domains, implementing end-to-end construction to enhance operational efficiency.” (B2) | ||
| Human–Machine–Product Collaboration | Full-chain Digital-intelligent Integration | “FAW-Volkswagen has leveraged industry-leading models to rapidly apply across the entire lifecycle, end-to-end processes, and all scenarios of automotive R&D, production, supply, sales, and service.” (B2) | |
| Establishment of a Digital Intelligence Talent System | “Cultivating talent capable of fully leveraging digital and intelligent technologies is equally crucial. After all, as a traditional industry, once such talent is systematically developed and dispersed across departments, digital and intelligent transformation can proceed simultaneously throughout all internal processes, ensuring the smoother transition.” (A1) |
3.2. Low-Carbon Production Process
3.2.1. Cultivating “Internal Capabilities”
- AI-empowered production process optimization
- 2.
- Demand-driven supply and chain-driven operations
3.2.2. Borrowing from “External Resources”
- Embedding GAI into multi-scenario applications
- 2.
- Strengthening self-developed AI “internal capabilities”
3.2.3. Integration of Internal and External Elements
- Data-driven decision-making
- 2.
- Expanding application scenarios
| Dimension | Key Constructs | Representative Code | Evidence Examples (Typical Citations) |
|---|---|---|---|
| Low-Carbon Production | Cultivating “Internal Capabilities” | AI-Empowered Production Process Optimization | “After implementing artificial intelligence technologies such as image recognition in our production workshops, we have significantly optimized our manufacturing processes. This has led to substantial improvements in product quality, production efficiency, and reliability.” (A3) |
| Demand-Driven Supply and Chain-Driven Operations | “The digital twin system provides a real-time virtual simulation of goods entering and exiting. Parts requirements are processed sequentially—from procurement and inventory management to equipment production.” (A4) | ||
| Borrowing from “External Resources” | Embedding GAI into Multi-Scenario Applications | “In the automotive R&D process, the introduction of large models such as DeepSeek and other AI toolchains has enabled breakthroughs in product development technology and enhanced efficiency.” (B2) | |
| Strengthening Self-Developed AI “Internal Capabilities” | “By leveraging DeepSeek capabilities, enterprise conducts united training on our proprietary models to enhance the capabilities.” (B2) | ||
| Integration of Internal and External Elements | Data-Driven Decision-Making | “The collection and precise analysis of production line data enable us to make more accurate production decisions and optimize manufacturing processes. Only through intelligent manufacturing can we avoid being left behind by other automakers.” (A5) | |
| Expanding Application Scenarios | “FAW-Volkswagen achieves integration of internal and external ecosystem scenarios and expands the application scenarios.” (C) |
3.3. Intelligent Service Process
3.3.1. Building Product Advantages
- AI ecosystem: win-win cooperation
- 2.
- Establishing a smart ecological service network
3.3.2. Integration of Addition and Subtraction
- “Plus” user experience
- 2.
- Intelligently “reducing” redundancy
3.3.3. Omni-Channel Penetration Intelligent Marketing
- Precision communication and lead management
- 2.
- Customer flow trends—operational decision-making
| Dimension | Key Constructs | Representative Code | Evidence Examples (Typical Citations) |
|---|---|---|---|
| Intelligent Service | Building Product Advantages | AI Ecosystem: Win-Win Cooperation | “We actively engage in deep collaborations with leading enterprises, enabling our company to deliver smarter services to users. Working in isolation would certainly prevent us from keeping pace with the cutting edge of the times.” (A1, B4) |
| Establishing a Smart Ecological Service Network | “The Connected Vehicle Division and Sales Company have rebuilt FAW-Volkswagen’s super app, maintaining close connections with users through multiple touchpoints. This provides users with end-to-end one-stop services, ensuring greater convenience at every stage of their journey.” (A5) | ||
| Integration of Addition and Subtraction | “Plus” User Experience | “The intelligent connectivity is particularly crucial. We must achieve a comprehensive transformation of services across all dimensions—seeing, hearing, sensing, touching, and interacting. By delivering differentiated experiences, we ensure users become deeply attached to our products.” (A4) | |
| Intelligently “Reducing” Redundancy | “Our project delivers precise and rapid responses to customer demands while achieving highly efficient and optimized resource allocation.” (A3) | ||
| Omni-Channel Penetration Intelligent Marketing | Precision Communication and Lead Management | “In the communication phase, AI can dynamically adjust communication strategies in real time based on market trends and consumer feedback… Regarding clue management, AI enhances sales conversion rates by filtering and evaluating vast amounts of clues.” (B2, A6) | |
| Customer Flow Trends—Operational Decision-Making | “In customer flow management, AI leverages data analytics to predict foot traffic trends, providing dealers with scientific operational decision-making support.” (B2) |
3.4. Enterprise Spiral Value-Added Process
3.4.1. Recycling-Remanufacturing
- Platform development—intelligent matching
- 2.
- Design-remanufacture cycle.
3.4.2. Industrial Empowerment
- Green partners collaborate on carbon reduction
- 2.
- Leading the digital and intelligent transformation of industries
3.4.3. Value Co-Creation
- Virtuous competition of altruistic values
- 2.
- Dual-circulation strategy.
| Dimension | Key Constructs | Representative Code | Evidence Examples (Typical Citations) |
|---|---|---|---|
| Enterprise Spiral Value-Added | Recycling-Remanufacturing | Platform Development—Intelligent Matching | “Our enterprise equally emphasizes recycling and remanufacturing. By establishing platforms to channel waste materials and equipment to appropriate processing facilities, we transform waste into valuable resources for reuse.” (A5, B3) |
| Design-Remanufacture Cycle | “We have consistently implemented material recycling and reuse. Production waste or outdated equipment can be reused after processing, and the design process can directly reduce redundant material consumption.” (A3, B2) | ||
| Industrial Empowerment | Green Partners Collaborate on Carbon Reduction | “Enterprise establishes green partnership standards and collaborates with upstream and downstream enterprises to advance green transformation through evaluation systems and complimentary training.” (B1, B2) | |
| Leading the Digital and Intelligent Transformation of Industries | “FAW-Volkswagen has also gradually formed complete and robust industrial chain clusters across five production bases. This has propelled the advancement of local automotive manufacturing capabilities and contributed to the high-quality development of regional economies.” (B2) | ||
| Value Co-Creation | Virtuous Competition of Altruistic Values | “What automakers should truly compete on isn’t price, but the quality and service. They should ensure that every customer could experience genuine care and comfortable driving experience—not just be lured by low prices only to face mounting headaches after purchasing the vehicle.” (A2) | |
| Dual-Circulation Strategy | “We must collaborate with multiple stakeholders to advance together through cooperation in R&D, production, and user service provision. Only by doing so can we create more opportunities for driving industrial development.” (A1) |
4. Conclusions and Discussions
4.1. Research Conclusions
4.2. Theoretical Contributions
4.3. Practical Implications
4.4. Research Limitations and Future Prospects
Author Contributions
Funding
Institutional Review Board Statement
Informed Consent Statement
Data Availability Statement
Conflicts of Interest
References
- Wang, Y.G.; Wang, L.L.; Li, X. Research on the iterative transformation from digital search to digital ecosystem: A case study of digital transformation based on schneider electric. J. Manag. World 2023, 39, 91–114. [Google Scholar]
- Liu, S.C.; Yan, J.C.; Zhang, S.X.; Lin, H. Can corporate digital transformation promote input-output efficiency? J. Manag. World 2021, 37, 170–190+13. [Google Scholar]
- Li, Z.; Zhang, X.; Tao, Z.; Wang, B. Enterprise digital transformation and supply chain management. Financ. Res. Lett. 2024, 60, 104883. [Google Scholar] [CrossRef]
- Liu, P.S.; Chin, J.F.; Ab-Samat, H.; Xie, Z.P. Digital variant design V-model for rapid product development. Int. J. Adv. Manuf. Technol. 2025, 139, 2103–2121. [Google Scholar] [CrossRef]
- Zhang, J.; Chen, Z. Exploring human resource management digital transformation in the digital age. J. Knowl. Econ. 2024, 15, 1482–1498. [Google Scholar] [CrossRef] [PubMed]
- Du, Y.; Cao, L.; Tan, C. How does platformization help manufacturing companies to bridge the digital divide of transformation and upgrading? An exploratory case study based on Zongshen Group. J. Manag. World 2022, 38, 117–139. [Google Scholar]
- Qi, Y.D.; Hao, Y.; Hou, N.; Zhou, E. Research on the digital and intelligent transformation of equipment manufacturing enterprises: Takes Sunward Intelligent Equipment as an example. Bus. Manag. J. 2022, 44, 25–45. [Google Scholar] [CrossRef]
- Wang, B.; Tao, F.; Fang, X.; Liu, C.; Liu, Y.; Freiheit, T. Smart manufacturing and intelligent manufacturing: A comparative review. Engineering 2021, 7, 738–757. [Google Scholar] [CrossRef]
- Guo, X.; Zhang, X.; Gui, Y. Intelligent transformation empowers the new quality productivity of enterprises: Theoretical mechanism and empirical evidence. J. Adv. Comput. Intell. Intell. Inform. 2025, 29, 880–893. [Google Scholar] [CrossRef]
- Chen, J.; Liu, Y.H. Operations management innovation enabled by digitalization and intellectualization: From supply chain to supply chain ecosystem. J. Manag. World 2021, 37, 227–240+14. [Google Scholar]
- Wang, Y.; Su, X. Driving factors of digital transformation for manufacturing enterprises: A multi-case study from China. Int. J. Technol. Manag. 2021, 87, 229–253. [Google Scholar] [CrossRef]
- Zhao, M.; Fu, X.; Cui, L.; Zhu, H.; Zhang, H. Impact and improvement pathways of intelligent transformation on enterprise green technology innovation under renewable energy substitution. Appl. Energy 2025, 392, 126010. [Google Scholar] [CrossRef]
- Yu, B.J.; Gong, T.T.; Zhu, H.; Li, X. Digital intelligence technology application and servitization transformation of manufacturing enterprises: The chain mediating effect of innovation resources allocation and dual innovation capabilities. Sci. Technol. Prog. Policy 2025, 42, 57–68. [Google Scholar]
- Liu, R.; Wang, Y. Enhancing enterprise value creation through intelligent digital transformation of the value chain: A deep learning and edge computing approach. J. Knowl. Econ. 2025, 16, 2601–2619. [Google Scholar] [CrossRef]
- He, J.; Xue, H.; Yang, W.; Zhong, Y.; Fan, B. Green credit policy and corporate green innovation. Int. Rev. Econ. Financ. 2025, 99, 104031. [Google Scholar] [CrossRef]
- Tan, W.; Yan, E.H.; Yip, W.S. Go green: How does Green Credit Policy promote corporate green transformation in China. J. Int. Financ. Manag. Account. 2025, 36, 38–67. [Google Scholar] [CrossRef]
- David, L.K.; Wang, J.; Angel, V.; Luo, M. Environmental commitments and innovation in China’s corporate landscape: An analysis of ESG governance strategies. J. Environ. Manag. 2024, 349, 119529. [Google Scholar] [CrossRef]
- Usman, A.; Ozturk, I.; Hassan, A.; Zafar, S.M.; Ullah, S. The effect of ICT on energy consumption and economic growth in South Asian economies: An empirical analysis. Telemat. Inform. 2021, 58, 101537. [Google Scholar] [CrossRef]
- Yu, H.; Su, X.; Yang, Y.; Yao, S. Digital transformation, green investment, and green transformation: The moderating effects of industrial policy. Pol. J. Environ. Stud. 2025, 34, 6927–6942. [Google Scholar] [CrossRef]
- Dai, X.; Yang, S.Z. Digital empowerment, source of digital input and green manufacturing. China Ind. Econ. 2022, 9, 83–101. [Google Scholar]
- Cao, Y.; Li, X.; Hu, H.; Wan, G.; Wang, S. How does digitalization drive the green transformation in manufacturing companies? An exploratory case study from the perspective of resource orchestration theory. J. Manag. World 2023, 39, 96–112+126+113. [Google Scholar]
- Feng, H.; Wang, F.; Song, G.; Liu, L. Digital transformation on enterprise green innovation: Effect and transmission mechanism. Int. J. Environ. Res. Public Health 2022, 19, 10614. [Google Scholar] [CrossRef] [PubMed]
- He, K.; Chen, W.Y. Can digital transformation improve corporate green innovation? Technol. Anal. Strateg. Manag. 2025, 37, 1509–1525. [Google Scholar] [CrossRef]
- Zhang, H.; Wu, J.; Mei, Y.; Hong, X. Exploring the relationship between digital transformation and green innovation: The mediating role of financing modes. J. Environ. Manag. 2024, 356, 120558. [Google Scholar] [CrossRef]
- Li, J.F.; Li, X.Y. Causes, pathways, and strategies for green transformation in manufacturing enterprises—An analysis from carbon neutrality perspective. Mod. Manag. Sci. 2023, 5, 124–132. [Google Scholar]
- Xie, X.M.; Han, Y.H. How can local manufacturing enterprises achieve luxuriant transformation in green innovation? A multi-case study based on attention-based view. J. Manag. World 2022, 38, 76–106. [Google Scholar]
- Shen, X.Y.; Wu, S.Q. The relationship among digital intelligence, dual network embedding and new venture resilience—Empirical analysis based on small and medium-sized integrated circuit enterprises in the Yangtze River Delta region. Stud. Sci. Sci. 2024, 42, 797–804. [Google Scholar]
- Vernon, R. International investment and international trade in the product cycle. Q. J. Econ. 1966, 80, 190–207. [Google Scholar] [CrossRef]
- Zhong, D.J.; Wang, J.Q. The application of life cycle assessment in motor production. Mach. Tool Hydraul. 2007, 5, 51–52+22. [Google Scholar] [CrossRef]
- Duan, C.L.; Zou, J.H. Research on the brand communication innovation mechanisms driven by digital twin in the perspective of metaverse: Product lifecycle analysis based on service-oriented manufacturing. J. Commun. Rev. 2023, 76, 30–39. [Google Scholar]
- Lai, X.; Chen, Q.W.; Gu, H.H.; Han, X.B.; Zheng, Y.J. Life cycle assessment of lithium-ion batteries for carbon-peaking and carbon-neutrality: Framework, methods, and progress. J. Mech. Eng. 2022, 58, 3–18. [Google Scholar]
- Tragnone, B.M.; D’Eusanio, M.; Petti, L. The count of what counts in the agri-food Social Life Cycle Assessment. J. Clean. Prod. 2022, 354, 131624. [Google Scholar] [CrossRef]
- Soares, L.A.P.; Firmino, A.S.; de Oliveira, J.A.; Silva, D.A.L.; Saavedra, Y.M.B.; Moris, V.A.d.S. Comparative LCA of automotive gear hobbing processes with flood lubrication and MQL. Int. J. Adv. Manuf. Technol. 2022, 119, 1071–1090. [Google Scholar] [CrossRef]
- Eisenhardt, K.M. Building theories from case study research. Acad. Manag. Rev. 1989, 14, 532–550. [Google Scholar] [CrossRef]
- Yin, R.K. Case Study Research: Design and Methods; Sage Publications: Thousand Oaks, CA, USA, 2014. [Google Scholar]
- Gioia, D.A.; Corley, K.G.; Hamilton, A.L. Seeking qualitative rigor in inductive research: Notes on the Gioia methodology. Organ. Res. Methods 2013, 16, 15–31. [Google Scholar] [CrossRef]
- Gao, M.; Zhang, Z.X. Positioning and policy suggestions of China’s agricultural green development under the targets of carbon peaking and carbon neutrality. J. Huazhong Agric. Univ. (Soc. Sci. Ed.) 2022, 1, 24–31. [Google Scholar]
- Zhu, W.P. Digital finance, capital misallocation and corporate innovation. Int. Rev. Econ. Financ. 2024, 96, 103696. [Google Scholar] [CrossRef]
- Wang, X.L. The development mechanism of coupling and synergy between digital intelligentization and servitization in manufacturing industry. Contemp. Econ. Manag. 2025, 47, 56–67. [Google Scholar]
- Zhou, W.H.; Cheng, Y. How can digital platforms build the value co-creative organization by boundary crossing? RD Manag. 2021, 33, 31–43. [Google Scholar]
- Leidner, D.E.; Sutanto, J.; Goutas, L. Multifarious roles and conflicts on an interorganizational green IS. MIS Q. 2022, 46, 591–608. [Google Scholar] [CrossRef]
- Zhang, Y.P.; Guo, B.W.; Li, S.J.; Wang, M. How can chain owners drive the green and low-carbon development of industries? A case study on the construction of Haier’s “Sustainable Lighthouse Factory”. J. Manag. World 2025, 41, 199–227. [Google Scholar] [CrossRef]
- Le, Z.; Juhong, C.; Hailin, D.; Hao, W. Digital intelligence capability of manufacturing enterprises: Dimension exploration and scale development. Sci. Technol. Prog. Policy 2024, 41, 79–88. [Google Scholar]
- Annarelli, A.; Battistella, C.; Nonino, F.; Parida, V.; Pessot, E. Literature review on digitalization capabilities: Co-citation analysis of antecedents, conceptualization and consequences. Technol. Forecast. Soc. Change 2021, 166, 120–635. [Google Scholar] [CrossRef]
- Liu, Y.; Song, P. Research on the influence of firm digital intelligence transformation and management innovation on performance and sustainable development: Empirical evidence from China. Sustainability 2024, 16, 7578. [Google Scholar] [CrossRef]
- Zhou, W.; Xu, L.Y. On new quality productivity: Connotative characteristics and important focus. Reform 2023, 10, 1–13. [Google Scholar]
- Paiola, M.; Gebauer, H. Internet of things technologies, digital servitization and business model innovation in BtoB manufacturing firms. Ind. Mark. Manag. 2020, 89, 245–264. [Google Scholar] [CrossRef]
- Li, J.; Yang, H.; Zhong, S.; Zhong, Y. Exploring the effect of integration development of digital intelligence on green technology innovation quantity and quality. Sustainability 2025, 17, 4339. [Google Scholar] [CrossRef]
- Tian, H.; Li, Y.F.; Zhang, Y. Digital and intelligent empowerment: Can big data capability drive green process innovation of manufacturing enterprises? J. Clean. Prod. 2022, 377, 134261. [Google Scholar] [CrossRef]
- Yang, C.; Li, T.; Wang, M.Y.; Yang, D.; Meng, Y. Product life cycle assessment method based on incomplete information imputation. J. Mech. Eng. 2025, 61, 311–325. [Google Scholar]



| Data Type | Data Content | Encoding | |||
| In-depth interview | Interviewee | Key Interview Content | Number of people | Total time (minutes) | |
| Vice President | Corporate Development Strategy, Implementation Context for Intelligent and Green Initiatives, etc. | 2 | 120 | A1 | |
| General Manager | Strategic Adjustments and Resource Initiatives | 1 | 200 | A2 | |
| Factory Production Director | Digital and Intelligent Innovation in Production Processes, Digital and Intelligent Green Development Strategy | 2 | 240 | A3 | |
| Director of the Vehicle-to-Everything (V2X) Department | Vehicle Intelligence, R&D Pathways, Key Milestones, and Future Outlook | 1 | 100 | A4 | |
| Operations Director | Interdepartmental Coordination Strategies, Market Operations and Management | 1 | 120 | A5 | |
| Marketing Director | Digital Marketing, Smart Marketing Strategy and Pathways | 1 | 120 | A6 | |
| Secondary data | Internal documents, news media reports, corporate websites, the literature, and books, etc. | B1–B4 | |||
| Field visits | Touring the company’s office premises and production facilities, participating in internal company meetings | C | |||
Disclaimer/Publisher’s Note: The statements, opinions and data contained in all publications are solely those of the individual author(s) and contributor(s) and not of MDPI and/or the editor(s). MDPI and/or the editor(s) disclaim responsibility for any injury to people or property resulting from any ideas, methods, instructions or products referred to in the content. |
© 2026 by the authors. Licensee MDPI, Basel, Switzerland. This article is an open access article distributed under the terms and conditions of the Creative Commons Attribution (CC BY) license.
Share and Cite
Zhang, C.; Xu, Y. How Does Digital Intelligence Empower Green Transformation in Manufacturing Companies? A Case Study Based on FAW-Volkswagen. Sustainability 2026, 18, 1045. https://doi.org/10.3390/su18021045
Zhang C, Xu Y. How Does Digital Intelligence Empower Green Transformation in Manufacturing Companies? A Case Study Based on FAW-Volkswagen. Sustainability. 2026; 18(2):1045. https://doi.org/10.3390/su18021045
Chicago/Turabian StyleZhang, Chaohui, and Yuhong Xu. 2026. "How Does Digital Intelligence Empower Green Transformation in Manufacturing Companies? A Case Study Based on FAW-Volkswagen" Sustainability 18, no. 2: 1045. https://doi.org/10.3390/su18021045
APA StyleZhang, C., & Xu, Y. (2026). How Does Digital Intelligence Empower Green Transformation in Manufacturing Companies? A Case Study Based on FAW-Volkswagen. Sustainability, 18(2), 1045. https://doi.org/10.3390/su18021045

