Next Article in Journal
A Qualitative and Quantitative Assessment of Microplastics in the Shorelines of Urban Lakes
Previous Article in Journal
Identification of Potential Flood-Prone Areas in the Republic of Kosovo Using GIS-Based Multi-Criteria Decision-Making and the Analytical Hierarchy Process
 
 
Font Type:
Arial Georgia Verdana
Font Size:
Aa Aa Aa
Line Spacing:
Column Width:
Background:
Article

E-Commerce Supply Chain Resilience and Sustainability Through AI-Driven Demand Forecasting and Waste Reduction

School of Economics and management, University of Science and Technology Beijing, Beijing 100083, China
*
Author to whom correspondence should be addressed.
Sustainability 2026, 18(1), 360; https://doi.org/10.3390/su18010360 (registering DOI)
Submission received: 28 October 2025 / Revised: 10 December 2025 / Accepted: 24 December 2025 / Published: 30 December 2025

Abstract

The rapid growth of e-commerce demands innovative solutions for resilient and sustainable supply chains. This study explores the role of AI-driven demand forecasting (AIDF) and AI-driven waste reduction (AIDWR) in enhancing supply chain efficiency, minimizing operational waste, and fostering sustainability. Analyzing data from 539 samples via PLS-SEM, the findings highlight how AIDF optimizes demand accuracy, reduces overproduction, and minimizes stockouts, while AIDWR lowers resource consumption and mitigates environmental impacts. Operational Waste Reduction mediates AI’s effectiveness, aligning efficiency with sustainability goals and promoting adaptable, environmentally conscious supply chains. These insights guide e-commerce managers in leveraging AI for resilience and sustainable growth. The study underscores the transformative potential of AI to meet dual objectives of operational excellence and sustainability.

1. Introduction

Rapid technological breakthroughs and rising global uncertainty have been driving an unparalleled rate of digital transformation of supply chains, especially in the e-commerce industry [1]. The incorporation of digital technologies and strategies targeted at improving supply chain operations’ resilience, agility, and sustainability is what defines this shift. Businesses are better prepared to handle the intricacies of contemporary business settings, where interruptions have increased in frequency and severity, as they embrace digital supply chain management techniques [2]. The necessity for strong and resilient supply chains that can tolerate and bounce back from a variety of difficulties is highlighted by these disruptions, which range from worldwide pandemics to technological revolutions [3].
As businesses realize how crucial it is to preserve operational stability and continuity, the idea of supply chain resilience has attracted a lot of attention lately. In this sense, a supply chain’s resilience is its capacity to withstand shocks, adjust to shifting circumstances, and bounce back quickly from interruptions [4]. The speed at which technology is developing, especially in the field of information technology (IT), has drastically changed how businesses handle supply chain management. In order to survive in the digital age, supply chain operations must now include IT into every aspect of their operations [5]. By encouraging increased connectedness and integration across different divisions within a business, this process known as supply chain digitization not only improves efficiency but also simplifies processes.
A key component of contemporary supply chain management is data-driven decision-making, which helps businesses streamline processes and boost productivity [6]. Effective supply chain integration requires high-quality data because it enables predictive analytics, real-time monitoring, and better decision-making [7]. These skills are especially useful in the context of e-commerce, where a company’s capacity to satisfy client needs and preserve competitive advantage may be greatly impacted by the speed and precision of decision-making [8].
IT-driven supply chain digitalization is essential for increasing organizational agility in addition to efficiency [9]. The capacity of a company to react swiftly and efficiently to shifting consumer demands and market situations is referred to as agility [10]. Agility is crucial for maintaining competitive advantage in the fast-paced corporate world of today, when customer preferences and market dynamics can change drastically. The basis for the agility needed by contemporary firms has been established by the development of IT and its incorporation into supply chain management [11]. IT gives businesses the ability to quickly adapt their supply chain operations by facilitating automation, real-time data access, and predictive analytics. This improves their capacity to react to market circumstances and disruptions [12].
IT integration into supply chains has important environmental implications in addition to efficiency and agility. Organizations are looking for more methods to link their operations with sustainable development goals as the emphasis on environmental and social responsibility grows on a global scale [13]. Modern technology is essential to sustainable production processes and has changed business sustainability programs. Technologies like blockchain, artificial intelligence, and the Internet of Things (IoT) are completely changing how businesses handle supply chain sustainability [14]. The IoT, for example, makes it possible to measure and lower an organization’s carbon footprint by enabling real-time environmental performance monitoring. AI-powered analytics may reduce waste, maximize resource utilization, and improve supply chain operations’ overall effectiveness [6]. However, blockchain technology offers traceability and transparency across the supply chain [7].
Creating sustainable supply chains that support social and environmental well-being is another goal of integrating technology-driven solutions into supply networks, in addition to increasing operational efficiency [15]. Supply chains that preserve resources, reduce adverse effects on the environment, and improve community well-being are considered sustainable. Organizations may develop more environmentally friendly supply chains that are both more responsible and efficient by incorporating digital technology [16]. For example, technology-driven manufacturing processes may cut inventories, lower energy usage, and decrease emissions, all of which contribute to a more sustainable supply chain. Digital technology may also mean that supply chains follow environmental and ethical norms by improving traceability and transparency, which encourages social responsibility [1,7].
Even though incorporating digital technology into supply chain management has many advantages, there are obstacles in the way of real resilience and sustainability [17]. For many firms, it is still difficult to integrate sustainability and resilience into supply chain operations. Although digital transformation has the potential to improve supply chain performance, a number of barriers frequently prevent its adoption, such as organizational opposition, technological complexity, and the requirement for significant expenditures in new technology [18]. Furthermore, firms may find it difficult to stay abreast of the most recent developments and their consequences for supply chain management due to the quick speed of technological change [19].
This study clarifies its theoretical novelty by specifying that the main contribution is an integrated framework that links AI practices to sustainability through the mediating mechanism of operational waste reduction, particularly in data-rich e-commerce settings. Unlike prior work that treats AI, resilience, and green/sustainable outcomes as parallel streams, we theorize and empirically test waste reduction as the causal pathway through which granular AI practices, e.g., demand sensing, anomaly detection, and AI-supported replenishment, translate into environmental and resilience gains. This moves the literature beyond generic “digitalization” proxies and applied PLS-SEM confirmations by offering a mechanism-oriented explanation with clear boundary conditions, e.g., high data quality, rapid feedback loops, and robust algorithmic governance. In short, this involves an integrated framework centering waste-reduction mediation, the concrete operationalization of AI-linked routines to process-level metrics, and the explicit positioning in the e-commerce context where these effects are most salient. Additionally, we delineate testable propositions that differentiate direct AI-to-performance effects from indirect, waste-mediated effects, clarifying where mediation should be partial versus full. We also articulate falsifiable contingencies such as demand volatility and data sparsity that bound the theory’s scope and guide future comparative tests across non-e-commerce contexts.
The research addresses several key questions: How does AI-driven demand forecasting impact e-commerce supply chain efficiency? To what extent does improved supply chain efficiency reduce operational waste? How do AI-driven waste reduction practices enhance the overall sustainability of e-commerce supply chains? What is the mediating role of waste reduction in the relationship between AI-driven demand forecasting and supply chain efficiency? And how do AI-driven sustainability practices affect the resilience of e-commerce supply chains? The research seeks to answer these questions in order to accomplish a number of important goals, including assessing how AI-driven demand forecasting affects supply chain efficiency, examining the relationship between efficiency and waste reduction, evaluating how AI-driven waste reduction contributes to sustainability, examining how waste reduction mediates the relationship between demand forecasting and supply chain efficiency, and figuring out how AI-driven sustainability practices affect supply chain resilience.
This study contributes to the e-commerce and AI literature by offering a comprehensive analysis of how AI-driven demand forecasting and waste reduction strategies simultaneously improve supply chain efficiency, resilience, and sustainability. While much of the existing research focuses on one of these elements at a time, this study uniquely integrates both supply chain resilience and environmental sustainability with AI adoption, providing a more holistic approach to supply chain management.
The findings lie in its dual focus on both operational and environmental outcomes. It highlights that operational waste reduction, mediated by AI applications, can serve as a critical lever for enhancing supply chain resilience. This dual contribution to both operational excellence and sustainability goals sets the study apart from prior research. Furthermore, this study offers practical recommendations for e-commerce businesses seeking to integrate AI into their operations. The findings emphasize the importance of AI not only in optimizing efficiency but also in enabling firms to meet their environmental sustainability targets, which is an emerging concern in today’s business landscape.

2. Theoretical Background and Literature Review

2.1. Theoretical Background

The disruptions brought about by globalization and their effects on supply chain (SC) have increased interest in research pertaining to supply chain resilience (SCRES) in recent years [20]. Companies and researchers have realized that unexpected disruptions that affect global SC are more complicated now than they were in the past and that new approaches are needed to address them [21,22]. In order to protect SC from these disruptions and increase their resilience, fresh ideas and perspectives are required when they encounter new challenges, such as the COVID-19 pandemic [23]. As a result of the disruptions that have negatively impacted SC throughout their history, such as natural disasters, diseases, economic downturns, and other unanticipated circumstances, research on their resilience has been conducted, leading to the development of the SCRES literature over time [24].
The term resilience was initially used in the engineering literature, particularly in reference to materials’ resistance [25]. Holling et al.’s study [26], which established the notion of resilience in the context of ecology and the survival experience of living organisms in nature, some as predators and others as prey throughout the life cycle, is one of the most well-known works for its ramifications for various subjects. Accordingly, resilience was defined as the capacity to thrive within a system and adjust to change in order to maintain one’s existence. On the basis of this basic assumption, further research expanded the concept of resilience beyond animals to human social ties, creating socio-ecological scenarios. There was no precise definition of the SCRES concept when the idea of resilience in the SC context was initially employed in studies between 1998 and 2003 [27,28]. The capacity of a system SC to either return to its initial state or transition to a new, desired state after a disturbance was not defined in the literature until 2004 [29]. A few years later, this definition was broadened to include the need that the new state be superior to the original one, in addition to the capacity to adapt to change or revert to the initial state [30]. Prior studies on resilience in engineering served as the foundation for the initial definitions of SCRES and its later application in SC [31]. In light of this, resilience may be viewed as a multifaceted and interdisciplinary phenomenon that encompasses everything from management theory to physical study. Since resilience aids in managing or coping with any change or disruption to a system so that it can later return to its original condition or adapt to the new situation, it has been defined and used in a variety of fields and disciplines in the literature [32].

2.2. Literature Review and Hypothesis Development

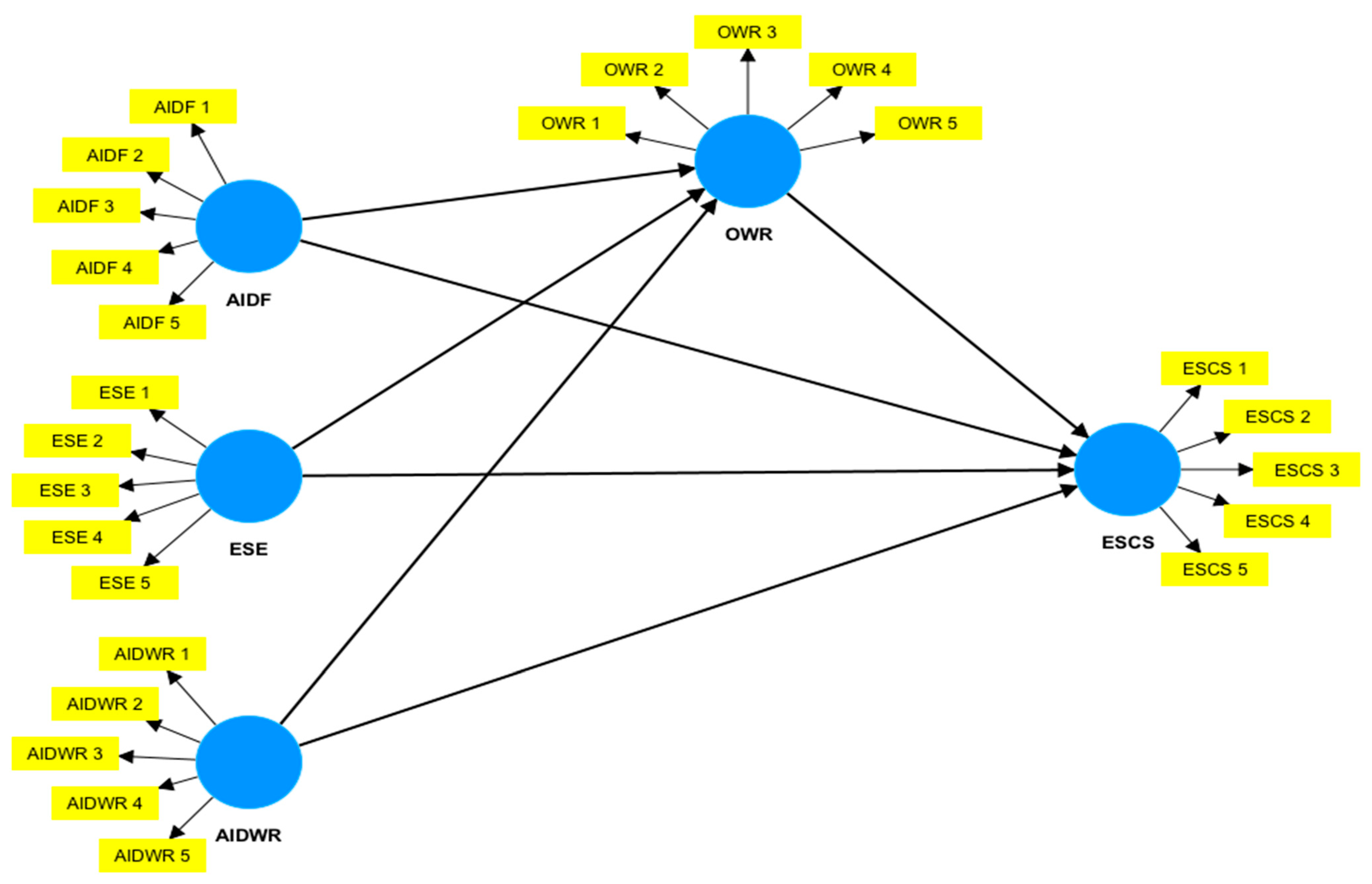
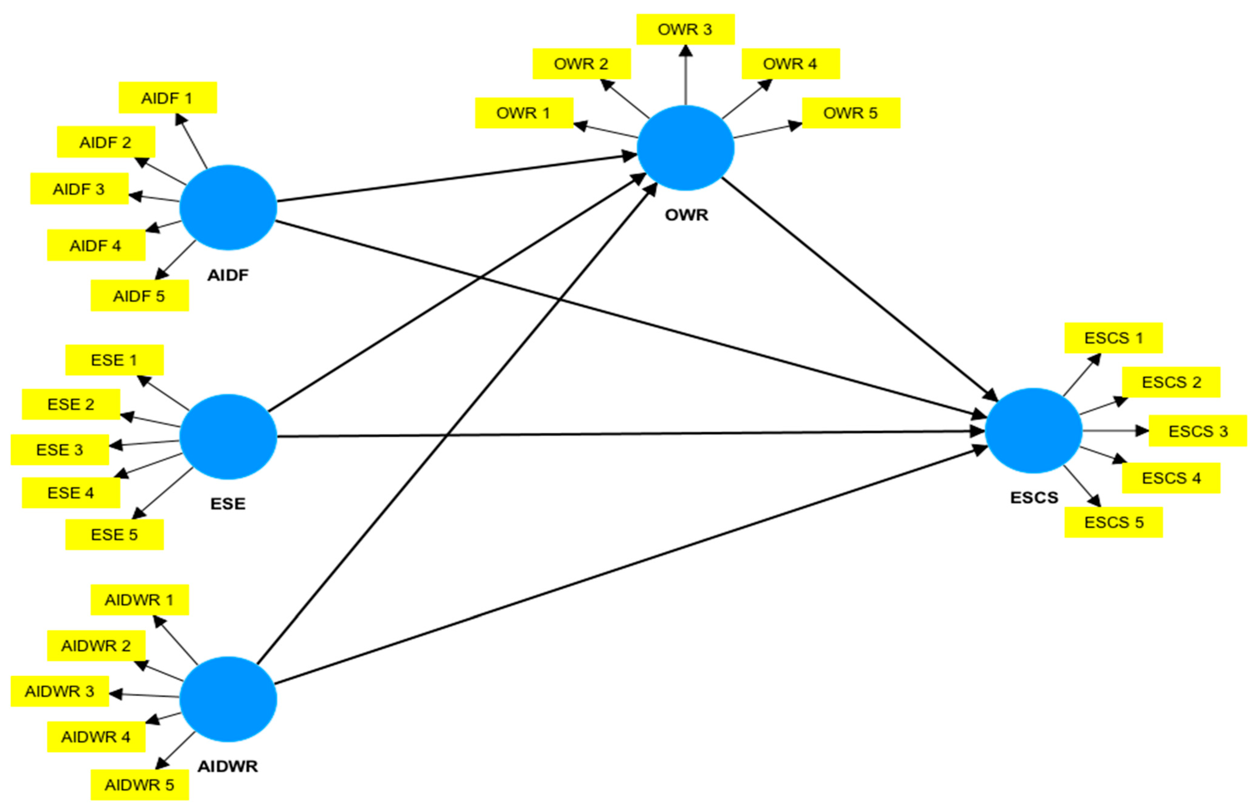
As shown in Figure 1, the study develops the direct relationship hypotheses illustrated in the conceptual framework.

2.2.1. AI-Driven Demand Forecasting

AI-driven demand forecasting is crucial for improving supply chain efficiency and sustainability, especially in the e-commerce sector. By using machine learning algorithms and predictive analytics, AI can forecast consumer demand, reducing the risk of overproduction or stockouts [33]. This also helps reduce operational waste. Overproduction can lead to excess inventory and unnecessary storage. Additionally, computer-based intelligence driven frameworks can persistently gain from constant information, further developing estimating exactness over the long run and considering more powerful, responsive inventory network tasks [17]. This persistent improvement that organizations can adjust to changing economic situations, further diminishing the probability of waste. The connection between anticipating requests and decreasing squander is especially significant in ventures like web-based business, where fast request satisfaction and productive asset the board are fundamental for keeping up with benefit and supportability [6].
H1a. 
AI-driven demand forecasting has a significant effect on operational waste reduction.
The design and policy issues of AI-driven demand forecasting e-waste have been examined by a number of OM researchers. In order to shed light on the operational viewpoints of e-waste legislation, Atasu et al. [34] synthesized experiences with AI-driven demand forecasting e-waste implemented in several nations. They point out that deciding on an e-waste policy is only the first step; important choices made by consumers and producers also affect how successful legislation it is. This is because programs that aim to reduce e-waste may backfire under specific circumstances since the interests of all parties involved might not line up [35]. In a similar vein, Atasu et al. [36] investigated how stakeholder preferences might influence the creation of e-waste rules and impact their effectiveness. The operational difficulties of converting e-waste regulations into systems that operate efficiently have also been examined in the OM literature [37,38,39]. Two things set us apart from earlier studies: first, we take an empirical stance in contrast to previous research’s analytical methodology; second, we investigate whether the effects of AI-driven demand forecasting e-waste regulations also apply to other waste streams, which has not been well studied up to this point.
H1b. 
AI-driven demand forecasting has a significant effect on e-commerce supply chain sustainability.

2.2.2. E-Commerce Supply Chain Efficiency

In the digital age of operations management (OM), operational waste reduction has grown more and more important, especially as e-commerce grows internationally. Numerous studies on maximizing sustainability in e-commerce supply chains have been prompted by the growth of e-commerce [40,41,42,43,44,45]. Sustainable e-commerce supply chain management is greatly aided by operational waste reduction, which reduces needless inventory, energy consumption, and material waste. Previous research Carrillo et al. [46] has examined how consumer behavior impacts e-tailing operations, impacting waste creation and its management. With implications for waste reduction techniques, researchers have recently examined online platforms that facilitate e-commerce [47,48,49], for instance, those that simulate the motivations of rival e-commerce companies for logistical collaboration, providing insight into possible efficiency improvements that might lower operational waste. They empirically examine the “carryover effect of call intensity” and how it affects the purchase decisions of internet shoppers, which in turn affects inventory waste. Zhang et al. [50] look at similar effects, and Shen et al. [51] look at how channel decisions regarding platforming retailers vs. conventional resellers, for example, affect waste reduction and overall operational efficiency.
H2a. 
E-commerce supply chain efficiency has a significant effect on operational waste reduction.
In a similar vein, Yan et al. [52] investigate whether marketplace platforms should be introduced to e-commerce, further connecting platform tactics to waste management efficiency. Refs. [53,54,55,56,57], and other research has concentrated on the incorporation of online platforms into more comprehensive e-commerce supply chain strategies, emphasizing their function in streamlining processes to minimize waste. In their investigation of the operational dynamics of e-commerce platforms, Tian et al. [58] examine how the intensity of upstream competition and order fulfillment costs affect the tactics used by e-trailers. Since effective fulfillment lowers surplus inventory and enhances resource usage, these criteria are closely related to waste management. As a result, operational waste reduction becomes an essential part of the sustainability of the e-commerce supply chain, connecting environmental responsibility with digital innovation.
H2b. 
E-commerce supply chain efficiency has a significant effect on e-commerce supply chain sustainability.

2.2.3. AI-Driven Waste Reduction

AI-driven waste reduction, which uses cutting-edge technology to address inefficiencies and lessen environmental effects, has become a game-changing strategy for attaining sustainability in e-commerce supply chains. AI reduces overproduction, excess inventory, and waste from unsold items by enabling accurate demand forecasting through the use of predictive analytics and machine learning [59,60]. To significantly reduce waste from overstocking or stockouts, for example, advanced algorithms may examine consumer purchase habits to match production plans and inventory levels with current market demand. This skill ensures that materials are used ideally and disposed of sustainably while also lowering operating costs and improving resource efficiency [41,61].
H3a. 
AI-driven waste reduction has a significant effect on operational waste reduction.
Additionally, AI improves the effectiveness of transportation and logistics, two essential elements of e-commerce supply chains. AI-powered delivery routes that are optimized reduce greenhouse gas emissions and fuel usage while guaranteeing prompt order fulfillment [49,56]. Furthermore, sorting and packing procedures are automated by intelligent warehouse management systems that use AI technologies, reducing material consumption and waste production while activities are underway. By encouraging reuse and recycling efforts, these systems support a circular economy and are consistent with international sustainability objectives. Strategic waste management choices are supported by AI-driven insights. AI assists businesses in addressing particular waste hotspots by detecting inefficiencies in supply chain operations, improving overall operational sustainability [60,61]. For e-commerce companies looking to stay competitive while satisfying customer and regulatory demands for sustainable practices, these actions are essential. All things considered, AI-driven waste reduction highlights how crucial it is to bridging the gap between environmental stewardship and operational efficiency in the e-commerce industry.
H3b. 
AI-driven waste reduction has a significant effect on e-commerce supply chain sustainability.

2.2.4. Operational Waste Reduction

It is essential to first identify the different sources of waste in order to eradicate them. Therefore, one of the most important steps in determining the various forms of waste that are now present is to be aware of their existing status [62]. Data analysis, observations, interviews and/or questionnaires, waste categorization, action research, and product mapping are the main methods used to understand the current state and, consequently, identify the wastes associated with each process. These methods are frequently carried out in close cooperation with the employees [62,63,64]. Additionally, educating employees about operational waste and assisting them in recognizing it is a significant step in identifying all current issues [37]. Following data collection, one effective tool for identifying waste is mapping the current state. Operation has the potential to reveal bottlenecks, is relatively easy to pick up, and is relatively straightforward to implement [65]. In particular, the existing literature has noted that value stream mapping has become common in identifying and mapping operational wastes to improve performance [66,67]. This gives a dispassionate summary of the literature on methods and tools used to identify waste in operation.
H4. 
Operational waste reduction has a significant effect on e-commerce supply chain sustainability.

2.2.5. E-Commerce Supply Chain Sustainability

Environmental, social, and economic factors are all part of sustainability in e-commerce [68,69,70]. Achieving equilibrium among these dimensions is the primary objective [68,69]. A company’s commitment to sustainability initiatives can be determined in large part by its digital transformation [71]. Additionally, sustainability has been shown to be valued by online consumers, giving online shops a competitive edge [72].
AI-driven technologies have transformed operational efficiency and sustainability in e-commerce supply chain management. For example, automated sorting and packing systems reduce material usage and improve throughput, while intelligent automation streamlines production, reducing resource consumption and environmental impact, and supporting agility in meeting fluctuating customer demands [73]. Predictive analytics enables businesses to forecast demand accurately, avoiding overproduction and excess inventory that contribute to waste and inefficiencies. AI also improves e-commerce supply networks’ traceability and transparency. Systems for real-time tracking give stakeholders insight into every phase of the supply chain, pointing that procedures follow ethical and sustainable norms [74]. Such openness is especially important in e-commerce, where reliable monitoring systems are necessary due to delivery speed and worldwide reach. By using machine learning technologies to evaluate suppliers, businesses may give priority to collaborations with suppliers that share their sustainability objectives [75]. AI contributes to waste reduction in e-commerce by streamlining delivery and logistics networks. AI-based route optimization and delivery scheduling help last-mile delivery, which frequently contributes significantly to carbon emissions, by supporting economical fuel consumption and smaller environmental impacts [76]. Additionally, AI facilitates reverse logistics by expediting returns and encouraging product reuse or recycling, which lessens the burden on landfills and promotes a circular economy [77]. AI is also being used by e-commerce businesses to implement eco-friendly packaging options and cut down on material waste. Algorithms, for instance, can examine shipping data to suggest the best possible packing dimensions and composition, cutting waste and satisfying customer demands for environmentally friendly practices [13,78]. By offering tailored suggestions for sustainable product selections and encouraging responsible consumption habits, AI further improves client engagement. Using AI-powered technology in supply chains for e-commerce is a comprehensive strategy for attaining sustainability. These developments support an eco-friendly e-commerce ecosystem that strikes a balance between corporate goals and environmental responsibility, while also decreasing operational waste and increasing efficiency.
H5a. 
Operational waste reduction mediates the relation between AI-driven demand forecasting and e-commerce supply chain sustainability.
H5b. 
Operational waste reduction mediates the relation between e-commerce supply chain efficiency and e-commerce supply chain sustainability.
H5c. 
Operational waste reduction mediates the relation between ai-driven waste reduction and e-commerce supply chain sustainability.

3. Data Collection and Instrumentation

In order to overcome the limitations of traditional CBSEM for our theoretical analysis, the study employed PLS-SEM with bootstrapping (5000 replications) to predict statistical models [79]. In this examination, the questionnaire instrument and survey research technique were applied. In Bangladesh, several firms operate business on various online platforms, and our study’s target demographic consists of managers at all levels. A questionnaire that was given to 570 management staff members who were chosen at random was used to gather data; 31 responses were eliminated following data screening because they contained missing or insufficient information. Therefore, the study’s sample size is 539. The sample size requirement is based on the recommendations of several scholars who claimed that a sample size of 150 is adequate, according to [80].
In determining the required sample size for the survey, a standard formula for estimating a population proportion was employed (Formula (1)):
n = z 2   × p × q d 2
n = 1.96 2 × p × q d 2
n = 1.96 2 × 0.50 × 0.50 0.75 2
n = 3.8416 × 0.25 0.005625
n = 0.9604 0.005635 = 171
The parameters for this calculation were selected to ensure a robust and conservative estimate. The critical value z = 1.96 corresponds to the 95% confidence level from the standard normal distribution. The proportion p = 0.50 (50%) represents the assumed maximum variance scenario for “success,” with its complement q = 1 − p = 0.50. This value of p = 0.50 is intentionally used as it yields the largest possible product, p × q, thereby resulting in the maximum required sample size and erring on the side of caution. The margin of error d was set as 0.075, derived by applying the stated allowable relative error of 15% to the proportion pp (i.e., 0.15 × 0.50) [81].
This combination of parameters ensures that the calculated sample size is sufficient to estimate the true population proportion with high confidence and precision, given the study’s findings. Our sample size, 539, exceeds the number 171 according to the formula; as a result, this study’s sample size is large enough for making estimations of the variables.
Before the entire survey was sent, a pilot test and many bias analyses were carried out to guarantee data validity and reliability. Both academic researchers and business experts participated in the pilot test, which sought to assess the survey’s content validity, reliability, and clarity [82]. Five supply chain managers and seven academics, three from Bangladesh and four from China, pretested the questionnaire before it was sent to make sure it was understandable and clear. This focus group-style pretest offered comprehensive input on the quality of the questions, phrasing, and instructions. Managers from senior, medium, and lower management levels from various firms participated. The questionnaire’s reliability was evaluated in a follow-up pilot test with 39 participants, which made sure that every item was understandable, pertinent, and appropriately captured the targeted components [83]. This stage’s feedback resulted in wording changes and the removal of certain elements to improve clarity. Partial least squares structural equation modeling (PLS-SEM) was used to verify construct validity and dependability, showing findings that were within reasonable bounds. Before moving forward with the full-scale study, this procedure made sure the survey instrument was reliable. Respondents evaluated their organizations’ implementation of e-commerce supply chain practices using a 5-point Likert scale ranging from “strongly disagree” (1) to “strongly agree” (5). This instrument provided a reliable and valid foundation for measuring all constructs in the research model.
Furthermore, data were collected from a diverse group of respondents to minimize potential bias in subjectively rated elements. Participants represent different managerial levels, with 12.8% high-level managers, 49.0% middle-level managers, and 38.2% low-level managers. Table 1 summarizes the demographic characteristics of the 539 respondents, including gender, managerial position, work experience, and company size.
Table 1 assess the representativeness of the sample by comparing its percentage distribution with the general population proportions of managerial employees in the relevant industry context. The demographic distribution of our sample, particularly in terms of managerial hierarchy and company size, aligns closely with the actual population structure, where middle-level managers and small- to medium-sized enterprises (SMEs) constitute the majority. This comparison supports the validity and representativeness of the sample used in this study.

4. Data Analysis and Results

Structural equation modeling (SEM) was utilized in this work to examine the data. SEM is a method for using statistical evidence to evaluate the viability of a hypothesis [84]. The structural links between latent variables and their constructs are examined using this multivariate statistical methodology. SEM makes it easier to find and validate relationships between a wide range of variables. SEM’s ability to analyze the connections between several latent constructs while lowering model error is its primary justification [85]. The two most common approaches are (a) variance-based and (b) covariance-based. This study used a variance-based approach, which optimizes the explained variance of endogenous constructs by evaluating the conceptual model using partial least squares (PLS). SmartPLS 4 software was used to perform PLS-SEM [84]. Additionally, 5000 subsamples were resampled using a bootstrap method [86,87]. PLS-SEM is thought to be appropriate for complicated models and a range of research scenarios. The estimate was carried out in two stages and was based on criteria [88]. Prior to testing the structural model and hypotheses, the model’s validity and consistency were evaluated.

4.1. Measurement Model

The measurement model which determines the connection between latent variables and their measurements was the first thing we looked at. This study conducted a number of tests for the measurement model in accordance with the definitions of validity and reliability testing provided by [86,89]. Convergent validity (also known as construct reliability and validity) and discriminant validity were the two measurement model segments that were assessed using Smart PLS-4.
Cronbach’s alpha, composite reliability, and average variance extracted (AVE) were used in PLS to validate the convergent validity of measured items, as indicated in Table 2. Cronbach’s alpha was utilized in this study to confirm the internal consistency of the survey items and the reliability of the data. Hair et al. [79] state that an alpha value of more than 0.7 is considered acceptable. The reliability of the questionnaire is demonstrated by the fact that all of the variables in this study have reliability levels above the acceptable “Cronbach’s alpha” threshold, which is larger than 0.7. Additionally, “composite reliability” and “average variance extracted (AVE)” were used to assess the items’ dependability. The standard value of “composite reliability,” as put out by Fornell et al. [90], is higher than 0.7. Every variable in this study likewise attained an acceptable composite reliability value (i.e., >0.7). Hair et al. [91] propose that “average variance extracted (AVE)” be more than 0.5 as an acceptable criterion. Since all the above AVE values are legitimate and trustworthy, the study’s variables also meet the acceptable criterion of “average variance extracted” (i.e., >0.5). Additionally, this study examined the loading weights of the items to their associated latent variables. The acceptability requirement for item dependability is more than or equal to 0.5, as suggested by [91]. Since all of the study’s items (Appendix A) are over the “0.5” criteria threshold, they are all acceptable.
Cross-loadings and AVE were used to assess discriminant validity after convergent validity. Discriminant validity is the degree to which a latent variable differs from other variables in a model. The test from [90] was used to assess discriminant validity. Each construct’s initial value needs to be bold. If the diagonal values of the discriminant validity matrix are higher than the non-diagonal values in the corresponding columns and rows, they are deemed valid. The diagonal values are the square root of “average variance extracted.” Because the diagonal values of all variables are bigger than the non-diagonal values, Table 3 indicates that the discriminant validity of the constructs meets its acceptance criterion.
For the cross-loadings, see Table 4. Following the recommendation of Hair et al. [93], indicator variables must exhibit higher loadings on their respective latent construct than on any other construct to demonstrate discriminant validity. To improve readability and simplify interpretation, Table 4 now reports only factor loadings greater than 0.50, as these represent the most meaningful contributions. Loadings above 0.70 which indicate strong item reliability are highlighted in bold for emphasis. The interpretation focuses on two key aspects: (1) items load strongly on their intended constructs, confirming the expected structure, and (2) any items that show relatively high loadings on more than one construct are identified and discussed to ensure adequate discriminant validity. Overall, the table confirms that all indicators load most strongly on their associated constructs.
HTMT analysis is displayed in Table 5. To ascertain the discriminant validity of the constructs developed by [94], HTMT is an additional technique. To find the distributed correlation between constructions, the HTMT method is applied. The HTMT ratio should be smaller than 0.85 or 0.9, according to [95,96]. With respect to the HTMT ratio, the results demonstrate that all constructs in the research are within the acceptable criterion because they are all below 0.9.

4.2. Structural Model

The structural model, also known as the inner model [97], is an additional component of SEM that establishes relationships between latent variables. The structural model can specify the pattern of relationships between the components [98,99]. An output for the structural model is provided by the PLS-SEM bootstrap approach.
Model fit was assessed using the SRMR and NFI (Table 6). The SRMR measures the difference between observed and predicted correlation matrices, with values below 0.08 indicating good fit [79]. In this study, the SRMR was 0.075, indicating good fit. The NFI was 0.951, exceeding the recommended threshold of 0.90, though slightly lower values (0.88–0.89) can also be acceptable.
Table 7 presents the correlation coefficients and the adjusted connection coefficients for the dependent construct, inventory network manageability (interpreted as e-commerce supply chain sustainability). Retaining the reported values, the correlation coefficient for the ESCS is 0.706 and that for the OWR is 0.460, while the corresponding adjusted coefficients are 0.704 and 0.457, respectively. These results indicate that the predictors in the model exhibit strong explanatory alignment with the sustainability outcome, with only a slight reduction after adjustment for the number of indicators, reflecting a stable and parsimonious specification. Specifically, the ESCS coefficient of 0.706 (adjusted: 0.704) suggests substantial explanatory strength for the sustainability construct, whereas the OWR coefficient of 0.460 (adjusted: 0.457) reflects a moderate yet meaningful contribution to sustainability performance. Taken together and consistent with the variables in the figure—where it is shown that AI-driven demand forecasting, e-commerce supply chain efficiency, and AI-driven waste reduction channel their impacts through operational waste reduction (OWR) and directly toward the ESCS—the findings demonstrate that the modeled drivers collectively account for a significant share of the variance in inventory network manageability. At the same time, the slight attenuation in the adjusted coefficients implies responsible control for model complexity and indicates robustness. Despite this, there remains unexplained variance, pointing to additional contextual, organizational, or environmental influences not captured by the current indicators. Overall, the results provide clear evidentiary support for the clarificatory quality of the model while also highlighting opportunities to enrich the framework to better capture the multifaceted nature of supply chain sustainability.
As a standardized regression coefficient (beta) that emphasizes the direct relationship between an independent variable and a dependent variable, the path coefficient in PLS-SEM tests the structural model and hypothesis. The path coefficient criteria states that a link between the indicators is deemed significant if the p-value is less than 0.05, 0.01, or 1.0. According to Table 8, AI-driven demand forecasting has a positive and large impact on operational waste reduction but a positive and small impact on e-commerce supply chain sustainability. The results are consistent with [17] and suggest that operational waste reduction can be enhanced by AI-driven demand forecasting. Furthermore, the results show that AI-driven demand forecasting may drive e-commerce supply chain sustainability and offer more support for the recommendations made by [34]. The results show that AI-driven demand forecasting has a positive and substantial association with operational waste reduction and a favorable and significant link with e-commerce supply chain sustainability when dealing with environmental issues. The results align with [6]. The results indicate that in order to improve supply chain sustainability in e-commerce operations, organizations should implement artificial intelligence [66,67]. The following two hypotheses also demonstrate a strong correlation between operational waste reduction and e-commerce supply chain sustainability and e-commerce supply chain efficiency. Improving supply chain efficiency is essential and entails methodically including environmental factors into the design of e-commerce supply chain sustainability, according to the findings, which are consistent with earlier studies [47,48,49]. However, as e-commerce supply chain efficiency may demand a redesign of the whole supply chain sustainability and operational waste reduction, the organization must have a valid reason for pursuing such an attempt. The results also show that AI-driven waste reduction has a large impact on the sustainability of the e-commerce supply chain and that it has a strong direct association with operational waste reduction, comparbly to the studies [66,67]. According to the sustainability viewpoint, artificial intelligence (AI) is now one of the most important tools for promoting the inter-functional coordination required to achieve the development of supply chain sustainability, which may also strengthen the supply chain for e-commerce, acting as the main link between businesses and the sustainability of the e-commerce supply chain and as the key component that propels businesses toward their goals.
E-commerce supply chain sustainability is mediated by operational waste reduction, with all three independent variables in Table 9 and Figure 2. Furthermore, the findings indicate that the relationship between independent, dependent, and mediator variables is mediated by all three mediation relations. All of the relationships, however, exhibit some degree of mediation, and both direct and indirect effects on the sustainability of the e-commerce supply chain are present. Furthermore, according to earlier studies [13,74], a corporation gives incorporating AI into its supply chain operations a lot of thought in order to solve environmental issues. A comprehensive assessment of e-commerce supply chain sustainability is made possible by the company’s integration of AI, which eventually improves performance.

5. Discussion

The study’s findings offer important insights into how AI-driven solutions can enhance the sustainability, resilience, and efficiency of e-commerce supply chains, whose operational characteristics differ markedly from those of traditional supply chains. E-commerce environments are defined by high order variability, short delivery windows, elevated return rates, fragmented last-mile logistics, and large-scale digital transactions. These frictions make the integration of AI not merely beneficial but essential. By interpreting the findings through the lens of these e-commerce specific challenges, the contribution of this study becomes more focused and compelling.
First, the significant impact of AI-driven demand forecasting on supply chain effectiveness becomes especially meaningful in the e-commerce context. Unlike traditional retail, e-commerce faces real-time fluctuations in customer orders, frequent promotional campaigns, and rapid shifts in consumer behavior across digital channels. The study confirms that AI technologies by processing high-velocity and high-variety datasets enable firms to anticipate these fluctuations with greater accuracy. This results in more responsive replenishment decisions, reduced safety stock buffers, and more synchronized last-mile fulfillment. Prior research also shows that digital intelligence increases informational processing capacity and reduces uncertainty in complex environments [17], supporting our finding that accurate forecasting is foundational for managing e-commerce’s fast-paced, demand-driven system. The ability to avoid stockouts and oversupply is particularly critical in e-commerce, where delivery reliability directly affects conversion rates, customer retention, and platform competitiveness.
Second, the study highlights the crucial role of AI-enabled waste reduction in building sustainable e-commerce supply chains. Waste takes on unique forms in e-commerce, including excess packaging, inefficient routing in last-mile delivery, high rates of product returns, and unused warehouse energy due to fluctuating demand. AI’s ability to detect patterns such as return-prone products, inefficient delivery paths, or over-packaging tendencies helps mitigate sources of waste that are disproportionately large in digital commerce compared to traditional retail. This aligns with sustainability studies suggesting that digital intelligence improves organizational information-processing capabilities and reduces resource consumption [34]. By optimizing packaging, consolidating delivery routes, and predicting return behaviors, firms can significantly lower their carbon footprint. Given increasing consumer pressure for eco-friendly e-commerce operations, AI-driven waste mitigation also strengthens brand reputation and customer trust [6].
Third, the moderating role of supply chain efficiency between AI-driven forecasting and waste reduction is particularly relevant to e-commerce’s structural complexities. The study demonstrates that when AI improves supply chain efficiency through faster order processing, dynamic routing, and streamlined pick-and-pack operations, it directly reduces operational waste. This finding underscores the synergy between efficiency and sustainability in digital commerce, countering earlier assumptions that the two objectives might conflict [66,67]. In e-commerce ecosystems where small inefficiencies multiply due to high transaction volumes, achieving both goals simultaneously become not only feasible but necessary. AI facilitates this alignment by enhancing real-time information processing and coordination across warehousing, logistics, and customer interface systems.
Moreover, the study confirms that AI-driven sustainability practices significantly strengthen e-commerce supply chain resilience. E-commerce supply chains are particularly vulnerable to disruptions stemming from pandemics, supply bottlenecks, cyberattacks, last-mile disruptions, and sudden demand spikes. The findings show that AI-enhanced waste reduction and resource optimization increase a supply chain’s ability to absorb shocks and recover quickly, echoing broader research that positions resilience and sustainability as complementary outcomes enabled by digital technologies [13,74,76,78]. In e-commerce where speed, accuracy, and adaptability are competitive necessities, AI tools such as predictive analytics and anomaly detection are vital for reallocating resources, rerouting deliveries, and managing surge demand during disruptions.
Importantly, while this study focuses on e-commerce, the implications extend to other digitally intensive sectors such as smart manufacturing, retail logistics, and omnichannel distribution. Industries that experience similar challenges high demand variability, network fragmentation, and environmental pressure can adopt AI frameworks to improve operational visibility, sustainability performance, and resilience. Thus, the study offers a versatile perspective grounded in information-processing theory, showing how AI expands decision-making capacity under environmental uncertainty, much like the role of digital intelligence in green shipping operations.
Finally, the study contributes to the broader literature on AI in supply chain management by providing empirical evidence from the uniquely demanding e-commerce context. The findings confirm that AI-enhanced demand forecasting and waste reduction significantly improve sustainability, efficiency, and resilience, three performance dimensions central to e-commerce value delivery. Future research should further examine sector-specific dynamics such as return behavior patterns, customer-driven demand volatility, and last-mile logistics complexity. Additionally, scholars may explore the long-term risks of AI adoption including algorithmic bias, cyber vulnerabilities, and integration costs as well as cross-industry comparisons to deepen the theoretical understanding of AI’s role in digital-era supply chain management.

5.1. Practical Implications

The findings translate into immediate, operational actions that practitioners can implement to improve performance. Firms should deploy AI-driven demand forecasting calibrated with their own data and schedule regular retraining, while setting exception thresholds that trigger human review when forecast errors exceed defined limits. Waste-reduction analytics should be applied across materials, logistics, and energy flows, supported by dashboards that connect anomalies to specific process steps and suppliers for targeted interventions. Seamless integration with existing operations systems is essential: smaller firms can adopt modular, cloud-based tools that connect to current order, WMS, and POS systems to avoid heavy capital expenditure, whereas larger organizations should integrate AI services with ERP/TMS/WMS via APIs with strict version control and change management. Daily workflows need embedded governance through data validation pipelines, lineage tracking, audit logs, and explain ability reports for high-impact decisions, complemented by decision logs for compliance. Workforce enablement is critical, with role-specific training for planners, buyers, and logistics teams, alongside clearly defined human-in-the-loop escalation protocols for high-stakes decisions tied to sustainability targets. Progress should be monitored through a concise performance set, with forecast accuracy, inventory turns, stockouts, waste tonnage, energy intensity, and CO2e per order reviewed on a monthly cadence and linked to explicit targets.

5.2. Managerial Implications

From a leadership and governance perspective, managers should position AI as a strategic lever for resilience and sustainability rather than a narrow cost-cutting tool and formalize this stance through a governance charter that sets guardrails for model risk, privacy-by-design, and accountability. Building scalable capabilities requires investment in a central data/AI function that develops reusable assets such as feature stores, MLOPs, and data contracts, while establishing cross-functional stewardship among supply chain, IT, sustainability, and compliance. Organizational change must be supported by aligned incentives and KPIs so that planners and suppliers are rewarded for waste reduction and service-level gains, with clear escalation policies to prevent over-reliance on automation. Vendor and ecosystem choices should prioritize interoperability, explainability, and security, avoiding lock-in by favoring open standards and portable models and underpinned by supplier data-sharing agreements that balance transparency with confidentiality. Rigorous risk oversight is necessary through periodic audits for bias, drift, and segment-level performance, supported by comprehensive audit trails that satisfy regulatory and customer requirements for environmental claims. Finally, managers should adopt a staged roadmap from pilot to scale with explicit gates tied to ROI and sustainability impact and reinvest efficiency gains into circular economy initiatives and low-carbon logistics to compound long-term value.

5.3. Theoretical Implications

While the prior literature cautions that AI can introduce risks such as data privacy concerns, opacity in algorithmic decision processes, and organizational over-reliance, our results nonetheless show positive effects on supply chain resilience and sustainability. To reconcile these positions, we clarify why the observed risks did not undermine the measured benefits in our context and specify the conditions under which AI’s advantages are most likely to materialize.
First, the risks did not compromise the measured benefits because the study settings reflected practices that mitigate those risks. The participating firms operated with high-quality, well-governed datasets (e.g., consistent data schemas, robust data lineage, and periodic data audits), which reduced error propagation and limited bias in AI outputs. In addition, model transparency practices such as the use of interpretable model classes where feasible, post hoc explain ability tools, and decision logs enabled human supervisors to validate and contest AI recommendations, thereby curbing the downside of black-box decision-making. Finally, structured human-in-the-loop protocols and escalation rules prevented over-reliance on automated outputs in high-stakes decisions, maintaining managerial accountability and preserving domain expertise.
Second, our findings suggest several enabling conditions under which AI’s benefits to resilience and sustainability are likely to be realized: (1) data quality and integrity: standardized data pipelines, continuous data validation, and privacy-by-design safeguards that comply with relevant regulations; (2) algorithmic governance: model risk management routines, version control, performance monitoring across subpopulations, and clear accountability for model changes; (3) human oversight: defined review thresholds, exception handling, and periodic retraining aligned with operational changes; (4) organizational readiness: process integration, training for end users, and cross-functional stewardship that aligns AI objectives with the supply chain; (5) ethical and compliance frameworks: privacy impact assessments, access controls, and audit trails to ensure lawful and responsible AI use. Under these conditions, AI can enhance demand forecasting, waste reduction, and operational efficiency without amplifying the risks associated with opacity, privacy breaches, or automation bias.
In sum, the positive associations we observe are consistent with contexts where data governance, explain ability, and human oversight are embedded into AI deployment. By articulating why risks were contained in our setting and by delineating the boundary conditions for effective AI use, we provide a clearer theoretical account of when and why AI improves e-commerce supply chain resilience and sustainability and when insufficient governance may attenuate or reverse these gains.

6. Conclusions

The important role that AI-driven demand forecasting and waste reduction play in improving the sustainability and resilience of e-commerce supply chains has been examined in this study. The results highlight how AI has the potential to revolutionize supply chain management in the present era, when resilience, sustainability, and efficiency are not just desirable but also necessary for maintaining competitiveness in the global market. Businesses may optimize inventory levels, cut expenses, and avoid waste by using AI technology to estimate demand properly. This results in supply chains that are more sustainable and efficient. The study also emphasizes how AI-driven procedures help to increase supply chain resilience and save waste, which helps companies better endure interruptions and continue operations. Efficiency and sustainability have a synergistic relationship when AI is included into supply chain operations, with each supporting the other. This contradicts the conventional wisdom that these goals frequently clash and implies that businesses may accomplish both at the same time by strategically utilizing AI. Furthermore, the study’s conclusions apply not only to e-commerce but also to other sectors where sustainability and supply chain efficiency are important considerations. Businesses seeking to use AI for strategic advantage in a dynamic and unpredictable global environment might benefit greatly from the insights gathered.

6.1. Limitation

The cross-sectional design restricts causal inference and leaves open the possibility of reverse causality. The use of a single measurement waves and self-reported indicators introduces risks of common method variance and perceptual bias; although procedural and statistical checks were applied, residual common method bias may persist. The sampling frame and sectoral focus limit generalizability, and there is a lack of geographical representativeness, which constrains the applicability of findings across regions with different market, regulatory, and infrastructural conditions. Construct operationalization simplifies complex organizational practices and may introduce measurement error. Model specification choices leave potential residual confounding from omitted variables. Governance and transparency practices are inferred rather than directly audited, possibly overstating consistency of implementation. Finally, environmental outcomes are proxied by operational metrics rather than verified lifecycle assessments, limiting precision in estimating broader ecological impacts.

6.2. Further Research

AI adoption in supply chains raises several ethical concerns, such as issues related to data privacy, algorithmic biases, and the potential displacement of workers due to automation. It is crucial for future research to examine these ethical challenges and propose guidelines for implementing AI in a socially responsible manner. Additionally, businesses should be proactive in addressing potential privacy issues by ensuring that AI algorithms are transparent and accountable in their decision-making processes.
Future research should also explore the long-term effects of AI on workforce dynamics, particularly in the context of automation. While AI can enhance operational efficiency, its impact on labor markets such as job displacement or reskilling needs requires careful examination. Furthermore, longitudinal studies would help assess the sustainability outcomes of AI integration, including its effect on resource conservation, waste reduction, and overall environmental impact.
Future studies could also examine how AI can enhance supply chain traceability and transparency, offering consumers greater visibility into ethical sourcing and sustainability practices. Comparative studies across different industries or regions could provide additional insights into the broader applicability of AI in sustainable supply chains.

Author Contributions

S.B.: conceptualization, methodology, data curation, writing—original draft preparation, and visualization; D.W.: visualization, investigation, and supervision, conceptualization; H.D.: reviewing and editing, methodology, data curation. All authors have read and agreed to the published version of the manuscript.

Funding

This research was funded by National Natural Science Foundation of China (Grand Number: 71871017).

Institutional Review Board Statement

Ethical review and approval were waived for this study according to legal regulations (https://www.gov.cn/zhengce/zhengceku/2023-02/28/content_5743658.htm, accessed on 23 December 2025).

Informed Consent Statement

Informed consent was obtained from all subjects involved in the study.

Data Availability Statement

Datasets are available from the corresponding author on request.

Conflicts of Interest

The authors declare no competing interests.

Abbreviations

z = normal distribution; p = probability of success; q = probability of failure; d = allowable error.

Appendix A

Questionnaire
AI-Driven Demand Forecasting
  • Our firm uses AI/ML-based models to improve the accuracy of demand forecasting.
  • AI-based forecasting systems update forecasts using real-time data.
  • AI helps predict short-term fluctuations in customer demand.
  • We integrate AI-generated forecasts with inventory and replenishment systems.
  • AI forecasting improves our ability to manage demand volatility.
E-Commerce Supply Chain Efficiency
  • Our supply chain consistently achieves high on-time delivery performance.
  • We maintain high order accuracy and low stock out rates.
  • Order-to-delivery lead times have improved due to enhanced processes.
  • Our inventory turnover is efficient relative to operational requirements.
  • Data integration across supply chain functions improves coordination.
AI-Driven Waste Reduction
  • AI tools help us detect operational errors that lead to waste.
  • AI optimizes material use, packaging, or routing to reduce waste.
  • AI predicts slow-moving or obsolete inventory that may cause disposal waste.
  • We use AI-enabled systems to support recycling or reverse-logistics recovery.
  • AI monitoring helps identify inefficiencies that generate resource or energy waste.
Operational Waste Reduction
  • We have reduced instances of overproduction or excess ordering.
  • Non-value-added activities (waiting, rework, unnecessary movement) have decreased.
  • Return rates, defects, or damage-related waste have decreased.
  • Material or packaging waste has decreased due to targeted efforts.
  • Reverse-logistics processes have reduced disposal and landfill waste.
E-Commerce Supply Chain Sustainability
  • Our operations have reduced environmental impacts such as emissions or energy use.
  • We monitor and report environmental sustainability indicators across the supply chain.
  • We prioritize suppliers and materials that meet environmental sustainability standards.
  • Sustainability practices (green logistics, eco-packaging, waste reduction) are integrated.
  • Sustainability initiatives have improved stakeholder or customer perceptions.

References

  1. Chen, J.; Huang, S.; BalaMurugan, S.; Tamizharasi, G.S. Artificial intelligence based e-waste management for environmental planning. Env. Impact Assess. Rev. 2021, 87, 106498. [Google Scholar] [CrossRef]
  2. Perano, M.; Cammarano, A.; Varriale, V.; Del Regno, C.; Michelino, F.; Caputo, M. Embracing supply chain digitalization and unphysicalization to enhance supply chain performance: A conceptual framework. J. Phys. Distrib. Logist. Manag. 2023, 53, 628–659. [Google Scholar] [CrossRef]
  3. Hatamlah, H.; Allan, M.; Abu-Alsondos, I.; Shehadeh, M.; Allahham, M. The role of artificial intelligence in supply chain analytics during the pandemic. Uncertain. Supply Chain. Manag. 2023, 11, 1175–1186. [Google Scholar] [CrossRef]
  4. Baycik, N.O.; Gowda, S. Digitalization of operations and supply chains: Insights from survey and case studies. Digit. Transform. Soc. 2024, 3, 277–295. [Google Scholar] [CrossRef]
  5. Ivanov, D. Digital Supply Chain Management and Technology to Enhance Resilience by Building and Using End-to-End Visibility During the COVID-19 Pandemic. IEEE Trans. Eng. Manag. 2024, 71, 10485–10495. [Google Scholar] [CrossRef]
  6. Taseen, M.; Yongli, W.; Ali, E. Integration of Artificial Intelligence for Demand Forecasting and Resource Allocation in Renewable Energy Supply Chains. In Proceedings of the 2023 25th International Multi Topic Conference, INMIC 2023—Proceedings, Lahore, Pakistan, 17–18 November 2023. [Google Scholar] [CrossRef]
  7. Shukla, S.; KC, S. Leveraging Blockchain for sustainability and supply chain resilience in e-commerce channels for additive manufacturing: A cognitive analytics management framework-based assessment. Comput. Ind. Eng. 2023, 176. [Google Scholar] [CrossRef]
  8. Tsang, Y.P.; Fan, Y.; Lee, C.K.M.; Lau, H.C.W. Blockchain sharding for e-commerce supply chain performance analytics towards Industry 5.0. Enterp. Inf. Syst. 2024, 18, 2311807. [Google Scholar] [CrossRef]
  9. Zawaideh, F.H.; Abu-Ulbeh, W.; Majdalawi, Y.I.; Zakaria, M.D.; Jusoh, J.A.; Das, S. E-Commerce Supply Chains with Considerations of Cyber-Security. In Proceedings of the 2023 International Conference on Computer Science and Emerging Technologies, CSET 2023, Bangalore, India, 10–12 October 2023. [Google Scholar] [CrossRef]
  10. Qi, Y.; Wang, X.; Zhang, M.; Wang, Q. Developing supply chain resilience through integration: An empirical study on an e-commerce platform. J. Oper. Manag. 2023, 69, 477–496. [Google Scholar] [CrossRef]
  11. Pu, W.; Ma, S.; Yan, X. Consumer service level-oriented resilience optimisation for e-commerce supply chain considering hybrid strategies with blockchain adoption. Int. J. Prod. Res. 2024, 62, 7226–7260. [Google Scholar] [CrossRef]
  12. Ekren, B.Y.; Stylos, N.; Zwiegelaar, J.; Turhanlar, E.E.; Kumar, V. Additive manufacturing integration in E-commerce supply chain network to improve resilience and competitiveness. Simul. Model Pract. Theory 2023, 122, 102676. [Google Scholar] [CrossRef]
  13. Birkmaier, A.; Imeri, A.; Riester, M.; Reiner, G. Preventing waste in food supply networks—A platform architecture for AI-driven forecasting based on heterogeneous big data. Procedia CIRP 2023, 120, 708–713. [Google Scholar] [CrossRef]
  14. Pu, W.; Ma, S.; Yan, X. Geographical relevance-based multi-period optimization for e-commerce supply chain resilience strategies under disruption risks. Int. J. Prod. Res. 2024, 62, 2455–2482. [Google Scholar] [CrossRef]
  15. Salah, O.H.; Ayyash, M.M. E-commerce adoption by SMEs and its effect on marketing performance: An extended of TOE framework with ai integration, innovation culture, and customer tech-savviness. J. Open Innov. Technol. Mark. Complex. 2024, 10, 100183. [Google Scholar] [CrossRef]
  16. Su, T.; Tao, Y.; Wang, J. FinTech adoption and the clustered development of rural e-commerce, evidence from Taobao Village. Pac. Basin Financ. J. 2024, 85, 102315. [Google Scholar] [CrossRef]
  17. Dhanorkar, S.; Muthulingam, S. Do E-Waste Laws Create Behavioral Spillovers? Quasi-Experimental Evidence from California. Prod. Oper. Manag. 2020, 29, 1738–1766. [Google Scholar] [CrossRef]
  18. de Jesus Pacheco, D.A.; Clausen, D.M.; Bumann, J. A multi-method approach for reducing operational wastes in distribution warehouses. Int. J. Prod. Econ. 2023, 256, 108705. [Google Scholar] [CrossRef]
  19. Suali, A.S.; Srai, J.S.; Tsolakis, N. The role of digital platforms in e-commerce food supply chain resilience under exogenous disruptions. Supply Chain. Manag. 2024, 29, 573–601. [Google Scholar] [CrossRef]
  20. Sheffi, Y. The Power of Resilience: How the Best Companies Manage the Unexpected; MIT Press: London, UK, 2015. [Google Scholar]
  21. Pettit, T.J.; Croxton, K.L.; Fiksel, J. Ensuring Supply Chain Resilience: Development and Implementation of an Assessment Tool. J. Bus. Logist. 2013, 34, 46–76. [Google Scholar] [CrossRef]
  22. Joseph, F. Resilient by Design; Joseph Fiksel Foreword by David Orr; Island Press: Washington, DC, USA, 2015. [Google Scholar]
  23. Christopher, M.; Holweg, M. ‘Supply Chain 2.0’: Managing supply chains in the era of turbulence. Int. J. Phys. Distrib. Logist. Manag. 2011, 41, 63–82. [Google Scholar] [CrossRef]
  24. Annarelli, A.; Nonino, F. Strategic and operational management of organizational resilience: Current state of research and future directions. Omega 2016, 62, 1–18. [Google Scholar] [CrossRef]
  25. Guillet, B.V. Variations of the resilience of industrial alloys of copper according to temperature. Comptes Rendus Hebd. Seances L Acad. Sci. 1913, 157, 548–550. [Google Scholar]
  26. Holling, C.S. Resilience and stability of ecological systems. Annu. Rev. Ecol. Syst. 1973, 4, 1–23. [Google Scholar] [CrossRef]
  27. Gokhale, A.A. Enterprise-wide networking for manufacturing. Comput. Ind. Eng. 1998, 35, 259–262. [Google Scholar] [CrossRef]
  28. Rice, J.B.; Caniato, F. Building a secure and resilient supply network. Supply Chain. Manag. Rev. 2003, 7, 22–30. [Google Scholar]
  29. Christopher, M.; Peck, H. Building the Resilient Supply Chain. Int. J. Logist. Manag. 2004, 15, 1–14. [Google Scholar] [CrossRef]
  30. Ponomarov, S.Y.; Holcomb, M.C. Understanding the concept of supply chain resilience. Int. J. Logist. Manag. 2009, 20, 124–143. [Google Scholar] [CrossRef]
  31. Sheffi, Y.; Rice, J.B., Jr. A supply chain view of the resilient enterprise. MIT Sloan Manag. Rev. 2005, 47, 41–48. [Google Scholar]
  32. Shishodia, A.; Sharma, R.; Rajesh, R.; Munim, Z.H. Supply chain resilience: A review, conceptual framework and future research. Int. J. Logist. Manag. 2023, 34, 879–908. [Google Scholar] [CrossRef]
  33. Mazahir, S.; Verter, V.; Boyaci, T.; Van Wassenhove, L.N. Did Europe Move in the Right Direction on E-waste Legislation? Prod. Oper. Manag. 2019, 28, 121–139. [Google Scholar] [CrossRef]
  34. Atasu, A.; VanWassenhove, L.N. An Operations Perspective on Product Take-Back Legislation for E-Waste: Theory, Practice, and Research Needs. Prod. Oper. Manag. 2012, 21, 407–422. [Google Scholar] [CrossRef]
  35. Ferguson, M.E.; Toktay, L.B. The Effect of Competition on Recovery Strategies. Prod. Oper. Manag. 2006, 15, 351–368. [Google Scholar] [CrossRef]
  36. Atasu, A.; Özdemir, Ö.; Van Wassenhove, L.N. Stakeholder Perspectives on E-Waste Take-Back Legislation. Prod. Oper. Manag. 2013, 22, 382–396. [Google Scholar] [CrossRef]
  37. Plambeck, E.; Wang, Q. Effects of E-Waste Regulation on New Product Introduction. Manag. Sci. 2009, 55, 333–347. [Google Scholar] [CrossRef]
  38. Atasu, A.; Subramanian, R. Extended Producer Responsibility for E-Waste: Individual or Collective Producer Responsibility? Prod. Oper. Manag. 2012, 21, 1042–1059. [Google Scholar] [CrossRef]
  39. Toyasaki, F.; Boyac, T.; Verter, V. An Analysis of Monopolistic and Competitive Take-Back Schemes for WEEE Recycling. Prod. Oper. Manag. 2011, 20, 805–823. [Google Scholar] [CrossRef]
  40. Cai, G. Channel Selection and Coordination in Dual-Channel Supply Chains. J. Retail. 2010, 86, 22–36. [Google Scholar] [CrossRef]
  41. Scholz, M.; Dorner, V.; Schryen, G.; Benlian, A. A configuration-based recommender system for supporting e-commerce decisions. Eur. J. Oper. Res. 2017, 259, 205–215. [Google Scholar] [CrossRef]
  42. Lim, S.F.W.T.; Srai, J.S. Examining the anatomy of last-mile distribution in e-commerce omnichannel retailing. Int. J. Oper. Prod. Manag. 2018, 38, 1735–1764. [Google Scholar] [CrossRef]
  43. Tsay, A.A.; Agrawal, N. Channel Conflict and Coordination in the E-Commerce Age. Prod. Oper. Manag. 2004, 13, 93–110. [Google Scholar] [CrossRef]
  44. Wu, H.; Cai, G.; Chen, J.; Sheu, C. Online Manufacturer Referral to Heterogeneous Retailers. Prod. Oper. Manag. 2015, 24, 1768–1782. [Google Scholar] [CrossRef]
  45. Zhang, T.; Choi, T. Optimal consumer sales tax policies for online-offline retail operations with consumer returns. Nav. Res. Logist. 2021, 68, 701–720. [Google Scholar] [CrossRef]
  46. Carrillo, J.E.; Vakharia, A.J.; Wang, R. Environmental implications for online retailing. Eur. J. Oper. Res. 2014, 239, 744–755. [Google Scholar] [CrossRef]
  47. Kuruzovich, J.; Etzion, H. Online Auctions and Multichannel Retailing. Manag. Sci. 2018, 64, 2734–2753. [Google Scholar] [CrossRef]
  48. Hao, L.; Fan, M. An Analysis of Pricing Models in the Electronic Book Market. MIS Q 2014, 38, 1017–1032. [Google Scholar] [CrossRef]
  49. Niu, B.; Xie, F.; Chen, L.; Xu, X. Join logistics sharing alliance or not? Incentive analysis of competing E-commerce firms with promised-delivery-time. Int. J. Prod. Econ. 2020, 224, 107553. [Google Scholar] [CrossRef]
  50. Zhang, X.; Yao, Y. How Much is Too Much? The Effect of Offline Call Intensity on Online Purchase of Digital Services. Prod. Oper. Manag. 2020, 29, 509–525. [Google Scholar] [CrossRef]
  51. Shen, Y.; Willems, S.P.; Dai, Y. Channel Selection and Contracting in the Presence of a Retail Platform. Prod. Oper. Manag. 2019, 28, 1173–1185. [Google Scholar] [CrossRef]
  52. Yan, Y.; Zhao, R.; Xing, T. Strategic introduction of the marketplace channel under dual upstream disadvantages in sales efficiency and demand information. Eur. J. Oper. Res. 2019, 273, 968–982. [Google Scholar] [CrossRef]
  53. Hagiu, A.; Wright, J. Marketplace or Reseller? Manag. Sci. 2015, 61, 184–203. [Google Scholar] [CrossRef]
  54. Abhishek, V.; Jerath, K.; Zhang, Z.J. Agency Selling or Reselling? Channel Structures in Electronic Retailing. Manag. Sci. 2016, 62, 2259–2280. [Google Scholar] [CrossRef]
  55. Kwark, Y.; Chen, J.; Raghunathan, S. Platform or Wholesale? A Strategic Tool for Online Retailers to Benefit from Third-Party Information. MIS Q 2017, 41, 763–785. [Google Scholar] [CrossRef]
  56. Liang, R.; Wang, J.; Huang, M.; Jiang, Z.-Z. Truthful auctions for e-market logistics services procurement with quantity discounts. Transp. Res. Part B Methodol. 2020, 133, 165–180. [Google Scholar] [CrossRef]
  57. Tan, Y.; Carrillo, J.E. Strategic Analysis of the Agency Model for Digital Goods. Prod. Oper. Manag. 2017, 26, 724–741. [Google Scholar] [CrossRef]
  58. Tian, L.; Vakharia, A.J.; Tan, Y.; Xu, Y. Marketplace, Reseller, or Hybrid: Strategic Analysis of an Emerging E-Commerce Model. Prod. Oper. Manag. 2018, 27, 1595–1610. [Google Scholar] [CrossRef]
  59. Qu, C.; Kim, E. Reviewing the Roles of AI-Integrated Technologies in Sustainable Supply Chain Management: Research Propositions and a Framework for Future Directions. Sustainability 2024, 16, 6186. [Google Scholar] [CrossRef]
  60. Patalas-Maliszewska, J.; Szmołda, M.; Łosyk, H. Integrating Artificial Intelligence into the Supply Chain in Order to Enhance Sustainable Production—A Systematic Literature Review. Sustainability 2024, 16, 7110. [Google Scholar] [CrossRef]
  61. He, P.; He, Y.; Tang, X.; Ma, S.; Xu, H. Channel encroachment and logistics integration strategies in an e-commerce platform service supply chain. Int. J. Prod. Econ. 2022, 244, 108368. [Google Scholar] [CrossRef]
  62. Martins, R.; Pereira, M.T.; Ferreira, L.P.; Sá, J.C.; Silva, F.J.G. Warehouse operations logistics improvement in a cork stopper factory. Procedia Manuf. 2020, 51, 1723–1729. [Google Scholar] [CrossRef]
  63. Sharma, S.; Shah, B. Towards lean warehouse: Transformation and assessment using RTD and ANP. Int. J. Product. Perform. Manag. 2016, 65, 571–599. [Google Scholar] [CrossRef]
  64. Tahboub, K.K.; Salhieh, L. Warehouse Waste Reduction Level and Its Impact on Warehouse and Business Performance. Ind. Syst. Eng. Rev. 2019, 7, 85–101. [Google Scholar] [CrossRef]
  65. Baby, B.; Prasanth, N.; Jebadurai, D.S. Implementation of Lean Principles to Improve the Operations of a Sales Warehouse in the Manufacturing Industry. Int. J. Technol. 2018, 9, 46. [Google Scholar] [CrossRef]
  66. Prasetyawan, Y.; Simanjuntak, A.K.; Rifqy, N.; Auliya, L. Implementation of Lean Warehousing to Improve Warehouse Performance of Plastic Packaging Company. IOP Conf. Ser. Mater. Sci. Eng. 2020, 852, 012101. [Google Scholar] [CrossRef]
  67. Dotoli, M.; Epicoco, N.; Falagario, M.; Costantino, N.; Turchiano, B. An integrated approach for warehouse analysis and optimization: A case study. Comput. Ind. 2015, 70, 56–69. [Google Scholar] [CrossRef]
  68. Oláh, J.; Kitukutha, N.; Haddad, H.; Pakurár, M.; Máté, D.; Popp, J. Achieving Sustainable E-Commerce in Environmental, Social and Economic Dimensions by Taking Possible Trade-Offs. Sustainability 2018, 11, 89. [Google Scholar] [CrossRef]
  69. Nikolaou, I.E.; Evangelinos, K.I.; Allan, S. A reverse logistics social responsibility evaluation framework based on the triple bottom line approach. J. Clean. Prod. 2013, 56, 173–184. [Google Scholar] [CrossRef]
  70. Dutta, P.; Mishra, A.; Khandelwal, S.; Katthawala, I. A multiobjective optimization model for sustainable reverse logistics in Indian E-commerce market. J. Clean. Prod. 2020, 249, 119348. [Google Scholar] [CrossRef]
  71. El Hilali, W.; El Manouar, A.; Idrissi, M.A.J. Reaching sustainability during a digital transformation: A PLS approach. Int. J. Innov. Sci. 2020, 12, 52–79. [Google Scholar] [CrossRef]
  72. Ignat, B.; Chankov, S. Do e-commerce customers change their preferred last-mile delivery based on its sustainability impact? Int. J. Logist. Manag. 2020, 31, 521–548. [Google Scholar] [CrossRef]
  73. Hastig, G.M.; Sodhi, M.S. Blockchain for Supply Chain Traceability: Business Requirements and Critical Success Factors. Prod. Oper. Manag. 2020, 29, 935–954. [Google Scholar] [CrossRef]
  74. Bag, S.; Rahman, M.S.; Srivastava, G.; Shore, A.; Ram, P. Examining the role of virtue ethics and big data in enhancing viable, sustainable, and digital supply chain performance. Technol. Forecast. Soc. Change 2023, 186, 122154. [Google Scholar] [CrossRef]
  75. Thornton, R.V.; Ferrone, R. The Environment, E-Commerce, and Sustainability. Environ. Qual. Manag. 2001, 10, 85–91. [Google Scholar] [CrossRef]
  76. Li, G.; Yang, H.; Sun, L.; Sohal, A.S. The impact of IT implementation on supply chain integration and performance. Int. J. Prod. Econ. 2009, 120, 125–138. [Google Scholar] [CrossRef]
  77. Batista, L.; Bourlakis, M.; Smart, P.; Maull, R. In search of a circular supply chain archetype–a content-analysis-based literature review. Prod. Plan. Control 2018, 29, 438–451. [Google Scholar] [CrossRef]
  78. Mangiaracina, R.; Marchet, G.; Perotti, S.; Tumino, A. A review of the environmental implications of B2C e-commerce: A logistics perspective. Int. J. Phys. Distrib. Logist. Manag. 2015, 45, 565–591. [Google Scholar] [CrossRef]
  79. Hair, J.F.; Risher, J.J.; Sarstedt, M.; Ringle, C.M. When to use and how to report the results of PLS-SEM. Eur. Bus. Rev. 2019, 31, 2–24. [Google Scholar] [CrossRef]
  80. Anderson, J.C.; Gerbing, D.W. The Effect of Sampling Error on Convergence, Improper Solutions, and Goodness-of-Fit Indices for Maximum Likelihood Confirmatory Factor Analysis. Psychometrika 1984, 49, 155–173. [Google Scholar] [CrossRef]
  81. Hride, F.T.; Ferdousi, F.; Jasimuddin, S.M. Linking perceived price fairness, customer satisfaction, trust, and loyalty: A structural equation modeling of Facebook-based e-commerce in Bangladesh. Glob. Bus. Organ. Excell. 2022, 41, 41–54. [Google Scholar] [CrossRef]
  82. Bokrantz, J.; Skoogh, A.; Berlin, C.; Stahre, J. Smart maintenance: Instrument development, content validation and an empirical pilot. Int. J. Oper. Prod. Manag. 2020, 40, 481–506. [Google Scholar] [CrossRef]
  83. Srinivasan, R.; Lohith, C.P. Pilot Study—Assessment of Validity and Reliability. In Strategic Marketing and Innovation for Indian MSMEs; Springer: Berlin/Heidelberg, Germany, 2017; pp. 43–49. [Google Scholar] [CrossRef]
  84. Hair, J.F.; Ringle, C.M.; Sarstedt, M. Partial Least Squares Structural Equation Modeling: Rigorous Applications, Better Results and Higher Acceptance. Long Range Plan. 2013, 46, 1–12. [Google Scholar] [CrossRef]
  85. Hair, J.F.; Sarstedt, M.; Hopkins, L.; Kuppelwieser, V.G. Partial least squares structural equation modeling (PLS-SEM): An emerging tool in business research. Eur. Bus. Rev. 2014, 26, 106–121. [Google Scholar] [CrossRef]
  86. Hair, J.F.; Ringle, C.M.; Sarstedt, M. PLS-SEM: Indeed a Silver Bullet. J. Mark. Theory Pract. 2011, 19, 139–152. [Google Scholar] [CrossRef]
  87. Raza, S.A.; Qazi, W.; Umer, A. Facebook Is a Source of Social Capital Building Among University Students. J. Educ. Comput. Res. 2017, 55, 295–322. [Google Scholar] [CrossRef]
  88. Anderson, J.C.; Gerbing, D.W. Structural equation modeling in practice: A review and recommended two-step approach. Psychol. Bull. 1988, 103, 411–423. [Google Scholar] [CrossRef]
  89. Hair, J.F.; Ringle, C.M.; Sarstedt, M. Partial Least Squares: The Better Approach to Structural Equation Modeling? Long Range Plan. 2012, 45, 312–319. [Google Scholar] [CrossRef]
  90. Fornell, C.; Larcker, D.F. Evaluating Structural Equation Models with Unobservable Variables and Measurement Error. J. Mark. Res. 1981, 18, 39–50. [Google Scholar] [CrossRef]
  91. Hair, J.F. Multivariate Data Analysis; Pearson Prentice Hall: London, UK, 2010. [Google Scholar]
  92. Kock, N. Common method bias in PLS-SEM: A full collinearity assessment approach. Int. J. e-Collab 2015, 11, 1–10. [Google Scholar] [CrossRef]
  93. Sarstedt, M.; Ringle, C.M.; Smith, D.; Reams, R.; Hair, J.F. Partial least squares structural equation modeling (PLS-SEM): A useful tool for family business researchers. J. Fam. Bus. Strategy 2014, 5, 105–115. [Google Scholar] [CrossRef]
  94. Henseler, J.; Ringle, C.M.; Sarstedt, M. A new criterion for assessing discriminant validity in variance-based structural equation modeling. J. Acad. Mark. Sci. 2015, 43, 115–135. [Google Scholar] [CrossRef]
  95. Gold, A.H.; Malhotra, A.; Segars, A.H. Knowledge Management: An Organizational Capabilities Perspective. J. Manag. Inf. Syst. 2001, 18, 185–214. [Google Scholar] [CrossRef]
  96. Teo, T.S.H.; Srivastava, S.C.; Jiang, L. Trust and Electronic Government Success: An Empirical Study. J. Manag. Inf. Syst. 2008, 25, 99–132. [Google Scholar] [CrossRef]
  97. Tenenhaus, M.; Vinzi, V.E.; Chatelin, Y.-M.; Lauro, C. PLS path modeling. Comput. Stat. Data Anal. 2005, 48, 159–205. [Google Scholar] [CrossRef]
  98. Leohlin, J.C. new50. In Latent Variable Models: An Introduction to Factor, Path, and Structural Analysis; Erlbaum: Hillsdale, NJ, USA, 1987; pp. 87–91. [Google Scholar]
  99. Loehlin, J.C. Latent Variable Models; Taylor & Francis: London, UK, 2004. [Google Scholar] [CrossRef]
Figure 1. Conceptual model.
Figure 1. Conceptual model.
Sustainability 18 00360 g001
Figure 2. Results of direct hypothesis analysis.
Figure 2. Results of direct hypothesis analysis.
Sustainability 18 00360 g002
Table 1. Demographic information.
Table 1. Demographic information.
ParticularDescription Value Percentage
GenderMale31257.9%
Female22742.1%
Experience5–10 Years20538.0%
11–15 Years26549.2%
16–20 Years6912.8%
PositionHigh-Level Manager6912.8%
Middle-Level Manager26449.0%
Lower-Level Manager20638.2%
Size of CompanyLarge9818.2%
Medium15628.9%
Small28552.9%
Table 2. Measurement model results.
Table 2. Measurement model results.
ItemsLoadings Cronbach’s Alpha C/R (rho_a)C/R (rho_c)(AVE)
AI-Driven Demand ForecastingAIDF 10.8110.8640.870.9010.646
AIDF 20.783
AIDF 30.826
AIDF 40.807
AIDF 50.791
AI-Driven Waste ReductionAIDWR 10.7190.8520.8580.8940.63
AIDWR 20.744
AIDWR 30.821
AIDWR 40.826
AIDWR 50.849
E-Commerce Supply Chain SustainabilityESCS 10.810.8480.850.8920.622
ESCS 20.791
ESCS 30.832
ESCS 40.789
ESCS 50.718
E-Commerce Supply Chain EfficiencyESE 10.820.8820.8890.9130.678
ESE 20.807
ESE 30.808
ESE 40.814
ESE 50.866
Operational Waste ReductionOWR 10.7660.8320.8330.8810.597
OWR 20.824
OWR 30.771
OWR 40.751
OWR 50.748
Note: Indicator dependability is shown by all item loadings more than 0.6 [89,92]. Convergent dependability is shown by all average variance extracted (AVE) values greater than 0.5 [91]. Internal consistency is shown by all composite reliability (CR) values > 0.7 [90]. All indirect reliability measures have Cronbach’s alpha (CA) values greater than 0.7 [79].
Table 3. Fornell–Larcker criterion.
Table 3. Fornell–Larcker criterion.
AIDFAIDWRESCSESEOWR
AI-Driven Demand Forecasting0.804
AI-Driven Waste Reduction0.1370.794
E-Commerce Supply Chain Sustainability0.3960.5750.789
E-Commerce Supply Chain Efficiency0.3360.4750.7250.823
Operational Waste Reduction0.3150.5990.7260.5290.772
Note: Any column or row shows the diagonal, which is the square root of the latent variables’ AVE [90].
Table 4. Cross-loadings.
Table 4. Cross-loadings.
ItemsAIDFAIDWRESCSESEOWR
AI-Driven Demand ForecastingAIDF 10.8110.1730.3950.3210.262
AIDF 20.7830.120.2990.2560.227
AIDF 30.8260.0820.2760.2570.281
AIDF 40.8070.0570.2460.2330.23
AIDF 50.7910.0990.3450.2670.259
AI-Driven Waste ReductionAIDWR 10.1980.7190.4890.6130.353
AIDWR 20.1950.7440.4690.5830.366
AIDWR 30.0210.8210.4310.2250.55
AIDWR 40.0640.8260.4580.250.561
AIDWR 50.0930.8490.4490.290.514
E-Commerce Supply Chain SustainabilityESCS 10.3510.4410.810.4570.617
ESCS 20.2960.3960.7910.5010.499
ESCS 30.3580.5120.8320.5730.665
ESCS 40.3220.4550.7890.4530.632
ESCS 50.2330.4480.7180.6290.441
E-Commerce Supply Chain EfficiencyESE 10.3670.4060.6690.820.553
ESE 20.2870.3330.580.8070.384
ESE 30.2440.2920.5090.8080.343
ESE 40.2280.4720.5630.8140.414
ESE 50.2360.4350.6350.8660.447
Operational Waste ReductionOWR 10.0920.5480.4610.2850.766
OWR 20.1790.5170.5240.4090.824
OWR 30.1520.5010.4690.3150.771
OWR 40.3970.3910.6490.4950.751
OWR 50.340.3810.6540.4940.748
Note: The values of AVE on the diagonal should be bigger than the off-diagonal values in the corresponding columns and rows; hence bolded values are used to distinguish them [90].
Table 5. Heterotrait–Monotrait (HTMT) ratio.
Table 5. Heterotrait–Monotrait (HTMT) ratio.
AIDFAIDWRESCSESEOWR
AI-Driven Demand Forecasting1
AI-Driven Waste Reduction0.1681
E-Commerce Supply Chain Sustainability0.4540.6761
E-Commerce Supply Chain Efficiency0.3740.5650.8171
Operational Waste Reduction0.3520.7090.8480.5921
Note: HTMT < 0.90 for semantically related notions. HTMT < 0.85 for conceptually distinct notions [79].
Table 6. Model fit.
Table 6. Model fit.
Fit MeasurementSRMRNFI
Measurement index0.0750.951
Recommendation index<0.08>0.90
Table 7. R2 and adjusted R2.
Table 7. R2 and adjusted R2.
R-SquareAdjusted R-Square
ESCS0.7060.704
OWR0.4600.457
Table 8. Results of path analysis.
Table 8. Results of path analysis.
HypothesisRegression Path Standard βEffect Type T Valuep ValueRemarks
H1aAIDF -> OWR0.166Direct3.8880Supported
H1bAIDF -> ESCS0.114Direct3.9530Supported
H2aESE -> OWR0.258Direct3.5360Supported
H2bESE -> ESCS0.419Direct8.210Supported
H3aAIDWR -> OWR0.453Direct7.8070Supported
H3bAIDWR -> ESCS0.125Direct3.0290.002Supported
H4OWR -> ESCS0.393Direct6.8080Supported
Note: p < 0.05; T > 1.96.
Table 9. Results of mediation analysis.
Table 9. Results of mediation analysis.
HypothesisRegression PathStandard βEffect TypeT Valuep ValueRemarks
H5aAIDF -> OWR -> ESCS0.065Direct3.0810.002Partial Mediation
H5bESE -> OWR -> ESCS0.101Direct3.570Partial Mediation
H5cAIDWR -> OWR -> ESCS0.178Direct4.780Partial Mediation
Note: p < 0.05; T > 1.96.
Disclaimer/Publisher’s Note: The statements, opinions and data contained in all publications are solely those of the individual author(s) and contributor(s) and not of MDPI and/or the editor(s). MDPI and/or the editor(s) disclaim responsibility for any injury to people or property resulting from any ideas, methods, instructions or products referred to in the content.

Share and Cite

MDPI and ACS Style

Dong, H.; Wang, D.; Bashar, S. E-Commerce Supply Chain Resilience and Sustainability Through AI-Driven Demand Forecasting and Waste Reduction. Sustainability 2026, 18, 360. https://doi.org/10.3390/su18010360

AMA Style

Dong H, Wang D, Bashar S. E-Commerce Supply Chain Resilience and Sustainability Through AI-Driven Demand Forecasting and Waste Reduction. Sustainability. 2026; 18(1):360. https://doi.org/10.3390/su18010360

Chicago/Turabian Style

Dong, Hanxi, Daoping Wang, and Shafiul Bashar. 2026. "E-Commerce Supply Chain Resilience and Sustainability Through AI-Driven Demand Forecasting and Waste Reduction" Sustainability 18, no. 1: 360. https://doi.org/10.3390/su18010360

APA Style

Dong, H., Wang, D., & Bashar, S. (2026). E-Commerce Supply Chain Resilience and Sustainability Through AI-Driven Demand Forecasting and Waste Reduction. Sustainability, 18(1), 360. https://doi.org/10.3390/su18010360

Note that from the first issue of 2016, this journal uses article numbers instead of page numbers. See further details here.

Article Metrics

Article metric data becomes available approximately 24 hours after publication online.
Back to TopTop