Assessing the Impacts of Land Use Patterns on Nitrogen and Phosphorus Exports in an Agricultural Watershed of the Lijiang River Basin
Abstract
1. Introduction
2. Materials and Methods
2.1. The Study Area
2.2. Monitoring in the YRB
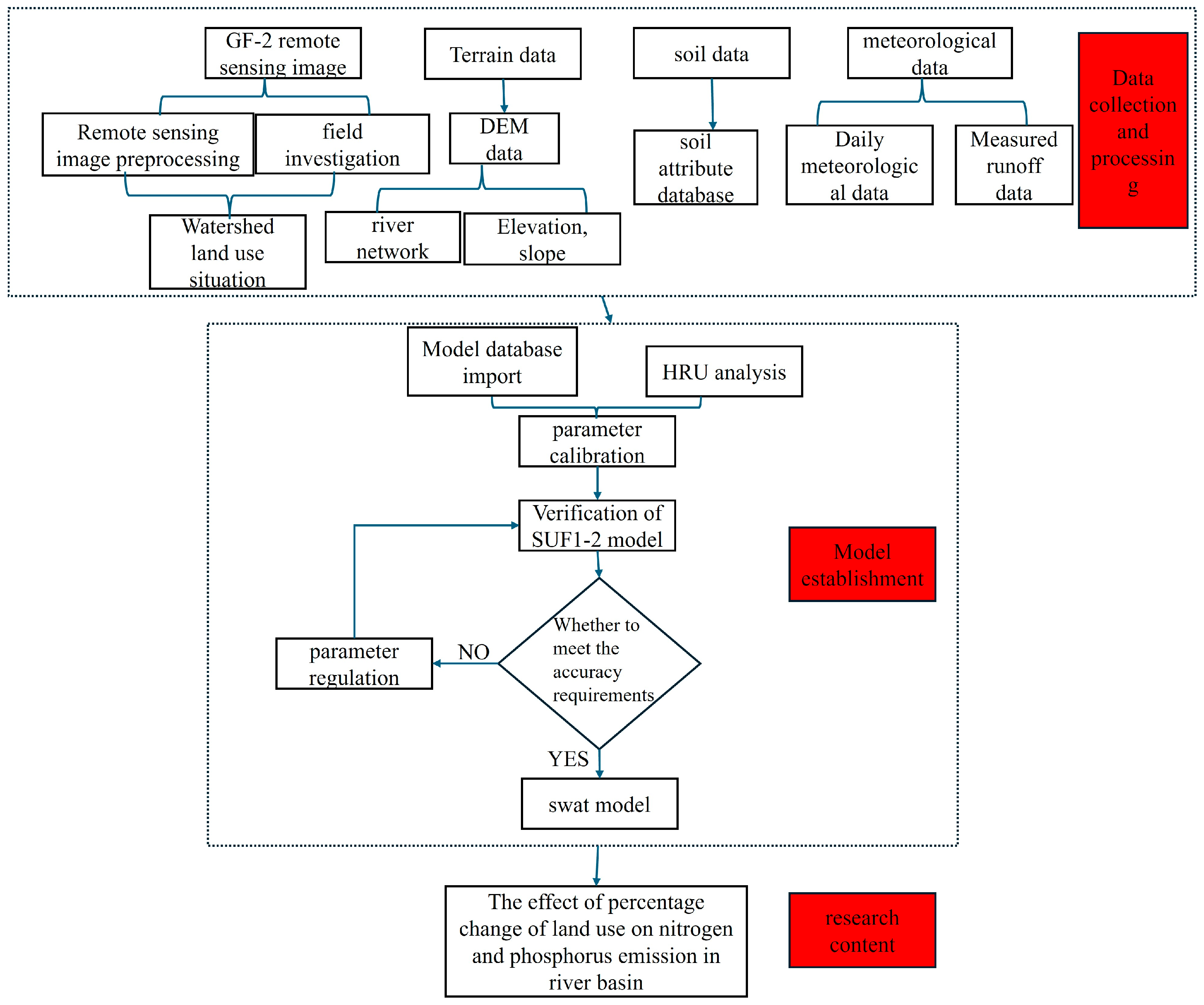
2.3. Discretization of the Study Area
2.4. Calibration and Validation of the Model
2.5. Scenarios Setting
3. Results and Analysis
3.1. Performance of the Model Simulation
3.2. Analysis of Runoff, TN and TP Exports
3.3. The Relationship Between the TN and TP Exports and Landscape Patterns
3.4. The Impacts of Land Use Conversions on TN and TP Exports
4. Discussion
5. Conclusions
Author Contributions
Funding
Institutional Review Board Statement
Informed Consent Statement
Data Availability Statement
Acknowledgments
Conflicts of Interest
References
- Li, Y.; Qin, L.H.; Lei, Q.L.; Luo, J.; Du, X.; Yan, T.; Liu, H. Review on agricultural non-point source pollution monitoring sections layout and pollutant loading estimation in small watershed. J. Lake Sci. 2022, 34, 1413–1427, (In Chinese with English Abstract). [Google Scholar] [CrossRef]
- Li, Y.; Shi, L.; Wang, J.; Hu, Y.; Fan, J. Pluvial Flooding Risk Analysis and the Solutions to Risk Mitigation for Dangyang City in China. J. Risk Anal. Crisis Response 2015, 5, 107–119. [Google Scholar] [CrossRef]
- Fashae, A.O.; Ayorinde, A.H.; Olusola, O.A.; Obateru, R.O. Landuse and surface water quality in an emerging urban city. Appl. Water Sci. 2019, 9, 25. [Google Scholar] [CrossRef]
- He, S.; Chen, W.; Liang, D. Rapid estimation method of pollution load from each rainfall-runoff in urban area. J. Lake Sci. 2021, 33, 138–147, (In Chinese with English Abstract). [Google Scholar] [CrossRef]
- Zhu, A.P.; Yuan, S.Y.; Wen, S.S.; Huang, B.B.; Feng, X.L.; Xie, Z.L. Effects of landscape pattern on water quality at multi-spatial scales in the Liuxi River. Acta Ecol. Sin. 2023, 43, 1485–1495. [Google Scholar] [CrossRef]
- de Mello, K.; Valente, R.A.; Randhir, T.O.; Vettorazzi, C.A. Impacts of tropical forest cover on water quality in agricultural watersheds in southeastern Brazil. Ecol. Indic. 2018, 93, 1293–1301. [Google Scholar] [CrossRef]
- Česonienė, L.; Šileikienė, D.; Dapkienė, M. Relationship between the Water Quality Elements of Water Bodies and the Hydrometric Parameters: Case Study in Lithuania. Water 2020, 12, 500. [Google Scholar] [CrossRef]
- Luo, P.; Xin, C.; Zhu, Y.; Liu, Y.; Ling, J.; Wang, T.; Huang, J.; Khu, S.T. Effect of Rational Fertilizer for Eggplants on Nitrogen and Phosphorus Pollutants in Agricultural Water Bodies. Processes 2023, 11, 579. [Google Scholar] [CrossRef]
- Zhou, Z.; Zhao, W.; Lv, S.; Huang, D.; Zhao, Z.; Sun, Y. Spatiotemporal Transfer of Source-Sink Landscape Ecological Risk in a Karst Lake Watershed Based on Sub-Watersheds. Land 2023, 12, 1330. [Google Scholar] [CrossRef]
- Lee, S.W.; Hwang, S.J.; Lee, S.B.; Hwang, H.S.; Sung, H.C. Landscape ecological approach to the relationships of land use patterns in watersheds to water quality characteristics. Landsc. Urban Plan. 2009, 92, 80–89. [Google Scholar] [CrossRef]
- Bu, H.; Meng, W.; Zhang, Y.; Wan, J. Relationships between land use patterns and water quality in the Taizi River basin, China. Ecol. Indic. 2014, 41, 187–197. [Google Scholar] [CrossRef]
- Beckert, K.A.; Fisher, T.R.; O’Neil, J.M.; Jesien, R.V. Characterization and comparison of stream nutrients, land use, and loading patterns in Maryland coastal bay watersheds. Water Air Soil Pollut. 2011, 221, 255–273. [Google Scholar] [CrossRef]
- Wu, J.; Lu, J. Spatial scale effects of landscape metrics on stream water quality and their seasonal changes. Water Res. 2021, 191, 116811. [Google Scholar] [CrossRef] [PubMed]
- Li, Y.; Wang, L.; Zheng, H.; Jin, H.; Xu, T.; Yang, P.; Ouyang, Z. Evolution characteristics for water eco-environment of Baiyangdian lake with 3s technologies in the past 60 years. In International Conference on Computer and Computing Technologies in Agriculture; Springer: Berlin/Heidelberg, Germany, 2011. [Google Scholar]
- Bu, X.; Xue, J.; Zhao, C.; Wu, Y.; Han, F.; Zhu, L. Sediment and nutrient removal by integrated tree-grass riparian buffers in Taihu Lake watershed, eastern China. J. Soil Water Conserv. 2016, 71, 129–136. [Google Scholar] [CrossRef]
- Zhang, X.; Zheng, Q.; Zhou, L.; Wei, J. Nonpoint Pollution Source-Sink Landscape Pattern Change Analysis in a Coastal River Basin in Southeast China. Int. J. Environ. Res. Public Health 2018, 15, 2115. [Google Scholar] [CrossRef]
- Webber, D.F.; Mickelson, S.K.; Ahmed, S.I.; Russell, J.R.; Powers, W.J.; Schultz, R.C.; Kovar, J.L. Livestock grazing and vegetative filter strip buffer effects on runoff sediment, nitrate, and phosphorus losses. J. Soil Water Conserv. 2010, 65, 34–41. [Google Scholar] [CrossRef]
- Talib, A.; Randhir, T.O. Long-term effects of land-use change on water resources in urbanizing watersheds. PLoS Water 2023, 2, e0000083. [Google Scholar] [CrossRef]
- Liang, X.; Pan, Y.; Li, C.; Wu, W.; Huang, X. Evaluating the influence of land use and landscape pattern on the spatial pattern of water quality in the Pearl River Basin. Sustainability 2023, 15, 15146. [Google Scholar] [CrossRef]
- Chen, Q.; Zhu, H.; He, R.; Dahlgren, R.A.; Zhang, M.; Mei, K. Evaluating the impacts of land use on surface water quality using geographically weighted regression. Acta Sci. Circumstantiae 2015, 35, 1571–1580. [Google Scholar]
- Kliment, Z.; Kadlec, J.; Langhammer, J. Evaluation of suspended load changes using AnnAGNPS and SWAT semi-empirical erosion models. Catena 2008, 73, 286–299. [Google Scholar] [CrossRef]
- Parajuli, P.B.; Nelson, N.O.; Frees, L.D.; Mankin, K.R. Comparison of AnnAGNPS and SWAT model simulation results in USDA-CEAP agricultural watersheds in south-central Kansas. Hydrol. Process. 2009, 23, 748–763. [Google Scholar] [CrossRef]
- Tong, X.; Cui, Y.; Chen, M.; Hu, B.; Xu, W.S. Simulation on Change Law of Runoff, Sediment and Non-point Source Nitrogen and Phosphorus Discharge under Different Land uses Based on SWAT Model: A Case Study of Er hai Lake Small Watershed. IOP Conf. Ser. Earth Environ. Sci. 2018, 153, 062062. [Google Scholar] [CrossRef]
- Al Khoury, I.; Boithias, L.; Labat, D. A review of the application of the soil and water assessment tool (SWAT) in karst watersheds. Water 2023, 15, 954. [Google Scholar] [CrossRef]
- GB 3838-2002; Ministry of Ecology and Environment of the People’s Republic of China. Environmental Quality Standards for Surface Water. China Standards Press: Beijing, China, 2002; (In Chinese with English Abstract).
- Li, Z.; Dai, J.; Li, Z.; Liu, Y.; Xu, J.; Zhang, Z.; Xu, B. Simulation study on the effect of non-point source pollution on water quality in the upper reaches of the Lijiang River. Water 2022, 14, 3995. [Google Scholar] [CrossRef]
- Lu, Q.; Zou, J.; Ye, Y.; Wang, Z. Design and implementation of a Li River water quality monitoring and analysis system based on outlier data analysis. PLoS ONE 2024, 19, e0299435. [Google Scholar] [CrossRef]
- Fang, Z.; Fang, R.; Xu, B.; Xue, P.; Zou, C.; Huang, J.; Xu, Q.; Dai, J. Scale Effects of Landscape Patterns on Nitrogen and Phosphorus Pollution in Yanshan River Basin, Guilin, China. Water 2024, 16, 2472. [Google Scholar] [CrossRef]
- Zhong, X. Study on the Relationship Between Landscape Pattern and Water Quality Threshold in Dianchi Lake Basin Considering Spatial Scale Effect. Master’s Thesis, Yunnan Normal University, Yunnan, China, 2022. (In Chinese with English Abstract). [Google Scholar] [CrossRef]
- Cheng, F.Y.; Basu, N.B. Biogeochemical hotspots: Role of small water bodies in landscape nutrient processing. Water Resour. Res. 2017, 53, 5038–5056. [Google Scholar] [CrossRef]
- Shen, W.; Li, S.; Mi, M.; Zhuang, Y.; Zhang, L. What makes ditches and ponds more efficient in nitrogen control? Agric. Ecosyst. Environ. 2021, 314, 107409. [Google Scholar] [CrossRef]
- Shen, W.; Li, S.; Basu, N.B.; Ury, E.A.; Jing, Q.; Zhang, L. Size and temperature drive nutrient retention potential across water bodies in China. Water Res. 2023, 239, 120054. [Google Scholar] [CrossRef]
- Wang, F.; Li, S.; Yan, W.; Yu, Q.; Tian, S.; Yan, J.; Zhou, D.; Shao, Y. Dependence of riverine total phosphorus retention and fluxes on hydrology and river size at river network scale. J. Hydrol. 2025, 652, 132676. [Google Scholar] [CrossRef]
- Deng, X. Influence of water body area on water quality in the southern Jiangsu Plain, eastern China. J. Clean. Prod. 2020, 254, 120136. [Google Scholar] [CrossRef]
- Wang, L.; Shang, S.; Liu, W.; She, D.; Hu, W.; Liu, Y. Hydrodynamic controls on nitrogen distribution and removal in aquatic ecosystems. Water Res. 2023, 242, 120257. [Google Scholar] [CrossRef] [PubMed]
- Bernhardt, E.S.; Likens, G.E.; Buso, D.C.; Driscoll, C. In-stream uptake dampens effects of major forest disturbance on watershed nitrogen export. Proc. Natl. Acad. Sci. USA 2003, 100, 10304–10308. [Google Scholar] [CrossRef]
- Sheng, W.; Yu, G.; Fang, H.; Jiang, C.; Yan, J.; Zhou, M. Sinks for inorganic nitrogen deposition in forest ecosystems with low and high nitrogen deposition in China. PLoS ONE 2014, 9, e89322. [Google Scholar] [CrossRef]
- Andualem, T.G.; Peters, S.; Hewa, G.A.; Boland, J.; Myers, B.R. Spatiotemporal trends of urban-induced land use and land cover change and implications on catchment surface imperviousness. Appl. Water Sci. 2023, 13, 223. [Google Scholar] [CrossRef]
- Bonansea, M.; Bazán, R.; Germán, A.; Ferral, A.; Beltramone, G.; Cossavella, A.; Pinotti, L. Assessing land use and land cover change in Los Molinos reservoir watershed and the effect on the reservoir water quality. J. South Am. Earth Sci. 2021, 108, 103243. [Google Scholar] [CrossRef]
- Sharpley, A.N.; Weld, J.L.; Beegle, D.B.; Kleinman, P.J.; Gburek, W.J.; Moore, P.A., Jr.; Mullins, G. Development of phosphorus indices for nutrient management planning strategies in the United States. J. Soil Water Conserv. 2003, 58, 137–152. [Google Scholar] [CrossRef]
- Land, M.; Granéli, W.; Grimvall, A.; Hoffmann, C.C.; Mitsch, W.J.; Tonderski, K.S.; Verhoeven, J.T. How effective are created or restored freshwater wetlands for nitrogen and phosphorus removal? A systematic review. Environ. Evid. 2016, 5, 9. [Google Scholar] [CrossRef]
- Shu, X.; Wang, W.; Zhu, M.; Xu, J.; Tan, X.; Zhang, Q. Impacts of land use and landscape pattern on water quality at multiple spatial scales in a subtropical large river. Ecohydrology 2022, 15, e2398. [Google Scholar] [CrossRef]
- Casquin, A.; Dupas, R.; Gu, S.; Couic, E.; Gruau, G.; Durand, P. The influence of landscape spatial configuration on nitrogen and phosphorus exports in agricultural catchments. Landsc. Ecol. 2021, 36, 3383–3399. [Google Scholar] [CrossRef]
- Xu, Q.; Wang, P.; Shu, W.; Ding, M.; Zhang, H. Influence of landscape structures on river water quality at multiple spatial scales: A case study of the Yuan River watershed, China. Ecol. Indic. 2021, 121, 107226. [Google Scholar] [CrossRef]







| Data Type | Data Item | Source | Notes | |
|---|---|---|---|---|
| Spatial Data | Digital Elevation Model (DEM) | Elevation, slope, slope length, etc. | Geospatial Data Platform | GDEM V2 (12 m resolution) |
| Land Use Types | Land use categories, vegetation types | Remote sensing image interpretation and field survey | GF-2 satellite imagery | |
| Soil Types | Soil classification and distribution | Nanjing Institute of Soil Science, Chinese Academy of Sciences | 1:1,000,000 scale dataset | |
| Meteorological Data | Daily precipitation, max/min temperature, solar radiation, wind speed, relative humidity | China Meteorological Data Network | Data period: 2022–2023 | |
| Attribute Data | Hydrological Data | Monthly runoff | Field monitoring | Data period: 2022–2023 |
| Water Quality Data | Nitrogen and phosphorus concentrations | Field sampling and laboratory analysis | Data period: 2022–2023 | |
| Soil Properties | Hydraulic conductivity, porosity, physicochemical parameters | China Soil Database | Data period: 1998–2010 (SPAW (6.02.70) software analysis) | |
| Agricultural Management Practices | Cropping patterns, fertilizer application | Field surveys and statistical yearbooks | Data period: 2022–2023 | |
| Sequence | Parameter | Best-Par | MIN | MAX | t-Stat | p-Value |
|---|---|---|---|---|---|---|
| 1 | V__CN2.mgt | 93.12 | 35 | 98 | 5.26 | 0 |
| 2 | V__ALPHA_BF.gw | 0.01 | 0 | 1 | −1.2 | 0.23 |
| 3 | V__GW_DELAY.gw | 56.75 | 0 | 500 | 7.44 | 0 |
| 4 | V__GWQMN.gw | 1977.50 | 0 | 5000 | 12.71 | 0 |
| 5 | V__GW_REVAP.gw | 0.12 | 0.02 | 0.2 | 0.83 | 0.41 |
| 6 | V__ESCO.hru | 0.11 | 0 | 1 | 0.1 | 0.92 |
| 7 | V__CH_N2.rte | 0.22 | −0.01 | 0.3 | 0.05 | 0.96 |
| 8 | V__CH_K2.rte | 327.75 | −0.01 | 500 | −0.77 | 0.44 |
| 9 | R__SOL_AWC(.).sol | −0.77 | −1 | 1 | −0.22 | 0.82 |
| 10 | R__SOL_K(.).sol | 0.99 | −1 | 1 | −0.27 | 0.79 |
| 11 | V__SFTMP.bsn | 0.98 | −20 | 20 | −0.97 | 0.33 |
| 12 | V__SMTMP.bsn | 1.94 | −20 | 20 | 0.15 | 0.88 |
| 13 | V__TIMP.bsn | 0.48 | 0 | 1 | −0.89 | 0.37 |
| 14 | R__SOL_Z(.).sol | 0.06 | −0.5 | 0.5 | 0.06 | 0.95 |
| 15 | V__OV_N.hru | 15.11 | 0.01 | 30 | 2.37 | 0.02 |
| 16 | V__HRU_SLP.hru | 0.12 | 0 | 1 | 2.7 | 0.01 |
| 17 | V__CH_COV1.rte | 0.13 | 0.1 | 0.3 | −0.41 | 0.68 |
| 18 | V__CH_W2.rte | 90.95 | 0 | 100 | −1.16 | 0.24 |
| 19 | V__CH_D.rte | 12.53 | 0 | 30 | −1.26 | 0.21 |
| 20 | V__CANMX.hru | 49.75 | 0 | 100 | −0.32 | 0.75 |
| 21 | V__CH_ONCO.rte | 99.85 | 0 | 100 | −1.82 | 0.07 |
| 22 | V__CH_OPCO.rte | 96.25 | 0 | 100 | −0.5 | 0.62 |
| 23 | V__SHALLST_N.gw | 639.50 | 0 | 1000 | 0.66 | 0.51 |
| 24 | V__GWSOLP.gw | 183.50 | 0 | 1000 | −9.33 | 0 |
| 25 | V__ERORGN.hru | 3.70 | 0 | 5 | −1.96 | 0.05 |
| 26 | V__ERORGP.hru | 0.53 | 0 | 5 | 0.62 | 0.53 |
| 27 | V__NPERCO.bsn | 0.15 | 0 | 1 | −0.31 | 0.75 |
| 28 | R__PPERCO.bsn | 10.01 | 10 | 10.75 | 0.5 | 0.62 |
| 29 | V__SOL_ORGN(.).chm | 11.25 | 0 | 100 | −1.65 | 0.1 |
| 30 | V__SOL_ORGP(.).chm | 1.95 | 0 | 100 | −1.08 | 0.28 |
| In the Calibration Period | In the Validation Period | ||||||
|---|---|---|---|---|---|---|---|
| Outlet | Middle Reach | Outlet | Middle Reach | ||||
| Wet Season | Dry Season | Wet Season | Dry Season | Wet Season | Dry Season | Wet Season | Dry Season |
| 0.389 | 0.193 | 0.492 | 0.331 | 0.357 | 0.266 | 0.411 | 0.300 |
| TN | TP | |||
|---|---|---|---|---|
| Wet Seasons (t) | Dry Seasons (t) | Wet Seasons (t) | Dry Seasons (t) | |
| 2022 | 14.75 | 4.82 | 1.32 | 0.44 |
| 2023 | 13.97 | 5.24 | 1.37 | 0.46 |
Disclaimer/Publisher’s Note: The statements, opinions and data contained in all publications are solely those of the individual author(s) and contributor(s) and not of MDPI and/or the editor(s). MDPI and/or the editor(s) disclaim responsibility for any injury to people or property resulting from any ideas, methods, instructions or products referred to in the content. |
© 2025 by the authors. Licensee MDPI, Basel, Switzerland. This article is an open access article distributed under the terms and conditions of the Creative Commons Attribution (CC BY) license.
Share and Cite
Xu, B.; Yu, S.; Fang, Z.; Fang, R.; Huang, J.; Xue, P.; Xu, Q.; Dai, J. Assessing the Impacts of Land Use Patterns on Nitrogen and Phosphorus Exports in an Agricultural Watershed of the Lijiang River Basin. Sustainability 2026, 18, 232. https://doi.org/10.3390/su18010232
Xu B, Yu S, Fang Z, Fang R, Huang J, Xue P, Xu Q, Dai J. Assessing the Impacts of Land Use Patterns on Nitrogen and Phosphorus Exports in an Agricultural Watershed of the Lijiang River Basin. Sustainability. 2026; 18(1):232. https://doi.org/10.3390/su18010232
Chicago/Turabian StyleXu, Baoli, Shiwei Yu, Zhongjie Fang, Rongjie Fang, Jianhua Huang, Pengwei Xue, Qinxue Xu, and Junfeng Dai. 2026. "Assessing the Impacts of Land Use Patterns on Nitrogen and Phosphorus Exports in an Agricultural Watershed of the Lijiang River Basin" Sustainability 18, no. 1: 232. https://doi.org/10.3390/su18010232
APA StyleXu, B., Yu, S., Fang, Z., Fang, R., Huang, J., Xue, P., Xu, Q., & Dai, J. (2026). Assessing the Impacts of Land Use Patterns on Nitrogen and Phosphorus Exports in an Agricultural Watershed of the Lijiang River Basin. Sustainability, 18(1), 232. https://doi.org/10.3390/su18010232

