Analytic Hierarchy Process-Based Industrial Heritage Value Evaluation Method and Reuse Research in Shaanxi Province—A Case Study of Shaanxi Steel Factory
Abstract
1. Introduction
2. Literature Review
2.1. Identification of Industrial Heritage Values
2.2. Methods of Research on the Evaluation of Industrial Heritage
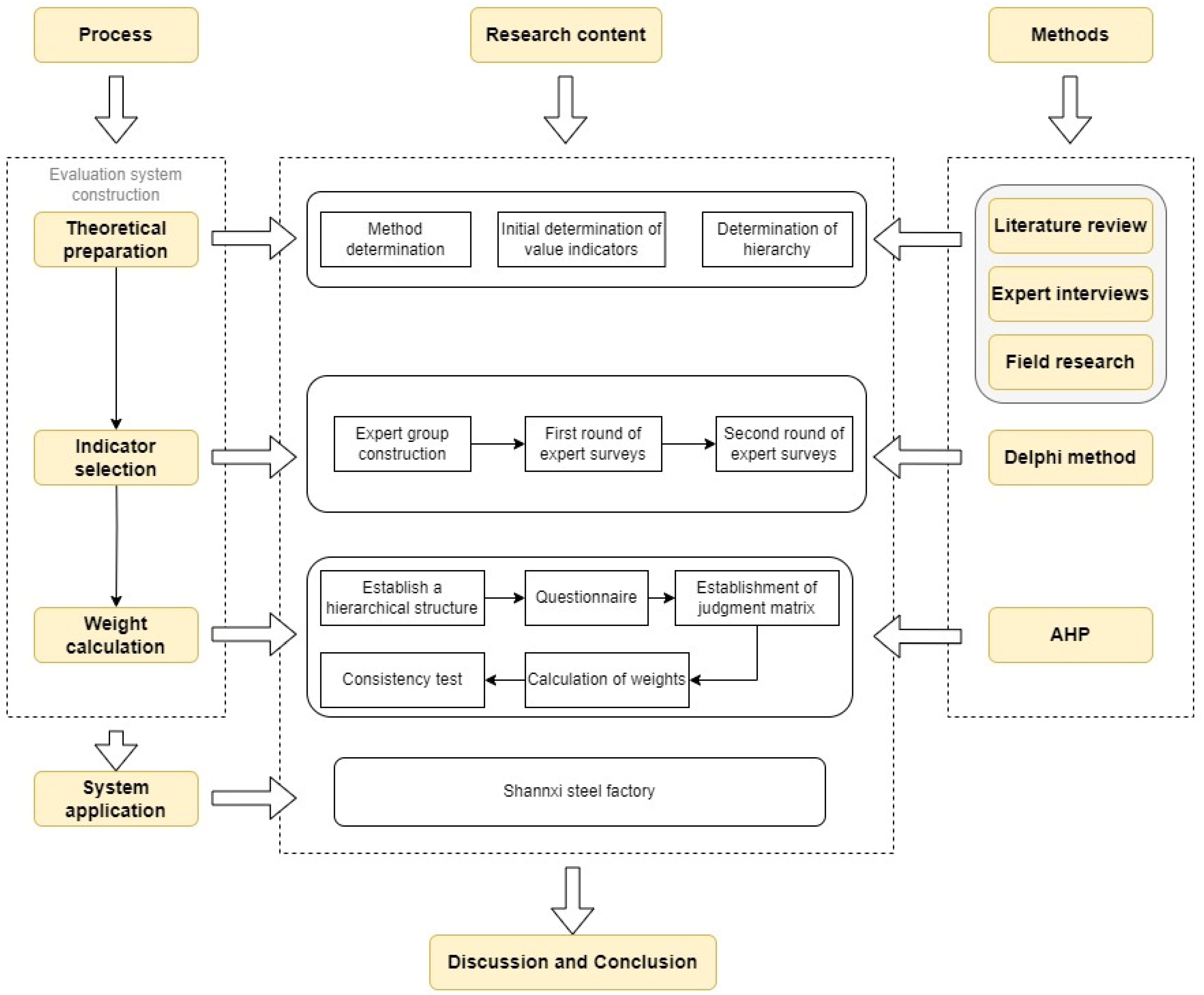
3. Methods
3.1. Theoretical Preparation—Literature Review, Field Research, and Expert Interviews
3.1.1. Construction of the Evaluation Hierarchy
3.1.2. Selection of Evaluation Indicators
3.2. Indicator Selection—Delphi Method
3.2.1. Expert Group Construction
3.2.2. The CR of Experts
3.2.3. Statistics on the CV
3.2.4. Delphi Consistency Test
3.3. Weight Calculation—Analytic Hierarchy Process
3.3.1. Building the Judgement Matrix
3.3.2. Calculation of the Weights
3.3.3. AHP Consistency Test
4. Results
4.1. Initial Factor Selection
4.1.1. Characteristics of Industrial Heritage in Shaanxi Province, China
4.1.2. Determination of Industrial Heritage Value Factors in Shaanxi Region
4.2. Delphi Method of Selecting Indicators
4.2.1. Calculation of the Expert Authoritative Coefficient (CR)
4.2.2. Consistency Test Statistics
4.3. Weight Result
Weight Calculation
4.4. Interpretation of Evaluation Indicators and Evaluation Criteria
5. Case Study—Applicative Demonstration of the Method
5.1. Study Area
5.2. Analysis of Shaanxi Steel Factory Value
5.2.1. Historical Value
5.2.2. Scientific and Technological Values
5.2.3. Cultural Values
5.2.4. Artistic Value
5.2.5. Location Values
5.2.6. Environmental Value
5.2.7. Group Value
5.2.8. Social Value
5.2.9. Emotional Value
5.3. Analysis of Results
5.3.1. Enhancing Environmental Value and Optimising Spatial Experience
5.3.2. Strengthening Social Interaction and Enhancing Cultural Identity
5.3.3. Creating an Industrial Atmosphere and Enhancing Artistic and Group Values
6. Discussion
6.1. Theoretical Preparation Stage
- 1.
- Drivers:
- 2.
- Barriers:
- 3.
- Achievements
6.2. Indicator Selection Stage
- 1.
- Drivers:
- 2.
- Barriers:
- 3.
- Achievements
6.3. Weight Calculation Stage
- 1.
- Drivers:
- 2.
- Barriers:
- 3.
- Achievements
6.4. System Application Stage
- 1.
- Drivers:
- 2.
- Barriers:
- 3.
- Achievements
7. Conclusions
Author Contributions
Funding
Institutional Review Board Statement
Informed Consent Statement
Data Availability Statement
Acknowledgments
Conflicts of Interest
Abbreviations
| AHP | Analytic Hierarchy Process |
| ANP | Analytical Network Process |
| BWM | Best–Worst Method |
| CVM | Conditional Value Method |
| DCE | The Discrete Choice Experiment |
| DEMATEL | Decision-Making Trial and Evaluation Laboratory) |
| FN-MABAC | Fuzzy Normalisation-based Multi-Attributive Border Approximation area Comparison |
| ICOMOS | The International Council on Monuments and Sites |
| MCDM | Multi-Criteria Decision-making Methods |
| RANCOM | Ranking Comparison |
| SITW | Stochastic Identification of Weights |
| TICCIH | The International Committee for the Conservation of Industrial Heritage |
| TOPSIS | Technique for Ordering Similarity to Ideal Solutions |
| UNESCO | The United Nations Educational, Scientific and Cultural Organisation |
Appendix A. Specific Calculation Process for Weights
| Evaluation Indicators | A | B | Wi |
|---|---|---|---|
| A | 1 | 3 | 0.7500 |
| B | 1/3 | 1 | 0.2500 |
| Evaluation Indicators | A1 | A2 | A3 | A4 | Wi |
|---|---|---|---|---|---|
| A1 | 1 | 2 | 2 | 2 | 0.3933 |
| A2 | 1/2 | 1 | 1/2 | 1/2 | 0.1390 |
| A3 | 1/2 | 2 | 1 | 1 | 0.2338 |
| A4 | 1/2 | 2 | 1 | 1 | 0.2338 |
| Evaluation Indicators | B1 | B2 | B3 | B4 | B5 | Wi |
|---|---|---|---|---|---|---|
| B1 | 1 | 2 | 2 | 2 | 2 | 0.3291 |
| B2 | 1/2 | 1 | 1 | 1/2 | 1/2 | 0.1247 |
| B3 | 1/2 | 1 | 1 | 1 | 1 | 0.1645 |
| B4 | 1/2 | 2 | 1 | 1 | 1/2 | 0.1645 |
| B5 | 1/2 | 2 | 1 | 2 | 1 | 0.2171 |
| Evaluation Indicators | A11 | A12 | A13 | A14 | A15 | A16 | Wi |
|---|---|---|---|---|---|---|---|
| A11 | 1 | 2 | 2 | 2 | 2 | 2 | 0.2803 |
| A12 | 1/2 | 1 | 1 | 1/2 | 2 | 2 | 0.1573 |
| A13 | 1/2 | 1 | 1 | 1/2 | 1/2 | 1/2 | 0.0991 |
| A14 | 1/2 | 2 | 2 | 1 | 2 | 1 | 0.1982 |
| A15 | 1/2 | 1/2 | 2 | 1/2 | 1 | 2 | 0.1402 |
| A16 | 1/2 | 1/2 | 2 | 1 | 1/2 | 1 | 0.1249 |
| Evaluation Indicators | A21 | A22 | A23 | Wi |
|---|---|---|---|---|
| A21 | 1 | 2 | 2 | 0.4934 |
| A22 | 1/2 | 1 | 1/2 | 0.1958 |
| A23 | 1/2 | 2 | 1 | 0.3108 |
| Evaluation Indicators | A31 | A32 | A33 | Wi |
|---|---|---|---|---|
| A31 | 1 | 2 | 2 | 0.4934 |
| A32 | 1/2 | 1 | 1/2 | 0.1958 |
| A33 | 1/2 | 2 | 1 | 0.3108 |
| Evaluation Indicators | A41 | A42 | A43 | Wi |
|---|---|---|---|---|
| A41 | 1 | 2 | 2 | 0.4934 |
| A42 | 1/2 | 1 | 1/2 | 0.1958 |
| A43 | 1/2 | 2 | 1 | 0.3108 |
| Evaluation Indicators | B11 | B12 | B13 | Wi |
|---|---|---|---|---|
| B11 | 1 | 2 | 2 | 0.4934 |
| B12 | 1/2 | 1 | 1/2 | 0.1958 |
| B13 | 1/2 | 2 | 1 | 0.3108 |
| Evaluation Indicators | B21 | B22 | Wi |
|---|---|---|---|
| B21 | 1 | 2 | 0.6667 |
| B22 | 1/2 | 1 | 0.3333 |
| Evaluation Indicators | B31 | B32 | B33 | Wi |
|---|---|---|---|---|
| B31 | 1 | 2 | 2 | 0.4934 |
| B32 | 1/2 | 1 | 1/2 | 0.1958 |
| B33 | 1/2 | 2 | 1 | 0.3108 |
| Evaluation Indicators | B41 | B42 | B43 | B44 | Wi |
|---|---|---|---|---|---|
| B41 | 1 | 2 | 2 | 2 | 0.3976 |
| B42 | 1/2 | 1 | 1 | 2 | 0.2364 |
| B43 | 1/2 | 1 | 1 | 1/2 | 0.1672 |
| B44 | 1/2 | 1/2 | 2 | 1 | 0.1988 |
| Evaluation Indicators | B51 | B52 | B53 | Wi |
|---|---|---|---|---|
| B51 | 1 | 2 | 2 | 0.4934 |
| B52 | 1/2 | 1 | 2 | 0.3108 |
| B53 | 1/2 | 1/2 | 1 | 0.1958 |
Appendix B. Evaluation Criteria
| The Factors Layer | The Detail Layer | Evaluation Criteria | Score |
|---|---|---|---|
| A1 Historical value | A11 The date of construction of the heritage | (a) before 1911 | 4 |
| (b) 1911–1948 | 3 | ||
| (c) 1949–1977 | 2 | ||
| (d) 1978–now | 1 | ||
| A12 Witness to the level of social development | (a) the beginning and transformation of the industrial age of an entire country | 4 | |
| (b) the industrial development of a particular province or region | 3 | ||
| (c) the innovative application of industrial technology in a particular field | 2 | ||
| (d) its own existence and decline | 1 | ||
| A13 Witness to important events | (a) the event or historical person witnessed has a worldwide impact | 4 | |
| (b) the event or historical person witnessed has a national impact | 3 | ||
| (c) the event or historical person witnessed has a provincial impact | 2 | ||
| (d) the event or historical person witnessed has a regional impact | 1 | ||
| A14 The addition and completion of historical documents | (a) independent confirmation of the authenticity of a documentary record | 4 | |
| (b) non-independent confirmation of the authenticity of a documentary record | 3 | ||
| (c) complementary to the documentary record | 2 | ||
| (d) related in some way to the documentary record | 1 | ||
| A15 Uniqueness | (a) one type in the province or wider area | 4 | |
| (b) less than three similar types within the province | 3 | ||
| (c) more than three similar types within a provincial area | 2 | ||
| (d) there are many similar types | 1 | ||
| A16 Completeness | (a) 81–100% complete | 4 | |
| (b) 51–80% complete | 3 | ||
| (c) 21–50% complete | 2 | ||
| (d) 0–20% complete | 1 | ||
| A2 Scientific and technological value | A21 Industrial buildings and equipment | (a) can express production technology from a variety of perspectives | 4 |
| (b) can express the main production technologies of the time | 3 | ||
| (c) can express basic functions | 2 | ||
| (d) incomplete and represent only a few basic functions | 1 | ||
| A22 Production processes | (a) can be fully reflected in the industrial equipment | 4 | |
| (b) relatively complete, with a few missing elements | 3 | ||
| (c) incomplete, but the core technical aspects can be reflected | 2 | ||
| (d) only a small part of the processes of the period can be reflected | 1 | ||
| A23 Technological representativeness | (a) shows the most advanced industrial technology at the provincial or national level at the time and which has since been widely used | 4 | |
| (b) shows a technology that was commonly used at the provincial level | 3 | ||
| (c) shows a technology that has been infrequently used but has been preserved | 2 | ||
| (d) very little or no industrial technology has been preserved | 1 | ||
| A3 Cultural value | A31 Positive energy value | (a) it reflects the great energy of the country and the nation | 4 points if 4 criteria are met |
| (b) it reflects the collective spirit of the regional culture | |||
| (c) it reflects the pioneering role of the representatives in the industry | |||
| (d) it reflects the spirit of struggle based solely on the function of industrial production | |||
| A32 Negative energy value | (a) negative energy involving national humiliation and insult to national dignity | 4 points if 4 criteria are met | |
| (b) negative energy involving regional transformation by oppression | |||
| (c) the fact of being oppressed by technological backwardness | |||
| (d) the fact of an inequality involving former technical cooperation | |||
| A33 Neutral energy value | (a) its value has a widespread impact on the industry | 4 | |
| (b) its value has a profound impact on a professional system | 3 | ||
| (c) its value has a significant impact on a group of people | 2 | ||
| (d) its value affects some of the people involved | 1 | ||
| A4 Artistic value | A41 Aesthetic landscape value | (a) industrial heritage as a whole has outstanding aesthetic value | 4 |
| (b) some elements of industrial heritage have outstanding aesthetic value | 3 | ||
| (c) a few parts of industrial heritage have aesthetic value | 2 | ||
| (d) low aesthetic value | 1 | ||
| A42 The value of the artwork | (a) more than ten artworks | 4 | |
| (b) more than five and less than ten artworks | 3 | ||
| (c) more than one and less than five dependent artworks | 2 | ||
| (d) one artwork | 1 | ||
| A43 The level of artistic style expression | (a) the artistic style is obvious and well expressed in detail | 4 | |
| (b) the artistic style is clear and slightly simplified, highlighting the main elements | 3 | ||
| (c) it partially reflects a certain artistic style, highlighting some of the key points | 2 | ||
| (d) it is an elemental embodiment of a certain artistic style | 1 | ||
| B1 Location value | B11 Distance from the city centre | (a) it is within the central city | 4 |
| (b) the distance to the central city is within 10 km | 3 | ||
| (c) the distance to the central city is between 10 km and 50 km | 2 | ||
| (d) the distance to the central city is above 50 km | 1 | ||
| B12 Transport situation to the city centre | (a) easy transport links, accessible by three or more modes of transport, with rail links | 4 | |
| (b) relatively easy transport links in the vicinity, accessible by two modes of transport | 3 | ||
| (c) smooth and easily accessible roads in the vicinity | 2 | ||
| (d) accessible but not convenient, with road links in the vicinity in need of renovation | 1 | ||
| B13 The number of central cities or tourist areas in the wider regional context | (a) four or more central cities or tourist attractions within a 100 km radius of the industrial heritage | 4 | |
| (b) three central cities or tourist attractions within a 100 km radius of the industrial heritage | 3 | ||
| (c) two central cities or tourist attractions within a 100 km radius of the industrial heritage | 2 | ||
| (d) one central city or tourist attraction within a 200 km radius of the industrial heritage | 1 | ||
| B2 Environmental value | B21 The impact of the original production function of industrial heritage on the environment | (a) not polluted during the industrial period | 4 |
| (b) slightly polluted during the industrial period, but the pollution was no longer present during the value assessment period | 3 | ||
| (c) heavily polluted during the industrial period, but the pollution was largely non-existent during the value assessment period | 2 | ||
| (d) still suffered pollution during the value evaluation period and required investment in remediation | 1 | ||
| B22 The environmental scope of the industrial heritage | (a) few site constraints and the potential for improvement is high | 4 | |
| (b) one or several areas are not appropriate for improvement or have some restrictions | 3 | ||
| (c) the surrounding area is an old multi-storey residential area or shantytown (generally over twenty years) | 2 | ||
| (d) the surrounding site is a new high-rise multi-storey area or a large public building area, resulting in congestion around the industrial heritage site | 1 | ||
| B3 Group value | B31 The scale of the group | (a) a scale level of five or more | 4 |
| (b) a scale level of four | 3 | ||
| (c) a scale level of three | 2 | ||
| (d) a scale level of two | 1 | ||
| B32 Relationship of the group | (a) they have formed industrial production chains | 4 | |
| (b) they were once part of the same enterprise or factory under a large enterprise or institution | 3 | ||
| (c) belong to a large industrial category | 2 | ||
| (d) low relationship | 1 | ||
| B33 The potential for wide-scale groups of industrial heritage | (a) three or more industrial heritage sites; easy access to each other; strong possibility | 4 | |
| (b) three or more industrial heritage sites with access to each other requiring capital investment; a high possibility | 3 | ||
| (c) there are two industrial heritage sites with industrial links to each other, a certain possibility | 2 | ||
| (d) industrial heritage sites with weak industrial links and transport links to each other, a low possibility | 1 | ||
| B4 Social value | B41 The ability to solve re-employment | (a) over a hundred people to be employed | 4 |
| (b) fifty to a hundred people to be employed | 3 | ||
| (c) twenty to fifty people to be employed | 2 | ||
| (d) less than twenty people to be employed | 1 | ||
| B42 Educational function | (a) rich in scientific knowledge and display methods, with more than five experiential projects available | 4 | |
| (b) rich in scientific knowledge and display methods, with three to four experiential projects available | 3 | ||
| (c) rich in scientific and popular knowledge and presentation, with one or two experiential programmes | 2 | ||
| (d) limited in scientific and popular knowledge and presentation, with no experiential programmes | 1 | ||
| B43 The potential to provide a place of leisure for the public | (a) the public space available has the conditions of a heritage park | 4 | |
| (b) the public space available is similar to a street park regulation | 3 | ||
| (c) the public space available can meet the basic requirements of viewing and visitor rest around the industrial heritage landscape | 2 | ||
| (d) the places available are limited, but better than before the reuse | 1 | ||
| B44 Enhancing the image or symbolism of the city | (a) the industrial heritage landscape after reuse has a prominent image and far-reaching meaning, and is the first business card of the city | 4 | |
| (b) the industrial heritage landscape after reuse has a prominent symbolic meaning and is one of the image cards of the city | 3 | ||
| (c) the industrial heritage landscape after reuse has a beautiful image and can effectively improve the cultural appearance of the city and the streetscape | 2 | ||
| (d) the industrial heritage landscape after reuse has a significantly improved image compared before | 1 | ||
| B5 Emotional value | B51 Number of people who have an emotional connection to industrial heritage | (a) the number is over 10,000 | 4 |
| (b) the number of people is between two thousand and ten thousand | 3 | ||
| (c) the number of people is between two hundred and one thousand | 2 | ||
| (d) the number of people is under two hundred | 1 | ||
| B52 The age range of the people who have an emotional connection to industrial heritage | (a) the age range includes the five categories above | 4 | |
| (b) the age range includes the three to four categories above | 3 | ||
| (c) the age range includes the two categories above | 2 | ||
| (d) the age range includes the one category above | 1 | ||
| B53 Structural characteristics of the careers of people with emotional value | (a) people from nearly all careers | 4 | |
| (b) people from the majority of careers around the industrial heritage | 3 | ||
| (c) people’s jobs related to the industrial heritage | 2 | ||
| (d) few people | 1 |
References
- Douet, J. Industrial Heritage Re-Tooled: The TICCIH Guide to Industrial Heritage Conservation, 1st ed.; Douet, J., Ed.; Routledge: New York, NY, USA, 2016. [Google Scholar]
- Dong, M.; Jin, G. Analysis on the Protection and Reuse of Urban Industrial Architecture Heritage. IOP Conf. Ser. Earth Environ. Sci. 2021, 787, 012175. [Google Scholar] [CrossRef]
- Liu, F.; Qiang, W.; Yang, Y.; Song, Z. Evaluation of Silk Industrial Heritage Value Based on IAHP, D-S Theory and Mixed Decision Model: The Case of Hangzhou-Jiaxing-Huzhou in China. J. Asian Archit. Build. Eng. 2024, 23, 1–23. [Google Scholar] [CrossRef]
- Nic Craith, M. UNESCO, Cultural Heritage, and Outstanding Universal Value: Value-Based Analyses of the World Heritage and Intangible Cultural Heritage Conventions by Sophia Labadi Lanham: AltaMira, 2013. 204 Pp. Am. Anthropol. 2015, 117, 844–845. [Google Scholar] [CrossRef]
- Zhao, Q.; Liu, F.; Qiao, W. Evaluating Industrial Heritage Value Using Cloud Theory and Dempster–Shafer Theory. J. Cult. Herit. 2024, 68, 364–374. [Google Scholar] [CrossRef]
- Landorf, C. A Framework for Sustainable Heritage Management: A Study of UK Industrial Heritage Sites. Int. J. Herit. Stud. 2009, 15, 494–510. [Google Scholar] [CrossRef]
- Mo, C.; Wang, L.; Rao, F. Typology, Preservation, and Regeneration of the Post-1949 Industrial Heritage in China: A Case Study of Shanghai. Land 2022, 11, 1527. [Google Scholar] [CrossRef]
- Niu, S.; Lau, S.S.Y.; Shen, Z.; Lau, S.S.Y. Sustainability Issues in the Industrial Heritage Adaptive Reuse: Rethinking Culture-Led Urban Regeneration through Chinese Case Studies. J. Hous. Built Environ. 2018, 33, 501–518. [Google Scholar] [CrossRef]
- Liu, F.; Zhao, Q.; Yang, Y. An Approach to Assess the Value of Industrial Heritage Based on Dempster–Shafer Theory. J. Cult. Herit. 2018, 32, 210–220. [Google Scholar] [CrossRef]
- Cano-Sanchiz, J.M.; Wang, D. The Landscapes, Cultures and Heritage Values of Abandoned Mining Sites. Landsc. Archit. 2022, 29, 67–76. [Google Scholar] [CrossRef]
- Xie, P.F. A Life Cycle Model of Industrial Heritage Development. Ann. Tour. Res. 2015, 55, 141–154. [Google Scholar] [CrossRef]
- Yang, X.; Xu, H.; Wall, G. Creative Destruction: The Commodification of Industrial Heritage in Nanfeng Kiln District, China. Tour. Geogr. 2019, 21, 54–77. [Google Scholar] [CrossRef]
- Avrami, E.; Macdonald, S.; Mason, R.; Myers, D. Values in Heritage Management: Emerging Approaches and Research Directions; Getty Publications—Series; J. Paul Getty Trust: Los Angeles, CA, USA, 2019; ISBN 978-1-60606-618-8. [Google Scholar]
- Alfrey, J.; Putnam, T. The Industrial Heritage: Managing Resources and Uses, 1st ed.; Routledge: London, UK, 2003; ISBN 978-0-203-39291-1. [Google Scholar]
- Labadi, S.; Logan, W. Approaches to Urban Heritage, Development and Sustainability. In Urban Heritage, Development and Sustainability; Routledge: London, UK, 2015; ISBN 978-1-315-72801-8. [Google Scholar]
- Sun, Q.C. On the Protection and Utilization of China’s Cultural Heritage in the Digital Age—An Exemplification of Shaanxi Province. J. Ankang Coll. 2015, 27, 87–92. [Google Scholar] [CrossRef]
- Feng, R.; Ma, T. Research on the Protection of Modern and Contemporary Urban Industrial Architecture Heritage in Shanxi. In Proceedings of the 3rd International Conference on Architecture: Heritage, Traditions and Innovations (AHTI 2021), Moscow, Russia, 9–10 March 2021; Atlantis Press: Dordrecht, The Netherlands, 2021; pp. 214–223. [Google Scholar]
- Liu, Y.; Li, H.; Li, W.; Li, Q.; Hu, X. Value Assessment for the Restoration of Industrial Relics Based on Analytic Hierarchy Process: A Case Study of Shaanxi Steel Factory in Xi’an, China. Environ. Sci. Pollut. Res. Int. 2021, 28, 69129–69148. [Google Scholar] [CrossRef]
- Mushtaha, E.; Shamsuzzaman, M.; Abdouli, S.A.; Hamdan, S.; Soares, T.G. Application of the Analytic Hierarchy Process to Developing Sustainability Criteria and Assessing Heritage and Modern Buildings in the UAE. Archit. Eng. Des. Manag. 2020, 16, 329–355. [Google Scholar] [CrossRef]
- Ribera, F.; Nesticò, A.; Cucco, P.; Maselli, G. A Multicriteria Approach to Identify the Highest and Best Use for Historical Buildings. J. Cult. Herit. 2020, 41, 166–177. [Google Scholar] [CrossRef]
- Morano, P.; Locurcio, M.; Tajani, F. Cultural Heritage Valorization: An Application of AHP for the Choice of the Highest and Best Use. Procedia-Soc. Behav. Sci. 2016, 223, 952–959. [Google Scholar] [CrossRef]
- Liu, F.L.; Chu, D.Z. The Based-Value Assessing System and Methodology on the Industrial Heritages During Period of Sanxian Construction In Chongqing. Ind. Archit. 2011, 41, 54–59. [Google Scholar] [CrossRef]
- Liu, B.Y.; Li, K. Formation of Industrial Heritage and Method of Value Evaluation. ArchiCreation 2006, 41, 24–30. [Google Scholar] [CrossRef]
- Iamandi, C. The Charters of Athens of 1931 and 1933: Coincidence, Controversy and Convergence. Conserv. Manag. Archaeol. Sites 1997, 2, 17–28. [Google Scholar] [CrossRef]
- Jokilehto, J. The Context of the Venice Charter (1964). Conserv. Manag. Archaeol. Sites 1998, 2, 229–233. [Google Scholar] [CrossRef]
- Handzic, L.K.; Dimitrijevic, B. Criteria for Evaluation of Modern Architecture in Bosnia and Herzegovina to Support Its Preservation. Archnet-IJAR Int. J. Archit. Res. 2024; ahead-of-print. [Google Scholar] [CrossRef]
- Gruber, S. Convention Concerning the Protection of the World Cultural and Natural Heritage, 1972. In Proceedings of the UNESCO General Conference, 17th Session, Paris, France, 17 October–21 November 1972; UNESCO: Paris, France, 1972; pp. 60–66. [Google Scholar]
- Australia ICOMOS. The Burra Charter: The Australia ICOMOS Charter for the Conservation of Places of Cultural Significance (1979). Available online: https://australia.icomos.org/wp-content/uploads/Burra-Charter_1979.pdf (accessed on 23 February 2025).
- Falser, M.S. From Venice 1964 to Nara 1994-Changing Concepts of Authenticity? In Proceedings of the Conservation and Preservation: Interactions Between Theory and Practice: In Memoriam Alois Riegl (1858–1905): Proceedings of the International Conference of the ICOMOS International Scientific Committee for the Theory and the Philosophy of Conservation and Restoration, Vienna, Austria, 23–27 April 2008; Polistampa, 2010; pp. 1000–1018. [Google Scholar]
- Casanelles, E. TICCIH’s Charter for Industrial Heritage. In Industrial Heritage Re-Tooled; Routledge: London, UK, 2016; pp. 228–234. [Google Scholar]
- Ji, H. The Evolution of International Protection Notion of Industrial Heritage after Nizhny Tagil Charter: A Case Study of the Dublin Principles and Taipei Declaration on Asian Industrial Heritage. New Archit. 2017, 5, 74–77. [Google Scholar]
- The Nizhny Tagil Charter for the Industrial Heritage/July, 2003. Available online: https://ticcih.org/about/charter/ (accessed on 23 February 2025).
- Xi’an Declaration on the Conservation of the Setting of Heritage Structures, Sites and Areas. Available online: https://web.archive.org/web/20240401/https://www.icomos.org/images/DOCUMENTS/Charters/xian-declaration.pdf (accessed on 28 January 2025).
- Wuxi Proposal–Focusing on Industrial Heritage Conservation in a Period of High Economic Development. 2006. Archicreation: Wuxi, China. 2006, 199–200. Available online: http://en.wuxi.gov.cn/2023-03/06/c_866203.htm (accessed on 23 February 2025).
- Préambule, P. Joint ICOMOS–TICCIH Principles for the Conservation of Industrial Heritage Sites, Structures, Areas and Landscapes; ICOMOS General Assembly: Charenton-le-Pont, France, 2011. [Google Scholar]
- Taipei Declaration for Asian Industrial Heritage—TICCIH. Available online: Https://Ticcih.Org/about/Charter/Taipei-Declaration-for-Asian-Industrial-Heritage/ (accessed on 28 January 2025).
- Loures, L. Industrial Heritage: The Past in the Future of the City. WSEAS Trans. Environ. Dev. 2008, 4, 687–696. [Google Scholar]
- Liang, W.; Ahmad, Y.; Mohidin, H.H.B. The Development of the Concept of Architectural Heritage Conservation and Its Inspiration. Built Herit. 2023, 7, 21. [Google Scholar] [CrossRef]
- Ireland, T.; Brown, S.; Schofield, J. Introduction: (In)Significance—Values and Valuing in Heritage. Int. J. Herit. Stud. 2020, 26, 823–825. [Google Scholar] [CrossRef]
- Duval, M.; Smith, B.; Hœrlé, S.; Bovet, L.; Khumalo, N.; Bhengu, L. Towards a Holistic Approach to Heritage Values: A Multidisciplinary and Cosmopolitan Approach. Int. J. Herit. Stud. 2019, 25, 1279–1301. [Google Scholar] [CrossRef]
- Nocca, F.; Bosone, M.; Orabona, M. Multicriteria Evaluation Framework for Industrial Heritage Adaptive Reuse: The Role of the ‘Intrinsic Value’. Land 2024, 13, 1266. [Google Scholar] [CrossRef]
- Fredheim, L.H.; Khalaf, M. The Significance of Values: Heritage Value Typologies Re-Examined. Int. J. Herit. Stud. 2016, 22, 466–481. [Google Scholar] [CrossRef]
- Lian, W. Classification and Evaluation Methods of Modern Urban Industrial Heritage Landscape: A Case Study of Shaanxi Province, China. Ph.D Thesis, University of Strathclyde, Scotland, UK, 2024. [Google Scholar]
- Jones, S. Wrestling with the Social Value of Heritage: Problems, Dilemmas and Opportunities. J. Community Archaeol. Herit. 2017, 4, 21–37. [Google Scholar] [CrossRef]
- Birkeland, I. Making Sense of the Future: Valuing Industrial Heritage in the Anthropocene. Future Anterior 2017, 14, 61–72. [Google Scholar] [CrossRef]
- Dawson, M. Values in Heritage Management. Emerging Approaches and Research Directions: By Erica Avrami, Susan MacDonald, Randall Mason, David Myers, Los Angeles, Getty Conservation Institute, 2019. Hist. Environ. Policy Pract. 2021, 12, 259–261. [Google Scholar] [CrossRef]
- Mundo-Hernández, J.; Valerdi-Nochebuena, M.C.; Sosa-Oliver, J. Post-Occupancy Evaluation of a Restored Industrial Building: A Contemporary Art and Design Gallery in Mexico. Front. Archit. Res. 2015, 4, 330–340. [Google Scholar] [CrossRef]
- Wang, Y.-W.; Wang, X. Industrial Heritage Valorisation and Creative Industry Proliferation in Shanghai’s Urban Regeneration. Built Herit. 2018, 2, 76–92. [Google Scholar] [CrossRef]
- Zhang, J.; Cenci, J.; Becue, V.; Koutra, S.; Ioakimidis, C.S. Recent Evolution of Research on Industrial Heritage in Western Europe and China Based on Bibliometric Analysis. Sustainability 2020, 12, 5348. [Google Scholar] [CrossRef]
- Ayers, B.; Parangoni, I. Industrial Heritage in Albania: An Assessment. Ind. Archaeol. Rev. 2015, 37, 111–122. [Google Scholar] [CrossRef]
- Chen, X.; Jiang, L.; Cheng, B.; Zhang, Y.; Shi, X.L.; Zheng, Y.D.; Fu, Y. Evaluating Urban Industrial Heritage Value Using Industrial Heritage Matrix Analytic Hierarchy Process Models. Int. Rev. Spat. Plan. Sustain. Dev. 2024, 12, 99–118. [Google Scholar] [CrossRef]
- Davies, P. What Makes Industrial Sites Heritage Significant and How Can They Be Managed to Retain Their Heritage Value in an Operating System? The Heritage of Hydro Tasmania–a Case Study. Aust. J. Multi-Discip. Eng. 2008, 6, 21–26. [Google Scholar] [CrossRef]
- Stovel, H. Notes on authenticity. ICOMOS Sci. J. 1994, 3, 63–68. [Google Scholar]
- Wang, S.; Jiang, Y.; Xu, Y.; Zhang, L.; Li, X.; Zhu, L. Sustainability of Historical Heritage: The Conservation of the Xi’an City Wall. Sustainability 2019, 11, 740. [Google Scholar] [CrossRef]
- Zhao, Y.; Jin, K.; Zhang, D.; Wang, L.; Li, J.; Dai, T. Transforming Urban Landscapes: Reuse of Heritage Sites through Multi-Value Interpretations in Xi’an, China. Land 2024, 13, 948. [Google Scholar] [CrossRef]
- Qi, X. Evaluation and Analysis of Shenyang Urban Road Plant Landscape Based on AHP. Liaoning Agric. Sci. 2018, 2018, 29–34. [Google Scholar] [CrossRef]
- Zhang, N.; Li, L.; Ma, Y.; Dai, J. Study on the Attractiveness Enhancement of Industrial Cultural Heritage Based on Visitors’ Perceived Value. In Proceedings of the 2024 10th International Conference on Humanities and Social Science Research (ICHSSR 2024), Toronto, Canada, 25–27 July 2025; Atlantis Press: Dordrecht, The Netherlands, 2024; pp. 1280–1287. [Google Scholar]
- Fouseki, K.; Nicolau, M. Urban Heritage Dynamics in ‘Heritage-Led Regeneration’: Towards a Sustainable Lifestyles Approach. Hist. Environ. Policy Pract. 2018, 9, 229–248. [Google Scholar] [CrossRef]
- Wind, Y.; Saaty, T.L. Marketing Applications of the Analytic Hierarchy Process. Manag. Sci. 1980, 26, 641–658. [Google Scholar] [CrossRef]
- Saaty, T. LThe Analytic Hierarchy Process: A New Approach to Deal with Fuzziness in Architecture. Archit. Sci. Rev. 1982, 25, 64–69. [Google Scholar] [CrossRef]
- Munier, N.; Hontoria, E. Shortcomings of the AHP Method. In Uses and Limitations of the Analytic Hierarchy Process (AHP) Method: A Non-Mathematical Rational Analysis; Munier, N., Hontoria, E., Eds.; Springer: Cham, Switzerland, 2021; pp. 41–90. [Google Scholar] [CrossRef]
- McAllister, M.; Kirkwood, G. Using Bayesian Decision Analysis to Help Achieve a Precautionary Approach for Managing Developing Fisheries. Can. J. Fish. Aquat. Sci. 1998, 55, 2642–2661. [Google Scholar] [CrossRef]
- Hsu, C.-C.; Sandford, B.A. The Delphi Technique: Making Sense of Consensus. Pract. Assess. Res. Eval. 2007, 12, 1–8. [Google Scholar] [CrossRef]
- Khan, M.R.; Alam, M.J.; Tabassum, N.; Khan, N.A. A Systematic Review of the Delphi–AHP Method in Analyzing Challenges to Public-Sector Project Procurement and the Supply Chain: A Developing Country’s Perspective. Sustainability 2022, 14, 14215. [Google Scholar] [CrossRef]
- Saaty, T.L. There Is No Mathematical Validity for Using Fuzzy Number Crunching in the Analytic Hierarchy Process. J. Syst. Sci. Syst. Eng. 2006, 15, 457–464. [Google Scholar] [CrossRef]
- Nadkarni, R.R.; Puthuvayi, B. A Comprehensive Literature Review of Multi-Criteria Decision Making Methods in Heritage Buildings. J. Build. Eng. 2020, 32, 101814. [Google Scholar] [CrossRef]
- Milošević, M.R.; Milošević, D.M.; Stanojević, A.D.; Stević, D.M.; Simjanović, D.J. Fuzzy and Interval AHP Approaches in Sustainable Management for the Architectural Heritage in Smart Cities. Mathematics 2021, 9, 304. [Google Scholar] [CrossRef]
- Liu, F.; Peng, Y.; Zhang, W.; Pedrycz, W. On Consistency in AHP and Fuzzy AHP. J. Syst. Sci. Inf. 2017, 5, 128–147. [Google Scholar] [CrossRef]
- Rezaei, J. Best-Worst Multi-Criteria Decision-Making Method. Omega 2015, 53, 49–57. [Google Scholar] [CrossRef]
- Khan, S.A.; Kusi-Sarpong, S.; Naim, I.; Ahmadi, H.B.; Oyedijo, A. A Best-Worst-Method-Based Performance Evaluation Framework for Manufacturing Industry. Kybernetes 2022, 51, 2938–2963. [Google Scholar] [CrossRef]
- Khan, S.A.; Ojiako, U.; Marshall, A.; Dalalah, D.; Ceylan, S.; Ali Shabani, N.N.; Al Sharqawi, S.I. The Critical Risk Factors That Influence Production-Oriented Projects in the United Arab Emirates: A ‘Best-Worst Method’(BWM) Analysis. Eng. Manag. J. 2023, 35, 144–160. [Google Scholar] [CrossRef]
- Shekhovtsov, A. Evaluating the Performance of Subjective Weighting Methods for Multi-Criteria Decision-Making Using a Novel Weights Similarity Coefficient. Procedia Comput. Sci. 2023, 225, 4785–4794. [Google Scholar] [CrossRef]
- Więckowski, J.; Kizielewicz, B.; Shekhovtsov, A.; Sałabun, W. RANCOM: A Novel Approach to Identifying Criteria Relevance Based on Inaccuracy Expert Judgments. Eng. Appl. Artif. Intell. 2023, 122, 106114. [Google Scholar] [CrossRef]
- Kizielewicz, B.; Sałabun, W. SITW Method: A New Approach to Re-Identifying Multi-Criteria Weights in Complex Decision Analysis. Spectr. Mech. Eng. Oper. Res. 2024, 1, 215–226. [Google Scholar] [CrossRef]
- Kizielewicz, B.; Wiȩckowski, J.; Paradowski, B.; Shekhovtsov, A.; Wątróbski, J.; Sałabun, W. Stochastic Approaches for Criteria Weight Identification in Multi-Criteria Decision Analysis. In Proceedings of the Asian Conference on Intelligent Information and Database Systems, Ras Al Khaimah, United Arab Emirates, 15–18 April 2024; Springer: Berlin/Heidelberg, Germany, 2024; pp. 40–51. [Google Scholar]
- Kizielewicz, B.; Więckowski, J.; Sałabun, W. Fuzzy Normalization-Based Multi-Attributive Border Approximation Area Comparison. Eng. Appl. Artif. Intell. 2025, 141, 109736. [Google Scholar] [CrossRef]
- Saaty, T.L. Principles of the Analytic Hierarchy Process. In Expert Judgment and Expert Systems; Springer: Berlin/Heidelberg, Germany, 1987; pp. 27–73. [Google Scholar]
- Veldpaus, L.; Pendlebury, J. Heritage as a Vehicle for Development: The Case of Bigg Market, Newcastle upon Tyne. Plan. Pract. Res. 2023, 38, 376–390. [Google Scholar] [CrossRef]
- Guzman, P. Assessing the Sustainable Development of the Historic Urban Landscape through Local Indicators. Lessons from a Mexican World Heritage City. J. Cult. Herit. 2020, 46, 320–327. [Google Scholar] [CrossRef]
- Adlercreutz, T. Craig Forrest, International Law and the Protection of Cultural Heritage, Routledge, 2010. Pp. 480. ISBN 978-0415467810, $135.00. Int. J. Cult. Prop. 2011, 18, 397–403. [Google Scholar] [CrossRef]
- Langston, C.; Wong, F.K.; Hui, E.C.; Shen, L.-Y. Strategic Assessment of Building Adaptive Reuse Opportunities in Hong Kong. Build. Environ. 2008, 43, 1709–1718. [Google Scholar] [CrossRef]
- Dalkey, N.; Helmer, O. An Experimental Application of the Delphi Method to the Use of Experts. Manag. Sci. 1963, 9, 458–467. [Google Scholar] [CrossRef]
- Zhang, L.; Guo, X.; Yang, S.; Liu, S.; Li, H.; Chen, G.; Gao, H.; Zhang, H.; Tong, L. Application of the Delphi Method in the Construction of an Evaluating and Grading Scale for Evidence of Disease Prevention and Treatment in Ancient Books of Traditional Chinese Medicine. Evid.-Based Complement. Altern. Med. ECAM 2022, 2022, 3674663. [Google Scholar] [CrossRef]
- Keeney, S.; Hasson, F.; McKenna, H.P. A Critical Review of the Delphi Technique as a Research Methodology for Nursing. Int. J. Nurs. Stud. 2001, 38, 195–200. [Google Scholar] [CrossRef] [PubMed]
- Giannarou, L.; Zervas, E. Using Delphi Technique to Build Consensus in Practice. Int. J. Bus. Sci. Appl. Manag. 2014, 9, 65–82. [Google Scholar] [CrossRef]
- Okoli, C.; Pawlowski, S.D. The Delphi Method as a Research Tool: An Example, Design Considerations and Applications. Inf. Manag. 2004, 42, 15–29. [Google Scholar] [CrossRef]
- Stuart, A. Spearman-like Computation of Kendall’s Tau. Br. J. Math. Stat. Psychol. 1977, 30, 104–112. [Google Scholar] [CrossRef]
- Likert, R.A. A Technique for the Measurement of Attitudes; Archives of Psychology, Monograph No. 140; Columbia University: New York, NY, USA, 1932; pp. 1–55. [Google Scholar]
- Rowe, G.; Wright, G. The Delphi Technique as a Forecasting Tool: Issues and Analysis. Int. J. Forecast. 1999, 15, 353–375. [Google Scholar] [CrossRef]
- Landeta, J. Current Validity of the Delphi Method in Social Sciences. Technol. Forecast. Soc. Chang. 2006, 73, 467–482. [Google Scholar] [CrossRef]
- Kendall, M.G.; Smith, B.B. The Problem of m Rankings. Ann. Math. Stat. 1939, 10, 275–287. [Google Scholar] [CrossRef]
- Kendall, M.G. Rank Correlation Methods; Charles Griffin & Company Ltd.: London, UK, 1948; pp. 95–117. [Google Scholar]
- Saaty, T.L. How to Make a Decision: The Analytic Hierarchy Process. Eur. J. Oper. Res. 1990, 48, 9–26. [Google Scholar] [CrossRef]
- Saaty, T.L. Decision Making with the Analytic Hierarchy Process. Int. J. Serv. Sci. 2008, 1, 83–98. [Google Scholar] [CrossRef]
- Xiao, Y.; Ren, Y.Y.; Liu, S.H. Research on Heritage Values of Industrial Buildings of Xi’an in the First Five-Year Plan Period (1953–1957). Appl. Mech. Mater. 2014, 638–640, 2245–2248. [Google Scholar] [CrossRef]
- Liu, B.Y.; Li, K. Review of Three Important Historical Periods of Chinese Industrial Development. Beijing Plan. Constr. 2011, 2011, 8–12. [Google Scholar] [CrossRef]
- Liu, Z. Research on the Record of Industrial Building Heritage Information in the Early Days of Xi’an in the Perspective of Modern Heritage—Taking Shanxi Steel Plant as an Example. Archit. Cult. 2019, 2, 209–210. [Google Scholar] [CrossRef]
- Tian, X. A Analysis of Development of Industry in Shanxi Province in the Resistance War. Res. Anti-Jpn. War 2002, 45, 164. [Google Scholar] [CrossRef]
- Zhu, X.; Wu, Y.; Liu, H. Building Codes in the Soviet Union and Technological Transfer of the 156 Soviet-Aided Projects A Case Study of Wang Shi Wa Coal Mine in Tongchuan. J. Archit. 2016, 07, 87–92. [Google Scholar] [CrossRef]
- Vermeer, E.B. Shaanxi: Building a Future on State Support. China Q. 2004, 178, 400–425. [Google Scholar] [CrossRef]
- Fan, T.; Xue, D.Q. Sustainable Development of Cultural Industry in Shaanxi Province of Northwest China: A SWOT and AHP Analysis. Sustainability 2018, 10, 2830. [Google Scholar] [CrossRef]
- Liu, B.Y. An Overview of the Development of Industrial Building Heritage Conservation. Archit. J. 2012, 2012, 12–17. [Google Scholar] [CrossRef]
- Saaty, T.L.; Vargas, L.G. Uncertainty and Rank Order in the Analytic Hierarchy Process. Eur. J. Oper. Res. 1987, 32, 107–117. [Google Scholar] [CrossRef]
- Tian, Y. Study on the Conservation and Sustainable Utilization of Industrial Heritage in Wuhan. Chin. Landsc. Archit. 2013, 2013, 90–95. [Google Scholar]
- Jin, Y.B.; Wang, J.M.; Jia, M.T.; Ling, Y.F. A Study on the Renovation Mode of Industrial Building Heritage in the Old City: An Interview with Quan Jianbiao, the President of Old Steelworks Design and Creation Industrial Park in Xi’an. New Archit. 2016, 2016, 35–41. [Google Scholar] [CrossRef]
- Lv, J.; Yang, H.; Zhang, X.; Wang, Y.; Zhang, H.; Zhao, Y. Spatial and Temporal Distribution Characteristics and Genealogical Framework of Shaanxi’s Industrial Heritage. Buildings 2024, 14, 2527. [Google Scholar] [CrossRef]
- Kizielewicz, B.; Sałabun, W. A Robust Framework for Renewable Energy Policy Evaluation Using MCDA and Compromise Ranking with Stochastic Weight Identification. J. Intell. Manag. Decis. 2024, 3, 213–223. [Google Scholar] [CrossRef]
- Bouzon, M.; Govindan, K.; Rodriguez, C.M.T.; Campos, L.M.S. Identification and Analysis of Reverse Logistics Barriers Using Fuzzy Delphi Method and AHP. Resour. Conserv. Recycl. 2016, 108, 182–197. [Google Scholar] [CrossRef]







| Method | Advantages | Limitations | Typical Applications |
|---|---|---|---|
| AHP | Simple and widely used; combines qualitative and quantitative analysis | Sensitive to inconsistency; prone to rank reversal | Heritage evaluation, architecture, urban planning, project management, policymaking, supply chain, environment |
| Delphi | Builds expert consensus; useful for indicator screening | No quantitative results; fully depends on expert feedback | Policy studies, heritage indicator development, qualitative research |
| BWM | High consistency; reduces expert workload | Sensitive to best/worst selection; accuracy may vary | Sustainability, transport planning, consumer research |
| RANCOM | Efficient in handling large-scale decisions | Not intuitive for experts; limited use in heritage | Engineering, environmental management, smart decision systems |
| SITW | Robust under uncertainty; effective in stochastic environments | Technically complex | AI modelling, engineering systems, risk assessment |
| FN-MABAC | Handles fuzziness and unclear boundaries in complex systems | Still emerging in heritage field; limited empirical use | Transportation, energy, logistics, system analysis |
| Fuzzy AHP | Captures uncertainty better than classic AHP | Difficult to interpret results; more complex than AHP | Cultural heritage, risk analysis, complex system decisions |
| Ca | Extent of Impact | ||
|---|---|---|---|
| Large | Medium | Small | |
| Practical experience | 0.5 | 0.4 | 0.3 |
| Theoretical analysis | 0.3 | 0.2 | 0.1 |
| The literature | 0.1 | 0.1 | 0.1 |
| Intuitive judgement | 0.1 | 0.1 | 0.1 |
| Familiarity Levels | Score |
|---|---|
| Very familiar | 0.9 |
| More familiar | 0.7 |
| Generally familiar | 0.5 |
| Slightly familiar | 0.3 |
| Not familiar | 0.1 |
| Definition | Intensity of Importance |
|---|---|
| Bx is extremely more important than By | 9 |
| Bx is very strongly more important than By | 7 |
| Bx is strongly more important than By | 5 |
| Bx is slightly more important than By | 3 |
| Bx and By are equally important | 1 |
| Means the middle value of the above adjacent judgement | 2, 4, 6, 8 |
| If the ratio of the importance of the Bx factor to the By factor is Bxy, then the ratio of the importance of the By factor to the Bx factor is 1/Bxy | Reciprocal |
| n | 1 | 2 | 3 | 4 | 5 | 6 |
| RI | 0 | 0 | 0.58 | 0.90 | 1.12 | 1.24 |
| n | 7 | 8 | 9 | 10 | 11 | 12 |
| RI | 1.32 | 1.41 | 1.45 | 1.49 | 1.52 | 1.54 |
| Classification | Case |
|---|---|
| Textile Industry (12) | Dahua Yarn Factory (Xi’an); Northwest No. 1 Printing and Dyeing Factory (Xi’an); National Northwest No. 3, No. 4, No. 5 and No. 6 Cotton Spinning Factory (Xi’an); National Northwest No. 1 Cotton Spinning Factory (Xianyang); Shaanxi No. 8 Cotton Spinning Factory (Xianyang); Shaanxi Cotton No. 9 Factory (Baoji); Shaanxi Cotton No. 11 and No. 12 Factories (Baoji); and Yulin Woolen Weaving Factory (Yulin) |
| Petrochemical Industry (5) | Yanchang Petroleum (Yan’an), Integrated Tri-Acid Factory (Xi’an), Northwest People’s Pharmaceutical Factory (Yan’an), Petroleum Steel Pipe Factory (Baoji), Shaanxi Diesel Engine Factory (Xianyang) |
| Power Industry (7) | Xi’an No. 1 Power Plant (Xi’an); Baqiao Thermal Power Plant (Xi’an); Qinling Power Plant (Xianyang); Fuxian Power Plant (Yan’an); Ankang Hydroelectric Power Plant (Ankang); Shiquan Shui Power Plant (Ankang); Weiguang Power Plant (Shangluo) |
| Metallurgical Industry (4) | Shaanxi Steel Factory (Xi’an); Wangshiwa Coal Mine (Tongchuan); Yuhua Coal Mine (Tongchuan); Luoyang Steel Factory (Hanzhong) |
| Non-ferrous metal industry (2) | Shaanxi Huashan Non-ferrous Metallurgical Machinery Factory (Weinan); Baoji Non-Ferrous Metal Processing Factory (Baoji) |
| Machinery Industry (4) | Northwest Machinery Factory (Xi’an); No. 1 Watch and Clock Machinery Factory (Xi’an); Fenglei Instrument Factory (Xi’an); Butterfly Watch Factory (Xi’an) |
| Building Materials Industry (4) | Hongqi Cement Products Factory (Weinan); Yaoxian Cement Factory (Tongchuan); Chenfeng Ceramic Factory (Tongchuan); Baota District Cement Factory (Yan’an) |
| Food industry (9) | Xifeng Jiu Factory (Baoji); Taibai Winery (Baoji); Changwu County Winery (Xianyang); Shaanxi Dukang Winery (Weinan); Tongguan Pickle Factory (Weinan); Dingbian Salt Farm (Yulin); Hanzhong Brewery (Hanzhong); Yangxian Yellow Wine Brewery (Hanzhong); Danfeng Winery (Shangluo) |
| Other Light Industries (3) | Yan’an Cigarette Factory (Yan’an); Baoji Cigarette Factory (Boji); Hanzhong Cigarette Factory No. 2 (Hanzhong) |
| The Objective Layer | The Feature Layer | The Factors Layer | The Detail Layer |
|---|---|---|---|
| The Overall Value of the Industrial Heritage | A Intrinsic value | A1 Historical value | A11 The date of construction of the heritage |
| A12 Witness to the level of social development | |||
| A13 Witness to important events | |||
| A14 The addition and completion of historical documents | |||
| A15 Uniqueness and scarcity | |||
| A16 Completeness | |||
| A2 Scientific and technological value (0.1390) | A21 Industrial buildings and equipment | ||
| A22 Production processes | |||
| A23 Building complexity | |||
| A24 Technological representativeness | |||
| A25 Distinctiveness | |||
| A26 Originality | |||
| A3 Cultural value | A31 Positive energy value | ||
| A32 Negative energy value | |||
| A33 Neutral energy value | |||
| A4 Artistic value | A41 Aesthetic landscape value | ||
| A42 The value of the artwork | |||
| A43 Re-creation potential | |||
| A44 The level of artistic style expression | |||
| B Derived value | B1 Location value | B11 Distance from the city centre | |
| B12 Transport situation to the city centre | |||
| B13 Status of preservation | |||
| B14 The number of central cities or tourist areas in the wider regional context | |||
| B2 Environmental value | B21 The impact of the original production function of industrial heritage on the environment | ||
| B22 Surrounding environment | |||
| B23 The environmental scope of the industrial heritage | |||
| B3 Group value | B31 The scale of the group | ||
| B32 Relationship of the group | |||
| B33 The potential for wide-scale groups of industrial heritage | |||
| B4 Social value | B41 The ability to offer employment | ||
| B42 Educational function | |||
| B43 Social memory | |||
| B44 The potential to provide a place of leisure for the public | |||
| B45 Enhancing the image or symbolism of the city | |||
| B5 Emotional value | B51 Number of people who have an emotional connection to industrial heritage | ||
| B52 The age range of the people who have an emotional connection to industrial heritage | |||
| B53 Characteristics of the careers of people with emotional value |
| Experts | 1 | 2 | 3 | 4 | 5 | 6 | 7 | 8 | 9 | 10 | 11 | 12 | 13 | 14 | 15 | 16 | 17 | 18 | 19 | 20 | Average Value |
|---|---|---|---|---|---|---|---|---|---|---|---|---|---|---|---|---|---|---|---|---|---|
| Cs | 0.7 | 0.9 | 0.9 | 0.9 | 0.9 | 0.9 | 0.7 | 0.9 | 0.9 | 0.9 | 0.7 | 0.9 | 0.7 | 0.9 | 0.7 | 0.9 | 0.7 | 0.9 | 0.7 | 0.7 | 0.82 |
| Ca | 0.8 | 1 | 0.9 | 0.8 | 0.8 | 0.8 | 1 | 0.8 | 0.8 | 0.9 | 0.9 | 1 | 0.8 | 0.8 | 1 | 0.9 | 0.9 | 0.8 | 0.8 | 0.8 | 0.865 |
| CR | 0.75 | 0.95 | 0.9 | 0.85 | 0.85 | 0.85 | 0.85 | 0.85 | 0.85 | 0.9 | 0.8 | 0.95 | 0.75 | 0.85 | 0.85 | 0.9 | 0.8 | 0.85 | 0.75 | 0.75 | 0.8425 |
| Experts | 1 | 2 | 3 | 4 | 5 | 6 | 7 | 8 | 9 | 10 | 11 | 12 | 13 | 14 | 15 | 16 | 17 | 18 | 19 | 20 | Average Value |
|---|---|---|---|---|---|---|---|---|---|---|---|---|---|---|---|---|---|---|---|---|---|
| Cs | 0.9 | 0.9 | 0.7 | 0.9 | 0.7 | 0.9 | 0.9 | 0.7 | 0.7 | 0.9 | 0.9 | 0.7 | 0.7 | 0.9 | 0.9 | 0.7 | 0.7 | 0.9 | 0.7 | 0.9 | 0.81 |
| Ca | 0.8 | 1 | 0.9 | 0.9 | 1 | 0.8 | 0.9 | 0.8 | 0.9 | 1 | 0.8 | 0.9 | 0.8 | 0.9 | 1 | 0.9 | 0.9 | 0.9 | 0.9 | 0.9 | 0.895 |
| CR | 0.85 | 0.95 | 0.8 | 0.9 | 0.85 | 0.85 | 0.9 | 0.75 | 0.8 | 0.95 | 0.85 | 0.8 | 0.75 | 0.9 | 0.95 | 0.8 | 0.8 | 0.9 | 0.8 | 0.9 | 0.8525 |
| Round | Layer | N | Kendall’s W | Pearson Chi-Square (X2) | Degrees of Freedom (df) | Asymptotic Significance (p) |
|---|---|---|---|---|---|---|
| First | Feature | 20 | 0.3 | 6 | 1 | 0.014 |
| Factor | 20 | 0.409 | 65.412 | 8 | <0.001 | |
| Detail | 20 | 0.388 | 279.531 | 36 | <0.001 | |
| Second | Feature | 20 | 0.3 | 6 | 1 | 0.014 |
| Factor | 20 | 0.279 | 44.643 | 8 | <0.001 | |
| Detail | 20 | 0.312 | 181.038 | 29 | <0.001 |
| Layer | Indicator | N | Min | Max | M | S | CV | |||||
|---|---|---|---|---|---|---|---|---|---|---|---|---|
| 1st | 2nd | 1st | 2nd | 1st | 2nd | 1st | 2nd | 1st | 2nd | |||
| A | 20 | 4 | 4 | 5 | 5 | 4.4000 | 4.6000 | 0.5026 | 0.5026 | 0.1142 | 0.1093 | |
| Feature | B | 20 | 4 | 4 | 5 | 5 | 4.7000 | 4.3000 | 0.4702 | 0.4702 | 0.1000 | 0.1093 |
| Factor | A1 | 20 | 4 | 4 | 5 | 5 | 4.7000 | 4.7000 | 0.4702 | 0.4702 | 0.1000 | 0.1000 |
| A2 | 20 | 4 | 4 | 5 | 5 | 4.6000 | 4.7000 | 0.5026 | 0.4702 | 0.1093 | 0.1000 | |
| A3 | 20 | 4 | 4 | 5 | 5 | 4.5000 | 4.6000 | 0.5130 | 0.5026 | 0.1140 | 0.1093 | |
| A4 | 20 | 4 | 4 | 5 | 5 | 4.6000 | 4.5000 | 0.5026 | 0.5130 | 0.1093 | 0.1140 | |
| B1 | 20 | 4 | 4 | 5 | 5 | 4.5000 | 4.6000 | 0.5130 | 0.5026 | 0.1140 | 0.1093 | |
| B2 | 20 | 4 | 4 | 5 | 5 | 4.0500 | 4.5000 | 0.2236 | 0.5130 | 0.0552 | 0.1140 | |
| B3 | 20 | 4 | 4 | 5 | 5 | 4.6000 | 4.0500 | 0.5026 | 0.2236 | 0.1093 | 0.0552 | |
| B4 | 20 | 4 | 4 | 5 | 5 | 4.7000 | 4.7500 | 0.4702 | 0.4443 | 0.1000 | 0.0935 | |
| B5 | 20 | 4 | 4 | 5 | 5 | 4.6000 | 4.6000 | 0.5026 | 0.5026 | 0.1093 | 0.1093 | |
| Detail | A11 | 20 | 4 | 4 | 5 | 5 | 4.6500 | 4.4000 | 0.4894 | 0.5026 | 0.1052 | 0.1000 |
| A12 | 20 | 4 | 4 | 5 | 5 | 4.7500 | 4.7000 | 0.4443 | 0.4702 | 0.0935 | 0.1142 | |
| A13 | 20 | 4 | 4 | 5 | 5 | 4.7500 | 4.4000 | 0.4443 | 0.5026 | 0.0935 | 0.1093 | |
| A14 | 20 | 2 | 4 | 5 | 5 | 4.4500 | 4.6000 | 0.7592 | 0.5026 | 0.1706 | 0.1000 | |
| A15 | 20 | 4 | 4 | 5 | 5 | 4.6000 | 4.7000 | 0.5026 | 0.4702 | 0.1093 | 0.1000 | |
| A16 | 20 | 4 | 4 | 5 | 5 | 4.5000 | 4.7000 | 0.5130 | 0.4702 | 0.1140 | 0.1093 | |
| A21 | 20 | 4 | 4 | 5 | 5 | 4.6500 | 4.6000 | 0.4894 | 0.5026 | 0.1052 | 0.1140 | |
| A22 | 20 | 4 | 4 | 5 | 5 | 4.6000 | 4.5000 | 0.5026 | 0.5130 | 0.1093 | 0.1093 | |
| A23 | 20 | 1 | 4 | 5 | 5 | 2.9000 | - | 1.2096 | - | 0.4171 | - | |
| A24 | 20 | 4 | 4 | 5 | 5 | 4.1500 | 4.6000 | 0.3664 | 0.5026 | 0.0883 | 0.1140 | |
| A25 | 20 | 1 | 4 | 5 | 5 | 3.1500 | - | 1.3870 | - | 0.4403 | - | |
| A26 | 20 | 1 | 4 | 5 | 5 | 3.1000 | - | 1.5861 | - | 0.5117 | - | |
| A31 | 20 | 2 | 4 | 5 | 5 | 4.4000 | 4.5000 | 0.7539 | 0.5130 | 0.1714 | 0.0552 | |
| A32 | 20 | 4 | 4 | 5 | 5 | 4.4500 | 4.0500 | 0.5104 | 0.2236 | 0.1147 | 0.1142 | |
| A33 | 20 | 4 | 4 | 5 | 5 | 4.6000 | 4.4000 | 0.5026 | 0.5026 | 0.1093 | 0.1000 | |
| A41 | 20 | 4 | 4 | 5 | 5 | 4.4500 | 4.7000 | 0.5104 | 0.4702 | 0.1147 | 0.1142 | |
| A42 | 20 | 4 | 4 | 5 | 5 | 4.7500 | 4.4000 | 0.4443 | 0.5026 | 0.0935 | 0.1052 | |
| A43 | 20 | 1 | 4 | 5 | 5 | 3.1500 | - | 1.3089 | - | 0.4155 | -- | |
| A44 | 20 | 4 | 4 | 5 | 5 | 4.6000 | 4.6500 | 0.5026 | 0.4894 | 0.1093 | 0.0935 | |
| B11 | 20 | 4 | 4 | 5 | 5 | 4.4000 | 4.7500 | 0.5026 | 0.4443 | 0.1142 | 0.0935 | |
| B12 | 20 | 4 | 4 | 5 | 5 | 4.5000 | 4.7500 | 0.5130 | 0.4443 | 0.1140 | 0.1045 | |
| B13 | 20 | 1 | 4 | 5 | 5 | 2.7500 | - | 1.4096 | - | 0.5126 | - | |
| B14 | 20 | 4 | 4 | 5 | 5 | 4.7000 | 4.2500 | 0.4702 | 0.4443 | 0.1000 | 0.1093 | |
| B21 | 20 | 4 | 4 | 5 | 5 | 4.4500 | 4.6000 | 0.5104 | 0.5026 | 0.1147 | 0.1140 | |
| B22 | 20 | 1 | 4 | 5 | 5 | 3.1500 | - | 1.4244 | - | 0.4522 | - | |
| B23 | 20 | 4 | 4 | 5 | 5 | 4.5500 | 4.5000 | 0.5104 | 0.5130 | 0.1122 | 0.1125 | |
| B31 | 20 | 4 | 4 | 5 | 5 | 4.400 | 4.3500 | 0.5026 | 0.4894 | 0.1142 | 0.1093 | |
| B32 | 20 | 4 | 4 | 5 | 5 | 4.4000 | 4.6000 | 0.5026 | 0.5026 | 0.1142 | 0.1142 | |
| B33 | 20 | 4 | 4 | 5 | 5 | 4.2000 | 4.4000 | 0.4104 | 0.5026 | 0.0977 | 0.0883 | |
| B41 | 20 | 4 | 4 | 5 | 5 | 4.7500 | 4.1500 | 0.4443 | 0.3664 | 0.0935 | 0.1147 | |
| B42 | 20 | 4 | 4 | 5 | 5 | 4.4500 | 4.4500 | 0.5104 | 0.5104 | 0.1147 | 0.1093 | |
| B43 | 20 | 1 | 4 | 5 | 5 | 2.7000 | - | 1.0311 | - | 0.3819 | - | |
| B44 | 20 | 4 | 4 | 5 | 5 | 4.8500 | 4.6000 | 0.3664 | 0.5026 | 0.0755 | 0.1140 | |
| B45 | 20 | 4 | 4 | 5 | 5 | 4.4500 | 4.5000 | 0.5104 | 0.5130 | 0.1147 | 0.1147 | |
| B51 | 20 | 4 | 4 | 5 | 5 | 4.8000 | 4.4500 | 0.4104 | 0.5104 | 0.0855 | 0.1093 | |
| B52 | 20 | 4 | 4 | 5 | 5 | 4.9500 | 4.6000 | 0.2236 | 0.5026 | 0.0452 | 0.1000 | |
| B53 | 20 | 4 | 4 | 5 | 5 | 4.4500 | 4.7000 | 0.5104 | 0.4702 | 0.1147 | 0.1000 | |
| Feature Layer’s Relative Weight | Factors Layer’s Relative Weight | Detail Layer’s Relative Weights | Absolute Weight * | Order |
|---|---|---|---|---|
| A Intrinsic value (0.75) | A1 Historical value (0.3933) | A11 The date of construction of the heritage (0.2803) | 0.0827 | 3 |
| A12 Witness to the level of social development (0.1573) | 0.0464 | 8 | ||
| A13 Witness to important events (0.0991) | 0.0292 | 15 | ||
| A14 The addition and completion of historical documents (0.1982) | 0.0585 | 4 | ||
| A15 Uniqueness and scarcity (0.1402) | 0.0413 | 9 | ||
| A16 Completeness (0.1249) | 0.0368 | 11 | ||
| A2 Scientific and technological value (0.1390) | A21 Industrial buildings and equipment (0.4934) | 0.0515 | 7 | |
| A22 Production processes (0.1958) | 0.0204 | 19 | ||
| A23 Technological representativeness (0.3108) | 0.0324 | 14 | ||
| A3 Cultural value (0.2338) | A31 Positive energy value (0.4934) | 0.0865 | 2 | |
| A32 Negative energy value (0.1958) | 0.0343 | 13 | ||
| A33 Neutral energy value (0.3108) | 0.0545 | 6 | ||
| A4 Artistic value (0.2338) | A41 Aesthetic landscape value (0.4934) | 0.0865 | 1 | |
| A42 The value of the artwork (0.1958) | 0.0343 | 12 | ||
| A43 The level of artistic style expression (0.3108) | 0.0545 | 5 | ||
| B Derived value (0.25) | B1 Location value (0.3291) | B11 Distance from the city centre (0.4934) | 0.0406 | 10 |
| B12 Transport situation to the city centre (0.1958) | 0.0161 | 23 | ||
| B13 The number of central cities or tourist areas in the wider regional context (0.3108) | 0.0256 | 17 | ||
| B2 Environmental value (0.1247) | B21 The impact of the original production function of industrial heritage on the environment (0.6667) | 0.0208 | 18 | |
| B22 The environmental scope of the industrial heritage (0.3333) | 0.0104 | 26 | ||
| B3 Group value (0.1645) | B31 The scale of the group (0.4934) | 0.0203 | 20 | |
| B32 Relationship of the group (0.1958) | 0.0081 | 29 | ||
| B33 The potential for wide-scale groups of industrial heritage (0.3108) | 0.0128 | 24 | ||
| B4 Social value (0.1645) | B41 The ability to offer employment (0.3976) | 0.0164 | 22 | |
| B42 Educational function (0.2364) | 0.0097 | 27 | ||
| B43 The potential to provide a place of leisure for the public (0.1672) | 0.0069 | 30 | ||
| B44 Enhancing the image or symbolism of the city (0.1988) | 0.0082 | 28 | ||
| B5 Emotional value (0.2171) | B51 Number of people who have an emotional connection to industrial heritage (0.4934) | 0.0268 | 16 | |
| B52 The age range of the people who have an emotional connection to industrial heritage (0.3108) | 0.0169 | 21 | ||
| B53 Characteristics of the careers of people with emotional value (0.1958) | 0.0106 | 25 |
| The Factors Layer | The Detail Layer | Weights | Shaanxi Steel Factory Score |
|---|---|---|---|
| A1 | A11 | 0.0827 | 2 |
| A12 | 0.0464 | 3 | |
| A13 | 0.0292 | 3 | |
| A14 | 0.0585 | 2 | |
| A15 | 0.0413 | 4 | |
| A16 | 0.0368 | 4 | |
| Total score | (Total possible score is 24) | 18 | |
| Weighted score | 0.82 |
| The Factors Layer | The Detail Layer | Weights | Shaanxi Steel Factory Score |
|---|---|---|---|
| A2 | A21 | 0.0515 | 3 |
| A22 | 0.0204 | 3 | |
| A23 | 0.0324 | 3 | |
| Total score | (Total possible score is 12) | 9 | |
| Weighted score | 0.31 |
| The Factors Layer | The Detail Layer | Weights | Shaanxi Steel Factory Score |
|---|---|---|---|
| A3 | A31 | 0.0865 | 3 |
| A32 | 0.0343 | 1 | |
| A33 | 0.0545 | 2 | |
| Total score | (Total possible score is 12) | 9 | |
| Weighted score | 0.40 |
| The Factors Layer | The Detail Layer | Weights | Shaanxi Steel Factory Score |
|---|---|---|---|
| A4 | A41 | 0.0865 | 3 |
| A42 | 0.0343 | 3 | |
| A43 | 0.0545 | 3 | |
| Total score | (Total possible score is 12) | 9 | |
| Weighted score | 0.53 |
| The Factors Layer | The Detail Layer | Weights | Shaanxi Steel Factory Score |
|---|---|---|---|
| B1 | B11 | 0.0406 | 3 |
| B12 | 0.0161 | 4 | |
| B13 | 0.0256 | 4 | |
| Total score | (Total possible score is 12) | 11 | |
| Weighted score | 0.29 |
| The Factors Layer | The Detail Layer | Weights | Shaanxi Steel Factory Score |
|---|---|---|---|
| B2 | B21 | 0.0208 | 3 |
| B22 | 0.0104 | 1 | |
| Total score | (Total possible score is 8) | 4 | |
| Weighted score | 0.07 |
| The Factors Layer | The Detail Layer | Weights | Shaanxi Steel Factory Score |
|---|---|---|---|
| B3 | B31 | 0.0203 | 4 |
| B32 | 0.0081 | 2 | |
| B33 | 0.0128 | 4 | |
| Total score | (Total possible score is 12) | 10 | |
| Weighted score | 0.15 |
| The Factors Layer | The Detail Layer | Weights | Shaanxi Steel Factory Score |
|---|---|---|---|
| B4 | B41 | 0.0164 | 3 |
| B42 | 0.0097 | 2 | |
| B43 | 0.0069 | 3 | |
| B44 | 0.0082 | 3 | |
| Total score | (Total possible score is 16) | 11 | |
| Weighted score | 0.11 |
| The Factors Layer | The Detail Layer | Weights | Shaanxi Steel Factory Score |
|---|---|---|---|
| B5 | B51 | 0.0268 | 2 |
| B52 | 0.0169 | 4 | |
| B53 | 0.0106 | 3 | |
| Total score | (Total possible score is 12) | 9 | |
| Weighted score | 0.15 |
Disclaimer/Publisher’s Note: The statements, opinions and data contained in all publications are solely those of the individual author(s) and contributor(s) and not of MDPI and/or the editor(s). MDPI and/or the editor(s) disclaim responsibility for any injury to people or property resulting from any ideas, methods, instructions or products referred to in the content. |
© 2025 by the authors. Licensee MDPI, Basel, Switzerland. This article is an open access article distributed under the terms and conditions of the Creative Commons Attribution (CC BY) license (https://creativecommons.org/licenses/by/4.0/).
Share and Cite
Lian, W.; Dimitrijević, B. Analytic Hierarchy Process-Based Industrial Heritage Value Evaluation Method and Reuse Research in Shaanxi Province—A Case Study of Shaanxi Steel Factory. Sustainability 2025, 17, 4125. https://doi.org/10.3390/su17094125
Lian W, Dimitrijević B. Analytic Hierarchy Process-Based Industrial Heritage Value Evaluation Method and Reuse Research in Shaanxi Province—A Case Study of Shaanxi Steel Factory. Sustainability. 2025; 17(9):4125. https://doi.org/10.3390/su17094125
Chicago/Turabian StyleLian, Weiyu, and Branka Dimitrijević. 2025. "Analytic Hierarchy Process-Based Industrial Heritage Value Evaluation Method and Reuse Research in Shaanxi Province—A Case Study of Shaanxi Steel Factory" Sustainability 17, no. 9: 4125. https://doi.org/10.3390/su17094125
APA StyleLian, W., & Dimitrijević, B. (2025). Analytic Hierarchy Process-Based Industrial Heritage Value Evaluation Method and Reuse Research in Shaanxi Province—A Case Study of Shaanxi Steel Factory. Sustainability, 17(9), 4125. https://doi.org/10.3390/su17094125

