Challenges Faced by Lithium-Ion Batteries in Effective Waste Management
Abstract
1. Introduction
- To analyze the latest pathways for EoL management of LIBs available in the current literature;
- To identify the main challenges faced by EoL LIBs in reaching the appropriate destination;
- To explore possible actions to overcome the barriers faced by LIBs to achieve effective waste management;
- To assign responsibilities for retired LIBs scenarios.
2. Materials and Methods
3. Results
3.1. Possible Pathways for EoL LIBs
3.1.1. Reuse
3.1.2. Repurposing
3.1.3. Recycling
- Pyrometallurgical Recovery: Pyrometallurgical methods are commonly used for their versatility and ease of application in the industry, such as metallurgy and steel, battery recycling, mining, and electronics. However, these methods are labor-intensive and can only extract a few metals (nickel, aluminum, cobalt, and copper) through high-temperature chemical reactions. Some LIB’s cathode chemistries, like lithium iron phosphate (LFP), release significant amounts of CO2 and may contribute to a net increase in carbon emissions.
- Hydrometallurgical: This process uses a series of solvent-based chemical processes and operates at much lower temperatures than pyrometallurgy, reducing energy consumption. However, it requires critical preparatory stages such as disassembly, separation, and grinding. This method can extract a broader range of materials, including cathode metals, lithium, and graphite, and it can be combined with pyrometallurgical methods for enhanced efficiency.
- Direct Recycling Process: LIBs can recover their active materials while retaining the original compound structure through direct recycling; however, ensuring material purity is challenging. Unlike hydrometallurgy and pyrometallurgy, this method produces less pollution and emissions because it avoids energy-intensive processes and acid leaching, resulting in minimal environmental impact.
3.1.4. Disposal
3.2. Challenges Faced by LIBs for EoL Management
3.2.1. Battery Design
3.2.2. Disassembly
3.2.3. Environmental Concerns
3.2.4. Reliable Recycled Components
3.2.5. Transportation
3.2.6. Safety
3.2.7. Commercialization
3.2.8. Economic Viability
3.2.9. Market Regulations
4. Discussion
4.1. Pathways Cross-Analysis
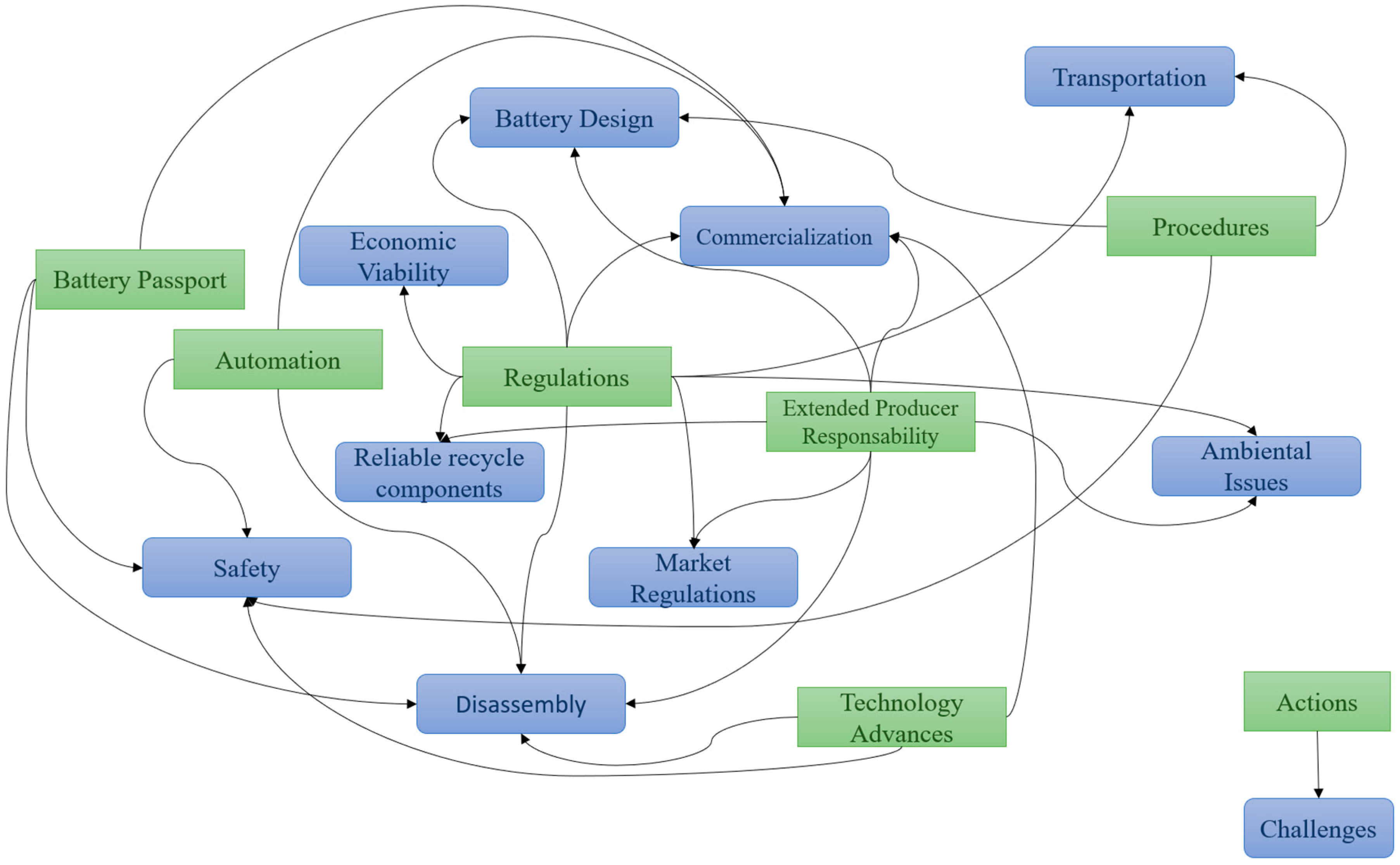
4.2. Designing a Causal Loop Diagram
- Strategy: For this research, strategy can be understood as well-defined plans and actions oriented toward results in the context of EoL batteries. Strategies include various approaches to address environmental concerns, optimize resource utilization, and promote a circular economy in EoL battery management. For this issue, several initiatives are proposed: (i) automating the testing process along with clear labeling [36]; (ii) ensuring easily accessible dedicated collection points to prevent incorrect waste streams [43]; (iii) providing clear disclosure of the recycling processes involved and the properties of the components is also necessary. Finally, iv) technological advances that impact both performance and safety while speeding up large-scale industrialization are essential requirements [40].
- Policies: Effective policies significantly influence the EoL management of LIBs. Establishing clear regulations, standards, and incentives is vital for encouraging sustainable practices. Developing specific policies for second-life battery applications can encourage their adoption, extend battery lifespan, and reduce waste [22]. Financial mechanisms such as tax credits, rebates, and subsidies should be implemented to support recycling initiatives and incentivize manufacturers and consumers to engage in responsible disposal and repurposing practices.
- Standardization: This involves establishing reliable procedures and standards at every stage of the LIB’s EoL. To achieve this, relevant information must be clearly disclosed, enabling the tracking of battery components throughout their entire life cycle as a fundamental requirement [34].
4.3. Addressing Responsibilities
5. Conclusions
Limitations and Directions for Future Research
Author Contributions
Funding
Institutional Review Board Statement
Informed Consent Statement
Data Availability Statement
Conflicts of Interest
Abbreviations
| AI | Artificial Intelligence |
| DBP | Digital Battery Passport |
| EoL | End-of-Life |
| ERP | Extended Producer Responsibility |
| EV | Electric Vehicle |
| GHC | Greenhouse Gas Emissions |
| LIB | Lithium-Ion Battery |
| OEMs | Original Equipment Manufacturers |
| R&D | Research and Development |
| SoH | State of Health |
| WoS | Web of Science |
References
- Martins, F.; Felgueiras, C.; Smitkova, M.; Caetano, N. Analysis of Fossil Fuel Energy Consumption and Environmental Impacts in European Countries. Energies 2019, 12, 964. [Google Scholar] [CrossRef]
- Zhang, L.; Long, R.; Li, W.; Wei, J. Potential for reducing carbon emissions from urban traffic based on the carbon emission satisfaction: Case study in Shanghai. J. Transp. Geogr. 2020, 85, 102733. [Google Scholar] [CrossRef]
- Abo-Khalil, A.G.; Abdelkareem, M.A.; Sayed, E.T.; Maghrabie, H.M.; Radwan, A.; Rezk, H.; Olabi, A. Electric vehicle impact on energy industry, policy, technical barriers, and power systems. Int. J. Thermofluids 2022, 13, 100134. [Google Scholar] [CrossRef]
- Wang, Y.; Gan, S.; Li, K.; Chen, Y. Planning for low-carbon energy-transportation system at metropolitan scale: A case study of Beijing, China. Energy 2022, 246, 123181. [Google Scholar] [CrossRef]
- Fang, D.; Wu, W.; Li, J.; Yuan, W.; Liu, T.; Dai, C.; Wang, Z.; Zhao, M. Performance simulation method and state of health estimation for lithium-ion batteries based on aging-effect coupling model. Green Energy Intell. Transp. 2023, 2, 100082. [Google Scholar] [CrossRef]
- Zhou, Z.; Liu, Y.; You, M.; Xiong, R.; Zhou, X. Two-stage aging trajectory prediction of LFP lithium-ion battery based on transfer learning with the cycle life prediction. Green Energy Intell. Transp. 2022, 1, 100008. [Google Scholar] [CrossRef]
- Zhang, C.; Luo, L.; Yang, Z.; Zhao, S.; He, Y.; Wang, X.; Wang, H. Battery SOH estimation method based on gradual decreasing current, double correlation analysis and GRU. Green Energy Intell. Transp. 2023, 2, 100108. [Google Scholar] [CrossRef]
- Linder, M.; Nauclér, T.; Nekovar, S.; Pfeiffer, A.; Vekić, N. The Race to Decarbonize Electric-Vehicle Batteries; McKinsey: New York, NY, USA, 2023. [Google Scholar]
- Bobba, S.; Carrara, S.; Huisman, J.; Mathieux, F.; Pavel, C. Critical Raw Materials for Strategic Technologies and Sectors in the EU. 2020. Available online: https://rmis.jrc.ec.europa.eu/uploads/CRMs_for_Strategic_Technologies_and_Sectors_in_the_EU_2020.pdf (accessed on 6 January 2025).
- Sommerville, R.; Zhu, P.; Rajaeifar, M.A.; Heidrich, O.; Goodship, V.; Kendrick, E. A qualitative assessment of lithium ion battery recycling processes. Resour. Conserv. Recycl. 2021, 165, 105219. [Google Scholar] [CrossRef]
- Tang, Y.; Zhang, Q.; Li, Y.; Li, H.; Pan, X.; Mclellan, B. The social-economic-environmental impacts of recycling retired EV batteries under reward-penalty mechanism. Appl. Energy 2019, 251, 113313. [Google Scholar] [CrossRef]
- Harper, G.; Sommerville, R.; Kendrick, E.; Driscoll, L.; Slater, P.; Stolkin, R.; Walton, A.; Christensen, P.; Heidrich, O.; Lambert, S.; et al. Recycling lithium-ion batteries from electric vehicles. Nature 2019, 575, 75–86. [Google Scholar] [CrossRef]
- Kotak, Y.; Fernández, C.M.; Casals, L.C.; Kotak, B.S.; Koch, D.; Geisbauer, C.; Trilla, L.; Gómez-Núñez, A.; Schweiger, H.-G. End of electric vehicle batteries: Reuse vs. recycle. Energies 2021, 14, 2217. [Google Scholar] [CrossRef]
- Patel, A.N.; Lander, L.; Ahuja, J.; Bulman, J.; Lum, J.K.H.; Pople, J.O.D.; Hales, A.; Patel, Y.; Edge, J.S. Lithium-ion battery second life: Pathways, challenges and outlook. Front. Chem. 2024, 12, 1358417. [Google Scholar] [CrossRef]
- Ott, J.; Schoeggl, J.-P.; Baumgartner, R.J. End of life focused data model for a digital battery passport. Procedia CIRP 2024, 122, 277–281. [Google Scholar] [CrossRef]
- Bui, N.T.H. Methodology of the literature review: A comparison of systematic literature review and narrative literature review. Int. J. Econ. Commer. Manag. 2021, 9, 367–371. [Google Scholar]
- Jahan, N.; Naveed, S.; Zeshan, M.; Tahir, M.A. How to Conduct a Systematic Review: A Narrative Literature Review. Cureus 2016, 8, e864. [Google Scholar] [CrossRef]
- Ferrari, R. Writing narrative style literature reviews. Med. Writ. 2015, 24, 230–235. [Google Scholar] [CrossRef]
- Green, B.N.; Johnson, C.D.; Adams, A. Writing narrative literature reviews for peer-reviewed journals: Secrets of the trade. J. Chiropr. Med. 2006, 5, 101–117. [Google Scholar] [CrossRef]
- Hossain, E.; Murtaugh, D.; Mody, J.; Faruque, H.M.R.; Sunny, M.S.H.; Mohammad, N. A Comprehensive Review on Second-Life Batteries: Current State, Manufacturing Considerations, Applications, Impacts, Barriers Potential Solutions, Business Strategies, and Policies. IEEE Access 2019, 7, 73215–73252. [Google Scholar] [CrossRef]
- Moore, E.A.; Russell, J.D.; Babbitt, C.W.; Tomaszewski, B.; Clark, S.S. Spatial modeling of a second-use strategy for electric vehicle batteries to improve disaster resilience and circular economy. Resour. Conserv. Recycl. 2020, 160, 104889. [Google Scholar] [CrossRef]
- Gaines, L.; Richa, K.; Spangenberger, J. Key Issues for Li-Ion Battery Recycling; Springer Nature: Berlin/Heidelberg, Germany, 2018. [Google Scholar] [CrossRef]
- Chen, M.; Ma, X.; Chen, B.; Arsenault, R.; Karlson, P.; Simon, N.; Wang, Y. Recycling End-of-Life Electric Vehicle Lithium-Ion Batteries. Joule 2019, 3, 2622–2646. [Google Scholar] [CrossRef]
- Wilson, N.; Meiklejohn, E.; Overton, B.; Robinson, F.; Farjana, S.H.; Li, W.; Staines, J. A physical allocation method for comparative life cycle assessment: A case study of repurposing Australian electric vehicle batteries. Resour. Conserv. Recycl. 2021, 174, 105759. [Google Scholar] [CrossRef]
- Khatibi, H.; Hassan, E.; Frisone, D.; Amiriyan, M.; Farahati, R.; Farhad, S. Recycling and Reusing Copper and Aluminum Current-Collectors from Spent Lithium-Ion Batteries. Energies 2022, 15, 9069. [Google Scholar] [CrossRef]
- Guo, R.; Wang, F.; Rhamdhani, M.A.; Xu, Y.; Shen, W. Managing the surge: A comprehensive review of the entire disposal framework for retired lithium-ion batteries from electric vehicles. J. Energy Chem. 2024, 92, 648–680. [Google Scholar] [CrossRef]
- Woeste, R.; Drude, E.-S.; Vrucak, D.; Klöckner, K.; Rombach, E.; Letmathe, P.; Friedrich, B. A techno-economic assessment of two recycling processes for black mass from end-of-life lithium-ion batteries. Appl Energy 2024, 361, 122921. [Google Scholar] [CrossRef]
- Giza, K.; Pospiech, B.; Gęga, J. Future Technologies for Recycling Spent Lithium-Ion Batteries (LIBs) from Electric Vehicles—Overview of Latest Trends and Challenges. Energies 2023, 16, 5777. [Google Scholar] [CrossRef]
- Sharmili, N.; Nagi, R.; Wang, P. A review of research in the Li-ion battery production and reverse supply chains. J. Energy Storage 2023, 68, 107622. [Google Scholar] [CrossRef]
- Hua, Y.; Liu, X.; Zhou, S.; Huang, Y.; Ling, H.; Yang, S. Toward Sustainable Reuse of Retired Lithium-ion Batteries from Electric Vehicles. Resour. Conserv. Recycl. 2020, 168, 105249. [Google Scholar] [CrossRef]
- Costa, C.M.; Barbosa, J.C.; Gonçalves, R.; Castro, H.; Campo, F.J.D.; Lanceros-Méndez, S. Recycling and environmental issues of lithium-ion batteries: Advances, challenges and opportunities. Energy Storage Mater. 2021, 37, 433–465. [Google Scholar] [CrossRef]
- Mrozik, W.; Rajaeifar, M.A.; Heidrich, O.; Christensen, P. Environmental impacts, pollution sources and pathways of spent lithium-ion batteries. Energy Environ. Sci. 2021, 14, 6099–6121. [Google Scholar] [CrossRef]
- Ma, X.; Azhari, L.; Wang, Y. Li-ion battery recycling challenges. Chem 2021, 7, 2843–2847. [Google Scholar] [CrossRef]
- Shahjalal, M.; Roy, P.K.; Shams, T.; Fly, A.; Chowdhury, J.I.; Ahmed, R.; Liu, K. A review on second-life of Li-ion batteries: Prospects, challenges, and issues. Energy 2022, 241, 122881. [Google Scholar] [CrossRef]
- Jacoby, M. It’s Time to Get Serious About Recycling Lithium-Ion Batteries. 14 July 2019. Available online: https://cen.acs.org/materials/energy-storage/time-serious-recycling-lithium/97/i28 (accessed on 2 February 2024).
- Harper, G.D.J.; Kendrick, E.; A Anderson, P.; Mrozik, W.; Christensen, P.; Lambert, S.; Greenwood, D.; Das, P.K.; Ahmeid, M.; Milojevic, Z.; et al. Roadmap for a sustainable circular economy in lithium-ion and future battery technologies. J. Physics: Energy 2023, 5, 021501. [Google Scholar] [CrossRef]
- Liu, B.; Jia, Y.; Yuan, C.; Wang, L.; Gao, X.; Yin, S.; Xu, J. Safety issues and mechanisms of lithium-ion battery cell upon mechanical abusive loading: A review. Energy Storage Mater. 2020, 24, 85–112. [Google Scholar] [CrossRef]
- Wegener, K.; Chen, W.H.; Dietrich, F.; Dröder, K.; Kara, S. Robot Assisted Disassembly for the Recycling of Electric Vehicle Batteries. Procedia CIRP 2015, 29, 716–721. [Google Scholar] [CrossRef]
- Noudeng, V.; Van Quan, N.; Xuan, T.D. A Future Perspective on Waste Management of Lithium-Ion Batteries for Electric Vehicles in Lao PDR: Current Status and Challenges. Int. J. Environ. Res. Public Health 2022, 19, 16169. [Google Scholar] [CrossRef] [PubMed]
- Yu, X.; Li, W.; Gupta, V.; Gao, H.; Tran, D.; Sarwar, S.; Chen, Z. Current Challenges in Efficient Lithium-Ion Batteries’ Recycling: A Perspective. Glob. Chall. 2022, 6, 2200099. [Google Scholar] [CrossRef]
- Bird, R.; Baum, Z.J.; Yu, X.; Ma, J. The Regulatory Environment for Lithium-Ion Battery Recycling. ACS Energy Lett. 2022, 7, 736–740. [Google Scholar] [CrossRef]
- Kamath, D.; Anctil, A. What’s stopping electric vehicle batteries from having a second life? Cell Rep. Sustain. 2024, 1, 100080. [Google Scholar] [CrossRef]
- Neumann, J.; Petranikova, M.; Meeus, M.; Gamarra, J.D.; Younesi, R.; Winter, M.; Nowak, S. Recycling of Lithium-Ion Batteries—Current State of the Art, Circular Economy, and Next Generation Recycling. Adv. Energy Mater. 2022, 12, 2102917. [Google Scholar] [CrossRef]
- Slattery, M.; Dunn, J.; Kendall, A. Transportation of electric vehicle lithium-ion batteries at end-of-life: A literature review. Resour. Conserv. Recycl. 2021, 174, 105755. [Google Scholar] [CrossRef]
- Chen, Z.; Yildizbasi, A.; Wang, Y.; Sarkis, J. Safety Concerns for the Management of End-of-Life Lithium-Ion Batteries. Glob. Chall. 2022, 6, 2200049. [Google Scholar] [CrossRef] [PubMed]
- Li, S.; Zhang, C.; Du, J.; Cong, X.; Zhang, L.; Jiang, Y.; Wang, L. Fault diagnosis for lithium-ion batteries in electric vehicles based on signal decomposition and two-dimensional feature clustering. Green Energy Intell. Transp. 2022, 1, 100009. [Google Scholar] [CrossRef]
- Wei, Q.; Wu, Y.; Li, S.; Chen, R.; Ding, J.; Zhang, C. Spent lithium ion battery (LIB) recycle from electric vehicles: A mini-review. Sci. Total Environ. 2023, 866, 161380. [Google Scholar] [CrossRef]
- Zhu, J.; Mathews, I.; Ren, D.; Li, W.; Cogswell, D.; Xing, B.; Sedlatschek, T.; Kantareddy, S.N.R.; Yi, M.; Gao, T.; et al. End-of-life or second-life options for retired electric vehicle batteries. Cell Rep. Phys. Sci. 2021, 2, 100537. [Google Scholar] [CrossRef]
- Gu, X.; Bai, H.; Cui, X.; Zhu, J.; Zhuang, W.; Li, Z.; Hu, X.; Song, Z. Challenges and opportunities for second-life batteries: Key technologies and economy. Renew. Sustain. Energy Rev. 2024, 192, 114191. [Google Scholar] [CrossRef]
- Nexv. A Regulamentação e Reciclagem de Baterias de Lítio. Available online: https://nexv.com.br/regulamentacao-e-reciclagem-baterias-litio/?utm_source=chatgpt.com (accessed on 12 March 2025).
- Berger, K.; Baumgartner, R.J.; Weinzerl, M.; Bachler, J.; Preston, K.; Schöggl, J.P. Data requirements and availabilities for a digital battery passport—A value chain actor perspective. Clean. Prod. Lett. 2023, 4, 100032. [Google Scholar] [CrossRef]
- Kintscher, L.; Lawrenz, S.; Poschmann, H.; Sharma, P. Recycling 4.0—Digitalization as a Key for the Advanced Circular Economy. J. Commun. 2020, 15, 652–660. [Google Scholar] [CrossRef]
- Berger, K.; Schöggl, J.-P.; Baumgartner, R.J. Digital battery passports to enable circular and sustainable value chains: Conceptualization and use cases. J. Clean. Prod. 2022, 353, 131492. [Google Scholar] [CrossRef]
- Chigbu, B.I. Advancing sustainable development through circular economy and skill development in EV lithium-ion battery recycling: A comprehensive review. Front. Sustain. 2024, 5, 1409498. [Google Scholar] [CrossRef]
- Weigl, D.; Young, D. Impact of automated battery sorting for mineral recovery from lithium-ion battery recycling in the United States. Resour. Conserv. Recycl. 2023, 192, 106936. [Google Scholar] [CrossRef]
- Júnior, C.A.R.; Sanseverino, E.R.; Gallo, P.; Koch, D.; Diel, S.; Walter, G.; Trilla, L.; Ferreira, V.J.; Pérez, G.B.; Kotak, Y.; et al. Towards to Battery Digital Passport: Reviewing Regulations and Standards for Second-Life Batteries. Batteries 2024, 10, 115. [Google Scholar] [CrossRef]
- Mayyas, A.; Steward, D.; Mann, M. The case for recycling: Overview and challenges in the material supply chain for automotive li-ion batteries. Sustain. Mater. Technol. 2019, 19, e00087. [Google Scholar] [CrossRef]
- Chen, W.H.; Hsieh, I.Y.L. Techno-economic analysis of lithium-ion battery price reduction considering carbon footprint based on life cycle assessment. J. Clean. Prod. 2023, 425, 139045. [Google Scholar] [CrossRef]
- Huo, H.; Xing, Y.; Pecht, M.; Züger, B.J.; Khare, N.; Vezzini, A. Safety Requirements for Transportation of Lithium Batteries. Energies 2017, 10, 793. [Google Scholar] [CrossRef]
- Dawson, L.; Ahuja, J.; Lee, R. Steering extended producer responsibility for electric vehicle batteries. Environ. Law Rev. 2021, 23, 128–143. [Google Scholar] [CrossRef]
- Hickle, G.T. An examination of governance within extended producer responsibility policy regimes in North America. Resour. Conserv. Recycl. 2014, 92, 55–65. [Google Scholar] [CrossRef]
- Al-Alawi, M.K.; Cugley, J.; Hassanin, H. Techno-economic feasibility of retired electric-vehicle batteries repurpose/reuse in second-life applications: A systematic review. Energy Clim. Change 2022, 3, 100086. [Google Scholar] [CrossRef]
- Zhang, C.; Zhao, X.; Sacchi, R.; You, F. Trade-off between critical metal requirement and transportation decarbonization in automotive electrification. Nat. Commun. 2023, 14, 1616. [Google Scholar] [CrossRef] [PubMed]
- Rajaeifar, M.A.; Ghadimi, P.; Raugei, M.; Wu, Y.; Heidrich, O. Challenges and recent developments in supply and value chains of electric vehicle batteries: A sustainability perspective. Resour. Conserv. Recycl. 2022, 180, 106144. [Google Scholar] [CrossRef]
- Gharehgozli, A.; de Vries, H.; Decrauw, S. The role of standardisation in European intermodal transportation. Marit. Bus. Rev. 2019, 4, 151–168. [Google Scholar] [CrossRef]
- Wrålsen, B.; Prieto-Sandoval, V.; Mejia-Villa, A.; O’Born, R.; Hellström, M.; Faessler, B. Circular business models for lithium-ion batteries - Stakeholders, barriers, and drivers. J. Clean. Prod. 2021, 317, 128393. [Google Scholar] [CrossRef]
- Júnior, C.A.R.; Sanseverino, E.R.; Gallo, P.; Koch, D.; Schweiger, H.G.; Zanin, H. Blockchain review for battery supply chain monitoring and battery trading. Renew. Sustain. Energy Rev. 2022, 157, 112078. [Google Scholar] [CrossRef]






| Favorable Scenario | Unfavorable Scenario | Environmental Impact | Economic Viability | |
|---|---|---|---|---|
| Reuse | High application capacity (renewable energy storage) | Batteries very degraded or without a market for secondary applications | Low | High, especially in long-term applications |
| Repurposing | Industrial and low-energy applications | High cost of adapting and reconfiguring batteries | Moderate, as it still requires resources and processed | Moderate, depending on the adaptation required |
| Recycling | EoL LIBs without the possibility of reuse or repurposing; large volumes with adequate infrastructure | Insufficient or inefficient recycling infrastructure | Variable, depending on method used (pyrometallurgy, hydrometallurgy) | High on large scale, but high costs in existing technologies |
| Disposal | Extreme cases where there is no other option | Should always be avoided due to the environmental impact | Very high | None, it is economically inefficient |
Disclaimer/Publisher’s Note: The statements, opinions and data contained in all publications are solely those of the individual author(s) and contributor(s) and not of MDPI and/or the editor(s). MDPI and/or the editor(s) disclaim responsibility for any injury to people or property resulting from any ideas, methods, instructions or products referred to in the content. |
© 2025 by the authors. Licensee MDPI, Basel, Switzerland. This article is an open access article distributed under the terms and conditions of the Creative Commons Attribution (CC BY) license (https://creativecommons.org/licenses/by/4.0/).
Share and Cite
Santos, A.L.; Alves, W.; Ferreira, P. Challenges Faced by Lithium-Ion Batteries in Effective Waste Management. Sustainability 2025, 17, 2893. https://doi.org/10.3390/su17072893
Santos AL, Alves W, Ferreira P. Challenges Faced by Lithium-Ion Batteries in Effective Waste Management. Sustainability. 2025; 17(7):2893. https://doi.org/10.3390/su17072893
Chicago/Turabian StyleSantos, Anna Luiza, Wellington Alves, and Paula Ferreira. 2025. "Challenges Faced by Lithium-Ion Batteries in Effective Waste Management" Sustainability 17, no. 7: 2893. https://doi.org/10.3390/su17072893
APA StyleSantos, A. L., Alves, W., & Ferreira, P. (2025). Challenges Faced by Lithium-Ion Batteries in Effective Waste Management. Sustainability, 17(7), 2893. https://doi.org/10.3390/su17072893

