New Strategies for Sustainable Biofuel Production: Pyrolytic Poly-Generation of Biomass
Abstract
1. Introduction
2. Pathways of Pyrolytic Poly-Generation of Biomass
2.1. Three Useful Products
- (1)
- The relationship between raw materials and multiple products.
- (2)
- Stable equipment for pyrolytic poly-generation of three useful products.
- (3)
- Product distribution of pyrolytic poly-generation under a standard process.
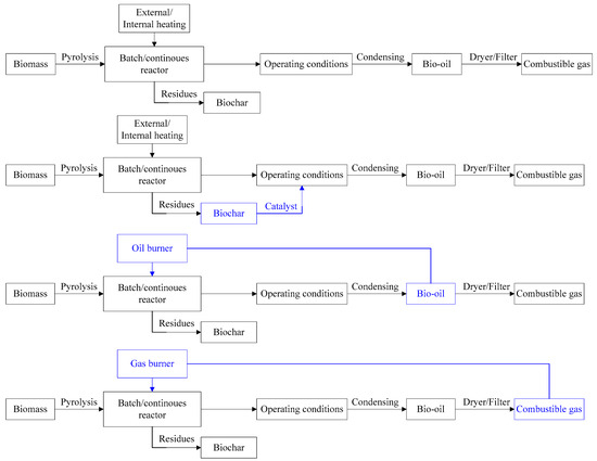
2.2. Two Useful Products
2.2.1. Non-Condensable Combustible Gas and Bio-Oil
2.2.2. Biochar and Non-Condensable Combustible Gas
2.2.3. Biochar and Bio-Oil
3. Effect of Factors on Pyrolytic Poly-Generation of Biomass
3.1. Effects of Raw Materials
3.2. Effects of Pretreatment Methods
3.3. Effects of Operating Conditions
4. Catalysts for Pyrolytic Poly-Generation of Biomass
5. Areas for Future Research
- (1)
- Fundamental research on the mechanism of biomass pyrolytic poly-generation: Understanding the detailed chemical and physical processes that occur during biomass pyrolytic poly-generation is crucial. This includes studying the decomposition pathways of cellulose, hemicellulose, and lignin under different pyrolysis conditions and how they contribute to the formation of biochar, bio-oil, and combustible gas. Investigating the interactions between the different components of biomass and the effects of various operating parameters on the pyrolysis mechanism could help to optimize the process and improve product quality.
- (2)
- Development of advanced biomass pretreatment methods to increase pyrolytic poly-generation efficiency: Continue to explore new pretreatment methods that could enhance the properties of biomass for pyrolysis, For example, developing more efficient drying techniques that could remove moisture while minimizing energy consumption and maintaining the quality of the biomass; investigating the combination of different pretreatment methods to achieve synergistic effects and improve the overall efficiency of pyrolytic poly-generation; and studying the impact of pretreatment on the environmental sustainability of the process, such as reducing waste and minimizing the use of chemicals.
- (3)
- Ways to obtain desirable ratios of pyrolysis products: Developing strategies to control the ratio of biochar, bio-oil, and combustible gas produced during pyrolysis could involve adjusting the operating conditions, using catalysts, or modifying the biomass composition through pretreatment. An understanding of the market demand for different pyrolysis products and tailoring the process to meet those demands is needed. For example, if there is a high demand for bio-oil for use as a transportation fuel, research could focus on optimizing the process to increase the bio-oil yield while maintaining acceptable yields of biochar and combustible gas. Investigating the potential for the use of the by-products or waste streams from the pyrolysis process to produce additional valuable products could thereby increase the overall economic viability of the process.
- (4)
- Development of continuous processing systems: The designing and optimizing of continuous pyrolysis reactors that could handle large amounts of biomass and operate efficiently over long periods includes addressing issues such as heat transfer, mass transfer, and reactor stability. Developing integrated systems that combined pyrolysis with other processes, such as gasification or combustion, could maximize energy recovery and minimize waste. Implementing advanced control systems to monitor and adjust the process parameters in real time could ensure consistent product quality and process efficiency.
- (5)
- Further studies on catalytic pyrolytic poly-generation: Conducting in-depth research on the catalytic mechanisms involved in biomass pyrolytic poly-generation includes identifying the most effective catalysts for different biomass feedstocks and pyrolysis products, as well as understanding how catalysts affect the reaction pathways and product distributions. New catalysts that could selectively promote the formation of desired products while minimizing the formation of unwanted by-products could be developed. For example, catalysts that could enhance biochar production or improve the quality of bio-oil and combustible gas. An investigation of the stability and recyclability of catalysts to reduce costs and environmental impacts could also be performed.
- (6)
- Reactor scale-up and commercialization: The scaling up of laboratory-scale pyrolysis reactors to industrial sizes while maintaining process efficiency and product quality would require addressing engineering challenges, such as heat transfer, material handling, and process control. Economic analyses could be conducted to determine the viability of biomass pyrolytic poly-generation at different scales. This would include considering factors such as capital investment, operating costs, and revenue from product sales. Collaborating with industry partners to develop commercial-scale pyrolysis plants and bring the technology to market could involve demonstration projects and pilot plants to showcase the feasibility and benefits of biomass pyrolytic poly-generation.
- (7)
- The application and upgrading of pyrolysis products: Research exploring new applications for biochar, bio-oil, and combustible gas, for example, could include using biochar for soil improvement, carbon sequestration, or as a precursor for advanced materials. The development of methods to upgrade bio-oil to higher-quality fuels or chemicals could involve catalytic cracking, hydrotreating, or other upgrading processes. Investigating the potential for using combustible gas in combined heat and power systems or as a feedstock for chemical synthesis should consider the environmental impacts of pyrolysis products and develop strategies to minimize any negative effects, for example, by ensuring that biochar is used in a sustainable manner and that emissions from combustible gas combustion are properly controlled.
6. Conclusions
- (1)
- Biomass types and their effects on product distribution: ① The ratio of cellulose, hemicellulose, and lignin in the biomass significantly influences the product distribution of the pyrolytic poly-generation. ② A higher cellulose and hemicellulose content favors bio-oil production. ③ Higher amounts of anhydro-saccharides and light oxygenates are beneficial for gas generation. ④ A higher lignin content favors biochar production.
- (2)
- Impact of pretreatment on biomass: ① The pretreatment of the biomass can change its surface area, reduce moisture content, and adjust the ratio of the three components (cellulose, hemicellulose, and lignin). ② This helps to control the product distribution of pyrolytic poly-generation.
- (3)
- Processing conditions and their effects: ① The optimized processing conditions for pyrolytic poly-generation are related to the reactor style and raw biomass properties. ② A higher pyrolysis temperature and longer residence time favor combustible gas production. ③ A higher heating rate and shorter residence time favor bio-oil production. ④ A lower pyrolysis temperature and lower heating rate are beneficial for biochar production.
- (4)
- Flow diagrams for the biomass pyrolytic poly-generation process to produce two or more useful products have been proposed.
- (5)
- The effects of different catalysts on various feedstocks for pyrolytic poly-generation have been presented.
Author Contributions
Funding
Conflicts of Interest
References
- Qin, F.; Zhang, C.; Zeng, G.; Huang, D.; Tan, X.; Duan, A. Lignocellulosic biomass carbonization for biochar production and characterization of biochar reactivity. Renew. Sustain. Energy Rev. 2022, 157, 112056. [Google Scholar] [CrossRef]
- Park, J.; Cho, S.-H.; Jung, S.; Lee, J.S.; Tsang, Y.F.; Sim, S.J.; Kwon, E.E. Using CO2 in cultivation of microalgal biomass and thermo-chemical process. Chem. Eng. J. 2024, 484, 149700. [Google Scholar] [CrossRef]
- Jiang, D.; Gao, H.; He, S.; Huang, Y.; Liu, J. A negative-carbon planning method for agricultural rural industrial park integrated energy system considering biomass energy and modern agricultural facilities. J. Clean. Prod. 2024, 479, 143837. [Google Scholar] [CrossRef]
- Xia, M.; Chen, Z.; Tang, Z.; Chen, Y.; Yang, H.; Wu, J.; Chen, W.; Chen, X.; Chen, H. Revealing the anion-dependent effects on potassium-assisted biomass pyrolysis. Fuel 2024, 369, 131681. [Google Scholar] [CrossRef]
- Domazetovska, S.; Strezov, V.; Filkoski, R.V.; Kan, T. Exploring the Potential of Biomass Pyrolysis for Renewable and Sustainable Energy Production: A Comparative Study of Corn Cob, Vine Rod, and Sunflower. Sustainability 2023, 15, 13552. [Google Scholar] [CrossRef]
- Patel, A.K.; Singhania, R.R.; Sim, S.J.; Pandey, A. Thermostable cellulases: Current status and perspectives. Bioresour. Technol. 2019, 279, 385–392. [Google Scholar] [CrossRef] [PubMed]
- Yang, H.; Wang, D.; Li, B.; Zeng, Z.; Qu, L.; Zhang, W.; Chen, H. Effects of potassium salts loading on calcium oxide on the hydrogen production from pyrolysis-gasification of biomass. Bioresour. Technol. 2018, 249, 744–750. [Google Scholar] [CrossRef] [PubMed]
- Wang, G.; Dai, Y.; Yang, H.; Xiong, Q.; Wang, K.; Zhou, J.; Li, Y.; Wang, S. A Review of Recent Advances in Biomass Pyrolysis. Energy Fuels 2020, 34, 15557–15578. [Google Scholar] [CrossRef]
- Mishra, R.K.; Jaya Prasanna Kumar, D.; Sankannavar, R.; Binnal, P.; Mohanty, K. Hydro-deoxygenation of pyrolytic oil derived from pyrolysis of lignocellulosic biomass: A review. Fuel 2024, 360, 130473. [Google Scholar] [CrossRef]
- Adrados, A.; Lopez-Urionabarrenechea, A.; Acha, E.; Solar, J.; Caballero, B.M.; de Marco, I. Hydrogen rich reducing gases generation in the production of charcoal from woody biomass carbonization. Energy Convers. Manag. 2017, 148, 352–359. [Google Scholar] [CrossRef]
- Feng, Y.; Li, G.; Li, X.; Zhu, N.; Xiao, B.; Li, J.; Wang, Y. Enhancement of biomass conversion in catalytic fast pyrolysis by microwave-assisted formic acid pretreatment. Bioresour. Technol. 2016, 214, 520–527. [Google Scholar] [CrossRef] [PubMed]
- Chang, W.; Wang, X.; Xie, X.; Xing, L.; Li, H.; Liu, M.; Miao, L.; Huang, Y. Recent progress on the synergistic preparation of liquid fuels by co-pyrolysis of lignocellulosic biomass and plastic wastes. J. Energy Inst. 2025, 119, 102019. [Google Scholar] [CrossRef]
- Meng, F.; Ma, Q.; Wang, H.; Liu, Y.; Wang, D. Effect of gasifying agents on sawdust gasification in a novel pilot scale bubbling fluidized bed system. Fuel 2019, 49, 112–118. [Google Scholar] [CrossRef]
- Cataldo, S.; Chiodo, V.; Crea, F.; Maisano, S.; Milea, D.; Pettignano, A. Biochar from byproduct to high value added material—A new adsorbent for toxic metal ions removal from aqueous solutions. J. Mol. Liq. 2018, 271, 481–489. [Google Scholar] [CrossRef]
- Zhang, X.; Che, Q.; Cui, X.; Wei, Z.; Zhang, X.; Chen, Y.; Wang, X.; Chen, H. Application of biomass pyrolytic polygeneration by a moving bed: Characteristics of products and energy efficiency analysis. Bioresour. Technol. 2018, 254, 130–138. [Google Scholar] [CrossRef] [PubMed]
- Li, F.; Li, Y.; Lin, R.; Sun, D.; Zhang, H. A comparative thermodynamic assessment of microwave-assisted and conventional pyrolysis of biomass in poly-generation systems using coupled numerical and process simulations. Energy Convers. Manag. 2024, 319, 118965. [Google Scholar] [CrossRef]
- Yang, Q.; Zhou, H.; Bartocci, P.; Fantozzi, F.; Mašek, O.; Agblevor, F.A.; Wei, Z.; Yang, H.; Chen, H.; Lu, X.; et al. Prospective contributions of biomass pyrolysis to China’s 2050 carbon reduction and renewable energy goals. Nat. Commun. 2021, 12, 1698. [Google Scholar] [CrossRef] [PubMed]
- David, E.; Kopac, J. Valorization of poultry manure into biochar, bio-oil and gas product by co-pyrolysis with residual biomass and the effects analysis of the feedstock on products yield and their characteristics. J. Anal. Appl. Pyrolysis 2025, 186, 106978. [Google Scholar] [CrossRef]
- Chavhan, M.P.; Khandelwal, M.; Arya, S.; Das, T.; Singh, A.; Ghodbane, O. A review of nanocomposites/hybrids made from biomass-derived carbons for electrochemical capacitors. Chem. Eng. J. 2024, 500, 157267. [Google Scholar] [CrossRef]
- Bouaik, H.; Madihi, S.; El Harfi, M.; Khiraoui, A.; Aboulkas, A.; El Harfi, K. Pyrolysis of macroalgal biomass: A comprehensive review on bio-oil, biochar, and biosyngas production. Sustain. Chem. One World 2025, 5, 100050. [Google Scholar] [CrossRef]
- Mishra, R.K.; Mohanty, K. A review of the next-generation biochar production from waste biomass for material applications. Sci. Total Environ. 2023, 904, 167171. [Google Scholar] [CrossRef]
- Duan, C.; Yan, X.; Zhang, W.; Zhang, Y.; Ji, X.; Huang, Z.; Chu, H. A review on nitrogen transformation mechanism during biomass pyrolysis. J. Anal. Appl. Pyrolysis 2024, 184, 106863. [Google Scholar] [CrossRef]
- E, Z.; Liang, J.; Li, P.; Qiang, S.; Fan, Q. A review on photocatalytic attribution and process of pyrolytic biochar in environment. Water Res. 2024, 251, 120994. [Google Scholar] [CrossRef] [PubMed]
- Zhang, H.; Yang, K.; Tao, Y.; Yang, Q.; Xu, L.; Liu, C.; Ma, L.; Xiao, R. Biomass directional pyrolysis based on element economy to produce high-quality fuels, chemicals, carbon materials—A review. Biotechnol. Adv. 2023, 69, 108262. [Google Scholar] [CrossRef]
- Rehman, A.; Nazir, G.; Heo, K.; Hussain, S.; Ikram, M.; Akhter, Z.; Algaradah, M.M.; Mahmood, Q.; Fouda, A.M. A focused review on lignocellulosic biomass-derived porous carbons for effective pharmaceuticals removal: Current trends, challenges and future prospects. Sep. Purif. Technol. 2024, 330, 125356. [Google Scholar] [CrossRef]
- Ashokkumar, V.; Chandramughi, V.P.; Kumar, G.; Ngamcharussrivichai, C.; Piechota, G.; Igliński, B.; Kothari, R.; Chen, W.-H. Advancements in lignocellulosic biomass: A critical appraisal of fourth-generation biofuels and value-added bioproduct. Fuel 2024, 365, 130751. [Google Scholar] [CrossRef]
- Du, J.; Shen, T.; Hu, J.; Zhang, F.; Yang, S.; Liu, H.; Wang, H. Study on thermochemical conversion of triglyceride biomass catalyzed by biochar catalyst. Energy 2023, 277, 127733. [Google Scholar] [CrossRef]
- Özçimen, D.; Karaosmanoǧlu, F. Production and characterization of bio-oil and biochar from rapeseed cake. Renew. Energy 2004, 29, 779–787. [Google Scholar] [CrossRef]
- Delgado, R.; Rosas, J.G.; Gómez, N.; Martínez, O.; Sanchez, M.E.; Cara, J. Energy valorisation of crude glycerol and corn straw by means of slow co-pyrolysis: Production and characterisation of gas, char and bio-oil. Fuel 2013, 112, 31–37. [Google Scholar] [CrossRef]
- Chen, H.; Lin, G.; Chen, Y.; Chen, W.; Yang, H. Biomass Pyrolytic Polygeneration of Tobacco Waste: Product Characteristics and Nitrogen Transformation. Energy Fuels 2016, 30, 1579–1588. [Google Scholar] [CrossRef]
- Cong, H.; Mašek, O.; Zhao, L.; Yao, Z.; Meng, H.; Hu, E.; Ma, T. Slow Pyrolysis Performance and Energy Balance of Corn Stover in Continuous Pyrolysis-Based Poly-Generation Systems. Energy Fuels 2018, 32, 3743–3750. [Google Scholar] [CrossRef]
- Yang, H.; Liu, B.; Chen, Y.; Chen, W.; Yang, Q.; Chen, H. Application of biomass pyrolytic polygeneration technology using retort reactors. Bioresour. Technol. 2016, 200, 64–71. [Google Scholar] [CrossRef]
- Kern, S.; Halwachs, M.; Kampichler, G.; Pfeifer, C.; Pröll, T.; Hofbauer, H. Rotary kiln pyrolysis of straw and fermentation residues in a 3 MW pilot plant—Influence of pyrolysis temperature on pyrolysis product performance. J. Anal. Appl. Pyrolysis 2012, 97, 1–10. [Google Scholar] [CrossRef]
- Choi, G.G.; Oh, S.J.; Lee, S.J.; Kim, J.S. Production of bio-based phenolic resin and activated carbon from bio-oil and biochar derived from fast pyrolysis of palm kernel shells. Bioresour. Technol. 2015, 178, 99–107. [Google Scholar] [CrossRef]
- Shah, A.; Darr, M.J.; Dalluge, D.; Medic, D.; Webster, K.; Brown, R.C. Physicochemical properties of bio-oil and biochar produced by fast pyrolysis of stored single-pass corn stover and cobs. Bioresour. Technol. 2012, 125, 348–352. [Google Scholar] [CrossRef] [PubMed]
- Wang, K.; Brown, R.C.; Homsy, S.; Martinez, L.; Sidhu, S.S. Fast pyrolysis of microalgae remnants in a fluidized bed reactor for bio-oil and biochar production. Bioresour. Technol. 2013, 127, 494–499. [Google Scholar] [CrossRef] [PubMed]
- Wang, R.; Feng, Y.; Li, D.; Li, K.; Yan, Y. Towards the sustainable production of biomass-derived materials with smart functionality: A tutorial review. Green Chem. 2024, 26, 9075–9103. [Google Scholar] [CrossRef]
- Tian, Y.; Yang, R.; Pan, H.; Zheng, N.; Huang, X. Biomass-based shape-stabilized phase change materials for thermal energy storage and multiple energy conversion. Nano Energy 2025, 133, 110440. [Google Scholar] [CrossRef]
- Cheng, S.; Shu, J.; Xia, H.; Wang, S.; Zhang, L.; Peng, J.; Li, C.; Jiang, X.; Zhang, Q. Pyrolysis of Crofton weed for the production of aldehyde rich bio-oil and combustible matter rich bio-gas. Appl. Therm. Eng. 2019, 148, 1164–1170. [Google Scholar] [CrossRef]
- Dong, Q.; Li, H.; Niu, M.; Luo, C.; Zhang, J.; Qi, B.; Li, X.; Zhong, W. Microwave pyrolysis of moso bamboo for syngas production and bio-oil upgrading over bamboo-based biochar catalyst. Bioresour. Technol. 2018, 266, 284–290. [Google Scholar] [CrossRef] [PubMed]
- Norouzi, O.; Jafarian, S.; Safari, F.; Tavasoli, A.; Nejati, B. Promotion of hydrogen-rich gas and phenolic-rich bio-oil production from green macroalgae Cladophora glomerata via pyrolysis over its bio-char. Bioresour. Technol. 2016, 219, 643–651. [Google Scholar] [CrossRef] [PubMed]
- Ali, L.; Alam, A.; Kuttiyathil, M.S.; Alalabi, A.; Al-Kwradi, M.; Altarawneh, M. Exploring the potential of chemical recycling of waste medium-density fiberboards (MDF) under oxidative and pyrolytic conditions. Sustain. Chem. Pharm. 2024, 41, 101685. [Google Scholar] [CrossRef]
- Mariyam, S.; Alherbawi, M.; Al-Ansari, T.; McKay, G. Upgrading co-pyrolysis products from ternary biomass: An investigative study of commercial and locally-made catalysts. Biomass Bioenergy 2024, 191, 107471. [Google Scholar] [CrossRef]
- Cao, B.; Lu, W.; Shen, W.; Esakkimuthu, S.; Hu, Y.; Yuan, C.; Jiang, D.; Wang, M.; Senneca, O.; Abomohra, A.; et al. Sustainability of biomass pyrolysis for bio-aromatics and bio-phenols production: Life cycle assessment of stepwise catalytic approach. Energy Convers. Manag. 2024, 319, 118912. [Google Scholar] [CrossRef]
- He, X.; Liu, Z.; Niu, W.; Yang, L.; Zhou, T.; Qin, D.; Niu, Z.; Yuan, Q. Effects of pyrolysis temperature on the physicochemical properties of gas and biochar obtained from pyrolysis of crop residues. Energy 2018, 143, 746–756. [Google Scholar] [CrossRef]
- Sivaramakrishnan, K.; Ali, L.; Shittu, T.; Mrabet, C. Mohammednoor Altarawneh Catalytic upgrading of pyrolytic bio-oil from Salicornia bigelovii seeds for use as transportation fuels: Exploring the ex-situ deoxygenation capabilities of Ni/mordenite zeolite catalyst. Case Stud. Chem. Environ. Eng. 2024, 10, 101002. [Google Scholar] [CrossRef]
- Lu, H.R.; El Hanandeh, A. Life cycle perspective of bio-oil and biochar production from hardwood biomass; what is the optimum mix and what to do with it? J. Clean. Prod. 2019, 212, 173–189. [Google Scholar] [CrossRef]
- Yoder, J.; Galinato, S.; Granatstein, D.; Garcia-Pérez, M. Economic tradeoff between biochar and bio-oil production via pyrolysis. Biomass Bioenergy 2011, 35, 1851–1862. [Google Scholar] [CrossRef]
- Hasan, M.M.; Wang, X.S.; Mourant, D.; Gunawan, R.; Yu, C.; Hu, X.; Kadarwati, S.; Gholizadeh, M.; Wu, H.; Li, B.; et al. Grinding pyrolysis of Mallee wood: Effects of pyrolysis conditions on the yields of bio-oil and biochar. Fuel Process. Technol. 2017, 167, 215–220. [Google Scholar] [CrossRef]
- Nhuchhen, D.R.; Afzal, M.T.; Dreise, T.; Salema, A.A. Characteristics of biochar and bio-oil produced from wood pellets pyrolysis using a bench scale fixed bed, microwave reactor. Biomass Bioenergy 2018, 119, 293–303. [Google Scholar] [CrossRef]
- Özçimen, D.; Ersoy-Meriçboyu, A. Characterization of biochar and bio-oil samples obtained from carbonization of various biomass materials. Renew. Energy 2010, 35, 1319–1324. [Google Scholar] [CrossRef]
- Chaturvedi, E.; Roy, P.; Upadhyay, R.; Chowdhury, P. Enhanced yield and production of aromatics rich fractions in bio-oil through co-pyrolysis of waste biomass and plastics. J. Anal. Appl. Pyrolysis 2024, 178, 106379. [Google Scholar] [CrossRef]
- Nawaz, A.; Razzak, S.A. Co-pyrolysis of biomass and different plastic waste to reduce hazardous waste and subsequent production of energy products: A review on advancement, synergies, and future prospects. Renew. Energy 2024, 224, 120103. [Google Scholar] [CrossRef]
- Liu, C.; Wu, S.; Zhang, H.; Xiao, R. Catalytic oxidation of lignin to valuable biomass-based platform chemicals: A review. Fuel Process. Technol. 2019, 191, 181–201. [Google Scholar] [CrossRef]
- Lester, E.; Avila, C.; Pang, C.H.; Williams, O.; Perkins, J.; Gaddipatti, S.; Tucker, G.; Barraza, J.M.; Trujillo-Uribe, M.P.; Wu, T. A proposed biomass char classification system. Fuel 2018, 232, 845–854. [Google Scholar] [CrossRef]
- Wang, H.; Pu, Y.; Ragauskas, A.; Yang, B. From lignin to valuable products–strategies, challenges, and prospects. Bioresour. Technol. 2019, 271, 449–461. [Google Scholar] [CrossRef]
- Chen, D.; Chen, X.; Sun, J.; Zheng, Z.; Fu, K. Pyrolysis polygeneration of pine nut shell: Quality of pyrolysis products and study on the preparation of activated carbon from biochar. Bioresour. Technol. 2016, 216, 629–636. [Google Scholar] [CrossRef] [PubMed]
- Yang, H.; Yan, R.; Chen, H.; Lee, D.H.; Zheng, C. Characteristics of hemicellulose, cellulose and lignin pyrolysis. Fuel 2007, 86, 1781–1788. [Google Scholar] [CrossRef]
- Shen, D.K.; Gu, S. The mechanism for thermal decomposition of cellulose and its main products. Bioresour. Technol. 2009, 100, 6496–6504. [Google Scholar] [CrossRef] [PubMed]
- Shen, D.K.; Gu, S.; Bridgwater, A.V. Study on the pyrolytic behaviour of xylan-based hemicellulose using TG-FTIR and Py-GC-FTIR. J. Anal. Appl. Pyrolysis 2010, 87, 199–206. [Google Scholar] [CrossRef]
- Ha, J.M.; Hwang, K.R.; Kim, Y.M.; Jae, J.; Kim, K.H.; Lee, H.W.; Kim, J.Y.; Park, Y.K. Recent progress in the thermal and catalytic conversion of lignin. Renew. Sustain. Energy Rev. 2019, 111, 422–441. [Google Scholar] [CrossRef]
- Xin, S.; Yang, H.; Chen, Y.; Wang, X.; Chen, H. Assessment of pyrolysis polygeneration of biomass based on major components: Product characterization and elucidation of degradation pathways. Fuel 2013, 113, 266–273. [Google Scholar] [CrossRef]
- Chen, Y.; Yang, H.; Wang, X.; Chen, W.; Chen, H. Biomass Pyrolytic Polygeneration System: Adaptability for Different Feedstocks. Energy Fuels 2016, 30, 414–422. [Google Scholar] [CrossRef]
- Yuan, H.; Wu, S.; Yin, X.; Huang, Y.; Guo, D.; Wu, C. Adjustment of biomass product gas to raise H2/CO ratio and remove tar over sodium titanate catalysts. Renew. Energy 2018, 115, 288–298. [Google Scholar] [CrossRef]
- Qin, Y.H.; Campen, A.; Wiltowski, T.; Feng, J.; Li, W. The influence of different chemical compositions in biomass on gasification tar formation. Biomass Bioenergy 2015, 83, 77–84. [Google Scholar] [CrossRef]
- Wang, X.; Wu, J.; Chen, Y.; Pattiya, A.; Yang, H.; Chen, H. Comparative study of wet and dry torrefaction of corn stalk and the effect on biomass pyrolysis polygeneration. Bioresour. Technol. 2018, 258, 88–97. [Google Scholar] [CrossRef] [PubMed]
- Uçar, S.; Karagöz, S. Co-pyrolysis of pine nut shells with scrap tires. Fuel 2014, 137, 85–93. [Google Scholar] [CrossRef]
- Chen, D.; Li, Y.; Cen, K.; Luo, M.; Li, H.; Lu, B. Pyrolysis polygeneration of poplar wood: Effect of heating rate and pyrolysis temperature. Bioresour. Technol. 2016, 218, 780–788. [Google Scholar] [CrossRef] [PubMed]
- Hassan, S.S.; Williams, G.A.; Jaiswal, A.K. Emerging technologies for the pretreatment of lignocellulosic biomass. Bioresour. Technol. 2018, 262, 310–318. [Google Scholar] [CrossRef] [PubMed]
- Meng, F.; Wang, D.; Zhang, M. Effects of different pretreatment methods on biochar properties from pyrolysis of corn stover. J. Energy Inst. 2021, 98, 294–302. [Google Scholar] [CrossRef]
- Cen, K.; Li, X.; Jia, D.; Zhang, H.; Chen, D. Effects of pretreatment sequence of torrefaction deoxygenation and acid washing on biomass pyrolysis polygeneration. Ind. Crops Prod. 2025, 225, 120615. [Google Scholar] [CrossRef]
- Liu, J.; Fu, H.; Hu, B.; Zhou, G.; Wei, S.; Zhang, Z.; Lu, Q. Towards the production of 1,4:3,6-dianhydro-α-d-glucopyranose from biomass fast pyrolysis based on oxalic acid-assisted torrefaction pretreatment. J. Anal. Appl. Pyrolysis 2024, 182, 106702. [Google Scholar] [CrossRef]
- Zhang, Z.; Tahir, N.; Li, Y.; Zhang, T.; Zhu, S.; Zhang, Q. Tailoring of structural and optical parameters of corncobs through ball milling pretreatment. Renew. Energy 2019, 141, 298–304. [Google Scholar] [CrossRef]
- Bai, X.; Wang, G.; Zhu, Z.; Cai, C.; Wang, Z.; Wang, D. Investigation of improving the yields and qualities of pyrolysis products with combination rod-milled and torrefaction pretreatment. Renew. Energy 2020, 151, 446–453. [Google Scholar] [CrossRef]
- Kumar, R.; Strezov, V.; Weldekidan, H.; He, J.; Singh, S.; Kan, T.; Dastjerdi, B. Lignocellulose biomass pyrolysis for bio-oil production: A review of biomass pre-treatment methods for production of drop-in fuels. Renew. Sustain. Energy Rev. 2020, 123, 109763. [Google Scholar] [CrossRef]
- Varma, A.K.; Mondal, P. Pyrolysis of pine needles: Effects of process parameters on products yield and analysis of products. J. Therm. Anal. Calorim. 2018, 131, 2057–2072. [Google Scholar] [CrossRef]
- Demirbas, A. Effects of temperature and particle size on bio-char yield from pyrolysis of agricultural residues. J. Anal. Appl. Pyrolysis 2004, 72, 243–248. [Google Scholar] [CrossRef]
- Song, X.; Zhang, M.; Pei, Z.J.; Wang, D. Ultrasonic vibration-assisted (UV-A) pelleting of wheat straw: A constitutive model for pellet density. Ultrasonics 2015, 60, 117–125. [Google Scholar] [CrossRef] [PubMed]
- Huang, Y.F.; Kuan, W.H.; Chang, C.Y. Effects of particle size, pretreatment, and catalysis on microwave pyrolysis of corn stover. Energy 2018, 143, 696–703. [Google Scholar] [CrossRef]
- Meng, F.; Wang, D. Effects of vacuum freeze drying pretreatment on biomass and biochar properties. Renew. Energy 2020, 155, 1–9. [Google Scholar] [CrossRef]
- Ameri, B.; Hanini, S.; Boumahdi, M. Influence of drying methods on the thermodynamic parameters, effective moisture diffusion and drying rate of wastewater sewage sludge. Renew. Energy 2020, 147, 1107–1119. [Google Scholar] [CrossRef]
- Chen, C.; Yang, S.; Bu, X. Microwave Drying Effect on Pyrolysis Characteristics and Kinetics of Microalgae. Bioenergy Res. 2019, 12, 400–408. [Google Scholar] [CrossRef]
- Amer, M.; Nour, M.; Ahmed, M.; Ookawara, S.; Nada, S.; Elwardany, A. The effect of microwave drying pretreatment on dry torrefaction of agricultural biomasses. Bioresour. Technol. 2019, 286, 121400. [Google Scholar] [CrossRef]
- Mothibe, K.J.; Zhang, M.; Nsor-atindana, J.; Wang, Y.-C. Use of ultrasound pretreatment in drying of fruits: Drying rates, quality attributes, and shelf life extension. Dry. Technol. 2011, 29, 1611–1621. [Google Scholar] [CrossRef]
- Cárcel, J.A.; Garcia-Perez, J.V.; Riera, E.; Mulet, A. Improvement of convective drying of carrot by applying power ultrasound-influence of mass load density. Dry. Technol. 2011, 29, 174–182. [Google Scholar] [CrossRef]
- Louwes, A.C.; Basile, L.; Yukananto, R.; Bhagwandas, J.C.; Bramer, E.A.; Brem, G. Torrefied biomass as feed for fast pyrolysis: An experimental study and chain analysis. Biomass Bioenergy 2017, 105, 116–126. [Google Scholar] [CrossRef]
- Reza, M.T.; Uddin, M.H.; Lynam, J.G.; Coronella, C.J. Engineered pellets from dry torrefied and HTC biochar blends. Biomass Bioenergy 2014, 63, 229–238. [Google Scholar] [CrossRef]
- Chen, Y.; Yang, H.; Yang, Q.; Hao, H.; Zhu, B.; Chen, H. Torrefaction of agriculture straws and its application on biomass pyrolysis poly-generation. Bioresour. Technol. 2014, 156, 70–77. [Google Scholar] [CrossRef]
- Zhu, X.; Luo, Z.; Diao, R.; Zhu, X. Combining torrefaction pretreatment and co-pyrolysis to upgrade biochar derived from bio-oil distillation residue and walnut shell. Energy Convers. Manag. 2019, 199, 111970. [Google Scholar] [CrossRef]
- Jiang, M.; Su, Y.; Yang, L.; Qi, P.; Wang, J.; Xiong, Y. Study on H3PO4-activated carbon catalytic co-pyrolysis of bamboo and LDPE to poly-generation syngas and aromatics at low temperature. Fuel 2024, 369, 131737. [Google Scholar] [CrossRef]
- Lorenci Woiciechowski, A.; Dalmas Neto, C.J.; Porto de Souza Vandenberghe, L.; de Carvalho Neto, D.P.; Novak Sydney, A.C.; Letti, L.A.J.; Karp, S.G.; Zevallos Torres, L.A.; Soccol, C.R. Lignocellulosic biomass: Acid and alkaline pretreatments and their effects on biomass recalcitrance—Conventional processing and recent advances. Bioresour. Technol. 2020, 304, 122848. [Google Scholar] [CrossRef] [PubMed]
- Sameni, J.; Jaffer, S.A.; Sain, M. Thermal and mechanical properties of soda lignin/HDPE blends. Compos. Part A Appl. Sci. Manuf. 2018, 115, 104–111. [Google Scholar] [CrossRef]
- Dastpak, A.; Lourenҫon, T.V.; Balakshin, M.; Farhan Hashmi, S.; Lundström, M.; Wilson, B.P. Solubility study of lignin in industrial organic solvents and investigation of electrochemical properties of spray-coated solutions. Ind. Crops Prod. 2020, 148, 112310. [Google Scholar] [CrossRef]
- Kim, S.; Kim, C.H. Bioethanol production using the sequential acid/alkali-pretreated empty palm fruit bunch fiber. Renew. Energy 2013, 54, 150–155. [Google Scholar] [CrossRef]
- Vuppaladadiyam, A.K.; Vuppaladadiyam, S.S.V.; Sikarwar, V.S.; Ahmad, E.; Pant, K.K.; Murugavelh, S.; Pandey, A.; Bhattacharya, S.; Sarmah, A.; Leu, S.Y. A critical review on biomass pyrolysis: Reaction mechanisms, process modeling and potential challenges. J. Energy Inst. 2023, 108, 101236. [Google Scholar] [CrossRef]
- Nair, L.G.; Verma, P. Lignocellulosic biomass conversion into platform chemicals and biofuels using tetrahydrofuran-assisted pretreatment: A future for sustainable and bio-circular economy. Biomass Bioenergy 2024, 191, 107454. [Google Scholar] [CrossRef]
- Kundu, S.; Khandaker, T.; Anik, M.A.-A.M.; Hasan, M.K.; Dhar, P.K.; Dutta, S.K.; Latif, M.A.; Hossain, M.S. A comprehensive review of enhanced CO2 capture using activated carbon derived from biomass feedstock. RSC Adv. 2024, 14, 29693–29736. [Google Scholar] [CrossRef]
- Matamba, T.; Tahmasebi, A.; Yu, J.; Keshavarz, A.; Abid, H.R.; Iglauer, S. A review on biomass as a substitute energy source: Polygeneration influence and hydrogen rich gas formation via pyrolysis. J. Anal. Appl. Pyrolysis 2023, 175, 106221. [Google Scholar] [CrossRef]
- Chen, Y.; Yang, H.; Wang, X.; Zhang, S.; Chen, H. Biomass-based pyrolytic polygeneration system on cotton stalk pyrolysis: Influence of temperature. Bioresour. Technol. 2012, 107, 411–418. [Google Scholar] [CrossRef] [PubMed]
- Xia, S.; Xiao, H.; Liu, M.; Chen, Y.; Yang, H.; Chen, H. Pyrolysis behavior and economics analysis of the biomass pyrolytic polygeneration of forest farming waste. Bioresour. Technol. 2018, 270, 189–197. [Google Scholar] [CrossRef] [PubMed]
- Gao, Y.; Wang, X.; Chen, Y.; Li, P.; Liu, H.; Chen, H. Pyrolysis of rapeseed stalk: Influence of temperature on product characteristics and economic costs. Energy 2017, 122, 482–491. [Google Scholar] [CrossRef]
- Esipovich, A.L.; Kanakov, E.A.; Charykova, T.A.; Otopkova, K.V.; Mityukova, Y.A.; Belousov, A.S. Processing of lipid-enriched microalgae Chlorella biomass into biofuels and value-added chemicals. Fuel 2025, 381, 133484. [Google Scholar] [CrossRef]
- Chen, D.; Zheng, Z.; Fu, K.; Zeng, Z.; Wang, J.; Lu, M. Torrefaction of biomass stalk and its effect on the yield and quality of pyrolysis products. Fuel 2015, 159, 27–32. [Google Scholar] [CrossRef]
- Shen, Y.; Yu, S.; Yuan, R.; Wang, P. Biomass pyrolysis with alkaline-earth-metal additive for co-production of bio-oil and biochar-based soil amendment. Sci. Total Environ. 2020, 743, 140760. [Google Scholar] [CrossRef] [PubMed]
- Dai, L.; Fan, L.; Liu, Y.; Ruan, R.; Wang, Y.; Zhou, Y.; Zhao, Y.; Yu, Z. Production of bio-oil and biochar from soapstock via microwave-assisted co-catalytic fast pyrolysis. Bioresour. Technol. 2017, 225, 1–8. [Google Scholar] [CrossRef] [PubMed]
- Aghamiri, A.R.; Lahijani, P. Catalytic conversion of biomass and plastic waste to alternative aviation fuels: A review. Biomass Bioenergy 2024, 183, 107120. [Google Scholar] [CrossRef]
- Mohamed, B.A.; Kim, C.S.; Ellis, N.; Bi, X. Microwave-assisted catalytic pyrolysis of switchgrass for improving bio-oil and biochar properties. Bioresour. Technol. 2016, 201, 121–132. [Google Scholar] [CrossRef] [PubMed]
- El Bari, H.; Fanezoune, C.K.; Dorneanu, B.; Arellano-Garcia, H.; Majozi, T.; Elhenawy, Y.; Bayssi, O.; Hirt, A.; Peixinho, J.; Dhahak, A.; et al. Catalytic fast pyrolysis of lignocellulosic biomass: Recent advances and comprehensive overview. J. Anal. Appl. Pyrolysis 2024, 178, 106390. [Google Scholar] [CrossRef]
- Eschenbacher, A.; Jensen, P.A.; Henriksen, U.B.; Ahrenfeldt, J.; Jensen, C.D.; Li, C.; Enemark-Rasmussen, K.; Duus, J.Ø.; Mentzel, U.V.; Jensen, A.D. Catalytic upgrading of tars generated in a 100 kWth low temperature circulating fluidized bed gasifier for production of liquid bio-fuels in a polygeneration scheme. Energy Convers. Manag. 2020, 207, 112538. [Google Scholar] [CrossRef]
- Wang, W.; Li, X.; Ye, D.; Cai, L.P.; Shi, S.Q. Catalytic pyrolysis of larch sawdust for phenol-rich bio-oil using different catalysts. Renew. Energy 2018, 121, 146–152. [Google Scholar] [CrossRef]
- Maisano, S.; Urbani, F.; Mondello, N.; Chiodo, V. Catalytic pyrolysis of Mediterranean sea plant for bio-oil production. Int. J. Hydrogen Energy 2017, 42, 28082–28092. [Google Scholar] [CrossRef]
- Ozbay, N.; Yargic, A.S.; Yarbay Sahin, R.Z.; Yaman, E. Valorization of banana peel waste via in-situ catalytic pyrolysis using Al-Modified SBA-15. Renew. Energy 2019, 140, 633–646. [Google Scholar] [CrossRef]
- Chai, Y.; Gao, N.; Wang, M.; Wu, C. H2 production from co-pyrolysis/gasification of waste plastics and biomass under novel catalyst Ni-CaO-C. Chem. Eng. J. 2020, 382, 122947. [Google Scholar] [CrossRef]
- Liu, G.; Liao, Y.; Wu, Y.; Ma, X. Synthesis gas production from microalgae gasification in the presence of Fe2O3 oxygen carrier and CaO additive. Appl. Energy 2018, 212, 955–965. [Google Scholar] [CrossRef]
- Jideani, T.; Chukwuchendo, E.; Khotseng, L. An Approach towards the Conversion of Biomass Feedstocks into Biofuel Using a Zeolite Socony Mobil-5-Based Catalysts via the Hydrothermal Liquefaction Process: A Review. Catalysts 2023, 13, 1425. [Google Scholar] [CrossRef]
- Chen, D.; Li, Y.; Deng, M.; Wang, J.; Chen, M.; Yan, B.; Yuan, Q. Effect of torrefaction pretreatment and catalytic pyrolysis on the pyrolysis poly-generation of pine wood. Bioresour. Technol. 2016, 214, 615–622. [Google Scholar] [CrossRef] [PubMed]
- Razzak, S.A.; Khan, M.; Irfan, F.; Shah, M.A.; Nawaz, A.; Hossain, M.M. Catalytic co-pyrolysis and kinetic study of microalgae biomass with solid waste feedstock for sustainable biofuel production. J. Anal. Appl. Pyrolysis 2024, 183, 106755. [Google Scholar] [CrossRef]




| Raw Material | Set-Up | Heating Equipment | Heating Rate | Biochar | Bio-Oil | Combustible Gas | Ref. |
|---|---|---|---|---|---|---|---|
| Rapeseed cake | Fixed-bed reactor | Electrical furnace | Slow | 27.40% | 59.70% | 12.80% | [28] |
| Corn straw | Fixed-bed reactor | Electrical oven | Slow | 25% | 34% | 41% | [29] |
| Tobacco waste | Fixed-bed reactor | Electrical furnace | Slow | 33.30% | 33.30% | 33.30% | [30] |
| Corn stover | Horizontal screw conveyer reactor | Five-segment electrical furnace | Slow | 47.88% | 15.95% | 36.17% | [31] |
| Poplar and bamboo | Bench-scale vertical reactor | Flue gas | Slow | 30% | 33% | 37% | [15] |
| Briquetted cotton stalk and rice husk | Commercial biomass pyrolytic poly-generation system | Hot gas | Slow | 33.30% | 40.70% | 26% | [32] |
| Straw and DDGS | Pilot-scale rotary kiln reactor | Flue gas | Slow | 12.7–27.27% | 41.8–72.73% | 14.57–30.93% | [33] |
| Palm kernel shells | Fluidized bed reactor | Electrical furnace | Fast | 24.5–28.9% | 21.1–23.1% | 50.0–53.4% | [34] |
| Corn stover and cobs | Free-fall fast pyrolysis reactor | Watlow ceramic heaters | Fast | 25–37% | 45–55% | 11–17% | [35] |
| Chlorella vulgaris remnants | Fluidized bed reactor | Clamshell heaters | Fast | 31% | 53% | 10% | [36] |
| Compositions | Products | Ref. | |||||
|---|---|---|---|---|---|---|---|
| Cellulose | Hemicellulose | Lignin | Syngas | Bio-Oil | Biochar | ||
| Cotton stalk | 21.98 | 35.50 | 29.87 | 32.40 | 40.10 | 27.50 | [63] |
| Rapeseed stalk | 19.92 | 37.12 | 22.10 | 24.40 | 48.50 | 27.10 | [63] |
| Tobacco stem | 11.78 | 26.43 | 18.63 | 22.10 | 31.70 | 46.20 | [63] |
| Rice husk | 19.00 | 21.90 | 27.80 | 21.70 | 39.90 | 38.40 | [63] |
| Bamboo | 26.10 | 40.10 | 30.90 | 32.20 | 48.40 | 19.40 | [63] |
| Corn stalk | 31.53 | 25.86 | 13.99 | 32.30 | 49.60 | 19.70 | [65,66] |
| Pine nut shells | 41.42 | 6.90 | 48.97 | 27.60 | 42.80 | 29.60 | [57,67] |
| Poplar wood | 49.31 | 22.67 | 24.49 | 26.22 | 41.83 | 31.95 | [68] |
| Cellulose | 100.00 | 0.00 | 0.00 | 45.30 | 46.10 | 8.60 | [62] |
| Hemicellulose | 0.00 | 100.00 | 0.00 | 33.70 | 40.50 | 25.80 | [62] |
| Lignin | 0.00 | 0.00 | 100.00 | 19.60 | 17.30 | 63.10 | [62] |
| Feedstock | Reactor Style | Temperature (°C) | Residence Time (min) | Products | Ref. |
|---|---|---|---|---|---|
| Pine nutshell | Fixed bed | 500–600 | 10 | Non-condensable gas with higher HHV a, bio-oil with lower water content and elevated heating value, biochar with substantial fixed-carbon content and greater specific surface area. | [57] |
| Poplar wood | Fixed bed | 550–600 | 10 | Biochar with surface area of 411.06 m2/g, non-condensable gas with HHV of 14.56 MJ/m3, bio-oil with HHV of 14.39 MJ/kg. | [68] |
| Chinese chestnut shell | Fixed bed | 450 | 30 | The maximum NPV b reached USD 7.28 million/yr. | [100] |
| Jatropha curcas shell | Fixed bed | 350 | 30 | The maximum NPV reached USD 25.315 million/yr. | [100] |
| Tobacco waste | Fixed bed | 650 | 30 | Non-condensable gas is 33.3%, bio-oil is 33.3%, and biochar is 33.3%. | [30] |
| Bamboo chip | Fixed bed | 550–750 | 30 | Non-condensable gas, bio-oil, and biochar with stable product yield and high quality. | [15] |
| Cotton stalk | Fixed bed | 550–750 | 30 | Non-condensable gas with HHV of 8–9 MJ/m3, bio-oil can be used as platform product in biorefinery, and biochar with HHV of 28 MJ/kg and surface area > 200 m2/g. | [99] |
| Rapeseed stalk | Moving bed | 650 | 30 | The maximum profit could reach CNY 25 million per year. | [101] |
| Poplar chip | Moving bed | 550–700 | - | Non-condensable gas, bio-oil, and biochar with stable product yield and high quality. | [15] |
| Feedstock | Objective | Catalyst | Function | Ref. |
|---|---|---|---|---|
| Wheat straw | Gasification tar | HZSM-5/γ-Al2O3, γ-Al2O3 | Upgrading bio-oil via reducing oxygen content, total acid number, and basic nitrogen content. | [109] |
| Larch sawdust | Pyrolysis vapor | HZSM-5 | Enhancing total phenolic compounds in bio-oils via promoting the formation of phenols. | [110] |
| Sea plant | Pyrolysis vapor | CeO2, NiCe/HZSM-5, Ni/CeO2 | Increasing bio-oil yield by promoting deoxygenation. | [110] |
| Banana peel | Pyrolysis vapor | Al-SBA-15 | Increasing bio-oil and desired products through removing oxygen. | [112] |
| Waste plastics and biomass | Co-pyrolysis vapor | Ni-CaO-C | Favoring H2 production and lowered CO2 concentration in the gaseous products. | [113] |
| Microalgae | Pyrolysis vapor | Fe2O3 | Improving synthesis gas. | [114] |
| Microalgae | Pyrolysis vapor | CaO | Improving CO and H2 production. | [114] |
| Pinewood | Pyrolysis vapor | HZSM-5 | Improving pyrolysis products, especially bio-oil. | [116] |
| Switchgrass | Pyrolysis vapor | K3PO4, bentonite | Increasing BET surface area of biochar. | [107] |
| Switchgrass | Pyrolysis vapor | SiC | Favors decreased water content of bio-oil. | [107] |
| Soapstock | Pyrolysis vapor | Bentonite | Increasing the bio-oil yield and enhancing the BET surface area of biochar. | [105] |
| Rice husk | Pyrolysis vapor | MgCO3 | Enhancing bio-oil and biochar yield. | [104] |
| Macroalgae | Pyrolysis vapor | Alkaline earth metal | Promoting hydrogen-rich gas and phenolic-rich bio-oil production. | [41] |
| Moso bamboo | Pyrolysis vapor | Bamboo-based biochar | Favors bio-oil upgrading and high-quality syngas production. | [40] |
Disclaimer/Publisher’s Note: The statements, opinions and data contained in all publications are solely those of the individual author(s) and contributor(s) and not of MDPI and/or the editor(s). MDPI and/or the editor(s) disclaim responsibility for any injury to people or property resulting from any ideas, methods, instructions or products referred to in the content. |
© 2025 by the authors. Licensee MDPI, Basel, Switzerland. This article is an open access article distributed under the terms and conditions of the Creative Commons Attribution (CC BY) license (https://creativecommons.org/licenses/by/4.0/).
Share and Cite
Meng, F.; Wang, D. New Strategies for Sustainable Biofuel Production: Pyrolytic Poly-Generation of Biomass. Sustainability 2025, 17, 1945. https://doi.org/10.3390/su17051945
Meng F, Wang D. New Strategies for Sustainable Biofuel Production: Pyrolytic Poly-Generation of Biomass. Sustainability. 2025; 17(5):1945. https://doi.org/10.3390/su17051945
Chicago/Turabian StyleMeng, Fanbin, and Donghai Wang. 2025. "New Strategies for Sustainable Biofuel Production: Pyrolytic Poly-Generation of Biomass" Sustainability 17, no. 5: 1945. https://doi.org/10.3390/su17051945
APA StyleMeng, F., & Wang, D. (2025). New Strategies for Sustainable Biofuel Production: Pyrolytic Poly-Generation of Biomass. Sustainability, 17(5), 1945. https://doi.org/10.3390/su17051945

