Low-Carbon Education: Insights and Trends for Sustainable Development Through Knowledge Graphs
Abstract
1. Introduction
- RQ1: What are the research hotspots of LCE?
- RQ2: What are the emerging trends in LCE research?
- RQ3: What is the evolution trend in LCE research?
- RQ4: How might we understand LCE correctly?
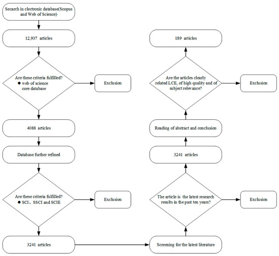
2. Data Collection and Research Methods
2.1. Data Sources
2.2. Research Methods
3. Results
3.1. Research Hotspots and Emerging Trends Based on the Literature
3.2. Research Hotspots and Emerging Trends Based on References
3.2.1. Co-Citation Network of LCE References
3.2.2. Co-Citation Clustering Network of LCE References
3.3. Research Hotspots and Emerging Trends Based on Keywords
3.3.1. Co-Citation Network of LCE Keyword
3.3.2. Clustering Network of LCE Keywords
3.3.3. Mutation Keywords of LCE
3.3.4. Timeline of Keywords of LCE
4. Discussion
4.1. University LCE
4.2. Social LCE
4.3. Behavioral LCE
5. Conclusions
5.1. New Findings
5.2. Theoretical and Practical Significance
5.3. Limitations and Prospects
Author Contributions
Funding
Institutional Review Board Statement
Informed Consent Statement
Data Availability Statement
Acknowledgments
Conflicts of Interest
References
- Xiao, J.; Zhen, Z.; Tian, L.; Su, B.; Chen, H.; Zhu, A.X. Green behavior towards low-carbon society: Theory, measurement and action. J. Clean. Prod. 2021, 278, 123765. [Google Scholar] [CrossRef]
- Giannetti, B.; Agostinho, F.; Eras, J.C.; Yang, Z.; Almeida, C. Cleaner production for achieving the sustainable development goals. J. Clean. Prod. 2020, 271, 122127. [Google Scholar] [CrossRef]
- Kar, A.K.; Choudhary, S.K.; Singh, V.K. How can artificial intelligence impact sustainability: A systematic literature review. J. Clean. Prod. 2022, 376, 134120. [Google Scholar] [CrossRef]
- Chen, W.; Li, J. Who are the low-carbon activists? Analysis of the influence mechanism and group characteristics of low-carbon behavior in Tianjin, China. Sci. Total Environ. 2019, 683, 729–736. [Google Scholar] [CrossRef] [PubMed]
- Ye, H.; Ren, Q.; Hu, X.; Lin, T.; Xu, L.; Li, X.; Zhang, G.; Shi, L.; Pan, B. Low-carbon behavior approaches for reducing direct carbon emissions: Household energy use in a coastal city. J. Clean. Prod. 2017, 141, 128–136. [Google Scholar] [CrossRef]
- Mulugetta, Y.; Urban, F. Deliberating on low carbon development. Energy Policy 2010, 38, 7546–7549. [Google Scholar] [CrossRef]
- Grainger, A.; Smith, G. The role of low carbon and high carbon materials in carbon neutrality science and carbon economics. Curr. Opin. Environ. Sustain. 2021, 49, 164–189. [Google Scholar] [CrossRef]
- Semieniuk, G.; Campiglio, E.; Mercure, J.F.; Volz, U.; Edwards, N.R. Low-carbon transition risks for finance. WIREs Clim. Chang. 2021, 12, e678. [Google Scholar] [CrossRef]
- Günther, J.; Muster, S.; Kaiser, K.; Rieckmann, M. A multi-stakeholder perspective on the development of key competencies for sustainability in Education for Sustainable Development at school. Environ. Educ. Res. 2024, 30, 1651–1667. [Google Scholar] [CrossRef]
- Junting, Z. Current status of low-carbon education among undergraduates: A case study of Guangdong Province. Int. J. Low-Carbon Technol. 2024, 19, 2086–2092. [Google Scholar] [CrossRef]
- Liu, Y.; Liu, R.; Jiang, X. What drives low-carbon consumption behavior of Chinese college students? The regulation of situational factors. Nat. Hazards 2019, 95, 173–191. [Google Scholar] [CrossRef]
- Lin, B.; Li, Z. Towards world’s low carbon development: The role of clean energy. Appl. Energy 2022, 307, 118160. [Google Scholar] [CrossRef]
- Chen, W.; Yin, X.; Zhang, H. Towards low carbon development in China: A comparison of national and global models. Clim. Chang. 2016, 136, 95–108. [Google Scholar] [CrossRef]
- Zhang, H.; Feng, C.; Zhou, X. Going carbon-neutral in China: Does the low-carbon city pilot policy improve carbon emission efficiency? Sustain. Prod. Consum. 2022, 33, 312–329. [Google Scholar] [CrossRef]
- Tan, L.; Yang, Z.; Irfan, M.; Ding, C.J.; Hu, M.; Hu, J. Toward low-carbon sustainable development: Exploring the impact of digital economy development and industrial restructuring. Bus. Strategy Environ. 2024, 33, 2159–2172. [Google Scholar] [CrossRef]
- Xie, L.; Chen, Z.; Wang, H.; Zheng, C.; Jiang, J. Bibliometric and visualized analysis of scientific publications on atlantoaxial spine surgery based on Web of Science and VOSviewer. World Neurosurg. 2020, 137, 435–442.e4. [Google Scholar] [CrossRef] [PubMed]
- Zhang, D.; Xu, J.; Zhang, Y.; Wang, J.; He, S.; Zhou, X. Study on sustainable urbanization literature based on Web of Science, scopus, and China national knowledge infrastructure: A scientometric analysis in CiteSpace. J. Clean. Prod. 2020, 264, 121537. [Google Scholar] [CrossRef]
- Junjia, Y.; Alias, A.H.; Haron, N.A.; Abu Bakar, N. A bibliometric review on Safety Risk assessment of construction based on CiteSpace software and WOS database. Sustainability 2023, 15, 11803. [Google Scholar] [CrossRef]
- Kuzior, A.; Sira, M. A bibliometric analysis of blockchain technology research using VOSviewer. Sustainability 2022, 14, 8206. [Google Scholar] [CrossRef]
- Wu, Y.; Wang, H.; Wang, Z.; Zhang, B.; Meyer, B.C. Knowledge mapping analysis of rural landscape using CiteSpace. Sustainability 2019, 12, 66. [Google Scholar] [CrossRef]
- Eck, N.; Waltman, L. Citation-based clustering of publications using CitNetExplorer and VOSviewer. Scientometrics 2017, 111, 1053–1070. [Google Scholar] [PubMed]
- Groshek, J.; de Mees, V.; Eschmann, R. Modeling influence and community in social media data using the digital methods initiative-twitter capture and analysis toolkit (DMI-TCAT) and Gephi. MethodsX 2020, 7, 101164. [Google Scholar] [CrossRef]
- Zhang, X.; Luo, L.; Skitmore, M. Household carbon emission research: An analytical review of measurement, influencing factors and mitigation prospects. J. Clean. Prod. 2015, 103, 873–883. [Google Scholar] [CrossRef]
- Kauffman, J.; Kittas, A.; Bennett, L.; Tsoka, S. DyCoNet: A Gephi plugin for community detection in dynamic complex networks. PLoS ONE 2014, 9, e101357. [Google Scholar] [CrossRef] [PubMed]
- Scalabrino, C.; Navarrete Salvador, A.; Oliva Martínez, J.M. A theoretical framework to address education for sustainability for an earlier transition to a just, low carbon and circular economy. Environ. Educ. Res. 2022, 28, 735–766. [Google Scholar] [CrossRef]
- Preston, S.; Mazhar, M.U.; Bull, R. Citizen engagement for co-creating low carbon smart cities: Practical Lessons from Nottingham City Council in the UK. Energies 2020, 13, 6615. [Google Scholar] [CrossRef]
- Ren, G.; Liu, C.; Chen, Y. Motivation and guidance of college students’ low-carbon behavior: Evidence from Chinese colleges and universities. Front. Psychol. 2024, 15, 1375583. [Google Scholar] [CrossRef] [PubMed]
- Disterheft, A.; da Silva Caeiro, S.S.F.; Ramos, M.R.; de Miranda Azeiteiro, U.M. Environmental Management Systems (EMS) implementation processes and practices in European higher education institutions–Top-down versus participatory ap-proaches. J. Clean. Prod. 2012, 31, 80–90. [Google Scholar] [CrossRef]
- Helmers, E.; Chang, C.C.; Dauwels, J. Carbon footprinting of universities worldwide: Part I—objective comparison by standardized metrics. Environ. Sci. Eur. 2021, 33, 1–25. [Google Scholar] [CrossRef]
- Gu, Y.; Wang, H.; Xu, J.; Wang, Y.; Wang, X.; Robinson, Z.P.; Li, F.; Wu, J.; Tan, J.; Zhi, X. Quantification of interlinked environmental footprints on a sustainable university campus: A nexus analysis perspective. Appl. Energy 2019, 246, 65–76. [Google Scholar] [CrossRef]
- Udas, E.; Wölk, M.; Wilmking, M. The “carbon-neutral university”—A study from Germany. Int. J. Sus-Tainability High. Educ. 2018, 19, 130–145. [Google Scholar] [CrossRef]
- Balaguer, J.; Cantavella, M. The role of education in the Environmental Kuznets Curve. Evidence from Australian data. Energy Econ. 2018, 70, 289–296. [Google Scholar] [CrossRef]
- Zafar, M.W.; Shahbaz, M.; Sinha, A.; Sengupta, T.; Qin, Q. How renewable energy consumption contribute to envi-ron-mental quality? The role of education in OECD countries. J. Clean. Prod. 2020, 268, 122149. [Google Scholar] [CrossRef]
- Ozawa-Meida, L.; Brockway, P.; Letten, K.; Davies, J.; Fleming, P. Measuring carbon performance in a UK University through a consumption-based carbon footprint: De Montfort University case study. J. Clean. Prod. 2013, 56, 185–198. [Google Scholar] [CrossRef]
- Townsend, J.; Barrett, J. Exploring the applications of carbon footprinting towards sustainability at a UK university: Re-porting and decision making. J. Clean. Prod. 2015, 107, 164–176. [Google Scholar] [CrossRef]
- Baldini, M.; Trivella, A.; Wente, J.W. The impact of socioeconomic and behavioural factors for purchasing energy efficient household appliances: A case study for Denmark. Energy Policy 2018, 120, 503–513. [Google Scholar] [CrossRef]
- Wang, J.; Lv, K.; Bian, Y.; Cheng, Y. Energy efficiency and marginal carbon dioxide emission abatement cost in urban China. Energy Policy 2017, 105, 246–255. [Google Scholar] [CrossRef]
- Zheng, N.; Li, S.; Wang, Y.; Huang, Y.; Bartoccid, P.; Fantozzid, F.; Huang, J.; Xing, L.; Yang, H.; Chen, H. Research on low-carbon campus based on ecological footprint evaluation and machine learning: A case study in China. J. Clean. Prod. 2021, 323, 129181. [Google Scholar] [CrossRef]
- Guerrieri, M.; La Gennusa, M.; Peri, G.; Rizzo, G.; Scaccianoce, G. University campuses as small-scale models of cities: Quantitative assessment of a low carbon transition path. Renew. Sustain. Energy Rev. 2019, 113, 109263. [Google Scholar] [CrossRef]
- Penrod, C.; Wheeler, I.; Knowles, R. Preparing youth for global challenges: Can an open classroom climate prepare students for climate action? Environ. Educ. Res. 2024, 1–23. [Google Scholar] [CrossRef]
- Sen, G.; Chau, H.-W.; Tariq, M.A.U.R.; Muttil, N.; Ng, A.W. Achieving sustainability and carbon neutrality in higher education institutions: A review. Sustainability 2021, 14, 222. [Google Scholar] [CrossRef]
- Xiang, C.; Liu, N. Factors and paths influencing students’ low-carbon behavior. Carbon Manag. 2024, 15, 2349173. [Google Scholar] [CrossRef]
- Hudha, M.N.; Hamidah, I.; Permanasari, A.; Abdullah, A.G.; Rachman, I.; Matsumoto, T. Low Carbon Education: A Review and Bibliometric Analysis. Eur. J. Educ. Res. 2020, 9, 319–329. [Google Scholar] [CrossRef]
- Lizana, J.; Manteigas, V.; Chacartegui, R.; Lage, J.; Becerra, J.A.; Blondeau, P.; Rato, R.; Silva, F.; Gamarra, A.R.; Herrera, I. A methodology to empower citizens towards a low-carbon economy. The potential of schools and sustainability indicators. J. Environ. Manag. 2021, 284, 112043. [Google Scholar] [CrossRef] [PubMed]
- Rhodes, E.; Axsen, J.; Jaccard, M. Gauging citizen support for a low carbon fuel standard. Energy Policy 2015, 79, 104–114. [Google Scholar] [CrossRef]
- Wan, B.; Tian, L. Health-education-disaster green low-carbon endogenous economic growth model and its new accompanying effects. J. Clean. Prod. 2022, 359, 131923. [Google Scholar] [CrossRef]
- Li, Q.; Long, R.; Chen, H. Empirical study of the willingness of consumers to purchase low-carbon products by considering carbon labels: A case study. J. Clean. Prod. 2017, 161, 1237–1250. [Google Scholar] [CrossRef]
- Huang, X.; Yang, F.; Fahad, S. The impact of digital technology use on farmers’ low-carbon production behavior under the background of carbon emission peak and carbon neutrality goals. Front. Environ. Sci. 2022, 10, 1002181. [Google Scholar] [CrossRef]
- Li, W.; Ruiz-Menjivar, J.; Zhang, L.; Zhang, J. Climate change perceptions and the adoption of low-carbon agricultural technologies: Evidence from rice production systems in the Yangtze River Basin. Sci. Total Environ. 2021, 759, 143554. [Google Scholar] [CrossRef] [PubMed]
- da Graça Carvalho, M.; Bonifacio, M.; Dechamps, P. Building a low carbon society. Energy 2011, 36, 1842–1847. [Google Scholar] [CrossRef]
- Axsen, J.; Kurani, K.S. Social influence, consumer behavior, and low-carbon energy transitions. Annu. Rev. Environ. Resour. 2012, 37, 311–340. [Google Scholar] [CrossRef]
- Curtin, J.; McInerney, C.; Gallachóir, B.Ó. Financial incentives to mobilise local citizens as investors in low-carbon technologies: A systematic literature review. Renew. Sustain. Energy Rev. 2017, 75, 534–547. [Google Scholar] [CrossRef]
- de Brauwer, C.P.-S.; Cohen, J.J. Analysing the potential of citizen-financed community renewable energy to drive Europe’s low-carbon energy transition. Renew. Sustain. Energy Rev. 2020, 133, 110300. [Google Scholar] [CrossRef]
- Wang, T.; Shen, B.; Springer, C.H.; Hou, J. What prevents us from taking low-carbon actions? A comprehensive review of influencing factors affecting low-carbon behaviors. Energy Res. Soc. Sci. 2021, 71, 101844. [Google Scholar] [CrossRef]
- Long, Z.; Kitt, S.; Axsen, J. Who supports which low-carbon transport policies? Characterizing heterogeneity among Canadian citizens. Energy Policy 2021, 155, 112302. [Google Scholar] [CrossRef]
- Fankhauser, S.; Jotzo, F. Economic growth and development with low-carbon energy. WIREs Clim. Chang. 2018, 9, e495. [Google Scholar] [CrossRef]
- Yang, J.; Hao, Y.; Feng, C. A race between economic growth and carbon emissions: What play important roles towards global low-carbon development? Energy Econ. 2021, 100, 105327. [Google Scholar] [CrossRef]
- Menezes, F.M.; Zheng, X. Regulatory incentives for a low-carbon electricity sector in China. J. Clean. Prod. 2018, 195, 919–931. [Google Scholar] [CrossRef]
- Xiang, J.; Han, C. Effect of STSE Approach on High School Students’ Understanding of Nature of Science. J. Sci. Educ. Technol. 2024, 33, 263–273. [Google Scholar] [CrossRef]









| References | Theme | Year | Strength | Begin | End | 2015–2024 |
|---|---|---|---|---|---|---|
| Disterheft A., 2012, J. Clean Prod [28]. | Educational Institutions | 2012 | 1.59 | 2015 | 2017 | ▃▃▃▂▂▂▂▂▂▂ |
| Ozawa-Meida L., 2013, J. Clean [34]. | Carbon Performance | 2013 | 2.22 | 2017 | 2018 | ▂▂▃▃▂▂▂▂▂▂ |
| Townsend J., 2015, J. Clean Prod [35]. | Carbon Footprinting | 2015 | 2.53 | 2017 | 2019 | ▂▂▃▃▃▂▂▂▂▂ |
| Baldini M., 2018, Energ. Policy [36]. | Low-carbon Behavior | 2018 | 0.90 | 2019 | 2020 | ▂▂▂▂▃▃▂▂▂▂ |
| Wang Z.H., 2017, Energ. Policy [37]. | Carbon Consumption | 2017 | 0.65 | 2019 | 2020 | ▂▂▂▂▃▃▂▂▂▂ |
| Gu Y.F., 2019, Appl. Energ [30]. | Low-carbon Campus | 2019 | 0.97 | 2021 | 2024 | ▂▂▂▂▂▂▃▃▃▃ |
| Helmers E., 2021, Environ. Sci. Eur [29]. | Carbon Footprinting | 2021 | 6.33 | 2022 | 2024 | ▂▂▂▂▂▂▂▃▃▃ |
| Udas E., 2018, Int. J. Sust. Higher Ed [31]. | Carbon-neutral Universities | 2018 | 3.82 | 2022 | 2024 | ▂▂▂▂▂▂▂▃▃▃ |
| Balaguer J., 2018, Energ. Econ [32]. | Environmental Education | 2018 | 2.78 | 2022 | 2024 | ▂▂▂▂▂▂▂▃▃▃ |
| Zafar M.W., 2020, J. Clean Prod [33]. | Energy Consumption | 2020 | 2.31 | 2022 | 2024 | ▂▂▂▂▂▂▂▃▃▃ |
| Keyword | Occurrences | Total Link Strength |
|---|---|---|
| Sustainability | 33 | 158 |
| Carbon footprint | 31 | 148 |
| Consumption | 23 | 111 |
| Performance | 21 | 104 |
| University | 18 | 98 |
| Greenhouse-gas emissions | 19 | 95 |
| Energy | 22 | 94 |
| Renewable energy | 23 | 94 |
| Sustainable development | 22 | 92 |
| Higher education | 19 | 87 |
| China | 21 | 80 |
| Emissions | 17 | 75 |
| Campus | 12 | 74 |
| Carbon emissions | 18 | 70 |
| Impact | 18 | 64 |
| CO2 emissions | 16 | 61 |
| Higher education institutions | 11 | 60 |
| Climate change | 16 | 58 |
| Keywords | Year | Strength | Begin | End | 2015–2024 |
|---|---|---|---|---|---|
| Environmental education | 2015 | 1.18 | 2015 | 2016 | ▃▃▂▂▂▂▂▂▂▂ |
| Higher education | 2015 | 0.91 | 2015 | 2017 | ▃▃▃▂▂▂▂▂▂▂ |
| Higher education institutions | 2018 | 0.95 | 2018 | 2019 | ▂▂▂▃▃▂▂▂▂▂ |
| Environmental knowledge | 2019 | 0.89 | 2019 | 2020 | ▂▂▂▂▃▃▂▂▂▂ |
| Energy saving behavior | 2021 | 0.91 | 2021 | 2022 | ▂▂▂▂▂▂▃▃▂▂ |
| Climate change education | 2019 | 0.81 | 2021 | 2022 | ▂▂▂▂▂▂▃▃▂▂ |
| Carbon neutrality | 2017 | 2.55 | 2022 | 2024 | ▂▂▂▂▂▂▂▃▃▃ |
| Carbon emissions | 2017 | 1.38 | 2022 | 2024 | ▂▂▂▂▂▂▂▃▃▃ |
| Education level | 2022 | 1.15 | 2022 | 2024 | ▂▂▂▂▂▂▂▃▃▃ |
| Environmental quality | 2022 | 1.15 | 2022 | 2024 | ▂▂▂▂▂▂▂▃▃▃ |
Disclaimer/Publisher’s Note: The statements, opinions and data contained in all publications are solely those of the individual author(s) and contributor(s) and not of MDPI and/or the editor(s). MDPI and/or the editor(s) disclaim responsibility for any injury to people or property resulting from any ideas, methods, instructions or products referred to in the content. |
© 2025 by the authors. Licensee MDPI, Basel, Switzerland. This article is an open access article distributed under the terms and conditions of the Creative Commons Attribution (CC BY) license (https://creativecommons.org/licenses/by/4.0/).
Share and Cite
Jin, Y.; Liu, J. Low-Carbon Education: Insights and Trends for Sustainable Development Through Knowledge Graphs. Sustainability 2025, 17, 1933. https://doi.org/10.3390/su17051933
Jin Y, Liu J. Low-Carbon Education: Insights and Trends for Sustainable Development Through Knowledge Graphs. Sustainability. 2025; 17(5):1933. https://doi.org/10.3390/su17051933
Chicago/Turabian StyleJin, Yuran, and Jiahui Liu. 2025. "Low-Carbon Education: Insights and Trends for Sustainable Development Through Knowledge Graphs" Sustainability 17, no. 5: 1933. https://doi.org/10.3390/su17051933
APA StyleJin, Y., & Liu, J. (2025). Low-Carbon Education: Insights and Trends for Sustainable Development Through Knowledge Graphs. Sustainability, 17(5), 1933. https://doi.org/10.3390/su17051933

