Highway Typical Scenario Operation and Maintenance Energy Demand Forecasting
Abstract
1. Introduction
1.1. Integration of ABM and FCM
1.2. Application in Highway Energy Management
1.3. Scenario Analysis
1.4. Contribution to the Literature
2. Energy Consumption Model for Highway Operations
2.1. Energy Consumption in Service Areas
2.2. Energy Consumption in Tunnels
2.3. Energy Consumption at Toll Stations
2.4. Energy Consumption in Operation Management Centers
2.5. Energy Consumption of Roadside Facilities
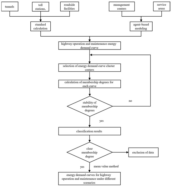
3. Energy Demand Curve Calculation
3.1. Energy Usage Scenarios
3.2. Agent-Based Modeling (ABM)
- Defining Agent Types
- 2.
- Defining the Environment
- 3.
- Defining Agent Behaviors
- 4.
- Establishing the Energy Consumption Model
- 5.
- Simulation and Modeling
3.3. Fuzzy C-Means (FCM) Algorithm
- 6.
- Initialize the membership degree matrix .
- 7.
- Calculate the cluster center and membership matrix during the -th iteration:where is the fuzzy exponent.
- 8.
- Compute the objective function:
- 9.
- Should the difference in membership degrees between two iterations fall below the threshold , the sample is assigned to a classification. If this condition is not satisfied, the process returns to step 2 to continue the iteration.
- 10.
- Once stable classification results are achieved, the membership degree of each sample is evaluated to determine if it exceeds the threshold T. If the membership degree is below this threshold, the sample is classified as noisy data and excluded from the energy demand curve calculation.
4. Case Study Analysis
4.1. Simulation Scenarios
4.2. Operational Energy Demand of Highways Under Different Scenarios
4.2.1. Total Energy Consumption Profile in the Baseline Scenario
4.2.2. Total Energy Consumption Curve in Disturbance Scenario 1
4.2.3. Total Energy Consumption Curve in Disturbance Scenario 2
4.2.4. Total Energy Consumption Curve in Disturbance Scenario 3
4.3. Energy Consumption Comparison Across Different Scenarios
4.4. Model Validation
5. Conclusions
Author Contributions
Funding
Institutional Review Board Statement
Informed Consent Statement
Data Availability Statement
Conflicts of Interest
References
- Jia, L.; Shi, R.; Ji, L.; Wu, P. Research on integrated development strategy of road transportation and energy in China. Eng. Sci. 2022, 24, 163–172. [Google Scholar]
- Shi, R.; Gao, Y.; Ning, J.; Tang, K.; Jia, L. Research on Highway Self-Consistent Energy System Planning with Uncertain Wind and Photovoltaic Power Output. Sustainability 2023, 15, 3166. [Google Scholar] [CrossRef]
- Shi, R.; Ning, J.; Gao, Y.; Jia, L. Research on Optimal Scheduling Strategy of Highway Traffic Wind and Light Self-consistent Microgrid System with Hydrogen Energy Storage. J. Solar Energy 2023, 44, 513–521. [Google Scholar]
- Yuan, M.; Mai, J.; Liu, X.; Shen, H.; Wang, J. Current Implementation and Development Countermeasures of Green Energy in China’s Highway Transportation. Sustainability 2023, 15, 3024. [Google Scholar] [CrossRef]
- Wang, J.; Fu, L.; Shang, K.; Chen, G. Research on Short-term Energy Consumption Prediction Model of Highway Tunnel Operation based on CEEMDAN-SVR. Highw. Transp. Technol. 2023, 39, 145–152. [Google Scholar]
- Fan, Q.; Li, M.; Sun, Z. Prediction and analysis of road energy consumption and emission in Guangdong Province based on COPERT model. Transp. Energy Conserv. Environ. Prot. 2022, 18, 40–44. [Google Scholar]
- Jing, C. Study on Life Cycle Energy Consumption and Carbon Emission of Rural Roads in Inner Mongolia. Master’s Thesis, Chang’an University, Chang’an, China, 2019. [Google Scholar]
- Cansiz, Ö.; Ünes, F.; Erginer, İ.; Taşar, B. Modeling of highways energy consumption with artificial intelligence and regression methods. Int. J. Environ. Sci. Technol. 2022, 19, 9741–9756. [Google Scholar] [CrossRef]
- Wu, Q.; Chen, Y.; Li, C.; Shi, X. Carbon emission scenario prediction for highway construction projects. Front. Environ. Sci. 2024, 11, 1302220. [Google Scholar] [CrossRef]
- Zhang, Y.; Kong, Y.; Quan, J.; Wang, Q.; Zhang, Y. Scenario analysis of energy consumption and related emissions in the transportation industry—A case study of Shaanxi Province. Environ. Sci. Pollut. Res. 2024, 31, 26052–26075. [Google Scholar] [CrossRef]
- Ruan, F.; Zhang, W.; Qian, K.; Qian, X.; Wang, L. Simulation and verification of Human Behavioral Energy Consumption in Residential Buildings in Hot Summer and cold Winter Region based on DeST. Build. Energy Eff. 2017, 45, 1–6. [Google Scholar]
- Wang, N.; Qu, C.; Yang, C.; Wang, J. Multi-energy load forecasting in Service Area based on agent Modeling and improved FCM. J. N. China Electr. Power Univ. (Nat. Sci. Ed.) 2024, 51, 67–75. [Google Scholar]
- Alonso-Adame, A.; Farahbakhsh, S.; Van Meensel, J.; Marchand, F.; Van Passel, S. Factors to scale out innovative organic farming systems: A case study in Flanders region, Belgium. Agric. Syst. 2025, 224, 104219. [Google Scholar] [CrossRef]
- Martin, G.; Allain, S.; Bergez, J.E.; Burger-Leenhardt, D.; Constantin, J.; Duru, M.; Hazard, L.; Lacombe, C.; Magda, D.; Magne, M.-A.; et al. How to address the sustainability transition of farming systems? A conceptual framework to organize research. Sustainability 2018, 10, 2083. [Google Scholar] [CrossRef]
- Farahbakhsh, S.; Snellinx, S.; Mertens, A.; Belderbos, E.; Bourgeois, L.; Van Meensel, J. What’s stopping the waste-treatment industry from adopting emerging circular technologies? An agent-based model revealing drivers and barriers. Resour. Conserv. Recycl. 2023, 190, 106792. [Google Scholar] [CrossRef] [PubMed]
- Kocabey Ciftci, P.; Unutmaz Durmusoglu, Z.D. A hybrid agent-based model integrated with a multi-stage learning-based fuzzy cognitive map. Kybernetes 2024, 53, 3685–3706. [Google Scholar] [CrossRef]
- Bustamante, M.; Rillo, C.; Niang, I.; Baker, L.; Vidueira, P. Harvesting insights for transformation: Developing and testing a participatory food systems modeling framework in Southern Senegal’s poultry system. Agric. Syst. 2024, 217, 103941. [Google Scholar] [CrossRef]
- Ahmad, S.; Jia, H.; Ashraf, A.; Yin, D.; Chen, Z.; Ahmed, R.; Israr, M. A Novel GIS-SWMM-ABM Approach for Flood Risk Assessment in Data-Scarce Urban Drainage Systems. Water 2024, 16, 1464. [Google Scholar] [CrossRef]
- Li, X. On the application of Mechatronics Technology in Traffic engineering facilities. North Commun. 2014, 12, 104–106. [Google Scholar]
- Liu, Z.; Tan, Y.; Xia, L.; Qiang, R.; Zhao, J. Energy supply status and demand analysis of highway transportation facilities. Highw. Transp. Sci. Technol. 2022, 39, 353–358. [Google Scholar]
- Code for Design of Highway Tunnel Traffic Engineering. Available online: https://xxgk.mot.gov.cn/2020/jigou/glj/202006/t20200623_3312234.html (accessed on 17 February 2024).
- Standard for Quality Inspection and Evaluation of Highway Engineering Volume II Electromechanical Engineering. 2020. Available online: https://xxgk.mot.gov.cn/2020/jigou/glj/202012/t20201230_3510057.html (accessed on 17 February 2024).
- Zeng, Y. Analysis on Information Management in Expressway Operation Management. Guangdong Highw. Transp. 2010, 03, 80–84. [Google Scholar]
- Yang, J.; Miao, Z. Energy Saving Calculation and Analysis of expressway during operation. Transp. Sci. Technol. 2018, 03, 173–176. [Google Scholar]
- Bezdek, J.; Ehrlich, R.; Full, W. FCM: The fuzzy c-means clustering algorithm. Comput. Geosci. 1984, 10, 191–203. [Google Scholar] [CrossRef]
- Venu, D. PSNR Based Evaluation of Spatial Gaussian Kernels For FCM Algorithm with Mean and Median Filtering Based Denoising for MRI Segmentation. IJFANS Int. J. Food Nutr. Sci. 2023, 12, 928–939. [Google Scholar]
- Verma, H.; Verma, D.; Tiwari, P. A population based hybrid FCM-PSO algorithm for clustering analysis and segmentation of brain image. Expert Syst. Appl. 2021, 167, 114121. [Google Scholar] [CrossRef]
- Yuan, G.; Jiao, L.; Rong, X.; Yang, Z.; Kong, X. Practice research on passive ultra-low energy buildings in expressway service areas. Build. Energy Eff. 2019, 47, 82–87. [Google Scholar]
- Tian, T. Optimal Allocation of Highway Natural Disaster Emergency Treatment Equipment in Xinjiang. Master’s Thesis, Xinjiang University, Urumqi, China, 2019. [Google Scholar]
- Gong, D. Study on the Influence of Rain and Snow on Urban Road Traffic Operation. Master’s Thesis, Beijing Jiaotong University, Beijing, China, 2016. [Google Scholar]
- Zhou, F.; Wang, G.; Wang, L.; Liu, D.; Yi, Q. Snow and ice detection and early warning on expressways in cold regions. Transp. Syst. Eng. Inf. 2013, 13, 178–182+188. [Google Scholar]
- Li, D. Research on Energy Consumption Analysis Method of Expressway Operation Period. Doctoral Thesis, South China University of Technology, Guangzhou, China, 2021. [Google Scholar]
- Tang, K. Research on Analysis and Calculation Method of Energy Consumption Level in Expressway Operation Period. Master’s Thesis, Chang’an University, Chang’an, China, 2013. [Google Scholar]











| Study | Authors | Methodology | Disadvantages |
|---|---|---|---|
| 1 | Wang et al. [5] | Hybrid forecasting model | Requires extensive data |
| 2 | Fan et al. [6] | COPERT model | Limited focus on specific scenarios |
| 3 | Jing et al. [7] | Life cycle assessment | Limited energy demand focus |
| 4 | Cansiz et al. [8] | AI and regression methods | Data dependency |
| 5 | Wu et al. [9] | LSTM algorithm | Complex implementation |
| 6 | Zhang et al. [10] | LEAP model | Limited scenario flexibility |
| Scenario | Base Scenario | Disturbance Scenario 1 | Disturbance Scenario 2 | Disturbance Scenario 3 |
|---|---|---|---|---|
| Time | 0–24 h | 0–24 h | 0–24 h | 0–24 h |
| Scenario Description | Good weather, no major traffic incidents, smooth road conditions | Mid-autumn holiday, peak travel period, road network service capacity under stress | Moderate snowfall in the study area, road network under stress | Heavy snowfall, snow accumulation, road closures, road network capacity under significant strain |
| Operating Conditions | Normal traffic conditions | High traffic volume | Snowy weather disruption | Severe weather disruption |
| Scenario | Total Daily Energy (kWh) | Relative to Baseline (%) |
|---|---|---|
| Baseline Scenario | 185,424.3 | 100.0 |
| Disturbance Scenario 1 | 265,692.5 | 143.2 |
| Disturbance Scenario 2 | 169,259.3 | 91.2 |
| Disturbance Scenario 3 | 161,197.8 | 86.9 |
| Scenario | Peak Daily Energy (kWh) | Relative to Baseline (%) |
|---|---|---|
| Baseline Scenario | 21,818.8 | 100.0 |
| Disturbance Scenario 1 | 26,173.1 | 143.8 |
| Disturbance Scenario 2 | 19,064.6 | 88.3 |
| Disturbance Scenario 3 | 18,781.2 | 85.5 |
| Type | Predicted Value (kWh) | Actual Value (kWh) |
|---|---|---|
| Minimum | 1,952,880 | 1,269,616.11 |
| Maximum | 28,479,500 | 28,479,500 |
| Mean | 7,916,622.91 | 7,708,363.18 |
| Variance | 7,575,607.35 | 8,088,179.79 |
Disclaimer/Publisher’s Note: The statements, opinions and data contained in all publications are solely those of the individual author(s) and contributor(s) and not of MDPI and/or the editor(s). MDPI and/or the editor(s) disclaim responsibility for any injury to people or property resulting from any ideas, methods, instructions or products referred to in the content. |
© 2025 by the authors. Licensee MDPI, Basel, Switzerland. This article is an open access article distributed under the terms and conditions of the Creative Commons Attribution (CC BY) license (https://creativecommons.org/licenses/by/4.0/).
Share and Cite
Wang, J.; Li, Y.; Mai, J.; Yuan, M.; Liu, Z. Highway Typical Scenario Operation and Maintenance Energy Demand Forecasting. Sustainability 2025, 17, 1929. https://doi.org/10.3390/su17051929
Wang J, Li Y, Mai J, Yuan M, Liu Z. Highway Typical Scenario Operation and Maintenance Energy Demand Forecasting. Sustainability. 2025; 17(5):1929. https://doi.org/10.3390/su17051929
Chicago/Turabian StyleWang, Jie, Yuqiang Li, Junfeng Mai, Minmin Yuan, and Zhiqiang Liu. 2025. "Highway Typical Scenario Operation and Maintenance Energy Demand Forecasting" Sustainability 17, no. 5: 1929. https://doi.org/10.3390/su17051929
APA StyleWang, J., Li, Y., Mai, J., Yuan, M., & Liu, Z. (2025). Highway Typical Scenario Operation and Maintenance Energy Demand Forecasting. Sustainability, 17(5), 1929. https://doi.org/10.3390/su17051929
