Enhancing Energy Consumption in Automotive Component Manufacturing: A Hybrid Autoregressive Integrated Moving Average–Long Short-Term Memory Prediction Model
Abstract
1. Introduction
Proposed Innovation—Study Contribution
2. Literature Review
2.1. Transport Manufacturing: Automotive Component Manufacturing
2.2. Trends in South African Automotive Industry Energy Consumption and Carbon Emission Prediction Models
Previous Research on Hybrid ARIMA-LSTM Models
3. Materials and Methods
3.1. Materials
3.2. Methods
3.2.1. Autoregressive Integrated Moving Average (ARIMA) Model
Unit Root Test
Residuals
Long Short-Term Memory (LSTM) Model
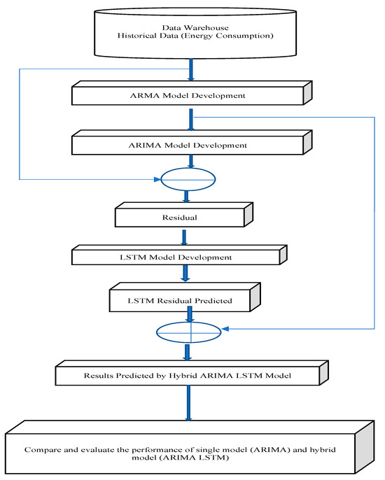
3.2.2. ARIMA-LSTM Model
Validating the ARIMA-LSTM Model’s Predictive Evaluation Indicator
ARIMA-LSTM Predictive Indicators
3.3. Computation of Model: Python Programming
4. Results and Discussion
5. Conclusions
Author Contributions
Funding
Institutional Review Board Statement
Informed Consent Statement
Data Availability Statement
Acknowledgments
Conflicts of Interest
References
- IPCC. Global Warming of 1.5 °C. 2019. Available online: https://www.ipcc.ch/site/assets/uploads/sites/2/2019/06/SR15_Full_Report_Low_Res.pdf (accessed on 15 January 2024).
- Modise, R.K.; Mpofu, K.; Adenuga, O.T. Energy and Carbon Emission Efficiency Prediction: Applications in Future Transport Manufacturing. Energies 2021, 14, 8466. [Google Scholar] [CrossRef]
- Fernández-Raga, M.; Yu, Y.; Campo, J. New Studies to Measure the Effects of Climate Change on the Increase in Environmental Risks. Atmosphere 2023, 14, 227. [Google Scholar] [CrossRef]
- Adenuga, O.T.; Mpofu, K.; Modise, R.K. Energy–Carbon Emissions Nexus Causal Model towards Low-Carbon Products in Future Transport-Manufacturing Indus-tries. Energies 2022, 15, 6322. [Google Scholar] [CrossRef]
- Phiri, H.; Kunda, D. An Approach for Predicting CO2 Emissions using Data Mining Techniques. Int. J. Comput. Appl. 2017, 172, 7–10. [Google Scholar]
- DFFE. South Africa’s Low Emission Development Strategy 2050. Published 2020. Available online: https://www.dffe.gov.za/sites/default/files/docs/2020lowemission_developmentstrategy.pdf (accessed on 22 January 2024).
- RSA. South Africa’s First Nationally Determined Contribution Under the Paris Agreement. 2021. Available online: https://www.dffe.gov.za/sites/default/files/reports/draftnationalydeterminedcontributions_2021updated.pdf (accessed on 8 December 2022).
- Raza, S.A.; Shah, N.; Sharif, A. Time frequency relationship between energy consumption, economic growth and environmental degradation in the United States: Evidence from transportation sector. Energy 2019, 173, 706–720. [Google Scholar] [CrossRef]
- Jafar, H.A.; Shahrour, I.; Mroueh, H. Use of a Hybrid Approach to Estimate Green-house Gas Emissions from the Transport Sector in Palestine. Climate 2023, 11, 170. [Google Scholar] [CrossRef]
- Fazla, A.; Aydin, M.E.; Kozat, S.S. Joint optimization of linear and nonlinear models for sequential regression. Digit. Signal Process. 2023, 132, 103802. [Google Scholar] [CrossRef]
- Kuruoǧlu, E.E. Nonlinear Least lp-Norm Filters for Nonlinear Autoregressive α-Stable Processes. Digit. Signal Process. 2002, 12, 119–142. [Google Scholar] [CrossRef]
- Singer, A.C.; Wornell, G.W.; Oppenheim, A.V. Nonlinear Autoregressive Modeling and Estimation in the Presence of Noise. Digit. Signal Process. 1994, 4, 207–221. [Google Scholar] [CrossRef]
- Ren, Y.; Zhang, L.; Suganthan, P.N. Ensemble Classification and Regression-Recent Developments, Applications and Future Directions. IEEE Comput. Intell. Mag. 2016, 11, 41–53. [Google Scholar] [CrossRef]
- Jacobs, R.A.; Jordan, M.I.; Nowlan, S.J.; Hinton, G.E. Adaptive mixtures of local experts. Neural Comput. 1991, 3, 79–87. [Google Scholar] [CrossRef] [PubMed]
- Macioszek, E.; Granà, A.; Fernandes, P.; Coelho, M.C. New Perspectives and Challenges in Traffic and Transportation Engineering Supporting Energy Saving in Smart Cities—A Multidisciplinary Approach to a Global Problem. Energies 2022, 15, 4191. [Google Scholar] [CrossRef]
- Suliga, M.; Wartacz, R.; Kostrzewa, J.; Hawryluk, M. Assessment of the Possibility of Reducing Energy Consumption and Environmental Pollution in the Steel Wire Manufacturing Process. Materials 2023, 16, 1940. [Google Scholar] [CrossRef]
- Tran, M.; Brand, C. Smart urban mobility for mitigating carbon emissions, reducing health impacts and avoiding environmental damage costs. Environ. Res. Lett. 2021, 16, 114023. [Google Scholar] [CrossRef]
- Giampieri, A.; Ling-Chin, J.; Ma, Z.A.; Smallbone, Y.; Roskill, A.P. A review of the current automotive manufacturing practice from an energy perspective. Appl. Energy 2020, 261, 114074. [Google Scholar] [CrossRef]
- Kumar, R.; Lamba, K.; Raman, A. Role of zero emission vehicles in sustainable transformation of the Indian automobile industry. Res. Transp. Econ. 2021, 90, 101064. [Google Scholar] [CrossRef]
- Aggelakakis, A.; Bernardino, J.; Boile, M.; Christidis, P.; Condeco Melhorado, A.; Krail, M.; Papanikolaou, A.; Reichenbach, M.; Schippl, J. The Future of the Transport Industry; EUR 27085; JRC93544; Publications Office of the European Union: Luxembourg, 2015; Available online: https://publications.jrc.ec.europa.eu/repository/handle/JRC93544 (accessed on 6 November 2023).
- Ližbetinová, L.; Lejsková, P.; Nedeliaková, E.; Caha, Z.; Hitka, M. The growing importance of ecological factors to employees in the transport and logistics sector. Econ. Res.-Ekon. Istraživanja 2021, 35, 4379–4403. [Google Scholar] [CrossRef]
- USDOE. Technology Roadmap for Energy Reduction in Automotive Manufacturing; U.S. Department of Energy, Ed.; U.S. Department of Energy: Washington, DC, USA, 2008; pp. 1–81. [Google Scholar]
- Yang, H.; Kumara, S.; Bukkapatnam, S.T.; Tsung, F. The internet of things for smart manufacturing: A review. IISE Trans. 2019, 51, 1190–1216. [Google Scholar] [CrossRef]
- Kusiak, A. Smart manufacturing. Int. J. Prod. Res. 2017, 56, 508–517. [Google Scholar] [CrossRef]
- DEA. National Climate Change Response White Paper. 2016; pp. 1–50. Available online: https://www.gov.za/sites/default/files/gcis_document/201409/nationalclimatechangeresponsewhitepaper0.pdf (accessed on 6 November 2021).
- Oyewo, T.; Olanrewaju, O.M.; Cloete, M.B.; Adenuga, O.T. Environmental costs estimation and mathematical model of marginal social cost: A case study of coal power plants. Environ. Econ. 2021, 12, 90–102. [Google Scholar] [CrossRef]
- NCPC. Results and Impact in the Automotive Sector-Industrial Energy Efficiency Project in South Africa; NCPC, Ed.; 2015. Available online: http://gcpcenvis.nic.in/PDF/Energy_Efficiency_Results_Impact_in_the_Automotive_Sector.pdf (accessed on 6 November 2021).
- Dengler, J.; Reid, J. Emissions and CO2 Concentration—An Evidence Based Approach. Atmosphere 2023, 14, 566. [Google Scholar] [CrossRef]
- Samour, A.; Moyo, D.; Tursoy, T. Renewable energy, banking sector development, and carbon dioxide emissions nexus: A path toward sustainable development in South Africa. Renew. Energy 2022, 193, 1032–1040. [Google Scholar] [CrossRef]
- Getahun, T.; Sharma, V.; Gupta, N. Chemical composition, antibacterial and anti-oxidant activities of oils obtained by different extraction methods from Lepidium sativum L. seeds. Ind. Crops Prod. 2020, 156, 112876. [Google Scholar] [CrossRef]
- Lu, W.; Rui, H.; Liang, C.; Jiang, L.; Zhao, S.; Li, K. A method based on GA-CNN-LSTM for daily tourist flow prediction at scenic spots. Entropy 2020, 22, 261. [Google Scholar] [CrossRef]
- Kulshreshtha, S.; Vijayalakshmi, A. An ARIMA- LSTM Hybrid Model for Stock Market Prediction Using Live Data. J. Eng. Sci. Technol. Rev. 2020, 13, 117–123. [Google Scholar]
- Katchasuwanmanee, K.; Bateman, R.; Cheng, K. An Integrated approach to energy efficiency in automotive manufacturing systems: Quantitative analysis and optimisation. Prod. Manuf. Res. 2017, 5, 90–98. [Google Scholar] [CrossRef]
- Sato, F.E.K.; Nakata, T. Energy Consumption Analysis for Vehicle Production through a Material Flow Approach. Energies 2020, 13, 2396. [Google Scholar] [CrossRef]
- Dave, E.; Leonardo, A.; Jeanive, M.; Hanafiah, N. Forecasting Indonesia exports using a hybrid model ARIMA-LSTM. Procedia Comput. Sci. 2021, 179, 480–487. [Google Scholar] [CrossRef]
- Wang, C.-C.; Chien, C.-H.; Trappey, A.J.C. On the Application of ARIMA and LSTM to Predict Order Demand Based on Short Lead Time and On-Time Delivery Requirements. Processes 2021, 9, 1157. [Google Scholar] [CrossRef]
- Soy Temür, A.; Yıldız, Ş. Comparison of Forecasting Performance of ARIMA LSTM and HYBRID Models for The Sales Volume Budget of a Manufacturing Enterprise. Istanb. Bus. Res. 2021, 50, 15–46. [Google Scholar] [CrossRef]
- Chou, J.-S.; Tran, D.-S. Forecasting energy consumption time series using machine learning techniques based on usage patterns of residential householders. Energy 2018, 165, 709–726. [Google Scholar] [CrossRef]
- Xu, D.; Zhang, Q.; Ding, Y.; Zhang, D. Application of a hybrid ARIMA-LSTM model based on the SPEI for drought forecasting. Environ. Sci. Pollut. Res. 2022, 29, 4128–4144. [Google Scholar] [CrossRef] [PubMed]
- Fan, D.; Sun, H.; Yao, J.; Zhang, K.; Yan, X.; Sun, Z. Well production forecasting based on ARIMA-LSTM model considering manual operations. Energy 2021, 220, 119708. [Google Scholar] [CrossRef]
- IPCC. An IPCC Special Report on the Impacts of Global Warming of 1.5 °C. 2018. Available online: https://www.ipcc.ch/pdf/special-reports/sr15/sr15_spm_final.pdf (accessed on 22 January 2022).
- Mccleary, R.; Hay, R.A.; Meidinger, E.E.; Mcdowall, D. Applied Time Series Analysis for the Social Sciences; Sage Publications: Beverly Hills, CA, USA, 1980. [Google Scholar]
- Box, G.E.P.; Jenkins, G.M.; Reinsel, G.C.; Ljung, G.M. Time Series Analysis: Forecasting and Control, 5th ed.; John Wiley and Sons Inc.: Hoboken, NJ, USA, 2016. [Google Scholar]
- Zhang, P. Time Series Forecasting Using a Hybrid ARIMA and Neural Network Model. Neurocomputing 2003, 50, 159–175. [Google Scholar] [CrossRef]
- Xu, H.; Pan, X.; Guo, S.; Lu, Y. Forecasting Chinese CO2 emission using a non-linear multi-agent intertemporal optimization model and scenario analysis. Energy 2021, 228, 120514. [Google Scholar] [CrossRef]
- Sen, P.; Roy, M.; Pal, P. Application of ARIMA for forecasting energy consumption and GHG emission: A case study of an Indian pig iron manufacturing organization. Energy 2016, 116, 1031–1038. [Google Scholar] [CrossRef]
- Lotfalipour, M.R.; Falahi, M.A.; Bastam, M. Prediction of CO2 emission in Iran using grey and ARIMA models. Int. J. Energy Econ. Policy 2013, 3, 9. [Google Scholar]
- Dickey, D.A.; Fuller, W.A. Distribution of the Estimators for Autoregressive Time Series with a unit root. J. Am. Stat. Assoc. 1979, 74, 427–431. [Google Scholar]
- Kwiatkowski, D.; Phillips, P.C.B.; Schmidt, P.; Shin, Y. Testing the null hypothesis of stationarity against the alternative of a unit root: How sure are we that economic time series have a unit root? J. Econom. 1992, 54, 159–178. [Google Scholar] [CrossRef]
- Jalil, A.; Rao, N.H. Chapter 8—Time Series Analysis (Stationarity, Cointegration, and Causality). In Environmental Kuznets Curve (EKC); Özcan, B., Öztürk, I., Eds.; Academic Press: Cambridge, MA, USA, 2019; pp. 85–99. [Google Scholar]
- Albright, S.C.; Zappe, C.J.; Winston, W.L. Data Analysis, Optimisation and Simulation Modelling; South Western: Nashville, TN, USA, 2011. [Google Scholar]
- Hyndman, R.J.; Athanasopoulos, G. Forecasting: Principles and Practice, 2nd ed.; Exploring Economics: Heidelberg, Germany, 2018; pp. 1–384. [Google Scholar]
- Shrestha, M.B.; Bhatta, G.R. Selecting appropriate methodological framework for time series data analysis. J. Financ. Data Sci. 2018, 4, 71–89. [Google Scholar] [CrossRef]
- Colah, C. Understanding LSTM Networks. 2015. Available online: http://imlab.postech.ac.kr/dkim/class/csed514_2020s/LSTM.pdf (accessed on 20 August 2024).
- Pierre, A.A.; Akim, S.A.; Semenyo, A.K.; Babiga, B. Peak Electrical Energy Consumption Prediction by ARIMA, LSTM, GRU, ARIMA-LSTM and ARIMA-GRU Approaches. Energies 2023, 16, 4739. [Google Scholar] [CrossRef]
- Trisya, C.P.; Azani, N.W.; Sari, L.M.; Handayani, H.M.; Alhamid, R.M. Performance Comparison of ARIMA, LSTM and SVM Models for Electric Energy Consumption Analysis. Public Res. J. Eng. Data Technol. Comput. Sci. 2024, 1, 85–94. [Google Scholar]








| Ref. | Description and Contribution | Limitations |
|---|---|---|
| [35] | Proposed hybrid model incorporating linear model (ARIMA), nonlinear model (LSTM), and hybrid model (LSTM and ARIMA), demonstrating an improved system performance compared to individual models. | Lack of practical applications in manufacturing and energy consumption. |
| [36] | Application of ARIMA and LSTM techniques to establish a rolling forecast model, which greatly improves the accuracy and efficiency of demand and inventory forecasting. | Only focuses on the individual models’ predictions. |
| [37] | Novel hybrid model was established that considers the advantages of linearity and nonlinearity, as well as the impact of manual operations, and integrates autoregressive integrated moving average (ARIMA) and long short-term memory (LSTM) models. | Lacks adaptability to predicting energy consumption and carbon emissions. |
| [38] | Introduced novel hybrid model using long short-term memory (LSTM) and autoregressive integrated moving averages (ARIMAs) for time-series forecasting in live stock market data, outperforming clairvoyant forecasting libraries. | Lack of applications in energy prediction; focused mostly on stock market data. |
| [39] | The study aimed to create a monthly sales quantity budget by making use of the previous income in a construction company. To estimate the time series of sales, a linear model, ARIMAs (autoregressive integrated moving averages); a nonlinear model, LSTM (long short-term memory); and a hybrid model (LSTM and ARIMA) built to improve system performance were used and compared. | Focused on predicting sales; lack of practicality and adaptability in energy consumption space. |
| [40] | Proposed a hybrid random forest (RF) and long short-term memory (LSTM) method based on the complete ensemble empirical mode. Decomposition was achieved with adaptive noise (CEEMDAN) to predict building energy consumption. | Focused on energy consumption, but used a different hybrid technique. |
| Input | Processing | Output |
|---|---|---|
| 1.Energy_test_data.csv: CSV File Containing the Following: - Date: dates of observations. - Electricity generated: electricity generation data (MWh). 2. Hyperparameters: - ARIMA: (p = 1, d = 0, q = 1), Seasonal: (P = 3, D = 1, Q = 3, m = 12). - LSTM: n_input = 12, n_features = 1, epochs=20, 40, 60, 80, 100. | 1. Data Preprocessing: - Load the CSV file into a Pandas Data Frame. - Convert the date to date–time format and set it as the index. - Visualize the data using line plots. 2. Data Analysis - Plot time-series data for insights. - Decompose the series into seasonal, trend, and residual components. 3. ARIMA Modeling: - Split the data into training and testing sets. - Use auto_arima to determine the optimal parameters. - Fit a SARIMAX model with the identified parameters. - Generate ARIMA predictions on test data. - Compute errors (RMSE, MSE) for ARIMA predictions. 4. LSTM Modeling: - Normalize the data using MinMaxScaler. - Generate sequences with a time-series generator. - Build and train an LSTM model. - Generate LSTM predictions on test data. 5. Hybrid - Build and train an ARIMA-LSTM model. - Plot actual values against ARIMA-LSTM predictions. | 1. Visualization of the Following: - Original and decomposed time-series components. - Model predictions (ARIMA and LSTM) vs. actual values. - Training loss curve for LSTM. 2. Model Evaluation Metrics: - ARIMA: RMSE, MSE, and comparison with the mean of the series. 3. Forecasted Values: - Predictions from ARIMA and LSTM, stored in test_data. |
| Description | Original Data | Post-Estimating and Eliminating Trends | Post-Eliminating Trend and Seasonality | Residual Results |
|---|---|---|---|---|
| Test statistic | −3.602352 | −9.397422 | −7.793783 | −7.590148 |
| p-value | 0.005716 | 6.31922 | 7.815122 | 2.544113 |
| Number of lags used | 6 | 1.5 | 8 | 1.300000 |
| Number of observations used | 1086.00000 | 1.066 | 1.084 | 7.040000 |
| Critical value (1%) | −3.436386 | −3.436499 | −3.46397 | −3.439673 |
| Critical value (5%) | −2.864205 | −2.864255 | −2.86421 | −2.865654 |
| Critical value (10%) | −2.568189 | −2.568216 | −2.568961 | −2.568961 |
Disclaimer/Publisher’s Note: The statements, opinions and data contained in all publications are solely those of the individual author(s) and contributor(s) and not of MDPI and/or the editor(s). MDPI and/or the editor(s) disclaim responsibility for any injury to people or property resulting from any ideas, methods, instructions or products referred to in the content. |
© 2025 by the authors. Licensee MDPI, Basel, Switzerland. This article is an open access article distributed under the terms and conditions of the Creative Commons Attribution (CC BY) license (https://creativecommons.org/licenses/by/4.0/).
Share and Cite
Modise, R.K.; Mpofu, K.; Nenzhelele, T.; Adenuga, O.T. Enhancing Energy Consumption in Automotive Component Manufacturing: A Hybrid Autoregressive Integrated Moving Average–Long Short-Term Memory Prediction Model. Sustainability 2025, 17, 1586. https://doi.org/10.3390/su17041586
Modise RK, Mpofu K, Nenzhelele T, Adenuga OT. Enhancing Energy Consumption in Automotive Component Manufacturing: A Hybrid Autoregressive Integrated Moving Average–Long Short-Term Memory Prediction Model. Sustainability. 2025; 17(4):1586. https://doi.org/10.3390/su17041586
Chicago/Turabian StyleModise, Ragosebo Kgaugelo, Khumbulani Mpofu, Tshifhiwa Nenzhelele, and Olukorede Tijani Adenuga. 2025. "Enhancing Energy Consumption in Automotive Component Manufacturing: A Hybrid Autoregressive Integrated Moving Average–Long Short-Term Memory Prediction Model" Sustainability 17, no. 4: 1586. https://doi.org/10.3390/su17041586
APA StyleModise, R. K., Mpofu, K., Nenzhelele, T., & Adenuga, O. T. (2025). Enhancing Energy Consumption in Automotive Component Manufacturing: A Hybrid Autoregressive Integrated Moving Average–Long Short-Term Memory Prediction Model. Sustainability, 17(4), 1586. https://doi.org/10.3390/su17041586

