Transport-Node-Based Performance Indicators and Tourism Infrastructure Strategies in Historic Cultural Districts
Abstract
1. Introduction
- (1)
- How can the concept of spatial nodes be applied to tourism infrastructure planning in Historic and Cultural Districts?
- (2)
- How can existing tourism infrastructure be systematically analyzed and evaluated to support service quality improvement and promote the sustainable development of these districts?
- To develop the concept of tourism infrastructure evaluation based on spatial nodes within the context of Historic and Cultural Districts.
- To propose a systematic methodology for evaluating the existing tourism infrastructure at selected spatial nodes within Historic and Cultural Districts.
2. Literature Review
3. Methods
3.1. Defining the Spatial Scope of Node Evaluation
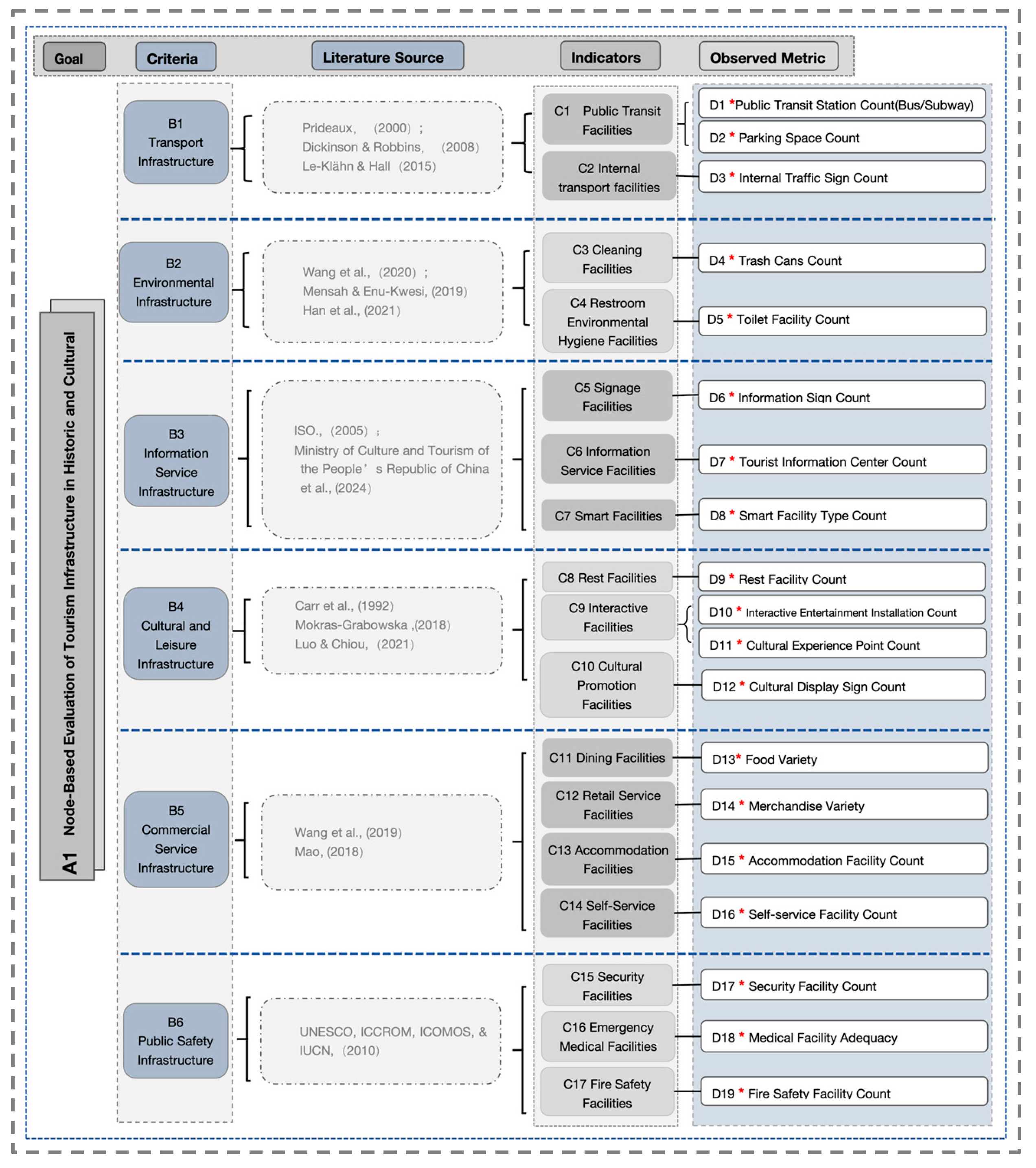
3.2. Selection of Tourism Infrastructure Indicators
3.3. Research Framework
3.4. Study Area
3.5. AHP-Based Assessment Framework
3.6. Data Collection and Analysis
3.7. Comparison and Validation of Evaluation Data
4. Results
5. Discussion
5.1. Evaluation of Transport-Node Infrastructure Performance
5.2. Planning and Management Strategies
6. Conclusions and Recommendations
6.1. Research Conclusions
6.2. Scientific and Practical Contributions
6.3. Limitations and Future Research Directions
Supplementary Materials
Author Contributions
Funding
Institutional Review Board Statement
Informed Consent Statement
Data Availability Statement
Conflicts of Interest
References
- Wang, J.; Fan, W.; You, J. Evaluation of tourism elements in historical and cultural blocks using machine learning: A case study of Taiping Street in Hunan Province. NPJ Herit. Sci. 2025, 13, 30. [Google Scholar] [CrossRef]
- UNESCO. Convention Concerning the Protection of the World Cultural and Natural Heritage; UNESCO: Paris, France, 1972; Available online: https://whc.unesco.org/en/conventiontext/ (accessed on 4 May 2025).
- State Council of the People’s Republic of China. Regulation on the protection of famous historical and cultural cities, towns and villages (Decree No. 524). In State Council Gazette 2008; State Council of the People’s Republic of China: Beijing, China, 2008. Available online: https://www.gov.cn/gongbao/content/2008/content_987913.htm (accessed on 4 May 2025).
- Central People’s Government of the People’s Republic of China. China Has Recognized over 67,200 Historic Buildings; Central People’s Government of the People’s Republic of China: Beijing, China, 2024. Available online: https://www.gov.cn/lianbo/bumen/202408/content_6970570.htm (accessed on 3 June 2025).
- Nian, S.; Bao, J.; Chen, Y.; Zhang, X.; Chen, Y. How does the tourist experience affect the conservation of World Heritage Sites via the stimulus–organism–response model? Mount Sanqingshan National Park, China. NPJ Herit. Sci. 2025, 13, 21. [Google Scholar] [CrossRef]
- Lu, Y.; He, M.E.; Liu, C. Tourism competitiveness evaluation model of urban historical and cultural districts based on multi-source data and the AHP method: A case study in Suzhou Ancient City. Sustainability 2023, 15, 16652. [Google Scholar] [CrossRef]
- Chen, W.; Wang, C. The impact of infrastructure development on China’s export trade in tourism services. Stat. Appl. 2024, 13, 670–680. [Google Scholar] [CrossRef]
- State Council. The 14th Five—Year Plan for the Development of the Tourism Industry; The Central People’s Government of the People’s Republic of China: Beijing, China, 2021. Available online: https://www.gov.cn/zhengce/content/2022-01/20/content_5669468.htm (accessed on 4 May 2025).
- Dalimunthe, D.Y.; Valeriani, D.; Hartini, F.; Wardhani, R.S. The Readiness of Supporting Infrastructure for Tourism Destination in Achieving Sustainable Tourism Development: Kesiapan Infrastruktur Pendukung pada Destinasi Wisata dalam Mewujudkan Sustainable Tourism Development. Society 2020, 8, 217–233. [Google Scholar] [CrossRef]
- Zeng, J.; Wen, Y.; Bi, C.; Feiock, R. Effect of tourism development on urban air pollution in China: The moderating role of tourism infrastructure. J. Clean. Prod. 2021, 280, 124397. [Google Scholar] [CrossRef]
- Li, G.; Li, Y.; Wang, L. Evaluation on spatial adaptability of historic urban blocks for commercial regeneration. J. Build. Constr. Plan. Res. 2020, 8, 215–229. [Google Scholar] [CrossRef]
- Yu, W.; He, Z.; Zhang, S. Sustainable development and tourists’ satisfaction in historical districts: Influencing factors and features. J. Resour. Ecol. 2021, 12, 669–681. [Google Scholar] [CrossRef]
- Lynch, K. The Image of the City; MIT Press: Cambridge, MA, USA, 1960; Available online: https://mitpress.mit.edu/9780262620017/the-image-of-the-city/ (accessed on 4 May 2025).
- Zhang, Y.; Li, Y.; Wang, L. Study on city-level optimization of tourism industry spatial organization: Nodes and organization mode for tourist destinations. J. Adv. Transp. 2020, 2020, 2807817. [Google Scholar] [CrossRef]
- Mandić, A.; Mrnjavac, Ž.; Kordić, L. Tourism infrastructure, recreational facilities and tourism development. Tour. Hosp. Manag. 2018, 24, 41–62. [Google Scholar] [CrossRef]
- Apriyanti, M.E. The importance of tourism infrastructure in increasing domestic and international tourism. Int. J. Res. Vocat. Stud. (IJRVOCAS) 2024, 3, 113–122. [Google Scholar] [CrossRef]
- Sunandar, A.; Pratama, A.; Handayani, A.; Fertilia, N.C. Analysis of Tourism Village development infrastructure in five super priority destinations on tourist satisfaction. ADRI Int. J. Civ. Eng. 2022, 7, 118–123. [Google Scholar] [CrossRef]
- Munir, S.; Haq, I.U.; Cheema, A.N.; Almanjahie, I.M.; Khan, D. The Role of Tourists, Infrastructure and Institutions in Sustainable Tourism: A Structural Equation Modeling Approach. Sustainability 2025, 17, 2841. [Google Scholar] [CrossRef]
- Kutlu, D.; Ayyıldız, H. The role of the destination image in creating memorable tourism experience. J. Tour. Serv. 2021, 12, 199–216. [Google Scholar] [CrossRef]
- Wang, M.; Yang, J.; Hsu, W.L.; Zhang, C.; Liu, H.L. Service facilities in heritage tourism: Identification and planning based on space syntax. Information 2021, 12, 504. [Google Scholar] [CrossRef]
- AlMasri, R.; Ababneh, A. Heritage management: Analytical study of tourism impacts on the archaeological site of Umm Qais—Jordan. Heritage 2021, 4, 2449–2469. [Google Scholar] [CrossRef]
- Xing, W. Leveraging GIS for sustainable tourism development: A comprehensive spatial approach. Appl. Comput. Eng. 2024, 106, 13–18. [Google Scholar] [CrossRef]
- Wani, G.A.; Peer, A.H.; Rizvi, I.; Malik, S.H. Conceptualisation, Systematic Review and Research Opportunities in the Broad Domains of Tourism Infrastructure. Economics 2023, 4, 102–115. [Google Scholar]
- Pearce, D.G. An integrative framework for urban tourism research. Ann. Tour. Res. 2001, 28, 926–946. [Google Scholar] [CrossRef]
- Lohmann, G.; Pearce, D.G. Conceptualizing and operationalizing nodal tourism functions. J. Transp. Geogr. 2010, 18, 266–275. [Google Scholar] [CrossRef]
- Gao, Y.; Liu, S.; Wei, B.; Zhu, Z.; Wang, S. Using Wi-Fi probes to evaluate the spatio-temporal dynamics of tourist preferences in historic districts’ public spaces. ISPRS Int. J. Geo-Inf. 2024, 13, 244. [Google Scholar] [CrossRef]
- Nolasco-Cirugeda, A.; García-Mayor, C.; Lupu, C.; Bernabeu-Bautista, Á. Scoping out urban areas of tourist interest through geolocated social media data: Bucharest as a case study. Inf. Technol. Tour. 2022, 24, 361–387. [Google Scholar] [CrossRef]
- Lew, A.; McKercher, B. Modeling tourist movements: A local destination analysis. Ann. Tour. Res. 2006, 33, 403–423. [Google Scholar] [CrossRef]
- Saaty, T.L. How to make a decision: The analytic hierarchy process. Interfaces 1994, 24, 19–43. [Google Scholar] [CrossRef]
- Göksu, A.; Kaya, S.E. Ranking of tourist destinations with multi-criteria decision making methods in Bosnia and Herzegovina. Econ. Rev. J. Econ. Bus. 2014, 12, 91–103. [Google Scholar]
- Qiao, W.; Pang, S.; Guo, M. Cultural heritage evaluation based on analytic hierarchy process and fuzzy control: Case study of the South Manchuria Railway in China. Buildings 2025, 15, 102. [Google Scholar] [CrossRef]
- Ishizaka, A.; Labib, A. Analytic hierarchy process and expert choice: Benefits and limitations. OR Insight 2009, 22, 201–220. [Google Scholar] [CrossRef]
- Jacobs, J. The Death and Life of Great American Cities; Random House: New York, NY, USA, 1961; p. 151. Available online: https://archive.org/details/deathlifeofgreat00jaco_0 (accessed on 4 May 2025).
- Gehl, J. Cities for People; Island Press: Washington, DC, USA, 2010; pp. 33–35. Available online: https://islandpress.org/books/cities-people (accessed on 6 May 2025).
- UNESCO World Heritage Centre. Guide 6: Managing the Development of Tourism Infrastructure; UNESCO: Paris, France, 2015; Available online: https://whc.unesco.org/en/sustainabletourismtoolkit/guide6/ (accessed on 8 May 2025).
- GB/T 17775-2024; Rating of Quality Levels of Tourist Attractions. National Market Supervision Administration & Standardization Administration of China: Beijing, China, 2024. Available online: https://std.samr.gov.cn/gb/search/gbDetailed?id=208E903AB5F379F3E06397BE0A0AB2B9 (accessed on 8 May 2025).
- Prideaux, B. The role of the transport system in destination development. Tour. Manag. 2000, 21, 53–63. [Google Scholar] [CrossRef]
- Le-Klähn, D.T.; Hall, C.M. Tourist use of public transport at destinations–A review. Curr. Issues Tour. 2015, 18, 785–803. [Google Scholar] [CrossRef]
- Dickinson, J.E.; Robbins, D. Representations of tourism transport problems in a rural destination. Tour. Manag. 2008, 29, 1110–1121. [Google Scholar] [CrossRef]
- Wang, C.; Zhang, J.; Sun, J.; Chen, M.; Yang, J. Public environmental facilities: Hygiene factors for tourists’ environmental behaviour. Environ. Sci. Policy 2020, 106, 40–47. [Google Scholar] [CrossRef]
- Han, L.; Cheng, Y.; Cui, Z.; Xi, G. Optimal layout of tourist toilets using resilience theory: An empirical study on Dunhua City in ethnic region of China. PLoS ONE 2021, 16, e0251696. [Google Scholar] [CrossRef] [PubMed]
- Mensah, J.; Enu-Kwesi, F. Implications of environmental sanitation management for sustainable livelihoods in the catchment area of Benya Lagoon in Ghana. J. Integr. Environ. Sci. 2019, 16, 23–43. [Google Scholar] [CrossRef]
- ISO 14785:2005; Tourism and Related Services—Tourist Information Offices—Tourist Information and Reception Services. ISO (International Organization for Standardization): Geneva, Switzerland, 2005. Available online: https://www.iso.org/committee/375396.html (accessed on 15 May 2025).
- Ministry of Culture and Tourism of the People’s Republic of China; Secretariat of the Cyberspace Administration of China; General Office of the National Development and Reform Commission; General Office of the Ministry of Industry and Information Technology; Comprehensive Department of the National Data Administration. Action Plan for the Innovative Development of Smart Tourism; Ministry of Culture and Tourism of the People’s Republic of China: Beijing, China, 2024. Available online: https://zwgk.mct.gov.cn/zfxxgkml/zykf/202405/t20240513_952825.html (accessed on 15 May 2025).
- Carr, S.; Francis, M.; Rivlin, L.G.; Stone, A.M. Public Space; Cambridge University Press: Cambridge, UK, 1992; Available online: https://www.cambridge.org/9780521359603 (accessed on 15 May 2025).
- Mokras-Grabowska, J. New urban recreational spaces. Attractiveness, infrastructure arrangements, identity. The example of the city of Łódź. Misc. Geographica. Reg. Stud. Dev. 2018, 22, 219–224. [Google Scholar] [CrossRef]
- Luo, H.; Chiou, B.S. Framing the hierarchy of cultural tourism attractiveness of Chinese historic districts under the premise of landscape conservation. Land 2021, 10, 216. [Google Scholar] [CrossRef]
- Wang, F.; Liu, Z.; Shang, S.; Qin, Y.; Wu, B. Vitality continuation or over-commercialization? Spatial structure characteristics of commercial services and population agglomeration in historic and cultural areas. Tour. Econ. 2019, 25, 1302–1326. [Google Scholar] [CrossRef]
- Mao, R. The commercialization of Beijing Hutongs. J. Geogr. Geol. 2018, 10, 39–49. [Google Scholar] [CrossRef]
- UNESCO; ICCROM; ICOMOS; IUCN. Managing Disaster Risks for World Heritage; UNESCO World Heritage Centre: Paris, France, 2010; Available online: https://whc.unesco.org/en/managing-disaster-risks/ (accessed on 15 May 2025).
- Misran, M.F.R.; Roslin, E.N.; Nur, N.M. AHP-consensus judgement on transitional decision-making: With a discussion on the relation towards open innovation. J. Open Innov. Technol. Mark. Complex. 2020, 6, 63. [Google Scholar] [CrossRef]
- Kelemen, A.; Szabó, Z.K.; Bozóki, S.; Szádoczki, Z.; Hartvig, Á.D. A sensitivity analysis of composite indicators: Min/max thresholds. Environ. Sustain. Indic. 2024, 23, 100453. [Google Scholar] [CrossRef]







| Criterion | N1 | N2 | N3 | Indicator | N1 | N2 | N3 | ||
|---|---|---|---|---|---|---|---|---|---|
| B1 | Transport Infrastructure | 0.0370 | 0.1944 | 0.1527 | C1 | Public Transit Facilities | 0 | 0.1574 | 0.0787 |
| C2 | Internal transport facilities | 0.0370 | 0.0370 | 0.0740 | |||||
| B2 | Environmental Infrastructure | 0.0739 | 0.0214 | 0.1000 | C3 | Cleaning Facilities | 0.0322 | 0.0214 | 0.0643 |
| C4 | Restroom Environmental Hygiene Facilities | 0.0417 | 0 | 0.0357 | |||||
| B3 | Information Service Infrastructure | 0.0265 | 0.0530 | 0.2176 | C5 | Signage Facilities | 0.0265 | 0.0530 | 0.1059 |
| C6 | Information Service Facilities | 0 | 0 | 0.0682 | |||||
| C7 | Smart Facilities | 0 | 0 | 0.0435 | |||||
| B4 | Cultural and Leisure Infrastructure | 0.0782 | 0.1099 | 0.0425 | C8 | Rest Facilities | 0.0217 | 0.0611 | 0.0041 |
| C9 | Interactive Facilities | 0.0307 | 0.0231 | 0.0384 | |||||
| C10 | Cultural Promotion Facilities | 0.0257 | 0.0257 | 0 | |||||
| B5 | Commercial Service Infrastructure | 0.0716 | 0.1039 | 0.0606 | C11 | Dining Facilities | 0.0332 | 0.0415 | 0.0249 |
| C12 | Retail Service Facilities | 0.0346 | 0.0087 | 0.0087 | |||||
| C13 | Accommodation Facilities | 0.0038 | 0.0286 | 0.0019 | |||||
| C14 | Self-Service Facilities | 0 | 0.0251 | 0.0251 | |||||
| B6 | Public Safety Infrastructure | 0.1823 | 0.1398 | 0.1398 | C15 | Security Facilities | 0.0851 | 0.0426 | 0.0426 |
| C16 | Emergency Medical Facilities | 0.0547 | 0.0547 | 0.0547 | |||||
| C17 | Fire Safety Facilities | 0.0425 | 0.0425 | 0.0425 | |||||
| Comprehensive score | 0.4694 | 0.6222 | 0.7131 | ||||||
| Criterion | B1 | B2 | B3 | B4 | B5 | B6 | Overall Average Score | |
|---|---|---|---|---|---|---|---|---|
| Transport Infrastructure | Environmental Infrastructure | Information Service Infrastructure | Cultural and Leisure Infrastructure | Commercial Service Infrastructure | Public Safety Infrastructure | |||
| Average score | N1 | 0.6075 | 0.6950 | 0.5375 | 0.7175 | 0.7025 | 0.7625 | 0.6700 |
| N2 | 0.7700 | 0.5625 | 0.6350 | 0.7100 | 0.6625 | 0.7550 | 0.6825 | |
| N3 | 0.7025 | 0.7075 | 0.7575 | 0.6325 | 0.6750 | 0.7525 | 0.7050 | |
| Node Location | AHP Score Comparison | Tourist Satisfaction Score Comparison |
|---|---|---|
| N1 | B6(0.1823) > B4(0.0782) > B2(0.0739) > B5(0.0716) > B1(0.0370) > B3(0.0265) | B6(0.7625) > B4(0.7175) > B5(0.7025) > B2(0.6950) > B1(0.6075) > B3(0.5375) |
| N2 | B1(0.1944) > B6(0.1398) > B4(0.1099) > B5(0.1039) > B3(0.0530) > B2(0.0214) | B1(0.7700) > B6(0.7550) > B4(0.7100) > B5(0.6625) > B3(0.6350) > B2(0.5625) |
| N3 | B3(0.2176) > B1(0.1527) > B6(0.1398) > B2(0.1000) > B5(0.0606) > B4(0.0425) | B3(0.7575) > B6(0.7525) > B2(0.7075) > B1(0.7025) > B5(0.6750) > B4(0.6325) |
| Comprehensive Comparison | N3(0.7131) > N2(0.6222) > N1(0.4694) | N3(0.7050) > N2(0.6825) > N1(0.6700) |
| Criterion Code | Criterion Name | Criterion Weight | Rank |
|---|---|---|---|
| B1 | Transport Infrastructure | 0.2314 | 1 |
| B2 | Environmental Infrastructure | 0.1060 | 6 |
| B3 | Information Service Infrastructure | 0.2176 | 2 |
| B4 | Cultural and Leisure Infrastructure | 0.1329 | 4 |
| B5 | Commercial Service Infrastructure | 0.1298 | 5 |
| B6 | Public Safety Infrastructure | 0.1823 | 3 |
| λmax | — | 6.1651 | |
| CI | — | 0.0330 | |
| CR | — | 0.0266 |
| Criterion | Indicator | Average Score | Local Weight | Criterion Weight | Global Weight | Rank | ||
|---|---|---|---|---|---|---|---|---|
| B1 | Transport Infrastructure | C1 | Public Transit Facilities | 6.80 | 0.6800 | 0.2314 | 0.1574 | 1 |
| C2 | Internal Transport Facilities | 3.20 | 0.3200 | 0.2314 | 0.0740 | 4 | ||
| B2 | Environmental Infrastructure | C3 | Cleaning Facilities | 6.07 | 0.6067 | 0.1060 | 0.0643 | 6 |
| C4 | Restroom Environmental Hygiene Facilities | 3.93 | 0.3933 | 0.1060 | 0.0417 | 12 | ||
| B3 | Information Service Infrastructure | C5 | Signage Facilities | 4.87 | 0.4867 | 0.2176 | 0.1059 | 2 |
| C6 | Information Service Facilities | 3.13 | 0.3133 | 0.2176 | 0.0682 | 5 | ||
| C7 | Smart Facilities | 2.00 | 0.2000 | 0.2176 | 0.0435 | 10 | ||
| B4 | Cultural and Leisure Infrastructure | C8 | Rest Facilities | 4.60 | 0.4600 | 0.1329 | 0.0611 | 7 |
| C9 | Interactive Facilities | 3.47 | 0.3467 | 0.1329 | 0.0461 | 9 | ||
| C10 | Cultural Promotion Facilities | 1.93 | 0.1933 | 0.1329 | 0.0257 | 16 | ||
| B5 | Commercial Service Infrastructure | C11 | Dining Facilities | 3.20 | 0.3200 | 0.1298 | 0.0415 | 13 |
| C12 | Retail Service Facilities | 2.67 | 0.2667 | 0.1298 | 0.0346 | 14 | ||
| C13 | Accommodation Facilities | 2.20 | 0.2200 | 0.1298 | 0.0286 | 15 | ||
| C14 | Self-Service Facilities | 1.93 | 0.1933 | 0.1298 | 0.0251 | 17 | ||
| B6 | Public Safety Infrastructure | C15 | Security Facilities | 4.67 | 0.4667 | 0.1823 | 0.0851 | 3 |
| C16 | Emergency Medical Facilities | 3.00 | 0.3000 | 0.1823 | 0.0547 | 8 | ||
| C17 | Fire Safety Facilities | 2.33 | 0.2333 | 0.1823 | 0.0425 | 11 | ||
Disclaimer/Publisher’s Note: The statements, opinions and data contained in all publications are solely those of the individual author(s) and contributor(s) and not of MDPI and/or the editor(s). MDPI and/or the editor(s) disclaim responsibility for any injury to people or property resulting from any ideas, methods, instructions or products referred to in the content. |
© 2025 by the authors. Licensee MDPI, Basel, Switzerland. This article is an open access article distributed under the terms and conditions of the Creative Commons Attribution (CC BY) license (https://creativecommons.org/licenses/by/4.0/).
Share and Cite
Wang, D.; Harun, N.Z.B.; Ja`afar, N.H.B. Transport-Node-Based Performance Indicators and Tourism Infrastructure Strategies in Historic Cultural Districts. Sustainability 2025, 17, 10621. https://doi.org/10.3390/su172310621
Wang D, Harun NZB, Ja`afar NHB. Transport-Node-Based Performance Indicators and Tourism Infrastructure Strategies in Historic Cultural Districts. Sustainability. 2025; 17(23):10621. https://doi.org/10.3390/su172310621
Chicago/Turabian StyleWang, Danyang, Nor Zalina Binti Harun, and Nor Haslina Binti Ja`afar. 2025. "Transport-Node-Based Performance Indicators and Tourism Infrastructure Strategies in Historic Cultural Districts" Sustainability 17, no. 23: 10621. https://doi.org/10.3390/su172310621
APA StyleWang, D., Harun, N. Z. B., & Ja`afar, N. H. B. (2025). Transport-Node-Based Performance Indicators and Tourism Infrastructure Strategies in Historic Cultural Districts. Sustainability, 17(23), 10621. https://doi.org/10.3390/su172310621

