Non-Destructive Yield Prediction in Common Bean Using UAV-Based Spectral and Structural Metrics: Implications for Sustainable Crop Management
Abstract
1. Introduction
2. Materials and Methods
2.1. Study Area
2.2. Methods
2.2.1. Experimental Design and Management Practices
2.2.2. UAV Data Acquisition and Processing
2.2.3. Integration of Spectral, Morphometric, and Field Data
2.2.4. Statistical Analysis and Predictive Modeling
3. Results
3.1. Data Characterization
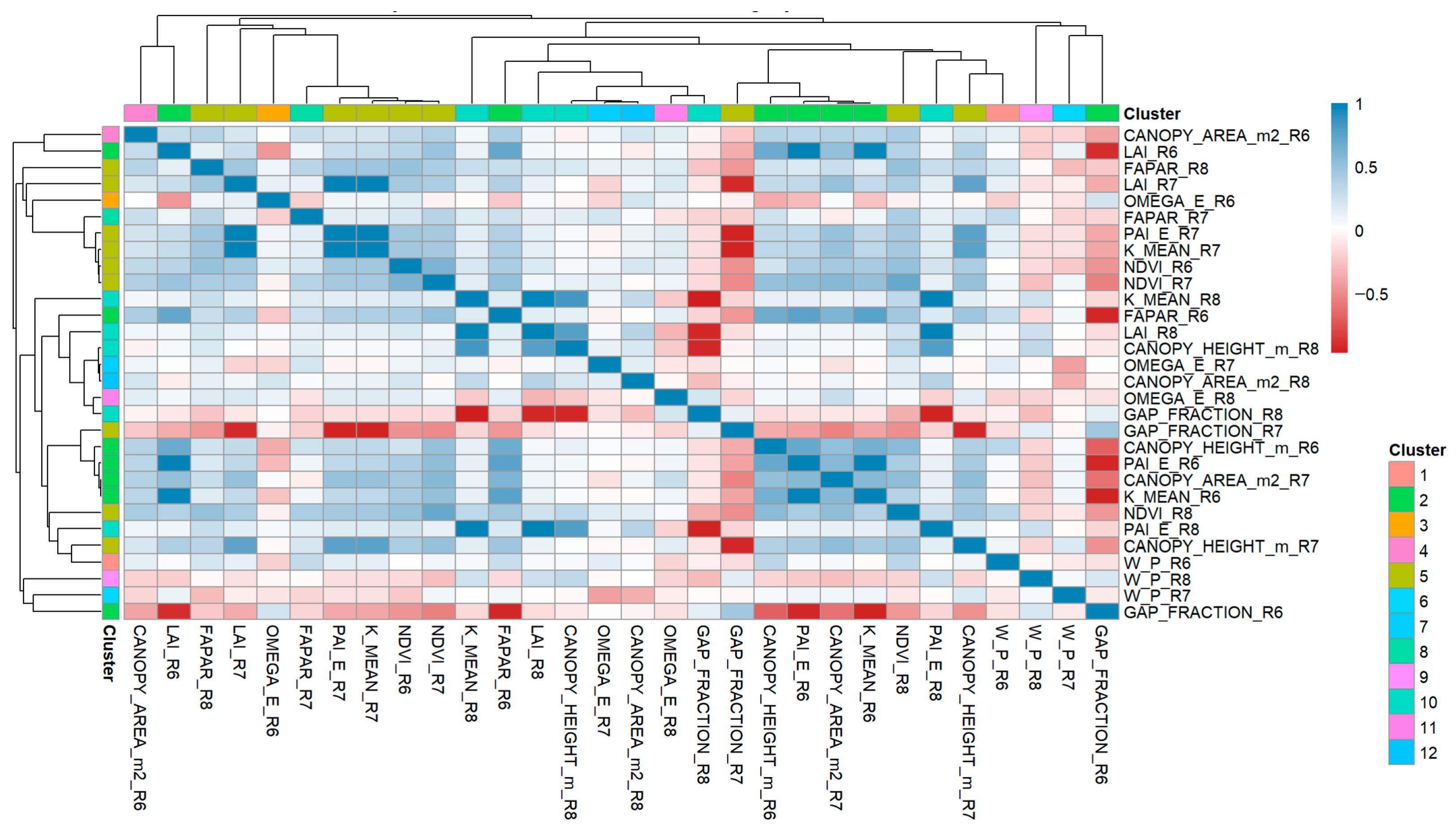
3.2. Correlations and Multicollinearity Diagnosis
- R6: NDVI (r = 0.50), FAPAR (r = 0.41), W_P (r = 0.40), and CANOPY_HEIGHT_m (r = 0.36) showed positive correlations, while GAP_FRACTION exhibited a negative association (r = −0.32).
- R7: associations intensified, with K_MEAN (r = 0.55), PAI_E (r = 0.54), LAI (r = 0.53), NDVI (r = 0.48), and CANOPY_HEIGHT_m (r = 0.50) all displaying positive correlations, whereas GAP_FRACTION showed a strong negative relationship (r = −0.56).
- R8: NDVI (r = 0.60) and FAPAR (r = 0.55) emerged as the strongest positive predictors, while GAP_FRACTION remained negatively associated (r = −0.39).
3.3. Dimensionality Reduction Using PCA
3.4. Predictor Selection and Filtering
3.4.1. Pre-Filtering and Redundancy Assessment
- Physiological: NDVI, LAI, and FAPAR in R7–R8.
- Structural: CANOPY_HEIGHT_m and CANOPY_AREA_m2 in R6–R8.
- Radiative/optical: W_P and ΩE across the three stages.
3.4.2. Elastic Net/Ridge with the Full Set
3.4.3. Elastic Net with VIF-Prefiltered Variables
3.4.4. PCA as a Dimensionality Reduction Alternative
- PC1 (31.6%): canopy coverage and structural axis, integrating interception and density variables such as GAP_FRACTION (negative loadings) and LAI, FAPAR, and NDVI (positive loadings).
- PC2 (16.1%): final canopy density and architecture at R8, with LAI, PAI, and canopy height as the most influential variables.
- PC3 (10.8%): angular dispersion and efficiency attributes, dominated by ΩE and contrasts in LAI across stages.
- PC4 (7.2%): radiation absorption and optical properties, with FAPAR and ΩE as the main modulators.
- PC5 (5.6%): a combination of weighted optical path (W_P), plant area (CANOPY_AREA_m2), and vigor indicators (NDVI).
3.5. Selection Stability and Model Comparison
3.6. Final Parsimonious Model
- W_P_R6 (β ≈ 0.30, p < 0.001): Early optical path length associated with higher yield.
- FAPAR_R7 (β ≈ 96.7, p = 0.002): Radiation interception during canopy development; the most influential predictor.
- NDVI_R6 (β ≈ 37.6, p = 0.012): Early photosynthetic vigor with a significant contribution.
- FAPAR_R8 (β ≈ 54.3, p = 0.026): Radiation absorption during maturation reinforces grain yield.
- K_MEAN_R8 (β ≈ 8.1, p < 0.001): Canopy angular structure with a consistent positive effect.
- CANOPY_AREA_m2_R7 (β ≈ 24.0, p = 0.001): Intermediate canopy cover complements photosynthetic vigor.
4. Discussion
4.1. Phenological and Structural Drivers of Yield
4.2. Relative Importance of Spectral and Structural Metrics
4.3. Physiological Interpretation of the Predictors
4.4. Methodological Contribution and Robustness of the Approach
4.5. Limitations, Practical Implications, and Future Perspectives
5. Conclusions
Supplementary Materials
Author Contributions
Funding
Institutional Review Board Statement
Informed Consent Statement
Data Availability Statement
Acknowledgments
Conflicts of Interest
Abbreviations
| W_P | Weighted path length |
| K_MEAN | Mean extinction coefficient |
| GAP_FRACTION | Gap fraction |
| OMEGA_E | Clumping index (Ωe) |
| PAI_E | Plant Area Index |
| LAI | Leaf Area Index |
| FAPAR | Fraction of Absorbed Photosynthetically Active Radiation |
| CANOPY_AREA_m2 | Projected canopy area (m2) |
| NDVI | Normalized Difference Vegetation Index |
| CANOPY_HEIGHT_m | Maximum canopy height (m) |
| YIELD_g | Grain yield (g) |
References
- Chawade, A.; Van Ham, J.; Blomquist, H.; Bagge, O.; Alexandersson, E.; Ortiz, R. High-throughput field-phenotyping tools for plant breeding and precision agriculture. Agronomy 2019, 9, 258. [Google Scholar] [CrossRef]
- Ali, A.M.; Abouelghar, M.; Belal, A.A.; Saleh, N.; Yones, M.; Selim, A.I.; Amin, M.E.S.; Elwesemy, A.; Kucher, D.E.; Maginan, S.; et al. Crop Yield Prediction Using Multi Sensors Remote Sensing (Review Article). Egypt. J. Remote Sens. Sp. Sci. 2022, 25, 711–716. [Google Scholar] [CrossRef]
- Hassan, M.A.; Fei, S.; Li, L.; Jin, Y.; Liu, P.; Rasheed, A.; Shawai, R.S.; Zhang, L.; Ma, A.; Xiao, Y.; et al. Stacking of Canopy Spectral Reflectance from Multiple Growth Stages Improves Grain Yield Prediction under Full and Limited Irrigation in Wheat. Remote Sens. 2022, 14, 4318. [Google Scholar] [CrossRef]
- Bak, H.J.; Kim, E.J.; Lee, J.H.; Chang, S.; Kwon, D.; Im, W.J.; Kim, D.H.; Lee, I.H.; Lee, M.J.; Hwang, W.H.; et al. Canopy-Level Rice Yield and Yield Component Estimation Using NIR-Based Vegetation Indices. Agriculture 2025, 15, 594. [Google Scholar] [CrossRef]
- Gade, S.A.; Madolli, M.J.; García-Caparrós, P.; Ullah, H.; Cha-um, S.; Datta, A.; Himanshu, S.K. Advancements in UAV remote sensing for agricultural yield estimation: A systematic comprehensive review of platforms, sensors, and data analytics. Remote Sens. Appl. Soc. Environ. 2025, 37, 101418. [Google Scholar] [CrossRef]
- Jabed, M.A.; Azmi Murad, M.A. Crop yield prediction in agriculture: A comprehensive review of machine learning and deep learning approaches, with insights for future research and sustainability. Heliyon 2024, 10, e40836. [Google Scholar] [CrossRef] [PubMed]
- Cheng, J.; Wang, J.; Zhao, D.; Duan, F.; Wu, Q.; Lai, Y.; Qi, J.; Xiong, S.; Qiao, H.; Ma, X.; et al. Plant Phenomics Exploring the depth of the maize canopy LAI detected by spectroscopy based on simulations and in situ measurements. Plant Phenomics 2025, 7, 100100. [Google Scholar] [CrossRef]
- Li, R.; Li, B.; Yuan, Y.; Liu, W.; Zhu, J.; Qi, J.; Liu, H.; Ma, G.; Jiang, Y.; Li, Y.; et al. Improvement of FAPAR Estimation under the Presence of Non-Green Vegetation Considering Fractional Vegetation Coverage. Remote Sens. 2025, 17, 603. [Google Scholar] [CrossRef]
- Ishaq, R.A.F.; Zhou, G.; Tian, C.; Tan, Y.; Jing, G.; Jiang, H.; Obaid-ur-Rehman. A Systematic Review of Radiative Transfer Models for Crop Yield Prediction and Crop Traits Retrieval. Remote Sens. 2024, 16, 121. [Google Scholar] [CrossRef]
- Sun, Z.; Sun, L.; Liu, Y.; Li, Y.; Crusiol, L.G.T.; Chen, R.; Wuyun, D. Estimating Fraction of Absorbed Photosynthetically Active Radiation of Winter Wheat Based on Simulated Sentinel-2 Data under Different Varieties and Water Stress. Remote Sens. 2024, 16, 362. [Google Scholar] [CrossRef]
- Saravia, D.; Valqui-Valqui, L.; Salazar, W.; Quille-Mamani, J.; Barboza, E.; Porras-Jorge, R.; Injante, P.; Arbizu, C.I. Yield Prediction of Four Bean (Phaseolus vulgaris) Cultivars Using Vegetation Indices Based on Multispectral Images from UAV in an Arid Zone of Peru. Drones 2023, 7, 325. [Google Scholar] [CrossRef]
- Nițu, A.; Florea, C.; Ivanovici, M.; Racoviteanu, A. NDVI and Beyond: Vegetation Indices as Features for Crop Recognition and Segmentation in Hyperspectral Data. Sensors 2025, 25, 3817. [Google Scholar] [CrossRef]
- Maimaitijiang, M.; Sagan, V.; Sidike, P.; Daloye, A.M.; Erkbol, H.; Fritschi, F.B. Crop monitoring using satellite/UAV data fusion and machine learning. Remote Sens. 2020, 12, 1357. [Google Scholar] [CrossRef]
- Singh, R.; Kaur, S.; Joshi, D.R.; Iboyi, J.; Dar, E.; Sharma, L.K.; Singh, H. Estimating cotton biomass and nitrogen content using high-resolution satellite and UAV data fusion with machine learning. Smart Agric. Technol. 2025, 12, 101191. [Google Scholar] [CrossRef]
- Tian, Z.; Zhang, Y.; Liu, K.; Li, Z.; Li, M.; Zhang, H.; Wu, J. UAV Remote Sensing Prediction Method of Winter Wheat Yield Based on the Fused Features of Crop and Soil. Remote Sens. 2022, 14, 5054. [Google Scholar] [CrossRef]
- Li, Y.; Li, C.; Cheng, Q.; Chen, L.; Li, Z.; Zhai, W.; Mao, B.; Chen, Z. Precision estimation of winter wheat crop height and above-ground biomass using unmanned aerial vehicle imagery and oblique photoghraphy point cloud data. Front. Plant Sci. 2024, 15, 1437350. [Google Scholar] [CrossRef] [PubMed]
- Zahra, S.; Ruiz, H.; Jung, J.; Adams, T. UAV-Based Phenotyping: A Non-Destructive Approach to Studying Wheat Growth Patterns for Crop Improvement and Breeding Programs. Remote Sens. 2024, 16, 3710. [Google Scholar] [CrossRef]
- Lipovac, A.; Bezdan, A.; Moravcevic, A.; Djurovic, N.; Cosic, M.; Benka, P. Correlation between Ground Measurements and UAV Sensed Vegetation Indices for Yield Prediction of Common Bean Grown. Water 2022, 14, 3786. [Google Scholar] [CrossRef]
- Tavares, M.S.; Silva, C.A.A.C.; Regazzo, J.R.; Sardinha, E.J.d.S.; da Silva, T.L.; Fiorio, P.R.; Baesso, M.M. Performance of Machine Learning Models in Predicting Common Bean (Phaseolus vulgaris L.) Crop Nitrogen Using NIR Spectroscopy. Agronomy 2024, 14, 1634. [Google Scholar] [CrossRef]
- Panigrahi, S.S.; Singh, K.D.; Balasubramanian, P.; Wang, H.; Natarajan, M.; Ravichandran, P. UAV-Based LiDAR and Multispectral Imaging for Estimating Dry Bean Plant Height, Lodging and Seed Yield. Sensors 2025, 25, 3535. [Google Scholar] [CrossRef]
- Soussi, A.; Zero, E.; Sacile, R.; Trinchero, D.; Fossa, M. Smart Sensors and Smart Data for Precision Agriculture: A Review. Sensors 2024, 24, 2647. [Google Scholar] [CrossRef]
- Xing, Y.; Wang, X. Precision Agriculture and Water Conservation Strategies for Sustainable Crop Production in Arid Regions. Plants 2024, 13, 3184. [Google Scholar] [CrossRef] [PubMed]
- Gao, Z.; Chen, Y.; Zhang, Z.; Duan, T.; Chen, J.; Li, A. Continuous Leaf Area Index (LAI) Observation in Forests: Validation, Application, and Improvement of LAI-NOS. Forests 2024, 15, 868. [Google Scholar] [CrossRef]
- Murchie, E.H.; Burgess, A.J. Casting light on the architecture of crop yield. Crop Environ. 2022, 1, 74–85. [Google Scholar] [CrossRef]
- Sreekanta, S.; Haaning, A.; Dobbels, A.; O’Neill, R.; Hofstad, A.; Virdi, K.; Katagiri, F.; Stupar, R.M.; Muehlbauer, G.J.; Lorenz, A.J. Variation in shoot architecture traits and their relationship to canopy coverage and light interception in soybean (Glycine max). BMC Plant Biol. 2024, 24, 194. [Google Scholar] [CrossRef]
- Chen, J.M.; Cihlar, J. Plant canopy gap-size analysis theory for improving optical measurements of leaf-area index. Appl. Opt. 1995, 34, 6211. [Google Scholar] [CrossRef]
- Demarez, V.; Duthoit, S.; Baret, F.; Weiss, M.; Dedieu, G. Estimation of leaf area and clumping indexes of crops with hemispherical photographs. Agric. For. Meteorol. 2008, 148, 644–655. [Google Scholar] [CrossRef]
- Shammi, S.A.; Huang, Y.; Feng, G.; Tewolde, H.; Zhang, X.; Jenkins, J.; Shankle, M. Application of UAV Multispectral Imaging to Monitor Soybean Growth with Yield Prediction through Machine Learning. Agronomy 2024, 14, 672. [Google Scholar] [CrossRef]
- CIAT. Sistema Estándar Para la Evaluación de Germoplasma de Frijol; CIAT: Cali, Colombia, 1991. [Google Scholar]
- Fernandez, F.; Gepts, P.; Lopez, M. Etapas de Desarrollo de la Planta de Fríjol. In Frijol: Investigación y Producción; López Genes, M., Fernández, O.F., van Schoonhoven, A., Eds.; Programa de las Naciones Unidas (PNUD) & Centro Internacional de Agricultura Tropical (CIAT): Cali, Colombia, 1985; pp. 61–78. [Google Scholar]
- Chen, S.; Liu, L.; Zhang, X.; Liu, X.; Chen, X.; Qian, X.; Xu, Y.; Xie, D. Retrieval of the fraction of radiation absorbed by photosynthetic components (FAPARgreen) for forest using a triple-source leaf-wood-soil layer approach. Remote Sens. 2019, 11, 2471. [Google Scholar] [CrossRef]
- Liu, L.; Gao, J.; Beasley, G.; Jung, S.H. LASSO and Elastic Net Tend to Over-Select Features. Mathematics 2023, 11, 3738. [Google Scholar] [CrossRef]
- Yates, L.A.; Richards, S.A.; Brook, B.W. Parsimonious model selection using information theory: A modified selection rule. Ecology 2021, 102, 34272730. [Google Scholar] [CrossRef]
- Sankaran, S.; Khot, L.R.; Espinoza, C.Z.; Jarolmasjed, S.; Sathuvalli, V.R.; Vandemark, G.J.; Miklas, P.N.; Carter, A.H.; Pumphrey, M.O.; Knowles, R.R.N.; et al. Low-altitude, high-resolution aerial imaging systems for row and field crop phenotyping: A review. Eur. J. Agron. 2015, 70, 112–123. [Google Scholar] [CrossRef]
- Hassan, H.A.; Abdeldaym, E.A.; Aboelghar, M.; Morsy, N.; Kucher, D.E.; Rebouh, N.Y.; Ali, A.M. Multi-Sensor Remote Sensing to Estimate Biophysical Variables of Green-Onion Crop (Allium cepa L.) under Different Sources of Magnesium in Ismailia, Egypt. Sustainability 2023, 15, 16048. [Google Scholar] [CrossRef]
- Parker, T.A.; Palkovic, A.; Gepts, P. Determining the genetic control of common bean early-growth rate using unmanned aerial vehicles. Remote Sens. 2020, 12, 1748. [Google Scholar] [CrossRef]
- Dongyan, Z.; Xuanxuan, H.; Fenfang, L. Estimation of winter wheat leaf area index using multi-source UAV image feature fusion. Trans. Chinese Soc. Agric. Eng. 2022, 38, 171–179. [Google Scholar] [CrossRef]
- Zeng, L.; Peng, G.; Meng, R.; Man, J.; Li, W.; Xu, B.; Lv, Z.; Sun, R. Wheat yield prediction based on unmanned aerial vehicles-collected red–green–blue imagery. Remote Sens. 2021, 13, 2937. [Google Scholar] [CrossRef]
- Xu, Y.; Shrestha, V.; Piasecki, C.; Wolfe, B.; Hamilton, L.; Millwood, R.J.; Mazarei, M.; Stewart, C.N. Sustainability Trait Modeling of Field-Grown Switchgrass (Panicum virgatum) Using UAV-Based Imagery Yaping. Plants 2021, 10, 2726. [Google Scholar] [CrossRef]
- Jung, H.; Tajima, R.; Ye, R.; Hashimoto, N.; Yang, Y.; Yamamoto, S.; Homma, K. Utilization of UAV Remote Sensing in Plant-Based Field Experiments: A Case Study of the Evaluation of LAI in a Small-Scale Sweetcorn Experiment. Agriculture 2023, 13, 561. [Google Scholar] [CrossRef]
- Zhang, X.; Pourreza, A.; Cheung, K.H.; Zuniga-Ramirez, G.; Lampinen, B.D.; Shackel, K.A. Estimation of Fractional Photosynthetically Active Radiation From a Canopy 3D Model; Case Study: Almond Yield Prediction. Front. Plant Sci. 2021, 12, 715361. [Google Scholar] [CrossRef]
- Vemulakonda, A.L.; Saad, A.A.; Kumar, S.S.; Wani, O.A.; Singh, L.; Babu, S.; Khan, I.M.; Wani, F.J.; Jan, S.K.; Elhindi, K.M.; et al. Revealing the Nexus between Fertilizer Composition and the Performance of Common Bean (Phaseolus vulgaris L.) Genotypes in the Himalayan Heartland of India. Sustainability 2024, 16, 6234. [Google Scholar] [CrossRef]
- Hassanzadeh, A.; van Aardt, J.; Murphy, S.P.; Pethybridge, S.J. Yield modeling of snap bean based on hyperspectral sensing: A greenhouse study. J. Appl. Remote Sens. 2020, 14, 024519. [Google Scholar] [CrossRef]
- Zhou, H.; Yang, J.; Lou, W.; Sheng, L.; Li, D.; Hu, H. Improving grain yield prediction through fusion of multi-temporal spectral features and agronomic trait parameters derived from UAV imagery. Front. Plant Sci. 2023, 14, 1217448. [Google Scholar] [CrossRef] [PubMed]
- Zhang, Y.; Wang, Y.; Hao, H.; Li, Z.; Long, Y.; Zhang, X.; Xia, C. Unmanned Aerial Vehicle (UAV) Hyperspectral Imagery Mining to Identify New Spectral Indices for Predicting the Field-Scale Yield of Spring Maize. Sustainability 2024, 16, 10916. [Google Scholar] [CrossRef]
- Camenzind, M.P.; Yu, K. Multi temporal multispectral UAV remote sensing allows for yield assessment across European wheat varieties already before flowering. Front. Plant Sci. 2023, 14, 1214931. [Google Scholar] [CrossRef]
- Fei, S.; Hassan, M.A.; Xiao, Y.; Su, X.; Chen, Z.; Cheng, Q.; Duan, F.; Chen, R.; Ma, Y. UAV-based multi-sensor data fusion and machine learning algorithm for yield prediction in wheat. Precis. Agric. 2023, 24, 187–212. [Google Scholar] [CrossRef]
- Parida, P.K.; Eagan, S.; Ramanujam, K.; Sengodan, R.; Uthandi, S.; Ettiyagounder, P.; Rajagounder, R. Machine learning approaches for estimation of the fraction of absorbed photosynthetically active radiation and net photosynthesis rate of maize using multi-spectral sensor. Heliyon 2024, 10, e34117. [Google Scholar] [CrossRef]
- Hashimoto, N.; Saito, Y.; Yamamoto, S.; Ishibashi, T.; Ito, R.; Maki, M.; Homma, K. Relationship between Leaf Area Index and Yield Components in Farmers’ Paddy Fields. AgriEngineering 2023, 5, 1754–1765. [Google Scholar] [CrossRef]
- Wang, Z.; Wang, T.; Darvishzadeh, R.; Skidmore, A.K.; Jones, S.; Suarez, L.; Woodgate, W.; Heiden, U.; Heurich, M.; Hearne, J. Vegetation indices for mapping canopy foliar nitrogen in a mixed temperate forest. Remote Sens. 2016, 8, 491. [Google Scholar] [CrossRef]
- Burns, B.W.; Green, V.S.; Hashem, A.A.; Massey, J.H.; Shew, A.M.; Adviento-Borbe, M.A.A.; Milad, M. Determining nitrogen deficiencies for maize using various remote sensing indices. Precis. Agric. 2022, 23, 791–811. [Google Scholar] [CrossRef]
- Li, H.; Li, D.; Xu, K.; Cao, W.; Jiang, X.; Ni, J. Monitoring of Nitrogen Indices in Wheat Leaves Based on the Integration of Spectral and Canopy Structure Information. Agronomy 2022, 12, 833. [Google Scholar] [CrossRef]
- Maimaitijiang, M.; Sagan, V.; Erkbol, H.; Adrian, J.; Newcomb, M.; Lebauer, D.; Pauli, D.; Shakoor, N.; Mockler, T.C. Uav-based sorghum growth monitoring: A comparative analysis of lidar and photogrammetry. ISPRS Ann. Photogramm. Remote Sens. Spat. Inf. Sci. 2020, 5, 489–496. [Google Scholar] [CrossRef]
- Zhang, F.; Hassanzadeh, A.; Kikkert, J.; Pethybridge, S.J.; van Aardt, J. Comparison of uas-based structure-from-motion and lidar for structural characterization of short broadacre crops. Remote Sens. 2021, 13, 3975. [Google Scholar] [CrossRef]













| Variable | VIF | Interpretation |
|---|---|---|
| PAI_E_R7 | 1950.76 | Extreme collinearity (leaf density, redundant with LAI/FAPAR) |
| e K_MEAN_R7 | 1781.53 | Extreme collinearity (canopy structure in R7) |
| K_MEAN_R8 | 480.29 | Severe redundancy with other structural indices |
| PAI_E_R6 | 473.73 | Severe redundancy (early leaf density) |
| GAP_FRACTION_R8 | 440.22 | High redundancy (open/closed canopy structure) |
| LAI_R7 | 295.94 | Redundancy with PAI_E and FAPAR in R7 |
| K_MEAN_R6 | 255.68 | Severe collinearity in early stage |
| GAP_FRACTION_R6 | 223.80 | Redundancy with other canopy cover indicators |
| LAI_R6 | 213.44 | Strong redundancy with PAI_E and FAPAR in R6 |
| GAP_FRACTION_R7 | 173.18 | Structural redundancy in intermediate stage |
| Model | R2 | RMSE | MAE | Number of Predictors |
|---|---|---|---|---|
| glmnet_all | 0.55 | 11.94 | 9.35 | 30 |
| glmnet_prefilter | 0.56 | 11.93 | 9.34 | 20 |
| PCA_lm_k5 | 0.63 | 11.46 | 8.84 | 5 |
| lm_top6 | 0.72 | 10.67 | 7.91 | 6 |
| Predictor (Description) | Code | β | p-Value |
|---|---|---|---|
| Weighted optical path length (R6) | W_P_R6 | 0.26 | <0.001 |
| Plant canopy area (R7) | CANOPY_AREA_m2_R7 | 0.25 | 0.001 |
| Mean canopy extinction coefficient (R8) | K_MEAN_R8 | 0.24 | <0.001 |
| Fraction of absorbed radiation (R7) | FAPAR_R7 | 0.23 | 0.002 |
| Normalized Difference Vegetation Index (R6) | NDVI_R6 | 0.21 | 0.012 |
| Fraction of absorbed radiation (R8) | FAPAR R8 | 0.18 | 0.026 |
Disclaimer/Publisher’s Note: The statements, opinions and data contained in all publications are solely those of the individual author(s) and contributor(s) and not of MDPI and/or the editor(s). MDPI and/or the editor(s) disclaim responsibility for any injury to people or property resulting from any ideas, methods, instructions or products referred to in the content. |
© 2025 by the authors. Licensee MDPI, Basel, Switzerland. This article is an open access article distributed under the terms and conditions of the Creative Commons Attribution (CC BY) license (https://creativecommons.org/licenses/by/4.0/).
Share and Cite
Sánchez, N.E.; Garzón, J.; Londoño, D.F. Non-Destructive Yield Prediction in Common Bean Using UAV-Based Spectral and Structural Metrics: Implications for Sustainable Crop Management. Sustainability 2025, 17, 10066. https://doi.org/10.3390/su172210066
Sánchez NE, Garzón J, Londoño DF. Non-Destructive Yield Prediction in Common Bean Using UAV-Based Spectral and Structural Metrics: Implications for Sustainable Crop Management. Sustainability. 2025; 17(22):10066. https://doi.org/10.3390/su172210066
Chicago/Turabian StyleSánchez, Nancy E., Julián Garzón, and Darío F. Londoño. 2025. "Non-Destructive Yield Prediction in Common Bean Using UAV-Based Spectral and Structural Metrics: Implications for Sustainable Crop Management" Sustainability 17, no. 22: 10066. https://doi.org/10.3390/su172210066
APA StyleSánchez, N. E., Garzón, J., & Londoño, D. F. (2025). Non-Destructive Yield Prediction in Common Bean Using UAV-Based Spectral and Structural Metrics: Implications for Sustainable Crop Management. Sustainability, 17(22), 10066. https://doi.org/10.3390/su172210066

