How Digitalization Drives Supply Chain Performance in the Romanian Industry: The Roles of Sustainability, Resilience, Risk Management, and Integration
Abstract
1. Introduction
2. Literature Review
2.1. Supply Chain Digitalization (SCD)
2.2. Supply Chain Sustainability (SCS)
2.3. Supply Chain Resilience (SCR)
2.4. Supply Chain Risk (SCK)
2.5. Supply Chain Integration (SCI)
2.6. Supply Chain Performance (SCP)
2.7. Research Model and Hypothesis
3. Materials and Methods
3.1. Questionnaire Design and Measures
3.2. Sampling and Data Collection
3.3. Common Method Bias (CMB)
4. Results
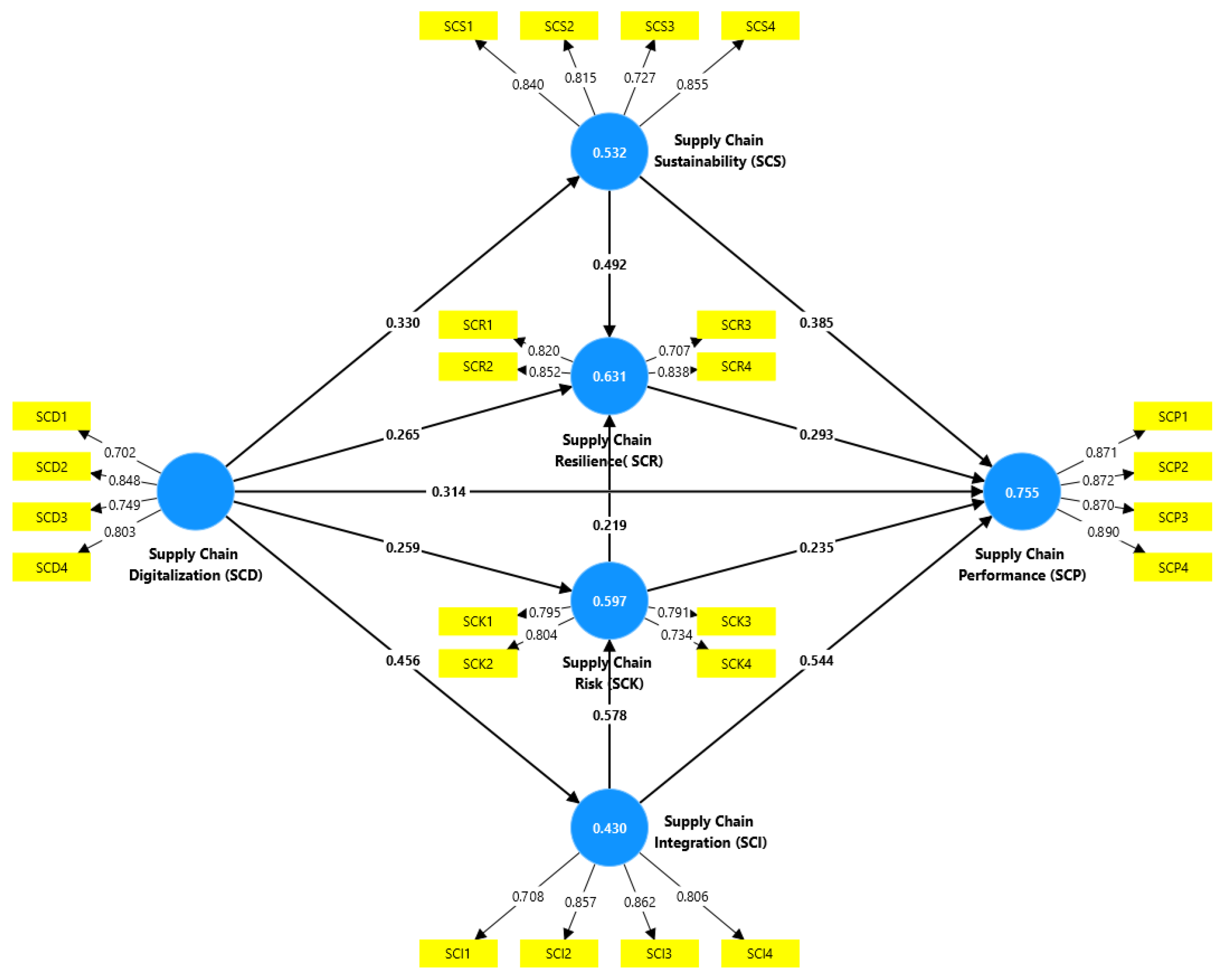
4.1. PLS-SEM Model
4.2. Analysis FIMIX-PLS
- Segment 1—“Traditional practitioners” (38.4%)
- Segment 2—“Progressive practitioners” (24.40%)
- Segment 3—“Analytical practitioners” (21.60%)
- Segment 4—“Innovative practitioners” (15.6%)
5. Discussion
6. Conclusions
6.1. Theoretical Implications
6.2. Practical Implications
6.3. Limitation and Further Research
Funding
Institutional Review Board Statement
Informed Consent Statement
Data Availability Statement
Acknowledgments
Conflicts of Interest
Abbreviations
| IDT | Innovation Diffusion Theory |
| TBL | The Triple Bottom Line |
| RDT | Resource Dependence Theory |
| RT | Risk Theory |
| OIPT | Organizational Information Processing Theory |
| RBV | Resource-Based View |
| SCD | Supply Chain Digitalization |
| SCS | Supply Chain Sustainability |
| SCR | Supply Chain Resilience |
| SCK | Supply Chain Risk |
| SCI | Supply Chain Integration |
| SSCM | Sustainable supply chain management |
| IoT | Internet of Things |
| AI | Artificial Intelligence |
| ML | Machine Learning |
| BD | Big Data |
| DA | Data Analytics |
| CC | Cloud Computing |
| PLS-SEM | Partial Least Squares Structural Equation Modelling |
| CA | Cronbach’s Alpha |
| CR | Composite reliability |
| AVE | Average variance extracted |
| HTMT | Heterotrait-Monotrait Ratio |
| VIF | Variance Inflation Factor |
| SRMR | Standardized Root Mean Square Residual |
| GoF | Goodness of Fit |
References
- Xu, Z.; Elomri, A.; Kerbache, L.; El Omri, A. Impacts of COVID-19 on Global Supply Chains: Facts and Perspectives. IEEE Eng. Manag. Rev. 2020, 48, 153–166. [Google Scholar] [CrossRef]
- Ivanov, D. Transformation of Supply Chain Resilience Research through the COVID-19 Pandemic. Int. J. Prod. Res. 2024, 62, 8217–8238. [Google Scholar] [CrossRef]
- Agrawal, T.K.; Kalaiarasan, R.; Olhager, J.; Wiktorsson, M. Supply chain visibility: A Delphi study on managerial perspectives and priorities. Int. J. Prod. Res. 2022, 62, 2927–2942. [Google Scholar] [CrossRef]
- Tan, C.L.; Tei, Z.; Yeo, S.F.; Lai, K.H.; Kumar, A.; Chung, L. Nexus among blockchain visibility, supply chain integration and supply chain performance in the digital transformation era. Ind. Manag. Data Syst. 2024, 123, 229–252. [Google Scholar] [CrossRef]
- Aldrighetti, R.; Battini, D.; Ivanov, D.; Zennaro, I. Costs of resilience and disruptions in supply chain network design models: A review and future research directions. Int. J. Prod. Econ. 2021, 235, 108103. [Google Scholar] [CrossRef]
- Medvediev, I.; Muzylyov, D.; Montewka, J. A model for agribusiness supply chain risk management using fuzzy logic. Case study: Grain route from Ukraine to Poland. Transp. Res. Part E Logist. Transp. Rev. 2024, 190, 103691. [Google Scholar] [CrossRef]
- Anozie, U.C.; Adewumi, G.; Obafunsho, O.E.; Toromade, A.S.; Olaluwoye, O.S. Leveraging advanced technologies in Supply Chain Risk Management (SCRM) to mitigate healthcare disruptions: A comprehensive review. World J. Adv. Res. Rev. 2024, 23, 1039–1045. [Google Scholar] [CrossRef]
- Senna, P.; Reis, A.; Marujo, L.G.; Ferro de Guimarães, J.C.; Severo, E.A.; dos Santos, A.C.D.S.G. The influence of supply chain risk management in healthcare supply chains performance. Prod. Plan. Control 2024, 35, 1368–1383. [Google Scholar] [CrossRef]
- Thomas, J.; Vedi, K.V.; Gupta, S. Effects of supply chain management strategies on the overall performance of the organization. Int. J. Sci. Res. Arch. 2024, 13, 709–719. [Google Scholar] [CrossRef]
- Ojo, B. Resilience and sustainability of supply chains in the face of natural disasters and climate change. Int. J. Sci. Res. Arch. 2024, 12, 2996–3007. [Google Scholar] [CrossRef]
- Wang, F.; Harindintwali, J.D.; Wei, K.; Shan, Y.; Mi, Z.; Costello, M.J.; Grunwald, S.; Feng, Z.; Wang, F.; Guo, Y.; et al. Climate change: Strategies for mitigation and adaptation. The Innov. Geosci. 2023, 1, 100015. [Google Scholar] [CrossRef]
- Bag, S.; Rahman, M.S.; Chiarini, A. Building Sustainable Supply Chain Resilience: Insights from a Mixed-Method Study. Bus. Strategy Environ. 2025, 34, 2103–2127. [Google Scholar] [CrossRef]
- Adenekan, O.A.; Ezeigweneme, C.; Chukwurah, E.G. Strategies for protecting IT supply chains against cybersecurity threats. Int. J. Manag. Entrep. Res. 2024, 6, 1598–1606. [Google Scholar] [CrossRef]
- Sindiramutty, S.R.; Jhanjhi, N.Z.; Tan, C.E.; Khan, N.A.; Shah, B.; Gaur, L. Securing the digital supply chain cyber threats and vulnerabilities. In Cybersecurity Measures for Logistics Industry Framework; Jhanjhi, N.Z., Shah, I.A., Eds.; IGI Global: Hershey, PA, USA, 2024; pp. 156–223. [Google Scholar] [CrossRef]
- Fernando, Y.; Tseng, M.L.; Wahyuni-Td, I.S.; de Sousa Jabbour, A.B.L.; Chiappetta Jabbour, C.J.; Foropon, C. Cyber supply chain risk management and performance in industry 4.0 era: Information system security practices in Malaysia. J. Ind. Prod. Eng. 2023, 40, 102–116. [Google Scholar] [CrossRef]
- Rashid, A.; Rasheed, R.; Ngah, A.H.; Pradeepa Jayaratne, M.D.R.; Rahi, S.; Tunio, M.N. Role of information processing and digital supply chain in supply chain resilience through supply chain risk management. J. Glob. Oper. Strat. Sourcing 2024, 17, 429–447. [Google Scholar] [CrossRef]
- Scheel, S.; Álvarez Velasco, S.; De Genova, N. COVID capitalism: The contested logistics of migrant labour supply chains in the double crisis. Politics 2024, 44, 175–187. [Google Scholar] [CrossRef]
- Pellegrino, R.; Russo, F.; Basile, L.J. The role of supply chain integration in the risk management of circular economy: A multiple case study in the furniture industry. Procedia Comput. Sci. 2024, 232, 2933–2940. [Google Scholar] [CrossRef]
- Zhang, Q.; Feng, Y.; You, L. Research on the impact of supply chain integration on supply chain resilience in NEV manufacturing enterprises. Sustainability 2024, 16, 8546. [Google Scholar] [CrossRef]
- Christiana, L.; Tarigan, Z.J.H.; Siagian, H.; Basana, S.R.; Jie, F. The influence of supply chain integration on firm performance through lean manufacturing, green supply chain management and risk management. Uncertain Supply Chain Manag. 2024, 12, 2699–2712. [Google Scholar] [CrossRef]
- World Bank. Romania Systematic Country Diagnostic Update; World Bank: Washington, DC, USA, 2023; Available online: https://documents1.worldbank.org/curated/en/099134003102323181/pdf/BOSIB0480d508207e0805908b215a1d78b8.pdf (accessed on 19 October 2025).
- OECD. Capital Market Review of Romania; Organisation for Economic Co-operation and Development: Paris, France, 2022; Available online: https://www.oecd.org/content/dam/oecd/en/publications/reports/2022/06/capital-market-review-of-romania_165ea5cd/9bfc0339-en.pdf (accessed on 19 October 2025).
- Ionitescu, S.; Popescu, A.; Moagar-Poladian, S.; Gudanescu, N.L.; Aluculesei, A.C. Value chains in raw materials, high-tech and agricultural products. Sci. Pap. Ser. Manag. Econ. Eng. Agric. Rural Dev. 2024, 24, 2. Available online: https://managementjournal.usamv.ro/pdf/vol.24_2/Art60.pdf (accessed on 19 October 2025).
- Ionescu, A.; Iordache, A.M.M.; Mironescu, A.A.; Cârstea, V.G. Streamlined resilient post-COVID-19 supply chain in Industry 4.0: A case study on Romania. Sustainability 2023, 15, 16606. [Google Scholar] [CrossRef]
- Ministry of Economy. Industrial Strategy of Romania 2023–2027; Government of Romania: Bucharest, Romania, 2023. Available online: https://economie.gov.ro/wp-content/uploads/2023/12/Proiect-de-Strategie-Industriala-a-Romaniei-2023-2027.pdf (accessed on 19 October 2025).
- Ministry of Research, Innovation and Digitalization. National Action Plan for the Digital Decade 2030; Government of Romania: Bucharest, Romania, 2024. Available online: https://www.mcid.gov.ro/wp-content/uploads/2024/04/Plan-national-de-actiune-roadmap-pentru-publicare.pdf (accessed on 19 October 2025).
- Chirileasa, A. Romanian Companies Have the Lowest Level of Digitalization among EU Enterprises. Romania Insider. 30 August 2024. Available online: https://www.romania-insider.com/romanian-companies-digitalization-eurostat-august-2024 (accessed on 19 October 2025).
- Puica, E. Technologies Used in Supply Chain Management in Romania: Where Is It Going? Ann. “Dunarea de Jos” Univ. Galati, Fasc. I Econ. Appl. Inform. 2021, 27, 167–173. [Google Scholar] [CrossRef]
- Aamer, A.; Sahara, C.R.; Al-Awlaqi, M.A. Digitalization of the supply chain: Transformation factors. J. Sci. Technol. Policy Manag. 2023, 14, 713–733. [Google Scholar] [CrossRef]
- Bigliardi, B.; Filippelli, S.; Petroni, A.; Tagliente, L. The digitalization of supply chain: A review. Procedia Comput. Sci. 2022, 200, 1806–1815. [Google Scholar] [CrossRef]
- Sarfraz, M.; Khawaja, K.F.; Han, H.; Ariza-Montes, A.; Arjona-Fuentes, J.M. Sustainable supply chain, digital transformation, and blockchain technology adoption in the tourism sector. Human. Soc. Sci. Commun. 2023, 10, 557. [Google Scholar] [CrossRef]
- Atieh Ali, A.A.; Sharabati, A.-A.A.; Allahham, M.; Nasereddin, A.Y. The relationship between supply chain resilience and digital supply chain and the impact on sustainability: Supply chain dynamism as a moderator. Sustainability 2024, 16, 3082. [Google Scholar] [CrossRef]
- Nimsai, S.; Yoopetch, C.; Lai, P. Cartografierea bazei de cunoștințe a managementului durabil al lanțului de aprovizionare: O revizuire bibliometrică a literaturii. Sustainability 2020, 12, 7348. [Google Scholar] [CrossRef]
- Duong, L.N.K.; Kumar, V.; He, Q. Collaboration for the sustainable food supply chain: A bibliometric analysis. Bus. Strat. Environ. 2024, 34, 1287–1301. [Google Scholar] [CrossRef]
- Zhao, N.; Hong, J.; Lau, K.H. Impact of supply chain digitalization on supply chain resilience and performance: A multi-mediation model. Int. J. Prod. Econ. 2023, 259, 108817. [Google Scholar] [CrossRef]
- Li, N.; Yao, Q.; Tang, H.; Lu, Y. Is digitalization necessary? Configuration of supply chain capabilities for improving enterprise competitive performance. J. Bus. Res. 2025, 186, 114972. [Google Scholar] [CrossRef]
- Okoye, C.C.; Addy, W.A.; Adeoye, O.B.; Oyewole, A.T.; Ofodile, O.C.; Odeyemi, O.; Ololade, Y.J. Sustainable supply chain practices: A review of innovations in the USA and Africa. Int. J. Appl. Res. Soc. Sci. 2024, 6, 292–302. [Google Scholar] [CrossRef]
- Fu, Q.; Abdul Rahman, A.A.; Jiang, H.; Abbas, J.; Comite, U. Sustainable supply chain and business performance: The impact of strategy, network design, information systems, and organizational structure. Sustainability 2022, 14, 1080. [Google Scholar] [CrossRef]
- Baliga, R.; Raut, R.D.; Kamble, S.S. Sustainable supply chain management practices and performance: An integrated perspective from a developing economy. Manag. Environ. Qual. 2020, 31, 1147–1182. [Google Scholar] [CrossRef]
- Khanam, Z.; Ghosh, R. Impact of sustainable supply chain management on cost performance: Empirical evidence from manufacturing companies of Bangladesh. J. Econ. Admin. Sci. 2025, 41, 570–591. [Google Scholar] [CrossRef]
- Attia, A. Effect of Sustainable Supply Chain Management and Customer Relationship Management on Organizational Performance in the Context of the Egyptian Textile Industry. Sustainability 2023, 15, 4072. [Google Scholar] [CrossRef]
- Oubrahim, I.; Sefiani, N.; Quattrociocchi, B.; Savastano, M. Assessing the relationships among digitalization, sustainability, SC integration, and overall supply chain performance: A Research Agenda. In Proceedings of the 14th International Colloquium of Logistics and Supply Chain Management (Logistiqua), El Jadida, Morocco, 25–27 May 2022; pp. 1–6. [Google Scholar] [CrossRef]
- Pham, T.N.; Tran Hoang, M.T.; Nguyen Tran, Y.N.; Nguyen Phan, B.A. Combining digitalization and sustainability: Unveiling the relationship of digital maturity degree, sustainable supply chain management practices and performance. Int. J. Product. Perform. Manag. 2024, 73, 2508–2529. [Google Scholar] [CrossRef]
- Syed Jamaludin, S.Z.H.; Mustapa, M.; Mohamad Ramly, Z.; Muhammad, N.A. Resilience Strategies in Sustainable Supply Chain Management: Bibliometric Analysis and Future Research Directions. Built Environ. J. 2024, 21, 204–223. Available online: https://ir.uitm.edu.my/id/eprint/100296 (accessed on 19 October 2025). [CrossRef]
- Lakhouil, H.; Soulhi, A. Supply Chain Resilience Assessment in the 4.0 Era. In Proceedings of the 2024 IEEE 12th International Symposium on Signal, Image, Video and Communications (ISIVC), Marrakech, Morocco, 21–23 May 2024; pp. 1–7. [Google Scholar] [CrossRef]
- Jaller, M.; Jenn, A.; Region, P.S. Development of Public Dynamic Spatio-Temporal Monitoring and Analysis Tool of Supply Chain Vulnerability, Resilience, and Sustainability (No. PSR-22-46); Pacific Southwest Region 9 UTC, University of Southern California: Los Angeles, CA, USA, 2024. [Google Scholar] [CrossRef]
- Wang, M.; Wang, B. Supply chain agility as the antecedent to firm sustainability in the post-COVID-19. Int. J. Logist. Manag. 2024, 35, 281–303. [Google Scholar] [CrossRef]
- Ho, W.; Zheng, T.; Yildiz, H.; Talluri, S. Supply chain risk management: A literature review. Int. J. Prod. Res. 2015, 53, 5031–5069. [Google Scholar] [CrossRef]
- Hamidu, Z.; Boachie-Mensah, F.O.; Issau, K. Supply chain resilience and performance of manufacturing firms: Role of supply chain disruption. J. Manuf. Technol. Manag. 2023, 34, 361–382. [Google Scholar] [CrossRef]
- Odimarha, A.C.; Ayodeji, S.A.; Abaku, E.A. The role of technology in supply chain risk management: Innovations and challenges in logistics. Magna Sci. Adv. Res. Rev. 2024, 10, 138–145. [Google Scholar] [CrossRef]
- Hendijani, R.; Saeidi Saei, R. Supply chain integration, competitive strategies and firm performance. Int. J. Organ. Anal. 2024, 33, 1410–1438. [Google Scholar] [CrossRef]
- Kumar, R.R.; Raj, A. Big data adoption and performance: Mediating mechanisms of innovation, supply chain integration and resilience. Supply Chain Manag. 2024, 30, 67–85. [Google Scholar] [CrossRef]
- Shahadat, M.H.; Chowdhury, A.Y.; Jahed, M.A.; Nathan, R.J.; Fekete-Farkas, M. Innovativeness, visibility, and collaboration effect on supply chain performance: Moderating role of digital supply chain integration. Cogent Bus. Manag. 2024, 11, 2390168. [Google Scholar] [CrossRef]
- Bhattacharjee, A.; Chakraborty, S. Global Supply Chain Networks: Roles of Global Partnerships and Governance in Supply Chain Performance. In Global Partnerships and Governance of Supply Chain Systems; IGI Global Scientific Publishing: Hershey, PA, USA, 2025; pp. 189–222. [Google Scholar] [CrossRef]
- Khan, T.; Emon, M.M.H. Supply chain performance in the age of Industry 4.0: Evidence from manufacturing sector. Braz. J. Oper. Prod. Manag. 2025, 22, 2434. [Google Scholar] [CrossRef]
- Rogers, E. Diffusion of Innovations, 5th ed.; Simon & Schuster: New York, NY, USA, 2003; pp. 27–31. [Google Scholar]
- Hartley, J.L.; Sawaya, W.; Dobrzykowski, D. Exploring blockchain adoption intentions in the supply chain: Perspectives from innovation diffusion and institutional theory. Int. J. Phys. Distrib. Logist. Manag. 2022, 52, 190–211. [Google Scholar] [CrossRef]
- Elkington, J. Cannibals with Forks—Triple Bottom Line of 21st Century Business; John Wiley and Sons Ltd.: New York, NY, USA, 1999; pp. 127–218. [Google Scholar]
- Sahoo, S.; Upadhyay, A. Improving triple bottom line (TBL) performance: Analyzing impacts of industry 4.0, lean six sigma and circular supply chain management. Ann. Oper. Res. 2024, 1–32. [Google Scholar] [CrossRef]
- Pfeffer, J.; Salancik, G.R. The External Control of Organizations: A Resource Dependence Perspective; Stanford Business Press: Redwood City, CA, USA, 1978; pp. 15–29. [Google Scholar]
- Li, W.; Lim, M.K.; Wilson, J. Forging Resilience Through Supply Chain Collaboration: Insights from the Chinese Automotive Industry. In Advances in Production Management Systems. Production Management Systems for Volatile, Uncertain, Complex, and Ambiguous Environments; Thürer, M., Riedel, R., von Cieminski, G., Romero, D., Eds.; Springer: Cham, Switzerland, 2024; Volume 733, pp. 111–122. [Google Scholar] [CrossRef]
- Knight, F.H. Selection from Risk, Uncertainty and Profit (1921). In The Foundations of Price Theory; Bridel, P., Ed.; Routledge: London, UK, 2024; Volume 3, pp. 45–90. [Google Scholar] [CrossRef]
- Galbraith, J.R. Organization design: An information processing view. Interfaces 1974, 4, 28–36. [Google Scholar] [CrossRef]
- Gariya, N.; Shaikh, A.; Ahmad, A.; Sharma, K.; Sharma, A. The Integration of Internet of Things into Supply Chain Management: Evolution, Impact, Benefits, and Challenges. In Impact of Industry 4.0 on Supply Chain Sustainability; Mathiyazhagan, K., Kishore, A., Behdani, B., Thanki, H., Eds.; Emerald Publishing Limited: Leeds, UK, 2024; pp. 97–114. [Google Scholar] [CrossRef]
- Dubey, R.; Gunasekaran, A.; Papadopoulos, T. Benchmarking Operations and Supply Chain Management Practices Using Generative AI: Towards a Theoretical Framework. Transp. Res. Part E Logist. Transp. Rev. 2024, 189, 103689. [Google Scholar] [CrossRef]
- Kamboj, S.; Rana, S. Big Data-Driven Supply Chain and Performance: A Resource-Based View. TQM J. 2023, 35, 5–23. [Google Scholar] [CrossRef]
- Zhan, J.; Zhang, G.; Chong, H.-Y.; Chen, X. Blockchain and Supply-Chain Financing: An Evolutionary Game Approach with Guarantee Considerations. J. Theor. Appl. Electron. Commer. Res. 2024, 19, 1616–1636. [Google Scholar] [CrossRef]
- National Institute of Statistics. Available online: https://insse.ro/cms/ (accessed on 12 November 2024).
- Kristensen, K.; Eskildsen, J. Design of PLS-based Satisfaction Studies. In Handbook of Partial Least Squares: Concepts, Methods and Applications; Springer: Berlin/Heidelberg, Germany, 2010; pp. 247–277. [Google Scholar] [CrossRef]
- Gyenge, B.; Máté, Z.; Vida, I.; Bilan, Y.; Vasa, L. A New Strategic Marketing Management Model for the Specificities of E-Commerce in the Supply Chain. J. Theor. Appl. Electron. Commer. Res. 2021, 16, 1136–1149. [Google Scholar] [CrossRef]
- Demyen, S. The Online Shopping Experience During the Pandemic and After—A Turning Point for Sustainable Fashion Business Management? J. Theor. Appl. Electron. Commer. Res. 2024, 19, 3632–3658. [Google Scholar] [CrossRef]
- Craighead, C.W.; Ketchen, D.J.; Dunn, K.S.; Hult, G.T.M. Addressing Common Method Variance: Guidelines for Survey Research on Information Technology, Operations, and Supply Chain Management. IEEE Trans. Eng. Manag. 2011, 58, 578–588. [Google Scholar] [CrossRef]
- Podsakoff, P.M.; MacKenzie, S.B.; Lee, J.-Y.; Podsakoff, N.P. Common Method Biases in Behavioral Research: A Critical Review of the Literature and Recommended Remedies. J. Appl. Psychol. 2023, 88, 879–903. [Google Scholar] [CrossRef]
- Kock, F.; Berbekova, A.; Assaf, A.G. Understanding and Managing the Threat of Common Method Bias: Detection, Prevention, and Control. Tour. Manag. 2021, 86, 104330. [Google Scholar] [CrossRef]
- Hair, J.F.; Risher, J.J.; Sarstedt, M.; Ringle, C.M. When to use and how to report the results of PLS-SEM. Eur. Bus. Rev. 2019, 31, 2–24. [Google Scholar] [CrossRef]
- Henseler, J.; Schuberth, F. Partial Least Squares as a Tool for Scientific Inquiry: Comments on Cadogan and Lee. Eur. J. Mark. 2023, 57, 1737–1757. [Google Scholar] [CrossRef]
- Petter, S.; Hadavi, Y. Use of Partial Least Squares Path Modeling Within and Across Business Disciplines. In Partial Least Squares Path Modeling; Latan, H., Hair, J.F., Jr., Noonan, R., Eds.; Springer: Cham, Switzerland, 2023; pp. 55–79. [Google Scholar] [CrossRef]
- Hock, M.; Ringle, C.M. Local Strategic Networks in the Software Industry: An Empirical Analysis of the Value Continuum. Int. J. Knowl. Manag. Stud. 2010, 4, 132–151. [Google Scholar] [CrossRef]
- Fornell, C.; Larcker, D.F. Evaluating Structural Equation Models with Unobservable Variables and Measurement Error. J. Mark. Res. 1981, 18, 39–50. [Google Scholar] [CrossRef]
- Sarstedt, M.; Radomir, L.; Moisescu, O.I.; Ringle, C.M. Latent Class Analysis in PLS-SEM: A Review and Recommendations for Future Applications. J. Bus. Res. 2022, 138, 398–407. [Google Scholar] [CrossRef]
- Becker, J.-M.; Rai, A.; Ringle, C.M.; Völckner, F. Discovering Unobserved Heterogeneity in Structural Equation Models to Avert Validity Threats. MIS Q. 2013, 37, 665–694. Available online: https://www.jstor.org/stable/43825995 (accessed on 19 October 2025). [CrossRef]
- Westerman, G.; Bonnet, D.; McAfee, A. The Nine Elements of Digital Transformation. MIT Sloan Manag. Rev. 2014, 55, 1–6. Available online: https://sloanreview.mit.edu/article/the-nine-elements-of-digital-transformation/?utm_source=chatgpt.com (accessed on 22 October 2025).
- Holopainen, R.; Niskanen, M.; Rissanen, S. The impact of internet and innovation on the profitability of private healthcare companies. J. Small Bus. Entrep. 2020, 34, 709–733. [Google Scholar] [CrossRef]
- Zaman, S.I.; Khan, S.A.; Qabool, S.; Gupta, H. How digitalization in banking improves service supply chain resilience of the e-commerce sector? A technological adoption model approach. Operations Manag. Res. 2023, 16, 904–930. [Google Scholar] [CrossRef]
- Toader, D.-C.; Rădulescu, C.M.; Toader, C. Investigating the Adoption of Blockchain Technology in Agri-Food Supply Chains: Analysis of an Extended UTAUT Model. Agriculture 2024, 14, 614. [Google Scholar] [CrossRef]
- Gong, Y.; Zhang, T.; Dong, P.; Chen, X.; Shi, Y. Innovation adoption of blockchain technology in supply chain finance. Prod. Plann. Control 2024, 35, 992–1008. [Google Scholar] [CrossRef]
- Oubrahim, I.; Sefiani, N.; Happonen, A. The Influence of Digital Transformation and Supply Chain Integration on Overall Sustainable Supply Chain Performance: An Empirical Analysis from Manufacturing Companies in Morocco. Energies 2023, 16, 1004. [Google Scholar] [CrossRef]
- Al Amin, M.; Chakraborty, A.; Baldacci, R. Industry 5.0 and Green Supply Chain Management Synergy for Sustainable Development in Bangladeshi RMG Industries. Clean. Logist. Supply Chain 2025, 14, 100208. [Google Scholar] [CrossRef]
- Izdori, F.J.; Mkwambisi, D.; Karuaihe, S.T.; Papargyropoulou, E. Multi-Stakeholder Collaboration Framework for Post-Harvest Loss Reduction: The Case of Tomato Value Chain in Iringa and Morogoro Regional in Tanzania. Agric. Econ. 2025, 13, 6. [Google Scholar] [CrossRef]
- Salam, M.A.; Bajaba, S. The Role of Supply Chain Resilience and Absorptive Capacity in the Relationship between Supply Chain Management Alignment and Firm Performance: A Moderated Mediation Analysis. J. Bus. Ind. Mark. 2023, 38, 1545–1561. [Google Scholar] [CrossRef]
- Owusu, K.; Ofori, I.; Ackah, D. Behavioral Competencies, Supply Chain Resilience and Firm Performance: The Moderating Effect of Internal Integration. Afr. J. Procure. Logist. Supply Chain Manag. 2025, 8, 18–40. [Google Scholar] [CrossRef]
- Omoush, M. The Impact of Supply Chain Integration via Mediator—Supply Chain Resilience—On Improvement in the Performance of Manufacturing Sectors. Int. Rev. Manag. Mark. 2025, 15, 157–170. [Google Scholar] [CrossRef]
- Azmi, F.R.; Mohd Sukri, N.; Sundram, V.P.K.; Mahmud, N.; Zailani, S.; Nordin, N. Supply Chain Resilience for Manufacturing Industry: A Systematic Review. Paper ASIA 2025, 41, 374–393. [Google Scholar] [CrossRef]


| Variables | Items | Mean | VIF |
|---|---|---|---|
| SCD | (SCD1) The implementation of IoT in the supply chain contributes to improving visibility, real-time tracking of assets and products, and enhancing decision-making processes. | 2.12 | 1.672 |
| (SCD2) The use of Data Analytics (DA) and Big Data (BD) contributes to uncovering valuable business models and market trends, improving demand forecasting, predictive maintenance, and inventory management in the supply chain. | 1.86 | 2.110 | |
| (SCD3) The use of Cloud computing (CC) contributes to improving data storage, management, sharing, and security, facilitating communication and collaboration between supply chain partners. | 1.79 | 1.550 | |
| (SCD4) The integration of AI and ML enables predictive analysis, intelligent automation, demand planning, and improved decision-making in the supply chain. | 2.02 | 1.657 | |
| SCS | (SCS1) Achieving clear commitment and aligning cross-functional teams contributes to fostering collaboration and communication among stakeholders, as well as enhancing transparency and efficiency in supply chain processes. | 1.57 | 2.090 |
| (SCS2) Modernizing procurement, production, delivery, and payment processes, planning for emergencies, and aligning with industry regulations and standards contribute to protecting revenues and supporting investments in the supply chain. | 1.77 | 1.718 | |
| (SCS3) Intelligence, coupled with investments in related systems, helps reduce costs, increase customer satisfaction, and enables real-time tracking of supply chain operations. | 2.59 | 1.441 | |
| (SCS4) Updating eco-friendly technologies for production, packaging, and recycling to create sustainable products helps reduce environmental impact, provides a holistic view of the supply chain, and supports consumer demands and environmental regulations. | 1.65 | 2.159 | |
| SCR | (SCR1) Supply chain vulnerability analysis contributes to better risk and disruption management by transforming operations into resilient networks capable of responding quickly to the ever-changing demands of the market. | 1.55 | 1.914 |
| (SCR2) The use of management culture allows for defining supply chain standards, identifying its values for customers and business partners, as well as measuring resilience. | 1.62 | 2.148 | |
| (SCR3) Adopting efficient and integrated strategies in the procurement and operations process, including through multiple sources (supplier audits, investments in multiple production sources, agility capacity, and safety stock), contributes to increasing the supply chain’s resilience, reducing disruptions, and improving operational processes. | 2.47 | 1.375 | |
| (SCR4) Evaluating demand, the level of visibility and transparency regarding inventory, stock depletion, and associated costs contributes both to improving internal operations and to the distribution partnership or customer relationships. | 1.65 | 1.865 | |
| SCK | (SCK1) Adopting a risk-aware culture helps strengthen collaboration between departments and enhances the supply chain’s ability to anticipate and respond quickly to emerging risks, minimizing their impact on operations. | 1.80 | 1.702 |
| (SCK2) Investments in continuous training and the development of risk management skills contribute to enhancing the resilience of the supply chain, improving decision-making processes, and ensuring a quick and well-informed response to disruptions. | 2.17 | 1.684 | |
| (SCK3) Ensuring control in risk management contributes to better management and reduction in exposure to penalties and reputation damage risks, ensuring the long-term stability and performance of the supply chain. | 2.16 | 1.644 | |
| (SCK4) Achieving clear, transparent, and effective communication contributes to proactive and coordinated risk management, ensuring that all parties involved in the supply chain are informed and prepared to respond appropriately. | 1.78 | 1.532 | |
| SCI | (SCI1) The combination of integrated information systems with direct communication channels between supply chain partners contributes to better coordination, a quick response to market changes, and enhanced adaptability to new consumer demands. | 2.93 | 1.283 |
| (SCI2) Aligning all parties involved in the supply chain with the needs and expectations of the end customer contributes to creating a more consistent and satisfying delivery experience and ensures the long-term success of the entire supply chain. | 1.80 | 2.032 | |
| (SCI3) Cultivating collaborative relationships and mutual support among all members of the supply chain contributes to improving product knowledge, developing joint projects for new products, and understanding the markets served. | 1.92 | 2.111 | |
| (SCI4) Open cooperation and the sharing of information about demand and supply among all members of the supply chain contribute to better customer satisfaction, optimization of supply flows, reduction in operational costs, and improved ability to respond quickly to current and future customer needs. | 1.67 | 1.788 | |
| SCP | (SCP1) Indicate the extent to which your supply chain performs well in terms of customer satisfaction, considering criteria such as on-time delivery, order accuracy, product quality, consumer fill rate, consumer lead time, order cycle time, customer satisfaction, net promoter score, cost-to-serve, etc. | 1.72 | 2.110 |
| (SCP2) Indicate the extent to which your supply chain performs well from a financial perspective, considering criteria such as cost of goods sold, gross margin return on investment, inventory turnover, return on assets, cash-to-cash cycle time, operating cost, transportation cost as a percentage of sales | 2.12 | 2.015 | |
| (SCP3) Indicate the extent to which your supply chain performs well from an operational perspective, considering criteria such as order fulfillment cycle time, actual order lead time, capacity utilization, production downtime, out-of-stock rate, supplier lead time, stock accuracy, perfect order rate, transportation efficiency, return rate, etc. | 1.75 | 1.921 | |
| (SCP4) Indicate the extent to which your supply chain performs well from an environmental perspective, considering criteria such as carbon footprint, water usage, energy efficiency, sustainable sourcing, waste reduction, recycled content in products, social compliance, supplier sustainability score, eco-friendly packaging, etc. | 1.87 | 1.019 |
| N | % | N | % | ||
|---|---|---|---|---|---|
| Gender | Job Title | ||||
| Male | 268 | 63.81 | Manager | 110 | 26.19 |
| Female | 152 | 36.19 | Specialist | 142 | 33.81 |
| Age | Consultant | ||||
| Under 25 years | 56 | 13.33 | Logistics operator | 84 | 20.00 |
| 25–34 years | 94 | 22.38 | Other | 18 | 4.29 |
| 35–44 years | 108 | 25.71 | Industry | ||
| 45–54 years | 126 | 30.00 | Tech and Electronics | 30 | 7.14 |
| Over 55 years | 36 | 8.57 | E-Commerce | 26 | 6.19 |
| Education level | Food and Beverages | 52 | 12.38 | ||
| Hight school | 98 | 23.33 | Automotive | 22 | 5.24 |
| Bachelor’s degree | 156 | 37.14 | Consumer Goods | 42 | 10.00 |
| Master’s degree | 124 | 29.52 | Pharmaceutical | 14 | 3.33 |
| Doctorate | 42 | 10.00 | Retail | 72 | 17.14 |
| Work experience | Fashion | 6 | 2.86 | ||
| 5–10 years | 146 | 34.76 | Industrial Manufacturing | 84 | 20.00 |
| 10–15 years | 204 | 48.57 | Energy | 20 | 4.76 |
| More than 15 years | 70 | 16.67 | Telecommunications | 16 | 3.81 |
| Total | 420 | 100 | Logistics and Transportation | 30 | 7.14 |
| Variables | Cronbach’s Alpha (CA) | Composite Reliability (CR) | Average Variance Extracted (AVE) |
|---|---|---|---|
| SCD | 0.780 | 0.859 | 0.604 |
| SCS | 0.825 | 0.884 | 0.657 |
| SCR | 0.819 | 0.881 | 0.650 |
| SCK | 0.787 | 0.862 | 0.611 |
| DCI | 0.793 | 0.867 | 0.624 |
| DCP | 0.715 | 0.788 | 0.571 |
| Variables | SCD | SCS | SCR | SCK | SCI | SCP |
|---|---|---|---|---|---|---|
| SCD | ||||||
| SCS | 0.829 | |||||
| SCR | 0.800 | 0.896 | ||||
| SCK | 0.802 | 0.854 | 0.860 | |||
| SCI | 0.808 | 0.812 | 0.806 | 0.843 | ||
| SCP | 0.804 | 0.833 | 0.830 | 0.827 | 0.863 |
| Variables | SCD | SCS | SCR | SCK | SCI | SCP |
|---|---|---|---|---|---|---|
| SCD | 0.777 | |||||
| SCS | 0.730 | 0.811 | ||||
| SCR | 0.663 | 0.764 | 0.806 | |||
| SCK | 0.638 | 0.696 | 0.666 | 0.781 | ||
| SCI | 0.656 | 0.721 | 0.698 | 0.748 | 0.790 | |
| SCP | 0.627 | 0.720 | 0.675 | 0.693 | 0.731 | 0.756 |
| Variables | R2 | R2 Adjusted |
|---|---|---|
| SCS | 0.532 | 0.530 |
| SCR | 0.631 | 0.625 |
| SCK | 0.597 | 0.593 |
| SCI | 0.430 | 0.428 |
| SCP | 0.755 | 0.749 |
| Hypothesis | Path Coeff. | STDEV | T-Value | p-Values (p) | f2 | Supported |
|---|---|---|---|---|---|---|
| H1: SCD → SCS | 0.330 | 0.040 | 8.250 | 0.000 | 0.238 | Supported |
| H2: SCD → SCR | 0.265 | 0.074 | 3.459 | 0.005 | 0.332 | Supported |
| H3: SCD → SCP | 0.314 | 0.058 | 5.414 | 0.000 | 0.301 | Supported |
| H4: SCD → SCK | 0.259 | 0.073 | 3.548 | 0.003 | 0.349 | Supported |
| H5: SCD → SCI | 0.456 | 0.052 | 8.770 | 0.000 | 0.356 | Supported |
| H6: SCS → SCR | 0.492 | 0.099 | 4.969 | 0.000 | 0.248 | Supported |
| H7: SCK → SCR | 0.219 | 0.093 | 2.348 | 0.019 | 0.362 | Supported |
| H8: SCI → SCK | 0.578 | 0.077 | 7.473 | 0.000 | 0.472 | Supported |
| H9: SCS → SCP | 0.385 | 0.086 | 4.477 | 0.000 | 0.309 | Supported |
| H10: SCR → SCP | 0.293 | 0.087 | 3.370 | 0.007 | 0.224 | Supported |
| H11: SCK → SCP | 0.235 | 0.065 | 3.615 | 0.004 | 0.202 | Supported |
| H12: SCI → SCP | 0.544 | 0.083 | 6.519 | 0.000 | 0.408 | Supported |
| Fit Indices | Segment 2 | Segment 3 | Segment 4 | Segment 5 |
|---|---|---|---|---|
| AIC (Akaike’s information criterion) | 1377.278 | 1293.039 | 1286.119 | 1276.868 |
| AIC3 (modified AIC with Factor 3) | 1412.278 | 1326.039 | 1357.119 | 1365.868 |
| AIC4 (modified AIC with Factor 4) | 1447.278 | 1379.039 | 1428.119 | 1454.868 |
| BIC (Bayesian information criterion) | 1494.427 | 1450.436 | 1523.763 | 1574.760 |
| CAIC (consistent AIC) | 1529.427 | 1503.436 | 1594.763 | 1663.760 |
| HQ (Hannan-Quinn criterion) | 1424.637 | 1344.754 | 1382.190 | 1397.295 |
| MDL5 (minimum description length with factor 5) | 2243.022 | 2584.022 | 3042.342 | 3478.331 |
| LnL (LogLikelihood) | −653.639 | −583.519 | −572.059 | −549.434 |
| EN (normed entropy statistic) | 0.995 ≥ 0.05 | 0.789 ≥ 0.05 | 0.752 ≥ 0.05 | 0.738 ≥ 0.05 |
| NFI (non-fuzzy index) | 0.995 | 0.795 | 0.731 | 0.702 |
| NEC (normalized entropy criterion) | 1.002 | 44.212 | 52.070 | 55.076 |
| Segment sizes | ||||
| Segment 1 | 85.50% | 52.40% | 38.40% | 34.40% |
| Segment 2 | 14.50% | 33.20% | 24.40% | 22.80% |
| Segment 3 | 14.40% | 21.60% | 18.40% | |
| Segment 4 | 15.6% | 15.7% | ||
| Segment 5 | 8.70% | |||
| Hypotheses | Path Coeff. | Segment 1 | Segment 2 | Segment 3 | Segment 4 |
|---|---|---|---|---|---|
| : SCD → SCS | 0.330 | 0.349 | 0.906 | 0.714 | 0.890 |
| : SCD → SCR | 0.265 | −0.068 | 0.555 | 0.238 | 0.742 |
| : SCD → SCP | 0.314 | −0.024 | 0.464 | −0.060 | 0.989 |
| : SCD → SCK | 0.259 | 0.106 | 0.680 | 0.427 | 0.880 |
| : SCD → SCI | 0.456 | 0.281 | 0.923 | 0.548 | 0.910 |
| : SCS → SCR | 0.492 | 0.420 | 0.603 | 0.041 | −0.287 |
| : SCK → SCR | 0.219 | 0.335 | −0.258 | 0.550 | −0.477 |
| : SCI → SCK | 0.578 | 0.772 | 0.116 | 0.403 | 0.000 |
| : SCS → SCP | 0.385 | 0.182 | 0.204 | 0.080 | −0.007 |
| : SCR → SCP | 0.293 | 0.228 | −0.082 | 0.432 | 0.441 |
| : SCK → SCP | 0.235 | −0.096 | 0.112 | −0.117 | 0.925 |
| : SCI → SCP | 0.544 | 0.696 | 0.133 | 0.558 | 0.107 |
Disclaimer/Publisher’s Note: The statements, opinions and data contained in all publications are solely those of the individual author(s) and contributor(s) and not of MDPI and/or the editor(s). MDPI and/or the editor(s) disclaim responsibility for any injury to people or property resulting from any ideas, methods, instructions or products referred to in the content. |
© 2025 by the author. Licensee MDPI, Basel, Switzerland. This article is an open access article distributed under the terms and conditions of the Creative Commons Attribution (CC BY) license (https://creativecommons.org/licenses/by/4.0/).
Share and Cite
Türkeș, M.C. How Digitalization Drives Supply Chain Performance in the Romanian Industry: The Roles of Sustainability, Resilience, Risk Management, and Integration. Sustainability 2025, 17, 9895. https://doi.org/10.3390/su17219895
Türkeș MC. How Digitalization Drives Supply Chain Performance in the Romanian Industry: The Roles of Sustainability, Resilience, Risk Management, and Integration. Sustainability. 2025; 17(21):9895. https://doi.org/10.3390/su17219895
Chicago/Turabian StyleTürkeș, Mirela Cătălina. 2025. "How Digitalization Drives Supply Chain Performance in the Romanian Industry: The Roles of Sustainability, Resilience, Risk Management, and Integration" Sustainability 17, no. 21: 9895. https://doi.org/10.3390/su17219895
APA StyleTürkeș, M. C. (2025). How Digitalization Drives Supply Chain Performance in the Romanian Industry: The Roles of Sustainability, Resilience, Risk Management, and Integration. Sustainability, 17(21), 9895. https://doi.org/10.3390/su17219895
